Layover Detection Using Neural Network Based on Expert Knowledge
Abstract
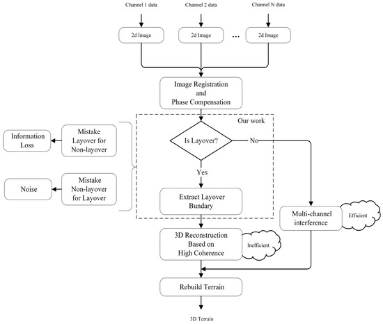
1. Introduction
2. The Features of Layover and the Related Traditional Algorithms
- The first category of methods aims at extracting recognizable characteristics from feature maps, including the amplitude map, interference phase map, coherence coefficient map, etc., which are all calculated from a two-dimensional range–azimuth plane. Thus, this broad category of methods is based on the range–azimuth dimension feature.
- The second category of methods aims at extracting recognizable characteristics from multi-channel data of array SAR. This category of methods is based on features in the height dimension, among which the representative one is the improved eigenvalue decomposition method [11].
2.1. Methods Based on Range–Azimuth Dimension Feature
2.1.1. Methods Based on the Amplitude Feature
2.1.2. Methods Based on the Phase Feature
2.1.3. Methods Based on Coherence
2.2. Methods Based on Multi-Channel Data
2.2.1. Methods Based on Ratio Judgement
2.2.2. Methods Based on Eigenvalue Decomposition
3. The Proposed Model
3.1. Neural Network Framework
3.2. The Proposed Network Structures
3.2.1. Theoretical Basis and FFT Residual Structure
3.2.2. Phase Convolution
3.3. Other CV Components
3.4. Loss Function
4. Experiment and Result
4.1. Data Preparation and Experiment Setup
4.1.1. Simulation Experiment
4.1.2. Data Augmentation
4.1.3. Experiment Setup
4.2. Comparative Experiments with Traditional Methods
4.3. Comparative Experiments with Other Deep Learning Methods
4.4. Ablation Studies
4.5. Actual Data Verification
5. Discussion
6. Conclusions
Author Contributions
Funding
Data Availability Statement
Acknowledgments
Conflicts of Interest
References
- Axelsson, S.R.J. Beam Characteristics of Three-Dimensional SAR in Curved or Random Paths. IEEE Trans. Geosci. Remote Sens. 2004, 42, 2324–2334. [Google Scholar] [CrossRef]
- Gini, F.; Lombardini, F.; Matteucci, P.; Verrazzani, L. System and Estimation Problems for Multibaseline InSAR Imaging of Multiple Layovered Reflectors. In Proceedings of the IGARSS 2001. Scanning the Present and Resolving the Future. Proceedings. IEEE 2001 International Geoscience and Remote Sensing Symposium (Cat. No.01CH37217), Sydney, NSW, Australia, 9–13 July 2001; Volume 1, pp. 115–117. [Google Scholar]
- Wilkinson, A.J. Synthetic Aperture Radar Interferometry: A Model for the Joint Statistics in Layover Areas. In Proceedings of the 1998 South African Symposium on Communications and Signal Processing-COMSIG ’98 (Cat. No. 98EX214), Rondebosch, South Africa, 8 September 1998; pp. 333–338. [Google Scholar]
- Tian, F.; Fu, Y.; Liu, H.; Li, G. Attitude angle error analysis of MIMO downward-looking array SAR. Sci. Surv. Mapp. 2020, 45, 65–71. [Google Scholar]
- Feng, D. Research on Three-Dimensional Reconstruction of Buildings from High-Resolution SAR Data. Ph.D. Thesis, University of Science and Technology of China, Heifei, China, 2016. [Google Scholar]
- Han, X.; Mao, Y.; Wang, J.; Wang, B.; Xiang, M. DEM reconstruction method in layover areas based on multi-baseline InSAR. Electron. Meas. Technol. 2012, 35, 66–70,85. [Google Scholar]
- Fu, K.; Zhang, Y.; Sun, X.; Li, F.; Wang, H.; Dou, F. A Coarse-to-Fine Method for Building Reconstruction from HR SAR Layover Map Using Restricted Parametric Geometrical Models. IEEE Geosci. Remote Sens. Lett. 2016, 13, 2004–2008. [Google Scholar] [CrossRef]
- Cheng, K.; Yang, J.; Shi, L.; Zhao, Z. The Detection and Information Compensation of SAR Layover Based on R-D Model. In Proceedings of the 2009 IET International Radar Conference, Guilin, China, 20–22 April 2009; pp. 1–3. [Google Scholar]
- Peng, X.; Wang, Y.; Tan, W.; Hong, W.; Wu, Y. Airborne Downward-looking MIMO 3D-SAR Imaging Algorithm Based on Cross-track Thinned Array. JEIT 2012, 34, 943–949. [Google Scholar] [CrossRef]
- Guo, R.; Zang, B.; Peng, S.; Xing, M. Extraction of Features of the Urban High-Rise Building from High Resolution InSAR Data. J. Xidian Univ. 2019, 46, 137–143. [Google Scholar]
- Chen, W.; Xu, H.; Li, S. A Novel Layover and Shadow Detection Method for InSAR. In Proceedings of the 2013 IEEE International Conference on Imaging Systems and Techniques (IST), Beijing, China, 22–23 October 2013; pp. 441–445. [Google Scholar]
- Ding, C.; Qiu, X.; Xu, F.; Liang, X.; Jiao, Z.; Zhang, F. Synthetic Aperture Radar Three-Dimensional Imaging—From TomoSAR and Array InSAR to Microwave Vision. J. Radars 2019, 8, 693–709. [Google Scholar] [CrossRef]
- Liu, N.; Xiang, M.; Mao, Y. Method for Layover Regions Detection Based on Interferometric Synthetic Aperture Radar. Sci. Technol. Eng. 2011, 11, 3975–3978. [Google Scholar]
- Gao, J.; Deng, B.; Qin, Y.; Wang, H.; Li, X. Enhanced Radar Imaging Using a Complex-Valued Convolutional Neural Network. IEEE Geosci. Remote Sens. Lett. 2019, 16, 35–39. [Google Scholar] [CrossRef]
- Oyama, K.; Hirose, A. Adaptive Phase-Singular-Unit Restoration with Entire-Spectrum-Processing Complex-Valued Neural Networks in Interferometric SAR. Electron. Lett. 2018, 54, 43–45. [Google Scholar] [CrossRef]
- Wilmanski, M.; Kreucher, C.; Hero, A. Complex Input Convolutional Neural Networks for Wide Angle SAR ATR. In Proceedings of the 2016 IEEE Global Conference on Signal and Information Processing (GlobalSIP), Washington, DC, USA, 7–9 December 2016; pp. 1037–1041. [Google Scholar]
- Sarroff, A. Complex Neural Networks for Audio. Ph.D. Thesis, Dartmouth College, Hanover, NH, USA, 2018. [Google Scholar]
- Bassey, J.; Qian, L.; Li, X. A Survey of Complex-Valued Neural Networks. arXiv 2021, arXiv:2101.12249. [Google Scholar] [CrossRef]
- Arjovsky, M.; Shah, A.; Bengio, Y. Unitary Evolution Recurrent Neural Networks. arXiv 2016, arXiv:1511.06464. [Google Scholar]
- Aizenberg, I.; Moraga, C. Multilayer Feedforward Neural Network Based on Multi-Valued Neurons (MLMVN) and a Backpropagation Learning Algorithm. Soft Comput. 2007, 11, 169–183. [Google Scholar] [CrossRef]
- Hirose, A. Complex-Valued Neural Networks: Advances and Applications; John Wiley & Sons: Hoboken, NJ, USA, 2013; ISBN 978-1-118-59006-5. [Google Scholar]
- Yao, X.; Shi, X.; Zhou, F. Complex-Value Convolutional Neural Network for Classification of Human Activities. In Proceedings of the 2019 6th Asia-Pacific Conference on Synthetic Aperture Radar (APSAR), Xiamen, China, 26–29 November 2019; pp. 1–6. [Google Scholar]
- Han, S.; Xiang, M. Approach for Shadow in Interferometric Synthetic Aperture Radar. Electron. Meas. Technol. 2008, 31, 4–6. [Google Scholar]
- Wu, Y.; Zhang, R.; Li, Y. The Detection of Built-up Areas in High-Resolution SAR Images Based on Deep Neural Networks. In Image and Graphics; Zhao, Y., Kong, X., Taubman, D., Eds.; Springer International Publishing: Cham, Switzerland, 2017; pp. 646–655. [Google Scholar]
- Wu, Y.; Zhang, R.; Zhan, Y. Attention-Based Convolutional Neural Network for the Detection of Built-Up Areas in High-Resolution SAR Images. In Proceedings of the IGARSS 2018—2018 IEEE International Geoscience and Remote Sensing Symposium, Valencia, Spain, 22–27 July 2018; pp. 4495–4498. [Google Scholar]
- Baselice, F.; Ferraioli, G.; Pascazio, V. DEM Reconstruction in Layover Areas from SAR and Auxiliary Input Data. IEEE Geosci. Remote Sens. Lett. 2009, 6, 253–257. [Google Scholar] [CrossRef]
- Gatelli, F.; Guamieri, A.M.; Parizzi, F.; Pasquali, P.; Prati, C.; Rocca, F. The Wavenumber Shift in SAR Interferometry. IEEE Trans. Geosci. Remote Sens. 1994, 32, 855–865. [Google Scholar] [CrossRef]
- Wu, H.-T.; Yang, J.-F.; Chen, F.-K. Source Number Estimator Using Gerschgorin Disks. In Proceedings of the Proceedings of ICASSP ’94. IEEE International Conference on Acoustics, Speech and Signal Processing, Adelaide, SA, Australia, 19–22 April 1994; Volume 4, pp. 261–264. [Google Scholar]
- Jiang, Z.; Zheng, T.; Carlson, D. Incorporating Prior Knowledge into Neural Networks through an Implicit Composite Kernel. arXiv 2022, arXiv:2205.07384. [Google Scholar]
- Jain, A.; Zongker, D. Feature Selection: Evaluation, Application, and Small Sample Performance. IEEE Trans. Pattern Anal. Mach. Intell. 1997, 19, 153–158. [Google Scholar] [CrossRef]
- Wang, S.; Jiang, H.; Fang, X.; Ying, Y.; Li, J.; Zhang, B. Radio Frequency Fingerprint Identification Based on Deep Complex Residual Network. IEEE Access 2020, 8, 204417–204424. [Google Scholar] [CrossRef]
- Wang, S.; Cheng, H.; Ying, L.; Xiao, T.; Ke, Z.; Zheng, H.; Liang, D. DeepcomplexMRI: Exploiting Deep Residual Network for Fast Parallel MR Imaging with Complex Convolution. Magn. Reson. Imaging 2020, 68, 136–147. [Google Scholar] [CrossRef]
- Wang, B.; Wang, Y.; Hong, W.; Wu, Y. Application of Spatial Spectrum Estimation Technique in Multibaseline SAR for Layover Solution. In Proceedings of the IGARSS 2008—2008 IEEE International Geoscience and Remote Sensing Symposium, Boston, MA, USA, 6–11 July 2008; Volume 3, p. III-1139-III–1142. [Google Scholar]
- Reigber, A.; Moreira, A. First Demonstration of Airborne SAR Tomography Using Multibaseline L-Band Data. IEEE Trans. Geosci. Remote Sens. 2000, 38, 2142–2152. [Google Scholar] [CrossRef]
- Fornaro, G.; Serafino, F.; Soldovieri, F. Three-Dimensional Focusing with Multipass SAR Data. IEEE Trans. Geosci. Remote Sens. 2003, 41, 507–517. [Google Scholar] [CrossRef]
- Guillaso, S.; Reigber, A. Scatterer Characterisation Using Polarimetric SAR Tomography. In Proceedings of the 2005 IEEE International Geoscience and Remote Sensing Symposium, 2005. IGARSS ’05, Seoul, Republic of Korea, 29 July 2005; Volume 4, pp. 2685–2688. [Google Scholar]
- Shruthi Bhamidi, S.B.; El-Sharkawy, M. 3-Level Residual Capsule Network for Complex Datasets. In Proceedings of the 2020 IEEE 11th Latin American Symposium on Circuits & Systems (LASCAS), San Jose, Costa Rica, 25–28 February 2020; pp. 1–4. [Google Scholar]
- Ioffe, S.; Szegedy, C. Batch Normalization: Accelerating Deep Network Training by Reducing Internal Covariate Shift. arXiv 2015, arXiv:1502.03167. [Google Scholar]
- Cogswell, M.; Ahmed, F.; Girshick, R.; Zitnick, L.; Batra, D. Reducing Overfitting in Deep Networks by Decorrelating Representations. arXiv 2016, arXiv:1511.06068. [Google Scholar]
- Srivastava, N.; Hinton, G.; Krizhevsky, A.; Sutskever, I.; Salakhutdinov, R. Dropout: A Simple Way to Prevent Neural Networks from Overfitting. J. Mach. Learn. Res. 2014, 15, 1929–1958. [Google Scholar]
- Lin, T.-Y.; Goyal, P.; Girshick, R.; He, K.; Dollár, P. Focal Loss for Dense Object Detection. In Proceedings of the IEEE International Conference on Computer Vision, Salt Lake City, UT, USA, 18–23 June 2018. [Google Scholar]
- Ronneberger, O.; Fischer, P.; Brox, T. U-Net: Convolutional Networks for Biomedical Image Segmentation. arXiv 2015, arXiv:1505.04597. [Google Scholar]
- Zhou, Z.; Siddiquee, M.M.R.; Tajbakhsh, N.; Liang, J. UNet++: A Nested U-Net Architecture for Medical Image Segmentation. In Deep Learning in Medical Image Analysis and Multimodal Learning for Clinical Decision Support; Springer: Cham, Switzerland, 2018. [Google Scholar]
- Chen, L.-C.; Papandreou, G.; Schroff, F.; Adam, H. Rethinking Atrous Convolution for Semantic Image Segmentation. arXiv 2017, arXiv:1706.05587. [Google Scholar]
- Chen, L.-C.; Zhu, Y.; Papandreou, G.; Schroff, F.; Adam, H. Encoder-Decoder with Atrous Separable Convolution for Semantic Image Segmentation. In Proceedings of the European conference on computer vision (ECCV), Munich, Germany, 8–14 September 2018. [Google Scholar]
- Men, G.; He, G.; Wang, G. Concatenated Residual Attention UNet for Semantic Segmentation of Urban Green Space. Forests 2021, 12, 1441. [Google Scholar] [CrossRef]
- Trabelsi, C.; Bilaniuk, O.; Zhang, Y.; Serdyuk, D.; Subramanian, S.; Santos, J.F.; Mehri, S.; Rostamzadeh, N.; Bengio, Y.; Pal, C.J. Deep Complex Networks. arXiv 2018, arXiv:1705.09792. [Google Scholar]
- Hinton, G.; Vinyals, O.; Dean, J. Distilling the Knowledge in a Neural Network. arXiv 2015, arXiv:1503.02531. [Google Scholar]











| Parameter | Value |
|---|---|
| wavelength | 3.125 |
| sampling rate | 360 |
| PRF | 240 |
| Carrier Speed | 100 |
| Length of baseline | 9 |
| pulse width | 1 |
| Signal bandwidth | 300 |
| Reference slope distance | 7071 |
| Down perspective | 45 |
| SNR | 20 |
| Methods | Accuracy | Precision | Recall | False Alarm | Missing Alarm |
|---|---|---|---|---|---|
| Amplitude | 0.8710 | 0.7721 | 0.6031 | 0.2274 | 0.3962 |
| Coherency | 0.4981 | 0.1238 | 0.2027 | 0.8761 | 0.7972 |
| Eigenvalue method | 0.9502 | 0.8491 | 0.4898 | 0.1504 | 0.5102 |
| Our method | 0.9726 | 0.8581 | 0.7329 | 0.1419 | 0.2671 |
| Methods | Accuracy | Precision | Recall | False Alarm | Missing Alarm |
|---|---|---|---|---|---|
| U-Net [42] | 0.9262 | 0.7646 | 0.6857 | 0.2354 | 0.3143 |
| U-Net++ [43] | 0.9539 | 0.8468 | 0.5959 | 0.1532 | 0.4041 |
| DeepLabV3 [44] | 0.9302 | 0.8491 | 0.4898 | 0.1509 | 0.5102 |
| DeepLabV3+ [45] | 0.9436 | 0.8593 | 0.6048 | 0.1407 | 0.3952 |
| Our method | 0.9726 | 0.8581 | 0.7329 | 0.1419 | 0.2671 |
| RB | FFT-RB | PC | Accuracy | Precision | Recall | False Alarm | Missing Alarm |
|---|---|---|---|---|---|---|---|
| ✓ | 0.9331 | 0.7967 | 0.6374 | 0.2033 | 0.3626 | ||
| ✓ | 0.9682 | 0.8553 | 0.7293 | 0.1447 | 0.2707 | ||
| ✓ | ✓ | 0.9339 | 0.8066 | 0.6425 | 0.1934 | 0.3575 | |
| ✓ | ✓ | 0.9726 | 0.8581 | 0.7329 | 0.1419 | 0.2671 |
Publisher’s Note: MDPI stays neutral with regard to jurisdictional claims in published maps and institutional affiliations. |
© 2022 by the authors. Licensee MDPI, Basel, Switzerland. This article is an open access article distributed under the terms and conditions of the Creative Commons Attribution (CC BY) license (https://creativecommons.org/licenses/by/4.0/).
Share and Cite
Tian, Y.; Ding, C.; Shi, M.; Zhang, F. Layover Detection Using Neural Network Based on Expert Knowledge. Remote Sens. 2022, 14, 6087. https://doi.org/10.3390/rs14236087
Tian Y, Ding C, Shi M, Zhang F. Layover Detection Using Neural Network Based on Expert Knowledge. Remote Sensing. 2022; 14(23):6087. https://doi.org/10.3390/rs14236087
Chicago/Turabian StyleTian, Ye, Chibiao Ding, Minan Shi, and Fubo Zhang. 2022. "Layover Detection Using Neural Network Based on Expert Knowledge" Remote Sensing 14, no. 23: 6087. https://doi.org/10.3390/rs14236087
APA StyleTian, Y., Ding, C., Shi, M., & Zhang, F. (2022). Layover Detection Using Neural Network Based on Expert Knowledge. Remote Sensing, 14(23), 6087. https://doi.org/10.3390/rs14236087
