A Prediction Model for the Outbreak Date of Spring Pollen Allergy in Beijing Based on Satellite-Derived Phenological Characteristics of Vegetation Greenness
Abstract
1. Introduction
2. Materials and Methods
2.1. Study Area
2.2. Data
2.2.1. The Outbreak Dates of Spring Pollen Allergy
2.2.2. Remote Sensing Data
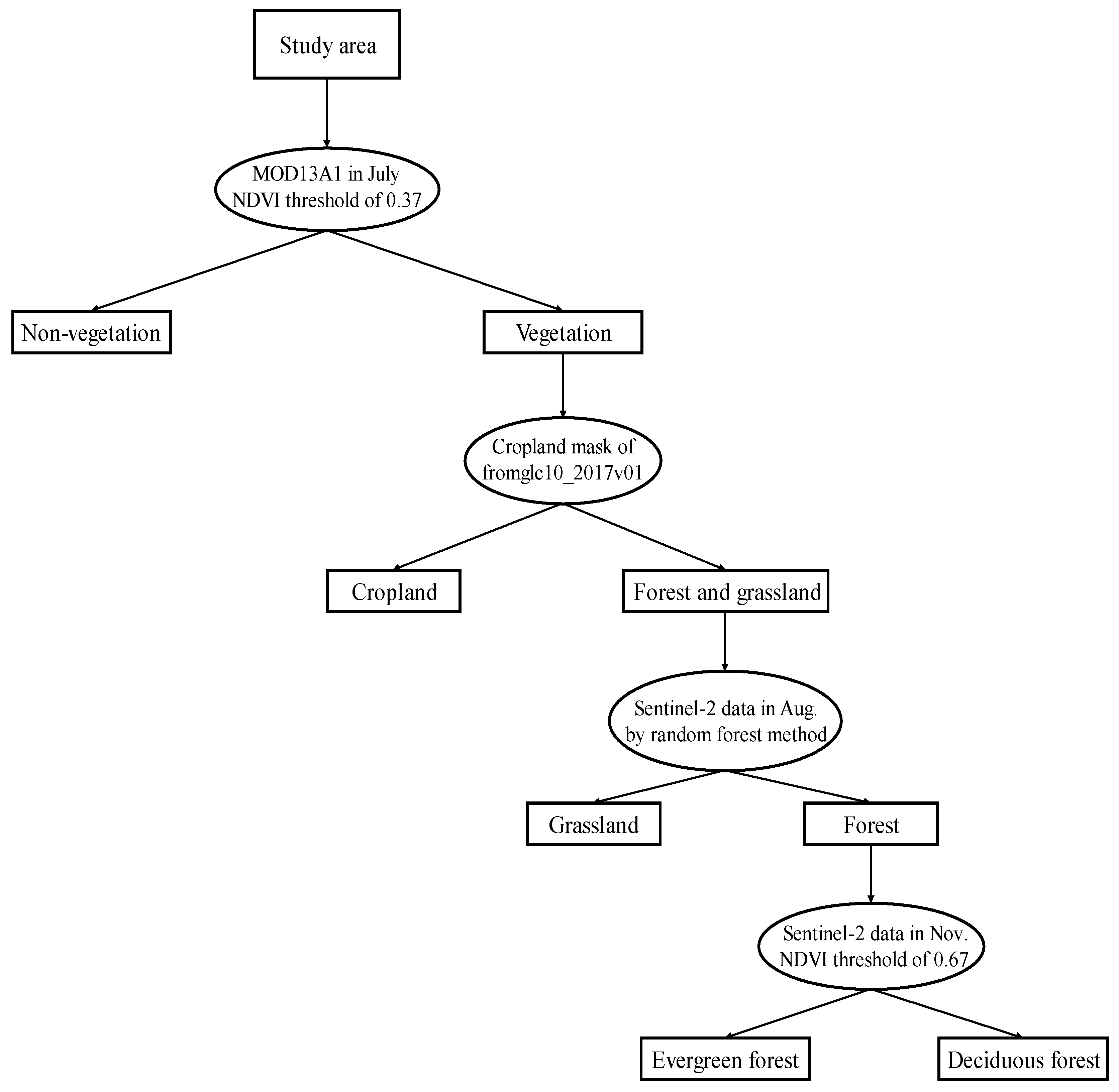
2.2.3. Vegetation Classification Data
2.3. Methods
2.3.1. Extraction of Satellite-Derived Phenological Characteristics of Vegetation Greenness within the 30 Days before the Spring Average Pollen Allergy Outbreak Date during 2011–2021
2.3.2. Establishment and Accuracy Assessment of the Prediction Models
3. Results
3.1. Satellite-Derived Phenological Characteristics of Vegetation Greenness within 30 Days before the Spring Average Pollen Allergy Outbreak Date during 2011–2021
3.2. The Prediction Models and Their Accuracies
4. Discussion
4.1. Phenological Characteristics of Remote Sensing Vegetation Greenness at the Beginning and Early Stages of the Spring Pollen Allergy Outbreak in Beijing
4.2. Advantages of the Prediction Models
4.3. The Importance of Data Preprocessing for the Daily Vegetation Index Time-Series Data and Limitations for the Application of the Prediction Models
5. Conclusions
Author Contributions
Funding
Data Availability Statement
Acknowledgments
Conflicts of Interest
Appendix A. Extraction of the Start Dates of Pollen Allergy Outbreaks in Beijing Based on Sina Weibo Data
Appendix A.1. Data

Appendix A.2. Methods

Appendix A.3. Results
| 2011 | 2012 | 2013 | 2014 | 2015 | 2016 | 2017 | 2018 | 2019 | 2020 | 2021 | |
|---|---|---|---|---|---|---|---|---|---|---|---|
| Day of year | 86 | 87 | 91 | 81 | 82 | 76 | 81 | 81 | 70 | 72 | 88 |
| Date | 17 March | 28 March | 01 April | 22 March | 23 March | 17 March | 22 March | 22 March | 11 March | 13 March | 29 March |
| Month | Allergic Rhinitis | Bronchial Asthma | Total |
|---|---|---|---|
| Jan. | 1429 | 1216 | 2645 |
| Feb. | 1285 | 963 | 2248 |
| Mar. | 2554 | 1263 | 3817 |
| Apr. | 2021 | 1279 | 3300 |
| May | 1728 | 1161 | 2889 |
| June | 1785 | 1232 | 3017 |
| July | 1451 | 1165 | 2616 |
| Aug. | 3343 | 1471 | 4814 |
| Sept. | 2744 | 1465 | 4209 |
| Oct. | 2005 | 1238 | 3243 |
| Nov. | 1849 | 1288 | 3137 |
| Dec. | 2300 | 1513 | 3813 |
Appendix B. Description of Vegetation Classification
Appendix B.1. Data
Appendix B.2. Methods



Appendix B.3. Results
| Vegetation Type | User Accuracy/% | Producer Accuracy/% | Number of Pixels | Area/km2 |
|---|---|---|---|---|
| Non-vegetation area | 99.83 | 92.47 | 13408 | 3352.0 |
| Grassland | 95.86 | 84.79 | 2790 | 697.5 |
| Evergreen forest | 97.53 | 94.87 | 367 | 91.8 |
| Deciduous forest | 91.34 | 82.93 | 607 | 151.8 |
| Cropland | 90.76 | 85.65 | 9644 | 2411.0 |
References
- Taketomi, E.; Sopelete, M.; Moreira, P.; Vieira, F. Pollen allergic disease: Pollens and its major allergens. Braz. J. Otorhinolaryngol. 2006, 72, 562–567. [Google Scholar] [CrossRef]
- D’Amato, G.; Cecchi, L.; Bonini, S.; Nunes, C.; Annesi-Maesano, I.; Behrendt, H.; Liccardi, G.; Popov, T.; Van Cauwenberge, P. Pollen-related allergy in Europe. Allergy 1998, 53, 567–578. [Google Scholar] [CrossRef] [PubMed]
- Wang, X. Pollen-Environment-Human; Geological Press: Beijing, China, 1992; pp. 37–45. [Google Scholar]
- Guan, L.; Gao, Q.; Li, H.; Li, J.; Gao, Q. Characteristics of airborne pollen variation and its relationship with meteorological elements in urban areas of Langfang. Serves Agric. Technol. 2021, 38, 93–98. [Google Scholar]
- Ghosal, K.; Gupta-Bhattacharya, S. Current glimpse of airborne allergenic pollen in Indian subcontinent. Acta Agrobot. 2015, 68, 349–355. [Google Scholar] [CrossRef]
- Zhang, X.; Friedl, M.; Schaaf, C.; Strahler, A.; Hodged, J.; Gao, F.; Reed, B.; Huete, A. Monitoring vegetation phenology using MODIS. Remote Sens. Environ. 2003, 84, 471–475. [Google Scholar] [CrossRef]
- Liu, L.; Cao, R.; Chen, J.; Shen, M.; Wang, S.; Zhou, J.; He, B. Detecting crop phenology from vegetation index time-series data by improved shape model fitting in each phenological stage. Remote Sens. Environ. 2022, 277, 113060. [Google Scholar] [CrossRef]
- Skjøth, C.; Ørby, P.; Becker, T.; Geels, C.; Schlünssen, V.; Sigsgaard, T.; Bønløkke, J.; Sommer, J.; Søgaard, P.; Hertel, O. Identifying urban sources as cause of elevated grass pollen concentrations using GIS and remote sensing. Biogeosciences 2013, 10, 541–554. [Google Scholar] [CrossRef]
- Xu, J.; Cai, Z.; Wang, T.; Liu, G.; Tang, P.; Ye, X. Exploring Spatial Distribution of Pollen Allergenic Risk Zones in Urban China. Sustainability 2016, 8, 978. [Google Scholar] [CrossRef]
- Karlsen, S.; Ramfjord, H.; Høgda, K.; Johansen, B.; Danks, F.; Brobakk, T. A satellite-based map of onset of birch (Betula) flowering in Norway. Aerobiologia 2009, 25, 15. [Google Scholar] [CrossRef]
- Bogawski, P.; Grewling, Ł.; Jackowiak, B. Predicting the onset of Betula pendula flowering in Poznań (Poland) using remote sensing thermal data. Sci. Total Env. 2019, 25, 1485–1499. [Google Scholar] [CrossRef]
- Peng, D.; Jiang, Z.; Huete, A. A preliminary study on remote sensing identification of pollen based on spectral characteristics analysis. In Proceedings of the 8th Workshop on Imaging Spectroscopy and Applications and Interdisciplinary Forum, Shanghai, China, 1 May 2010; pp. 87–93. [Google Scholar]
- Peng, D.; Jiang, Z.; Huete, A.; Ponce-Campos, G.; Nguyen, U.; Luvall, J. Response of Spectral Reflectances and Vegetation Indices on Varying Juniper Cone Densities. Remote Sens. 2013, 5, 5330–5345. [Google Scholar] [CrossRef]
- Saito, Y.; Ichihara, K.; Morishita, K.; Uchiyama, K.; Kobayashi, F.; Tomida, T. Remote Detection of the Fluorescence Spectrum of Natural Pollen Floating in the Atmosphere Using a Laser-Induced-Fluorescence Spectrum (LIFS) Lidar. Remote Sens. 2018, 10, 1533. [Google Scholar] [CrossRef]
- Kim, N.; Lee, H.; Cha, J. A study on changes of phenology and characteristics of spatial distribution using MODIS images. J. Korea Soc. Environ. Restor. Technol. 2013, 16, 59–69. [Google Scholar] [CrossRef][Green Version]
- Qasem, J.; Nasrallah, H.; Al-Khalaf, B.; Al-Sharifi, F.; Al-Sherayfee, A.; Almathkouri, S.; Al-Saraf, H. Meteorological factors, aeroallergens and asthma-related visits in Kuwait: A 12-month retrospective study. Ann. Saudi Med. 2008, 28, 435–441. [Google Scholar] [PubMed]
- Høgda, K.; Karlsen, S.; Solheim, I.; Tømmervik, H.; Ramfjord, H. The start dates of birch pollen seasons in Fennoscandia studied by NOAA AVHRR NDVI data. In Proceedings of the IEEE International Symposium on Geoscience and Remote Sensing, Toronto, ON, Canada, 24–28 June 2002; Volume 6, pp. 3299–3301. [Google Scholar]
- Khwarahm, N.; Jadunandan, D.; Skjøth, C.; Newnham, R.; Adams-Groom, B.; Head, K.; Caulton, E.; Atkinson, P. Mapping the birch and grass pollen seasons in the UK using satellite sensor time-series. Sci. Total Environ. 2017, 578, 586–600. [Google Scholar] [CrossRef] [PubMed]
- Tang, R.; Wang, L.; Yin, J.; Li, H.; Sun, J.; Zhi, Y.; Kai, G.; Wen, L.; Gu, J.; Wang, L.; et al. History of Hay Fever in China. Sci. China Vitae 2021, 51, 901–907. [Google Scholar] [CrossRef]
- He, H.; Zhang, D.; Qiao, B. A preliminary study on the relationship between pollen content in air and meteorological elements in Beijing urban areas. Chin. J. Microbiol. Immunol. 2001, 2001, 36–38. [Google Scholar]
- Iglesias, I.; Rodriguez-Rajo, F.; Méndez, J. Behavior of Platanus hispanica pollen, an important spring aeroallergen in northwestern Spain. J. Investig. Allergol. Clin. Immunol. 2007, 17, 145–156. [Google Scholar]
- Myszkowska, D.; Majewska, R. Pollen grains as allergenic environmental factors—New approach to the forecasting of the pollen concentration during the season. Ann. Agric. Environ. Med. 2014, 21, 681–688. [Google Scholar] [CrossRef]
- Bian, M.; Guo, S.; Wang, W.; Ouyang, Y.; Huang, Y.; Teng, F. Prediction of next-day pollen concentration in Beijing by integrating vegetation remote sensing data. J. Geo-Inf. Sci. 2021, 23, 1705–1713. [Google Scholar]
- Devadas, R.; Huete, A.; Vicendese, D.; Erbas, B.; Beggs, P.; Medek, D.; Haberle, S.; Newnham, R.; Jonhnston, F.; Jaggard, A.; et al. Dynamic ecological observations from satellites inform aerobiology of allergenic grass pollen. Sci. Total Environ. 2018, 633, 441–451. [Google Scholar] [CrossRef] [PubMed]
- Huete, A.; Tran, N.; Nguyen, H.; Xie, Q.; Katelaris, C. Forecasting pollen aerobiology with Modis EVI, land cover, and phenology using machine learning tools. In Proceedings of the IGARSS 2019—2019 IEEE International Geoscience and Remote Sensing Symposium, Yokohama, Japan, 28 July–2 August 2019; pp. 5429–5432. [Google Scholar]
- Katz, D.; Batterman, S.A. Allergenic pollen production across a large city for common ragweed (Ambrosia artemisiifolia). Landsc. Urban Plan. 2019, 190, 103615. [Google Scholar] [CrossRef] [PubMed]
- Cheng, S.; Yu, Y.; Ruan, B. Species and distribution of airborne pollen plants in major cities of China. Chin. J. Allergy Clin. Immunol. 2015, 9, 136–141. [Google Scholar]
- Luo, H.; Ma, S.; Zhao, Y.; Cao, F.; He, F.; Liu, Z.; Bousquet, J.; Wang, C.; Zhang, L.; Bachery, C. Sensitization patterns an minimum screening panels for aeroallergens in self-reported allergic rhinitis in China. Sci. Rep. 2017, 7, 9286. [Google Scholar]
- Pierre, K.; Schlesinger, N.; Androulakis, I. The role of the hypothalamic-pituitary-adrenal axis in modulating seasonal changes in immunity. Physiol. Genomics. 2016, 48, 719–738. [Google Scholar] [CrossRef]
- Meng, L.; Wang, X.; Ouyang, Z.; Ren, Y.; Wang, Q. Seasonal distribution characteristics of airborne pollen in urban areas of Beijing. Acta Ecologica. Sinica. 2013, 33, 2381–2387. [Google Scholar] [CrossRef]
- Ma, T.; Wang, H.; Chen, Y. Common inhalation allergen sensitization profiles of outpatients in Beijing. Chin. J. Allergy Clin. Immunol. 2021, 15, 136–143. [Google Scholar]
- Wei, Q. Diagnosis and treatment of hay fever. Chin. J. Clin. 2003, 2003, 6–8. [Google Scholar]
- Shi, R. Pollen Allergy; China Science and Technology Press: Beijing, China, 2009; pp. 32–48. [Google Scholar]
- Wang, X.; Tian, Z.; Ning, H.; Wang, X. Analysis of the relationship between airborne pollen distribution and allergic disease visits in urban areas of Beijing. J. Clin. Otolaryngol.-Head Neck Surg. 2017, 31, 757–761. [Google Scholar]
- Wei, Q. Diagnosis, treatment and prevention of hay fever. Chin. J. Peactical Intern. Med. 2012, 32, 89–91. [Google Scholar]
- Ouyang, Y.; Li, J.; Zhang, D.; Fan, E.; Li, Y.; Zhang, L. A model to predict the incidence of allergic rhinitis based on meteorological factors. Sci. Rep. 2017, 7, 10006. [Google Scholar] [CrossRef]
- Li, C.; Wang, G. Characteristic analysis of temperature change in Haidian District, Beijing, from 1975 to 2019. Mod. Agric. Sci. Technol. 2021, 929, 199–201+204. [Google Scholar]
- Ren, D.; Yang, J.; Zhang, J. Analysis of the trend of precipitation changes in Beijing. Water Resour. Hydropower Eng. 2021, 52, 155–158. [Google Scholar]
- Wang, Z.; Xu, H. Characteristics of atmospheric pollen and its environmental significance in modern dust storm and non-dust storm weather—A case study of Beijing area. Geogr. Res. 2006, 43, 262–267. [Google Scholar]
- Ouyang, Y.; Li, Y.; An, Y.; Li, Y.; Zhang, L. Analysis of allergenic pollen species and concentrations in summer-autumn in northern China. Chin. Otolaryngol.-Head Neck Surg. 2020, 27, 184–187. [Google Scholar]
- Zheng, Z.; Tian, F.; Cao, X. A study on surface pollen assemblage and relationship with vegetation from some vegetation types in central North China. Geogr. Geo-Inf. Sci. 2008, 24, 92–97. [Google Scholar]
- Ouyang, Z.; Jiang, N.; Zheng, H.; Meng, X.; Wang, X. Species composition, distribution and phenological characters of pollen-allergenic plants in Beijing urban area. Chin. J. Appl. Ecol. 2007, 18, 1953–1958. [Google Scholar]
- Liu, Q.; Huete, A. Feedback based modification of the NDVI to minimize canopy background an atmo-spheric noise. IEEE Tansactions Geosci. Remote Sens. 1995, 33, 457–465. [Google Scholar] [CrossRef]
- Zhang, Y.; Huete, A.; Didan, K.; Miura, T. Development of a two-band enhanced vegetation index without a blue band. Remote Sens. Environ. 2008, 112, 3833–3845. [Google Scholar]
- Huete, A.; Didan, K.; Miura, T.; Rodriguez, E.; Gao, X.; Ferreira, L. Overview of the radiometric and biophysical performance of the MODIS vegetation indices. Remote Sens. Environ. 2002, 83, 195–213. [Google Scholar] [CrossRef]
- Bai, Y.; Liu, B.; Duan, L.; Pang, L.; Huang, J. A preliminary study on warning of allergic diseases caused by pollen. J. Environ. Health 2009, 26, 229–232. [Google Scholar]
- Zhang, D.; Hai, Y.; Feng, T.; Wu, Z.; He, H.; Zhang, L.; Chu, W.; Wan, G. Applied research on the 1–4 day pollen concentration forecast in Beijing Area. Meteorol. Mon. 2010, 36, 128–132. [Google Scholar]
- Zhang, M.; Yang, G.; Fan, Z.; Zhang, L. Forecasting the flowering period of major allergenic pollen trees in Beijing. J. Environ. Health 2008, 262–263. [Google Scholar]
- Kobayashi, H.; Dye, D.G. Atmospheric conditions for monitoring the long-term vegetation dynamics in the Amazon using normalized difference vegetation index. Remote Sens. Environ. 2005, 97, 519–525. [Google Scholar] [CrossRef]





| Vegetation Type | NDVI | EVI | EVI2 | NIR + R + B | G/R |
|---|---|---|---|---|---|
| Evergreen Forest | 0.257–0.309 | 0.125–0.131 | 0.113–0.138 | 2.074–2.217 | 0.967–0.974 |
| Deciduous Forest | 0.196–0.227 | 0.107–0.123 | 0.095–0.126 | 1.800–2.061 | 0.971–0.976 |
| Evergreen + Deciduous Forest | 0.233–0.260 | 0.117–0.135 | 0.113–0.124 | 2.008–2.139 | 0.969–0.975 |
| Vegetation Type | NDVI | EVI | EVI2 | NIR + R + B | G/R |
|---|---|---|---|---|---|
| Evergreen Forest | 0.253 | 0.060 | 0.270 | 0.086 | 0.009 |
| Deciduous Forest | 0.198 | 0.187 | 0.116 | 0.181 | 0.006 |
| Evergreen+ Deciduous Forest | 0.145 | 0.192 | 0.122 | 0.082 | 0.008 |
| Vegetation Type | NDVI | EVI | EVI2 | NIR + R + B | G/R |
|---|---|---|---|---|---|
| Evergreen Forest | 0.724 * | 0.289 | 0.693 * | 0.159 | 0.612 * |
| Deciduous Forest | 0.762 * | 0.429 | 0.633 * | 0.485 | 0.538 |
| Evergreen+ Deciduous Forest | 0.717 * | 0.675 | 0.705 * | 0.280 | 0.519 |
| Years for Model Building | Years for Model Test | RMSE for the Linear Fit Prediction Model | RMSE for the Cumulative Linear Fit Prediction Model | ||||
|---|---|---|---|---|---|---|---|
| EVI2 of Evergreen Forest | NDVI of Evergreen Forest | EVI2 of Deciduous Forest | EVI2 of Evergreen Forest | NDVI of Evergreen Forest | EVI2 of Deciduous Forest | ||
| 2011–2017 | 2018–2021 | 52.991 | 61.538 | 42.497 | 3.369 | 18.177 | 14.123 |
| 2012–2018 | 2011, 2019–2021 | 9.832 | 242.953 | 55.808 | 2.434 | 19.811 | 14.123 |
| 2013–2019 | 2011–2012, 2020–2021 | 48.862 | 78.272 | 56.464 | 1.766 | 15.813 | 11.989 |
| 2014–2020 | 2011–2013, 2021 | 11.399 | 53.608 | 18.232 | 2.853 | 11.285 | 10.225 |
| 2015–2021 | 2011–2014 | 40.172 | 88.491 | 14.385 | 3.073 | 31.525 | 6.865 |
| … | … | … | … | … | … | ||
| Average of RMSEs (mean ± sd) | / | 95.549 ± 197.572 | 92.636 ± 134.075 | 26.673 ± 21.725 | 3.589 ± 1.101 | 22.519 ± 10.184 | 10.450 ± 2.689 |
Publisher’s Note: MDPI stays neutral with regard to jurisdictional claims in published maps and institutional affiliations. |
© 2022 by the authors. Licensee MDPI, Basel, Switzerland. This article is an open access article distributed under the terms and conditions of the Creative Commons Attribution (CC BY) license (https://creativecommons.org/licenses/by/4.0/).
Share and Cite
Yang, X.; Zhu, W.; Zhao, C. A Prediction Model for the Outbreak Date of Spring Pollen Allergy in Beijing Based on Satellite-Derived Phenological Characteristics of Vegetation Greenness. Remote Sens. 2022, 14, 5891. https://doi.org/10.3390/rs14225891
Yang X, Zhu W, Zhao C. A Prediction Model for the Outbreak Date of Spring Pollen Allergy in Beijing Based on Satellite-Derived Phenological Characteristics of Vegetation Greenness. Remote Sensing. 2022; 14(22):5891. https://doi.org/10.3390/rs14225891
Chicago/Turabian StyleYang, Xinyi, Wenquan Zhu, and Cenliang Zhao. 2022. "A Prediction Model for the Outbreak Date of Spring Pollen Allergy in Beijing Based on Satellite-Derived Phenological Characteristics of Vegetation Greenness" Remote Sensing 14, no. 22: 5891. https://doi.org/10.3390/rs14225891
APA StyleYang, X., Zhu, W., & Zhao, C. (2022). A Prediction Model for the Outbreak Date of Spring Pollen Allergy in Beijing Based on Satellite-Derived Phenological Characteristics of Vegetation Greenness. Remote Sensing, 14(22), 5891. https://doi.org/10.3390/rs14225891

