Performance Evaluation of Sentinel-2 and Landsat 8 OLI Data for Land Cover/Use Classification Using a Comparison between Machine Learning Algorithms
Abstract
1. Introduction
2. Study Area
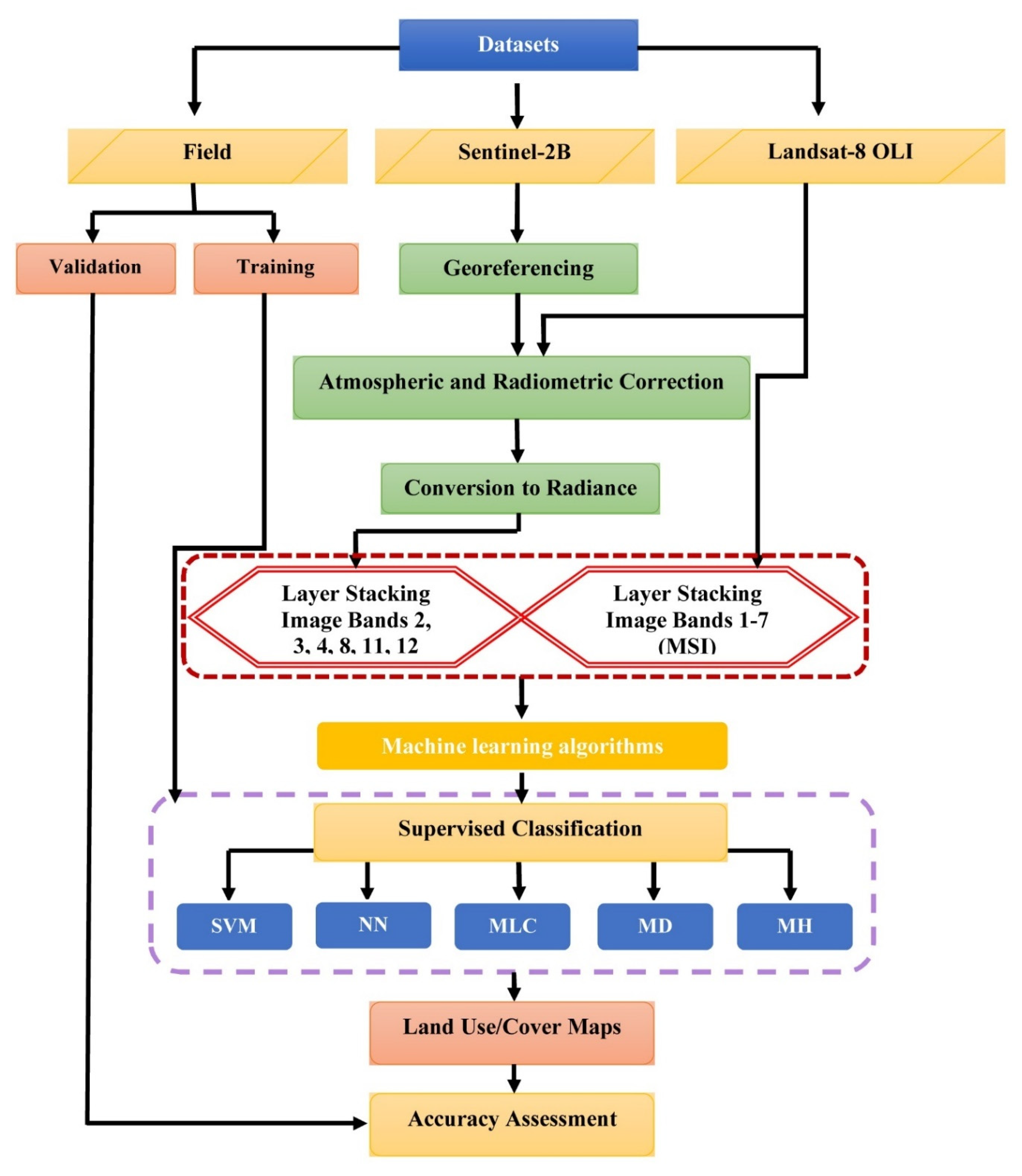
3. Material and Methods
3.1. Data Acquisition and Pre-Processing
3.1.1. Sentinel-2B
3.1.2. Landsat-8
3.2. Classification Training and Testing Data
3.3. Background of Image Classification Methods
3.3.1. Support Vector Machine Algorithm
3.3.2. Artificial Neural Network Algorithm
3.3.3. Maximum Likelihood Classification
3.3.4. Minimum Distance
3.3.5. Mahalanobis Algorithm
3.4. Parameter Tuning
3.5. Classification Accuracy Scheme
4. Results and Analysis
4.1. Accuracy Assessment
4.2. Comparisons the Classifiers and Tuning Parameters
4.3. Land Cover Change Assessment
4.4. Land Cover Change Detection Map
5. Discussion
6. Conclusions
Supplementary Materials
Author Contributions
Funding
Conflicts of Interest
References
- Bevington, A.; Gleason, H.; Giroux-Bougard, X.; de Jong, J.T. A Review of Free Optical Satellite Imagery for Watershed-Scale Landscape Analysis. Conflu. J. Watershed Sci. Manag. 2018, 2. [Google Scholar] [CrossRef]
- Thanh Noi, P.; Kappas, M. Comparison of random forest, k-nearest neighbor, and support vector machine classifiers for land cover classification using Sentinel-2 imagery. Sensors 2018, 18, 18. [Google Scholar] [CrossRef]
- Yang, D.; Fu, C.-S.; Smith, A.C.; Yu, Q. Open land-use map: A regional land-use mapping strategy for incorporating OpenStreetMap with earth observations. Geo Spat. Inf. Sci. 2017, 20, 269–281. [Google Scholar] [CrossRef]
- Tien Bui, D.; Shahabi, H.; Mohammadi, A.; Bin Ahmad, B.; Bin Jamal, M.; Ahmad, A. Land cover change mapping using a combination of Sentinel-1 data and multispectral satellite imagery: A case study of Sanandaj county, Kurdistan, Iran. Appl. Ecol. Environ. Res. 2019, 17, 5449–5463. [Google Scholar] [CrossRef]
- Wulder, M.A.; Coops, N.C.; Roy, D.P.; White, J.C.; Hermosilla, T. Land cover 2.0. Int. J. Remote Sens. 2018, 39, 4254–4284. [Google Scholar] [CrossRef]
- Topaloğlu, R.H.; Sertel, E.; Musaoğlu, N. Assessment of classification accuracies of Sentinel-2 and Landsat-8 data for land cover/use mapping. Int. Arch. Photogramm. Remote Sens. Spat. Inf. Sci. 2016, 41, 1055–1059. [Google Scholar] [CrossRef]
- Shahabi, H.; Ahmad, B.B.; Mokhtari, M.H.; Zadeh, M.A. Detection of urban irregular development and green space destruction using normalized difference vegetation index (NDVI), principal component analysis (PCA) and post classification methods: A case study of Saqqez city. Int. J. Phys. Sci. 2012, 7, 2587–2595. [Google Scholar]
- Shahabi, H.; Shirzadi, A.; Ghaderi, K.; Omidvar, E.; Al-Ansari, N.; Clague, J.J.; Geertsema, M.; Khosravi, K.; Amini, A.; Bahrami, S. Flood detection and susceptibility mapping using sentinel-1 remote sensing data and a machine learning approach: Hybrid intelligence of bagging ensemble based on k-nearest neighbor classifier. Remote Sens. 2020, 12, 266. [Google Scholar] [CrossRef]
- Halder, A.; Ghosh, A.; Ghosh, S. Supervised and unsupervised landuse map generation from remotely sensed images using ant based systems. Appl. Soft Comput. 2011, 11, 5770–5781. [Google Scholar] [CrossRef]
- Sathya, P.; Malathi, L. Classification and segmentation in satellite imagery using back propagation algorithm of ann and k-means algorithm. Int. J. Mach. Learn. Comput. 2011, 1, 422. [Google Scholar] [CrossRef]
- Al-Doski, J.; Mansorl, S.B.; Shafri, H.Z.M. Image classification in remote sensing. J. Environ. Earth Sci. 2013, 3, 10. [Google Scholar]
- Rozenstein, O.; Karnieli, A. Comparison of methods for land-use classification incorporating remote sensing and GIS inputs. Appl. Geogr. 2011, 31, 533–544. [Google Scholar] [CrossRef]
- Yousefi, S.; Mirzaee, S.; Tazeh, M.; Pourghasemi, H.; Karimi, H. Comparison of different algorithms for land use mapping in dry climate using satellite images: A case study of the Central regions of Iran. Desert 2015, 20, 1–10. [Google Scholar]
- Al-Ahmadi, F.; Hames, A. Comparison of four classification methods to extract land use and land cover from raw satellite images for some remote arid areas, Kingdom of Saudi Arabia. Earth 2009, 20, 167–191. [Google Scholar] [CrossRef]
- Bett, S.K.; Palamuleni, L.G.; Ruhiiga, T.M. Monitoring of urban sprawl using minimum distance supervised classification algorithm in Rustenburg, South Africa. Asia Life Sci. 2013, 9, 245–261. [Google Scholar]
- Kantakumar, L.N.; Neelamsetti, P. Multi-temporal land use classification using hybrid approach. Egypt. J. Remote Sens. Space Sci. 2015, 18, 289–295. [Google Scholar] [CrossRef]
- Rijal, S.; Rimal, B.; Sloan, S. Flood hazard mapping of a rapidly urbanizing city in the foothills (Birendranagar, Surkhet) of Nepal. Land 2018, 7, 60. [Google Scholar] [CrossRef]
- Rimal, B.; Rijal, S.; Kunwar, R. Comparing Support Vector Machines and Maximum Likelihood Classifiers for Mapping of Urbanization. J. Indian Soc. Remote Sens. 2020, 48, 71–79. [Google Scholar] [CrossRef]
- Omer, G.; Mutanga, O.; Abdel-Rahman, E.M.; Adam, E. Performance of support vector machines and artificial neural network for mapping endangered tree species using WorldView-2 data in Dukuduku forest, South Africa. IEEE J. Sel. Top. Appl. Earth Obs. Remote Sens. 2015, 8, 4825–4840. [Google Scholar] [CrossRef]
- Zhang, C.; Sargent, I.; Pan, X.; Li, H.; Gardiner, A.; Hare, J.; Atkinson, P.M. An object-based convolutional neural network (OCNN) for urban land use classification. Remote Sens. Environ. 2018, 216, 57–70. [Google Scholar] [CrossRef]
- Adam, E.; Mutanga, O.; Odindi, J.; Abdel-Rahman, E.M. Land-use/cover classification in a heterogeneous coastal landscape using RapidEye imagery: Evaluating the performance of random forest and support vector machines classifiers. Int. J. Remote Sens. 2014, 35, 3440–3458. [Google Scholar] [CrossRef]
- Eisavi, V.; Homayouni, S.; Yazdi, A.M.; Alimohammadi, A. Land cover mapping based on random forest classification of multitemporal spectral and thermal images. Environ. Monit. Assess. 2015, 187, 291. [Google Scholar] [CrossRef]
- Teluguntla, P.; Thenkabail, P.S.; Oliphant, A.; Xiong, J.; Gumma, M.K.; Congalton, R.G.; Yadav, K.; Huete, A. A 30-m landsat-derived cropland extent product of Australia and China using random forest machine learning algorithm on Google Earth Engine cloud computing platform. ISPRS J. Photogramm. Remote Sens. 2018, 144, 325–340. [Google Scholar] [CrossRef]
- Martins, S.; Bernardo, N.; Ogashawara, I.; Alcantara, E. Support vector machine algorithm optimal parameterization for change detection mapping in Funil Hydroelectric Reservoir (Rio de Janeiro State, Brazil). Modeling Earth Syst. Environ. 2016, 2, 138. [Google Scholar] [CrossRef]
- Talukdar, S.; Singha, P.; Mahato, S.; Pal, S.; Liou, Y.-A.; Rahman, A. Land-Use Land-Cover Classification by Machine Learning Classifiers for Satellite Observations—A Review. Remote Sens. 2020, 12, 1135. [Google Scholar] [CrossRef]
- Bahadur, K. Improving Landsat and IRS image classification: Evaluation of unsupervised and supervised classification through band ratios and DEM in a mountainous landscape in Nepal. Remote Sens. 2009, 1, 1257–1272. [Google Scholar] [CrossRef]
- Boori, M.; Paringer, R.; Choudhary, K.; Kupriyanov, A. Supervised and unsupervised classification for obtaining land use/cover classes from hyperspectral and multi-spectral imagery. In Proceedings of the Sixth International Conference on Remote Sensing and Geoinformation of the Environment (RSCy2018), Paphos, Cyprus, 26–29 March 2018; p. 107730L. [Google Scholar]
- Duro, D.C.; Franklin, S.E.; Dubé, M.G. A comparison of pixel-based and object-based image analysis with selected machine learning algorithms for the classification of agricultural landscapes using SPOT-5 HRG imagery. Remote Sens. Environ. 2012, 118, 259–272. [Google Scholar] [CrossRef]
- Ma, L.; Li, M.; Ma, X.; Cheng, L.; Du, P.; Liu, Y. A review of supervised object-based land-cover image classification. ISPRS J. Photogramm. Remote Sens. 2017, 130, 277–293. [Google Scholar] [CrossRef]
- Shafizadeh-Moghadam, H.; Valavi, R.; Shahabi, H.; Chapi, K.; Shirzadi, A. Novel forecasting approaches using combination of machine learning and statistical models for flood susceptibility mapping. J. Environ. Manag. 2018, 217, 1–11. [Google Scholar] [CrossRef]
- Mosavi, A.; Shirzadi, A.; Choubin, B.; Taromideh, F.; Hosseini, F.S.; Borji, M.; Shahabi, H.; Salvati, A.; Dineva, A.A. Towards an Ensemble Machine Learning Model of Random Subspace Based Functional Tree Classifier for Snow Avalanche Susceptibility Mapping. IEEE Access 2020, 8, 145968–145983. [Google Scholar] [CrossRef]
- Tien Bui, D.; Shahabi, H.; Shirzadi, A.; Chapi, K.; Alizadeh, M.; Chen, W.; Mohammadi, A.; Ahmad, B.; Panahi, M.; Hong, H. Landslide Detection and Susceptibility Mapping by AIRSAR Data Using Support Vector Machine and Index of Entropy Models in Cameron Highlands, Malaysia. Remote Sens. 2018, 10, 1527. [Google Scholar] [CrossRef]
- Nhu, V.-H.; Mohammadi, A.; Shahabi, H.; Ahmad, B.B.; Al-Ansari, N.; Shirzadi, A.; Clague, J.J.; Jaafari, A.; Chen, W.; Nguyen, H. Landslide susceptibility mapping using machine learning algorithms and remote sensing data in a tropical environment. Int. J. Environ. Res. Public Health 2020, 17, 4933. [Google Scholar] [CrossRef]
- Mohammadi, A.; Baharin, B.; Shahabi, H. Land cover mapping using a novel combination model of satellite imageries: Case study of a part of the Cameron Highlands, Pahang, Malaysia. Appl. Ecol. Environ. Res. 2019, 17, 1835–1848. [Google Scholar] [CrossRef]
- Mondal, A.; Kundu, S.; Chandniha, S.K.; Shukla, R.; Mishra, P. Comparison of support vector machine and maximum likelihood classification technique using satellite imagery. Int. J. Remote Sens. GIS 2012, 1, 116–123. [Google Scholar]
- Ghosh, A.; Joshi, P.K. A comparison of selected classification algorithms for mapping bamboo patches in lower Gangetic plains using very high resolution WorldView 2 imagery. Int. J. Appl. Earth Obs. Geoinf. 2014, 26, 298–311. [Google Scholar] [CrossRef]
- Gopinath, G.; Sasidharan, N.; Surendran, U. Landuse classification of hyperspectral data by spectral angle mapper and support vector machine in humid tropical region of India. Earth Sci. Inform. 2020, 13, 633–640. [Google Scholar] [CrossRef]
- Karan, S.K.; Samadder, S.R. A comparison of different land-use classification techniques for accurate monitoring of degraded coal-mining areas. Environ. Earth Sci. 2018, 77, 713. [Google Scholar] [CrossRef]
- Pouteau, R.; Collin, A.; Stoll, B. A Comparison of Machine Learning Algorithms for Classification of Tropical Ecosystems Observed by Multiple Sensors at Multiple Scales. Available online: http://pages.upf.pf/Benoit.Stoll/pdf/2011-isrse34-comparison.pdf (accessed on 18 February 2021).
- Heydari, S.S.; Mountrakis, G. Effect of classifier selection, reference sample size, reference class distribution and scene heterogeneity in per-pixel classification accuracy using 26 Landsat sites. Remote Sens. Environ. 2018, 204, 648–658. [Google Scholar] [CrossRef]
- Thakkar, A.; Desai, V.; Patel, A.; Potdar, M. Land use/land cover classification using remote sensing data and derived indices in a heterogeneous landscape of a khan-kali watershed, Gujarat. Asian J. Geoinformatics 2015, 14, 1–12. [Google Scholar]
- Qian, Y.; Zhou, W.; Yan, J.; Li, W.; Han, L. Comparing machine learning classifiers for object-based land cover classification using very high resolution imagery. Remote Sens. 2015, 7, 153–168. [Google Scholar] [CrossRef]
- Bagheri, M.; Akbari, A.; Mirbagheri, S.A. Advanced control of membrane fouling in filtration systems using artificial intelligence and machine learning techniques: A critical review. Process. Saf. Environ. Prot. 2019, 123, 229–252. [Google Scholar] [CrossRef]
- Montanaro, M.; Gerace, A.; Lunsford, A.; Reuter, D. Stray light artifacts in imagery from the Landsat 8 Thermal Infrared Sensor. Remote Sens. 2014, 6, 10435–10456. [Google Scholar] [CrossRef]
- Richards, J. Remote Sensing Digital Image Analysis; Springer: Berlin/Heidelberg, Germany, 1999; p. 240. [Google Scholar]
- Muñoz-Marí, J.; Bruzzone, L.; Camps-Valls, G. A support vector domain description approach to supervised classification of remote sensing images. IEEE Trans. Geosci. Remote Sens. 2007, 45, 2683–2692. [Google Scholar] [CrossRef]
- Vapnik, V. The support vector method of function estimation. In Nonlinear Modeling; Springer: Berlin/Heidelberg, Germany, 1998; pp. 55–85. [Google Scholar]
- Dou, J.; Paudel, U.; Oguchi, T.; Uchiyama, S.; Hayakavva, Y.S. Shallow and Deep-Seated Landslide Differentiation Using Support Vector Machines: A Case Study of the Chuetsu Area, Japan. Terr. Atmos. Ocean. Sci. 2015, 26, 227–239. [Google Scholar] [CrossRef]
- Yao, X.; Tham, L.G.; Dai, F.C. Landslide susceptibility mapping based on support vector machine: A case study on natural slopes of Hong Kong, China. Geomorphology 2008, 101, 572–582. [Google Scholar] [CrossRef]
- Tien Bui, D.; Shirzadi, A.; Shahabi, H.; Geertsema, M.; Omidvar, E.; Clague, J.J.; Thai Pham, B.; Dou, J.; Talebpour Asl, D.; Bin Ahmad, B. New ensemble models for shallow landslide susceptibility modeling in a semi-arid watershed. Forests 2019, 10, 743. [Google Scholar] [CrossRef]
- Mohammadi, A.; Shahabi, H.; Bin Ahmad, B. Land-Cover Change Detection in a Part of Cameron Highlands, Malaysia Using ETM+ Satellite Imagery and Support Vector Machine (SVM) Algorithm. Environ. Asia 2019, 12, 145–154. [Google Scholar]
- Hong, H.; Liu, J.; Zhu, A.-X.; Shahabi, H.; Pham, B.T.; Chen, W.; Pradhan, B.; Bui, D.T. A novel hybrid integration model using support vector machines and random subspace for weather-triggered landslide susceptibility assessment in the Wuning area (China). Environ. Earth Sci. 2017, 76, 652. [Google Scholar] [CrossRef]
- Nhu, V.-H.; Shirzadi, A.; Shahabi, H.; Singh, S.K.; Al-Ansari, N.; Clague, J.J.; Jaafari, A.; Chen, W.; Miraki, S.; Dou, J. Shallow Landslide Susceptibility Mapping: A Comparison between Logistic Model Tree, Logistic Regression, Naïve Bayes Tree, Artificial Neural Network, and Support Vector Machine Algorithms. Int. J. Environ. Res. Public Health 2020, 17, 2749. [Google Scholar] [CrossRef]
- Shirzadi, A.; Shahabi, H.; Chapi, K.; Bui, D.T.; Pham, B.T.; Shahedi, K.; Ahmad, B.B. A comparative study between popular statistical and machine learning methods for simulating volume of landslides. Catena 2017, 157, 213–226. [Google Scholar] [CrossRef]
- Chen, W.; Pourghasemi, H.R.; Zhao, Z. A GIS-based comparative study of Dempster-Shafer, logistic regression and artificial neural network models for landslide susceptibility mapping. Geocarto Int. 2017, 32, 367–385. [Google Scholar] [CrossRef]
- Srivastava, P.K.; Han, D.; Rico-Ramirez, M.A.; Bray, M.; Islam, T. Selection of classification techniques for land use/land cover change investigation. Adv. Space Res. 2012, 50, 1250–1265. [Google Scholar] [CrossRef]
- Bouaziz, M.; Eisold, S.; Guermazi, E. Semiautomatic approach for land cover classification: A remote sensing study for arid climate in southeastern Tunisia. Euro Mediterr. J. Environ. Integr. 2017, 2, 24. [Google Scholar] [CrossRef]
- Mohamed, E.S.; Belal, A.; Shalaby, A. Impacts of soil sealing on potential agriculture in Egypt using remote sensing and GIS techniques. Eurasian Soil Sci. 2015, 48, 1159–1169. [Google Scholar] [CrossRef]
- Mahalanobis, P. Mahalanobis Distance. Proceedings National Institute of Science of India, New Delhi, India, June 1999; Indian Academy of Sciences: New Delhi, India, 1999; pp. 234–256. [Google Scholar]
- Mei, J.; Liu, M.; Wang, Y.-F.; Gao, H. Learning a mahalanobis distance-based dynamic time warping measure for multivariate time series classification. IEEE Trans. Cybern. 2015, 46, 1363–1374. [Google Scholar] [CrossRef]
- Prekopcsák, Z.; Lemire, D. Time series classification by class-specific Mahalanobis distance measures. Adv. Data Anal. Classif. 2012, 6, 185–200. [Google Scholar] [CrossRef]
- Shirzadi, A.; Asadi, S.; Shahabi, H.; Ronoud, S.; Clague, J.J.; Khosravi, K.; Pham, B.T.; Ahmad, B.B.; Bui, D.T. A novel ensemble learning based on Bayesian Belief Network coupled with an extreme learning machine for flash flood susceptibility mapping. Eng. Appl. Artif. Intell. 2020, 96, 103971. [Google Scholar] [CrossRef]
- Du, L.; Song, N.; Liu, K.; Hou, J.; Hu, Y.; Zhu, Y.; Wang, X.; Wang, L.; Guo, Y. Comparison of two simulation methods of the temperature vegetation dryness index (TVDI) for drought monitoring in semi-arid regions of China. Remote Sens. 2017, 9, 177. [Google Scholar] [CrossRef]
- Aslami, F.; Ghorbani, A. Object-based land-use/land-cover change detection using Landsat imagery: A case study of Ardabil, Namin, and Nir counties in northwest Iran. Environ. Monit. Assess. 2018, 190, 376. [Google Scholar] [CrossRef]
- Kingwell-Banham, E. Dry, rainfed or irrigated? Reevaluating the role and development of rice agriculture in Iron Age-Early Historic South India using archaeobotanical approaches. Archaeol. Anthropol. Sci. 2019, 11, 6485–6500. [Google Scholar] [CrossRef]
- Dobrinić, D.; Medak, D.; Gašparović, M. Integration of Multitemporal SENTINEL-1 and SENTINEL-2 Imagery for Land-Cover Classification Using Machine Learning Methods. Int. Arch. Photogramm. Remote Sens. Spat. Inf. Sci. 2020, 43, 91–98. [Google Scholar] [CrossRef]
- Eskandari, S.; Reza Jaafari, M.; Oliva, P.; Ghorbanzadeh, O.; Blaschke, T. Mapping land cover and tree canopy cover in Zagros forests of Iran: Application of Sentinel-2, Google Earth, and field data. Remote Sens. 2020, 12, 1912. [Google Scholar] [CrossRef]
- Kumar, P.; Gupta, D.K.; Mishra, V.N.; Prasad, R. Comparison of support vector machine, artificial neural network, and spectral angle mapper algorithms for crop classification using LISS IV data. Int. J. Remote Sens. 2015, 36, 1604–1617. [Google Scholar] [CrossRef]
- Jia, K.; Wei, X.; Gu, X.; Yao, Y.; Xie, X.; Li, B. Land cover classification using Landsat 8 operational land imager data in Beijing, China. Geocarto Int. 2014, 29, 941–951. [Google Scholar] [CrossRef]







| Granule ID | Sensing Date | UTM Zone | Clouds Percentage |
|---|---|---|---|
| LIC-T073609-NO206-RO92-T38SNE-20180618-T104438 | 19-4-2018 | 38 | <10 |
| LIC-T073609-NO206-RO92-T38SNF-20180618-T104438 | 19-4-2018 | 38 | <10 |
| LIC-T073609-NO206-RO92-T38SPE-20180618-T104438 | 19-4-2018 | 38 | <10 |
| LIC-T073609-NO206-RO92-T38SPF-20180618-T104438 | 19-4-2018 | 38 | <10 |
| LC08-L1TP-20180501-01-T1 | 10-04-2018 | 38 | <10 |
| Sentinel-2B | Landsat-8 OLI | ||||
|---|---|---|---|---|---|
| Band | Central Wavelength (nm) | Spatial Resolution (m) | Band | Central Wavelength (nm) | Spatial Resolution (m) |
| 1 | 0.4430 | 60 | 1 | 0.4430 | 30 |
| 2 | 0.4900 | 10 | 2 | 0.4826 | |
| 3 | 0.5600 | 3 | 0.5613 | ||
| 4 | 0.6650 | 4 | 0.6546 | ||
| 5 | 0.7050 | 20 | 5 | 0.8646 | |
| 6 | 0.7400 | 6 | 1.6090 | ||
| 7 | 0.7830 | 7 | 2.2010 | ||
| 8 | 0.8420 | 10 | 8 | 0.5917 | 15 |
| 8A | 0.8650 | 20 | |||
| 9 | 0.9450 | 60 | 9 | 1.3730 | |
| 10 | 1.3750 | ||||
| 11 | 1.6100 | 20 | 10 | 10.9000 | 30 |
| 12 | 2.1900 | 11 | 12.0000 | ||
| Granule ID | Sensing Date | UTM Zone | Clouds Percentage |
|---|---|---|---|
| LC08-L1TP-20180501-01-T1 | 10 April 2018 | 38 | <10 |
| Land Cover | Training | Testing |
|---|---|---|
| Irrigated land | 278 | 83 |
| Dry-farming land | 233 | 70 |
| Range land | 270 | 81 |
| Bare land | 277 | 83 |
| Residential area | 274 | 82 |
| Waterbody land | 274 | 81 |
| SVM-Linear | Penalty Parameter: 100, Pyramid Levels: 1, Pyramid Reclassification Threshold: 0.9, Classification Probability Threshold: 0 |
| Penalty Parameter: 150, Pyramid Levels: 2, Pyramid Reclassification Threshold: 0.9, Classification Probability Threshold: 0 | |
| Penalty Parameter: 200, Pyramid Levels: 3, Pyramid Reclassification Threshold: 0.9, Classification Probability Threshold: 0 | |
| Penalty Parameter: 250, Pyramid Levels: 4, Pyramid Reclassification Threshold: 0.9, Classification Probability Threshold: 0 | |
| SVM-Polynomial | Degree of kernel polynomial: 3, Bias in kernel function: 1, Gamma in kernel function: 0.143, Penalty Parameter: 100, Pyramid Levels: 3, Pyramid Reclassification Threshold: 0.9, Classification Probability Threshold: 0 |
| Degree of kernel polynomial: 3, Bias in kernel function: 2, Gamma in kernel function: 0.143, Penalty Parameter: 150, Pyramid Levels: 3, Pyramid Reclassification Threshold: 0.9, Classification Probability Threshold: 0 | |
| Degree of kernel polynomial: 3, Bias in kernel function: 3, Gamma in kernel function: 0.143, Penalty Parameter: 200, Pyramid Levels: 3, Pyramid Reclassification Threshold: 0.9, Classification Probability Threshold: 0 | |
| Degree of kernel polynomial: 3, Bias in kernel function: 4, Gamma in kernel function: 0.143, Penalty Parameter: 250, Pyramid Levels: 3, Pyramid Reclassification Threshold: 0.9, Classification Probability Threshold: 0 | |
| SVM-RBF | Gamma in kernel function: 0.143, Penalty Parameter: 100, Pyramid Levels: 1, Pyramid Reclassification Threshold: 0.9, Classification Probability Threshold: 0 |
| Gamma in kernel function: 0.143, Penalty Parameter: 150, Pyramid Levels: 2, Pyramid Reclassification Threshold: 0.9, Classification Probability Threshold: 0 | |
| Gamma in kernel function: 0.143, Penalty Parameter: 200, Pyramid Levels: 3, Pyramid Reclassification Threshold: 0.9, Classification Probability Threshold: 0 | |
| Gamma in kernel function: 0.143, Penalty Parameter: 250, Pyramid Levels: 4, Pyramid Reclassification Threshold: 0.9, Classification Probability Threshold: 0 |
| ANN | Number of hidden layers: 1, Number of training iteration: 1000, Training threshold contribution: 0.9, Training rate: 0.2, Training momentum: 0.9, Training RMSE exit criteria: 0.1 |
| Number of hidden layers: 2, Number of training iteration: 1000, Training threshold contribution: 0.9, Training rate: 0.2, Training momentum: 0.9, Training RMSE exit criteria: 0.1 | |
| Number of hidden layers: 3, Number of training iteration: 1000, Training threshold contribution: 0.9, Training rate: 0.2, Training momentum: 0.9, Training RMSE exit criteria: 0.1 | |
| Number of hidden layers: 4, Number of training iteration: 1000, Training threshold contribution: 0.9, Training rate: 0.2, Training momentum: 0.9, Training RMSE exit criteria: 0.1 |
| Model | Overall Accuracy (%) | Kappa Coefficient | Irrigated Land | Dry Farming | Range Land | Bare Land | Residential Area | Water Body |
|---|---|---|---|---|---|---|---|---|
| SVM-L100 | 95.21 | 0.93 | 99.28 | 97.45 | 87.32 | 92.31 | 79.22 | 100 |
| SVM-L150 | 95.82 | 0.94 | 99.28 | 97.45 | 88.73 | 92.31 | 84.42 | 100 |
| SVM-L200 | 95.58 | 0.94 | 98.56 | 97.02 | 87.32 | 93.59 | 85.71 | 100 |
| SVM-L250 | 95.21 | 0.93 | 98.2 | 96.17 | 87.32 | 93.59 | 85.71 | 100 |
| SVM-P100 | 94.84 | 0.93 | 98.56 | 96.6 | 85.92 | 92.31 | 81.82 | 100 |
| SVM-P150 | 95.58 | 0.94 | 98.56 | 97.45 | 87.32 | 92.31 | 85.71 | 100 |
| SVM-P200 | 95.7 | 0.94 | 98.2 | 97.02 | 88.73 | 93.59 | 87.01 | 100 |
| SVM-P250 | 95.33 | 0.93 | 98.2 | 96.17 | 88.73 | 93.59 | 85.71 | 100 |
| SVM-S100 | 94.35 | 0.92 | 97.84 | 95.74 | 85.92 | 92.31 | 81.82 | 100 |
| SVM-S150 | 94.96 | 0.93 | 98.2 | 95.74 | 87.32 | 92.31 | 85.71 | 100 |
| SVM-S200 | 95.09 | 0.93 | 97.84 | 96.17 | 87.32 | 93.59 | 85.71 | 100 |
| SVM-S250 | 94.97 | 0.92 | 97.84 | 94.04 | 87.32 | 93.59 | 85.71 | 100 |
| SVM-R100 | 93.86 | 0.92 | 97.48 | 94.47 | 88.73 | 91.03 | 80.52 | 100 |
| SVM-R150 | 95.58 | 0.94 | 98.56 | 97.45 | 87.32 | 92.31 | 85.71 | 100 |
| SVM-R200 | 95.46 | 0.94 | 98.2 | 97.02 | 88.73 | 93.59 | 84.42 | 100 |
| SVM-R250 | 95.09 | 0.93 | 97.84 | 95.74 | 88.73 | 93.59 | 85.71 | 100 |
| ANN-H1 | 88.46 | 0.85 | 94.24 | 85.96 | 69.01 | 94.87 | 75.32 | 100 |
| ANN-H2 | 38.15 | 0.15 | 0 | 0 | 0 | 0 | 0 | 0 |
| ANN-H3 | 18.89 | 0.1 | 0 | 0 | 0 | 0 | 0 | 0 |
| MLC | 93.37 | 0.91 | 99.64 | 90.64 | 91.55 | 69.23 | 98.7 | 100 |
| MD | 80.85 | 0.75 | 94.6 | 66.81 | 80.28 | 73.08 | 63.64 | 100 |
| MH | 88.09 | 0.84 | 93.88 | 95.32 | 71.83 | 66.67 | 90.13 | 100 |
| Model | Overall Accuracy (%) | Kappa Coefficient | Irrigated Land | Dry Farming | Range Land | Bare Land | Residential | Water Body |
|---|---|---|---|---|---|---|---|---|
| SVM-L100 | 93.79 | 0.91 | 98.2 | 91.42 | 84.29 | 94.81 | 86.49 | 100 |
| SVM-L150 | 94.04 | 0.92 | 98.2 | 91.85 | 85.71 | 94.81 | 86.49 | 100 |
| SVM-L200 | 94.78 | 0.93 | 98.2 | 93.56 | 88.57 | 94.81 | 86.49 | 100 |
| SVM-L250 | 94.77 | 0.92 | 98.1 | 93.55 | 88.56 | 94.80 | 86.48 | 100 |
| SVM-P100 | 91.06 | 0.88 | 97.84 | 81.55 | 85.71 | 96.1 | 86.49 | 100 |
| SVM-P150 | 93.3 | 0.91 | 98.2 | 90.13 | 82.86 | 94.81 | 86.49 | 100 |
| SVM-P200 | 93.54 | 0.91 | 98.2 | 90.56 | 84.29 | 94.81 | 86.49 | 100 |
| SVM-P250 | 93.92 | 0.92 | 98.2 | 91.42 | 85.71 | 94.81 | 86.49 | 100 |
| SVM-S100 | 88.46 | 0.85 | 97.84 | 72.53 | 85.71 | 96.1 | 86.49 | 100 |
| SVM-S150 | 89.7 | 0.86 | 97.48 | 76.82 | 87.14 | 96.1 | 86.79 | 100 |
| SVM-S200 | 90.69 | 0.88 | 97.84 | 79.83 | 87.14 | 96.1 | 86.49 | 100 |
| SVM-S250 | 91.06 | 0.88 | 97.84 | 81.55 | 85.71 | 96.1 | 86.49 | 100 |
| SVM-R100 | 93.86 | 0.92 | 97.48 | 94.47 | 88.73 | 91.03 | 80.52 | 100 |
| SVM-R150 | 93.42 | 0.91 | 98.2 | 90.13 | 84.29 | 94.81 | 86.49 | 100 |
| SVM-R200 | 93.17 | 0.91 | 98.2 | 89.7 | 82.86 | 94.81 | 86.49 | 100 |
| SVM-R250 | 93.42 | 0.91 | 98.2 | 90.13 | 84.29 | 94.81 | 86.49 | 100 |
| ANN-H1 | 91.31 | 0.88 | 94.6 | 89.27 | 81.43 | 89.61 | 87.84 | 100 |
| ANN-H2 | 64.76 | 0.57 | 38.85 | 81.12 | 60.79 | 71.43 | 87.84 | 100 |
| ANN-H3 | 9.3 | 0.0014 | 0 | 0 | 0 | 0 | 0 | 0 |
| MLC | 74.68 | 0.68 | 90.29 | 75.54 | 82.86 | 63.64 | 91.89 | 97.29 |
| MD | 82.38 | 0.77 | 97.12 | 60.09 | 88.57 | 87.01 | 68.92 | 100 |
| MH | 91.81 | 0.89 | 96.33 | 97.85 | 90 | 77.92 | 70.27 | 100 |
Publisher’s Note: MDPI stays neutral with regard to jurisdictional claims in published maps and institutional affiliations. |
© 2021 by the authors. Licensee MDPI, Basel, Switzerland. This article is an open access article distributed under the terms and conditions of the Creative Commons Attribution (CC BY) license (https://creativecommons.org/licenses/by/4.0/).
Share and Cite
Ghayour, L.; Neshat, A.; Paryani, S.; Shahabi, H.; Shirzadi, A.; Chen, W.; Al-Ansari, N.; Geertsema, M.; Pourmehdi Amiri, M.; Gholamnia, M.; et al. Performance Evaluation of Sentinel-2 and Landsat 8 OLI Data for Land Cover/Use Classification Using a Comparison between Machine Learning Algorithms. Remote Sens. 2021, 13, 1349. https://doi.org/10.3390/rs13071349
Ghayour L, Neshat A, Paryani S, Shahabi H, Shirzadi A, Chen W, Al-Ansari N, Geertsema M, Pourmehdi Amiri M, Gholamnia M, et al. Performance Evaluation of Sentinel-2 and Landsat 8 OLI Data for Land Cover/Use Classification Using a Comparison between Machine Learning Algorithms. Remote Sensing. 2021; 13(7):1349. https://doi.org/10.3390/rs13071349
Chicago/Turabian StyleGhayour, Laleh, Aminreza Neshat, Sina Paryani, Himan Shahabi, Ataollah Shirzadi, Wei Chen, Nadhir Al-Ansari, Marten Geertsema, Mehdi Pourmehdi Amiri, Mehdi Gholamnia, and et al. 2021. "Performance Evaluation of Sentinel-2 and Landsat 8 OLI Data for Land Cover/Use Classification Using a Comparison between Machine Learning Algorithms" Remote Sensing 13, no. 7: 1349. https://doi.org/10.3390/rs13071349
APA StyleGhayour, L., Neshat, A., Paryani, S., Shahabi, H., Shirzadi, A., Chen, W., Al-Ansari, N., Geertsema, M., Pourmehdi Amiri, M., Gholamnia, M., Dou, J., & Ahmad, A. (2021). Performance Evaluation of Sentinel-2 and Landsat 8 OLI Data for Land Cover/Use Classification Using a Comparison between Machine Learning Algorithms. Remote Sensing, 13(7), 1349. https://doi.org/10.3390/rs13071349

