Mapping Woody Volume of Mediterranean Forests by Using SAR and Machine Learning: A Case Study in Central Italy
Abstract
1. Introduction
2. Materials and Methods
2.1. Test Area Description
2.2. Italian National Forest Inventory (NFI) Data
2.3. WV Map from ICESat GLAS Mission
2.4. SAR Data
2.5. The ANN Algorithms
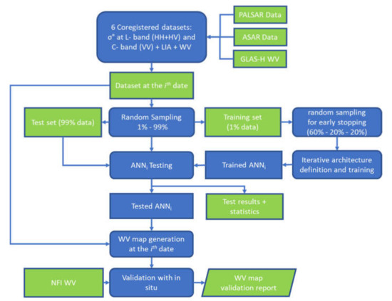
Data Organization for Training and Testing the ANNs
3. Results
3.1. Sensitivity Analysis: ALOS PALSAR vs. NFI
3.2. Sensitivity Analysis: PALSAR and ASAR vs. GLAS WV Map
3.3. Retrieval Results
3.3.1. Cross-Fold Test
4. Discussion
5. Conclusions
Author Contributions
Funding
Data Availability Statement
Acknowledgments
Conflicts of Interest
References
- Keenan, R.J.; Reams, G.A.; Achard, F.; de Freitas, J.V.; Grainger, A.; Lindquist, E. Dynamics of Global Forest Area: Results from the FAO Global Forest Resources Assessment 2015. For. Ecol. Manag. 2015, 352, 9–20. [Google Scholar] [CrossRef]
- Federici, S.; Tubiello, F.N.; Salvatore, M.; Jacobs, H.; Schmidhuber, J. New Estimates of CO2 Forest Emissions and Removals: 1990–2015. For. Ecol. Manag. 2015, 352, 89–98. [Google Scholar] [CrossRef]
- Waring, R.H.; Running, S.W. Forest Ecosystems: Analysis at Multiple Scales; Elsevier: Amsterdam, The Netherlands, 2010; ISBN 978-0-08-054608-7. [Google Scholar]
- Corona, P.; Chirici, G.; Marchetti, M. Forest Ecosystem Inventory and Monitoring as a Framework for Terrestrial Natural Renewable Resource Survey Programmes. Plant. Biosyst. Int. J. Deal. All Asp. Plant. Biol. 2002, 136, 69–82. [Google Scholar] [CrossRef]
- Definitional Issues Related to Reducing Emissions from Deforestation in Developing Countries. Available online: http://www.fao.org/3/j9345e/j9345e12.htm (accessed on 16 December 2020).
- Kindermann, G.; McCallum, I.; Fritz, S.; Obersteiner, M. A Global Forest Growing Stock, Biomass and Carbon Map Based on FAO Statistics. Silva. Fenn. 2008, 42. [Google Scholar] [CrossRef]
- Beaudoin, A.; Le Toan, T.; Goze, S.; Nezry, E.; Lopes, A.; Mougin, E.; Hsu, C.C.; Han, H.C.; Kong, J.A.; Shin, R.T. Retrieval of Forest Biomass from SAR Data. Int. J. Remote Sens. 1994, 15, 2777–2796. [Google Scholar] [CrossRef]
- Smith, J.E.; Heath, L.S.; Woodbury, P.B. How to Estimate Forest Carbon for Large Areas from Inventory Data. J. For. 2004, 102, 25–31. [Google Scholar] [CrossRef]
- Lu, D.; Chen, Q.; Wang, G.; Liu, L.; Li, G.; Moran, E. A Survey of Remote Sensing-Based Aboveground Biomass Estimation Methods in Forest Ecosystems. Int. J. Digit. Earth 2016, 9, 63–105. [Google Scholar] [CrossRef]
- Running, S.W.; Nemani, R.R.; Heinsch, F.A.; Zhao, M.; Reeves, M.; Hashimoto, H. A Continuous Satellite-Derived Measure of Global Terrestrial Primary Production. BioScience 2004, 54, 547. [Google Scholar] [CrossRef]
- Zhou, L.; Tucker, C.J.; Kaufmann, R.K.; Slayback, D.; Shabanov, N.V.; Myneni, R.B. Variations in Northern Vegetation Activity Inferred from Satellite Data of Vegetation Index during 1981 to 1999. J. Geophys. Res. Atmos. 2001, 106, 20069–20083. [Google Scholar] [CrossRef]
- Carlà, R.; Santurri, L.; Bonora, L.; Conese, C. Multitemporal Burnt Area Detection Methods Based on a Couple of Images Acquired after the Fire Event. In Proceedings of the SPIE REMOTE SENSING, Berlin, Germany, 31 August–3 September 2009; Volume 7472, p. 74720C. [Google Scholar]
- Xiao, J.; Chevallier, F.; Gomez, C.; Guanter, L.; Hicke, J.A.; Huete, A.R.; Ichii, K.; Ni, W.; Pang, Y.; Rahman, A.F.; et al. Remote Sensing of the Terrestrial Carbon Cycle: A Review of Advances over 50 Years. Remote Sens. Environ. 2019, 233, 111383. [Google Scholar] [CrossRef]
- Ranson, K.J.; Sun, G. Modeling Lidar Returns from Forest Canopies. IEEE Trans. Geosci. Remote Sens. 2000, 38, 2617–2626. [Google Scholar] [CrossRef]
- Bottai, L.; Arcidiaco, L.; Chiesi, M.; Maselli, F. Application of a Single-Tree Identification Algorithm to LiDAR Data for the Simulation of Stem Volume Current Annual Increment. J. Appl. Remote Sens. 2013, 7, 073699. [Google Scholar] [CrossRef]
- Lefsky, M.A.; Harding, D.J.; Keller, M.; Cohen, W.B.; Carabajal, C.C.; Del Bom Espirito-Santo, F.; Hunter, M.O.; de Oliveira, R. Estimates of Forest Canopy Height and Aboveground Biomass Using ICESat. Geophys. Res. Lett. 2005, 32. [Google Scholar] [CrossRef]
- Nilsson, M. Estimation of Tree Heights and Stand Volume Using an Airborne Lidar System. Remote Sens. Environ. 1996, 56, 1–7. [Google Scholar] [CrossRef]
- Silva, C.A.; Klauberg, C.; Hudak, A.T.; Vierling, L.A.; Liesenberg, V.; Carvalho, S.P.E.; Rodriguez, L.C.E. A Principal Component Approach for Predicting the Stem Volume in Eucalyptus Plantations in Brazil Using Airborne LiDAR Data. Forestry 2016, 89, 422–433. [Google Scholar] [CrossRef]
- Simard, M.; Pinto, N.; Fisher, J.B.; Baccini, A. Mapping Forest Canopy Height Globally with Spaceborne Lidar. J. Geophys. Res. 2011, 116, G04021. [Google Scholar] [CrossRef]
- Marselis, S.M.; Abernethy, K.; Alonso, A.; Armston, J.; Baker, T.R.; Bastin, J.; Bogaert, J.; Boyd, D.S.; Boeckx, P.; Burslem, D.F.R.P.; et al. Evaluating the Potential of Full-waveform Lidar for Mapping Pan-tropical Tree Species Richness. Glob. Ecol. Biogeogr. 2020, 29, 1799–1816. [Google Scholar] [CrossRef]
- Potapov, P.; Li, X.; Hernandez-Serna, A.; Tyukavina, A.; Hansen, M.C.; Kommareddy, A.; Pickens, A.; Turubanova, S.; Tang, H.; Silva, C.E.; et al. Mapping Global Forest Canopy Height through Integration of GEDI and Landsat Data. Remote Sens. Environ. 2021, 253, 112165. [Google Scholar] [CrossRef]
- Ulaby, F.T.; Whitt, M.W.; Dobson, M.C. Measuring the Propagation Properties of a Forest Canopy Using a Polarimetric Scatterometer. IEEE Trans. Antennas Propagat. 1990, 38, 251–258. [Google Scholar] [CrossRef]
- Ferrazzoli, P.; Paloscia, S.; Pampaloni, P.; Schiavon, G.; Sigismondi, S.; Solimini, D. The Potential of Multifrequency Polarimetric SAR in Assessing Agricultural and Arboreous Biomass. IEEE Trans. Geosci. Remote Sens. 1997, 35, 5–17. [Google Scholar] [CrossRef]
- Richards, J.; Sun, G.; Simonett, D. L-Band Radar Backscatter Modeling of Forest Stands. IEEE Trans. Geosci. Remote Sens. 1987, GE-25, 487–498. [Google Scholar] [CrossRef]
- Le Toan, T.; Beaudoin, A.; Riom, J.; Guyon, D. Relating Forest Biomass to SAR Data. IEEE Trans. Geosci. Remote Sens. 1992, 30, 403–411. [Google Scholar] [CrossRef]
- Hayashi, M.; Motohka, T.; Sawada, Y. Aboveground Biomass Mapping Using ALOS-2/PALSAR-2 Time-Series Images for Borneo’s Forest. IEEE J. Sel. Top. Appl. Earth Obs. Remote Sens. 2019, 12, 5167–5177. [Google Scholar] [CrossRef]
- Le Toan, T.; Quegan, S.; Davidson, M.W.J.; Balzter, H.; Paillou, P.; Papathanassiou, K.; Plummer, S.; Rocca, F.; Saatchi, S.; Shugart, H.; et al. The BIOMASS Mission: Mapping Global Forest Biomass to Better Understand the Terrestrial Carbon Cycle. Remote Sens. Environ. 2011, 115, 2850–2860. [Google Scholar] [CrossRef]
- Rosenqvist, A.; Shimada, M.; Ito, N.; Watanabe, M. ALOS PALSAR: A Pathfinder Mission for Global-Scale Monitoring of the Environment. IEEE Trans. Geosci. Remote Sens. 2007, 45, 3307–3316. [Google Scholar] [CrossRef]
- Rosenqvist, A.; Shimada, M.; Suzuki, S.; Ohgushi, F.; Tadono, T.; Watanabe, M.; Tsuzuku, K.; Watanabe, T.; Kamijo, S.; Aoki, E. Operational Performance of the ALOS Global Systematic Acquisition Strategy and Observation Plans for ALOS-2 PALSAR-2. Remote Sens. Environ. 2014, 155, 3–12. [Google Scholar] [CrossRef]
- Kasischke, E.S.; Tanase, M.A.; Bourgeau-Chavez, L.L.; Borr, M. Soil Moisture Limitations on Monitoring Boreal Forest Regrowth Using Spaceborne L-Band SAR Data. Remote Sens. Environ. 2011, 115, 227–232. [Google Scholar] [CrossRef]
- Ranson, K.J.; Sun, G. Effects of Environmental Conditions on Boreal Forest Classification and Biomass Estimates with SAR. IEEE Trans. Geosci. Remote Sens. 2000, 38, 1242–1252. [Google Scholar] [CrossRef]
- Rignot, E.; Way, J.; Williams, C.; Viereck, L. Radar Estimates of Aboveground Biomass in Boreal Forests of Interior Alaska. IEEE Trans. Geosci. Remote Sens. 1994, 32, 1117–1124. [Google Scholar] [CrossRef]
- Saatchi, S.S.; Moghaddam, M. Estimation of Crown and Stem Water Content and Biomass of Boreal Forest Using Polarimetric SAR Imagery. IEEE Trans. Geosci. Remote Sens. 2000, 38, 697–709. [Google Scholar] [CrossRef]
- Stelmaszczuk-Górska, M.; Urbazaev, M.; Schmullius, C.; Thiel, C. Estimation of Above-Ground Biomass over Boreal Forests on Siberia Using Updated In Situ, ALOS-2 PALSAR-2, and RADARSAT-2 Data. Remote Sens. 2018, 10, 1550. [Google Scholar] [CrossRef]
- Karila, K.; Yu, X.; Vastaranta, M.; Karjalainen, M.; Puttonen, E.; Hyyppä, J. TanDEM-X Digital Surface Models in Boreal Forest above-Ground Biomass Change Detection. ISPRS J. Photogramm. Remote Sens. 2019, 148, 174–183. [Google Scholar] [CrossRef]
- Sun, G.; Ranson, K.J.; Guo, Z.; Zhang, Z.; Montesano, P.; Kimes, D. Forest Biomass Mapping from Lidar and Radar Synergies. Remote Sens. Environ. 2011, 115, 2906–2916. [Google Scholar] [CrossRef]
- Hajnsek, I.; Kugler, F.; Lee, S.-K.; Papathanassiou, K.P. Tropical-Forest-Parameter Estimation by Means of Pol-InSAR: The INDREX-II Campaign. IEEE Trans. Geosci. Remote Sens. 2009, 47, 481–493. [Google Scholar] [CrossRef]
- Neumann, M.; Saatchi, S.S.; Ulander, L.M.H.; Fransson, J.E.S. Assessing Performance of L- and P-Band Polarimetric Interferometric SAR Data in Estimating Boreal Forest Above-Ground Biomass. IEEE Trans. Geosci. Remote Sens. 2012, 50, 714–726. [Google Scholar] [CrossRef]
- Antropov, O.; Rauste, Y.; Häme, T.; Praks, J. Polarimetric ALOS PALSAR Time Series in Mapping Biomass of Boreal Forests. Remote Sens. 2017, 9, 999. [Google Scholar] [CrossRef]
- Tebaldini, S.; Rocca, F. Multibaseline Polarimetric SAR Tomography of a Boreal Forest at P- and L-Bands. IEEE Trans. Geosci. Remote Sens. 2012, 50, 232–246. [Google Scholar] [CrossRef]
- Santoro, M.; Cartus, O. ESA Biomass Climate Change Initiative (Biomass_cci): Global Datasets of Forest above-Ground Biomass for the Year 2017 V1; Centre for Environmental Analysis: Chilton, UK, 2019. [Google Scholar]
- Dobson, M.C.; Ulaby, F.T.; LeToan, T.; Beaudoin, A.; Kasischke, E.S.; Christensen, N. Dependence of Radar Backscatter on Coniferous Forest Biomass. IEEE Trans. Geosci. Remote Sens. 1992, 30, 412–415. [Google Scholar] [CrossRef]
- Ranson, K.J.; Sun, G. Mapping Biomass of a Northern Forest Using Multifrequency SAR Data. IEEE Trans. Geosci. Remote Sens. 1994, 32, 388–396. [Google Scholar] [CrossRef]
- Pulliainen, J.T.; Heiska, K.; Hyyppa, J.; Hallikainen, M.T. Backscattering Properties of Boreal Forests at the C- and X-Bands. IEEE Trans. Geosci. Remote Sens. 1994, 32, 1041–1050. [Google Scholar] [CrossRef]
- Englhart, S.; Keuck, V.; Siegert, F. Aboveground Biomass Retrieval in Tropical Forests—The Potential of Combined X- and L-Band SAR Data Use. Remote Sens. Environ. 2011, 115, 1260–1271. [Google Scholar] [CrossRef]
- Neeff, T.; Dutra, L.V.; dos Santos, J.R.; da Costa Freitas, C.; Araujo, L.S. Tropical Forest Measurement by Interferometric Height Modeling and P-Band Radar Backscatter. For. Sci. 2005, 51, 585–594. [Google Scholar] [CrossRef]
- Tanase, M.; de la Riva, J.; Santoro, M.; Pérez-Cabello, F.; Kasischke, E. Sensitivity of SAR Data to Post-Fire Forest Regrowth in Mediterranean and Boreal Forests. Remote Sens. Environ. 2011, 115, 2075–2085. [Google Scholar] [CrossRef]
- Minchella, A.; Del Frate, F.; Capogna, F.; Anselmi, S.; Manes, F. Use of Multitemporal SAR Data for Monitoring Vegetation Recovery of Mediterranean Burned Areas. Remote Sens. Environ. 2009, 113, 588–597. [Google Scholar] [CrossRef]
- Englhart, S.; Keuck, V.; Siegert, F. Modeling Aboveground Biomass in Tropical Forests Using Multi-Frequency SAR Data—A Comparison of Methods. IEEE J. Sel. Top. Appl. Earth Obs. Remote Sens. 2012, 5, 298–306. [Google Scholar] [CrossRef]
- Scarascia-Mugnozza, G.; Oswald, H.; Piussi, P.; Radoglou, K. Forests of the Mediterranean Region: Gaps in Knowledge and Research Needs. For. Ecol. Manag. 2000, 132, 97–109. [Google Scholar] [CrossRef]
- Bispo, P.; da, C.; Rodríguez-Veiga, P.; Zimbres, B.; do Couto de Miranda, S.; Henrique Giusti Cezare, C.; Fleming, S.; Baldacchino, F.; Louis, V.; Rains, D.; et al. Woody Aboveground Biomass Mapping of the Brazilian Savanna with a Multi-Sensor and Machine Learning Approach. Remote Sens. 2020, 12, 2685. [Google Scholar] [CrossRef]
- Alebele, Y.; Zhang, X.; Wang, W.; Yang, G.; Yao, X.; Zheng, H.; Zhu, Y.; Cao, W.; Cheng, T. Estimation of Canopy Biomass Components in Paddy Rice from Combined Optical and SAR Data Using Multi-Target Gaussian Regressor Stacking. Remote Sens. 2020, 12, 2564. [Google Scholar] [CrossRef]
- Santi, E.; Paloscia, S.; Pettinato, S.; Fontanelli, G.; Mura, M.; Zolli, C.; Maselli, F.; Chiesi, M.; Bottai, L.; Chirici, G. The Potential of Multifrequency SAR Images for Estimating Forest Biomass in Mediterranean Areas. Remote Sens. Environ. 2017, 200, 63–73. [Google Scholar] [CrossRef]
- Rapetti, F.; Vittorini, S. Carta Climatica Della Toscana; Pacini Editore: Pisa, Italy, 1995. [Google Scholar]
- Gasparini, P.; Bertani, R.; De Natale, F.; Di Cosmo, L.; Pompei, E. Quality Control Procedures in the Italian National Forest Inventory. J. Environ. Monit. 2009, 11, 761. [Google Scholar] [CrossRef]
- Lawrence, M.; McRoberts, R.E.; Tomppo, E.; Gschwantner, T.; Gabbler, K. Comparison of National Forest Inventories. In National Forest Inventories; Tomppo, E., Gschwantner, T., Lawrence, M., McRoberts, R.E., Eds.; Springer: New York, NY, USA, 2010; ISBN 978-90-481-3232-4. [Google Scholar]
- Fattorini, L.; Marcheselli, M.; Pisani, C. A Three-Phase Sampling Strategy for Large-Scale Multiresource Forest Inventories. JABES 2006, 11, 296–316. [Google Scholar] [CrossRef]
- Regione Toscana GEOScopio. Available online: www502.regione.toscana.it/geoscopio/cartoteca.html (accessed on 6 March 2020).
- Hornik, K.; Stinchcombe, M.; White, H. Multilayer Feedforward Networks Are Universal Approximators. Neural Netw. 1989, 2, 359–366. [Google Scholar] [CrossRef]
- Kindermann, J.; Linden, A. Inversion of Neural Networks by Gradient Descent. Parallel Comput. 1990, 14, 277–286. [Google Scholar] [CrossRef]
- Santi, E. Neural Networks Applications for the Remote Sensing of Hydrological Parameters. In Artificial Neural Networks-Models and Applications; Garcia Rosa, J.L., Ed.; IntechOpen: London, UK, 2016; ISBN 978-953-51-2705-5. [Google Scholar]
- Baghdadi, N.; Gaultier, S.; King, C. Retrieving Surface Roughness and Soil Moisture from Synthetic Aperture Radar (SAR) Data Using Neural Networks. Can. J. Remote Sens. 2002, 28, 701–711. [Google Scholar] [CrossRef]
- Del Frate, F.; Ferrazzoli, P.; Schiavon, G. Retrieving Soil Moisture and Agricultural Variables by Microwave Radiometry Using Neural Networks. Remote Sens. Environ. 2003, 84, 174–183. [Google Scholar] [CrossRef]
- Elshorbagy, A.; Parasuraman, K. On the Relevance of Using Artificial Neural Networks for Estimating Soil Moisture Content. J. Hydrol. 2008, 362, 1–18. [Google Scholar] [CrossRef]
- Dai, X.; Huo, Z.; Wang, H. Simulation for Response of Crop Yield to Soil Moisture and Salinity with Artificial Neural Network. Field Crop. Res. 2011, 121, 441–449. [Google Scholar] [CrossRef]
- Santi, E.; Paloscia, S.; Pettinato, S.; Fontanelli, G.; Clarizia, M.P.; Comite, D.; Dente, L.; Guerriero, L.; Pierdicca, N.; Floury, N. Remote Sensing of Forest Biomass Using GNSS Reflectometry. IEEE J. Sel. Top. Appl. Earth Obs. Remote Sens. 2020, 13, 2351–2368. [Google Scholar] [CrossRef]
- Santi, E.; Paloscia, S.; Pettinato, S.; Fontanelli, G. Application of Artificial Neural Networks for the Soil Moisture Retrieval from Active and Passive Microwave Spaceborne Sensors. Int. J. Appl. Earth Obs. Geoinf. 2016, 48, 61–73. [Google Scholar] [CrossRef]









| Satellite/Sensor | Track | Frames | Date | Time (UTC) | Orbit | Polarization | Data Format |
|---|---|---|---|---|---|---|---|
| A/P | 642 | 840–870 | 2007-07-23 | 21:38:03 | Asc. | HH/HV | Level 1.1 |
| A/P | 642 | 840–870 | 2008-04-24 | 21:35:23 | Asc. | HH/HV | Level 1.1 |
| A/P | 642 | 840–870 | 2008-06-09 | 21:34:34 | Asc. | HH/HV | Level 1.1 |
| A/P | 642 | 840–870 | 2008-07-25 | 21:34:41 | Asc. | HH/HV | Level 1.1 |
| A/P | 642 | 840–870 | 2008-09-09 | 21:35:36 | Asc. | HH/HV | Level 1.1 |
| A/P | 642 | 840–870 | 2009-06-12 | 21:39:12 | Asc. | HH/HV | Level 1.1 |
| E/A | 444 | 855,873 | 2007-07-12 | 20:56:26 | Asc. | VV | IMS |
| E/A | 444 | 855,873 | 2008-04-17 | 20:56:17 | Asc. | VV | IMS |
| E/A | 444 | 855,873 | 2008-06-26 | 20:56:20 | Asc. | VV | IMS |
| E/A | 444 | 855,873 | 2008-07-31 | 20:56:21 | Asc. | VV | IMS |
| E/A | 444 | 855,873 | 2008-09-04 | 20:56:17 | Asc. | VV | IMS |
| E/A | 444 | 855,873 | 2009-06-11 | 20:56:19 | Asc. | VV | IMS |
| R | |||
|---|---|---|---|
| Date | PALSAR | ASAR | |
| HH | HV | VV | |
| 2007-07-23 | 0.38 | 0.44 | 0.20 |
| 2008-04-24 | 0.35 | 0.44 | 0.19 |
| 2008-06-09 | 0.31 | 0.41 | 0.21 |
| 2008-07-25 | 0.38 | 0.43 | 0.20 |
| 2008-09-09 | 0.35 | 0.42 | 0.17 |
| 2009-06-12 | 0.37 | 0.43 | 0.19 |
| Test (99% of WV Map) | Validation (NFI Measurements) | |||||
|---|---|---|---|---|---|---|
| Date | R | RMSE (m3/ha) | Bias (m3/ha) | R | RMSE (m3/ha) | Bias (m3/ha) |
| 2007-07-23 | 0.96 | 39.14 | 0.73 | 0.87 | 75.13 | −29.58 |
| 2008-04-24 | 0.96 | 33.18 | 0.4 | 0.89 | 70.32 | −29.95 |
| 2008-06-09 | 0.96 | 33.65 | 0.47 | 0.87 | 73.36 | −29.19 |
| 2008-07-25 | 0.96 | 42.31 | 0.43 | 0.85 | 79.09 | −30.85 |
| 2008-09-09 | 0.96 | 42.65 | 0.26 | 0.85 | 78.44 | −31.20 |
| 2009-06-12 | 0.96 | 41.20 | −0.17 | 0.86 | 78.13 | −32.34 |
| R | RMSE (m3/ha) | BIAS (m3/ha) | ||||
|---|---|---|---|---|---|---|
| Mean | std | Mean | std | Mean | std | |
| Test | 0.95 | 0.022 | 45.22 | 10.66 | 0.79 | 1.46 |
| Validation | 0.86 | 0.013 | 75.79 | 2.87 | −30.38 | 1.65 |
Publisher’s Note: MDPI stays neutral with regard to jurisdictional claims in published maps and institutional affiliations. |
© 2021 by the authors. Licensee MDPI, Basel, Switzerland. This article is an open access article distributed under the terms and conditions of the Creative Commons Attribution (CC BY) license (http://creativecommons.org/licenses/by/4.0/).
Share and Cite
Santi, E.; Chiesi, M.; Fontanelli, G.; Lapini, A.; Paloscia, S.; Pettinato, S.; Ramat, G.; Santurri, L. Mapping Woody Volume of Mediterranean Forests by Using SAR and Machine Learning: A Case Study in Central Italy. Remote Sens. 2021, 13, 809. https://doi.org/10.3390/rs13040809
Santi E, Chiesi M, Fontanelli G, Lapini A, Paloscia S, Pettinato S, Ramat G, Santurri L. Mapping Woody Volume of Mediterranean Forests by Using SAR and Machine Learning: A Case Study in Central Italy. Remote Sensing. 2021; 13(4):809. https://doi.org/10.3390/rs13040809
Chicago/Turabian StyleSanti, Emanuele, Marta Chiesi, Giacomo Fontanelli, Alessandro Lapini, Simonetta Paloscia, Simone Pettinato, Giuliano Ramat, and Leonardo Santurri. 2021. "Mapping Woody Volume of Mediterranean Forests by Using SAR and Machine Learning: A Case Study in Central Italy" Remote Sensing 13, no. 4: 809. https://doi.org/10.3390/rs13040809
APA StyleSanti, E., Chiesi, M., Fontanelli, G., Lapini, A., Paloscia, S., Pettinato, S., Ramat, G., & Santurri, L. (2021). Mapping Woody Volume of Mediterranean Forests by Using SAR and Machine Learning: A Case Study in Central Italy. Remote Sensing, 13(4), 809. https://doi.org/10.3390/rs13040809

