Using Sentinel-2 Images to Estimate Topography, Tidal-Stage Lags and Exposure Periods over Large Intertidal Areas
Abstract
1. Introduction
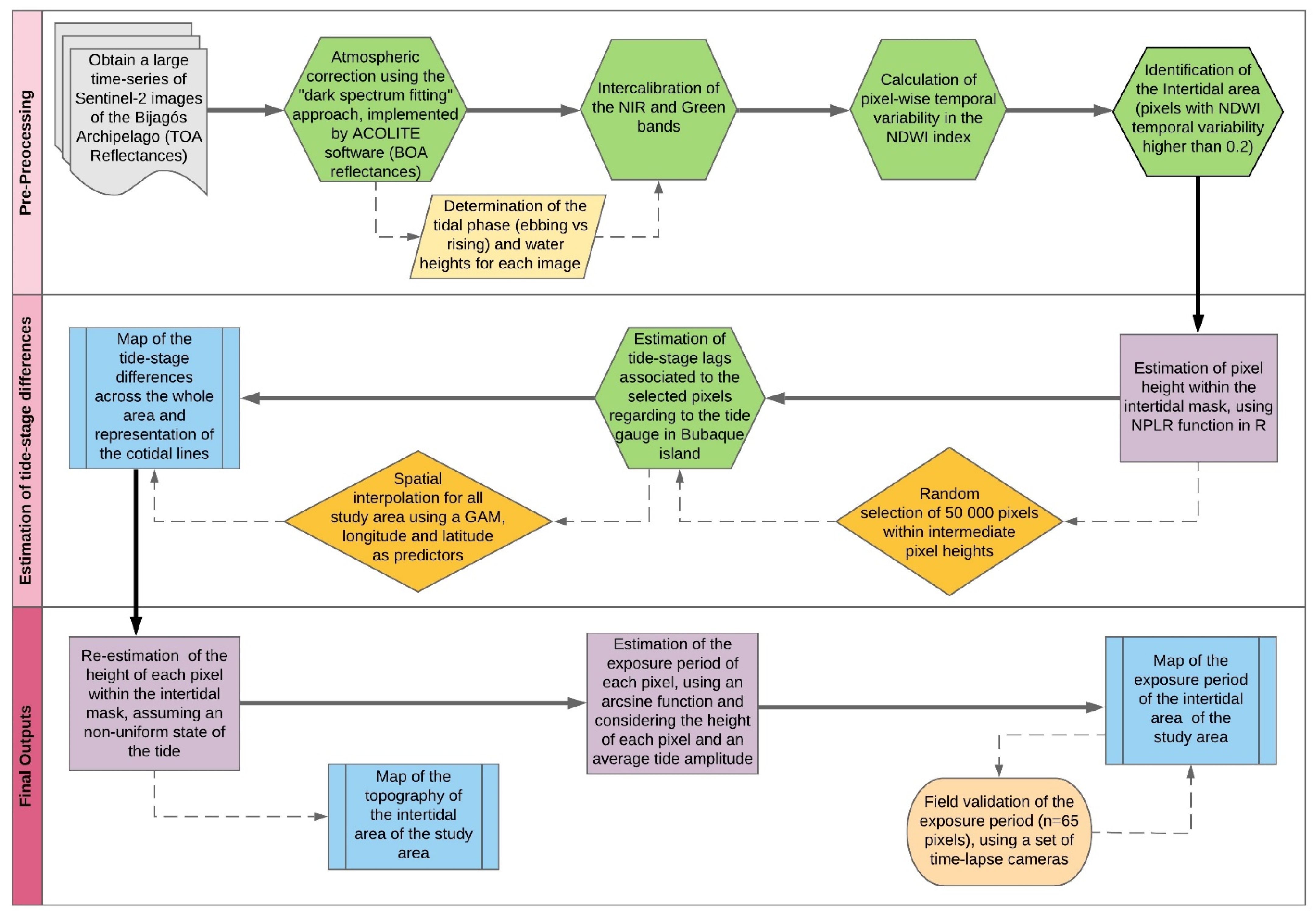
2. Materials and Methods
2.1. Study Area
2.2. Image Selection and Pre-Processing
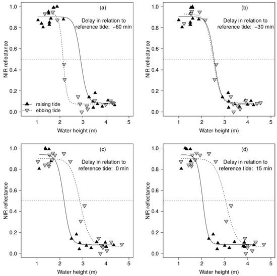
2.3. Estimation of Water Heights in Sentinel-2 Scenes
2.4. Identification of the Intertidal Area
2.5. Estimation of the Height of Intertidal Pixels
2.6. Estimation of Differences in Tidal-Stage across the Archipelago
2.7. Production of the Final Bathymetric Map
2.8. Estimation and Validation of the Intertidal Exposure Period
3. Results
3.1. Identification of the Intertidal Area
3.2. DEM of the Bijagós Archipelago
3.3. Estimation of Spatial Differences in Tidal-Stage at the Archipelago Scale
3.4. Mapping and Validating the Intertidal Exposure Period
4. Discussion
5. Conclusions
Supplementary Materials
Author Contributions
Funding
Institutional Review Board Statement
Informed Consent Statement
Acknowledgments
Conflicts of Interest
References
- Rafaelli, D.; Hawkins, S.J. The shore environment: Major gradients. In Intertidal Ecology; Springer Science & Buisness Media: Berlin/Heidelberg, Germany, 2012. [Google Scholar]
- Chen, Y.; Dong, J.; Xiao, X.; Zhang, M.; Tian, B.; Zhou, Y.; Li, B.; Ma, Z. Land claim and loss of tidal flats in the Yangtze Estuary. Sci. Rep. 2016, 6, 1–10. [Google Scholar] [CrossRef]
- Chmura, G.L.; Anisfeld, S.C.; Cahoon, D.R.; Lynch, J.C. Global carbon sequestration in tidal, saline wetland soils. Glob. Biogeochem. Cycles 2003, 17. [Google Scholar] [CrossRef]
- Billerbeck, M.; Werner, U.; Bosselmann, K.; Walpersdorf, E.; Huettel, M. Nutrient release from an exposed intertidal sandflat. Mar. Ecol. Prog. Ser. 2006, 316, 35–51. [Google Scholar] [CrossRef]
- Day, J.W.; Crump, B.C.; Kemp, W.M.; Yáñez-Arancibia, A. Introduction to Estuarine Ecology. In Estuarine Ecology; Springer Science & Buisness Media: Berlin/Heidelberg, Germany, 2012; pp. 1–18. ISBN 9780471755678. [Google Scholar]
- Piersma, T.; Koolhaas, A.; Dekinga, A.; Beukema, J.J.; Dekker, R.; Essink, K. Long-term indirect effects of mechanical cockle-dredging on intertidal bivalve stocks in the Wadden Sea. J. Appl. Ecol. 2001, 38, 976–990. [Google Scholar] [CrossRef]
- Murray, N.J.; Phinn, S.R.; DeWitt, M.; Ferrari, R.; Johnston, R.; Lyons, M.B.; Clinton, N.; Thau, D.; Fuller, R.A. The global distribution and trajectory of tidal flats. Nature 2019, 565, 222–225. [Google Scholar] [CrossRef] [PubMed]
- Hill, N.K.; Woodworth, B.K.; Phinn, S.R.; Murray, N.J.; Fuller, R.A. Global protected-area coverage and human pressure on tidal flats. Conserv. Biol. 2020, 1–19. [Google Scholar] [CrossRef]
- Chénier, R.; Faucher, M.A.; Ahola, R. Satellite-derived bathymetry for improving Canadian Hydrographic Service charts. ISPRS Int. J. Geo Inf. 2018, 7, 306. [Google Scholar] [CrossRef]
- Bishop-Taylor, R.; Sagar, S.; Lymburner, L.; Beaman, R.J. Between the tides: Modelling the elevation of Australia’s exposed intertidal zone at continental scale. Estuar. Coast. Shelf Sci. 2019, 223, 115–128. [Google Scholar] [CrossRef]
- Su, H.; Liu, H.; Heyman, W. Automated derivation of bathymetric information from multi-spectral satellite imagery using a non-linear inversion model. Mar. Geod. 2008, 31, 281–298. [Google Scholar] [CrossRef]
- Klemas, V. Beach profiling and LIDAR bathymetry: An overview with case studies. J. Coast. Res. 2011, 27, 1019–1028. [Google Scholar] [CrossRef]
- Eakins, B.W.; Grothe, P.R. Challenges in building coastal digital elevation models. J. Coast. Res. 2014, 30, 942–953. [Google Scholar] [CrossRef]
- Tseng, K.H.; Kuo, C.Y.; Lin, T.H.; Huang, Z.C.; Lin, Y.C.; Liao, W.H.; Chen, C.F. Reconstruction of time-varying tidal flat topography using optical remote sensing imageries. ISPRS J. Photogramm. Remote Sens. 2017, 131, 92–103. [Google Scholar] [CrossRef]
- Bird, C.O.; Bell, P.S.; Plater, A.J. Application of marine radar to monitoring seasonal and event-based changes in intertidal morphology. Geomorphology 2017, 285, 1–15. [Google Scholar] [CrossRef]
- Silva, A.N.; Taborda, R.; Catalão, J.; Freire, P. DTM extraction using video-monitoring techniques: Application to a fetch limited beach. J. Coast. Res. 2009, 203–207. [Google Scholar]
- Boruff, B.J.; Emrich, C.; Cutter, S.L. Erosion hazard vulnerability of US coastal counties. J. Coast. Res. 2005, 21, 932–942. [Google Scholar] [CrossRef]
- Karymbalis, E.; Chalkias, C.; Ferentinou, M.; Chalkias, G.; Magklara, M. Assessment of the Sensitivity of Salamina (Saronic Gulf) and Elafonissos (Lakonic Gulf) islands to Sea-level Rise. J. Coast. Res. 2014, 70, 378–384. [Google Scholar] [CrossRef]
- Hickey, R. Tidal inundation modeling within GIS. J. Coast. Conserv. 2019, 23, 599–606. [Google Scholar] [CrossRef]
- Granadeiro, J.P.; Andrade, J.; Palmeirim, J.M. Modelling the distribution of shorebirds in estuarine areas using generalised additive models. J. Sea Res. 2004, 52, 227–240. [Google Scholar] [CrossRef]
- Peterson, C.H. Intertidal zonation of marine invertebrates in sand and mud. Am. Sci. 1991, 79, 236–249. [Google Scholar]
- Mason, D.C.; Davenport, L.J. Accurate and efficient determination of the shoreline in ERS-1 SAR images. IEEE Trans. Geosci. Remote Sens. 1996, 34, 1243–1253. [Google Scholar] [CrossRef]
- Casal, G.; Monteys, X.; Hedley, J.; Harris, P.; Cahalane, C.; McCarthy, T. Assessment of empirical algorithms for bathymetry extraction using Sentinel-2 data. Int. J. Remote Sens. 2019, 40, 2855–2879. [Google Scholar] [CrossRef]
- Pahlevan, N.; Sarkar, S.; Franz, B.A.; Balasubramanian, S.V.; He, J. Sentinel-2 MultiSpectral Instrument (MSI) data processing for aquatic science applications: Demonstrations and validations. Remote Sens. Environ. 2017, 201, 47–56. [Google Scholar] [CrossRef]
- Sagar, S.; Roberts, D.; Bala, B.; Lymburner, L. Extracting the intertidal extent and topography of the Australian coastline from a 28 year time series of Landsat observations. Remote Sens. Environ. 2017, 195, 153–169. [Google Scholar] [CrossRef]
- Catalao, J.; Nico, G. Multitemporal Backscattering Logistic Analysis for Intertidal Bathymetry. IEEE Trans. Geosci. Remote Sens. 2017, 55, 1066–1073. [Google Scholar] [CrossRef]
- Bué, I.; Catalão, J.; Semedo, Á. Intertidal bathymetry extraction with multispectral images: A logistic regression approach. Remote Sens. 2020, 12, 1311. [Google Scholar] [CrossRef]
- Egbert, G.D.; Erofeeva, S.Y. Efficient inverse modeling of barotropic ocean tides. J. Atmos. Ocean. Technol. 2002, 19, 183–204. [Google Scholar] [CrossRef]
- Murray, N.J.; Phinn, S.R.; Clemens, R.S.; Roelfsema, C.M.; Fuller, R.A. Continental scale mapping of tidal flats across east Asia using the landsat archive. Remote Sens. 2012, 4, 3417–3426. [Google Scholar] [CrossRef]
- Cuq, F.; Capedron, P.; Giraudet, J.; Giraudet, E.; Gourmelon, F.; Pennober, G.; Silva, A. Un système d’information géographique pour l’aide à la gestion intégrée de l’archipel des Bijagos (Guinée-Bissau). In Notice de la Carte, Constitution et Exploitation du SIG; Cuq, F., Ed.; Brest Géosystèmes: Brest, France, 2001. [Google Scholar]
- Temudo, M.P.; Cabral, A.I. The Social Dynamics of Mangrove Forests in Guinea-Bissau, West Africa. Hum. Ecol. 2017, 45, 307–320. [Google Scholar] [CrossRef]
- Instituto Hidrográfico. Tabelas de Marés; Vol II Países Africanos de Língua Oficial Portuguesa e Macau; Instituto Hidrográfico: Lisbon, Portugal, 2020. [Google Scholar]
- European Space Agency. Sentinel-2 User Handbook; ESA Standard Document; ESA: Paris, France, 2015; Available online: https://sentinel.esa.int/documents/247904/685211/Sentinel-2_User_Handbook (accessed on 29 October 2020).
- European Space Agency. Sentinel-2 MSI Technical Guide. 2017. Available online: https://earth.esa.int/web/sentinel/technical-guides/sentinel-2-msi (accessed on 29 October 2020).
- Hedley, J.D.; Roelfsema, C.; Brando, V.; Giardino, C.; Kutser, T.; Phinn, S.; Mumby, P.J.; Barrilero, O.; Laporte, J.; Koetz, B. Coral reef applications of Sentinel-2: Coverage, characteristics, bathymetry and benthic mapping with comparison to Landsat 8. Remote Sens. Environ. 2018, 216, 598–614. [Google Scholar] [CrossRef]
- Vanhellemont, Q.; Ruddick, K. Atmospheric correction of metre-scale optical satellite data for inland and coastal water applications. Remote Sens. Environ. 2018, 216, 586–597. [Google Scholar] [CrossRef]
- Royal Belgium Institute of Natural Sciences. ACOLITE Python User Manual. 2019. Available online: https://odnature.naturalsciences.be/remsem/software-and-data/acolite (accessed on 29 October 2020).
- Vanhellemont, Q.; Ruddick, K. Turbid wakes associated with offshore wind turbines observed with Landsat 8. Remote Sens. Environ. 2014, 145, 105–115. [Google Scholar] [CrossRef]
- Vanhellemont, Q.; Ruddick, K. Advantages of high quality SWIR bands for ocean colour processing: Examples from Landsat-8. Remote Sens. Environ. 2015, 161, 89–106. [Google Scholar] [CrossRef]
- Vanhellemont, Q.; Ruddick, K. Acolite for Sentinel-2: Aquatic applications of MSI imagery. ESA Spec. Publ. 2016, SP-740, 9–13. [Google Scholar]
- R Core Team. R: A Language and Environment for Statistical Computing; R Foundation for Statistical Computing: Vienna, Austria, 2020; Available online: https://www.R-project.org/ (accessed on 29 October 2020).
- Hijmans, R.J. Raster: Geographic Data Analysis and Modeling. R Package Version 3.1-5. 2020. Available online: https://CRAN.R-project.org/package=raster (accessed on 20 June 2020).
- Legendre, P. lmodel2: Model II Regression. R Package Version 1.7-3. 2018. Available online: https://CRAN.R-project.org/package=lmodel2 (accessed on 20 June 2020).
- McFeeters, S.K. The use of the Normalized Difference Water Index (NDWI) in the delineation of open water features. Int. J. Remote Sens. 1996, 1425–1432. [Google Scholar] [CrossRef]
- Commo, F.; Bot, B.M. nplr: N-Parameter Logistic Regression. R Package Version 0.1-7. 2016. Available online: https://CRAN.R-project.org/package=lmodel2 (accessed on 20 June 2020).
- Wood, S.N. R, Generalized Additive Models: An Introduction with R, 2nd ed.; Chapman and Hall/CRC: Boca Raton, FL, USA, 2017. [Google Scholar]
- IOCCG (International Ocean-Colour Coordinating Group). Atmospheric Correction for Remotely-Sensed Ocean Colour Products; Wang, M., Ed.; Technical Report; International Ocean Colour Coordinating Group (IOCCG): Dartmouth, NS, Canada, 2010. [Google Scholar]
- Gordon, H.R.; Morel, A.Y. Remote assessment of Ocean Color for Interpretation of Satellite Visible Imagery. In A Review Lecture Notes ib Coastal and Estuarine Studies; Springer: New York, NY, USA, 1983; p. 114. [Google Scholar]
- Pereira-Sandoval, M.; Ruescas, A.; Urrego, P.; Ruiz-Verdú, A.; Delegido, J.; Tenjo, C.; Soria-Perpinyà, X.; Vicente, E.; Soria, J.; Moreno, J. Evaluation of atmospheric correction algorithms over spanish inland waters for sentinel-2 multi spectral imagery data. Remote Sens. 2019, 11, 1469. [Google Scholar] [CrossRef]
- Defourny, P.; Bontemps, S.; Bellemans, N.; Cara, C.; Dedieu, G.; Guzzonato, E.; Hagolle, O.; Inglada, J.; Nicola, L.; Rabaute, T.; et al. Near real-time agriculture monitoring at national scale at parcel resolution: Performance assessment of the Sen2-Agri automated system in various cropping systems around the world. Remote Sens. Environ. 2019, 221, 551–568. [Google Scholar] [CrossRef]
- Navarro, A.; Catalao, J.; Calvao, J. Assessing the use of Sentinel-2 time series data for monitoring Cork Oak decline in Portugal. Remote Sens. 2019, 11, 2515. [Google Scholar] [CrossRef]
- Bell, P.S.; Bird, C.O.; Plater, A.J. A temporal waterline approach to mapping intertidal areas using X-band marine radar. Coast. Eng. 2016, 107, 84–101. [Google Scholar] [CrossRef]
- Liu, Y.; Li, M.; Zhou, M.; Yang, K.; Mao, L. Quantitative analysis of the waterline method for topographical mapping of tidal flats: A case study in the dongsha sandbank, China. Remote Sens. 2013, 5, 6138–6158. [Google Scholar] [CrossRef]











Publisher’s Note: MDPI stays neutral with regard to jurisdictional claims in published maps and institutional affiliations. |
© 2021 by the authors. Licensee MDPI, Basel, Switzerland. This article is an open access article distributed under the terms and conditions of the Creative Commons Attribution (CC BY) license (http://creativecommons.org/licenses/by/4.0/).
Share and Cite
Granadeiro, J.P.; Belo, J.; Henriques, M.; Catalão, J.; Catry, T. Using Sentinel-2 Images to Estimate Topography, Tidal-Stage Lags and Exposure Periods over Large Intertidal Areas. Remote Sens. 2021, 13, 320. https://doi.org/10.3390/rs13020320
Granadeiro JP, Belo J, Henriques M, Catalão J, Catry T. Using Sentinel-2 Images to Estimate Topography, Tidal-Stage Lags and Exposure Periods over Large Intertidal Areas. Remote Sensing. 2021; 13(2):320. https://doi.org/10.3390/rs13020320
Chicago/Turabian StyleGranadeiro, José P., João Belo, Mohamed Henriques, João Catalão, and Teresa Catry. 2021. "Using Sentinel-2 Images to Estimate Topography, Tidal-Stage Lags and Exposure Periods over Large Intertidal Areas" Remote Sensing 13, no. 2: 320. https://doi.org/10.3390/rs13020320
APA StyleGranadeiro, J. P., Belo, J., Henriques, M., Catalão, J., & Catry, T. (2021). Using Sentinel-2 Images to Estimate Topography, Tidal-Stage Lags and Exposure Periods over Large Intertidal Areas. Remote Sensing, 13(2), 320. https://doi.org/10.3390/rs13020320

