Detection of Flood Damage in Urban Residential Areas Using Object-Oriented UAV Image Analysis Coupled with Tree-Based Classifiers
Abstract
:1. Introduction
- (1)
- To devise a combined OBIA-ML-UAV system engineering solution for the automated identification of flood impact to residential properties;
- (2)
- To calibrate and validate the method developed in (1);
- (3)
- To interpret the results from (1) and (2) within the context of current flood impact assessment practice.
2. Materials and Methods
2.1. Study Area
2.2. Data
2.3. Photogrammetric Process
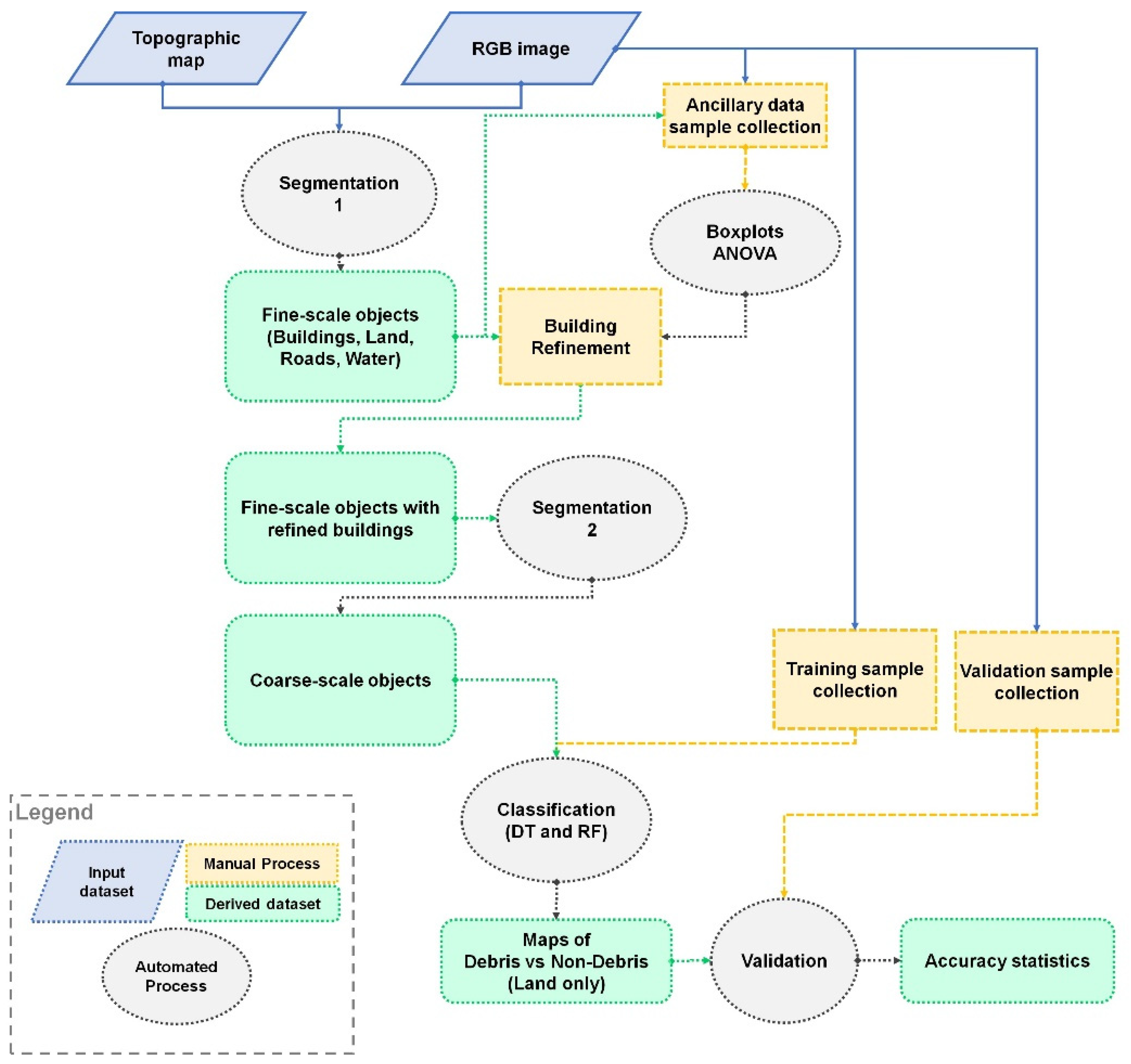
2.4. Object-Oriented Image Classification
2.4.1. Image Segmentation and Building Refinement
2.4.2. Flood Damage Classification
Sample Collection
Classification
Accuracy Assessment
3. Results
3.1. Refinement of Buildings
3.2. Classification of Flooding Damage
3.2.1. Classification Accuracy
3.2.2. Variable Importance
4. Discussion
4.1. Flood Damage Detection
4.2. Implications for Flood Impact Assessment
4.3. Future Work
4.4. Limitations and Reproducibility of the Results
5. Conclusions
Supplementary Materials
Author Contributions
Funding
Institutional Review Board Statement
Informed Consent Statement
Data Availability Statement
Acknowledgments
Conflicts of Interest
References
- Kundzewicz, Z.W.; Kanae, S.; Seneviratne, S.I.; Handmer, J.; Nicholls, N.; Peduzzi, P.; Mechler, R.; Bouwer, L.M.; Arnell, N.; Mach, K.; et al. Le risque d’inondation et les perspectives de changement climatique mondial et régional. Hydrol. Sci. J. 2014, 59, 1–28. [Google Scholar] [CrossRef] [Green Version]
- Faulkner, D.; Warren, S.; Spencer, P.; Sharkey, P. Can we still predict the future from the past? Implementing non-stationary flood frequency analysis in the UK. J. Flood Risk Manag. 2020, 13, e12582. [Google Scholar] [CrossRef] [Green Version]
- Environment Agency. Flooding in England: A National Assessment of Flood Risk; Environment Agency: Bristol, UK, 2009. Available online: https://www.gov.uk/government/publications/flooding-in-england-national-assessment-of-flood-risk (accessed on 7 May 2021).
- Environment Agency. Estimating the Economic Costs of the 2015 to 2016 Winter Floods; Environment Agency: Bristol, UK, 2018. Available online: https://www.gov.uk/government/publications/floods-of-winter-2015-to-2016-estimating-the-costs (accessed on 11 July 2021).
- Sghaier, M.O.; Hammami, I.; Foucher, S.; Lepage, R. Flood extent mapping from time-series SAR images based on texture analysis and data fusion. Remote Sens. 2018, 10, 237. [Google Scholar] [CrossRef] [Green Version]
- Casado, M.R.; Irvine, T.; Johnson, S.; Palma, M.; Leinster, P. The use of unmanned aerial vehicles to estimate direct tangible losses to residential properties from flood events: A case study of Cockermouth Following the Desmond Storm. Remote Sens. 2018, 10, 1548. [Google Scholar] [CrossRef] [Green Version]
- Feng, Q.; Liu, J.; Gong, J. Urban flood mapping based on unmanned aerial vehicle remote sensing and random forest classifier-A case of yuyao, China. Water 2015, 7, 1437–1455. [Google Scholar] [CrossRef]
- Popescu, D.; Ichim, L.; Stoican, F. Unmanned aerial vehicle systems for remote estimation of flooded areas based on complex image processing. Sensors 2017, 17, 446. [Google Scholar] [CrossRef] [Green Version]
- Hashemi-Beni, L.; Gebrehiwot, A.A. Flood Extent Mapping: An Integrated Method Using Deep Learning and Region Growing Using UAV Optical Data. IEEE J. Sel. Top. Appl. Earth Obs. Remote Sens. 2021, 14, 2127–2135. [Google Scholar] [CrossRef]
- Ichim, L.; Popescu, D. Flooded Areas Evaluation from Aerial Images Based on Convolutional Neural Network. In Proceedings of the International Geoscience and Remote Sensing Symposium (IGARSS), Yokohama, Japan, 28 July–2 August 2019; pp. 9756–9759. [Google Scholar]
- Hashemi-Beni, L.; Jones, J.; Thompson, G.; Johnson, C.; Gebrehiwot, A. Challenges and opportunities for UAV-based digital elevation model generation for flood-risk management: A case of princeville, north carolina. Sensors 2018, 18, 3843. [Google Scholar] [CrossRef] [Green Version]
- Jiménez-Jiménez, S.I.; Ojeda-Bustamante, W.; Ontiveros-Capurata, R.E.; Marcial-Pablo, M. de J. Rapid urban flood damage assessment using high resolution remote sensing data and an object-based approach. Geomat. Nat. Hazards Risk 2020, 11, 906–927. [Google Scholar] [CrossRef]
- Pi, Y.; Nath, N.D.; Behzadan, A.H. Detection and Semantic Segmentation of Disaster Damage in UAV Footage. J. Comput. Civ. Eng. 2021, 35, 04020063. [Google Scholar] [CrossRef]
- Mangalathu, S.; Sun, H.; Nweke, C.C.; Yi, Z.; Burton, H.V. Classifying earthquake damage to buildings using machine learning. Earthq. Spectra 2020, 36, 183–208. [Google Scholar] [CrossRef]
- Xu, Z.; Wu, L.; Zhang, Z. Use of active learning for earthquake damage mapping from UAV photogrammetric point clouds. Int. J. Remote Sens. 2018, 39, 5568–5595. [Google Scholar] [CrossRef]
- Nex, F.; Duarte, D.; Tonolo, F.G.; Kerle, N. Structural building damage detection with deep learning: Assessment of a state-of-the-art CNN in operational conditions. Remote Sens. 2019, 11, 2765. [Google Scholar] [CrossRef] [Green Version]
- Salehi, H.; Burgueño, R. Emerging artificial intelligence methods in structural engineering. Eng. Struct. 2018, 171, 170–189. [Google Scholar] [CrossRef]
- Cremer, C.Z. Deep limitations? Examining expert disagreement over deep learning. Prog. Artif. Intell. 2021, 1–16. [Google Scholar] [CrossRef]
- McCall, I.; Evans, C. Cockermouth. S. 19 Flood Investigation Report; Environment Agency, Cumbria County Council: Penrith, UK, 2016. Available online: https://www.cumbria.gov.uk/eLibrary/Content/Internet/536/6181/42774103411.pdf (accessed on 11 July 2021).
- R Core Team. R: A Language and Environment for Statistical Computing; R Foundation for Statistical Computing: Vienna, Austria, 2021. [Google Scholar]
- Ye, S.; Pontius, R.G.; Rakshit, R. A review of accuracy assessment for object-based image analysis: From per-pixel to per-polygon approaches. ISPRS J. Photogramm. Remote Sens. 2018, 141, 137–147. [Google Scholar] [CrossRef]
- Trimble Germany GmbH. Trimble Documentation eCognition Developer 10.0 Reference Book; Trimble Germany GmbH: Munich, Germany, 2020. [Google Scholar]
- Ma, L.; Li, M.; Ma, X.; Cheng, L.; Du, P.; Liu, Y. A review of supervised object-based land-cover image classification. ISPRS J. Photogramm. Remote Sens. 2017, 130, 277–293. [Google Scholar] [CrossRef]
- Maxwell, A.E.; Warner, T.A.; Fang, F. Implementation of machine-learning classification in remote sensing: An applied review. Int. J. Remote Sens. 2018, 39, 2784–2817. [Google Scholar] [CrossRef] [Green Version]
- Zhang, Q.; Qin, R.; Huang, X.; Fang, Y.; Liu, L. Classification of Ultra-High Resolution Orthophotos Combined with DSM Using a Dual Morphological Top Hat Profile. Remote Sens. 2015, 7, 16422–16440. [Google Scholar] [CrossRef] [Green Version]
- Feng, Q.; Liu, J.; Gong, J. UAV Remote Sensing for Urban Vegetation Mapping Using Random Forest and Texture Analysis. Remote Sens. 2015, 7, 1074–1094. [Google Scholar] [CrossRef] [Green Version]
- Breiman, L.; Friedman, J.H.; Olshen, R.A.; Stone, C.J. Classification and Regression Trees, 1st ed.; Routledge: London, UK, 1984; ISBN 9780412048418. [Google Scholar]
- Breiman, L. Random forests. Mach. Learn. 2001, 45, 5–32. [Google Scholar] [CrossRef] [Green Version]
- Loh, W.Y. Classification and regression trees. Wiley Interdiscip. Rev. Data Min. Knowl. Discov. 2011, 1, 14–23. [Google Scholar] [CrossRef]
- Kuhn, M. Caret: Classification and Regression Training. R Package Version 6.0-86. 2020. Available online: https://cran.r-project.org/web/packages/caret/caret.pdf (accessed on 20 March 2020).
- Tharwat, A. Classification assessment methods. Appl. Comput. Inform. 2018, 17, 168–192. [Google Scholar] [CrossRef]
- Chicco, D.; Warrens, M.J.; Jurman, G. The Matthews Correlation Coefficient (MCC) is More Informative Than Cohen’s Kappa and Brier Score in Binary Classification Assessment. IEEE Access 2021, 9, 78368–78381. [Google Scholar] [CrossRef]
- Krawczyk, B. Learning from imbalanced data: Open challenges and future directions. Prog. Artif. Intell. 2016, 5, 221–232. [Google Scholar] [CrossRef] [Green Version]
- Shetty, S.; Gupta, P.K.; Belgiu, M.; Srivastav, S.K. Assessing the effect of training sampling design on the performance of machine learning classifiers for land cover mapping using multi-temporal remote sensing data and google earth engine. Remote Sens. 2021, 13, 1433. [Google Scholar] [CrossRef]
- Azadbakht, M.; Fraser, C.S.; Khoshelham, K. Synergy of sampling techniques and ensemble classifiers for classification of urban environments using full-waveform LiDAR data. Int. J. Appl. Earth Obs. Geoinf. 2018, 73, 277–291. [Google Scholar] [CrossRef]
- Salmoral, G.; Casado, M.R.; Muthusamy, M.; Butler, D.; Menon, P.P.; Leinster, P. Guidelines for the Use of Unmanned Aerial Systems in Flood Emergency Response. Water 2020, 12, 521. [Google Scholar] [CrossRef] [Green Version]
- Jozdani, S.E.; Johnson, B.A.; Chen, D. Comparing Deep Neural Networks, Ensemble Classifiers, and Support Vector Machine Algorithms for Object-Based Urban Land Use/Land Cover Classification. Remote Sens. 2019, 11, 1713. [Google Scholar] [CrossRef] [Green Version]








| Target Classes | Detailed Classes | Sample Size | ||||
|---|---|---|---|---|---|---|
| Training | Validation | Total | ||||
| NV [64%] | WV [71%] | WV [29%] | NV | WV | ||
| Debris | Bin Bags | 20 | 10 | 30 | ||
| Furniture | 57 | 20 | 77 | |||
| Heaps of debris | 362 | 148 | 510 | |||
| Skip | 188 | 58 | 246 | |||
| Small debris | 376 | 184 | 560 | |||
| Sub-total | 1003 | 420 | 1423 | |||
| Non-Debris | Bins | 139 | 69 | 208 | ||
| Land | 1090 | 524 | 1614 | |||
| Palettes | 102 | 45 | 147 | |||
| Vehicles | 0 | 780 | 249 | 249 | 1029 | |
| Sub-total | 1331 | 2111 | 887 | 2218 | 2998 | |
| Grand Total | 2334 | 3114 | 1307 | 3641 | 4421 | |
| Algorithm Setting | RFNV RFWV | DTNV DTWV |
|---|---|---|
| Type | Random Trees | Decision Tree |
| Depth | 0 | 0 |
| Minimum sample count | 0 | 0 |
| Use surrogates | No | No |
| Maximum categories | 16 | 16 |
| Active variables | 0 | n/a |
| Maximum tree number | 500 | n/a |
| Forest accuracy | 0.01 | n/a |
| Termination criteria type | Both | n/a |
| Cross-validation folds | n/a | 10 |
| Use 1SE rule | n/a | No |
| Truncate pruned tree | n/a | No |
| Metric | RF | DT | ||
|---|---|---|---|---|
| NV | WV | NV | WV | |
| Accuracy | 0.74 | 0.68 | 0.68 | 0.68 |
| 95% CI | 0.71, 0.76 | 0.65, 0.70 | 0.65, 0.70 | 0.65, 0.70 |
| No information rate | 0.68 | 0.68 | 0.68 | 0.68 |
| p-Value [Acc > NIR] | <0.001 | 0.51 | 0.51 | 0.51 |
| Kappa | 0.4 | 0 | 0.0034 | 0 |
| Sensitivity (True positive rate) | 0.58 | 0 | 0.0034 | 0 |
| Specificity (True negative rate) | 0.82 | 1 | 0.9976 | 1 |
| Positive Prediction Value | 0.6 | NA | 0.5 | NA |
| Negative Prediction Value | 0.8 | 0.68 | 0.68 | 0.68 |
| Prevalence | 0.32 | 0.32 | 0.32 | 0.32 |
| Detection Rate | 0.19 | 0 | 0.001 | 0 |
| Detection Prevalence | 0.31 | 0 | 0.003 | 0 |
| Balanced accuracy | 0.7 | 0.5 | 0.5 | 0.5 |
| Rank | Variable | Type | Definition | Importance |
|---|---|---|---|---|
| 1 | Area | Gc | The number of pixels forming an image object | 0.0535 |
| 2 | Width | Gc | Width of an object calculates as the number of pixels within the object divided by the length to width ratio of the object | 0.0501 |
| 3 | Mean of inner border R | Sl | Mean layer intensity value of pixels belonging to the inner border of an object | 0.0414 |
| 4 | Length of longest edge (polygon) | Gc | Length of the longest edge of polygons vectorised from image objects | 0.0294 |
| 5 | Border contrast R | Sl | Mean value of the pixel edge contrasts of all edges of an object | 0.0256 |
| 6 | Border length | Gc | Sum of edges of the image object located within inner and outer borders | 0.0241 |
| 7 | Border contrast B | Sl | Mean value of the pixel edge contrasts of all edges of an object | 0.0228 |
| 8 | Mode [Maximum] R | Sl | The largest pixel value occurring most often within an object | 0.0225 |
| 9 | Length | Gc | Length of an object calculated as a square root of the product of the number of pixels and length to width ratio | 0.0223 |
| 10 | Perimeter (polygon) | Gc | The sum of lengths of all edges of the polygon vectorised from the image object | 0.0213 |
| 11 | Average length of edges (polygon) | Gc | The average length of edges of the polygon vectorised from the image object | 0.0211 |
| 12 | Border contrast G | Sl | Mean value of the pixel edge contrasts of all edges of an object | 0.0206 |
| 13 | StdDev of length of edges (polygon) | Gc | Measure of deviation of the lengths of edges of the polygon vectorised from an image object from their mean value | 0.0195 |
| 14 | Ratio R | Sl | Contribution of a given image band to the total brightness of the object | 0.0192 |
| 15 | Mode [Median] R | Sl | The median value of the most frequently occurring pixel values within an object | 0.0188 |
| 16 | Ratio G | Sl | Contribution of a given image band to the total brightness of the object | 0.0186 |
| 17 | Mean of inner border B | Sl | Mean layer intensity value of pixels belonging to the inner border of an object | 0.0177 |
| 18 | Density | Gc | The number of pixels of an image object divided by its approximated radius, with a square shape having the highest density | 0.0164 |
| 19 | Max. diff. | Sl | The ratio of the maximum value of the difference between intensity of image bands and brightness within an image object | 0.0163 |
| 20 | Mean of inner border G | Sl | Mean layer intensity value of pixels belonging to the inner border of an object | 0.0156 |
Publisher’s Note: MDPI stays neutral with regard to jurisdictional claims in published maps and institutional affiliations. |
© 2021 by the authors. Licensee MDPI, Basel, Switzerland. This article is an open access article distributed under the terms and conditions of the Creative Commons Attribution (CC BY) license (https://creativecommons.org/licenses/by/4.0/).
Share and Cite
Zawadzka, J.; Truckell, I.; Khouakhi, A.; Rivas Casado, M. Detection of Flood Damage in Urban Residential Areas Using Object-Oriented UAV Image Analysis Coupled with Tree-Based Classifiers. Remote Sens. 2021, 13, 3913. https://doi.org/10.3390/rs13193913
Zawadzka J, Truckell I, Khouakhi A, Rivas Casado M. Detection of Flood Damage in Urban Residential Areas Using Object-Oriented UAV Image Analysis Coupled with Tree-Based Classifiers. Remote Sensing. 2021; 13(19):3913. https://doi.org/10.3390/rs13193913
Chicago/Turabian StyleZawadzka, Joanna, Ian Truckell, Abdou Khouakhi, and Mónica Rivas Casado. 2021. "Detection of Flood Damage in Urban Residential Areas Using Object-Oriented UAV Image Analysis Coupled with Tree-Based Classifiers" Remote Sensing 13, no. 19: 3913. https://doi.org/10.3390/rs13193913
APA StyleZawadzka, J., Truckell, I., Khouakhi, A., & Rivas Casado, M. (2021). Detection of Flood Damage in Urban Residential Areas Using Object-Oriented UAV Image Analysis Coupled with Tree-Based Classifiers. Remote Sensing, 13(19), 3913. https://doi.org/10.3390/rs13193913

