Polarimetric Model-Based Decomposition with Refined Double-Bounce Orientation Angle and Scattering Model
Abstract
:1. Introduction
2. Refined Double-Bounce Orientation Angle and Scattering Model
- Zone A: Negative linear zone (). According to the statistical distribution of POA and DBOA, the major part of the pixels are included in this interval. As shown in Figure 1(c1,d1), the relationship between POA and DBOA is approximate negative linear. As illustrated in [9], when the dominant polarization angle of a built-up area , the overestimation of volume-scattering power after deorientationis not significant. In other words, when the POA is small, POA mainly describes the rotation of double-bounce scattering structure and is similar with DBOA. After statistics analysis of the negative linear interval, the boundary is finally set as ;
- Zone B1 and B2: Transition zone (or ). As the POA increases, the negative linear relationship no longer holds. The probability density of these intervals is relatively high and the variance is large. The relationship of these two intervals is indistinct. Therefore, we design a linear function to concatenate Zone C and Zone A;
- Zone C1 and C2: Saturation zone (or ). While the POA varies within this range, the DBOA has the trend of reaching the extreme value of ±45°.
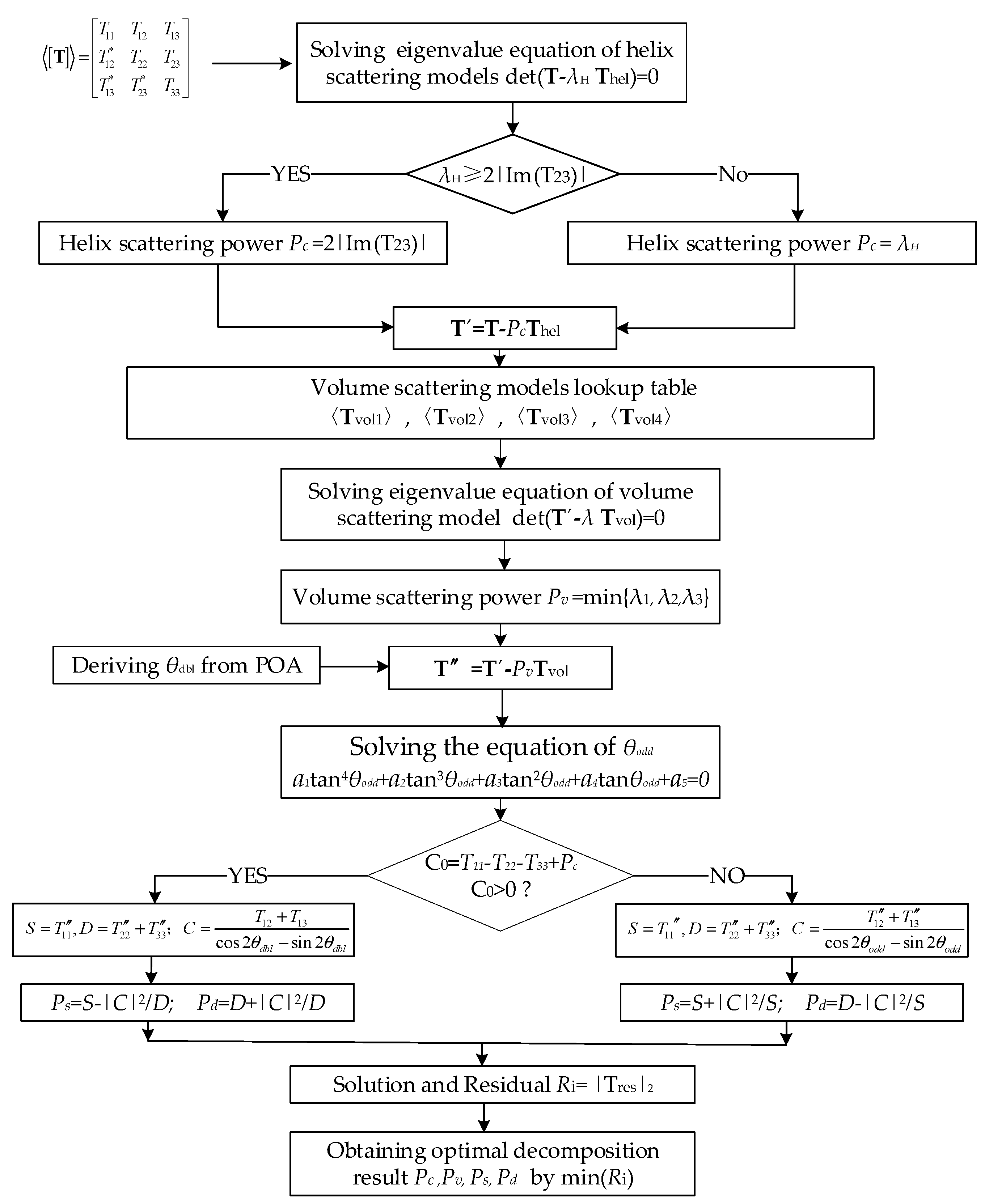
3. Proposed Decomposition Method
3.1. Model-Based Decomposition Framework
3.1.1. Volume-Scattering Model
3.1.2. Odd-Bounce Scattering Model
3.1.3. Double-Bounce Scattering Model
3.1.4. Helix Scattering Model
3.2. Model Parameters Inversion
4. Experiments Results
4.1. Comparison with X-Band Pi-SAR Data
4.2. Comparison with C-Band Radarsat-2 Data and L-Band ALOS-2 Data
4.3. Residual Examination
5. Conclusions
Author Contributions
Funding
Acknowledgments
Conflicts of Interest
References
- Lee, J.S.; Pottier, E. Polarimetric Radar Imaging From Basics to Applications; CRC Press: Boca Raton, FL, USA, 2009. [Google Scholar]
- Chen, S.; Wang, X.; Xiao, S.; Sato, M. Target Scattering Mechanism in Polarimetric Synthetic Aperture Radar-Interpretation and Application; Springer: Singapore, 2018. [Google Scholar]
- Freeman, A.; Durden, S.L. Three-component scattering model to describe polarimetric SAR data. IEEE Trans. Geosci. Remote Sens. 1998, 36, 963–973. [Google Scholar] [CrossRef] [Green Version]
- Chen, S.-W.; Li, Y.-Z.; Wang, X.-S.; Xiao, S.-P.; Sato, M. Modeling and Interpretation of Scattering Mechanisms in Polarimetric Synthetic Aperture Radar: Advances and perspectives. IEEE Signal Process. Mag. 2014, 31, 79–89. [Google Scholar] [CrossRef]
- Van Zyl, J.J.; Arii, M.; Kim, Y. Model-Based Decomposition of Polarimetric SAR Covariance Matrices Constrained for Nonnegative Eigenvalues. IEEE Trans. Geosci. Remote. Sens. 2011, 49, 3452–3459. [Google Scholar] [CrossRef]
- Cui, Y.; Yamaguchi, Y.; Yang, J.; Kobayashi, H.; Park, S.-E.; Singh, G. On Complete Model-Based Decomposition of Polarimetric SAR Coherency Matrix Data. IEEE Trans. Geosci. Remote. Sens. 2013, 52, 1991–2001. [Google Scholar] [CrossRef]
- Yamaguchi, Y.; Moriyama, T.; Ishido, M.; Yamada, H. Four-component scattering model for polarimetric SAR image decomposition. IEEE Trans. Geosci. Remote. Sens. 2005, 43, 1699–1706. [Google Scholar] [CrossRef]
- Yamaguchi, Y.; Sato, A.; Boerner, W.; Sato, R.; Yamada, H. Four-Component Scattering Power Decomposition with Rotation of Coherency Matrix. IEEE Trans. Geosci. Remote Sens. 2011, 49, 2251–2258. [Google Scholar] [CrossRef]
- Chen, S.-W.; Ohki, M.; Shimada, M.; Sato, M. Deorientation Effect Investigation for Model-Based Decomposition Over Oriented Built-Up Areas. IEEE Geosci. Remote. Sens. Lett. 2013, 10, 273–277. [Google Scholar] [CrossRef]
- Singh, G.; Yamaguchi, Y.; Park, S.-E. General Four-Component Scattering Power Decomposition with Unitary Transformation of Coherency Matrix. IEEE Trans. Geosci. Remote. Sens. 2013, 51, 3014–3022. [Google Scholar] [CrossRef]
- Arii, M.; Van Zyl, J.J.; Kim, Y. A General Characterization for Polarimetric Scattering from Vegetation Canopies. IEEE Trans. Geosci. Remote. Sens. 2010, 48, 3349–3357. [Google Scholar] [CrossRef]
- Neumann, M.; Ferro-Famil, L.; Reigber, A. Estimation of Forest Structure, Ground, and Canopy Layer Characteristics from Multibaseline Polarimetric Interferometric SAR Data. IEEE Trans. Geosci. Remote. Sens. 2009, 48, 1086–1104. [Google Scholar] [CrossRef] [Green Version]
- Antropov, O.; Rauste, Y.; Hame, T. Volume Scattering Modeling in PolSAR Decompositions: Study of ALOS PALSAR Data Over Boreal Forest. IEEE Trans. Geosci. Remote. Sens. 2011, 49, 3838–3848. [Google Scholar] [CrossRef]
- Xie, Q.; Zhu, J.; Lopez-Sanchez, J.M.; Wang, C.; Fu, H. A Modified General Polarimetric Model-Based Decomposition Method With the Simplified Neumann Volume Scattering Model. IEEE Geosci. Remote. Sens. Lett. 2018, 15, 1229–1233. [Google Scholar] [CrossRef] [Green Version]
- Ratha, D.; Mandal, D.; Kumar, V.; Mcnairn, H.; Bhattacharya, A.; Frery, A.C. A Generalized Volume Scattering Model-Based Vegetation Index From Polarimetric SAR Data. IEEE Geosci. Remote. Sens. Lett. 2019, 16, 1791–1795. [Google Scholar] [CrossRef]
- Hajnsek, I.; Jagdhuber, T.; Schon, H.; Papathanassiou, K.P. Potential of Estimating Soil Moisture under Vegetation Cover by Means of PolSAR. IEEE Trans. Geosci. Remote. Sens. 2009, 47, 442–454. [Google Scholar] [CrossRef] [Green Version]
- Lee, J.; Ainsworth, T.L.; Wang, Y. Generalized Polarimetric Model-Based Decompositions Using Incoherent Scattering Models. IEEE Trans. Geosci. Remote Sens. 2014, 52, 2474–2491. [Google Scholar] [CrossRef]
- Chen, S.-W.; Wang, X.-S.; Xiao, S.-P.; Sato, M. General Polarimetric Model-Based Decomposition for Coherency Matrix. IEEE Trans. Geosci. Remote. Sens. 2014, 52, 1843–1855. [Google Scholar] [CrossRef]
- Lee, J.-S.; Ainsworth, T.L. The Effect of Orientation Angle Compensation on Coherency Matrix and Polarimetric Target Decompositions. IEEE Trans. Geosci. Remote. Sens. 2011, 49, 53–64. [Google Scholar] [CrossRef]
- Lee, J.-S.; Schuler, D.; Ainsworth, T.; Krogager, E.; Kasilingam, D.; Boerner, W.-M. On the estimation of radar polarization orientation shifts induced by terrain slopes. IEEE Trans. Geosci. Remote. Sens. 2002, 40, 30–41. [Google Scholar] [CrossRef]
- Kimura, H. Radar Polarization Orientation Shifts in Built-Up Areas. IEEE Geosci. Remote. Sens. Lett. 2008, 5, 217–221. [Google Scholar] [CrossRef]
- Quan, S.; Xiong, B.; Xiang, D.; Kuang, G. Derivation of the Orientation Parameters in Built-Up Areas: With Application to Model-Based Decomposition. IEEE Trans. Geosci. Remote. Sens. 2018, 56, 4714–4730. [Google Scholar] [CrossRef]
- An, W.; Lin, M. An Incoherent Decomposition Algorithm Based on Polarimetric Symmetry for Multilook Polarimetric SAR Data. IEEE Trans. Geosci. Remote. Sens. 2019, 58, 2383–2397. [Google Scholar] [CrossRef]
- Chen, S.-W.; Wang, X.-S.; Sato, M. PolInSAR Complex Coherence Estimation Based on Covariance Matrix Similarity Test. IEEE Trans. Geosci. Remote. Sens. 2012, 50, 4699–4710. [Google Scholar] [CrossRef]












| Patch | Method | Dbl | Vol | Odd | Hel | Patch | Method | Dbl | Vol | Odd | Hel |
|---|---|---|---|---|---|---|---|---|---|---|---|
| Urban area (Patch A) | Y4D | 59.39 | 8.96 | 31.53 | 0.12 | Oriented urban area (Patch B) | Y4D | 20.67 | 42.10 | 36.27 | 0.96 |
| G4U | 60.67 | 7.31 | 31.92 | 0.10 | G4U | 25.29 | 36.91 | 36.96 | 0.84 | ||
| GMD | 62.63 | 6.37 | 30.84 | 0.16 | GMD | 23.37 | 36.26 | 39.29 | 1.07 | ||
| PSD | 61.29 | 3.33 | 35.32 | 0.06 | PSD | 40.26 | 14.16 | 45.00 | 0.58 | ||
| Proposed | 62.12 | 2.56 | 35.30 | 0.03 | Proposed | 42.88 | 11.11 | 45.69 | 0.32 | ||
| Forest area (Patch C) | Y4D | 1.48 | 63.64 | 34.71 | 0.16 | Ground area (Patch D) | Y4D | 2.41 | 6.53 | 90.99 | 0.07 |
| G4U | 1.82 | 62.43 | 35.59 | 0.16 | G4U | 2.55 | 6.17 | 91.21 | 0.07 | ||
| GMD | 3.63 | 60.77 | 35.55 | 0.05 | GMD | 5.17 | 5.30 | 89.53 | 0.00 | ||
| PSD | 6.96 | 37.79 | 55.05 | 0.20 | PSD | 5.17 | 2.37 | 92.46 | 0.00 | ||
| Proposed | 5.86 | 38.21 | 55.86 | 0.07 | Proposed | 5.31 | 2.17 | 92.52 | 0.00 |
| Patch | Method | Dbl | Vol | Odd | Hel | Patch | Method | Dbl | Vol | Odd | Hel |
|---|---|---|---|---|---|---|---|---|---|---|---|
| Urban area (Patch A) | Y4D | 59.92 | 1.32 | 38.76 | 0.00 | Oriented urban area (Patch B) | Y4D | 6.84 | 88.00 | 5.10 | 0.06 |
| G4U | 59.98 | 1.18 | 38.84 | 0.00 | G4U | 10.09 | 84.60 | 5.26 | 0.05 | ||
| GMD | 40.66 | 0.69 | 58.65 | 0.00 | GMD | 6.26 | 84.97 | 8.66 | 0.11 | ||
| PSD | 83.49 | 0.99 | 15.52 | 0.00 | PSD | 12.76 | 82.32 | 4.86 | 0.06 | ||
| Proposed | 84.06 | 0.41 | 15.53 | 0.00 | Proposed | 14.95 | 77.63 | 7.41 | 0.01 | ||
| Forest area (Patch C) | Y4D | 0.64 | 91.70 | 7.66 | 0.00 | Ocean area (Patch D) | Y4D | 0.00 | 0.00 | 100.00 | 0.00 |
| G4U | 0.65 | 91.57 | 7.78 | 0.00 | G4U | 0.00 | 0.00 | 100.00 | 0.00 | ||
| GMD | 0.92 | 87.65 | 11.44 | 0.00 | GMD | 0.00 | 0.00 | 100.00 | 0.00 | ||
| PSD | 2.15 | 91.91 | 5.94 | 0.01 | PSD | 0.00 | 0.00 | 100.00 | 0.00 | ||
| Proposed | 3.92 | 89.34 | 6.74 | 0.00 | Proposed | 0.00 | 0.00 | 100.00 | 0.00 |
| Patch | Method | Dbl | Vol | Odd | Hel | Patch | Method | Dbl | Vol | Odd | Hel |
|---|---|---|---|---|---|---|---|---|---|---|---|
| Urban area (Patch A) | Y4D | 99.21 | 0.53 | 0.26 | 0.00 | Oriented urban area (Patch B) | Y4D | 3.80 | 91.76 | 4.44 | 0.00 |
| G4U | 99.21 | 0.52 | 0.27 | 0.00 | G4U | 4.71 | 90.84 | 4.45 | 0.00 | ||
| GMD | 99.17 | 0.44 | 0.39 | 0.00 | GMD | 3.22 | 92.19 | 4.50 | 0.09 | ||
| PSD | 99.40 | 0.55 | 0.05 | 0.00 | PSD | 5.55 | 90.58 | 3.87 | 0.00 | ||
| Proposed | 99.50 | 0.49 | 0.01 | 0.00 | Proposed | 5.87 | 88.82 | 5.31 | 0.00 | ||
| Forest area (Patch C) | Y4D | 1.22 | 98.24 | 0.54 | 0.00 | Ocean area (Patch D) | Y4D | 0.00 | 0.00 | 100.00 | 0.00 |
| G4U | 1.22 | 98.22 | 0.56 | 0.00 | G4U | 0.00 | 0.00 | 100.00 | 0.00 | ||
| GMD | 1.28 | 96.20 | 2.52 | 0.00 | GMD | 0.00 | 0.00 | 100.00 | 0.00 | ||
| PSD | 1.62 | 97.96 | 0.42 | 0.00 | PSD | 0.00 | 0.00 | 100.00 | 0.00 | ||
| Proposed | 1.28 | 97.80 | 0.92 | 0.00 | Proposed | 0.00 | 0.00 | 100.00 | 0.00 |
Publisher’s Note: MDPI stays neutral with regard to jurisdictional claims in published maps and institutional affiliations. |
© 2021 by the authors. Licensee MDPI, Basel, Switzerland. This article is an open access article distributed under the terms and conditions of the Creative Commons Attribution (CC BY) license (https://creativecommons.org/licenses/by/4.0/).
Share and Cite
Wu, G.; Li, Y.; Chen, S. Polarimetric Model-Based Decomposition with Refined Double-Bounce Orientation Angle and Scattering Model. Remote Sens. 2021, 13, 3070. https://doi.org/10.3390/rs13163070
Wu G, Li Y, Chen S. Polarimetric Model-Based Decomposition with Refined Double-Bounce Orientation Angle and Scattering Model. Remote Sensing. 2021; 13(16):3070. https://doi.org/10.3390/rs13163070
Chicago/Turabian StyleWu, Guoqing, Yongzhen Li, and Siwei Chen. 2021. "Polarimetric Model-Based Decomposition with Refined Double-Bounce Orientation Angle and Scattering Model" Remote Sensing 13, no. 16: 3070. https://doi.org/10.3390/rs13163070
APA StyleWu, G., Li, Y., & Chen, S. (2021). Polarimetric Model-Based Decomposition with Refined Double-Bounce Orientation Angle and Scattering Model. Remote Sensing, 13(16), 3070. https://doi.org/10.3390/rs13163070

