Abstract
This study investigates the uncertainties associated with estimates of the long-range transport SO2 (LRT-SO2) flow rate calculated hourly using Geostationary Environment Monitoring Spectrometer (GEMS) synthetic radiances. These radiances were simulated over the Korean Peninsula and the surrounding regions using inputs from the GEOS-Chem model for January, April, July, and October 2016. The LRT-SO2 calculation method, which requires SO2 vertical column densities, wind data, and planetary boundary layer information, was used to quantify the effects of the SO2 slant column density (SCD) retrieval error and uncertainties in wind data on the accuracy of the LRT-SO2 estimates. The effects were estimated for simulations of three anthropogenic and three volcanic SO2 transport events. When there were no errors in the GEMS SO2 SCD and wind data, the average true LRT-SO2 flow rates (standard deviation) and those calculated for these events were 1.17 ( 0.44) and 1.21 (0.44) Mg/h, respectively. However, the averages of the true LRT-SO2 flow rates and those calculated for the three anthropogenic (volcanic) SO2 events were 0.61 (1.17) and 0.64 (1.20) Mg/h, respectively, in the presence of GEMS SO2 SCD errors. In the presence of both errors in the GEMS SO2 SCD and wind data, the averages of the true LRT-SO2 flow rates and those calculated for the three anthropogenic (volcanic) SO2 events were 0.61 (1.17) and 0.61 (1.04) Mg/h, respectively. This corresponds to differences of 2.1% to 23.1% between the simulated and true mean LRT-SO2 flow rates. The mean correlation coefficient (R), intercept, and slope between the true and simulated LRT-SO2 flow rates were 0.51, 0.43, and 0.45 for the six simulated events, respectively. This study demonstrates that SO2 SCD accuracy is an important factor in improving estimates of LRT-SO2 flow rates.
1. Introduction
The rapid increase in population and economic development across East Asia has led to high atmospheric sulfur dioxide (SO2) concentrations in the region, although the trend has been decreasing in recent years [1,2,3,4,5,6]. Most of the SO2 in the atmosphere is emitted from anthropogenic sources such as fossil fuel combustion, although some is also emitted from natural sources such as volcanoes [7,8,9]. These SO2 emissions can, either directly or indirectly, adversely affect human health and the environment [9]. The significant effects of atmospheric SO2 on human health include cardiopulmonary disease, pulmonary edema, eye irritation, asthma attacks, and an increase in mortality rate [10,11,12]. Examples of adverse environmental effects include acid deposition [13,14,15,16,17], photochemical smog [18,19,20], and heavy haze [21,22,23,24,25]. Chemical reactions transform SO2 into sulfate and sulfuric acid [26]. SO2 and various sulfuric aerosols are also known to affect radiative forcing by acting as cloud condensation nuclei and scattering solar radiation, thereby having a cooling effect on the atmosphere [27,28,29,30]. SO2 has a lifetime of 1 to 2 days and can be transported over long distances from hotspots or its source areas to downwind locations [31,32]. The transported SO2 may affect the chemical composition of the atmosphere in the receptor area as a result of enhanced SO2 loading and sulfuric aerosols. To establish an effective SO2 reduction strategy in a receptor area, it is necessary to quantify the impact of the long-range transport of SO2 (LRT-SO2) amounts in the receptor area.
Satellite observations provide regional and global coverage over short time intervals of one to several days, and recent studies [33,34,35] have investigated emission trends and LRT-SO2 using such data. One such study [35] of LRT-SO2 was conducted using data obtained from the Ozone Monitoring Instrument (OMI), which is a UV–Vis hyperspectral sensor onboard the low Earth orbit Aura satellite. Other studies [36,37,38,39] have focused on the detection of LRT-SO2 emitted from volcanic eruptions. The LRT-SO2 emitted from the Asian continent has been observed using OMI [33,34]. Lee et al. [40] used data from the Scanning Imaging Absorption Spectrometer for Atmospheric Chartography (SCIAMACHY) to detect LRT-SO2 from Asia to the Korean Peninsula and validated this approach through a comparison with Multi-Axis Differential Optical Absorption Spectroscopy (MAX-DOAS) data and in situ measurements. Donkelaar et al. [41] estimated the LRT-SO2 contribution from East Asia and North America using data from Chemical Transport Models (CTMs) and from aircraft and satellites, i.e., MODIS and the Multi-angle Imaging SpectroRadiometer (MISR). Li et al. [33] reported LRT-SO2 from northern China based on OMI data and HTSPLIT backward trajectory calculation. In addition, Hsu et al. [34] reported LRT-SO2 from China and the Pacific Ocean, mainly using OMI data, and utilized the Cloud-Aerosol Lidar and Infrared Pathfinder Satellite Observations (CALIPSO) data for aerosol layer information, which is used to estimate the SO2 plume layer height. Another study [35] also reported an episode of high SO2 concentrations over northern India as a result of LRT-SO2 from Africa using OMI and HYSPLIT backward trajectory analysis data, and utilized the CALIPSO data to retrieve the vertical distribution of aerosol layers.
All of these studies [33,34,35,40,41] reported LRT-SO2 detection in various regions, and some of them [33,34] reported satellite-based LRT-SO2 observation. Other studies [35,40,41] have investigated the effect of LRT-SO2 on local air quality. For better understanding the contribution of LRT-SO2 to changes in SO2 amounts in receptor regions, it is important to quantify the flow rate of LRT-SO2, which is calculated from the amount of SO2 transferred from source areas to receptor areas.
Park et al. [42] calculated, for the first time, the flow rates of SO2 transported from Asia to the Korean Peninsula, Japan, and the northwest Pacific Ocean using their own LRT-SO2 flow rate calculation method based on OMI SO2 vertical column density (VCD) data [43,44], HYSPLIT simulations [45], and planetary boundary layer (PBL) height information [46]. Park et al. [42] used daily OMI SO2 data so that the LRT-SO2 flow rate at a receptor area could be obtained with a daily temporal and spatial resolution. If SO2 VCD data can be obtained at a higher temporal resolution than daily ones, a better understanding of the continuous movement of the SO2 plume and its flow into receptor areas can be developed. The geostationary environment monitoring spectrometer (GEMS), launched in February 2020, was developed to monitor diurnal variations in air pollutants caused by time-dependent emissions, photochemistry, and meteorological variability [47]. GEMS is the first hyperspectral UV–Vis sensor onboard a geostationary Earth orbit satellite, and it is capable of providing hourly SO2 VCD information all over Asia, from India to Japan in a west-to-east direction, and from Indonesia to northern China in a south-to-north direction. We used an LRT-SO2 flow rate calculation algorithm that had been introduced in a previous study [42]. In the present study, the LRT-SO2 flow rate calculation algorithm used hourly SO2 VCDs as input data for hourly calculation of SO2 flow rate. However, it is important to understand the uncertainties associated with these SO2 flow rate estimates.
The aim of this study is to quantify the contribution of the GEMS SO2 slant column density (SCD) retrieval errors and wind data uncertainties to the errors associated with estimates of LRT-SO2 flow rate. We used the LRT-SO2 flow rate algorithm [42] to calculate the LRT-SO2 flow rates for both anthropogenic and volcanic SO2 emissions based on the synthetic GEMS radiances over the Korean Peninsula. The GEMS synthetic radiances were generated using a Radiative Transfer Model (RTM) based on the linearized pseudo-spherical scalar and vector discrete ordinate radiative transfer (VLIDORT v2.6 [48]) code, with inputs of trace gases and aerosol data from the GEOS-Chem simulation [49]. Section 2 describes how we calculated the contributions from errors associated with the GEMS SO2 SCDs and wind data to the errors in the LRT-SO2 flow rate estimates. Section 2 also provides detailed descriptions of the GEOS-Chem input data and the conditions used for the simulations and those of VLIDORT. Section 3 shows the effects of the GEMS SO2 SCD retrieval errors and wind data uncertainties on the LRT-SO2 flow rate errors over the Korean Peninsula, as calculated for several anthropogenic and volcanic SO2 transport events.
2. Data and Methods
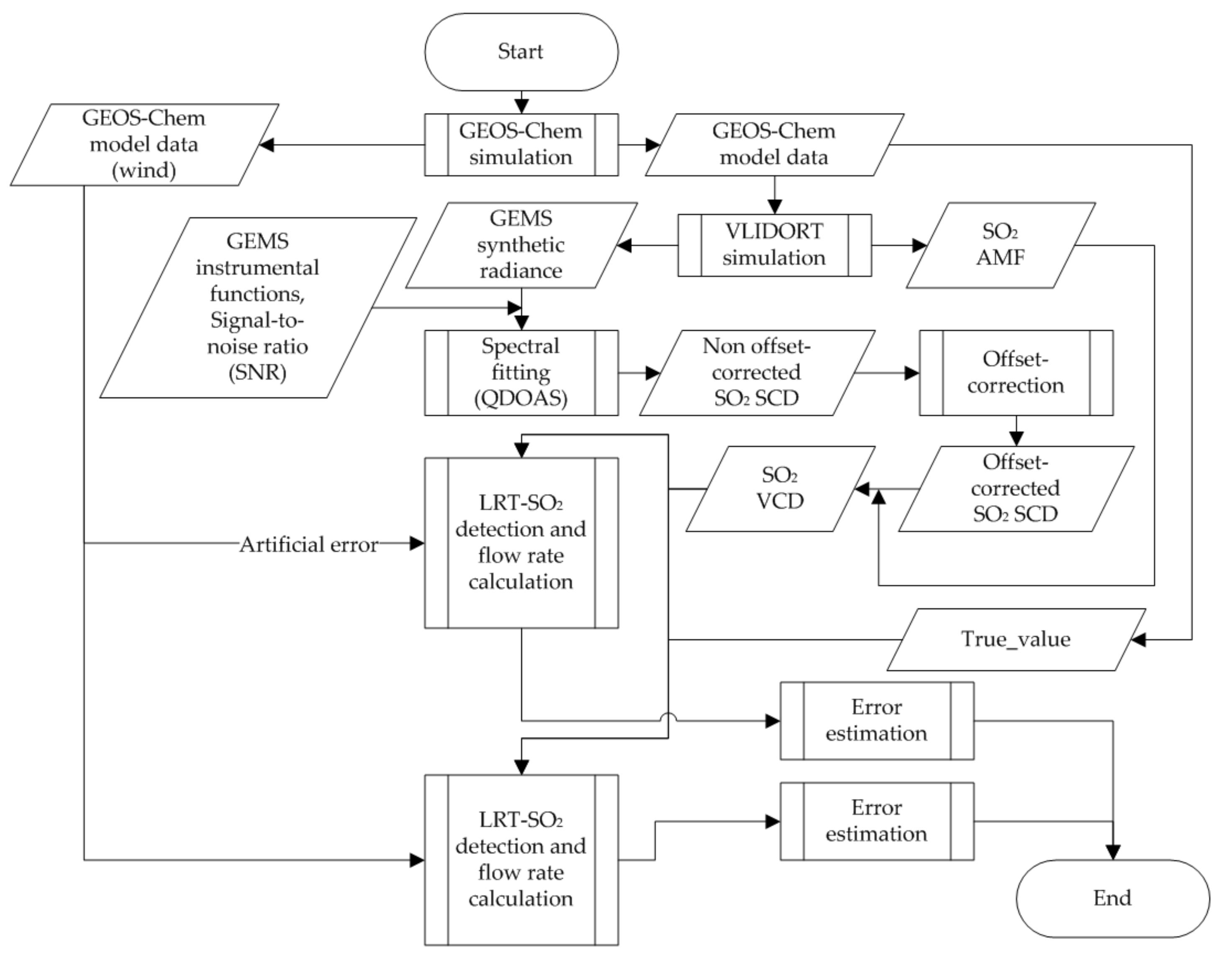
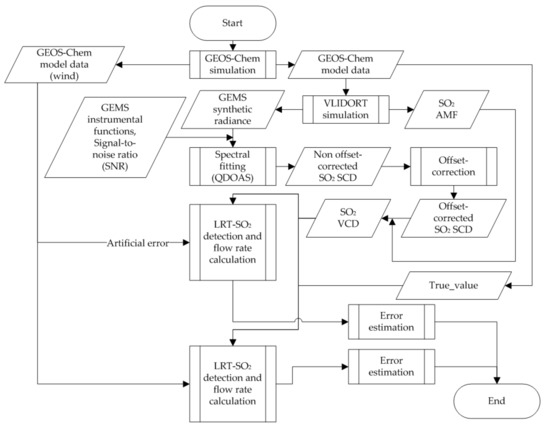
Figure 1 shows each step of the present study. We generated the GEMS synthetic radiances using the RTM (VLIDORT v2.6 [48]) and GEOS-Chem model [49] data. The SO2 air mass factor (AMF) was also calculated with the RTM simulation. The SO2 SCD retrieved from these GEMS synthetic radiances and the calculated (modeled) SO2 AMF were used to retrieve the SO2 VCDs. Thus, we focus on the SO2 SCD retrieval error in this present study. AMF is another source of uncertainty in SO2 VCD retrieval using the DOAS method [50]. The effect of AMF uncertainty was not accounted for in this study but will be considered in a separate study. To estimate the effect of GEMS SO2 AMF uncertainties on the calculation of LRT-SO2 flow rate, we first need to quantify the uncertainty of GEMS SO2 AMF. To quantify the uncertainty of GEMS SO2 AMF, the uncertainties and errors in the input data (most of which are GEMS L2 products), such as aerosol optical properties, aerosol layer height, cloud fraction, cloud pressure, surface reflectance, ozone column, and SO2 vertical profile, which are used to calculate the GEMS SO2 AMF, should be estimated. However, uncertainties and errors of the input data, most of which are GEMS L2 products, have not been evaluated. Therefore, the effect of GEMS SO2 AMF uncertainty on the calculation of LRT-SO2 flow rate can be investigated in a separate study once the uncertainties and errors of GEMS L2 products, which are used to calculate GEMS SO2 AMF are quantified. That is, we considered that the SO2 SCD relative error was equal to the SO2 VCD relative error. We calculated the SO2 VCD error from the difference between the retrieved and true SO2 VCDs. The GEMS synthetic radiances were convoluted with GEMS instrumental functions [47,51]. The SO2 SCDs were retrieved from these GEMS synthetic radiances. Thus, differences between true SO2 SCDs and retrieved SO2 SCDs can occur owing to the effects of GEMS instrumental functions and noise, and SCD error caused by the performance of SO2 retrieval. The details of the SO2 SCD retrieval method are described in Section 2.4. Here, the true SO2 SCD and AMF were calculated directly from the RTM simulation. Having retrieved the SO2 VCDs from the synthetic radiances and quantified the error, we used the SO2 VCDs to detect the LRT-SO2 event and to calculate the flow rate of the SO2. Finally, the uncertainty associated with the LRT-SO2 flow rate was estimated based on the validation datasets using the GEOS-Chem data. The method used to calculate the uncertainty of the LRT-SO2 flow rate is described in Section 2.4.
Figure 1.
Flowchart of LRT-SO2 flow rata and retrieval uncertainty calculations.
2.1. GEOS-Chem
We used a 3-D global CTM GEOS-Chem [49] (www.geos-chem.org, accessed on 3 August 2021) to provide hourly trace gases (SO2, HCHO, NO2, and O3) and aerosol concentrations to RTM simulations for generating the GEMS synthetic radiances. The GEOS-Chem output was also used in the validation of flow rate calculation as the true value. GEOS-Chem version 12.3.0 driven by the Goddard Earth Observation System-Forward Processing (GEOS-FP) assimilated meteorological fields at 0.25° × 0.3125° horizontal resolution and 47 vertical layers (from surface to ~0.01 hPa) were used. Nested simulations over a custom defined domain (110°E–140°E, 20°N–50°N) were conducted using boundary conditions from a GEOS-Chem global simulation at 2° × 2.5° resolution. For anthropogenic emissions inventory, we used version KORUSv2 [52] developed by Konkuk University to support the Korea–United States Air Quality (KORUS-AQ) campaign [53]. For other settings, including natural emissions and model chemistry, we refer the reader to Lee et al. [54].
To calculate the true LRT-SO2 flow rate, we performed the GEOS-Chem simulation twice: with and without anthropogenic and natural emissions over the blue rectangle in Figure 2. This blue rectangle defines the receptor area where the LRT-SO2 flow rate was estimated. The output from the simulation with full emissions was used as input to calculate the flow rate of SO2. The output from the simulation without emissions over the blue rectangle was used to calculate the true LRT-SO2 flow rate. We then estimated the errors associated with the calculated SO2 flow rate. We quantified the SO2 flow rate errors via a comparison between the true LRT-SO2 flow rate and the calculated LRT-SO2 flow rate.
Figure 2.
The GEOS-Chem simulation domain. All emissions inventory information was included in the first simulation, and the emissions inventory information for the area enclosed by the blue rectangle was excluded for the second simulation.
2.2. OMI Level 2 SO2
We used the OMI Level 2 (L2) SO2 data from the domain area shown in Figure 2 to define the SO2 column contributed by regional emissions (i.e., the background SO2 amount). The OMI sensor is onboard the Earth Observing System (EOS)/Aura satellite, which was launched on 15 July 2004 and flies in a sun-synchronous polar orbit with an equator-crossing time of around 13:45 local time (LT) in the ascending node at an altitude of 705 km altitude [43]. We used the OMI L2 SO2 column data, which were produced from an updated algorithm in 2015. These OMI data are archived at NASA’s Goddard Earth Sciences Data and Information Services Center (GES DISC). They consist of daily global L2 gridded (L2G) SO2 data from the OMI, having a spectral resolution of 0.45 nm in the UV band and a spatial resolution of 13 × 24 km (along track × cross track) at nadir [43].
2.3. HYSPLIT Backward Trajectory Model
We defined an LRT-SO2 event at a receptor pixel when the contribution of LRT-SO2 from the source areas was considered to have changed the atmospheric SO2 level in the receptor pixel. We used the HYSPLIT backward trajectory model (version 4.9), developed by the National Oceanic and Atmospheric Administration, Air Resources Laboratory (NOAA/ARL) [45], to identify the travel route of the air mass. We used the National Centers for Environmental Prediction/National Center for Atmospheric Research (NCEP/NCAR) reanalysis meteorological data for the HYSPLIT backward trajectory simulation. Air mass backward trajectories from each receptor site were calculated every 0.1 km above ground level (agl) for each event. Stohl [55] reported that HYSPLIT simulated trajectory endpoints have uncertainties of ~20% of the travel distance. However, another study [56] reported that these uncertainties could exceed 20% in the first few time steps. Given a short average transport time of 2 days in the present study, we set the random errors of wind data to range from −15% to +15% for estimating the effect of wind data uncertainty on LRT-SO2 flow rate calculation.
2.4. Method
To quantify the uncertainties associated with the retrieval of the SO2 flow rate, the SO2 VCD was retrieved from the generated synthetic radiance by entering simple, known SO2 in the CTM, and the flow rate was then calculated using the retrieved SO2 VCD and known wind information. Figure 3 shows a flowchart of synthetic radiance generation using RTM (VLIDORT, v2.6) with inputs from the GEOS-Chem model, which was simulated with full emissions (see Section 2.1). The vertical profiles of trace gases, aerosol, pressure, and temperature data were obtained from GEOS-Chem. We also used the aerosol properties (aerosol peak height, single-scattering albedo, and aerosol type) and geometry information obtained from the GEOS-Chem. In the present study, we carried out instrument modeling according to the Observing System Simulation Experiment (OSSE) [50,51,57,58]. First, synthetic radiances were generated using VLIDORT from 310 to 326 nm with a 0.2 nm sampling resolution. Second, the generated synthetic radiances were convoluted with GEMS instrumental functions. Noise was added to the convoluted synthetic radiances to satisfy a signal-to-noise ratio (SNR) of 1440 according to Equation (1). The operational GEMS SO2 retrieval algorithm present its product over either 2 × 2 or 4 × 4 pixels. However, an SNR of 1440 (4 × 4 pixels) was used in this present study because the GEOS-Chem model [49], which assimilated meteorological fields at 0.25° × 0.3125° (the spatial resolution of the assimilated field is approximately the same as 4 × 4 GEMS pixels) was used for the calculation of SO2 flow rate. In this study, noise was added using the following equation [51,57,58]:
where and are the ith SNR and radiance at wavelength , respectively; is the average value of all synthetic radiances from 310 to 326 nm; and is its corresponding SNR.
Figure 3.
Flowchart of the synthetic radiance simulations and SO2 AMF calculations.
We adopted the GEMS SO2 operational algorithm to retrieve SO2 SCDs in this present study because this study aimed to determine whether it is possible to calculate the SO2 flow rate over the GEMS measurement domain using the GEMS SO2 products. The GEMS SO2 operational algorithm [47,59], which requires SO2 retrieval over a whole GEMS measurement domain within 30 min, is a combined algorithm of Principal Component Analysis (PCA) [44] and multi-window DOAS [60]. Currently, PCA is the operational SO2 retrieval algorithm in the OMI and the Ozone Mapping and Profiler Suite (OMPS) [61]. Multi-window DOAS was used as the operational SO2 retrieval algorithm in TROPOMI [60]. However, PCA cannot be used for GEMS synthetic radiances in the present study because PCs, which are extracted from synthetic radiances, tend to be influenced by the SO2 absorption effect. Once PCs influenced by the SO2 absorption effect are used to retrieve SO2 SCDs, the SO2 SCDs cannot be retrieved from the synthetic radiances using the SO2 contaminated PCs and SO2 absorption cross-section. Therefore, in the present study, we used the multi-window DOAS method, which is used partly as the GEMS SO2 operational algorithm, to quantify SO2 SCD retrieval error.
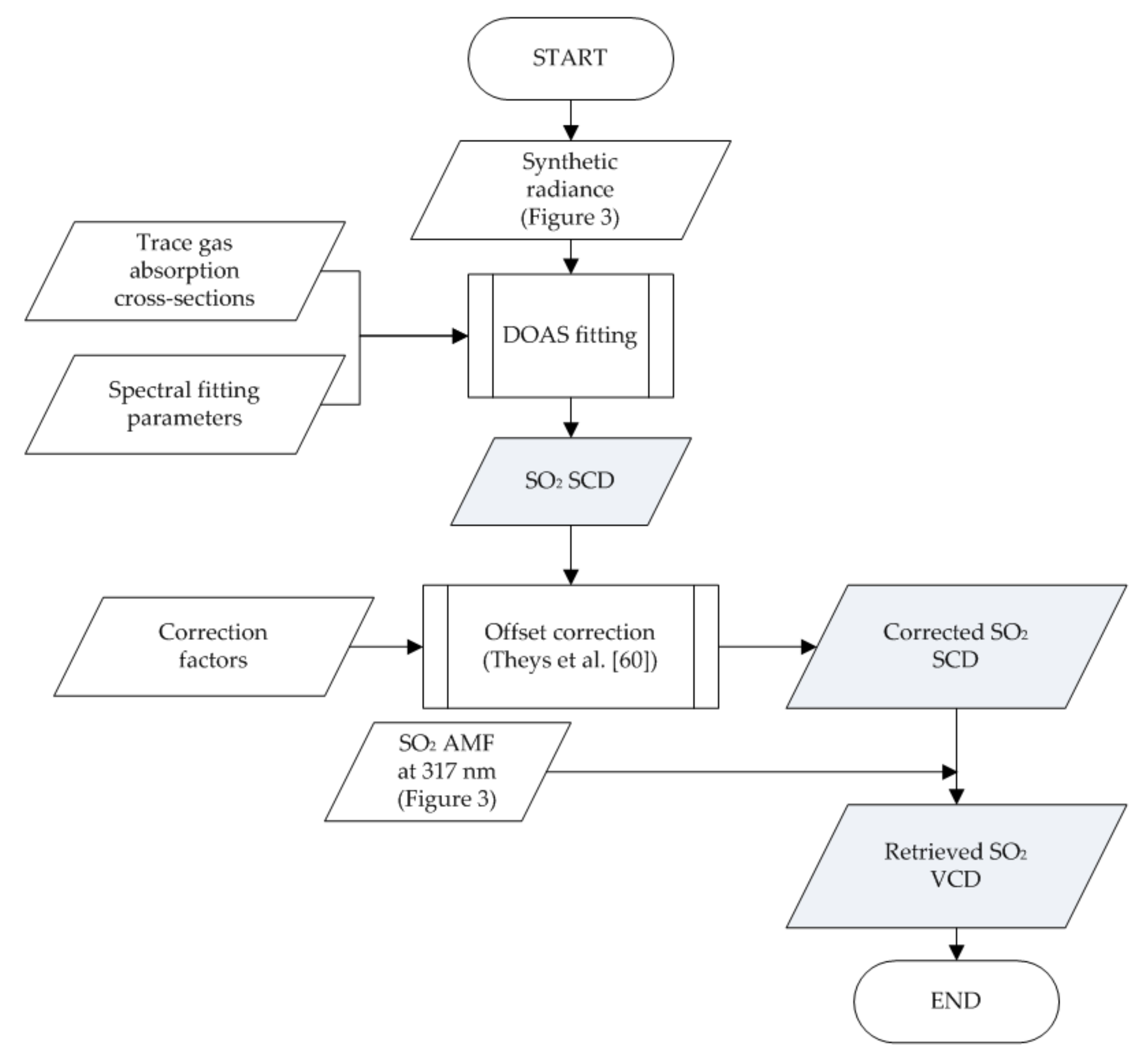
We used SO2 VCDs retrieved from the synthetic radiances to determine the pixels affected by LRT-SO2 and to calculate the LRT-SO2 flow rate. Figure 4 summarizes the SO2 VCD retrieval from the synthetic radiances. In general, we used the DOAS technique [62] to retrieve the SO2 SCD, which is the total amount of SO2 integrated over the light path length, which is affected by absorption and scattering in the atmosphere and reflected by the surface between the sun and a satellite sensor. The optical density fitting was carried out over the wavelength range (310–326 nm) using the QDOAS software [63]. This spectral interval, which includes a strong SO2 absorption band that peaks between about 310 and 313 nm, was found to have the smallest spectral fitting residual (optical density of residual = 0.021). We used the SO2 and O3 cross-sections to retrieve the SO2 SCD. In addition, we used the same cross sections to generate the synthetic radiance as were used to retrieve the SO2 SCD. The SO2 absorption cross-section is from Vandaele et al. [64]. The O3 (223 K and 293 K) absorption cross-sections are from Bogumil et al. [65]. We used a fifth-order polynomial to account for Rayleigh and Mie scattering. All absorption cross-sections were convolved using the GEMS slit function. The SO2 and O3 spectra were Io-corrected using the QDOAS software. Figure 5 shows an example of DOAS spectral fitting for SO2 SCD retrieval in the Kagoshima volcanic area, Japan at 06:00 (UTC) 09 April 2016.
Figure 4.
Flowchart of SO2 VCD retrieval using synthetic radiance.
Figure 5.
Example of the deconvolution of DOAS spectra for evaluating SO2 SCDs. The black and red lines represent the absorption signal as well as the sum of the absorption signal and the fit residual, respectively. The measured spectrum represents the spectrum at 06:00 (UTC) 09 April 2016, located around Kagoshima. The reference spectrum was generated under the same conditions as the measured spectrum but without SO2.
The retrieved SO2 SCDs were offset-corrected [60]. Figure 6 shows examples of the SO2 SCD distributions at 00:00 (UTC) 06 April 2016 over the receptor area. Figure 6a,b shows the SO2 SCDs before and after the offset correction, respectively. The biases shown in Figure 10 can be attributed to the ozone effect, which is a well-known, common problem with most algorithms that retrieve SO2 SCDs from UV sensors onboard satellites [57]. As shown in Figure 6, the SO2 SCD before ozone correction (the so-called “offset correction”) is much smaller than the SO2 SCD after offset correction. Therefore, the SO2 SCDs contained a negative bias owing to this ozone effect. The negative biases of the SO2 SCDs due to the ozone effect can be partly reduced after the offset correction. Thus, the negative biases presented in Figure 10 are part of the SO2 SCD retrieval error due to the ozone effect. However, the magnitude of these biases can vary depending on the SO2 retrieval algorithm used.
Figure 6.
(a) SO2 SCD before offset correction at 00:00 (UTC) 06 April 2016. (b) Offset-corrected SO2 SCD at 00:00 (UTC) 06 April 2016.
The AMF was calculated using the VLIDORT RTM, and the same inputs were used to simulate the synthetic radiances. The AMFs were used to convert the offset-corrected SO2 SCDs into SO2 VCDs (AMF = SCD/VCD). The AMF was calculated at 317 nm, which is the center of the fitting window. The error of the retrieved SO2 VCD also contained an uncertainty, as a 2% difference was calculated between SO2 AMF at 317 and 318 nm. Differences between true SO2 VCDs and retrieved SO2 VCDs can be attributed mainly to the SO2 SCD retrieval error and partly to the uncertainty of AMF caused by the GEMS SO2 AMF calculated at a center wavelength. The scattering weight, , and the shape factor, (z), in each layer can be expresses as the AMF, as follows [66]:
where is the geometric AMF. A detailed description of VLIDORT and the AMF calculations can be found in Spurr and Christi [48].
Figure 7 shows the methods used to determine the LRT-SO2 events and to calculate the SO2 flow rate. First, we categorized the LRT-SO2 events as periods when SO2 levels in a pixel were increased by LRT-SO2 from continental Asia or volcanic areas. Three conditions (left grey rectangle in Figure 7) were used to categorize the pixel with the LRT-SO2 event. A detailed description of these conditions can be found in Park et al. [42]. For this study, we used the SO2 column densities obtained from the CTM simulation for condition 1, whereas surface SO2 concentrations from in situ measurements were used by Park et al. [42]. Second, we calculated the flow rate of the LRT-SO2 over the pixel with the LRT-SO2 event, as shown in Figure 7 (grey rectangle on the right-hand side).
Figure 7.
Flowchart of LRT-SO2 detection and flow rate calculations. The detection and flow rate calculation methods are the same as those of Park et al. [42] but for synthetic radiances.
The LRT-SO2 flow rate was calculated using Equation (3), where and denote the LRT-SO2 column and the average transportation speed of the air mass, respectively. To calculate the LRT-SO2 column amount (), the contribution from local SO2 emissions needs to be quantitatively estimated. A previous study used in situ ground measurements to quantify SO2 from local contributions [42] because continuously monitored SO2 data are useful in quantifying the locally contributed SO2. However, in the present study, we used the SO2 VCD obtained from the OMI L2 SO2 data to quantify SO2 amount from local sources as in situ ground measurement data are not available for all pixels where the LRT-SO2 flow rate needs to be calculated. The local SO2 VCD was calculated by averaging the OMI SO2 column data that were available for the 15 days before and after each event date, excluding the data measured on the event date. We excluded the data measured on the event date because it is possible that calculated local SO2 VCD is overestimated owing to the LRT-SO2 on the event date. We calculated LRT-SO2 column based on Equation (4) as follows:
where is the LRT-SO2 column (i.e., the SO2 column at each synthetic radiance pixel due to LRT-SO2), and SO2VCD and SO2VCDlocal represent the SO2 VCD measured for each pixel and SO2 VCD from local contributions, respectively. The mean value of (1.3 × 1016 molecules cm−2) was much larger than 2.5 × 1015 molecules cm−2, which is the sum of the mean SO2VCDlocal and the standard deviation of SO2VCDlocal (4.0 × 1014 molecules cm−2). This present study used Equation (4) to estimate LRT-SO2, as suggested by a previous study [42]. However, Equation (4) may underestimate the LRT-SO2 column when LRT-SO2 is affected by the local SO2 column and may overestimate the LRT-SO2 column when the local SO2 column is underestimated compared with a real local SO2 column.
We also calculated the local air mass transportation speed () by averaging the local transportation speeds of the air masses. Air mass transportation speeds were calculated from the U and V vectors used for the GEOS-Chem simulation. We calculated the air mass transport speed for cases of volcanic and anthropogenic emission. We calculated the air mass transport speed for volcanic emission case using the U and V vectors of the air masses that originated from surface to ~0.01 hPa. On the other hand, we calculated the air mass transport speed using the U and V vectors of the air masses that originated within the PBL in the source area and were transported to the receptor area because the anthropogenic SO2 is assumed to be located mostly within the PBL in the source areas [67,68]. We used the PBL data that were simulated by GEOS-Chem. We also used the OMI L2 SO2 data to define the SO2 source areas. The areas with high SO2 emissions reported in previous studies [1,69,70] and the areas with a high SO2 column in the OMI L2 SO2 data were coincident, and these areas were defined as the source areas. A more detailed description of this procedure can be found in Park et al. [42].
We investigated the uncertainties in the LRT-SO2 flow rate under the SNR of 1440 condition and for various wind data with random errors ranging from −15% to +15% (Figure 8). The absolute percentage difference (APD) between the LRT-SO2 flow rate and the true LRT-SO2 flow rate was calculated as follows:
where the true flow rate of SO2 is calculated as the LRT flow rate of SO2 based on GEOS-Chem SO2 profile data. In addition, the retrieved flow rate of SO2 is calculated as the LRT flow rate of SO2 based on SO2 VCDs, which are retrieved as shown in Figure 4.
Figure 8.
Flowchart used to estimate the uncertainty of the LRT-SO2 flow rate retrieval.
3. Results
Table 1 lists the LRT-SO2 events and the event dates determined using the three conditions shown in Figure 7. All events in Table 1 represent high-SO2 events when LRT-SO2 reaches the Korean Peninsula or the sea around the Korean Peninsula (e.g., the Yellow Sea, East Sea, or South Sea). In addition, all events in Table 1 were affected by either a combination of anthropogenic emissions and volcanic eruptions, or just volcanic SO2 emissions. Mount Shindake, which is located in Japan (Kagoshima), erupted on 29 May 2015 and has continued to erupt since then. Events 1, 5, and 6 were additionally affected by anthropogenic sources because SO2 emitted from the Asian continent was transported to the Korean Peninsula by the trade winds.
Table 1.
SO2 long-range transportation events.
Once the GEMS synthetic radiances were produced for the event dates in Table 1 (Figure 3), the SO2 VCDs were retrieved from these radiances according to the DOAS technique described in Figure 4. Then, the LRT-SO2 flow rate over the Korean Peninsula was calculated based on the algorithms (shown in Figure 7) with the inputs of the retrieved SO2 VCDs and wind data that were used to run GEOS-Chem. Figure 9a shows the SO2 VCD retrieved from the GEMS synthetic radiance (SO2 VCDRetrieved) on 09–10 April 2016, and Figure 9b shows the SO2 VCD simulated from the GEOS-Chem (SO2 VCDTrue) on the same date. Figure 9 shows examples of SO2 VCDRetrieved and SO2 VCDTrue for event 1 in Table 1. Figure 9 shows high SO2 VCDs over eastern China and Kagoshima in Japan.

Figure 9.
Examples of SO2 VCDs retrieved from (a) GEMS synthetic radiances and (b) true SO2 VCDs for 9–10 April 2016.
Figure 9 shows how the volcanic SO2 plume from Kagoshima was transported to the southern part of the Korean Peninsula. The maximum (average) SO2 VCDRetrieved and SO2 VCDTrue values over the southern part of the Korean Peninsula were 0.2 (0.2) and 1.2 (1.1) × 1016 molecules cm−2, respectively, before the volcanic SO2 plume arrived. However, the maximum (average) SO2 VCDRetrieved and SO2 VCDTrue values over the southern part of the Korean Peninsula were 6.2 (4.1) and 14.1 (11.4) × 1016 molecules cm−2, respectively, after the arrival of the volcanic SO2 plume. In addition, LRT-SO2 from Asia to the Korean Peninsula was well-detected. In terms of anthropogenic SO2 effects, the maximum (average) SO2 VCDRetrieved and SO2 VCDTrue over the Korean Peninsula (near Seoul) were 0.2 (0.1) and 2.4 (2.1) × 1016 molecules cm−2, respectively, before the anthropogenic SO2 plume was transported from eastern China. However, the maximum (average) SO2 VCDRetrieved and SO2 VCDTrue for Seoul were 2.1 (1.9) and 5.3 (4.6) × 1016 molecules cm−2, respectively, when the anthropogenic SO2 plume arrived from eastern China.
Figure 10 shows the SO2 VCDRetrieved and SO2 VCDTrue from event 3 in Table 1. High-SO2 VCDs occurred over eastern China and Kagoshima in Japan, and a volcanic SO2 plume from Kagoshima was transported across several cities in Korea (Busan, Daejeon, and Seoul). Before the volcanic SO2 plume reached these cities, the maximum (average) SO2 VCDRetrieved and SO2 VCDTrue levels were −0.2 (−0.6) and 0.4 (0.1) × 1016 molecules cm−2 over Busan, −0.4 (−0.5) and 1.1 (0.6) × 1016 molecules cm−2 in Daejeon, and −0.7 (−0.9) and 2.1 (1.3) × 1016 molecules cm−2 in Seoul. The maximum (average) SO2 VCDRetrieved and SO2 VCDTrue values were 3.2 (2.7) and 6.5 (5.9) × 1016 molecules cm−2 over Busan, 4.1 (3.8) and 6.8 (6.1) × 1016 molecules cm−2 over Daejeon, and 2.8 (2.5) and 3.9 (3.4) × 1016 molecules cm−2 over Seoul after the volcanic SO2 plume reached them.
Figure 10.
Examples of SO2 VCDs retrieved from (a) GEMS synthetic radiances and (b) true SO2 VCDs on 26–27 April 2016.
The spatial distribution of SO2 VCDRetrieved agrees well with that of the true SO2 VCDs in Figure 9 and Figure 10. However, the value of SO2 VCDRetrieved tends to underestimate SO2 VCDTrue. It should be remembered that the SO2 VCD error represents the SO2 SCD retrieval error in this study. The SO2 SCD retrieval error is the difference between the true and retrieved SO2 SCD values (see Section 2 for a more detailed explanation). To investigate the uncertainty of the flow rate of LRT-SO2, which is calculated using SO2 VCDRetrieved, the accuracy of the SO2 VCDRetrieved obtained in this study needs to be quantified. To understand the accuracy of SO2 VCDRetrieved, we compared the true SO2 VCD values with those retrieved for all events in Figure 11. For the comparisons, we selected pixels with (1) a range of VCDs from 5.0 × 1014 to 1.2 × 1017 molecules cm−2, (2) a DOAS fitting residual < 0.001, (3) an SCD error < 20%, and (4) a solar zenith angle < 70°. The scatter plots (Figure 11) show the correlation between the retrieved SO2 VCDRetrieved and SO2 VCDTrue. On all of these plots, the dashed red line and dotted black line represent the regression line and 1:1 line, respectively. The colors and color bar in Figure 11 indicate the data number for the values. Table 2 lists the correlation coefficient (R), slope, intercept, and root mean square error (RMSE) between true SO2 VCDs and those retrieved for each event.
Figure 11.
Correlations between true SO2 VCDs and those retrieved for each event in Table 1.
Table 2.
Correlation between SO2 VCDTrue and SO2 VCDRetrieved.
Figure 11 and Table 2 show the correlation between the SO2 VCDRetrieved and SO2 VCDTrue. The correlation coefficient (R) varies from 0.82 to 0.97, and the slope varies from 0.48 to 0.61. The RMSE values range from 1.10 to 2.11 × 1016 molecules cm−2, which equates to a retrieval uncertainty of about 40% to 80% of the retrieved SO2 column densities. In particular, for event 6, the correlation coefficient and slope show poor agreement between the SO2 VCDRetrieved and SO2 VCDTrue, which is associated with the low magnitude of SO2 VCD in comparison with those for other events. The average SO2 VCDTrue values range from 2.1 to 3.2 × 1016 molecules cm−2 for events 1 through 5, but the value is 1.8 × 1016 molecules cm−2 for event 6, which implies that lower SO2 VCDTrue values lead to an increase in the percentage uncertainty associated with the retrieved SO2 VCD.
Once SO2 VCDs were obtained from the GEMS synthetic radiances and their error was calculated (Figure 11 and Table 2), the SO2 VCDs were used to detect the LRT-SO2 events and to calculate the flow rate of the SO2. Figure 12 shows the detection of the LRT-SO2 plume for the period 09–10 April 2016. The red shading represents the pixels that were affected by LRT-SO2 according to the method described in Figure 7, and the blue shading indicates those not affected by LRT-SO2. The three conditions outlined in Figure 7 were applied to determine the pixels affected by LRT-SO2 for event 1 (9–10 April 2016) using the retrieved SO2 VCDs. The red pixels show northward movement of the SO2 plume that originated from the Kagoshima volcanic area in Japan. The LRT-SO2 was found over Kagoshima at 00:00 (UTC) on 9 April 2016 and near Jeju Island at 03:00 (UTC) on 10 April 2016. In addition to the volcanic SO2 transport during event 1, SO2 transport from eastern China was also found over the Yellow Ocean between 01:00 and 06:00 (UTC) on 9 April 2016 and over the middle of the Korean Peninsula between 02:00 and 06:00 (UTC) on 10 April 2016, as shown in Figure 12.
Figure 12.
Spatial distribution of pixels affected by anthropogenic and volcanic LRT-SO2 for event 1 over the period 9–10 April 2016. Red indicates the pixels affected by LRT-SO2.
Figure 13 shows the pixels affected by LRT-SO2 throughout event 3. The pixels affected by transported volcanic SO2 were also determined by the method described in Figure 7. Volcanic SO2 plumes emitted from Kagoshima reached the southern part of the Korean Peninsula at 05:00 (UTC) on 26 April 2016. Volcanic SO2 plumes were present over the Korean Peninsula from 05:00 (UTC) on 26 April 2016 to 04:00 (UTC) on 27 April 2016. The volcanic SO2 VCDRetrieved value was 7.2 × 1016 molecules cm−2 over Kagoshima (the volcanic SO2 source area) at 05:00 (UTC) on 26 April 2016 when the plume began to affect the Korean Peninsula. The volcanic SO2 VCDRetrieved was 5.3 × 1016 molecules cm−2 over Daejeon at 04:00 (UTC) on 27 April 2016.
Figure 13.
Spatial distribution of the pixels affected by volcanic LRT-SO2 for event 3 over the period 26–27 April 2016.
The LRT-SO2 flow rates were calculated using Equation (3) and the method described in Figure 7. Figure 14 shows the SO2 flow rates calculated for the pixels that were determined to be affected by LRT-SO2 during event 1 (Figure 12). As shown in Figure 12 and Figure 14, the transported SO2 plumes were well-captured and observed to move from the Kagoshima volcanic area in Japan to the South Ocean of the Korean Peninsula and from industrial areas of eastern China to west of the Korean Peninsula. In the case of the LRT-SO2 from the Kagoshima volcanic area, the average, maximum, and minimum values of the SO2 flow rate over the southern part of the Korean Peninsula (near Jeju Island) were calculated to be 1.4, 2.1, and 1.1 Mg/h, respectively. For the SO2 transported from industrial areas of eastern China, the corresponding values over the Yellow Sea were 0.32, 0.51, and 0.38 Mg/h, respectively. To evaluate the accuracy of these calculated SO2 flow rates, we compared our SO2 flow rate estimates with the true SO2 flow rates. The true SO2 flow rate was calculated using the method described in Section 2 and Figure 7. For the volcanic SO2 plume, the average of the calculated SO2 flow rate (true flow rate) over the southern Korean Peninsula (near Jeju Island) was 1.1 (2.3) Mg/h whereas it was 0.8 (1.8) Mg/h over the Yellow Ocean for the anthropogenic SO2 plume from eastern China. The difference between the average calculated SO2 flow rates and the true rates was 3.1 and 1.2 Mg/h for the volcanic and anthropogenic SO2 plumes, respectively.
Figure 14.
Calculated LRT-SO2 flow rate for the period of event 1 (9–10 April 2016) considering the uncertainty with wind data and SNR of 1440 condition.
Figure 15 shows the SO2 flow rates calculated for the pixels that were determined to be affected by the LRT-SO2 during event 3 (Figure 13). We found a general decrease in LRT-SO2 flow rates with distance from the volcanic SO2 source region. The calculated LRT-SO2 flow rates (true flow rate) for pixels defined as being affected by long-range transportation was 2.3 (3.7) Mg/h over the Kagoshima region (03:00 (UTC) 26 April 2016), 1.1 (2.8) Mg/h over Jeju (07:00 (UTC) 26 April 2016), and 0.8 (2.1) Mg/h over Daejeon (01:00 (UTC) 27 April 2016). In the case of Daejeon, SO2 VCDRetrieved increased from 0.3 × 1016 molecules cm−2 on 26 April 2016 (01:00 UTC), which was before the SO2 LRT event, to 2.1 × 1016 molecules cm−2 on 27 April 2016 (01:00 UTC), when the Kagoshima volcanic SO2 had just arrived.
Figure 15.
Calculated LRT-SO2 flow rate for the period of event 1 (26–27 April 2016) considering the uncertainty with wind data and SNR of 1440 condition.
The maximum, minimum, and average LRT-SO2 flow rates during event 3 were 1.89, 0.13, and 0.94 Mg/h, respectively, whereas those for the true SO2 flow rates were 4.43, 0.14, and 0.96 Mg/h, respectively. The differences between the two sets of values were caused mostly by the SO2 SCD retrieval error associated with the DOAS spectral fitting method. However, uncertainties in the SO2 flow rate calculation are also created by uncertainties in the wind data, SO2 AMF, and SO2 SCD. The uncertainties in the SO2 flow rate calculations were evaluated by accounting for uncertainties in the wind data and SO2 SCD and are discussed in the next section.
Error Estimation
We compared our calculated SO2 flow rates with those of the true ones to estimate the magnitude of the errors associated with the calculated values. The true SO2 flow rates were calculated using the method shown in Figure 8, with inputs of true wind data and true SO2 column density. The true SO2 column densities do not contain a retrieval error or the contribution of the SO2 emissions from the receptor areas because they were simulated using the GEOS-Chem SO2 column with the SO2 emission off in the receptor region on the Korean Peninsula. We evaluated the accuracy of the LRT-SO2 flow rates calculated under the conditions of the true SO2 VCDs and wind data. The correlation coefficient, slope, and intercept between the calculated flow rates and the true values ranged from 0.98 to 0.99, from 0.99 to 1.03, and from 0.00 to 0.02 Mg/h, respectively (Figure 16). The SO2 emissions from the Korean Peninsula contributed 0.01–0.10 Mg/h of the RMSE in the SO2 flow rate calculation (Table 3). For all events except event 2, we obtained a difference of less than 8% between the true SO2 flow rate and those calculated under the conditions of no errors in the SO2 retrieval and wind data. These small differences can be attributed to uncertainties in the SO2 flow rate calculation method, such as uncertainty in the local SO2 column removal (Figure 7 and Equation (4)).
Figure 16.
Correlation between the true and retrieved SO2 flow rates under the conditions of no errors in both the GEMS SO2 retrieval and wind data for each event in Table 1.
Table 3.
Statistical analysis of the true SO2 flow rates and those calculated under the presence of no errors in the SO2 retrieval and no uncertainty in wind data.
We investigated the uncertainties in LRT-SO2 flow rate retrieval associated with both the GEMS SO2 L2 data and the wind data. The calculated SO2 flow rates in Figure 17 were obtained using the true wind data, which were used as the inputs for the GEOS-Chem simulation, as well as the SO2 column densities retrieved from the GEMS synthetic radiances, and these account for the SNR of 1440 for the SO2 spectral fitting wavelength range. The SO2 flow rates were calculated for a solar zenith angle of less than 70°. The calculated SO2 flow rates in Figure 17 contain GEMS retrieval errors only. Figure 17 shows the correlation between the true SO2 flow rates and those calculated under the conditions of the GEMS SO2 retrieval error but with no errors in wind data for all events in Table 1. The slope and intercept between the true and calculated SO2 flow rates range from 0.23 to 0.63 and from 0.09 to 0.82 Mg/h, respectively. As shown in Figure 17, the RMSE for all events ranges from 0.14 to 0.79 Mg/h and the minimum and maximum R values are 0.37 and 0.72, respectively. These statistics of the SO2 flow rate calculation are mostly due to errors in the SO2 SCD retrieval from GEMS.
Figure 17.
Correlation between true and retrieved SO2 flow rates under the conditions of the GEMS SO2 retrieval error with no errors in wind data for each event in Table 1.
Figure 18 shows the correlation between the true SO2 flow rates and those calculated in the presence of uncertainties in both wind data and SO2 VCD retrievals for all events in Table 1. To evaluate the effects of wind data uncertainty in addition to that associated with the SO2 VCD retrievals from the GEMS synthetic radiances, we calculated the SO2 flow rates using the wind data used in the GEOS-Chem simulations but with random errors added that ranged from −15% to 15%, following Stohl [55]. When the uncertainties in both the SO2 VCD retrieval and wind data were present, the errors in the SO2 flow rates were much larger than those generated from only the SO2 VCD retrieval error. The average true SO2 flow rates (standard deviation) and those calculated in the presence of both the SO2 VCD retrieval error and wind data uncertainty were 1.17 (0.44) and 1.04 (0.70) Mg/h, respectively. As shown in Figure 18, the RMSE for all events ranges from 0.02 to 0.79 Mg/h. The minimum and maximum R values between the true SO2 flow rates and those calculated were 0.37 and 0.72, respectively.
Figure 18.
Correlation between true and calculated SO2 flow rates under conditions of errors in both wind data and SO2 VCDs for each event in Table 1.
Table 4 lists the R values, slope, intercept, and RMSE between the true LRT-SO2 flow rate and calculated LRT-SO2 flow rates in the presence of the GEMS SO2 retrieval error and no uncertainty in wind data, whereas Table 5 shows the values in the presence of both the GEMS SO2 retrieval error and uncertainty in the wind data. The R values in Figure 17 are similar to those in Figure 18. The correlation coefficients between the true and calculated SO2 flow rates range from 0.37 to 0.72 in Figure 17 and from 0.37 to 0.72 in Figure 18. The differences in the slope, intercept, and RMSE values shown in Table 4 and Table 5 range from 0.0% to 11.1%, from 0.0% to 9.7%, and from 5.4% to 12.6%, respectively. In particular, when comparing Table 4 and Table 5, there is a large difference in the SO2 flow rate calculation errors of event 2. The large SO2 flow rate error for event 2 in Table 5 is due to the uncertainty (15%) of the calculated transport speed. When LRT-SO2 flow rate was calculated in the condition of an SNR of 1440 without wind data uncertainties, the RMSE and standard deviation ranged from 0.02 to 0.79 Mg h−1 and ±0.13 to ±0.95 Mg h−1, respectively, as shown in Figure 17 and Table 4. However, the LRT-SO2 flow rate was calculated in the presence of both an SNR of 1440 and wind data uncertainties, with RMSE and standard deviation ranging from 0.02 to 0.89 Mg h−1 and from ±0.15 to ±1.55 Mg h−1, respectively, as shown in Figure 18 and Table 5. RMSE and standard deviation tended to slightly increase in the presence of an SNR of 1440 and wind data uncertainties compared with those in the presence of only an SNR of 1440. In this study, errors related to AMF were not accounted for in the GEMS SO2 retrieval error. According to a previous study [50], the SO2 AMF errors caused by uncertainties in aerosol properties and surface reflectance were calculated as being between 46% and 173.4%. We calculated the SO2 flow rate error based on the SNR of 1440. However, spatial pixel-binning is required to enhance the SNR and to reduce the GEMS SO2 retrieval error and the SO2 flow rate calculation error.
Table 4.
Statistical analysis of the true SO2 flow rates and those calculated under the presence of the SO2 retrieval error from the GEMS synthetic radiances and no uncertainty in wind data.
Table 5.
LRT-SO2 flow rate uncertainties under the conditions of errors in both wind data and GEMS SO2 retrieval.
4. Discussion
SO2 is one of the less-reactive atmospheric gas species compared with other reactive trace gases, such as NOx, OH, O3, and HCHO, and it can last in the atmosphere for several days [31,32]. Thus, SO2 is transported on the regional and global scales. Several studies [33,34,35] investigated LRT-SO2. Hsu et al. [34] reported that the SO2 plume emitted from anthropogenic sources in eastern China is transported to eastern Pacific Ocean. Li et al. [33] also showed that the SO2 plume emitted from China is transported to northwestern Pacific Ocean. Both Li et al. [33] and Hsu et al. [34] used OMI SO2 data to observe LRT-SO2.
The transport of SO2 emission from Dalaffilla volcano has also been well-detected and reported in a previous study [35] using the OMI SO2 data. These studies used the satellite SO2 data only for the detection of SO2 plume transport. Park et al. [42] proposed a method to estimate LRT-SO2 values using the daily OMI SO2 column, in situ data, and the HYSPLIT model. This previous study contributed to flow rate estimates and the assessment of their uncertainties from source areas over northeast Asia and the northwestern Pacific at several receptor locations. Subsequently, the GEMS instrument was launched in February 2020, and it is now theoretically possible to estimate the hourly SO2 flow rate. However, it is important to understand the effects of GEMS SO2 SCD retrieval errors on these LRT-SO2 flow rate estimates. In particular, UV hyperspectral sensors, including GEMS, are known to have poor sensitivity to surface SO2 levels because of the strong interference by ozone absorption and the SNR over the spectral fitting window for surface SO2 retrieval. In this study, we attempted to estimate the LRT-SO2 flow rate based on the synthetic GEMS radiances for several anthropogenic and volcanic SO2 events over the Korean Peninsula and surrounding areas. Errors in the LRT-SO2 flow rate estimates were quantified and related to errors in the GEMS SO2 SCD retrieval and wind data uncertainty for those events. Although uncertainties associated with the AMF calculations were not accounted for in this study, our simulations showed that the accuracy of the LRT-SO2 flow rate estimates depends primarily on the GEMS SO2 SCD retrieval errors, which are partly associated with the SNR of 1440 over the 310–326 nm band. The RMSE and standard deviation between the true LRT-SO2 flow rate and calculated LRT-SO2 flow rates are found to be increased slightly due to the wind data uncertainty. Thus, a larger SO2 SCD retrieval error leads to a larger uncertainty in the LRT-SO2 flow rate estimates. In the present study, the multi-window DOAS algorithm [59,60], which is used partly as the GEMS SO2 operational algorithm [59], was used to quantify the SO2 SCD retrieval error. However, there are still chances to reduce the SO2 SCD retrieval error using other SO2 retrieval algorithms although the GEMS operational algorithm requires fast retrieval within 30 min. Spatial pixel-binning can increase the GEMS radiance SNR, although it decreases the spatial resolution. An increased SNR can reduce the SO2 SCD retrieval error, which eventually leads to an increase in SO2 flow rate estimates.
5. Conclusions
We calculated LRT-SO2 flow rates using hourly synthetic GEMS measurements over Northeast Asia. We retrieved the SO2 VCD from the GEMS synthetic radiances using the multi-window DOAS algorithm. The SO2 VCDs retrieved and the true SO2 VCDs show ranges from −1.1 to 6.2 and from 0.4 to 14.1 × 1016 molecules cm−2. In addition, the mean values of the SO2 VCDs retrieved and the true SO2 VCDs were calculated as 1.7 and 3.1 × 1016 molecules cm−2, respectively. The retrieved SO2 VCDs were compared with the true SO2 VCDs calculated from the SO2 vertical profile used as the input data of the GEOS-Chem simulation. This comparison showed a high correlation coefficient (from 0.82 to 0.97).
The LRT-SO2 flow rates were calculated for three synthetic anthropogenic and three volcanic SO2 transport events. We investigated the effects of the GEMS SO2 retrieval error and meteorological data uncertainties on the LRT-SO2 flow rate calculation error. When there is only the GEMS SO2 retrieval error, which did not include the SO2 AMF error in this study, the R value, intercept, slope, and RMSE between the calculated and true SO2 flow rates ranged from 0.37 to 0.72, from 0.23 to 0.90 Mg/h, from 0.00 to 0.82, and from 0.02 to 0.79 Mg/h, respectively. In the presence of both the GEMS SO2 VCD retrieval error and wind data uncertainty, the corresponding values ranged from 0.37 to 0.72, from 0.25 to 0.90 Mg/h, from 0.00 to 0.90, and from 0.02 to 0.89 Mg/h, respectively.
When only an SNR of 1440 was accounted in LRT-SO2 flow rate calculation, the RMSE and standard deviation were calculated ranges from 0.02 to 0.79 Mg/h and from 0.13 to 0.95 Mg/h, respectively. However, when both an SNR of 1440 and wind data uncertainties were accounted for in the LRT-SO2 flow rate calculation, RMSE and standard deviation were calculated, ranging from 0.02 to 0.89 Mg/h and from 0.15 to 1.55 Mg/h, respectively.
In addition to the effects of SO2 SCD error and wind data uncertainty, the effect of AMF uncertainty on the SO2 flow rate estimates needs to be calculated. The SO2 AMF errors caused by uncertainties in aerosol properties and surface reflectance were calculated to be between 46% and 173.4%. Future studies should consider the effect of the temporal and spatial pixel-binning level on the GEMS SO2 retrieval error as well as on the SO2 flow rate calculation errors.
Author Contributions
Conceptualization, J.P. and H.L.; methodology, J.P. and H.L.; software, J.P.; validation, J.P., H.-M.L., R.J.P., and H.L.; formal analysis, J.P. and W.C.; investigation, J.P., W.C., and H.L.; resources, H.-M.L., R.J.P., S.-Y.K., J.-A.Y., and D.-W.L.; data curation, J.P., H.-M.L., and R.J.P.; writing—original draft preparation, J.P. and H.L.; writing—review and editing, H.-M.L., R.J.P., S.-Y.K., J.-A.Y., D.-W.L., and H.L.; visualization, J.P.; supervision, H.L.; project administration, S.-Y.K., J.-A.Y., and D.-W.L.; funding acquisition H.L. All authors have read and agreed to the published version of the manuscript.
Funding
This research was funded by the National Institute of Environment Research (NIER), funded by the Ministry of Environment (MOE) of the Republic of Korea (grant no. NIER-2020-01-02-075).
Institutional Review Board Statement
Not applicable.
Informed Consent Statement
Not applicable.
Data Availability Statement
The OMI data are available at https://disc.gsfc.nasa.gov/ (accessed on 3 August 2021).
Acknowledgments
The authors thank NASA for providing the OMI data and the NOAA ARL for providing the HYSPLIT model backward trajectory data.
Conflicts of Interest
The authors declare no conflict of interest.
Abbreviations
The following abbreviations are used in this manuscript:
| agl | above ground level |
| AMF | Air Mass Factor |
| AMFG | Geometric AMF |
| APD | Absolute Percentage Difference |
| ARL | Air Resources Laboratory |
| CALIPSO | Cloud-Aerosol Lidar and Infrared Pathfinder Satellite Observations |
| CTM | Chemical Transport Model |
| DOAS | Differential Optical Absorption Spectroscopy |
| EOS | Earth Observing System |
| FWHM | full width at half maximum |
| GEMS | Geostationary Environment Monitoring Spectrometer |
| GEOS-FP | Goddard Earth Observation System-Forward Processing |
| GES DISC | Goddard Earth Sciences Data and Information Services Center |
| HYSPLIT | Hybrid Single-Particle Lagrangian Integrated Trajectory |
| KORUS-AQ | Korea–United States Air Quality |
| L2 | Level 2 |
| L2G | L2 Gridded |
| LEO | Low Earth Orbit |
| LRT-SO2 | Long-Range transport of SO2 |
| LT | Local Time |
| MAX-DOAS | Multi-Axis Differential Optical Absorption Spectroscopy |
| MISR | Multi-angle Imaging Spectroradiometer |
| MODIS | Moderate Resolution Imaging Spectroradiometer |
| NCAR | National Center for Atmospheric Research |
| NCEP | National Centers for Environmental Prediction |
| NOAA | National Oceanic and Atmospheric Administration |
| OMI | Ozone Monitoring Instrument |
| PBL | Planetary Boundary Layer |
| R | Correlation Coefficient |
| RMSE | Root Mean Square Error |
| RTM | Radiative Transfer Model |
| SCD | Slant Column Density |
| SCIAMACHY | Scanning Imaging Absorption Spectrometer for Atmospheric Chartography |
| SNR | signal-to-noise ratio |
| UTC | Coordinated Universal Time |
| UV | Ultraviolet |
| UV–Vis | Ultraviolet–Visible |
| VCD | Vertical Column Density |
| VCDLocal | VCD from local contributions |
| VCDRetrieved | VCD retrieved from the GEMS synthetic radiance |
| VCDTrue | VCD simulated from the GEOS-Chem |
References
- Lu, Z.; Streets, D.G.; Zhang, Q.; Wang, S.; Carmichael, G.R.; Cheng, Y.F.; Wei, C.; Chin, M.; Diehl, T.; Tan, Q. Sulfur dioxide emissions in China and sulfur trends in East Asia since 2000. Atmos. Chem. Phys. 2010, 10, 6311–6331. [Google Scholar] [CrossRef] [Green Version]
- Zhang, X.; van Geffen, J.; Liao, H.; Zhang, P.; Lou, S. Spatiotemporal variations of tropospheric SO2 over China by SCIAMACHY observations during 2004–2009. Atmos. Environ. 2012, 60, 238–246. [Google Scholar] [CrossRef]
- Klimont, Z.; Smith, S.J.; Cofala, J. The last decade of global anthropogenic sulfur dioxide: 2000–2011 emissions. Environ. Res. Lett. 2013, 8, 014003. [Google Scholar] [CrossRef]
- Saikawa, E.; Kim, H.; Zhong, M.; Avramov, A.; Zhao, Y.; Janssens-Maenhout, G.; Kurokawa, J.-i.; Klimont, Z.; Wagner, F.; Naik, V. Comparison of emissions inventories of anthropogenic air pollutants and greenhouse gases in China. Atmos. Chem. Phys. 2017, 17, 6393–6421. [Google Scholar] [CrossRef] [Green Version]
- Hoesly, R.M.; Smith, S.J.; Feng, L.; Klimont, Z.; Janssens-Maenhout, G.; Pitkanen, T.; Seibert, J.J.; Vu, L.; Andres, R.J.; Bolt, R.M. Historical (1750–2014) anthropogenic emissions of reactive gases and aerosols from the Community Emissions Data System (CEDS). Geosci. Model Dev. 2018, 11, 369–408. [Google Scholar] [CrossRef] [Green Version]
- Zheng, C.; Zhao, C.; Li, Y.; Wu, X.; Zhang, K.; Gao, J.; Qiao, Q.; Ren, Y.; Zhang, X.; Chai, F. Spatial and temporal distribution of NO2 and SO2 in Inner Mongolia urban agglomeration obtained from satellite remote sensing and ground observations. Atmos. Environ. 2018, 188, 50–59. [Google Scholar] [CrossRef] [Green Version]
- Benkovitz, C.M.; Scholtz, M.T.; Pacyna, J.; Tarrasón, L.; Dignon, J.; Voldner, E.C.; Spiro, P.A.; Logan, J.A.; Graedel, T. Global gridded inventories of anthropogenic emissions of sulfur and nitrogen. J. Geophys. Res. Atmos. 1996, 101, 29239–29253. [Google Scholar] [CrossRef]
- Andres, R.; Kasgnoc, A. A time-averaged inventory of subaerial volcanic sulfur emissions. J. Geophys. Res. Atmos. 1998, 103, 25251–25261. [Google Scholar] [CrossRef]
- Heydari, A.; Nezhad, M.M.; Garcia, D.A.; Keynia, F.; De Santoli, L. Air pollution forecasting application based on deep learning model and optimization algorithm. Clean Technol. Environ. Policy 2021, 1–15. [Google Scholar] [CrossRef]
- Khan, R.R.; Siddiqui, M. Review on Effects of Particulates: Sulfur Dioxide and Nitrogen Dioxide on Human Health. Int. Res. J. Environ. Sci. 2014, 3, 70–73. [Google Scholar]
- Goudarzi, G.; Geravandi, S.; Idani, E.; Hosseini, S.A.; Baneshi, M.M.; Yari, A.R.; Vosoughi, M.; Dobaradaran, S.; Shirali, S.; Marzooni, M.B. An evaluation of hospital admission respiratory disease attributed to sulfur dioxide ambient concentration in Ahvaz from 2011 through 2013. Environ. Sci. Pollut. Res. 2016, 23, 22001–22007. [Google Scholar] [CrossRef] [Green Version]
- Khaniabadi, Y.O.; Polosa, R.; Chuturkova, R.Z.; Daryanoosh, M.; Goudarzi, G.; Borgini, A.; Tittarelli, A.; Basiri, H.; Armin, H.; Nourmoradi, H. Human health risk assessment due to ambient PM10 and SO2 by an air quality modeling technique. Process. Saf. Environ. Prot. 2017, 111, 346–354. [Google Scholar] [CrossRef]
- Cogbill, C.V.; Likens, G.E. Acid precipitation in the northeastern United States. Water Resour. Res. 1974, 10, 1133–1137. [Google Scholar] [CrossRef]
- Streets, D.G.; Carmichael, G.R.; Amann, M.; Arndt, R.L. Energy consumption and acid deposition in Northeast Asia. Ambio 1999, 28, 135–143. [Google Scholar]
- Hao, J.; Wang, S.; Liu, B.; He, K. Designation of acid rain and SO2 control zones and control policies in China. J. Environ. Sci. Health Part A 2000, 35, 1901–1914. [Google Scholar] [CrossRef]
- Han, B.; Kim, J.; Cho, S. A numerical simulation of acid deposition in East Asia. Water Air Soil Pollut. 2001, 130, 487–492. [Google Scholar] [CrossRef]
- Tang, J.; Xu, X.; Ba, J.; Wang, S. Trends of the precipitation acidity over China during 1992–2006. Chin. Sci. Bull. 2010, 55, 1800–1807. [Google Scholar] [CrossRef]
- National Research Council. Rethinking the Ozone Problem in Urban and Regional Air Pollution; National Academy Press: Washington, DC, USA, 1992. [Google Scholar]
- Ma, J.; Liu, H.; Hauglustaine, D. Summertime tropospheric ozone over China simulated with a regional chemical transport model 1. Model description and evaluation. J. Geophys. Res. Atmos. 2002, 107, ACH 27-1–ACH 27-13. [Google Scholar] [CrossRef]
- Wang, T.; Kwok, J.Y. Measurement and analysis of a multiday photochemical smog episode in the Pearl River Delta of China. J. Appl. Meteorol. 2003, 42, 404–416. [Google Scholar] [CrossRef]
- Quinn, P.K.; Bates, T.S. North American, Asian, and Indian haze: Similar regional impacts on climate? Geophys. Res. Lett. 2003, 30. [Google Scholar] [CrossRef] [Green Version]
- Wu, D.; Tie, X.; Li, C.; Ying, Z.; Lau, A.K.-H.; Huang, J.; Deng, X.; Bi, X. An extremely low visibility event over the Guangzhou region: A case study. Atmos. Environ. 2005, 39, 6568–6577. [Google Scholar] [CrossRef]
- Che, H.; Zhang, X.; Li, Y.; Zhou, Z.; Qu, J.J. Horizontal visibility trends in China 1981–2005. Geophys. Res. 2007, 34. [Google Scholar] [CrossRef]
- Tie, X.; Wu, D.; Brasseur, G. Lung cancer mortality and exposure to atmospheric aerosol particles in Guangzhou, China. Atmos. Environ. 2009, 43, 2375–2377. [Google Scholar] [CrossRef]
- Liu, X.; Li, J.; Qu, Y.; Han, T.; Hou, L.; Gu, J.; Chen, C.; Yang, Y.; Liu, X.; Yang, T. Formation and evolution mechanism of regional haze: A case study in the megacity Beijing, China. Atmos. Chem. Phys. 2013, 13, 4501–4514. [Google Scholar] [CrossRef] [Green Version]
- Seinfeld, J.H.; Pandis, S.N. Atmospheric Chemistry and Physics: From Air Pollution to Climate Change; John Wiley & Sons: Hoboken, NJ, USA, 2016. [Google Scholar]
- Dentener, F.J.; Carmichael, G.R.; Zhang, Y.; Lelieveld, J.; Crutzen, P.J. Role of mineral aerosol as a reactive surface in the global troposphere. J. Geophys. Res. Atmos. 1996, 101, 22869–22889. [Google Scholar] [CrossRef]
- Charlson, R.J.; Langner, J.; Rodhe, H.; Leovy, C.; Warren, S. Perturbation of the northern hemisphere radiative balance by backscattering from anthropogenic sulfate aerosols. Tellus A Dyn. Meteorol. Oceanogr. 1991, 43, 152–163. [Google Scholar] [CrossRef] [Green Version]
- Haywood, J.; Stouffer, R.; Wetherald, R.; Manabe, S.; Ramaswamy, V. Transient response of a coupled model to estimated changes in greenhouse gas and sulfate concentrations. Geophys. Res. Lett. 1997, 24, 1335–1338. [Google Scholar] [CrossRef]
- Seinfeld, J.H.; Pandis, S.N.; Noone, K. Atmospheric chemistry and physics: From air pollution to climate change. Phys. Today 1998, 51, 88–90. [Google Scholar] [CrossRef]
- Fiedler, V.; Nau, R.; Ludmann, S.; Arnold, F.; Schlager, H.; Stohl, A. East Asian SO2 pollution plume over Europe—Part 1: Airborne trace gas measurements and source identification by particle dispersion model simulations. Atmos. Chem. Phys. 2009, 9, 4717–4728. [Google Scholar] [CrossRef] [Green Version]
- Beirle, S.; Hörmann, C.; Penning de Vries, M.; Dörner, S.; Kern, C.; Wagner, T. Estimating the volcanic emission rate and atmospheric lifetime of SO 2 from space: A case study for Kīlauea volcano, Hawaii. Atmos. Chem. Phys. 2014, 14, 8309–8322. [Google Scholar] [CrossRef] [Green Version]
- Li, C.; Krotkov, N.A.; Dickerson, R.R.; Li, Z.; Yang, K.; Chin, M. Transport and evolution of a pollution plume from northern China: A satellite-based case study. J. Geophys. Res. Atmos. 2010, 115. [Google Scholar] [CrossRef] [Green Version]
- Hsu, N.C.; Li, C.; Krotkov, N.A.; Liang, Q.; Yang, K.; Tsay, S.C. Rapid transpacific transport in autumn observed by the A-train satellites. J. Geophys. Res. Atmos. 2012, 117. [Google Scholar] [CrossRef] [Green Version]
- Mallik, C.; Lal, S.; Naja, M.; Chand, D.; Venkataramani, S.; Joshi, H.; Pant, P. Enhanced SO2 concentrations observed over northern India: Role of long-range transport. Int. J. Remote. Sens. 2013, 34, 2749–2762. [Google Scholar] [CrossRef]
- Halmer, M.M.; Schmincke, H.-U.; Graf, H.-F. The annual volcanic gas input into the atmosphere, in particular into the stratosphere: A global data set for the past 100 years. J. Volcanol. Geotherm. Res. 2002, 115, 511–528. [Google Scholar] [CrossRef]
- Eckhardt, S.; Prata, A.; Seibert, P.; Stebel, K.; Stohl, A. Estimation of the vertical profile of sulfur dioxide injection into the atmosphere by a volcanic eruption using satellite column measurements and inverse transport modeling. Atmos. Chem. Phys. 2008, 8, 3881–3897. [Google Scholar] [CrossRef] [Green Version]
- Harrison, R.G.; Nicoll, K.; Ulanowski, Z.; Mather, T. Self-charging of the Eyjafjallajökull volcanic ash plume. Environ. Res. Lett. 2010, 5, 024004. [Google Scholar] [CrossRef]
- Rix, M.; Valks, P.; Hao, N.; Loyola, D.; Schlager, H.; Huntrieser, H.; Flemming, J.; Koehler, U.; Schumann, U.; Inness, A. Volcanic SO2, BrO and plume height estimations using GOME-2 satellite measurements during the eruption of Eyjafjallajökull in May 2010. J. Geophys. Res. Atmos. 2012, 117. [Google Scholar] [CrossRef] [Green Version]
- Lee, C.; Richter, A.; Lee, H.; Kim, Y.J.; Burrows, J.P.; Lee, Y.G.; Choi, B.C. Impact of transport of sulfur dioxide from the Asian continent on the air quality over Korea during May 2005. Atmos. Environ. 2008, 42, 1461–1475. [Google Scholar] [CrossRef]
- Donkelaar, A.v.; Martin, R.V.; Leaitch, W.R.; Macdonald, A.; Walker, T.; Streets, D.G.; Zhang, Q.; Dunlea, E.J.; Jimenez, J.L.; Dibb, J.E. Analysis of aircraft and satellite measurements from the Intercontinental Chemical Transport Experiment (INTEX-B) to quantify long-range transport of East Asian sulfur to Canada. Atmos. Chem. Phys. 2008, 8, 2999–3014. [Google Scholar] [CrossRef] [Green Version]
- Park, J.; Ryu, J.; Kim, D.; Yeo, J.; Lee, H. Long-range transport of SO2 from continental Asia to northeast Asia and the northwest Pacific ocean: Flow rate estimation using OMI data, surface in situ data, and the HYSPLIT model. Atmosphere 2016, 7, 53. [Google Scholar] [CrossRef] [Green Version]
- Levelt, P.F.; Van Den Oord, G.H.; Dobber, M.R.; Malkki, A.; Visser, H.; De Vries, J.; Stammes, P.; Lundell, J.O.; Saari, H. The ozone monitoring instrument. IEEE Trans. Geosci. Remote. Sens. 2006, 44, 1093–1101. [Google Scholar] [CrossRef]
- Li, C.; Joiner, J.; Krotkov, N.A.; Bhartia, P.K. A fast and sensitive new satellite SO2 retrieval algorithm based on principal component analysis: Application to the ozone monitoring instrument. Geophys. Res. Lett. 2013, 40, 6314–6318. [Google Scholar] [CrossRef] [Green Version]
- Draxler, R.R.; Hess, G. Description of the HYSPLIT4 Modeling System; NOAA Technical Memorandum ERL ARL-224; NOAA: Washington, DC, USA, 1997. [Google Scholar]
- von Engeln, A.; Teixeira, J. A planetary boundary layer height climatology derived from ECMWF reanalysis data. J. Clim. 2013, 26, 6575–6590. [Google Scholar] [CrossRef]
- Kim, J.; Jeong, U.; Ahn, M.-H.; Kim, J.H.; Park, R.J.; Lee, H.; Song, C.H.; Choi, Y.-S.; Lee, K.-H.; Yoo, J.-M. New era of air quality monitoring from space: Geostationary Environment Monitoring Spectrometer (GEMS). Bull. Am. Meteorol. Soc. 2020, 101, E1–E22. [Google Scholar] [CrossRef] [Green Version]
- Spurr, R.; Christi, M. On the generation of atmospheric property Jacobians from the (V) LIDORT linearized radiative transfer models. J. Quant. Spectrosc. Radiat. Transf. 2014, 142, 109–115. [Google Scholar] [CrossRef]
- Bey, I.; Jacob, D.J.; Yantosca, R.M.; Logan, J.A.; Field, B.D.; Fiore, A.M.; Li, Q.; Liu, H.Y.; Mickley, L.J.; Schultz, M.G. Global modeling of tropospheric chemistry with assimilated meteorology: Model description and evaluation. J. Geophys. Res. Atmos. 2001, 106, 23073–23095. [Google Scholar] [CrossRef]
- Choi, W.; Yang, J.; Lee, H.; Roozendael, M.V.; Koo, J.-H.; Park, J.; Kim, D. Investigation of Aerosol Peak Height Effect on PBL and Volcanic Air Mass Factors for SO2 Column Retrieval from Space-Borne Hyperspectral UV Sensors. Remote. Sens. 2020, 12, 1459. [Google Scholar] [CrossRef]
- Lee, M.; Weidner, R.; Qu, Z.; Bowman, K.; Eldering, A. An atmospheric science Observing System Simulation Experiment (OSSE) environment. In Proceedings of the Earth Science Technology Forum-10, Arlington, VA, USA, 22–24 June 2010. [Google Scholar]
- Choi, J.; Park, R.J.; Lee, H.-M.; Lee, S.; Jo, D.S.; Jeong, J.I.; Henze, D.K.; Woo, J.-H.; Ban, S.-J.; Lee, M.-D. Impacts of local vs. trans-boundary emissions from different sectors on PM2. 5 exposure in South Korea during the KORUS-AQ campaign. Atmos. Environ. 2019, 203, 196–205. [Google Scholar] [CrossRef]
- Goldberg, D.L.; Saide, P.E.; Lamsal, L.N.; Foy, B.D.; Lu, Z.; Woo, J.-H.; Kim, Y.; Kim, J.; Gao, M.; Carmichael, G. A top-down assessment using OMI NO 2 suggests an underestimate in the NO x emissions inventory in Seoul, South Korea, during KORUS-AQ. Atmos. Chem. Phys. 2019, 19, 1801–1818. [Google Scholar] [CrossRef] [Green Version]
- Lee, H.-M.; Park, R.J. Seasonal variation of regional background ozone and its contribution to surface ozone in South Korea. 2021; Unpublished work. [Google Scholar]
- Stohl, A. Computation, accuracy and applications of trajectories—A review and bibliography. Atmos. Environ. 1998, 32, 947–966. [Google Scholar] [CrossRef]
- Gebhart, K.A.; Schichtel, B.A.; Barna, M.G. Directional biases in back trajectories caused by model and input data. J. Air Waste Manag. Assoc. 2005, 55, 1649–1662. [Google Scholar] [CrossRef] [PubMed]
- Park, J.; Lee, H.; Kim, J.; Herman, J.; Kim, W.; Hong, H.; Choi, W.; Yang, J.; Kim, D. Retrieval Accuracy of HCHO Vertical Column Density from Ground-Based Direct-Sun Measurement and First HCHO Column Measurement Using Pandora. Remote. Sens. 2018, 10, 173. [Google Scholar] [CrossRef] [Green Version]
- Hong, H.; Kim, J.; Jeong, U.; Han, K.-S.; Lee, H. The effects of aerosol on the retrieval accuracy of NO2 slant column density. Remote. Sens. 2017, 9, 867. [Google Scholar] [CrossRef] [Green Version]
- Yang, J.; Lee, H. Geostationary Environment Monitoring Spectrometer (GEMS), Algorithm Theoretical Basis Document (ATBD), SO2 Retrieval Algorithm. Available online: https://nesc.nier.go.kr/product/document?page=1&limit=10 (accessed on 21 July 2021).
- Theys, N.; De Smedt, I.; Yu, H.; Danckaert, T.; Van Gent, J.; Hörmann, C.; Wagner, T.; Hedelt, P.; Bauer, H.; Romahn, F. Sulfur dioxide retrievals from TROPOMI onboard Sentinel-5 Precursor: Algorithm theoretical basis. Atmos. Meas. Tech. 2017, 10, 119–153. [Google Scholar] [CrossRef] [Green Version]
- Li, C.; Krotkov, N.; Zhang, Y.; Leonard, P.; Joiner, J. OMPS/NPP PCA SO2 Total Column 1-Orbit L2 Swath 50 × 50 km V1; Goddard Earth Sciences Data and Information Services Center (GES DISC): Greenbelt, MD, USA, 2017. [Google Scholar]
- Stutz, J.; Platt, U. Numerical analysis and estimation of the statistical error of differential optical absorption spectroscopy measurements with least-squares methods. Appl. Opt. 1996, 35, 6041–6053. [Google Scholar] [CrossRef] [Green Version]
- Danckaert, T.; Fayt, C.; Van Roozendael, M.; De Smedt, I.; Letocart, V.; Merlaud, A.; Pinardi, G. QDOAS Software User Manual; Royal Belgian Institute for Space Aeronomy: Uccle, Belgium, 2012.
- Vandaele, A.C.; Hermans, C.; Fally, S. Fourier transform measurements of SO2 absorption cross sections: II.: Temperature dependence in the 29,000–44,000 cm−1 (227–345 nm) region. J. Quant. Spectrosc. Radiat. Transf. 2009, 110, 2115–2126. [Google Scholar] [CrossRef]
- Bogumil, K.; Orphal, J.; Burrows, J.P. Temperature dependent absorption cross sections of O3, NO2, and other atmospheric trace gases measured with the SCIAMACHY spectrometer. In Proceedings of the ERS-Envisat-Symposium, Goteborg, Sweden, 16–20 October 2000. [Google Scholar]
- Palmer, P.I.; Jacob, D.J.; Chance, K.; Martin, R.V.; Spurr, R.J.; Kurosu, T.P.; Bey, I.; Yantosca, R.; Fiore, A.; Li, Q. Air mass factor formulation for spectroscopic measurements from satellites: Application to formaldehyde retrievals from the Global Ozone Monitoring Experiment. J. Geophys. Res. Atmos. 2001, 106, 14539–14550. [Google Scholar] [CrossRef] [Green Version]
- Jiang, J.; Zha, Y.; Gao, J.; Jiang, J. Monitoring of SO2 column concentration change over China from Aura OMI data. Int. J. Remote. Sens. 2012, 33, 1934–1942. [Google Scholar] [CrossRef]
- Salmabadi, H.; Saeedi, M. Determination of the transport routes of and the areas potentially affected by SO2 emanating from Khatoonabad Copper Smelter (KCS), Kerman province, Iran using HYSPLIT. Atmos. Pollut. Res. 2019, 10, 321–333. [Google Scholar] [CrossRef]
- Kurokawa, J.; Ohara, T.; Morikawa, T.; Hanayama, S.; Janssens-Maenhout, G.; Fukui, T.; Kawashima, K.; Akimoto, H. Emissions of air pollutants and greenhouse gases over Asian regions during 2000–2008: Regional Emission inventory in ASia (REAS) version 2. Atmos. Chem. Phys. 2013, 13, 11019–11058. [Google Scholar] [CrossRef] [Green Version]
- Zhang, X.; Van Geffen, J.; Zhang, P.; Wang, J. Trend spatial & temporal distribution, and sources of the tropospheric SO2 over China based on satellite measurement during 2004–2009. In Proceedings of the Symposium Dragon 2 Programme Mid-Term Results 2008–2010, Guilin City, China, 17–21 May 2010. [Google Scholar]
Publisher’s Note: MDPI stays neutral with regard to jurisdictional claims in published maps and institutional affiliations. |
© 2021 by the authors. Licensee MDPI, Basel, Switzerland. This article is an open access article distributed under the terms and conditions of the Creative Commons Attribution (CC BY) license (https://creativecommons.org/licenses/by/4.0/).


















