Coastline Vulnerability Assessment through Landsat and Cubesats in a Coastal Mega City
Abstract
1. Introduction
2. Study Area
3. Data Used
3.1. Historical Topographic Maps
3.2. Satellite Data
3.3. Wind-Wave Data
3.4. Tidal Data
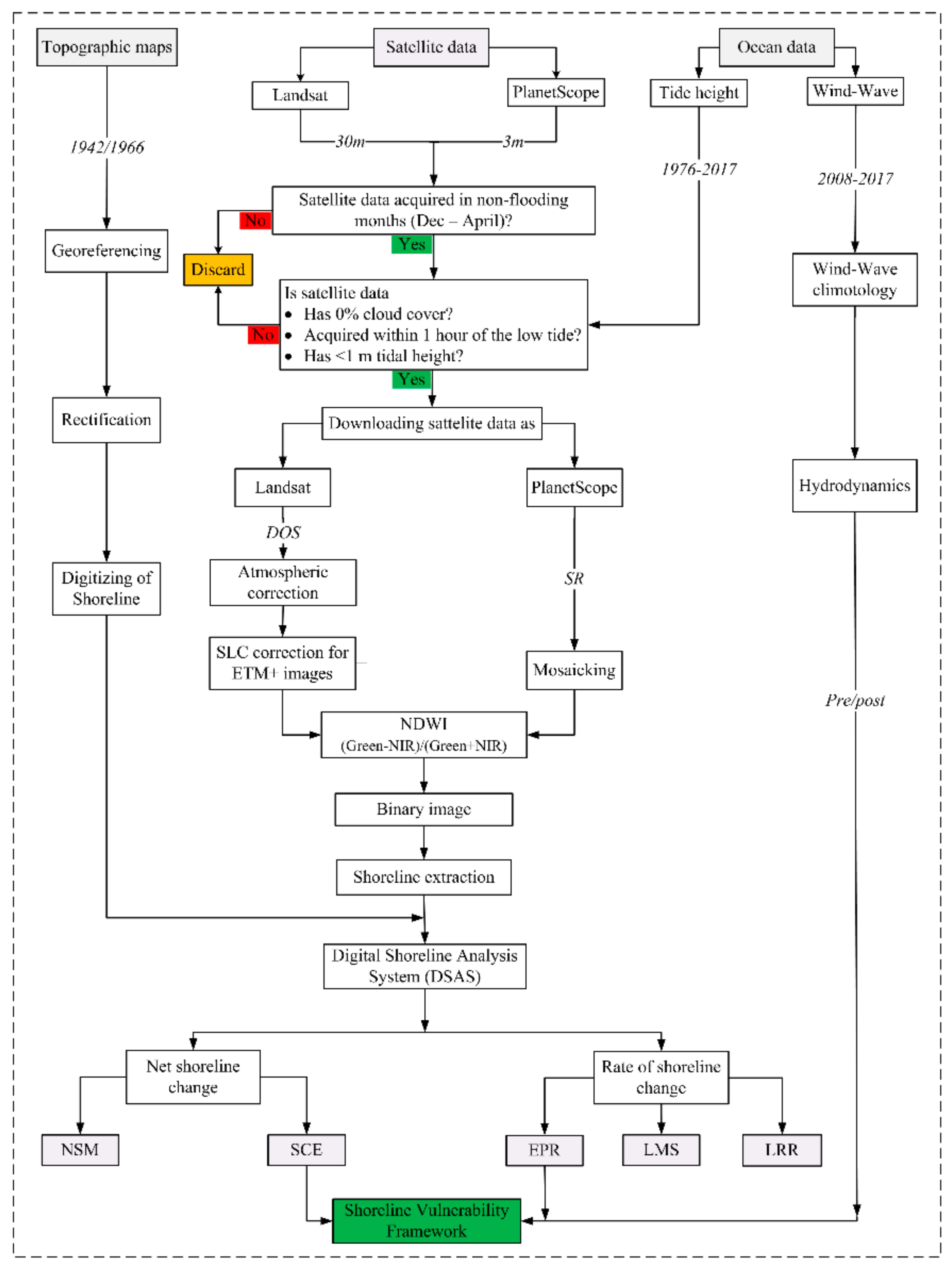
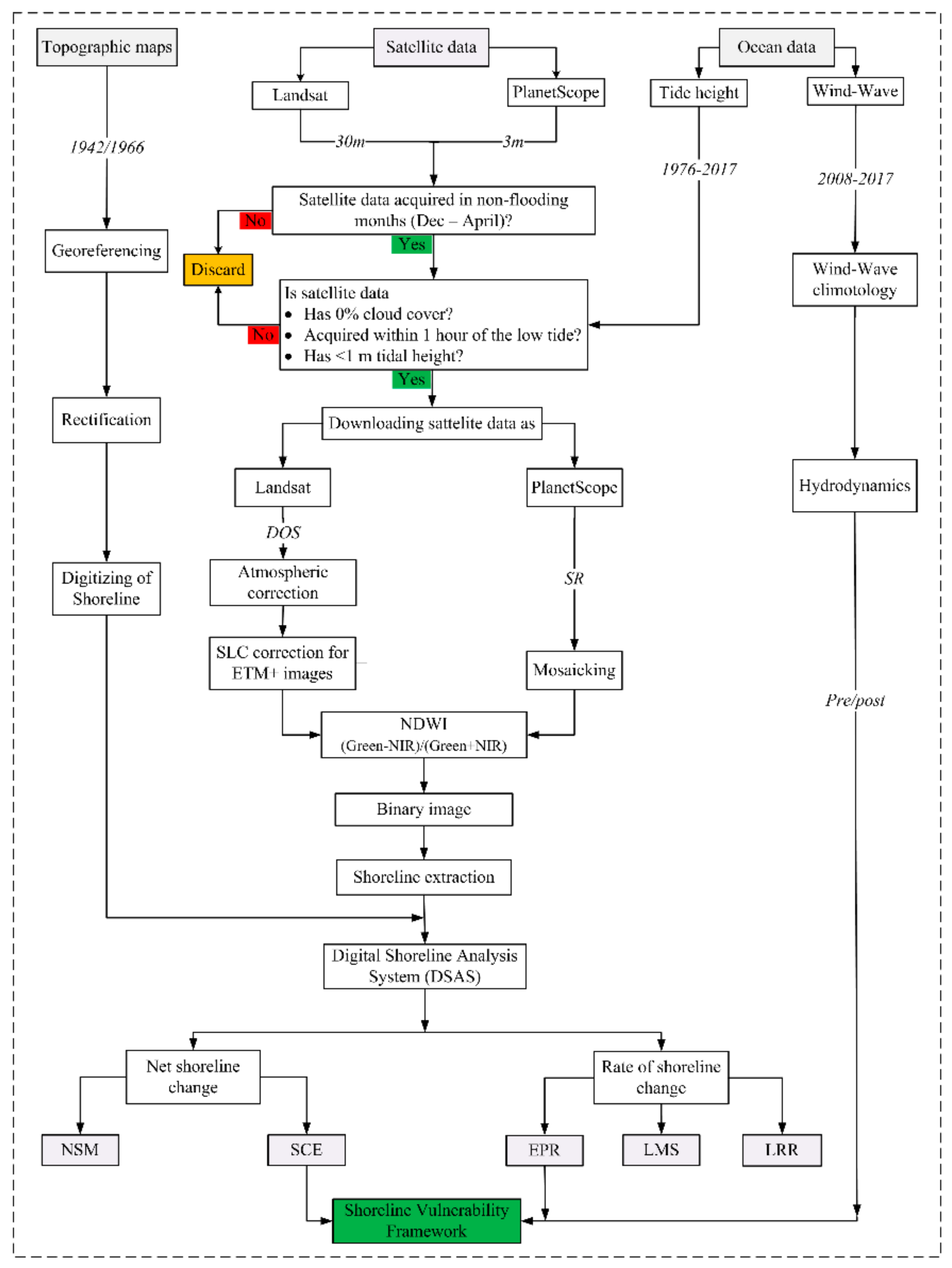
4. Methodology
4.1. Pre-Processing of Data
4.1.1. Rectification of Topographic Maps
4.1.2. Atmospheric Correction of Satellite Imagery
4.2. Satellite Data Selection Criteria
4.3. Shoreline Identification and Extraction
4.4. Digital Shoreline Analysis System (DSAS)
- SCE: Shoreline change envelopes (distance measurement);
- NSM: Net shoreline movement (distance measurement);
- EPR: End point rate (point rate);
- LRR: Linear regression rate (regression statistics);
- WLR: Weighted linear regression (regression statistics);
- LMS: Least median of squares (advanced statistics).
4.5. Shoreline Change Analysis
5. Results
5.1. Rate of Shoreline Change for the Eastern Zone
5.2. Rate of Shoreline Change for Western Zone
6. Discussion
6.1. Qualitative Rate of Shoreline Change
6.2. Hydrodynamics of the Sindh Coastal Zone
7. Conclusions
Author Contributions
Funding
Acknowledgments
Conflicts of Interest
Appendix A
| Sr. # | Satellite | Sensor | Scene Identifier | Path/Row | Acquisition Date |
|---|---|---|---|---|---|
| 1 | PlanetScope | Optical | 20180422_053509_1033_3B_ AnalyticMS_SR | 53/509 | 22 Apr 2018 |
| 2 | PlanetScope | Optical | 20180422_053510_1033_3B_AnalyticMS_SR | 53/510 | 22 Apr 2018 |
| 3 | PlanetScope | Optical | 20180422_060440_0f32_3B_AnalyticMS_SR | 60/440 | 22 Apr 2018 |
| 4 | PlanetScope | Optical | 20180422_060441_0f32_3B_AnalyticMS_SR | 60/441 | 22 Apr 2018 |
| 4 | Landsat-5 | TM | LT05_L1TP_152043_20110211_20161010_01_T1 | 152/43b | 11 Feb 2011 |
| 5 | Landsat-7 | ETM+ | LE07_L1TP_152043_20021211_20170127_01_T1 | 152/43b | 11 Dec 2002 |
| 6 | Landsat-5 | TM | LT05_L1TP_152043_19900217_20170131_01_T1 | 152/43b | 17 Feb 1990 |
| 7 | Landsat-2 | MSS | LM02_L1TP_163043_19761214_20180425_01_T2 | 163/43a | 14 Dec 1976 |
References
- Hapke, C.J.; Himmelstoss, E.A.; Kratzmann, M.G.; List, J.H.; Thieler, E.R. National Assessment of Shoreline Change: Historical Shoreline Change along the New England and Mid-Atlantic Coasts. In U.S. Geological Survey Open File Report; U.S. Geological Survey: Reston, VA, USA, 2011; Volume 57. [Google Scholar] [CrossRef]
- Slott, J.M.; Murray, A.B.; Ashton, A.D. Large-scale responses of complex-shaped coastlines to local shoreline stabilization and climate change. J. Geophys. Res. Earth Surf. 2010, 115, 1–19. [Google Scholar] [CrossRef]
- Stive, M.J.; Aarninkhof, S.G.; Hamm, L.; Hanson, H.; Larson, M.; Wijnberg, K.M.; Nicholls, R.J.; Capobianco, M. Variability of shore and shoreline evolution. Coast. Eng. 2002, 47, 211–235. [Google Scholar] [CrossRef]
- Boak, E.H.; Turner, I.L. Shoreline Definition and Detection: A Review. J. Coast. Res. 2005, 21, 688–703. [Google Scholar] [CrossRef]
- Gens, R. Remote sensing of coastlines: Detection, extraction and monitoring. Int. J. Remote Sens. 2010, 31, 1819–1836. [Google Scholar] [CrossRef]
- Pardo-Pascual, J.E.; Almonacid-Caballer, J.; Ruiz, L.A.; Palomar-Vázquez, J. Automatic extraction of shorelines from Landsat TM and ETM+ multi-temporal images with subpixel precision. Remote Sens. Environ. 2012, 123, 1–11. [Google Scholar] [CrossRef]
- Virdis, S.G.P.; Oggiano, G.; Disperati, L.; Beach, W.P.; Virdis, S.G.P.; Oggiano, G.; Disperati, L. A Geomatics Approach to Multitemporal Shoreline Analysis in Western Mediterranean: The Case of Platamona-Maritza Beach (Northwest Sardinia, Italy). J. Coast. Res. 2012, 28, 624. [Google Scholar]
- Wu, W. Coastline evolution monitoring and estimation - A case study in the region of Nouakchott, Mauritania. Int. J. Remote Sens. 2007, 28, 5461–5484. [Google Scholar] [CrossRef]
- Fletcher, C.H., III; Murray-Wallace, C. V Introduction: Coastal environmental change during sea-level highstands. Sediment. Geol. 2002, 150, 1–2. [Google Scholar] [CrossRef]
- Salik, K.M.; Hashmi, M.Z.U.R.; Ishfaq, S.; Zahdi, W.U.Z. Environmental flow requirements and impacts of climate change-induced river flow changes on ecology of the Indus Delta, Pakistan. Reg. Stud. Mar. Sci. 2016, 7, 185–195. [Google Scholar] [CrossRef]
- Nazeer, M.; Nichol, J.E. Improved water quality retrieval by identifying optically unique water classes. J. Hydrol. 2016, 541, 1119–1132. [Google Scholar] [CrossRef]
- Siddiqui, M.N.; Maajid, S. Monitoring of geomorphological changes for planning reclamation work in coastal area of Karachi, Pakistan. Adv. Space Res. 2004, 33, 1200–1205. [Google Scholar] [CrossRef]
- Del Río, L.; Gracia, F.J.; Benavente, J. Shoreline change patterns in sandy coasts. A case study in SW Spain. Geomorphology 2013, 196, 252–266. [Google Scholar] [CrossRef]
- McGranahan, G.; Balk, D.; Anderson, B. The rising tide: Assessing the risks of climate change and human settlements in low elevation coastal zones. Environ. Urban. 2007, 19, 17–37. [Google Scholar] [CrossRef]
- Ozturk, D.; Sesli, F.A. Shoreline change analysis of the Kizilirmak Lagoon Series. Ocean Coast. Manag. 2015, 118, 290–308. [Google Scholar] [CrossRef]
- Waqas, M.; Nazeer, M.; Shahzad, M.; Zia, I. Spatial and Temporal Variability of Open-Ocean Barrier Islands along the Indus Delta Region. Remote Sens. 2019, 11, 437. [Google Scholar] [CrossRef]
- Kittinger, J.N.; Ayers, A.L. Shoreline armoring, risk management, and coastal resilience under rising seas. Coast. Manag. 2010, 38, 634–653. [Google Scholar] [CrossRef]
- SEDAC. Percentage of Total Population Living in Coastal Areas; Socioeconomic Data and Applications Center: Columbia, SC, USA, 2011. [Google Scholar]
- Esteves, L.S.; Williams, J.J.; Nock, A.; Lymbery, G. Quantifying Shoreline Changes along the Sefton Coast (UK) and the Implications for Research-Informed Coastal Management. J. Coast. Res. 2009, 56, 602–606. [Google Scholar]
- Greening, H.; Doering, P.; Corbett, C. Hurricane impacts on coastal ecosystems. Estuaries Coasts 2006, 29, 877–879. [Google Scholar] [CrossRef]
- Knutson, T.R.; McBride, J.L.; Chan, J.; Emanuel, K.; Holland, G.; Landsea, C.; Held, I.; Kossin, J.P.; Srivastava, A.K.; Sugi, M. Tropical cyclones and climate change. Nat. Geosci. 2010, 3, 157–163. [Google Scholar] [CrossRef]
- Sankar, R.D.; Murray, M.S.; Wells, P. Decadal scale patterns of shoreline variability in Paulatuk, N.W.T, Canada. Polar Geogr. 2019, 42, 196–213. [Google Scholar] [CrossRef]
- Liu, H.; Jezek, K.C. Automated extraction of coastline from satellite imagery by integrating Canny edge detection and locally adaptive thresholding methods. Int. J. Remote Sens. 2004, 25, 937–958. [Google Scholar] [CrossRef]
- Ford, M. Shoreline changes interpreted from multi-temporal aerial photographs and high resolution satellite images: Wotje Atoll, Marshall Islands. Remote Sens. Environ. 2013, 135, 130–140. [Google Scholar] [CrossRef]
- Mujabar, P.S.; Chandrasekar, N. Shoreline change analysis along the coast between Kanyakumari and Tuticorin of India using remote sensing and GIS. Arab. J. Geosci. 2013, 6, 647–664. [Google Scholar] [CrossRef]
- Fletcher, C.; Rooney, J.; Barbeeh Siang-Chyn Limt, M.; Richmond, B.; Palm Beach, W.; Fletcher, F. Mapping Shoreline Change Using Digital Orthophotogrammetry on Maui, Hawaii. J. Coast. Res. 2004, SI, 106–124. [Google Scholar]
- Maiti, S.; Bhattacharya, A.K. Shoreline change analysis and its application to prediction: A remote sensing and statistics based approach. Mar. Geol. 2009, 257, 11–23. [Google Scholar] [CrossRef]
- Morton, R.A.; Sallenger, A.H., Jr. Morphological Impacts of Extreme Storms on Sandy Beaches and Barriers. J. Coast. Res. 2003, 19, 560–573. [Google Scholar]
- Morton, R.A.; Miller, T.L.; Moore, L.J. National assessment of shoreline change: Part 1: Historical shoreline changes and associated coastal land loss along the US Gulf of Mexico. In U.S. Geological Survey Open File Report 2004–1043; U.S. Geological Survey: Reston, VA, USA, 2004; Volume 45. [Google Scholar] [CrossRef]
- Marfai, M.A.; Almohammad, H.; Dey, S.; Susanto, B.; King, L. Coastal dynamic and shoreline mapping: Multi-sources spatial data analysis in Semarang Indonesia. Environ. Monit. Assess. 2008, 142, 297–308. [Google Scholar] [CrossRef]
- Sekovski, I.; Stecchi, F.; Mancini, F.; Del Rio, L. Image classification methods applied to shoreline extraction on very high-resolution multispectral imagery. Int. J. Remote Sens. 2014, 35, 3556–3578. [Google Scholar] [CrossRef]
- Ghoneim, E.; Mashaly, J.; Gamble, D.; Halls, J.; AbuBakr, M. Nile Delta exhibited a spatial reversal in the rates of shoreline retreat on the Rosetta promontory comparing pre- and post-beach protection. Geomorphology 2015, 228, 1–14. [Google Scholar] [CrossRef]
- McFeeters, S.K. The use of the Normalized Difference Water Index (NDWI) in the delineation of open water features. Int. J. Remote Sens. 1996, 17, 1425–1432. [Google Scholar] [CrossRef]
- Feyisa, G.L.; Meilby, H.; Fensholt, R.; Proud, S.R. Automated Water Extraction Index: A new technique for surface water mapping using Landsat imagery. Remote Sens. Environ. 2014, 140, 23–35. [Google Scholar] [CrossRef]
- Xu, H. Modification of normalised difference water index (NDWI) to enhance open water features in remotely sensed imagery. Int. J. Remote Sens. 2006, 27, 3025–3033. [Google Scholar] [CrossRef]
- Nassar, K.; Mahmod, W.E.; Fath, H.; Masria, A.; Nadaoka, K.; Negm, A. Shoreline change detection using DSAS technique: Case of North Sinai coast, Egypt. Mar. Georesour. Geotechnol. 2018, 1–15. [Google Scholar] [CrossRef]
- Cenci, L.; Disperati, L.; Persichillo, M.G.; Oliveira, E.R.; Alves, F.L.; Phillips, M. Integrating remote sensing and GIS techniques for monitoring and modeling shoreline evolution to support coastal risk management. GISci. Remote Sens. 2018, 55, 355–375. [Google Scholar] [CrossRef]
- Bheeroo, R.A.; Chandrasekar, N.; Kaliraj, S.; Magesh, N.S. Shoreline change rate and erosion risk assessment along the Trou Aux Biches–Mont Choisy beach on the northwest coast of Mauritius using GIS-DSAS technique. Environ. Earth Sci. 2016, 75, 1–12. [Google Scholar] [CrossRef]
- Kermani, S.; Boutiba, M.; Guendouz, M.; Guettouche, M.S.; Khelfani, D. Detection and analysis of shoreline changes using geospatial tools and automatic computation: Case of jijelian sandy coast (East Algeria). Ocean Coast. Manag. 2016, 132, 46–58. [Google Scholar] [CrossRef]
- Kuleli, T.; Guneroglu, A.; Karsli, F.; Dihkan, M. Automatic detection of shoreline change on coastal Ramsar wetlands of Turkey. Ocean Eng. 2011, 38, 1141–1149. [Google Scholar] [CrossRef]
- Salik, K.M.; Jahangir, S.; Zahdi, W.U.Z.; Hasson, S.U. Climate change vulnerability and adaptation options for the coastal communities of Pakistan. Ocean Coast. Manag. 2015, 112, 61–73. [Google Scholar] [CrossRef]
- Ali Khan, T.M.; Razzaq, D.A.; Chaudhry, Q.U.Z.; Quadir, D.A.; Kabir, A.; Sarker, M.A. Sea level variations and geomorphological changes in the coastal belt of Pakistan. Mar. Geod. 2002, 25, 159–174. [Google Scholar] [CrossRef]
- Shahzad, M.I.; Meraj, M.; Nazeer, M.; Zia, I.; Inam, A.; Mehmood, K.; Zafar, H. Empirical estimation of suspended solids concentration in the Indus Delta Region using Landsat-7 ETM+ imagery. J. Environ. Manag. 2018, 209, 254–261. [Google Scholar] [CrossRef]
- Hay, C.C.; Morrow, E.; Kopp, R.E.; Mitrovica, J.X. Probabilistic reanalysis of twentieth-century sea-level rise. Nature 2015, 517, 481–484. [Google Scholar] [CrossRef]
- Oppenheimer, M.; Glavovic, B.; Hinkel, J.; Van de Wal, R.; Magnan, A.K.; Abd-Elgawad, A.; Cai, R.; Cifuentes-Jara, M.; DeConto, R.M.; Ghosh, T.; et al. Sea Level Rise and Implications for Low Lying Islands, Coasts and Communities. In IPCC Special Report on the Ocean and Cryosphere in a Changing Climate; IPCC: Geneva, Switzerland, 2019; pp. 321–411. [Google Scholar]
- Martínez, M.L.; Intralawan, A.; Vázquez, G.; Pérez-Maqueo, O.; Sutton, P.; Landgrave, R. The coasts of our world: Ecological, economic and social importance. Ecol. Econ. 2007, 63, 254–272. [Google Scholar] [CrossRef]
- MFF Pakistan. A Handbook on Pakistan’s Coastal and Marine Resources; MFF Pakistan: Karachi, Pakistan, 2016; ISBN 9789696430193. [Google Scholar]
- Klemas, V. Remote Sensing Techniques for Studying Coastal Ecosystems: An Overview. J. Coast. Res. 2011, 27, 2–17. [Google Scholar]
- Giosan, L.; Constantinescu, S.; Clift, P.D.; Tabrez, A.R.; Danish, M.; Inam, A. Recent morphodynamics of the Indus delta shore and shelf. Cont. Shelf Res. 2006, 26, 1668–1684. [Google Scholar] [CrossRef]
- Tolman, H. User manual and system documentation of WAVEWATCH III TM version 3.14. Tech. Note MMAB Contrib. 2009, 276, 220. [Google Scholar]
- Vakarelov, B.K.; Ainsworth, R.B.; MacEachern, J.A. Recognition of wave-dominated, tide-influenced shoreline systems in the rock record: Variations from a microtidal shoreline model. Sediment. Geol. 2012, 279, 23–41. [Google Scholar] [CrossRef]
- Crowell, M.; Leatherman, S.P.; Buckley, M.K. Historical shoreline change: Error analysis and mapping accuracy. J. Coast. Res. 1991, 7, 839–852. [Google Scholar]
- Bilal, M.; Nazeer, M.; Nichol, J.E.; Bleiweiss, M.P.; Qiu, Z.; Jäkel, E.; Campbell, J.R.; Atique, L.; Huang, X.; Lolli, S. A simplified and robust surface reflectance estimation method (SREM) for use over diverse land surfaces using multi-sensor data. Remote Sens. 2019, 11. [Google Scholar] [CrossRef]
- Nazeer, M.; Nichol, J.E.; Yung, Y.-K. Evaluation of atmospheric correction models and Landsat surface reflectance product in an urban coastal environment. Int. J. Remote Sens. 2014, 35, 6271–6291. [Google Scholar] [CrossRef]
- Chávez, P.S.J. Image-based atmospheric corrections - revisited and improved. Photogramm. Eng. Remote Sens. 1996, 62, 1025–1036. [Google Scholar]
- Vos, K.; Harley, M.D.; Splinter, K.D.; Simmons, J.A.; Turner, I.L. Sub-annual to multi-decadal shoreline variability from publicly available satellite imagery. Coast. Eng. 2019, 150, 160–174. [Google Scholar] [CrossRef]
- Chander, G.; Markham, B.L.; Helder, D.L. Summary of current radiometric calibration coefficients for Landsat MSS, TM, ETM+, and EO-1 ALI sensors. Remote Sens. Environ. 2009, 113, 893–903. [Google Scholar] [CrossRef]
- Genz, A.S.; Fletcher, C.H.; Dunn, R.A.; Frazer, L.N.; Rooney, J.J. The Predictive Accuracy of Shoreline Change Rate Methods and Alongshore Beach Variation on Maui, Hawaii. J. Coast. Res. 2007, 231, 87–105. [Google Scholar] [CrossRef]
- Li, X.; Zhou, Y.; Zhang, L.; Kuang, R. Shoreline change of Chongming Dongtan and response to river sediment load: A remote sensing assessment. J. Hydrol. 2014, 511, 432–442. [Google Scholar] [CrossRef]
- Romine, B.M.; Fletcher, C.H.; Frazer, L.N.; Genz, A.S.; Barbee, M.M.; Lim, S.-C. Historical Shoreline Change, Southeast Oahu, Hawaii; Applying Polynomial Models to Calculate Shoreline Change Rates. J. Coast. Res. 2009, 256, 1236–1253. [Google Scholar] [CrossRef]
- Sahoo, P.K.; Soltani, S.; Wong, A.K.C. A survey of thresholding techniques. Comput. Vis. Graph. Image Process. 1988, 41, 233–260. [Google Scholar] [CrossRef]
- Pardo-Pascual, J.E.; Sánchez-García, E.; Almonacid-Caballer, J.; Palomar-Vázquez, J.M.; de los Santos, E.P.; Fernández-Sarría, A.; Balaguer-Beser, Á. Assessing the accuracy of automatically extracted shorelines on microtidal beaches from landsat 7, landsat 8 and sentinel-2 imagery. Remote Sens. 2018, 10, 1–20. [Google Scholar] [CrossRef]
- Li, R.; Liu, J.K.; Felus, Y. Spatial modeling and analysis for shoreline change detection and coastal erosion monitoring. Mar. Geod. 2001, 24, 1–12. [Google Scholar] [CrossRef]
- Thieler, E.R.; Himmelstoss, E.A.; Zichichi, J.L.; Ergul, A. The Digital Shoreline Analysis System (DSAS) Version 4.0 -An ArcGIS Extension for Calculating Shoreline Change; U.S. Geological Survey: Reston, VA, USA, 2009. [Google Scholar]
- Ryabchuk, D.; Leont’yev, I.; Sergeev, A.; Nesterova, E.; Sukhacheva, L.; Zhamoida, V. The morphology of sand spits and the genesis of longshore sand waves on the coast of the eastern Gulf of Finland. Baltica 2011, 24, 13–24. [Google Scholar]
- Rasul, G.; Mahmood, A.; Sadiq, A.; Khan, S.I. Vulnerability of the Indus Delta to Climate Change in Pakistan. Pak. J. Meteorol. 2012, 89–107. [Google Scholar]
- Haider, K.W.; Rasul, G.; Afzaal, M. A study on tropical cyclones of the Arabian sea in June 2007 and their connection with sea surface temperature. Pak. J. Meteorol. 2008, 4, 37–48. [Google Scholar]
- Wells, J.T.; Coleman, J.M. Deltaic morphology and sedimentology, with special reference to the Indus River Delta. Mar. Geol. Oceanogr. Arab. Sea Coast. Pak. 1985, 424, 85–100. [Google Scholar]
- Zia, I.; Zafar, H.; Shahzad, M.I.; Meraj, M.; Kazmi, J.H. Assessment of sea water inundation along Daboo creek area in Indus Delta Region, Pakistan. J. Ocean Univ. China 2017, 16, 1055–1060. [Google Scholar] [CrossRef]
- Beer, T. Beaufort wind scale. In Encyclopedia of Earth Sciences Series; Springer: Berlin/Heidelberg, Germany, 2013; pp. 42–45. ISBN 9780123822253. [Google Scholar]













| Eastern Zone | |||||||||
| DHA ZB | DHA GC | DHA ZC | DHA ZD | DHA EXT | S V | SJC | SAT | ||
| TT | 86 | 104 | 65 | 236 | 149 | 257 | 162 | 135 | |
| T ID | 1–86 | 87–190 | 19–255 | 256–491 | 492–640 | 641–897 | 898–1059 | 1060–1194 | |
| ShoreT | RS | RS | RS | RS | SGB | SB | SedB | RS | |
| EPR | 14.3 | 22 | 22.4 | 21 | 8.7 | 5.9 | 12 | 8.38 | |
| LMS | 2.51 | 5.05 | 6.98 | 16.98 | 11.54 | 7.2 | 4.78 | 7.01 | |
| LRR | 16.29 | 24.96 | 23.95 | 25.8 | 11.26 | 5.8 | 9.95 | 5.57 | |
| SCE | 1.73 | 1.73 | 1.77 | 1.89 | 0.90 | 0.57 | 1.01 | 0.82 | |
| NSM | 1.63 | 1.68 | 1.71 | 1.59 | 0.67 | 0.45 | 0.91 | 0.64 | |
| Western Zone | |||||||||
| MB | SS | KP | HB | JG | SG | ARG | HAG | EBH | |
| TT | 342 | 291 | 62 | 268 | 77 | 46 | 40 | 96 | 100 |
| T ID | 1–342 | 343–633 | 634–695 | 696–963 | 964–1040 | 1041–1086 | 1087–1126 | 1127–1222 | 1223–1322 |
| ShoreT | SGB | SB | RB | SB | SB | SB | SB | SB | RB |
| EPR | −0.61 | −0.77 | 0.18 | 0.07 | −1.55 | −0.95 | −0.73 | −0.75 | −0.87 |
| LMS | −0.07 | −0.19 | 0.12 | −0.01 | −1.7 | −0.54 | −0.82 | −0.28 | −1.34 |
| LRR | −0.32 | −0.72 | 0.07 | −0.22 | −1.79 | −0.65 | −0.12 | −0.74 | −1.2 |
| SCE | 0.23 | 0.10 | 0.10 | 0.11 | 0.15 | 0.11 | 0.14 | 0.17 | 0.13 |
| NSM | −0.05 | −0.06 | 0.01 | 0.01 | −0.12 | −0.07 | −0.06 | 0.17 | −0.07 |
| Rate | Eastern Zone | Western Zone | |||||
|---|---|---|---|---|---|---|---|
| Accretion | Max | Location | Max | Location | |||
| EPR | 32 | South Asian Terminal | 3.88 | Haji Ali Goth | |||
| LMS | 27 | DHA zone D | 4.37 | Haji Ali Goth | |||
| LRR | 35.49 | DHA zone D | 5.66 | Haji Ali Goth | |||
| NSM | 2.43 | South Asian Terminal | 0.30 | Haji Ali Goth | |||
| Erosion | Max | Location | Max | Location | |||
| EPR | −1.85 | South Asian Terminal | −3.96 | Manora Beach | |||
| LMS | −14 | Shireen Jinnah colony | −3.98 | Manora Beach | |||
| LRR | −2.21 | South Asian Terminal | −3.27 | Manora Beach | |||
| NSM | −0.14 | South Asian Terminal | −0.30 | Manora Beach | |||
| Accretional Transects | Mean | Count | Percent % | Mean | Count | % | |
| EPR | 14.05 | 1130/1194 | 94.6 | 1.37 | 339/1322 | 25.6 | |
| LMS | 9.99 | 1084/1194 | 90.8 | 0.58 | 523/1322 | 40 | |
| LRR | 15.31 | 1130/1194 | 94.6 | 0.98 | 296/1322 | 22.4 | |
| NSM | 1.06 | 1130/1194 | 94.6 | 0.08 | 338/1322 | 25.6 | |
| Erosional Transects | Mean | Count | Percent % | Mean | Count | % | |
| EPR | −1.48 | 64/1194 | 5.4 | −1.15 | 983/1322 | 74.4 | |
| LMS | −3.23 | 111/1194 | 9.3 | −0.85 | 799/1322 | 60.4 | |
| LRR | −1.89 | 64/1194 | 5.4 | −0.99 | 1026/1322 | 77.6 | |
| NSM | −0.11 | 64/1194 | 5.4 | −0.08 | 984/1322 | 74.4 | |
| Rate of Shoreline Change (x m/y) | Shoreline Classification | Affected Shoreline of Easter Zone (%) | Affected Shoreline of Western zone (%) |
|---|---|---|---|
| x ≤ −2 | Very High Erosion | 0.0 | 9.9 |
| −1 < x ≤ −2 | High Erosion | 5.1 | 27.1 |
| 0 < x < −1 | Moderate Erosion | 0.3 | 37.4 |
| x = 0 | Stable Shoreline | 0 | 0 |
| 0 ≤ x < 1 | Moderate Accretion | 0.0 | 13.7 |
| 1≤ x <2 | High Accretion | 0.8 | 8.4 |
| x ≥ 2 | Very High Accretion | 93.8 | 3.6 |
© 2020 by the authors. Licensee MDPI, Basel, Switzerland. This article is an open access article distributed under the terms and conditions of the Creative Commons Attribution (CC BY) license (http://creativecommons.org/licenses/by/4.0/).
Share and Cite
Nazeer, M.; Waqas, M.; Shahzad, M.I.; Zia, I.; Wu, W. Coastline Vulnerability Assessment through Landsat and Cubesats in a Coastal Mega City. Remote Sens. 2020, 12, 749. https://doi.org/10.3390/rs12050749
Nazeer M, Waqas M, Shahzad MI, Zia I, Wu W. Coastline Vulnerability Assessment through Landsat and Cubesats in a Coastal Mega City. Remote Sensing. 2020; 12(5):749. https://doi.org/10.3390/rs12050749
Chicago/Turabian StyleNazeer, Majid, Muhammad Waqas, Muhammad Imran Shahzad, Ibrahim Zia, and Weicheng Wu. 2020. "Coastline Vulnerability Assessment through Landsat and Cubesats in a Coastal Mega City" Remote Sensing 12, no. 5: 749. https://doi.org/10.3390/rs12050749
APA StyleNazeer, M., Waqas, M., Shahzad, M. I., Zia, I., & Wu, W. (2020). Coastline Vulnerability Assessment through Landsat and Cubesats in a Coastal Mega City. Remote Sensing, 12(5), 749. https://doi.org/10.3390/rs12050749

