Identification of Polycentric Cities in China Based on NPP-VIIRS Nighttime Light Data
Abstract
1. Introduction
2. Study Area and Data
2.1. Study Area
2.2. Data
2.2.1. NPP-VIIRS Data
2.2.2. Land Cover and Water Mask Data
2.2.3. Population Density Data
2.2.4. Other Auxiliary Data
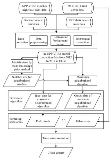
3. Methods
3.1. Data Preprocessing
3.1.1. Preprocessing of NPP-VIIRS Data
3.1.2. Removal of Background Noise
3.1.3. Interannual Continuity Correction
3.2. Detection of Urban Centers
3.2.1. Extraction of Peak Pixels Based on Terrain Analysis
3.2.2. Determination of the Suitable Window Size for the Neighborhood Algorithm
3.2.3. Extraction of Urban Centers
3.3. Accuracy Assessment
4. Results
4.1. Preprocessing Results of NPP-VIIRS Data
4.2. Identification of Urban Centers
4.2.1. Extraction Results of Peak Pixels
4.2.2. Suitable Window for the Neighborhood Algorithm
4.2.3. Extraction Results of Urban Centers
4.3. Accuracy Assessment
4.3.1. Accuracy Assessment Based on the Results of Existing Studies
4.3.2. Accuracy Assessment Based on High-Resolution Remote Sensing Images
5. Discussion
6. Conclusions
Author Contributions
Funding
Acknowledgments
Conflicts of Interest
References
- Xu, X.; Zhou, Y.; Ning, Y. Urban Geography, 2nd ed.; Higher Education Press: Beijing, China, 2009; pp. 19–20. (In Chinese) [Google Scholar]
- Wu, J. Urban ecology and sustainability: The state-of-the-science and future directions. Landsc. Urban Plann. 2014, 125, 209–221. [Google Scholar] [CrossRef]
- Liu, Y.; Huang, X.; Yang, H.; Zhong, T. Environmental effects of land-use/cover change caused by urbanization and policies in Southwest China Karst area – A case study of Guiyang. Habitat Int. 2014, 44, 339–348. [Google Scholar] [CrossRef]
- Bai, X.; Shi, P.; Liu, Y. Realizing China’s urban dream. Nature 2014, 509, 158–160. [Google Scholar] [CrossRef] [PubMed]
- Liu, X.; Derudder, B.; Wu, K. Measuring polycentric urban development in China: An intercity transportation network perspective. Reg. Stud. 2016, 50, 1302–1315. [Google Scholar] [CrossRef]
- Zhang, L.; Zhao, S.X.B. Reinterpretation of China’s under-urbanization: A systemic perspective. Habitat Int. 2003, 27, 459–483. [Google Scholar] [CrossRef]
- Zhao, R.; Wang, Y.; Zhang, X.; Liu, J. Human Geography, 2nd ed.; Higher Education Press: Beijing, China, 2006; p. 209. (In Chinese) [Google Scholar]
- Arnfield, A.J. Two decades of urban climate research: A review of turbulence, exchanges of energy and water, and the urban heat island. Int. J. Climatol. 2003, 23, 1–26. [Google Scholar] [CrossRef]
- Parrish, D.D.; Zhu, T. Clean air for megacities. Science 2009, 326, 674–675. [Google Scholar] [CrossRef] [PubMed]
- Grimmond, S. Urbanization and global environmental change: Local effects of urban warming. Geogr. J. 2007, 173, 83–88. [Google Scholar] [CrossRef]
- Seto, K.C.; Gueneralp, B.; Hutyra, L.R. Global forecasts of urban expansion to 2030 and direct impacts on biodiversity and carbon pools. Proc. Natl. Acad. Sci. USA 2012, 109, 16083–16088. [Google Scholar] [CrossRef]
- Yang, H.; Xia, J.; Thompson, J.R.; Flower, R.J. Urban construction and demolition waste and landfill failure in Shenzhen, China. Waste Manag. 2017, 63, 393–396. [Google Scholar] [CrossRef]
- Yang, H.; Huang, X.; Thompson, J.R.; Bright, R.M.; Astrup, R. The crushing weight of urban waste. Science 2016, 351, 674. [Google Scholar] [CrossRef] [PubMed]
- Zhang, P.; Yuan, H.; Tian, X. Sustainable development in China: Trends, patterns, and determinants of the “Five Modernizations” in Chinese cities. J. Clean. Prod. 2019, 214, 685–695. [Google Scholar] [CrossRef]
- Romano, G.C. Strategies for sustainable urban development: Towards green(er) Chinese cities? Asia Pac. J. Public Adm. 2014, 36, 233–247. [Google Scholar] [CrossRef]
- Bettencourt, L.M.A.; Lobo, J.; Helbing, D.; Kuehnert, C.; West, G.B. Growth, innovation, scaling, and the pace of life in cities. Proc. Natl. Acad. Sci. USA 2007, 104, 7301–7306. [Google Scholar] [CrossRef]
- Kloosterman, R.C.; Musterd, S. The polycentric urban region: Towards a research agenda. Urban Stud. 2001, 38, 623–633. [Google Scholar] [CrossRef]
- McMillen, D.P.; Smith, S.C. The number of subcenters in large urban areas. J. Urban Econ. 2003, 53, 321–338. [Google Scholar] [CrossRef]
- Hall, P. Looking backward, looking forward: The city region of the mid-21st century. Reg. Stud. 2009, 43, 803–817. [Google Scholar] [CrossRef]
- Duan, Y.; Liu, Y.; Liu, X.; Wang, H. Identification of polycentric urban structure of central Chongqing using points of interest big data. J. Nat. Res. 2018, 33, 788–800. [Google Scholar] [CrossRef]
- Jin, Y.; Wei, Y. An Research on the polycentric structure of Changchun city based on spatial principal component of producer service analysis. J. Hum. Settl. West China 2018, 33, 47–54. [Google Scholar]
- Wu, L. Recognition and analysis of the status quo of public centers in Guangzhou based on big data. Intell. City 2018, 4, 15–16. [Google Scholar]
- Lou, G.; Chen, Q.; He, K.; Zhou, Y.; Shi, Z. Using nighttime light data and POI big data to detect the urban centers of Hangzhou. Remote Sens. 2019, 11, 1821. [Google Scholar] [CrossRef]
- Zheng, W.; Run, J.; Zhuo, R.; Jiang, Y.; Wang, X. Evolution process of urban spatial pattern in Hubei province based on DMSP/OLS nighttime light data. Chin. Geogr. Sci. 2016, 26, 366–376. [Google Scholar] [CrossRef]
- Xu, T.; Ma, T.; Zhou, C.; Zhou, Y. Characterizing spatio-temporal dynamics of urbanization in China using time series of DMSP/OLS night light data. Remote Sens. 2014, 6, 7708–7731. [Google Scholar] [CrossRef]
- Zhang, X.; Sun, J.; Wang, Y.; Li, W.; Sun, Q.; Wang, H.; Quan, J.; Cao, G.; Wang, J.; Yang, Y.; et al. Factors contributing to haze and fog in China. Chin. Sci. Bull. 2013, 58, 1178–1187. [Google Scholar] [CrossRef]
- Ma, L.; Wu, J.; Li, W.; Peng, J.; Liu, H. Evaluating saturation correction methods for DMSP/OLS nighttime light data: A case study from China’s cities. Remote Sens. 2014, 6, 9853–9872. [Google Scholar] [CrossRef]
- Letu, H.; Hara, M.; Tana, G.; Nishio, F. A Saturated light correction method for DMSP/OLS nighttime satellite imagery. IEEE Trans. Geosci. Remote Sens. 2012, 50, 389–396. [Google Scholar] [CrossRef]
- Cai, J.; Huang, B.; Song, Y. Using multi-source geospatial big data to identify the structure of polycentric cities. Remote Sens. Environ. 2017, 202, 210–221. [Google Scholar] [CrossRef]
- Zhou, L.; Zhao, Q.; Yang, F. Identification of urban agglomeration boundary based on POI and NPP/VIIRS night light data. Prog. Geogr. 2019, 38, 840–850. [Google Scholar] [CrossRef]
- Dong, H.; Li, R.; Li, J.; Li, S. Study on urban spatiotemporal expansion pattern of three first-class urban agglomerations in China derived from integrated DMSP-OLS and NPP-VIIRS nighttime light data. J. Geo-Inf. Sci. 2020, 22, 1161–1174. [Google Scholar] [CrossRef]
- Liu, Y.; Li, Y. Urban centers extraction and analysis using night time light date: A case study of main urban areas of Chongqing. China Resour. Compr. Util. 2019, 37, 160–164. [Google Scholar] [CrossRef]
- Huang, L.; Yang, Y.; Zhu, Q. Expansion research on the build-up area in Nanjing city based on DMSP/OLS data. Geos. Inf. 2018, 16, 94–97+99. [Google Scholar] [CrossRef]
- Dou, Y.; Liu, Z.; He, C.; Yue, H. Urban land extraction using viirs nighttime light data: An evaluation of three popular methods. Remote Sens. 2017, 9, 175. [Google Scholar] [CrossRef]
- Fernández-Maldonado, A.M.; Romein, A.; Verkoren, O.; Pesso, R.P.P. Polycentric structures in Latin American metropolitan areas: Identifying employment sub-centres. Reg. Stud. 2014, 48, 1954–1971. [Google Scholar] [CrossRef]
- Yi, K.; Tani, H.; Li, Q.; Zhang, J.; Guo, M.; Bao, Y.; Wang, X.; Li, J. Mapping and evaluating the urbanization process in northeast China using DMSP/OLS nighttime light data. Sensors 2014, 14, 3207–3226. [Google Scholar] [CrossRef] [PubMed]
- Chen, Z.; Yu, B.; Song, W.; Liu, H.; Wu, Q.; Shi, K.; Wu, J. A new approach for detecting urban centers and their spatial structure with nighttime light remote sensing. IEEE Trans. Geosci. Remote Sens. 2017, 55, 6305–6319. [Google Scholar] [CrossRef]
- Luo, Q.; Li, X. The spatial differentiation and influencing factors of urban centers in China based on VIIRS night light. Geogr. Res. 2019, 38, 155–166. [Google Scholar] [CrossRef]
- Liu, J.Y.; Liu, M.L.; Tian, H.Q.; Zhuang, D.F.; Zhang, Z.X.; Zhang, W.; Tang, X.M.; Deng, X.Z. Spatial and temporal patterns of China’s cropland during 1990-2000: An analysis based on Landsat TM data. Remote Sens. Environ. 2005, 98, 442–456. [Google Scholar] [CrossRef]
- Huang, Z.; Wei, Y.D.; He, C.; Li, H. Urban land expansion under economic transition in China: A multilevel modeling analysis. Habitat Int. 2015, 47, 69–82. [Google Scholar] [CrossRef]
- Mills, S.; Weiss, S.; Liang, C. VIIRS day/night band (DNB) stray light characterization and correction. In Proceedings of the Earth Obser, Systems XVIII, San Diego, CA, USA, 26–29 August 2013; pp. 88661P.88661–88661P.88618. [Google Scholar]
- Baugh, K.; Hsu, F.-C.; Elvidge, C.D.; Zhizhin, M. Nighttime lights compositing using the VIIRS day-night band: Preliminary results. Proc. Aisa-Pac. Adv. Net. 2013, 70–86. [Google Scholar] [CrossRef]
- Yuan, L.; Maichun, Z. Comparative analysis on three land cover datasets based on IGBP classification system over Hanjiang river basin. Remote Sens. Technol. Appl 2017, 32, 575–584. [Google Scholar] [CrossRef]
- Gridded Population of the World, Version 4 (GPWv4): Population Density Adjusted to Match 2015 Revision UN WPP Country Totals, Revision 10. Center for International Earth Science Information Network - Ciesin - Columbia University: 2017. Available online: https://sedac.ciesin.columbia.edu/data/collection/gpw-v4/documentation (accessed on 4 August 2020).
- Balk, D.L.; Deichmann, U.; Yetman, G.; Pozzi, F.; Hay, S.I.; Nelson, A. Determining Global Population Distribution: Methods, Applications and Data. Adv. Parasit. 2006, 62, 119–156. [Google Scholar]
- National Bureau of Statistics of China. China City Statistical Yearbook: 2013; China Statistics Press: Bejing, China, 2013. (In Chinese)
- Ministry of Housing and Urban-Rural Development of the People’s Republic of China. China Urban Construction Statistical Yearbook: 2013. Available online: http://www.mohurd.gov.cn/xytj/tjzljsxytjgb/jstjnj/w02016020220935112116700109.rar (accessed on 4 August 2020).
- Ministry of Housing and Urban-Rural Development of the People’s Republic of China. China County Seat Construction Statistical Yearbook: 2013. Available online: http://www.mohurd.gov.cn/xytj/tjzljsxytjgb/jstjnj/w02016020220935112402324535.rar (accessed on 4 August 2020).
- Zhu, X.; Ma, M.; Yang, H.; Ge, W. Modeling the Spatiotemporal Dynamics of Gross Domestic Product in China Using Extended Temporal Coverage Nighttime Light Data. Remote Sens. 2017, 9, 626. [Google Scholar] [CrossRef]
- Lee, T.E.; Miller, S.D.; Turk, F.J.; Schueler, C.; Julian, R.; Deyo, S.; Dills, P.; Wang, S. The NPOESS VIIRS day/night visible sensor. Bull. Am. Meteorol. Soc. 2006, 87, 191–199. [Google Scholar] [CrossRef]
- Li, X.; Xu, H.; Chen, X.; Li, C. Potential of NPP-VIIRS Nighttime Light Imagery for Modeling the Regional Economy of China. Remote Sens. 2013, 5, 3057–3081. [Google Scholar] [CrossRef]
- Zhang, Q.; Seto, K.C. Mapping urbanization dynamics at regional and global scales using multi-temporal DMSP/OLS nighttime light data. Remote Sens. Environ. 2011, 115, 2320–2329. [Google Scholar] [CrossRef]
- Li, X.; Li, D.; Xu, H.; Wu, C. Intercalibration between DMSP/OLS and VIIRS night-time light images to evaluate city light dynamics of Syria’s major human settlement during Syrian Civil War. Int. J. Remote Sens. 2017, 38, 5934–5951. [Google Scholar] [CrossRef]
- Li, X.; Zhang, R.; Huang, C.; Li, D. Detecting 2014 Northern Iraq Insurgency using night-time light imagery. Int. J. Remote Sens. 2015, 36, 3446–3458. [Google Scholar] [CrossRef]
- He, C.; Shi, P.; Li, J.; Chen, J.; Pan, Y.; Li, J.; Zhuo, L.; Toshiaki, I. Restoring urbanization process in China in the 1990s by using non-radiance calibrated DMSP/OLS nighttime light imagery and statistical data. Chin. Sci. Bull. 2006, 51, 1614–1620. [Google Scholar] [CrossRef]
- Liu, Z.; He, C.; Zhang, Q.; Huang, Q.; Yang, Y. Extracting the dynamics of urban expansion in China using DMSP-OLS nighttime light data from 1992 to 2008. Landsc. Urban Plan. 2012, 106, 62–72. [Google Scholar] [CrossRef]
- Liu, X.; Lu, H.; Ren, Z.; Ren, Z. Scale issues in digital terrain analysis and terrain modeling. Geogr. Res. 2007, 26, 433–442. [Google Scholar]
- Yang, X.; Tang, G.; Liu, X.; Li, F.; Zhu, S. Digital Terrain Analysis: Theory, Method and Application. Acta Geog. Sin. 2009, 64, 1058–1070. [Google Scholar]
- Zhang, J.; Li, X.; Chen, C.; Liu, J. Analysis of the relief amplitude in Xinjiang. J. Lanzhou Univ. (Nat. Sci.) 2008, 10–13. [Google Scholar] [CrossRef]
- Han, H.; Gao, T.; Yi, H.; Yang, M.; Yan, X.; Ren, G.; Yang, J. Extraction of relief amplitude based on change point method: A case study on the Tibetan Plateau. Sci. Geogr. Sin. 2012, 32, 101–104. [Google Scholar]
- Liu, X.; Wang, M. How polycentric is urban China and why? A case study of 318 cities. Landsc. Urban Plan. 2016, 151, 10–20. [Google Scholar] [CrossRef]
- Li, Y.; Liu, X. How did urban polycentricity and dispersion affect economic productivity? A case study of 306 Chinese cities. Landsc. Urban Plann. 2018, 173, 51–59. [Google Scholar] [CrossRef]
- Wu, Y.; Lai, S.; Wu, C. Research on polycentricity: Concept, connotation, and spatial features. City Plann. Rev. 2016, 40, 23–31. [Google Scholar] [CrossRef]
- Zheng, J.; Chen, Q. Monocentricity or Polycentricity: On Urban Internal Spatial Structure of Chinese Cities. China Econ. Stud. 2019, 93–105. [Google Scholar] [CrossRef]
- Wang, J.; Gu, G.; Yao, L.; Chen, Y. Analysis of new urbanization’s spatial pattern evolution and influence factors in China. Sci. Geogr. Sin. 2016, 36, 63–71. [Google Scholar] [CrossRef]
- Pan, J.; Li, J. Estimate and Spatio-Temporal Dynamics of Electricity Consumption in China Based on DMSP/OLS Images. Geogr. Res. 2016, 35, 627–638. [Google Scholar] [CrossRef]
- Cao, X. Research on Countermeasures to Develop Night Tourism in Cities of China. Inq. Econ. Issues 2008, 125–128. [Google Scholar] [CrossRef]
- Small, C.; Elvidge, C.D.; Balk, D.; Montgomery, M. Spatial scaling of stable night lights. Remote Sens. Environ. 2011, 115, 269–280. [Google Scholar] [CrossRef]
- Small, C.; Pozzi, F.; Elvidge, C.D. Spatial analysis of global urban extent from DMSP-OLS night lights. Remote Sens. Environ. 2005, 96, 277–291. [Google Scholar] [CrossRef]
- Shu, S.; Yu, B.; Wu, J.; Liu, H. Methods for deriving urban built-up area using night-light data: Assessment and application. Remote Sens. Technol. Appl. 2011, 26, 169–176. [Google Scholar]
- Li, D.; Li, X. An overview on data mining of nighttime light remote sensing. Acta Geod. Cart. Sin. 2015, 44, 591–601. [Google Scholar] [CrossRef]
- Kocifaj, M.; Antonio Solano-Lamphar, H.; Videen, G. Night-sky radiometry can revolutionize the characterization of light-pollution sources globally. Proc. Natl. Acad. Sci. USA 2019, 116, 7712–7717. [Google Scholar] [CrossRef]
- Levin, N.; Kyba, C.C.M.; Zhang, Q.; De Miguel, A.S.; Roman, M.O.; Li, X.; Portnov, B.A.; Molthan, A.L.; Jechow, A.; Miller, S.D.; et al. Remote sensing of night lights: A review and an outlook for the future. Remote Sens. Environ. 2020, 237. [Google Scholar] [CrossRef]
- Yang, H. China must continue the momentum of green law. Nature 2014, 509, 535. [Google Scholar] [CrossRef]
- Li, J.; Huang, X.; Yang, H.; Chuai, X.; Wu, C. Convergence of carbon intensity in the Yangtze River Delta, China. Habitat Int. 2017, 60, 58–68. [Google Scholar] [CrossRef] [PubMed]
- Yang, H.; Flower, R.J.; Thompson, J.R. China’s new leaders offer green hope. Nature 2013, 493, 163. [Google Scholar] [CrossRef]
- Yang, H.; Huang, X.; Thompson, J.R.; Flower, R.J. China’s Soil Pollution: Urban Brownfields. Science 2014, 344, 691–692. [Google Scholar] [CrossRef]














| City Classes | Urban Population (×104) | Northeast China | Eastern China | Central China | Western China | Total Number of Cities | |
|---|---|---|---|---|---|---|---|
| Large city | Super metropolis | >1000 | - | 3 | - | 1 | 4 |
| Megacity | 500–1000 | - | 3 | 1 | 1 | 5 | |
| Large city I | 300–500 | 4 | 3 | 1 | 2 | 10 | |
| Large city II | 100–300 | 4 | 28 | 11 | 13 | 56 | |
| Medium city | Medium-sized city | 50–100 | 17 | 33 | 31 | 14 | 95 |
| Small city | Small city I | 20–50 | 16 | 100 | 85 | 56 | 257 |
| Small city II | <20 | 137 | 346 | 436 | 844 | 1773 | |
| Type of City | Number of Centers | Change in the Number of Centers | Difference Between the Number of Centers in the Following Year and the Previous Year | Processing Model |
|---|---|---|---|---|
| Multi-center | ≥2 | Increase | >0 | Do not process |
| ≥2 | Unchanged | 0 | Do not process | |
| ≥2 | Decrease | <0 | If it decreased to zero, the center point from the previous year is assigned to the following year; otherwise, it will not be processed. | |
| Mono-centric | 1 | Increase | >0 | Do not process |
| 1 | Unchanged | 0 | Do not process | |
| 1 | Decrease | <0 | Assign the center point of the previous year to the following year | |
| Non-center | 0 | Increase | >0 | Do not process |
| 0 | Unchanged | 0 | Do not process |
| i | S-Si | i | S-Si | i | S-Si | i | S-Si | i | S-Si | i | S-Si |
|---|---|---|---|---|---|---|---|---|---|---|---|
| 1 | 0.072 | 9 | 0.306 | 17 | 0.332 | 25 | 0.292 | 33 | 0.216 | 41 | 0.119 |
| 2 | 0.126 | 10 | 0.315 | 18 | 0.329 | 26 | 0.284 | 34 | 0.206 | 42 | 0.105 |
| 3 | 0.169 | 11 | 0.323 | 19 | 0.325 | 27 | 0.275 | 35 | 0.195 | 43 | 0.091 |
| 4 | 0.205 | 12 | 0.339 | 20 | 0.322 | 28 | 0.266 | 36 | 0.183 | 44 | 0.077 |
| 5 | 0.234 | 13 | 0.332 | 21 | 0.318 | 29 | 0.257 | 37 | 0.171 | 45 | 0.062 |
| 6 | 0.258 | 14 | 0.334 | 22 | 0.312 | 30 | 0.247 | 38 | 0.159 | 46 | 0.048 |
| 7 | 0.278 | 15 | 0.334 | 23 | 0.306 | 31 | 0.237 | 39 | 0.146 | 47 | 0.032 |
| 8 | 0.293 | 16 | 0.333 | 24 | 0.300 | 32 | 0.227 | 40 | 0.132 | 48 | 0.016 |
| Year | Multi-Center City | Monocentric City | Non-Center City |
|---|---|---|---|
| 2012 | 1440 | 561 | 199 |
| 2013 | 1451 | 559 | 190 |
| 2014 | 1471 | 539 | 190 |
| 2015 | 1473 | 537 | 190 |
| 2016 | 1486 | 543 | 171 |
| 2017 | 1501 | 530 | 169 |
| Regions/City Classes | Multi-Center City | Monocentric City | Non-Center City |
|---|---|---|---|
| Eastern China | 89.91% | 9.38% | 2.48% |
| Northeastern China | 82.97% | 17.58% | 6.59% |
| Central China | 68.77% | 25.29% | 7% |
| Western China | 51.88% | 33.62% | 16% |
| Super metropolis | 100% | 0% | 0% |
| Mega-city | 100% | 0% | 0% |
| Large city I | 100% | 0% | 0% |
| Large city II | 92.86% | 7.14% | 0% |
| Medium-sized city | 82.11% | 14.74% | 3.16% |
| Small city I | 80.93% | 14.79% | 4.28% |
| Small city II | 64.52% | 26.73% | 8.74% |
| Results of Previous Studies * | Results of this Study | |||||||
|---|---|---|---|---|---|---|---|---|
| City Classes | Eastern China | Central China | Western China | Northeastern China | Eastern China | Central China | Western China | Northeast China |
| Super metropolis | 18 (33.2%) | 0 (0) | 21 (57.1%) | 0 (0) | 27.667 (29.4%) | 0 (0) | 79 (65.7%) | 0 (0) |
| Mega-city | 17.33 (32.0%) | 0 (0) | 0 (0) | 0 (0) | 30.666 (32.6%) | 28 (64.0%) | 9 (7.5%) | 0 (0) |
| Large city I | 8.5 (15.7%) | 8.25 (52.2%) | 7.33 (19.9%) | 8 (54.2%) | 14.333 (15.3%) | 1 (2.3%) | 16 (13.3%) | 21.5 (49.9%) |
| Large city II | 4.88 (9.0%) | 4 (25.3%) | 4.27 (11.6%) | 3.75 (25.4%) | 8.143 (8.7%) | 4.818 (11.0%) | 6.307 (5.2%) | 7.75 (18.0%) |
| Medium-sized city | 2.76 (5.1%) | 2 (12.7%) | 2 (5.4%) | 1.62 (11.0%) | 5 (5.3%) | 3.452 (7.9%) | 4.214 (3.5%) | 3.875 (9.0%) |
| Small city I | 1.71 (3.2%) | 1.56 (9.9%) | 1.41 (3.8%) | 1.38 (9.4%) | 4.93 (5.2%) | 3.894 (8.9%) | 3.625 (3.0%) | 4.187 (9.7%) |
| Small city II | 1 (1.8%) | 0 (0) | 0.75 (2.0%) | 0 (0) | 3.247 (3.5%) | 2.571 (5.9%) | 2.087 (1.7%) | 5.8 (13.5%) |
| Mean | 4.14 | 2.38 | 2.24 | 2.63 | 4.308 | 2.904 | 2.391 | 5.879 |
© 2020 by the authors. Licensee MDPI, Basel, Switzerland. This article is an open access article distributed under the terms and conditions of the Creative Commons Attribution (CC BY) license (http://creativecommons.org/licenses/by/4.0/).
Share and Cite
Ma, M.; Lang, Q.; Yang, H.; Shi, K.; Ge, W. Identification of Polycentric Cities in China Based on NPP-VIIRS Nighttime Light Data. Remote Sens. 2020, 12, 3248. https://doi.org/10.3390/rs12193248
Ma M, Lang Q, Yang H, Shi K, Ge W. Identification of Polycentric Cities in China Based on NPP-VIIRS Nighttime Light Data. Remote Sensing. 2020; 12(19):3248. https://doi.org/10.3390/rs12193248
Chicago/Turabian StyleMa, Mingguo, Qin Lang, Hong Yang, Kaifang Shi, and Wei Ge. 2020. "Identification of Polycentric Cities in China Based on NPP-VIIRS Nighttime Light Data" Remote Sensing 12, no. 19: 3248. https://doi.org/10.3390/rs12193248
APA StyleMa, M., Lang, Q., Yang, H., Shi, K., & Ge, W. (2020). Identification of Polycentric Cities in China Based on NPP-VIIRS Nighttime Light Data. Remote Sensing, 12(19), 3248. https://doi.org/10.3390/rs12193248

