Comparison of Harmonic Analysis of Time Series (HANTS) and Multi-Singular Spectrum Analysis (M-SSA) in Reconstruction of Long-Gap Missing Data in NDVI Time Series
Abstract
1. Introduction
2. Materials and Methods
2.1. Study Area
2.2. Satellite Images Time Series
2.3. HANTS Algorithm
2.4. Singular Spectrum Analysis Algorithm
2.5. Research Method
Evaluation and Comparison of (M)-SSA and HANTS
3. Results and Discussion
3.1. Most Relevant Periodic Components for HANTS Algorithm
3.2. Window Size and Number of Components of NDVI Time Series in SSA
3.3. Most Significant Periodic Components for SSA
3.4. Monte Carlo Test Results for Periodic Components
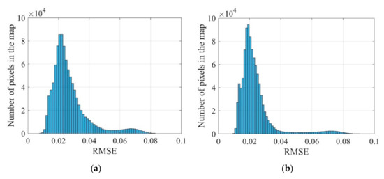
3.5. Assessment of Spatial and Temporal Reconstruction Accuracy
3.6. Assessment of Spatial and Temporal Gap-Filling Accuracy
4. Conclusions
Author Contributions
Funding
Acknowledgments
Conflicts of Interest
References
- Ghafarian Malamiri, H.; Rousta, I.; Olafsson, H.; Zare, H.; Zhang, H. Gap-filling of MODIS Time Series Land Surface Temperature (LST) products using Singular Spectrum Analysis (SSA). Atmosphere 2018, 9, 334. [Google Scholar] [CrossRef]
- Hosseini, S.Z.; Ghafarian Malamiri, H.R. Reconstruction of MODIS NDVI Time Series using Harmonic AN alysis of Time Series algorithm (HANTS). J. Spat. Plan. 2017, 21, 221–255. [Google Scholar]
- Rousta, I.; Olafsson, H.; Moniruzzaman, M.; Ardö, J.; Zhang, H.; Mushore, T.D.; Shahin, S.; Azim, S. The 2000–2017 drought risk assessment of the western and southwestern basins in Iran. Modeling Earth Syst. Environ. 2020, 6, 1201–1221. [Google Scholar] [CrossRef]
- Rousta, I.; Olafsson, H.; Moniruzzaman, M.; Zhang, H.; Liou, Y.-A.; Mushore, T.D.; Gupta, A. Impacts of drought on vegetation assessed by vegetation indices and meteorological factors in Afghanistan. Remote. Sens. 2020, 12, 2433. [Google Scholar] [CrossRef]
- Ghafarian, H.R.; Menenti, M.; Jia, L.; den Ouden, H. Reconstruction of cloud-free time series satellite observations of land surface temperature. EARSel eProc. 2012, 11, 123–131. [Google Scholar]
- Mobasheri, M.; Gholami, N.; Farajzadeh, A.M. Gradation of MODIS cloud mask algorithm using simultaneous aster imagery. J. Spat. Plan. 2011, 15, 81–99. (In Persian) [Google Scholar]
- Menenti, M.; Ghafarian Malamiri, H.R.; Shang, H.; Alfieri, S.M.; Maffei, C.; Jia, L. Observing the response of terrestrial vegetation to climate variability across a range of time scales by time series analysis of land surface temperature. In Multitemporal Remote Sensing; Part of the Remote Sensing and Digital Image Processing Book Series; Springer: Amsterdam, The Netherlands, 2016; Volume 20, pp. 277–315. [Google Scholar]
- Ghafarian Malamiri, H.R. Reconstruction of Gap-Free Time Series Satellite Observations of Land Surface Temperature to Model Spectral Soil Thermal Admittance. Ph.D. Thesis, Technische Universiteit Delft, Delft, The Netherlands, 2015. [Google Scholar]
- Ackerman, S.A.; Strabala, K.I.; Menzel, W.P.; Frey, R.A.; Moeller, C.C.; Gumley, L.E. Discriminating clear sky from clouds with MODIS. J. Geophys. Res. Atmos. 1998, 103, 32141–32157. [Google Scholar] [CrossRef]
- Rousta, I.; Sarif, M.O.; Gupta, R.D.; Olafsson, H.; Ranagalage, M.; Murayama, Y.; Zhang, H.; Mushore, T.D. Spatiotemporal analysis of land use/land cover and its effects on surface urban heat island using Landsat data: A case study of Metropolitan City Tehran (1988–2018). Sustainability 2018, 10, 4433. [Google Scholar] [CrossRef]
- Sanaienejad, S.; Shah Tahmasbi, A.; Sadr Abadi Haghighi, R.; Kelarestani, K. A study of spectral reflection on wheat fields in Mashhad using MODIS data. JWSS Isfahan Univ. Technol. 2008, 12, 11–19. [Google Scholar]
- Jia, L.; Shang, H.; Hu, G.; Menenti, M. Phenological response of vegetation to upstream river flow in the Heihe Rive basin by time series analysis of MODIS data. Hydrol. Earth Syst. Sci. 2011, 15, 1047–1064. [Google Scholar] [CrossRef]
- Hird, J.N.; McDermid, G.J. Noise reduction of NDVI time series: An empirical comparison of selected techniques. Remote Sens. Environ. 2009, 113, 248–258. [Google Scholar] [CrossRef]
- Roerink, G.; Menenti, M.; Verhoef, W. Reconstructing cloudfree NDVI composites using Fourier analysis of time series. Int. J. Remote Sens. 2000, 21, 1911–1917. [Google Scholar] [CrossRef]
- Jonsson, P.; Eklundh, L. Seasonality extraction by function fitting to time-series of satellite sensor data. IEEE Trans. Geosci. Remote Sens. 2002, 40, 1824–1832. [Google Scholar] [CrossRef]
- Beck, P.S.; Atzberger, C.; Høgda, K.A.; Johansen, B.; Skidmore, A.K. Improved monitoring of vegetation dynamics at very high latitudes: A new method using MODIS NDVI. Remote Sens. Environ. 2006, 100, 321–334. [Google Scholar] [CrossRef]
- Chen, J.; Jönsson, P.; Tamura, M.; Gu, Z.; Matsushita, B.; Eklundh, L. A simple method for reconstructing a high-quality NDVI time-series data set based on the Savitzky–Golay filter. Remote Sens. Environ. 2004, 91, 332–344. [Google Scholar] [CrossRef]
- Cao, R.; Chen, Y.; Shen, M.; Chen, J.; Zhou, J.; Wang, C.; Yang, W. A simple method to improve the quality of NDVI time-series data by integrating spatiotemporal information with the Savitzky-Golay filter. Remote Sens. Environ. 2018, 217, 244–257. [Google Scholar] [CrossRef]
- Atkinson, P.M.; Jeganathan, C.; Dash, J.; Atzberger, C. Inter-comparison of four models for smoothing satellite sensor time-series data to estimate vegetation phenology. Remote Sens. Environ. 2012, 123, 400–417. [Google Scholar] [CrossRef]
- Verhoef, W. Application of Harmonic Analysis of NDVI Time Series (HANTS); Dlo Winand Staring Center: Wageningen, The Netherlands, 1996; pp. 19–24. [Google Scholar]
- Verhoef, W.; Menenti, M.; Azzali, S. Cover A colour composite of NOAA-AVHRR-NDVI based on time series analysis (1981–1992). Int. J. Remote Sens. 1996, 17, 231–235. [Google Scholar] [CrossRef]
- Menenti, M.; Azzali, S.; Verhoef, W.; Van Swol, R. Mapping agroecological zones and time lag in vegetation growth by means of Fourier analysis of time series of NDVI images. Adv. Space Res. 1993, 13, 233–237. [Google Scholar] [CrossRef]
- Zhou, J.; Jia, L.; Menenti, M. Reconstruction of global MODIS NDVI time series: Performance of harmonic analysis of time series (HANTS). Remote Sens. Environ. 2015, 163, 217–228. [Google Scholar] [CrossRef]
- Jiang, X.; Wang, D.; Tang, L.; Hu, J.; Xi, X. Analysing the vegetation cover variation of China from AVHRR-NDVI data. Int. J. Remote Sens. 2008, 29, 5301–5311. [Google Scholar] [CrossRef]
- Broomhead, D.; King, G.P. On the qualitative analysis of experimental dynamical systems. Nonlinear Phenom. Chaos 1986, 113, 114. [Google Scholar]
- Broomhead, D.S.; King, G.P. Extracting qualitative dynamics from experimental data. Phys. D Nonlinear Phenom. 1986, 20, 217–236. [Google Scholar] [CrossRef]
- Broomhead, D.; Jones, R.; King, G.; Pike, E. Singular system analysis with application to dynamical systems. In Choas, Noise and Fractals; Pike, E.R., Lugiato, L.A., Eds.; Malvern Physics Series; Adam Hilger: Bristol, UK, 1987; pp. 15–27. [Google Scholar]
- Allen, M.R.; Smith, L.A. Monte Carlo SSA: Detecting irregular oscillations in the presence of colored noise. J. Clim. 1996, 9, 3373–3404. [Google Scholar] [CrossRef]
- Danilov, D.; Zhigljavsky, A. Principal Components of Time Series: The ‘Caterpillar’ Method; University of St. Petersburg: Saint Petersburg, Russia, 1997; pp. 1–307. [Google Scholar]
- Ghil, M.; Taricco, C. Advanced spectral analysis methods. In Past and Present Variability of the Solar-Terrestrial System: Measurement, Data Analysis and Theoretical Models; Ios Press: Amsterdam, The Netherlands, 1997; pp. 137–159. [Google Scholar]
- Vautard, R.; Yiou, P.; Ghil, M. Singular-spectrum analysis: A toolkit for short, noisy chaotic signals. Phys. D Nonlinear Phenom. 1992, 58, 95–126. [Google Scholar] [CrossRef]
- Yiou, P.; Sornette, D.; Ghil, M. Data-adaptive wavelets and multi-scale singular-spectrum analysis. Phys. D Nonlinear Phenom. 2000, 142, 254–290. [Google Scholar] [CrossRef]
- Golyandina, N.; Nekrutkin, V.; Zhigljavsky, A.A. Analysis of Time Series Structure: SSA and Related Techniques; Chapman and Hall/CRC: Washington, DC, USA, 2001. [Google Scholar]
- Jolliffe, I. Principal component analysis. In International Encyclopedia of Statistical Science; Springer: Berlin/Heidelberg, Germany, 2011; pp. 1094–1096. [Google Scholar]
- Vautard, R.; Ghil, M. Singular spectrum analysis in nonlinear dynamics, with applications to paleoclimatic time series. Phys. D Nonlinear Phenom. 1989, 35, 395–424. [Google Scholar] [CrossRef]
- Ghil, M.; Vautard, R. Interdecadal oscillations and the warming trend in global temperature time series. Nature 1991, 350, 324. [Google Scholar] [CrossRef]
- Yiou, P.; Baert, E.; Loutre, M.-F. Spectral analysis of climate data. Surv. Geophys. 1996, 17, 619–663. [Google Scholar] [CrossRef]
- Chen, Q.; van Dam, T.; Sneeuw, N.; Collilieux, X.; Weigelt, M.; Rebischung, P. Singular spectrum analysis for modeling seasonal signals from GPS time series. J. Geodyn. 2013, 72, 25–35. [Google Scholar] [CrossRef]
- Kondrashov, D.; Ghil, M. Spatio-temporal filling of missing points in geophysical data sets. Nonlinear Process. Geophys. 2006, 13, 151–159. [Google Scholar] [CrossRef]
- Kondrashov, D.; Shprits, Y.; Ghil, M. Gap filling of solar wind data by singular spectrum analysis. Geophys. Res. Lett. 2010, 37. [Google Scholar] [CrossRef]
- Wang, D.; Liang, S. Singular spectrum analysis for filling gaps and reducing uncertainties of MODIS land products. In Proceedings of the IGARSS 2008—2008 IEEE International Geoscience & Remote Sensing Symposium, Boston, MA, USA, 7–11 July 2008; pp. V-558–V-561. [Google Scholar]
- Rousta, I.; Doostkamian, M.; Haghighi, E.; Malamiri, H.R.G.; Yarahmadi, P. Analysis of spatial autocorrelation patterns of heavy and super-heavy rainfall in Iran. Adv. Atmos. Sci. 2017, 34, 1069–1081. [Google Scholar] [CrossRef]
- Rousta, I.; Doostkamian, M.; Taherian, A.M.; Haghighi, E.; Ghafarian Malamiri, H.R.; Ólafsson, H. Investigation of the spatio-temporal variations in atmosphere thickness pattern of Iran and the Middle East with special focus on precipitation in Iran. Climate 2017, 5, 82. [Google Scholar] [CrossRef]
- Rousta, I.; Javadizadeh, F.; Dargahian, F.; Olafsson, H.; Shiri-Karimvandi, A.; Vahedinejad, S.H.; Doostkamian, M.; Monroy Vargas, E.R.; Asadolahi, A. Investigation of vorticity during prevalent winter precipitation in Iran. Adv. Meteorol. 2018, 2018. [Google Scholar] [CrossRef]
- Rousta, I.; Khosh Akhlagh, F.; Soltani, M.; Modir Taheri Sh, S. Assessment of blocking effects on rainfall in northwestern Iran. In Proceedings of the COMECAP, Heraklion, Greece, 28–31 May 2014; pp. 127–132. [Google Scholar]
- Rousta, I.; Nasserzadeh, M.H.; Jalali, M.; Haghighi, E.; Ólafsson, H.; Ashrafi, S.; Doostkamian, M.; Ghasemi, A. Decadal spatial-temporal variations in the spatial pattern of anomalies of extreme precipitation thresholds (Case Study: Northwest Iran). Atmosphere 2017, 8, 135. [Google Scholar] [CrossRef]
- Sabziparvar, A.A.; Mir Mousavi, S.H.; Karampour, M.; Doostkamian, M.; Haghighi, E.; Rousta, I.; Olafsson, H.; Sarif, M.O.; Gupta, R.D.; Moniruzzaman, M. Harmonic analysis of the spatiotemporal pattern of thunderstorms in Iran (1961–2010). Adv. Meteorol. 2019, 2019. [Google Scholar] [CrossRef]
- Loveland, T.R.; Dwyer, J.L. Landsat: Building a strong future. Remote Sens. Environ. 2012, 122, 22–29. [Google Scholar] [CrossRef]
- Tucker, C.J. Red and photographic infrared linear combinations for monitoring vegetation. Remote Sens. Environ. 1979, 8, 127–150. [Google Scholar] [CrossRef]
- Verhoef, W. Application of harmonic analysis of NDVI time series (HANTS). In Fourier Analysis of Temporal NDVI in the Southern African and American Continents; Report 108; SC-DLO: Wageningen, The Netherlands, 1996; pp. 19–24. [Google Scholar]
- Musial, J.P.; Verstraete, M.M.; Gobron, N. Comparing the effectiveness of recent algorithms to fill and smooth incomplete and noisy time series. Atmos. Chem. Phys. 2011, 11, 7905–7923. [Google Scholar] [CrossRef]
- Izquierdo Verdiguier, E. Kernel Feature Extraction Methods for Remote Sensing Data Analysis; University of Valencia: Valencia, Spain, 2014. [Google Scholar]
- Li, J.; Carlson, B.E.; Lacis, A.A. Application of spectral analysis techniques in the intercomparison of aerosol data: 1. An EOF approach to analyze the spatial-temporal variability of aerosol optical depth using multiple remote sensing data sets. J. Geophys. Res. Atmos. 2013, 118, 8640–8648. [Google Scholar] [CrossRef]
- Elsner, J.B.; Tsonis, A.A. Singular Spectrum Analysis: A New Tool in Time Series Analysis; Springer Science & Business Media: New York, NY, USA, 2013. [Google Scholar]
- Ghil, M.; Allen, M.; Dettinger, M.; Ide, K.; Kondrashov, D.; Mann, M.; Robertson, A.W.; Saunders, A.; Tian, Y.; Varadi, F. Advanced spectral methods for climatic time series. Rev. Geophys. 2002, 40. [Google Scholar] [CrossRef]
- Schoellhamer, D.H. Singular spectrum analysis for time series with missing data. Geophys. Res. Lett. 2001, 28, 3187–3190. [Google Scholar] [CrossRef]
- Yan, L.; Roy, D.P. Spatially and temporally complete Landsat reflectance time series modelling: The fill-and-fit approach. Remote Sens. Environ. 2020, 241, 111718. [Google Scholar] [CrossRef]




















| Type of Time Series | Base Period | Number of Frequencies | Shortest Period | Valid Data Range | Orientation of Outliers | FET | DOD | Duration of Processing | |
|---|---|---|---|---|---|---|---|---|---|
| 15-year time series | First 7-year time series | 160 | 12 | 13 (≈6 months) | −1 to 1 | low | 0.02 | 5 | 13 min |
| Second 8-year time series | 182 | 14 | 13 (≈6 months) | −1 to 1 | low | 0.02 | 5 | 16 min | |
| Date | HANTS | M-SSA | ||
|---|---|---|---|---|
| RMSE | R2 | RMSE | R2 | |
| 1986/04/17 | 0.034 | 0.742 | 0.039 | 0.631 |
| 1987/09/11 | 0.020 | 0.962 | 0.015 | 0.961 |
| 1987/10/13 | 0.022 | 0.928 | 0.031 | 0.915 |
| 1988/03/21 | 0.083 | 0.181 | 0.033 | 0.649 |
| 1989/05/11 | 0.047 | 0.768 | 0.045 | 0.874 |
| 1990/08/18 | 0.030 | 0.866 | 0.022 | 0.945 |
| 1991/09/22 | 0.030 | 0.923 | 0.019 | 0.939 |
| 1992/07/06 | 0.026 | 0.928 | 0.025 | 0.930 |
| 1993/11/30 | 0.029 | 0.683 | 0.034 | 0.741 |
| 1994/07/28 | 0.022 | 0.949 | 0.018 | 0.936 |
| 1995/01/20 | 0.035 | 0.706 | 0.034 | 0.795 |
| 1996/08/18 | 0.040 | 0.887 | 0.024 | 0.924 |
| 1998/05/20 | 0.027 | 0.923 | 0.046 | 0.887 |
| 1998/10/27 | 0.020 | 0.906 | 0.030 | 0.896 |
| 2000/03/06 | 0.070 | 0.295 | 0.034 | 0.592 |
| Mean | 0.036 | 0.775 | 0.030 | 0.840 |
| RMSE of Landsat Data | RMSE of MODIS Data | ||||
|---|---|---|---|---|---|
| M-SSA | HANTS | M-SSA | HANTS | ||
| Time series_1 | 0.02 | 0.04 | Time series_5 | 0.046 | 0.087 |
| Time series_2 | 0.048 | 0.12 | Time series_6 | 0.041 | 0.1 |
| Time series_3 | 0.102 | 0.023 | Time series_7 | 0.052 | 0.102 |
| Time series—4 | 0.112 | 0.017 | Time series_8 | 0.045 | 0.117 |
| Mean of RMSEs | 0.071 | 0.05 | Mean of RMSEs | 0.046 | 0.102 |
© 2020 by the authors. Licensee MDPI, Basel, Switzerland. This article is an open access article distributed under the terms and conditions of the Creative Commons Attribution (CC BY) license (http://creativecommons.org/licenses/by/4.0/).
Share and Cite
Ghafarian Malamiri, H.R.; Zare, H.; Rousta, I.; Olafsson, H.; Izquierdo Verdiguier, E.; Zhang, H.; Mushore, T.D. Comparison of Harmonic Analysis of Time Series (HANTS) and Multi-Singular Spectrum Analysis (M-SSA) in Reconstruction of Long-Gap Missing Data in NDVI Time Series. Remote Sens. 2020, 12, 2747. https://doi.org/10.3390/rs12172747
Ghafarian Malamiri HR, Zare H, Rousta I, Olafsson H, Izquierdo Verdiguier E, Zhang H, Mushore TD. Comparison of Harmonic Analysis of Time Series (HANTS) and Multi-Singular Spectrum Analysis (M-SSA) in Reconstruction of Long-Gap Missing Data in NDVI Time Series. Remote Sensing. 2020; 12(17):2747. https://doi.org/10.3390/rs12172747
Chicago/Turabian StyleGhafarian Malamiri, Hamid Reza, Hadi Zare, Iman Rousta, Haraldur Olafsson, Emma Izquierdo Verdiguier, Hao Zhang, and Terence Darlington Mushore. 2020. "Comparison of Harmonic Analysis of Time Series (HANTS) and Multi-Singular Spectrum Analysis (M-SSA) in Reconstruction of Long-Gap Missing Data in NDVI Time Series" Remote Sensing 12, no. 17: 2747. https://doi.org/10.3390/rs12172747
APA StyleGhafarian Malamiri, H. R., Zare, H., Rousta, I., Olafsson, H., Izquierdo Verdiguier, E., Zhang, H., & Mushore, T. D. (2020). Comparison of Harmonic Analysis of Time Series (HANTS) and Multi-Singular Spectrum Analysis (M-SSA) in Reconstruction of Long-Gap Missing Data in NDVI Time Series. Remote Sensing, 12(17), 2747. https://doi.org/10.3390/rs12172747

