Internal Wave Dark-Band Signatures in ALOS-PALSAR Imagery Revealed by the Standard Deviation of the Co-Polarized Phase Difference
Abstract
1. Introduction
2. Theoretical Background
3. Study Area and Data Set
4. Experimental Results and Discussion
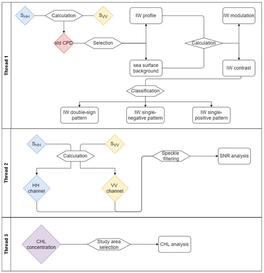
4.1. IW Signature Types Analysis
- Double sign IW signaturesWe identify 5 HH-polarized contrast profiles that follow the double sign IW signature pattern. The profiles and their respective are shown in Figure 5. Further details are listed in Table 2. The profiles have positive signatures more than 33% stronger than the negative ones. Please note that the peaks are associated to the pits. As explained by the hydrodynamic theory related to IWs [3], the front and rear slope of the solitary wave are associated, respectively, with increasing and decreasing sea surface roughness (i.e., respectively, bright and dark band in SAR imagery). Considering the IW rear slope, the decreasing in the signal backscattered of the sea surface causes a consequent decreasing in the SNR values. Thus, since, as pointed by [21,22,23,39], the over the sea surface tends to increase with decreasing SNR, the IW front and rear slopes are associated, respectively, with lower and higher values (i.e., dark and bright bands in the images). The varies between 0.77 and 3.15. Considering all IW signature profiles, the values are less than 50% lower than the ones, i.e., varies between 0.31 and 1.32. The correlation between the and values varies between 0.27 and 0.83, for double sign signatures.
- single-negative IW signaturesConsidering the single-negative signatures, 4 HH-polarized contrast profiles of our data set correspond to this class (or kind) of signature. The profiles and their corresponding are depicted in Figure 6. The are mostly negative, as expected; while, the are mostly positive. The varies between 1.02 (Image ID 5) and 1.47 (Image ID 8). Please, see Table 2. The varies between 0.73 and 2.59. Note that, the are more than 22% higher than the corresponding considering the range-propagating IW signatures, (i.e., Image ID 3, 8 and 9). The possible explanation for the higher associated to those single-negative IW signatures is the coupled effect of the hydrodynamic modulation (as discussed previously for the IW double sign signatures) and the role of surfactant films that enhance the co-polarized channel decorrelation, increasing the values associated to the IW rear slope signatures. As demonstrated in [6], the IW negative contrast in radar power is stronger as surfactant film concentration (or film elasticity) increases. In another way, Image ID 5 has 30% lower than its corresponding . It is important to point out that the IW signature in Image ID 5 is propagating in azimuth direction. As discussed by [6], the azimuth-propagating IW signatures are many times dominated by single-negative signatures. We recall that we use the same model in [6] to explain the class of signatures reported in this paper. In the particular case of azimuthally propagating IWs, positive contrast variations are absent in the model, and the backscatter contrast is expected to be negative, in agreement with the observation in Figure 6b (top panel). This is a consequence of assuming Bragg scattering and hence the IW hydrodynamic modulation does not change significantly range propagating Bragg waves for azimuth propagating IWs. Thus, the lower values of in this case can be explained by the fact that the increasing decorrelation between the co-polarized channels associated to the IW rear slopes are due only to the surface film modulation effect.Please note that considering all single-negative IW signatures, the maximum and minimum values are associated to the IW troughs and crests, respectively, and the correlation between the and values are always higher than 0.81, for single-negative IW contrast.
- single-positive IW signaturesWe identify 2 HH-polarized contrast profiles that follow the single-positive IW signature. The profiles and their corresponding are depicted in Figure 7. As expected, the values are mostly positive; while, considering image ID 2, the signatures have a double sign pattern and, for image ID 5, the values are mostly negative. The are 0.80 (Image ID 2) and 0.47 (Image ID 5). Please, see Table 2. The for Image ID 2 and Image ID 5 are, respectively, 0.61 and 0.20, i.e., more than 23% lower than the . According to [6], when the wind speed is very low (<2 m/s), the IW can be imaged as bright bands only since the expected dark bands are lost in the dark SAR image background. Another complementary theory presented in [40] associates the IW single-positive signatures to either or both the following mechanisms: (1) generation of bound centimeter-decimeter waves with Bragg wavelengths; and (2) wave breaking. The latter mechanisms are the responsible by a positive contrast even on the IW rear slope due to the indirect contribution of meter-scale waves to the backscattered signal [41]. We note in passing that some advanced radar imaging models use a composite surface expansion, which account for long-wave–short-wave interaction terms resulting in upwind–downwind differences of the backscattered signal, and hence could explain single-positive signatures [42]. Thus, no decreasing in the sea surface backscattering related to the IW rear slope is expected as well as no increasing decorrelation between the co-polarized channels (consequently, no decreasing in the SNR values are expected), resulting in no clear modulation of the . Please note that, since Image ID 2 and Image ID 5 are not acquired under low wind condition (see Table 1), the second theory (i.e., the one accounting for wave breaking) is more reliable. Considering both images there is no clear correlation between and . This is confirmed by the lowest correlation between the and (lower than 0.20).
4.2. Signal to Noise Ratio Analysis
4.3. Biomass Production Validation
5. Conclusions
- Considering the IW double sign signatures, the modulation associated to the std CPD is lower than the one associated to the HH- and VV-polarized intensity channels. The decreasing correlation between the co-polarized channels on the IW rear slope (higher std CPD values) is presumably due to the lower sea surface roughness (caused by hydrodynamic modulation) and, consequently, lower SNR.
- Taking into account the IW single-negative sign signatures, the modulation associated to the std CPD is higher than the one associated to HH- and VV-polarized intensity channels for the range-propagating IW signatures. Probably, the reason is the coupled effect of the hydrodynamic modulation and the surfactant films associated to the IW rear slopes and over the IW troughs, which admittedly decreases the correlation between the co-polarized channels (causing the raise of the std CPD values). In other way, for the azimuth-propagating IW signature, the std CPD is lower than the one associated to the HH-polarized intensity channel. The likely explanation is that the decreasing correlation between the co-polarized channels (and, consequently, the increase of the std CPD values) are mostly due to only one effect, i.e., the surfactant films present in the IW rear slope and over the IW trough.
- For the IW single-positive sign signatures, the modulation associated to the std CPD is lower than the one associated to the HH- and VV-polarized intensity channels. Since no decreasing in the IW rear slope sea surface backscattering is expected, no clear modulation of the std CPD is observed.
Author Contributions
Funding
Acknowledgments
Conflicts of Interest
Abbreviations
| IW | Internal Wave |
| SAR | Synthetic Aperture Radar |
| std | Standard Deviation |
| CPD | co-polarized Phase Difference |
| NESZ | Noise Equivalent Sigma Zero |
| SNR | Signal to Noise Ratio |
| GMR | Galapagos Marine Reserve |
| SLC | Single Look Complex |
| APL | ALOS-PALSAR |
| JAXA | Japan Aerospace and Exploration Agency |
| ASF DAAC | Alaska Satellite Facility Distributed Active Archive Center |
| NCEP-DOE AMIP | National Centers for Environmental Prediction– |
| Department of Energy Atmospheric Model Intercomparison Project | |
| ESRL | Earth System Research Laboratory’s |
| PSD | Physical Science Division |
| CHL-a | Chlorophyll-a |
| MODIS | Moderate Resolution Imaging Spectroradiometer |
| IQR | Interquartile range |
| NRCS | Normalized Radar Cross Section |
References
- Jackson, C.R.; Da Silva, J.C.; Jeans, G. The generation of nonlinear internal waves. Oceanography 2012, 25, 108–123. [Google Scholar] [CrossRef]
- Muacho, S.; Da Silva, J.; Brotas, V.; Oliveira, P. Effect of internal waves on near-surface chlorophyll concentration and primary production in the Nazaré Canyon (west of the Iberian Peninsula). Deep Sea Res. Part I Oceanogr. Res. Pap. 2013, 81, 89–96. [Google Scholar] [CrossRef]
- Alpers, W. Theory of radar imaging of internal waves. Nature 1985, 314, 245–247. [Google Scholar] [CrossRef]
- Apel, J.R. Oceanic internal waves and solitons. In An Atlas of Oceanic Internal Solitary Waves; Global Ocean Associates: Alexandria, VA, USA, 2002; pp. 1–40. [Google Scholar]
- Magalhaes, J.M.; Da Silva, J.C.B.; Buijsman, M.C.; Garcia, C.A.E. Effect of the North Equatorial Counter Current on the generation and propagation of internal solitary waves off the Amazon shelf (SAR observations). Ocean Sci. 2016, 12, 243. [Google Scholar] [CrossRef]
- Da Silva, J.; Ermakov, S.; Robinson, I.; Jeans, D.; Kijashko, S. Role of surface films in ERS SAR signatures of internal waves on the shelf: 1. Short-period internal waves. J. Geophys. Res. Ocean. 1998, 103, 8009–8031. [Google Scholar] [CrossRef]
- Jackson, C.R.; da Silva, J.C.; Jeans, G.; Alpers, W.; Caruso, M.J. Nonlinear internal waves in synthetic aperture radar imagery. Oceanography 2013, 26, 68–79. [Google Scholar] [CrossRef]
- Kudryavtsev, V.; Kozlov, I.; Chapron, B.; Johannessen, J. Quad-polarization SAR features of ocean currents. J. Geophys. Res. Ocean. 2014, 119, 6046–6065. [Google Scholar] [CrossRef]
- Ermakov, S.; Salashin, S.; Panchenko, A. Film slicks on the sea surface and some mechanisms of their formation. Dyn. Atmos. Ocean. 1992, 16, 279–304. [Google Scholar] [CrossRef]
- Gade, M.; Hühnerfuss, H.; Korenowski, G. Marine Surface Films; Springer: Berlin, Germany, 2006; Volume 1243. [Google Scholar]
- Ermakov, S.A.; Sergievskaya, I.A.; Da Silva, J.C.; Kapustin, I.A.; Shomina, O.V.; Kupaev, A.V.; Molkov, A.A. Remote Sensing of Organic Films on the Water Surface Using Dual Co-Polarized Ship-Based X-/C-/S-Band Radar and TerraSAR-X. Remote Sens. 2018, 10, 1097. [Google Scholar] [CrossRef]
- Žutić, V.; Ćosović, B.; Marčenko, E.; Bihari, N.; Kršinić, F. Surfactant production by marine phytoplankton. Mar. Chem. 1981, 10, 505–520. [Google Scholar] [CrossRef]
- Kujawinski, E.B.; Farrington, J.W.; Moffett, J.W. Evidence for grazing-mediated production of dissolved surface-active material by marine protists. Mar. Chem. 2002, 77, 133–142. [Google Scholar] [CrossRef]
- Wurl, O.; Miller, L.; Röttgers, R.; Vagle, S. The distribution and fate of surface-active substances in the sea-surface microlayer and water column. Mar. Chem. 2009, 115, 1–9. [Google Scholar] [CrossRef]
- Hühnerfuss, H.; Alpers, W.; Jones, W.L.; Lange, P.A.; Richter, K. The damping of ocean surface waves by a monomolecular film measured by wave staffs and microwave radars. J. Geophys. Res. Ocean. 1981, 86, 429–438. [Google Scholar] [CrossRef]
- Alpers, W.; Hühnerfuss, H. The damping of ocean waves by surface films: A new look at an old problem. J. Geophys. Res. Ocean. 1989, 94, 6251–6265. [Google Scholar] [CrossRef]
- Dierking, W.; Skriver, H.; Gudmandsen, P. SAR polarimetry for sea ice classification. In Proceedings of the Workshop on POLinSAR—Applications of SAR Polarimetry and Polarimetric Interferometry, Frascati, Italy, January 2003; Volume 529. [Google Scholar]
- Migliaccio, M.; Nunziata, F.; Buono, A. SAR polarimetry for sea oil slick observation. Int. J. Remote Sens. 2015, 36, 3243–3273. [Google Scholar] [CrossRef]
- Migliaccio, M.; Nunziata, F.; Gambardella, A. On the co-polarized phase difference for oil spill observation. Int. J. Remote Sens. 2009, 30, 1587–1602. [Google Scholar] [CrossRef]
- Velotto, D.; Migliaccio, M.; Nunziata, F.; Lehner, S. Dual-polarized TerraSAR-X data for oil-spill observation. IEEE Trans. Geosci. Remote Sens. 2011, 49, 4751–4762. [Google Scholar] [CrossRef]
- Buono, A.; Nunziata, F.; de Macedo, C.R.; Velotto, D.; Migliaccio, M. A sensitivity analysis of the standard deviation of the Copolarized phase difference for sea oil slick observation. IEEE Trans. Geosci. Remote Sens. 2018, 57, 2022–2030. [Google Scholar] [CrossRef]
- Buono, A.; de Macedo, C.R.; Nunziata, F.; Velotto, D.; Migliaccio, M. Analysis on the Effects of SAR Imaging Parameters and Environmental Conditions on the Standard Deviation of the Co-Polarized Phase Difference Measured over Sea Surface. Remote Sens. 2019, 11, 18. [Google Scholar] [CrossRef]
- Espeseth, M.M.; Brekke, C.; Jones, C.E.; Holt, B.; Freeman, A. The impact of system noise in polarimetric SAR imagery on oil spill observations. IEEE Trans. Geosci. Remote Sens. 2020, 58, 4194–4214. [Google Scholar] [CrossRef]
- Guissard, A. Mueller and Kennaugh matrices in radar polarimetry. IEEE Trans. Geosci. Remote Sens. 1994, 32, 590–597. [Google Scholar] [CrossRef]
- Ulaby, F.; Sarabandi, K.; Nashashibi, A. Statistical properties of the Mueller matrix of distributed target. IEE Proc.-F 1992, 139, 136–146. [Google Scholar]
- Joughin, I.R.; Winebrenner, D.P.; Percival, D.B. Probability density functions for multilook polarimetric signatures. IEEE Trans. Geosci. Remote Sens. 1994, 32, 562–574. [Google Scholar] [CrossRef]
- Lee, J.S.; Hoppel, K.W.; Mango, S.A.; Miller, A.R. Intensity and phase statistics of multilook polarimetric and interferometric SAR imagery. IEEE Trans. Geosci. Remote Sens. 1994, 32, 1017–1028. [Google Scholar]
- Schuler, D.; Lee, J.S. Mapping ocean surface features using biogenic slick-fields and SAR polarimetric decomposition techniques. IEEE Proc. Radar Sonar Navig. 2006, 153, 260–270. [Google Scholar] [CrossRef]
- Jackson, C.R.; Apel, J. An atlas of internal solitary-like waves and their properties. Contract 2004, 14, 0176. [Google Scholar]
- Magalhaes, J.M.; Da Silva, J.C. Internal solitary waves in the Andaman Sea: New insights from SAR imagery. Remote Sens. 2018, 10, 861. [Google Scholar] [CrossRef]
- Osborne, A.; Burch, T. Internal solitons in the Andaman Sea. Science 1980, 208, 451–460. [Google Scholar] [CrossRef]
- Doydee, P.; Saitoh, S.I.; Matsumoto, K. Variability of chlorophyll-a and SST at regional seas level in Thai waters using satellite data. J. Fish. Environ. 2010, 34, 35–44. [Google Scholar]
- Suwannathatsa, S.; Wongwises, P. Chlorophyll distribution by oceanic model and satellite data in the Bay of Bengal and Andaman Sea. Oceanol. Hydrobiol. Stud. 2013, 42, 132–138. [Google Scholar] [CrossRef]
- Schaeffer, B.A.; Morrison, J.M.; Kamykowski, D.; Feldman, G.C.; Xie, L.; Liu, Y.; Sweet, W.; McCulloch, A.; Banks, S. Phytoplankton biomass distribution and identification of productive habitats within the Galapagos Marine Reserve by MODIS, a surface acquisition system, and in-situ measurements. Remote Sens. Environ. 2008, 112, 3044–3054. [Google Scholar] [CrossRef]
- Witman, J.D.; Brandt, M.; Smith, F. Coupling between subtidal prey and consumers along a mesoscale upwelling gradient in the Galapagos Islands. Ecol. Monogr. 2010, 80, 153–177. [Google Scholar] [CrossRef]
- Kanamitsu, M.; Ebisuzaki, W.; Woollen, J.; Yang, S.K.; Hnilo, J.; Fiorino, M.; Potter, G. Ncep–doe amip-ii reanalysis (r-2). Bull. Am. Meteorol. Soc. 2002, 83, 1631–1644. [Google Scholar] [CrossRef]
- NASA Goddard Space Flight Center; Ocean Ecology Laboratory; Ocean Biology Processing Group. Moderate-Resolution Imaging Spectroradiometer (MODIS) Aqua Chlorophyll a Data. Available online: https://oceandata.sci.gsfc.nasa.gov/MODIS-Aqua/Mapped/Monthly/4km/chlor_a/ (accessed on 7 July 2020).
- Kudryavtsev, V.; Hauser, D.; Caudal, G.; Chapron, B. A semiempirical model of the normalized radar cross-section of the sea surface 1. Background model. J. Geophys. Res. Ocean. 2003, 108, FET-2. [Google Scholar] [CrossRef]
- Alpers, W.; Holt, B.; Zeng, K. Oil spill detection by imaging radars: Challenges and pitfalls. Remote Sens. Environ. 2017, 201, 133–147. [Google Scholar] [CrossRef]
- Da Silva, J.; Ermakov, S.; Robinson, I.; Potter, R. ERS SAR observations of long internal waves with positive backscatter signatures. In Proceedings of the IEEE 1999 International Geoscience and Remote Sensing Symposium. IGARSS’99 (Cat. No. 99CH36293), Hamburg, Germany, 28 June–2 July 1999; Volume 3, pp. 1481–1483. [Google Scholar]
- Thompson, D.; Gasparovic, R. Intensity modulation in SAR images of internal waves. Nature 1986, 320, 345–348. [Google Scholar] [CrossRef]
- Brandt, P.; Romeiser, R.; Rubino, A. On the determination of characteristics of the interior ocean dynamics from radar signatures of internal solitary waves. J. Geophys. Res. Ocean. 1999, 104, 30039–30045. [Google Scholar] [CrossRef]
- Skrunes, S.; Brekke, C.; Jones, C.E.; Holt, B. A multisensor comparison of experimental oil spills in polarimetric SAR for high wind conditions. IEEE J. Sel. Top. Appl. Earth Obs. Remote Sens. 2016, 9, 4948–4961. [Google Scholar] [CrossRef]
- Earth Observation Research and Application Center JAXA. ALOS Data Users Handbook, Revision C; Earth Observation Research and Application Center JAXA: Tokyo, Japan, 2008. [Google Scholar]
- Nunziata, F.; de Macedo, C.; Buono, A.; Velotto, D.; Migliaccio, M. On the analysis of a time series of X–band TerraSAR–X SAR imagery over oil seepages. Int. J. Remote Sens. 2019, 40, 3623–3646. [Google Scholar] [CrossRef]
- Wilson, W.; Collier, A. The production of surface-active material by marine phytoplankton cultures. J. Mar. Res. 1972, 30, 15–26. [Google Scholar]
- Gašparović, B.; Kozarac, Z.; Saliot, A.; Ćosović, B.; Möbius, D. Physicochemical Characterization of Natural Andex-Situ Reconstructed Sea-Surface Microlayers. J. Colloid Interface Sci. 1998, 208, 191–202. [Google Scholar] [CrossRef] [PubMed][Green Version]
- Lin, I.I.; Alpers, W.; Liu, W.T. First evidence for the detection of natural surface films by the QuikSCAT scatterometer. Geophys. Res. Lett. 2003, 30. [Google Scholar] [CrossRef]
- Garrett, W. Physicochemical effects of organic films at the sea surface and their role in the interpretation of remotely sensed imagery. In ONRL Workshop Proceedings: Role of Surfactant Films on the Interfacial Properties of the Sea Surface; Office of Naval Research London Branch: London, UK, 1986; pp. 1–17. [Google Scholar]











| SAR Sensor, Frequency (GHz) | ALOS PALSAR, 1.27 | ||||
|---|---|---|---|---|---|
| Imaging Mode | Polarimetric | ||||
| Slant Range × Azimuth Resolution | 30 × 10 | ||||
| Nominal NERZ (dB) | −29 | ||||
| Images ID | Data Collection | AOI Range (°) | Wind Speed (m/s) | Wind Direction (°) | Location |
| 1 | 2007.04.14 | 22.81–23.85 | 4.75 | 245.12 | Andaman Sea |
| 2 | 2007.04.14 | 22.76–23.28 | 7.42 | 129.55 | Andaman Sea |
| 3 | 2009.03.14 | 24.50–25.05 | 5.11 | 73.87 | GMR |
| 4 | 2009.08.16 | 23.42–24.26 | 8.40 | 166.52 | GMR |
| 5 | 2009.08.28 | 22.95–25.04 | 4.90 | 179.04 | GMR |
| 6 | 2009.09.14 | 22.79–25.05 | 6.18 | 166.58 | GMR |
| 7 | 2010.12.01 | 22.79–25.04 | 7.54 | 188.61 | GMR |
| 8 | 2011.03.20 | 23.54–25.03 | 4.82 | 85.20 | GMR |
| 9 | 2011.03.20 | 23.48–25.06 | 4.64 | 80.52 | GMR |
| Image ID | Profile ID | Signature Pattern | Correlation | |||
|---|---|---|---|---|---|---|
| 1 | 1 | 3.15 | 2.69 | 1.32 | 0.83 | |
| 2 | 2 | + | 0.80 | 0.77 | 0.61 | 0.19 |
| 3 | 3 | − | 1.11 | 1.12 | 2.59 | 0.90 |
| 4 | 4 | 1.99 | 1.80 | 0.84 | 0.34 | |
| 5 | 5.1 | + | 0.47 | 0.39 | 0.20 | 0.13 |
| 5.2 | − | 1.02 | 0.95 | 0.73 | 0.88 | |
| 6 | 6 | 0.77 | 0.62 | 0.31 | 0.38 | |
| 7 | 7 | 1.61 | 1.44 | 1.07 | 0.83 | |
| 8 | 8 | − | 1.47 | 1.35 | 1.94 | 0.88 |
| 9 | 9.1 | 2.10 | 1.67 | 0.97 | 0.27 | |
| 9.2 | − | 1.36 | 1.23 | 1.74 | 0.81 |
© 2020 by the authors. Licensee MDPI, Basel, Switzerland. This article is an open access article distributed under the terms and conditions of the Creative Commons Attribution (CC BY) license (http://creativecommons.org/licenses/by/4.0/).
Share and Cite
de Macedo, C.R.; da Silva, J.C.B. Internal Wave Dark-Band Signatures in ALOS-PALSAR Imagery Revealed by the Standard Deviation of the Co-Polarized Phase Difference. Remote Sens. 2020, 12, 2372. https://doi.org/10.3390/rs12152372
de Macedo CR, da Silva JCB. Internal Wave Dark-Band Signatures in ALOS-PALSAR Imagery Revealed by the Standard Deviation of the Co-Polarized Phase Difference. Remote Sensing. 2020; 12(15):2372. https://doi.org/10.3390/rs12152372
Chicago/Turabian Stylede Macedo, Carina R., and José C. B. da Silva. 2020. "Internal Wave Dark-Band Signatures in ALOS-PALSAR Imagery Revealed by the Standard Deviation of the Co-Polarized Phase Difference" Remote Sensing 12, no. 15: 2372. https://doi.org/10.3390/rs12152372
APA Stylede Macedo, C. R., & da Silva, J. C. B. (2020). Internal Wave Dark-Band Signatures in ALOS-PALSAR Imagery Revealed by the Standard Deviation of the Co-Polarized Phase Difference. Remote Sensing, 12(15), 2372. https://doi.org/10.3390/rs12152372
