Irrigation Optimization Under a Limited Water Supply by the Integration of Modern Approaches into Traditional Water Management on the Cotton Fields
Abstract
1. Introduction
2. Materials and Methods
2.1. Study Area
2.2. Agronomic Managment
2.3. Field Data Collection
2.4. Spectral Data Analysis
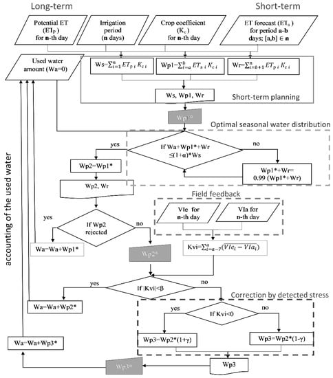
2.5. Optimization by Weather Forecast and Field Spectroscopy
2.6. Agro-Hydrological Simulation Model
2.7. Evaluation of Different Irrigation Scheduling Approaches through the Simulation Model Application
- (1)
- Critical soil pressure head: a combination of two depths (−30 and −40 cm) and two thresholds of soil pressure head (−600 and −800 cm) were applied.
- (2)
- Allowable daily stress: which is defined by the ratio between the daily actual and potential crop transpiration (Ta Tp−1). In this study, values of ratio were applied from 0.95 to 0.85.
3. Results and Discussion
3.1. Cotton Field Results
3.2. Cotton State Assessment by Spectroscopy
3.3. Definition of Irrigation Scheduling through the Optimization by Weather Forecast and Field Spectroscopy Approach
3.4. Cotton Responses to Different Irrigation Schedules
4. Conclusions
Author Contributions
Funding
Conflicts of Interest
References
- EU Commission. Hard Surfaces Hidden Costs—Searching for Alternatives to Land Take and Soil Sealing; Publications Office of the European Union: Luxembourg, 2013; 31p, ISBN 978-92-79-30550-4. [Google Scholar] [CrossRef]
- Nelson, G.C.; Rosegrant, M.W.; Koo, J.; Robertson, R.; Sulser, T.; Zhu, T.; Ringler, C.; Msangi, S.; Palazzo, A.; Batka, M. Climate Change: Impact on Agriculture and Costs of Adaptation; International Food Policy Research Institute: Washington, DC, USA, 2009; Volume 21. [Google Scholar]
- Olesen, J.E.; Bindi, M. Consequences of climate change for European agricultural productivity, land use and policy. Eur. J. Agron. 2002, 16, 239–262. [Google Scholar] [CrossRef]
- Gornall, J.; Betts, R.; Burke, E.; Clark, R.; Camp, J.; Willett, K.; Wiltshire, A. Implications of climate change for agricultural productivity in the early twenty-first century. Philos. Trans. R. Soc. B-Biol. Sci. 2002, 365, 2973–2989. [Google Scholar] [CrossRef] [PubMed]
- Prasad, P.V.V.; Staggenborg, S.A.; Ristic, Z. Impacts of drought and/or heat stress on physiological, developmental, growth, and yield processes of crop plants. In Response of Crops to Limited Water: Understanding and Modeling Water Stress Effects on Plant Growth Processes; Agricultural System Model Series; American Society of Agronomy, Crop Science Society of America, Soil Science Society of America: Madison, WI, USA, 2008; Volume 1, pp. 301–356. [Google Scholar]
- Porter, J.R.; Xie, L.; Challinor, A.J.; Cochrane, K.; Howden, S.M.; Iqbal, M.M.; Lobell, D.B.; Travasso, M.I.; Chhetr, N.; Garrett, K.; et al. Climate Change: Impacts, Adaptation, and Vulnerability. In Part A: Global and Sectoral Aspects; IPCC Working Group II; Cambridge Univ. Press: Cambridge, UK, 2014; pp. 485–533. [Google Scholar]
- Wilks, D.S.; Wolfe, D.W. Optimal use and economic value of weather forecasts for lettuce irrigation in a humid climate. Agric. For. Meteorol. 1998, 89, 115–129. [Google Scholar] [CrossRef]
- Wang, D.; Cai, X. Irrigation scheduling—Role of weather forecasting and farmers’ behavior. J. Water Resour. Plan. Manag. 2009, 135, 364–372. [Google Scholar] [CrossRef]
- Allen, R.G.; Pereira, L.S.; Raes, D.; Smith, M. Crop Evapotranspiration-Guidelines for Computing Crop Water Requirements-FAO Irrigation and Drainage Paper 56; FAO: Rome, Italy, 1998; Volume 300, p. D05109. [Google Scholar]
- Droogers, P.; Kite, G.; Murray-Rust, H. Use of simulation models to evaluate irrigation performance including water productivity, risk and system analyses. Irrig. Sci. 2000, 19, 139–145. [Google Scholar] [CrossRef]
- Geerts, S.; Raes, D. Deficit irrigation as an on-farm strategy to maximize crop water productivity in dry areas. Agric. Water Manag. 2009, 96, 1275–1284. [Google Scholar] [CrossRef]
- Smith, M.; Allen, R.; Pereira, L. Revised FAO Methodology for Crop-Water Requirements; 1998 (No. IAEA-TECDOC—1026); International Atomic Energy Agency (IAEA): Vienna, Austria, 1998. [Google Scholar]
- O’Toole, J.C.; Cruz, R.T. Response of leaf water potential, stomatal resistance, and leaf rolling to water stress. Plant Physiol. 1980, 65, 428–432. [Google Scholar] [CrossRef] [PubMed]
- Thompson, R.B.; Gallardo, M.; Valdez, L.C.; Fernández, M.D. Using plant water status to define threshold values for irrigation management of vegetable crops using soil moisture sensors. Agric. Water Manag. 2007, 88, 147–158. [Google Scholar] [CrossRef]
- Basso, B.; Cammarano, D.; De Vita, P. Remotely sensed vegetation indices: Theory and applications for crop management. Ital. J. Agrometeorol. 2004, 53, 36–53. [Google Scholar]
- Gamon, J.A.; Penuelas, J.; Field, C.B. A narrow-waveband spectral index that tracks diurnal changes in photosynthetic efficiency. Remote Sens. Environ. 1992, 41, 35–44. [Google Scholar] [CrossRef]
- Hernández, E.I.; Melendez-Pastor, I.; Navarro-Pedreño, J.; Gómez, I. Spectral indices for the detection of salinity effects in melon plants. Sci. Agric. 2014, 71, 324–330. [Google Scholar] [CrossRef]
- Sims, D.A.; Gamon, J.A. Relationships between leaf pigment content and spectral reflectance across a wide range of species, leaf structures and developmental stages. Remote Sens. Environ. 2002, 81, 337–354. [Google Scholar] [CrossRef]
- Priesack, E.; Gayler, S. Agricultural crop models: Concepts of resource acquisition and assimilate partitioning. In Progress in Botany; Springer: Berlin/Heidelberg, Germany, 2009; pp. 195–222. [Google Scholar]
- Yin, X.; van Laar, H.H. Crop System Dynamics. An Ecophysiological Simulation Model for Genotype-by-Environment Interactions; Wageningen Academic Publishers: Wageningen, The Neatherlands, 2005; p. 155. ISBN 487063966. [Google Scholar]
- Bonfante, A.; Monaco, E.; Manna, P.; De Mascellis, R.; Basile, A.; Buonanno, M.; Cantilena, G.; Esposito, A.; Tedeschi, A.; De Michele, C.; et al. LCIS DSS—An irrigation supporting system for water use efficiency improvement in precision agriculture: A maize case study. Agric. Syst. 2019, 176, 102646. [Google Scholar] [CrossRef]
- Hunink, J.; Vila, M.; Baille, A. REDSIM: Approach to Soil WATER modelling. Tools and Data Considerations to Provide Relevant Soil Water Information for Deficit Irrigation; Unpublished Report; FutureWater: Wageningen, The Netherlands, 2011; Volume 32. [Google Scholar]
- Terribile, F.; Agrillo, A.; Bonfante, A.; Buscemi, G.; Colandrea, M.; D’Antonio, A.; De Mascellis, R.; De Michele, C.; Langella, G.; Manna, P.; et al. A Web-based spatial decision supporting system for land management and soil conservation. Solid Earth 2015, 6, 903. [Google Scholar] [CrossRef]
- Kroes, J.G.; Van Dam, J.C.; Huygen, J.; Vervoort, R.W. User’s Guide of SWAP Version 2.0; Simulation of Water Flow, Solute Transport and Plant Growth in the Soil-Water-Atmosphere-Plant Environment; Wageningen Environmental Research: Wageningen, The Netherlands, 2002; Volume 610, p. 137. [Google Scholar]
- Boogaard, H.L.; Van Diepen, C.A.; Rotter, R.P.; Cabrera, J.M.C.A.; Van Laar, H.H. WOFOST 7.1; User’s Guide for the WOFOST 7.1 Crop Growth Simulation Model and WOFOST Control Center 1.5; Wageningen, Winand Staring Centre for Integrated Land, Soil and Water Research: Wageningen, The Netherlands, 1998; Volume 52. [Google Scholar]
- Steduto, P.; Hsiao, T.C.; Raes, D.; Fereres, E. AquaCrop—The FAO crop model to simulate yield response to water: I. Concepts and underlying principles. Agron. J. 2009, 101, 426–437. [Google Scholar] [CrossRef]
- Todorovic, M.; Albrizio, R.; Zivotic, L.; Saab, M.T.A.; Stöckle, C.; Steduto, P. Assessment of AquaCrop, CropSyst, and WOFOST models in the simulation of sunflower growth under different water regimes. Agron. J. 2009, 101, 509–521. [Google Scholar] [CrossRef]
- Eitzinger, J.; Trnka, M.; Hösch, J.; Žalud, Z.; Dubrovský, M. Comparison of CERES, WOFOST and SWAP models in simulating soil water content during growing season under different soil conditions. Ecol. Model. 2004, 171, 223–246. [Google Scholar] [CrossRef]
- Dorji, M. Integration of SWAP Model and SEBAL for Evaluation of On-Farm Irrigation Scheduling with Minimum Field Data; ITC: Kolkata, India, 2003. [Google Scholar]
- Uran, O.; Janssen, R. Why are spatial decision support systems not used? Some experiences from the Netherlands. Comput. Environ. Urban Syst. 2003, 27, 511–526. [Google Scholar] [CrossRef]
- Wenkel, K.O.; Berg, M.; Mirschel, W.; Wieland, R.; Nendel, C.; Köstner, B. LandCaRe DSS–An interactive decision support system for climate change impact assessment and the analysis of potential agricultural land use adaptation strategies. J. Environ. Manag. 2013, 127, S168–S183. [Google Scholar] [CrossRef]
- Kirda, C. Deficit Irrigation Scheduling Based on Plant Growth Stages Showing Water Stress Tolerance; Deficit Irrigation Practices, Water Reports; Food and Agricultural Organization of the United Nations: Rome, Italy, 2002; Volume 22. [Google Scholar]
- Bauer, P.; Faircloth, W.; Rowland, D.; Ritchie, G.; Perry, C.; Barnes, E. Water-sensitivity of cotton growth stages. In Cotton Irrigation Management of Humid Regions, Cotton Incorporated; University of Georgia: Athens, Greece, 2012; pp. 17–20. [Google Scholar]
- Cakir, R. Effect of water stress at different development stages on vegetative and reproductive growth of corn. Field Crops Res. 2004, 89, 1–16. [Google Scholar] [CrossRef]
- Ghobadi, M.; Bakhshandeh, M.; Fathi, G.; Gharineh, M.H.; Alami-Said, K.; Naderi, A.; Ghobadi, M.E. Short and long periods of water stress during different growth stages of canola (Brassica napus L.): Effect on yield, yield components, seed oil and protein contents. J. Agron. 2006, 5, 336–341. [Google Scholar]
- Karam, F.; Lahoud, R.; Masaad, R.; Daccache, A.; Mounzer, O.; Rouphael, Y. Water use and lint yield response of drip irrigated cotton to the length of irrigation season. Agric. Water Manag. 2006, 85, 287–295. [Google Scholar] [CrossRef]
- USDA-Natural Resources Conservation Service. Soil Survey Staff. Keys to Soil Taxonomy, 12th ed.; USDA-Natural Resources Conservation Service: Washington, DC, USA, 2014. [Google Scholar]
- Eswaran, H.; Cook, T. Classification and Management-related Properties of Vertisols. In Management of Vertisols in Sub Saharan Africa, Proceeding of the Conference Held at ILCA, Addis Ababa, Ethiopia, 31 August–4 September 1987; ILCA: Addis Ababa, Ethiopia, 1988; pp. 64–85. [Google Scholar]
- ADAMA Agan Ltd. Cotton Growth Management 2014–2015; ADAMA Agan, Ltd.: Ashdod, Israel, 2014. [Google Scholar]
- Jackson, R.D.; Clarke, T.R.; Moran, M.S. Bidirectional calibration results for 11 Spectralon and 16 BaSO4 reference reflectance panels. Remote Sens. Environ. 1992, 40, 231–239. [Google Scholar] [CrossRef]
- Jones, H.G. Irrigation scheduling: Advantages and pitfalls of plant-based methods. J. Exp. Bot. 2004, 55, 2427–2436. [Google Scholar] [CrossRef] [PubMed]
- Basso, B.; Cammarano, D.; Carfagna, E. Review of crop yield forecasting methods and early warning systems. In Proceedings of the First Meeting of the Scientific Advisory Committee of the Global Strategy to Improve Agricultural and Rural Statistics, FAO Headquarters, Rome, Italy, 18–19 July 2013. [Google Scholar]
- Li, H.; Zheng, L.; Lei, Y.; Li, C.; Liu, Z.; Zhang, S. Estimation of water consumption and crop water productivity of winter wheat in North China Plain using remote sensing technology. Agric. Water Manag. 2008, 95, 1271–1278. [Google Scholar] [CrossRef]
- Ranjan, R. Identification and Differentiation of Water and Nitrogen Stresses Using Hyperspectral Remote Sensing. Ph.D. Thesis, Iari, Division of Agricultural Physics, New Delhi, India, 2012. [Google Scholar]
- Van Beek, J.; Tits, L.; Somers, B.; Coppin, P. Stem water potential monitoring in pear orchards through WorldView-2 multispectral imagery. Remote Sens. 2013, 5, 6647–6666. [Google Scholar] [CrossRef]
- Rouse, J., Jr.; Haas, R.H.; Schell, J.A.; Deering, D.W. Monitoring Vegetation Systems in the Great Plains with ERTS. In Goddard Space Flight Center 3d ERTS-1 Symp. Vol. 1, Sect. A; NASA Goddard Space Flight Center: College Station, TX, USA, January 1974; pp. 309–317. [Google Scholar]
- Haboudane, D.; Miller, J.R.; Pattey, E.; Zarco-Tejada, P.J.; Strachan, I.B. Hyperspectral vegetation indices and novel algorithms for predicting green LAI of crop canopies: Modeling and validation in the context of precision agriculture. Remote Sens. Environ. 2004, 90, 337–352. [Google Scholar] [CrossRef]
- Penuelas, J.; Filella, I.; Gamon, J.A. Assessment of photosynthetic radiation-use efficiency with spectral reflectance. New Phytol. 1995, 131, 291–296. [Google Scholar] [CrossRef]
- Van Genuchten, M.T. A closed-form equation for predicting the hydraulic conductivity of unsaturated soils. Soil Sci. Soc. Am. J. 1980, 44, 892–898. [Google Scholar] [CrossRef]
- Mualem, Y. A new model for predicting the hydraulic conductivity of unsaturated porous media. Water Resour. Res. 1976, 12, 513–522. [Google Scholar] [CrossRef]
- Ritchie, J.T. Model for predicting evaporation from a row crop with incomplete cover. Water Resour. Res. 1972, 8, 1204–1213. [Google Scholar] [CrossRef]
- Feddes, R.A.; Kowalik, P.J.; Zaradny, H. Simulation of Field Water Use and Crop Yield; Wageningen Centre for Agricultural Publishing and Documentation: Wageningen, The Netherlands, 1978. [Google Scholar]
- Hijmans, R.J.; Guiking-Lens, I.M.; Van Diepen, C.A. WOFOST 6.0: User’s Guide for the WOFOST 6.0 Crop Growth Simulation Model; Winand Staring Centre for Integrated Land, Soil and Water Research: Wageningen, The Netherlands, 1994; Volume 12. [Google Scholar]
- Loague, K.; Green, R.E. Statistical and graphical methods for evaluating solute transport models: Overview and application. J. Contam. Hydrol. 1991, 7, 51–73. [Google Scholar] [CrossRef]
- Greenwood, D.J.; Neeteson, J.J.; Draycott, A. Response of potatoes to N fertilizer: Dynamic model. Plant Soil 1985, 85, 185–203. [Google Scholar] [CrossRef]
- Addiscott, T.M.; Whitmore, A.P. Computer simulation of changes in soil mineral nitrogen and crop nitrogen during autumn, winter and spring. J. Agric. Sci. UK 1987, 109, 141–157. [Google Scholar] [CrossRef]
- Skewes, M. Irrigation Benchmarks and Best Management Practices for Winegrapes; Primary Industries and Resources SA: Adelaide, Australia, 1997. [Google Scholar]
- Purcell, B.; Associates Pty Ltd. Determining a Framework, Terms and Definitions for Water Use Efficiency in Irrigation [R/OL]; Report to Land and Water Resources Research and Development Corporation; Consulting Water Resources and Irrigation Engineers: Narrabri, Australia, 1999. [Google Scholar]







| VI | Type of Sensitivity | Formula for Spectrometer Data | Range of Values | Reference |
|---|---|---|---|---|
| NDVI | Green biomass | 0 to 1 | [46] | |
| RENDVI | Chlorophyll level | 0.2 to 0.9 | [18] | |
| MCARI2 | Leaf Area Index | 0 to 1 | [47] | |
| PRI | Photosynthetic Radiation Use Efficiency | −1 to 1 | [48] |
| Statistical Indexes | LAI (m2 m−2) | |
|---|---|---|
| 2015 | 2016 | |
| RMSE | 0.65 | 0.41 |
| EF | 0.69 | 0.67 |
| CRM | −0.03 | 0.09 |
| r | 0.88 | 0.91 |
| Year | Meas. | Simf | Simnws |
|---|---|---|---|
| (kg ha−1) | |||
| 2015 | 5200 | 5183 | 5445 |
| 2016 | 5100 | 5114 | 5517 |
| Irrigation Criteria | Irrigation (m3 ha−1) | Yield (t ha−1) | IWUI (t m−3) | |
|---|---|---|---|---|
| Critical Pressure head | ||||
| Soil depth | Soil Pressure head | |||
| −30 cm | −600 cm | 5285 | 5.513 | 0.0010 |
| −30 cm | −800 cm | 4761 | 5.508 | 0.0012 |
| −40 cm | −600 cm | 5218 | 5.512 | 0.0011 |
| −40 cm | −800 cm | 4905 | 5.507 | 0.0011 |
| Allowable Daily stress | ||||
| Ta Tp−1 | 0.95 | 4963 | 5.391 | 0.0011 |
| 0.90 | 4746 | 5.259 | 0.0011 | |
| 0.85 | 4321 | 5.122 | 0.0012 | |
| 0.80 | 4448 | 4.968 | 0.0011 | |
| Optimization algorithm | ||||
| Wp1 | 6431 | 4.830 | 0.0008 | |
| Wp2 | 4131 | 4.975 | 0.0012 | |
| Wp3 | 4156 | 4.939 | 0.0012 | |
| Real field conditions | 4766 | 5.114 | 0.0011 | |
© 2019 by the authors. Licensee MDPI, Basel, Switzerland. This article is an open access article distributed under the terms and conditions of the Creative Commons Attribution (CC BY) license (http://creativecommons.org/licenses/by/4.0/).
Share and Cite
Polinova, M.; Salinas, K.; Bonfante, A.; Brook, A. Irrigation Optimization Under a Limited Water Supply by the Integration of Modern Approaches into Traditional Water Management on the Cotton Fields. Remote Sens. 2019, 11, 2127. https://doi.org/10.3390/rs11182127
Polinova M, Salinas K, Bonfante A, Brook A. Irrigation Optimization Under a Limited Water Supply by the Integration of Modern Approaches into Traditional Water Management on the Cotton Fields. Remote Sensing. 2019; 11(18):2127. https://doi.org/10.3390/rs11182127
Chicago/Turabian StylePolinova, Maria, Keren Salinas, Antonello Bonfante, and Anna Brook. 2019. "Irrigation Optimization Under a Limited Water Supply by the Integration of Modern Approaches into Traditional Water Management on the Cotton Fields" Remote Sensing 11, no. 18: 2127. https://doi.org/10.3390/rs11182127
APA StylePolinova, M., Salinas, K., Bonfante, A., & Brook, A. (2019). Irrigation Optimization Under a Limited Water Supply by the Integration of Modern Approaches into Traditional Water Management on the Cotton Fields. Remote Sensing, 11(18), 2127. https://doi.org/10.3390/rs11182127

