Opportunities and Challenges for the Estimation of Aquaculture Production Based on Earth Observation Data
Abstract
1. Introduction
1.1. Relevance of Aquaculture for Global Food Security
1.2. Sustainability and Challenges in the Context of Global Change
1.3. Characteristics of Aquaculture Pond Systems
1.4. Yields and Statistical Data
1.5. Potential of Earth Observation
2. Study Area
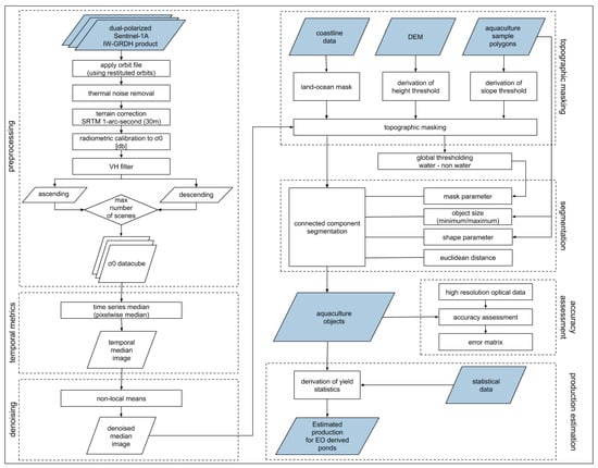
3. Earth Observation-Based Derivation of Pond Aquaculture
3.1. Earth Observation Data
3.2. Aquaculture Assessment Framework
4. The Potential of Earth Observation Data for Aquaculture Production Estimation
4.1. Available Datasets
4.1.1. Global Aquaculture Production Database
4.1.2. National Aquaculture Production Statistics
China
Vietnam
4.1.3. Literature
4.2. Regression Analysis
- -
- Pond size
- -
- Pond depth
- -
- Cultured species
- -
- Stocking density
- -
- External inputs (degree of intensification)
4.3. Best “Guesstimate” Approximation
5. Discussion
- -
- Set up of a production estimation framework for future predictions on food security
- -
- Create new maps, and update existing databases with new results and information
- -
- Aquaculture pond characterization based on high-resolution optical and thermal data (algae bloom, sediment content, water temperature)
- -
- Assessment of ecosystem service losses due to aquaculture expansion
- -
- Harvest loss estimation in case of disease outbreaks
6. Conclusions
Author Contributions
Funding
Acknowledgments
Conflicts of Interest
Appendix A
- Python 2.7.11
- Scipy 0.17.0
- GDAL 1.11.2
- pandas 0.17.0
- seaborn 0.7.0
- Turf.js 2.0.0
- Orfeo Toolbox 5.4.0
References
- Fisheries and Aquaculture Software (FAO). FishStatJ—software for fishery statistical time series. In FAO Fisheries and Aquaculture Department; FAO: Rome, Italy, 2017. [Google Scholar]
- Thilsted, S.H.; Thorne-Lyman, A.; Webb, P.; Bogard, J.R.; Subasinghe, R.; Phillips, M.J.; Allison, E.H. Sustaining healthy diets: The role of capture fisheries and aquaculture for improving nutrition in the post-2015 ERA. Food Pfprolicy 2016, 61, 126–131. [Google Scholar] [CrossRef]
- Grafton, R.Q.; Daugbjerg, C.; Qureshi, M.E. Towards food security by 2050. Food Secur. 2015, 7, 179–183. [Google Scholar] [CrossRef]
- HLPE. Sustainable Fisheries and Aquaculture for Food Security and Nutrition. A Report by the High Level Panel of Experts on Food Security and Nutrition of the Committee on World Food Security; FAO: Rome, Italy, 2014. [Google Scholar]
- Troell, M.; Naylor, R.L.; Metian, M.; Beveridge, M.; Tyedmers, P.H.; Folke, C.; Arrow, K.J.; Barrett, S.; Crepin, A.-S.; Ehrlich, P.R.; et al. Does aquaculture add resilience to the global food system? Proc. Natl. Acad. Sci. USA 2014, 111, 13257–13263. [Google Scholar] [CrossRef] [PubMed]
- Naylor, R.L. Oil crops, aquaculture, and the rising role of demand: A fresh perspective on food security. Glob. Food Secur. 2016, 11, 17–25. [Google Scholar] [CrossRef]
- Ottinger, M.; Clauss, K.; Kuenzer, C. Aquaculture: Relevance, distribution, impacts and spatial assessments—A review. Ocean Coast. Manag. 2016, 119, 244–266. [Google Scholar] [CrossRef]
- Fiedler, J.L.; Lividini, K.; Drummond, E.; Thilsted, S.H. Strengthening the contribution of aquaculture to food and nutrition security: The potential of a vitamin A-rich, small fish in Bangladesh. Aquaculture 2016, 452, 291–303. [Google Scholar] [CrossRef]
- Belton, B.; Thilsted, S.H. Fisheries in transition: Food and nutrition security implications for the global South. Glob. Food Secur. 2014, 3, 59–66. [Google Scholar] [CrossRef]
- Béné, C.; Barange, M.; Subasinghe, R.; Pinstrup-Andersen, P.; Merino, G.; Hemre, G.-I.; Williams, M. Feeding 9 billion by 2050—Putting fish back on the menu. Food Secur. 2015, 7, 261–274. [Google Scholar] [CrossRef]
- Beveridge, M.C.M.; Thilsted, S.H.; Phillips, M.J.; Metian, M.; Troell, M.; Hall, S.J. Meeting the food and nutrition needs of the poor: The role of fish and the opportunities and challenges emerging from the rise of aquaculturea. J. Fish Biol. 2013, 83, 1067–1084. [Google Scholar] [CrossRef] [PubMed]
- Proisy, C.; Viennois, G.; Sidik, F.; Andayani, A.; Enright, J.A.; Guitet, S.; Gusmawati, N.; Lemonnier, H.; Muthusankar, G.; Olagoke, A.; et al. Monitoring mangrove forests after aquaculture abandonment using time series of very high spatial resolution satellite images: A case study from the Perancak estuary, Bali, Indonesia. Mar. Pollut. Bull. 2017, 131, 61–71. [Google Scholar] [CrossRef] [PubMed]
- Rahman, A.F.; Dragoni, D.; Didan, K.; Barreto-Munoz, A.; Hutabarat, J.A. Detecting large scale conversion of mangroves to aquaculture with change point and mixed-pixel analyses of high-fidelity MODIS data. Remote Sens. Environ. 2013, 130, 96–107. [Google Scholar] [CrossRef]
- Vo, Q.T.; Oppelt, N.; Leinenkugel, P.; Kuenzer, C. Remote Sensing in Mapping Mangrove Ecosystems—An Object-Based Approach. Remote Sens. 2013, 5, 183–201. [Google Scholar] [CrossRef]
- Guong, V.T.; Hoa, N.M. Aquaculture and Agricultural Production in the Mekong Delta and its Effects on Nutrient Pollution of Soil and Water. In The Mekong Delta System—Interdisciplinary Analyses of a River Delta; Springer: Berlin, Germany, 2012; pp. 363–393. [Google Scholar]
- Cao, L.; Wang, W.; Yang, Y.; Yang, C.; Yuan, Z.; Xiong, S.; Diana, J. Environmental Impact of Aquaculture and Countermeasures to Aquaculture Pollution in China. Environ. Sci. Pollut. Res. 2007, 14, 452–462. [Google Scholar]
- Paul, A.K.; Røskaft, E. Environmental degradation and loss of traditional agriculture as two causes of conflicts in shrimp farming in the southwestern coastal Bangladesh: Present status and probable solutions. Ocean Coast. Manag. 2013, 85, 19–28. [Google Scholar] [CrossRef]
- Hambrey, J.; Edwards, P.; Belton, B. An ecosystem approach to freshwater aquaculture: A global review. In FAO Fisheries and Aquaculture Proceedings 14—Building an Ecosystem Approach To Aquaculture; Soto, D., Aguilar-Manjarrez, J., Hishamunda, N., Eds.; FAO: Rome, Italy, 2008; p. 231. [Google Scholar]
- Bostock, J.; McAndrew, B.; Richards, R.; Jauncey, K.; Telfer, T.; Lorenzen, K.; Little, D.; Ross, L.; Handisyde, N.; Gatward, I.; et al. Aquaculture: Global status and trends. Philos. Trans. R. Soc. Lond. B Biol. Sci. 2010, 365, 2897–2912. [Google Scholar] [CrossRef] [PubMed]
- De Silva, S.S.; Soto, D. Climate change and aquaculture: Potential impacts, adaptation and mitigation. In Climate Change Implications for Fisheries and Aquaculture: Overview of Current Scientific Knowledge; Cochrane, K., De Young, C., Soto, D., Bahri, T., Eds.; FAO: Rome, Italy, 2009; pp. 151–213. [Google Scholar]
- Mischke, C.C. Aquaculture Pond Fertilization: Impacts of Nutrient Input on Production; Wiley-Blackwell: Hoboken, NJ, USA, 2012; ISBN 9780470959220. [Google Scholar]
- Food and Agriculture Organization of the United Nations Statistical Database (FAO). FAOSTAT; FAO: Rome, Italy, 2017. [Google Scholar]
- Fisher, B.; Naidoo, R.; Guernier, J.; Johnson, K.; Mullins, D.; Robinson, D.; Allison, E.H. Integrating fisheries and agricultural programs for food security. Agric. Food Secur. 2017, 6, 1. [Google Scholar] [CrossRef]
- Food and Agriculture Organization of the United Nations Statistical Database (FAO). The State of World Fisheries and Aquaculture 2016; FAO: Rome, Italy, 2016. [Google Scholar]
- Kobayashi, M.; Msangi, S.; Batka, M.; Vannuccini, S.; Dey, M.M.; Anderson, J.L. Fish to 2030: The Role and Opportunity for Aquaculture. Aquac. Econ. Manag. 2015, 19, 282–300. [Google Scholar] [CrossRef]
- United Nations. World Population Prospects: The 2012 Revision, Highlights and Advance Tables; Working Paper No. ESA/P/WP.228; UN: Geneva, Switzeralnd, 2013. [Google Scholar]
- Godfray, H.C.J.; Beddington, J.R.; Crute, I.R.; Haddad, L.; Lawrence, D.; Muir, J.F.; Pretty, J.; Robinson, S.; Thomas, S.M.; Toulmin, C. The Challenge of Food Security. Science 2010, 327, 812–818. [Google Scholar] [CrossRef] [PubMed]
- Brander, K.M. Global fish production and climate change. Proc. Natl. Acad. Sci. USA 2007, 104, 19709–19714. [Google Scholar] [CrossRef] [PubMed]
- Myers, S.S.; Smith, M.R.; Guth, S.; Golden, C.D.; Vaitla, B.; Mueller, N.D.; Dangour, A.D.; Huybers, P. Climate Change and Global Food Systems: Potential Impacts on Food Security and Undernutrition. Annu. Rev. Public Health 2017, 38, 259–277. [Google Scholar] [CrossRef] [PubMed]
- Smith, M.D.; Roheim, C.A.; Crowder, L.B.; Halpern, B.S.; Turnipseed, M.; Anderson, J.L.; Asche, F.; Bourillón, L.; Guttormsen, A.G.; Khan, A.; et al. Sustainability and Global Seafood. Science 2010, 327, 784–786. [Google Scholar] [CrossRef] [PubMed]
- Food and Agriculture Organization of the United Nations Statistical Database (FAO). Key to Achieving the 2030 Agenda for Sustainable Development; FAO: Rome, Italy, 2016. [Google Scholar]
- Moffitt, C.M.; Cajas-Cano, L. Blue Growth: The 2014 FAO State of World Fisheries and Aquaculture. Fisheries 2014, 39, 552–553. [Google Scholar] [CrossRef]
- Blanchard, J.L.; Watson, R.A.; Fulton, E.A.; Cottrell, R.S.; Nash, K.L.; Bryndum-Buchholz, A.; Büchner, M.; Carozza, D.A.; Cheung, W.W.L.; Elliott, J.; et al. Linked sustainability challenges and trade-offs among fisheries, aquaculture and agriculture. Nat. Ecol. Evol. 2017, 1, 1240. [Google Scholar] [CrossRef] [PubMed]
- World Bank Fish to 2030: Prospects for fisheries and aquaculture. Agric. Environ. Serv. Discuss. Pap. 2013, 3, 102.
- Tucker, C.; Hargreaves, J. Ponds. In Aquaculture Production Systems; John Wiley & Sons, Inc.: Hoboken, NJ, USA, 2012; pp. 191–244. [Google Scholar] [CrossRef]
- Béné, C.; Arthur, R.; Norbury, H.; Allison, E.H.; Beveridge, M.; Bush, S.; Campling, L.; Leschen, W.; Little, D.; Squires, D.; et al. Contribution of Fisheries and Aquaculture to Food Security and Poverty Reduction: Assessing the Current Evidence. World Dev. 2016, 79, 177–196. [Google Scholar] [CrossRef]
- Belton, B.; Little, D. Contemporary visions for small-scale aquaculture. In World Small-Scale Fish. Contemporary Visions; FAO: Rome, Italy, 2011; pp. 151–170. [Google Scholar]
- Ahmed, M.; Lorica, M.H. Improving developing country food security through aquaculture development—Lessons from Asia. Food Policy 2002, 27, 125–141. [Google Scholar] [CrossRef]
- Verdegem, M.C.J.; Bosma, R.H. Water withdrawal for brackish and inland aquaculture, and options to produce more fish in ponds with present water use. Water Policy 2009, 11, 52–68. [Google Scholar] [CrossRef]
- Ottinger, M.; Clauss, K.; Kuenzer, C. Large-Scale Assessment of Coastal Aquaculture Ponds with Sentinel-1 Time Series Data. Remote Sens. 2017, 9, 440. [Google Scholar] [CrossRef]
- Gusmawati, N.F.; Zhi, C.; Soulard, B.; Lemonnier, H.; Selmaoui-Folcher, N. Aquaculture Pond Precise Mapping in Perancak Estuary, Bali, Indonesia. J. Coast. Res. 2016, 75, 637–641. [Google Scholar] [CrossRef]
- Loberternos, R.A.; Porpetcho, W.P.; Graciosa, J.C.A.; Violanda, R.R.; Diola, A.G.; Dy, D.T.; Otadoy, R.E.S. An Object-Based Workflow Developed To Extract Aquaculture Ponds From Airborne Lidar Data: A Test Case in Central Visayas, Philippines. Int. Arch. Photogramm. Remote Sens. Spat. Inf. Sci. 2016, XLI-B8, 1147–1152. [Google Scholar] [CrossRef]
- Disperati, L.; Virdis, S.G.P. Assessment of land-use and land-cover changes from 1965 to 2014 in Tam Giang-Cau Hai Lagoon, central Vietnam. Appl. Geogr. 2015, 58, 48–64. [Google Scholar] [CrossRef]
- Virdis, S.G.P. An object-based image analysis approach for aquaculture ponds precise mapping and monitoring: A case study of Tam Giang-Cau Hai Lagoon, Vietnam. Environ. Monit. Assess. 2014, 186, 117–133. [Google Scholar] [CrossRef] [PubMed]
- Pauly, D.; Zeller, D. The best catch data that can possibly be? Rejoinder to Ye et al. FAO’s statistic data and sustainability of fisheries and aquaculture. Mar. Policy 2017, 81, 406–410. [Google Scholar] [CrossRef]
- Campbell, B.; Pauly, D. Mariculture: A global analysis of production trends since 1950. Mar. Policy 2013, 39, 94–100. [Google Scholar] [CrossRef]
- Kuenzer, C.; Dech, S.; Wagner, W. Remote Sensing Time Series Revealing Land Surface Dynamics: Status Quo and the Pathway Ahead. In Remote Sensing Time Series; Springer International Publishing: Berlin, Germany, 2015; pp. 1–24. [Google Scholar]
- Clauss, K.; Ottinger, M.; Kuenzer, C. Mapping rice areas with Sentinel-1 time-series and superpixel segmentation. Int. J. Remote Sens. 2017, 39, 1–24. [Google Scholar] [CrossRef]
- Kuenzer, C.; Huth, J.; Martinis, S.; Lu, L.; Dech, S. SAR Time Series for the Analysis of Inundation Patterns in the Yellow River Delta, China. In Remote Sensing Time Series—Revealing Land Surface Dynamics; Kuenzer, C., Dech, S., Wagner, W., Eds.; Springer: Berlin, Germany, 2015; pp. 427–441. [Google Scholar]
- Martinis, S.; Kuenzer, C.; Wendleder, A.; Huth, J.; Twele, A.; Roth, A.; Dech, S. Comparing four operational SAR-based water and flood detection approaches. Int. J. Remote Sens. 2015, 36, 3519–3543. [Google Scholar] [CrossRef]
- Ottinger, M.; Kuenzer, C.; Liu, G.; Wang, S.; Dech, S. Monitoring land cover dynamics in the Yellow River Delta from 1995 to 2010 based on Landsat 5 TM. Appl. Geogr. 2013, 44, 53–68. [Google Scholar] [CrossRef]
- Wei, C.; Taubenböck, H.; Blaschke, T. Measuring urban agglomeration using a city-scale dasymetric population map: A study in the Pearl River Delta, China. Habitat Int. 2017, 59, 32–43. [Google Scholar] [CrossRef]
- Renaud, F.G.; Kuenzer, C. The Mekong Delta System: Interdisciplinary Analyses of a River Delta; Springer: Berlin, Germany, 2012; ISBN 9781604138795. [Google Scholar]
- Castrence, M.; Nong, D.; Tran, C.; Young, L.; Fox, J. Mapping Urban Transitions Using Multi-Temporal Landsat and DMSP-OLS Night-Time Lights Imagery of the Red River Delta in Vietnam. Land 2014, 3, 148–166. [Google Scholar] [CrossRef]
- Gorelick, N.; Hancher, M.; Dixon, M.; Ilyushchenko, S.; Thau, D.; Moore, R. Google Earth Engine: Planetary-scale geospatial analysis for everyone. Remote Sens. Environ. 2016, 202, 18–27. [Google Scholar] [CrossRef]
- Liu, C.; Shi, R. Boundary Data of East Asia Summer Monsoon Geo_Eco_region (EASMBND). 2015. Available online: http://www.geodoi.ac.cn/weben/doi.aspx?Id=201 (accessed on 1 May 2017).
- Liu, C.; Shi, R. Boundary Data of Asia Tropical Humid & Semi-Humid Eco-region (ATHSBND). 2014. Available online: http://www.geodoi.ac.cn/weben/doi.aspx?Id=165 (accessed on 1 May 2017).
- Nguyen, H.-H. The relation of coastal mangrove changes and adjacent land-use: A review in Southeast Asia and Kien Giang, Vietnam. Ocean Coast. Manag. 2014, 90, 1–10. [Google Scholar] [CrossRef]
- Sohel, M.S.I.; Ullah, M.H. Ecohydrology: A framework for overcoming the environmental impacts of shrimp aquaculture on the coastal zone of Bangladesh. Ocean Coast. Manag. 2012, 63, 67–78. [Google Scholar] [CrossRef]
- Higgins, S.; Overeem, I.; Tanaka, A.; Syvitski, J.P.M. Land subsidence at aquaculture facilities in the Yellow River delta, China. Geophys. Res. Lett. 2013, 40, 3898–3902. [Google Scholar] [CrossRef]
- Afroz, T.; Alam, S. Sustainable shrimp farming in Bangladesh: A quest for an Integrated Coastal Zone Management. Ocean Coast. Manag. 2013, 71, 275–283. [Google Scholar] [CrossRef]
- Peng, Y.; Chen, G.; Li, S.; Liu, Y.; Pernetta, J.C. Use of degraded coastal wetland in an integrated mangrove–aquaculture system: A case study from the South China Sea. Ocean Coast. Manag. 2013, 85, 209–213. [Google Scholar] [CrossRef]
- Primavera, J.H. Overcoming the impacts of aquaculture on the coastal zone. Ocean Coast. Manag. 2006, 49, 531–545. [Google Scholar] [CrossRef]
- Spalding, M.D.; Ruffo, S.; Lacambra, C.; Meliane, I.; Hale, L.Z.; Shepard, C.C.; Beck, M.W. The role of ecosystems in coastal protection: Adapting to climate change and coastal hazards. Ocean Coast. Manag. 2014, 90, 50–57. [Google Scholar] [CrossRef]
- Food and Agriculture Organization of the United Nations Statistical Database (FAO). FISHSTAT. In Global Aquaculture Production; FAO: Rome, Italy, 2014. [Google Scholar]
- Harvey, B.; Soto, D.; Carolsfeld, J.; Beveridge, M.; Bartley, D.M. Planning for Aquaculture Diversification: The Importance of Climate Change and Other Drivers; FAO Technical Workshop, 23–25 June 2016; FAO Fisheries and Aquaculture Proceedings No. 47; FAO: Rome, Italy, 2017; 154p, ISBN 9789251097885. [Google Scholar]
- Lin, C.K.; Teichert-Coddington, D.R.; Green, B.W.; Veverica, K.L. Fertilization regimes. In Dynamics of Pond Aquaculture; Boyd, C.E., Egna, H.S., Eds.; CRC Press: New York, NY, USA, 1997; pp. 73–107. [Google Scholar]
- Food and Agriculture Organization of the United Nations Statistical Database (FAO). World Aquaculture 2010; FAO: Rome, Italy, 2011; ISBN 9789251069974. [Google Scholar]
- Engle, C.R.; Quagrainie, K.; Dey, M.M. Seafood and Aquaculture Marketing Handbook, 2nd ed.; John Wiley & Sons: Hoboken, NJ, USA, 2016; ISBN 1118845501. [Google Scholar]
- Lin, C.K. Progression of intensive marine shrimp culture in Thailand. Swimming Through Troubled Water. Proceedings of the special session on shrimp farming. Aquaculture 1995, 95, 13–23. [Google Scholar]
- Belton, B.; Haque, M.M.; Little, D.C.; Sinh, L.X. Certifying catfish in Vietnam and Bangladesh: Who will make the grade and will it matter? Food Policy 2011, 36, 289–299. [Google Scholar] [CrossRef]
- Joffre, O.M.; Bosma, R.H. Typology of shrimp farming in Bac Lieu Province, Mekong Delta, using multivariate statistics. Agric. Ecosyst. Environ. 2009, 132, 153–159. [Google Scholar] [CrossRef]
- Phan, L.T.; Bui, T.M.; Nguyen, T.T.T.; Gooley, G.J.; Ingram, B.A.; Nguyen, H.V.; Nguyen, P.T.; DeSilva, S.S. Current status of farming practices of striped catfish, Pangasianodon hypophthalmus in the Mekong Delta, Vietnam. Aquaculture 2009, 296, 227–236. [Google Scholar] [CrossRef]
- Sinh, L.X.; Hien, L.L. Major concerns on the supply and use of striped catfish seed in Mekong Delta of Vietnam. Vietnam Econ. Manag. Rev. 2010, 5, 61–74. [Google Scholar]
- Lucas, J.S. Aquaculture: Farming Aquatic Animals and Plants; Wiley: Hoboken, NJ, USA, 2012; ISBN 9781405188586. [Google Scholar]
- Lopes, A.S.; Ferreira, J.G.; Vale, C.; Johansen, J. The mass balance of production and consumption: Supporting policy-makers for aquatic food security. Estuar. Coast. Shelf Sci. 2017, 188, 212–223. [Google Scholar] [CrossRef]
- Nguyen, T.P.; Truong, H.; National Aquaculture Sector Overview. National Aquaculture Sector Overview Fact Sheets. FAO Fisheries and Aquaculture Department: Rome. Available online: http://www.fao.org/fishery/countrysector/naso_vietnam/en (accessed on 3 May 2018).
















| Total (All Species) | Fish | Crustaceans | Mollusks | ||||||||
|---|---|---|---|---|---|---|---|---|---|---|---|
| Tons | % WT | Tons | % NT | % WT | Tons | % NT | % WT | Tons | % NT | % WT | |
| Vietnam | 3,438,378 | 4.5 | 2,606,272 | 75.8 | 5.0 | 612,038 | 17.8 | 3.7 | 21,562 | 0.6 | 0.3 |
| China ** | 47,615,734 | 62.1 | 28,791,920 | 55.5 | 55.5 | 13,848,424 | 29.1 | 18.1 | 4,125,538 | 8.7 | 56.1 |
| Global | 76,641,026 | 100.0 | 51,907,471 | 100.0 | 16,473,112 | 100.0 | 7,351,349 | 100.0 | |||
| Region | Environment | Species | Yield * | Source |
|---|---|---|---|---|
| Global | general | general | 0.2–20 t/ha/yr | [35] |
| Global | fertilized polyculture ponds | carp | 3.6–14.6 t/ha/yr | [35,67] |
| Global | fertilized ponds | herbivorous or omnivorous fish | 3–10 t/ha/crop | [35,67] |
| Tropics | fertilized ponds | nile tilapia | 3.6–7.3 t/ha/yr | [35] |
| China | pond culture | - | 6.8 t/ha/yr | [68] |
| Honduras | semi-intensive | shrimps | 0.4–2 t/ha/yr | [69] |
| Thailand | - | shrimps | 7–8 t/ha/yr | [69,70] |
| Vietnam | - | pangasius catfish | 370 t/ha/crop | [71] |
| Mekong Delta | intensive culture | black tiger shrimps | 7 t/ha/crop | [15] |
| Mekong Delta | brackish water polyculture | mud crab | 0.044 t/ha/yr | [72] |
| Mekong Delta | brackish water polyculture | fish | 0.096 t/ha/yr | [72] |
| Mekong Delta | rice–shrimp farms | fish | 0.116 t/ha/yr | [72] |
| Mekong Delta | intensive | pangasius catfish | 300–400 t/ha/crop | [73] |
| Mekong Delta | extensive farming | penaeus shrimp | 0.077–0.24 t/ha/yr | [72] |
| Mekong Delta | semi-intensive or intensive systems | penaeus shrimp | 1.3–6.2 t/ha/yr | [72] |
| Mekong Delta | inland pond | pangasius catfish | 370 t/ha | [74] |
| Mekong Delta | intensively, in deep ponds | catfish | 450 t/ha/crop | [75] |
| Study Area (in km²) | Earth Observation-Derived Ponds–Characteristics | ||||
|---|---|---|---|---|---|
| Number of Ponds * | Pond Area * (in ha) | Share of Pond Area to Study Area * (in %) | Average Pond Size * (in ha) | ||
| Mekong Delta | 39,385 | 299,820 | 265,943 | 6.7 | 0.52 |
| Red River Delta | 15,541 | 62,289 | 29,940 | 1.9 | 0.56 |
| Pearl River Delta | 42,378 | 264,863 | 105,070 | 2.5 | 0.41 |
| Yellow River Delta | 7435 | 20,671 | 86,371 | 11.6 | 3.55 |
| Study Area (in km²) | Official Aquaculture Production * (in t) | Derived Yield (in t */ha **) | |
|---|---|---|---|
| Mekong Delta | 39,385 | 2,471,327 | 9.3 |
| Red River Delta | 15,541 | 580,915 | 19.4 |
| Pearl River Delta | 42,378 | 2,836,970 | 27.0 |
| Yellow River Delta | 7435 | 419,516 | 4.9 |
| Pond Area * (in ha) | Potential Pond Production Range (in t) | |||||
|---|---|---|---|---|---|---|
| Yield Values (t/ha) | ||||||
| Min ** | 25th Perc | Mean | 75th Perc | Max ** | ||
| 0.2 t | 5.2 t | 10.1 t | 15.1 t | 20.0 t | ||
| Mekong Delta | 265,943 | 53,189 | 1,369,606 | 2,686,024 | 4,002,442 | 5,318,860 |
| Red River Delta | 29,940 | 5988 | 154,191 | 302,394 | 450,597 | 598,800 |
| Pearl River Delta | 105,070 | 21,014 | 541,111 | 1,061,207 | 1,581,304 | 2,101,400 |
| Yellow River Delta | 86,371 | 17,274 | 444,811 | 872,347 | 1,299,884 | 1,727,420 |
© 2018 by the authors. Licensee MDPI, Basel, Switzerland. This article is an open access article distributed under the terms and conditions of the Creative Commons Attribution (CC BY) license (http://creativecommons.org/licenses/by/4.0/).
Share and Cite
Ottinger, M.; Clauss, K.; Kuenzer, C. Opportunities and Challenges for the Estimation of Aquaculture Production Based on Earth Observation Data. Remote Sens. 2018, 10, 1076. https://doi.org/10.3390/rs10071076
Ottinger M, Clauss K, Kuenzer C. Opportunities and Challenges for the Estimation of Aquaculture Production Based on Earth Observation Data. Remote Sensing. 2018; 10(7):1076. https://doi.org/10.3390/rs10071076
Chicago/Turabian StyleOttinger, Marco, Kersten Clauss, and Claudia Kuenzer. 2018. "Opportunities and Challenges for the Estimation of Aquaculture Production Based on Earth Observation Data" Remote Sensing 10, no. 7: 1076. https://doi.org/10.3390/rs10071076
APA StyleOttinger, M., Clauss, K., & Kuenzer, C. (2018). Opportunities and Challenges for the Estimation of Aquaculture Production Based on Earth Observation Data. Remote Sensing, 10(7), 1076. https://doi.org/10.3390/rs10071076

