Urban Development in West Africa—Monitoring and Intensity Analysis of Slum Growth in Lagos: Linking Pattern and Process
Abstract
:1. Introduction
- To delineate slums from other land use types in Lagos;
- To determine how slums in Lagos developed over time;
- To quantify the patterns of change observed between 2009 and 2015; and
- To identify the underlying processes leading to the observed change.
2. Study Area and Data
2.1. Study Area
2.2. Data
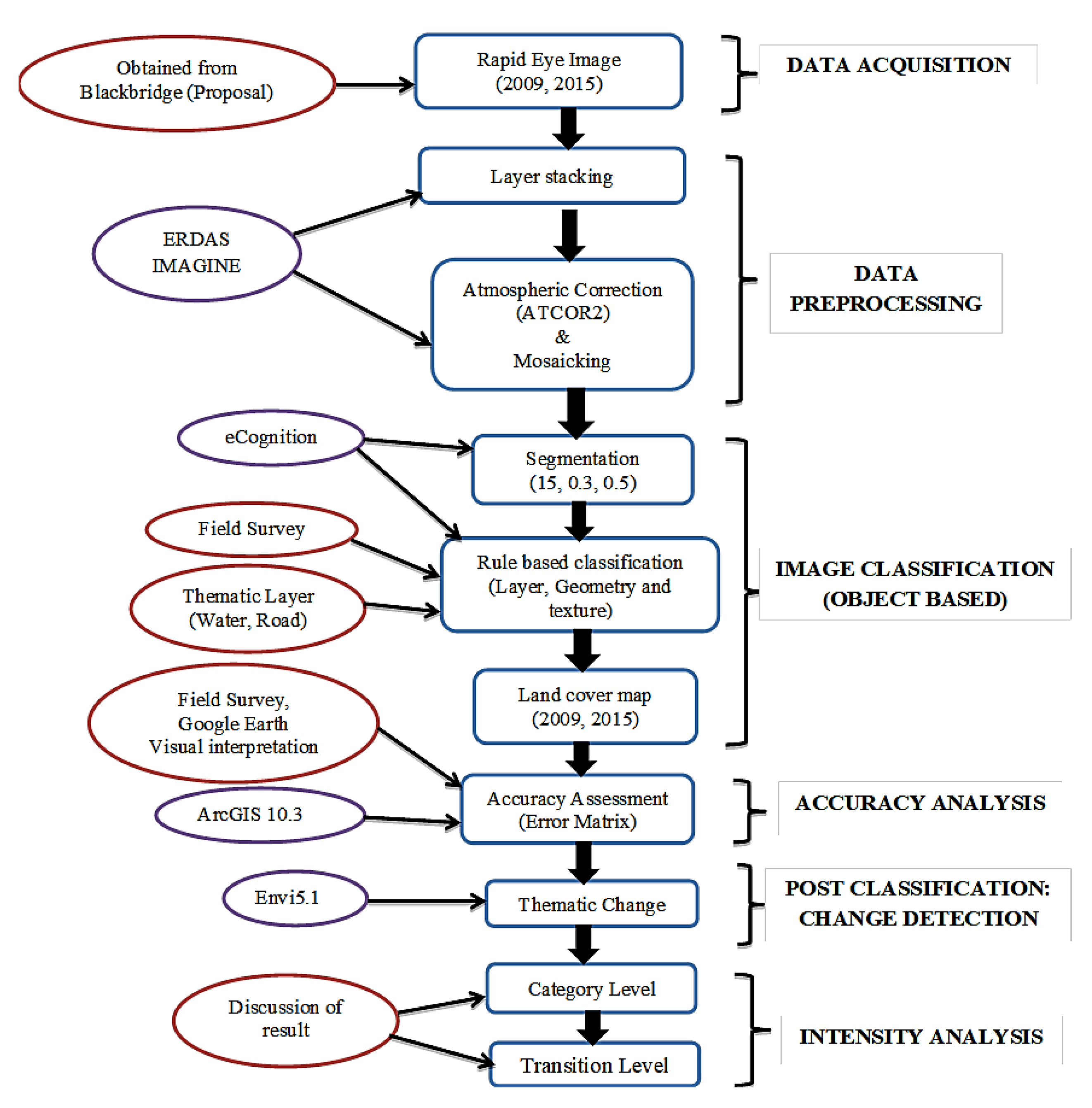
3. Overview of Methodology
3.1. Data Processing
3.2. Classification of Imagery
- Nearness to water bodies could not be used as some of the planned communities were also located close to the water bodies;
- Some of the slums were located close to employment opportunities in Lagos (markets, central business district, industrial sites etc.);
- Need to combine the slums and squatter settlement as they have similar manifestations in Lagos;
- Most of the squatter settlements along the expressway have been demolished by precedent governments; and
- In some parts of the city, there were no distinct boundaries between the planned and the slum communities.
- Most of the slums were highly compacted; and
- The shape of the slums were irregular.
- Roof type could be used to determine the use of some buildings in the study area; and
- Although some of the slum communities have paved roads, unpaved roads and footpath were important observations to identify slums in Lagos.
3.3. Accuracy Assessment
3.4. Intensity Analysis
| Symbol | Meaning |
|---|---|
| J | Number of categories |
| i | Index for a category at the initial time point for a particular time interval; |
| j | Index for a category at the final time point for a particular time interval; |
| m | Index for the losing category in the transition of interest; |
| n | Index for the gaining category in the transition of interest; |
| T | Number of time points |
| t | Index for the initial time point of interval [Yt,Yt+1], where t ranges from 1 to T − 1; |
| Yt | Year at time point t |
| Cij | Number of pixels that transition from category i at time Yt to category j at time Yt+1; |
| Gtj | Annual intensity of gross gain of category j for time interval [Yt,Yt+1]; |
| Lti | Annual intensity of gross loss of category i for time interval [Yt,Yt+1]; |
| Rtin | Annual intensity of transition from category i to category n during time interval [Yt,Yt+1] where i ≠ n; |
| Wtn | Value of uniform intensity of transition to category n from all non-n categories at time Yt during time interval [Yt,Yt+1] |
| Qtmj | Annual intensity of transition from category m to category j during time interval [Yt,Yt+1] where j ≠ m |
| Vtm | Value of uniform intensity of transition from category m to all non-m categories at time [Yt+1];during time interval [Yt,Yt+1]; |
4. Results
4.1. Production of Land Use and Landcover Maps and Accuracy Assessment
4.2. Observed Patterns of Land Use and Land Cover Change Dynamics
4.2.1. Visual Interpretation
4.2.2. Quantification
4.3. Intensity Analysis
4.3.1. Category Level
4.3.2. Transition Level
5. Discussion
From Pattern to Process
6. Conclusions
Author Contributions
Funding
Acknowledgments
Conflicts of Interest
References
- Davis, M. Planet of slums. New Left Rev. 2004, 26, 5–34. [Google Scholar]
- Cheru, F. Globalization and Uneven Urbanization in Africa: The Limits to Effective Urban Governance in the Provision of Basic Services. 2005. Available online: http://international.ucla.edu/media/files/57.pdf (accessed on 10 June 2017).
- Barrios, S.; Bertinelli, L.; Strobl, E. Trends in rainfall and economic growth in Africa: A neglected ca of the African growth tragedy. Rev. Econ. Stat. 2010, 92, 350–366. [Google Scholar] [CrossRef]
- Bobadoye, S.A.; Fakere, A.A. Slum Prevalence in Nigeria: What Role for Architects? World Environ. 2013, 3, 45–51. [Google Scholar]
- Stokes, C.J. A theory of slums. Land Econ. 1962, 38, 187–197. [Google Scholar] [CrossRef]
- George, C.K. Basic Principles and Methods of Urban and Regional Planning, 2nd ed; Libro-Gem Books: Lagos, Nigeria, 2002; ISBN1 978052715X. ISBN2 9789780527150. [Google Scholar]
- Simon, R.F.; Adegoke, A.K.; Adewale, B.A. Slum settlements regeneration in Lagos Mega-city: An overview of a waterfront Makoko community. Int. J. Educ. Res. 2013, 1, 1–16. [Google Scholar]
- Adedayo, A.F.; Malik, N.A. Factors influencing the growth of slums in Lagos metropolis, Nigeria. Ethiop. J. Environ. Stud. Manag. 2015, 8, 113–119. [Google Scholar] [CrossRef]
- Hofmann, P.; Taubenbock, H.; Werthmann, C. Monitoring and modelling of informal settlements-A review on recent developments and challenges. In Proceedings of the 2015 Joint Urban Remote Sensing Event (JURSE), Lausanne, Switzerland, 30 March–1 April 2015; pp. 1–4. [Google Scholar]
- Gulyani, S.; Bassett, E.M. Retrieving the baby from the bathwater: Slum upgrading in Sub-Saharan Africa. Environ. Plan. C Gov. Policy 2007, 25, 486–515. [Google Scholar] [CrossRef]
- Ooi, G.L.; Phua, K.H. Urbanization and slum formation. J. Urban Health 2007, 84, 27–34. [Google Scholar] [CrossRef] [PubMed]
- Shoko, M.; Smit, J. Use of Agent Based Modelling to Investigate the Dynamics of Slum Growth. S. Afr. J. Geomat. 2013, 2, 54–67. [Google Scholar]
- Andavarapu, D.; Edelman, D.J. Evolution of Slum Redevelopment Policy. Curr. Urban Stud. 2013, 1, 185–192. [Google Scholar] [CrossRef]
- Dung-gwom, J.Y. Urban Renewal in Jos-Bukuru Metropolis; A paper presented at the Nigerian Institute of Estate Surveyors Valuers, MCPD Workshop at Leadership Institute; Nigerian Institute of Estate Surveyors Valuers, MCPD Workshop at Leadership Institute: Jos-Bukuru, Nigeria, 2007. [Google Scholar]
- Pratomo, J.; Kuffer, M.; Martinez, J.; Kohli, D. Coupling Uncertainties with Accuracy Assessment in Object-Based Slum Detections, Case Study: Jakarta, Indonesia. Remote Sens. 2017, 9, 1164. [Google Scholar] [CrossRef]
- Mahabir, R.; Croitoru, A.; Crooks, A.T.; Agouris, P.; Stefanidis, A. A critical review of high and very high-resolution remote sensing approaches for detecting and mapping Slums: Trends, challenges and emerging opportunities. Urban Sci. 2018, 2, 8. [Google Scholar] [CrossRef]
- Arimah, B.C. The Face of Urban Poverty: Explaining the Prevalence of Slums in Developing Countries (No. 2010, 30); Working Paper; World Institute for Development Economics Research: Helsinki, Finland, 2010. [Google Scholar]
- Kit, O.; Lüdeke, M.; Reckien, D. Texture-based identification of urban slums in Hyderabad, India using remote sensing data. Appl. Geogr. 2012, 32, 660–667. [Google Scholar] [CrossRef]
- Sietchiping, R. Prospective Slum Policies: Conceptualization and Implementation of a Proposed Informal Settlement Growth Model. In Proceedings of the Third Urban Research Symposium on Land Development Urban Policy and Poverty Reduction, Brasilia, Brazil, 4–6 April 2005. [Google Scholar]
- Davis, M. Planet of Slums; Verso: London, UK; New York, NY, USA, 2006. [Google Scholar]
- Kumar Swami, S. An Empirical Study of Growth of Slum Population in India. Int. J. Political Sci. 2017, 3, 10–13. [Google Scholar]
- Sliuzas, R.; Mboup, G.; de Sherbinin, A. Report of the Expert Group Meeting on Slum Identification and Mapping; Report by CIESIN, UN-Habitat, ITC; Columbia University: New York, NY, USA, 2008; p. 36. [Google Scholar]
- Weeks, J.R.; Hill, A.; Stow, D.; Getis, A.; Fugate, D. Can we spot a neighbourhood from the air? Defining neighbourhood structure in Accra, Ghana. GeoJournal 2007, 69, 9–22. [Google Scholar] [CrossRef] [PubMed]
- Shekhar, S. Detecting slums from Quick Bird data in Pune using an object oriented approach. Int. Arch. Photogramm. Remote Sens. Spat. Inf. Sci. 2012, 39, 519–524. [Google Scholar] [CrossRef]
- Olthuis, K.; Benni, J.; Eichwede, K.; Zevenbergen, C. Slum upgrading: Assessing the importance of location and a plea for a spatial approach. Habitat Int. 2015, 50, 270–288. [Google Scholar] [CrossRef]
- Kuffer, M.; Pfeffer, K.; Sliuzas, R. Slums from space—15 Years of slum mapping using remote sensing. Remote Sens. 2016, 8, 455. [Google Scholar] [CrossRef]
- Hurskainen, P.; Pellikka, P. Change detection of informal settlements using multi-temporal aerial photographs—The case of Voi, SE-Kenya. In Proceedings of the 5th African Association of Remote Sensing of the Environment conference, Nairobi, Kenya, 17–22 October 2004. [Google Scholar]
- Veljanovski, T.; Kanjir, U.; Pehani, P.; Oštir, K.; Kovačič, P. Object-based image analysis of VHR satellite imagery for population estimation in informal settlement Kibera-Nairobi, Kenya. In Remote Sensing-Applications; InTech: Rijeka, Croatia, 2012; pp. 407–434. [Google Scholar]
- Adepoju, M.; Halilu, S.A.; Ozigis, S.M.; Mohammed, S.O.; Idris, I.; Adeluyi, S.; Eta, J. Mapping and Monitoring of Slum Development in Abuja, Nigeria with Satellite Remote Sensing and Geographical Information System. Int. J. Geosci. Geomat. 2013, 1, 69–76. [Google Scholar]
- Kit, O.; Lüdeke, M. Automated detection of slum area change in Hyderabad, India using multitemporal satellite imagery. ISPRS J. Photogram. Remote Sens. 2013, 83, 130–137. [Google Scholar] [CrossRef] [Green Version]
- Brown, D.G.; Walker, R.; Manson, S.; Seto, K. Modeling landuse and land cover change. In Land Change Science; Springer: Dordrecht, The Netherlands, 2012; pp. 395–409. [Google Scholar]
- Manandhar, R.; Odeh, I.O.; Pontius, R.G. Analysis of twenty years of categorical land transitions in the Lower Hunter of New South Wales, Australia. Agric. Ecosyst. Environ. 2010, 135, 336–346. [Google Scholar] [CrossRef]
- Raphael John, L.; Hambati, H.; Ato Armah, F. An Intensity Analysis of land- and land-cover change in Karatu District, Tanzania: Community perceptions and coping strategies. Afr. Geogr. Rev. 2014, 33, 150–173. [Google Scholar] [CrossRef]
- Rindfuss, R.; Stern, P. Linking Remote Sensing and Social Science: The Needs and the Challenge. In People and Pixels; Liverman, D., Moran, E.F., Rindfuss, R.R., Stern, P.C., Eds.; National Academy Press: Washington, DC, USA, 1998; pp. 1–27. [Google Scholar]
- Huang, J.; Pontius, R.G.; Li, Q.; Zhang, Y. Use of intensity analysis to link patterns with processes of land change from 1986 to 2007 in a coastal watershed of southeast China. Appl. Geogr. 2012, 34, 371–384. [Google Scholar] [CrossRef]
- Braimoh, A.K. Random and systematic land-cover transitions in northern Ghana. Agric. Ecosyst. Environ. 2006, 113, 254–263. [Google Scholar] [CrossRef]
- Pontius, R.G.; Shusas, E.; McEachern, M. Detecting important categorical land changes while accounting for persistence. Agric. Ecosyst. Environ. 2004, 101, 251–268. [Google Scholar] [CrossRef]
- Aldwaik, S.Z.; Pontius, R.G. Intensity analysis to unify measurements of size and stationarity of land changes by interval, category, and transition. Landsc. Urban Plan. 2012, 106, 103–114. [Google Scholar] [CrossRef]
- Pontius, R.G.; Gao, Y.; Giner, N.M.; Kohyama, T.; Osaki, M.; Hirose, K. Design and interpretation of intensity analysis illustrated by land change in Central Kalimantan, Indonesia. Land 2013, 2, 351–369. [Google Scholar] [CrossRef]
- Yang, Y.; Liu, Y.; Xu, D.; Zhang, S. Use of intensity analysis to measure land changes from 1932 to 2005 in Zhenlai County, Northeast China. Chin. Geogr. Sci. 2017, 27, 441–455. [Google Scholar] [CrossRef]
- Zhou, P.; Huang, J.; Pontius, R.G.; Hong, H. Land classification and change intensity analysis in a coastal watershed of Southeast China. Sensors 2014, 14, 11640–11658. [Google Scholar] [CrossRef] [PubMed]
- Filani, M. The Changing Face of Lagos: From Vision to Reform and Transformation; Cities Alliance: Brussels, Belgium, 2012. [Google Scholar]
- Lagos Bureau of Statistics. Lagos State Government Digest of Statistics; Ministry of Economic Planning and Budget: Lagos, Nigeria, 2013.
- United Nations, Department of Economic and Social Affairs, Population Division. World Urbanization Prospects: The 2014 Revision, Highlights (ST/ESA/SER.A/352); United Nations: Rome, Italy, 2014. [Google Scholar]
- Lagos Population. 28 July 2017. Available online: http://worldpopulationreview.com/world-cities/lagospop ulation (accessed on 10 September 2017).
- UN-Habitat. The Challenge of Slums. Global Report on Human Settlements 2003; United Nations Human Settlements Programme; Earthscan: London, UK; Sterling, VA, USA, 2003. [Google Scholar]
- World Bank. Project Appraisal Document to the Federal Republic of Nigeria for the Lagos Metropolitan Development and Governance Project; World Bank: Washington, DC, USA, 2006. [Google Scholar]
- Adelekan, I.O. Vulnerability of poor urban coastal communities to flooding in Lagos, Nigeria. Environ. Urban. 2010, 22, 433–450. [Google Scholar] [CrossRef] [Green Version]
- Benjamin, M.; Tavneet, S.; Thomas, S. The Economics of Slums in the Developing World. J. Econ. Perspect. 2013, 4, 187–210. [Google Scholar]
- Onokerhoraye, A.G. Urbanization and Environment in Nigeria: Implications for Sustainable Development; Benin Social Science Series for Africa; University of Benin: Benin City, Nigeria, 1995. [Google Scholar]
- Lagos State Government/United Nations Centre for Human Settlements Identification of Urban Renewal Areas in Metropolitan Lagos. Urban and Regional Planning Division: United Nations Development Programme UNCHS Habitat N1R 82/00/Implementation; Lagos State Government: Lagos, Nigeria, 1984.
- ENVI: Release 5.1; Exelis Visual Information Solutions: Boulder, CO, USA, 2013.
- Duro, D.C.; Franklin, S.E.; Dubé, M.G. A comparison of pixel-based and object-based image analysis with selected machine learning algorithms for the classification of agricultural landscapes using SPOT-5 HRG imagery. Remote Sens. Environ. 2012, 118, 259–272. [Google Scholar] [CrossRef]
- Blaschke, T. Object based image analysis for remote sensing. J. Photogramm. Remote Sens. 2010, 65, 2–16. [Google Scholar] [CrossRef]
- eCognition Developer: Release 9; Trimble Germany GmbH: Munich, Germany, 2014.
- Sliuzas, R.V.; Mboup, G.; de Sherbinin, A. Report of the Expert Group Meeting on Slum Identification and Mapping; CIESIN, UN-Habitat, ITC: Enschede, The Netherlands, 2008. [Google Scholar]
- Kohli, D.; Sliuzas, R.; Kerle, N.; Stein, A. An ontology of slums for image-based classification. Comput. Environ. Urban Syst. 2012, 36, 154–163. [Google Scholar] [CrossRef]
- Kohli, D.; Warwadekar, P.; Kerle, N.; Sliuzas, R.; Stein, A. Transferability of object-oriented image analysis methods for slum identification. Remote Sens. 2013, 5, 4209–4228. [Google Scholar] [CrossRef]
- Mhangara, P.; Odindi, J.; Kleyn, L.; Remas, H. Road Extraction Using Object Oriented Classification. Vis. Tech. Available online: http://www.ee.co.za/wp-content/uploads/legacy/posit11/PositionITnov-dec11-Vis_45-50.pdf (accessed on 3 March 2016).
- ESRI. ArcGIS Desktop: Release 10.3.1; Environmental Systems Research Institute: Redlands, CA, USA, 2015. [Google Scholar]
- Sori, N.D. Identifying and Classifying Slum Development Stages from Spatial Data. Master’s Thesis, University of Twente, Faculty of Geo-Information and Earth Observation, Enschede, The Netherlands, 2012. [Google Scholar]
- Foody, G.M. Status of land cover classification accuracy assessment. Remote Sens. Environ. 2002, 80, 185–201. [Google Scholar] [CrossRef]
- Congalton, R.G. A review of assessing the accuracy of classifications of remotely sensed data. Remote Sens. Environ. 1991, 37, 35–46. [Google Scholar] [CrossRef]
- Song, W.; Deng, X. Effects of urbanization-induced cultivated land loss on ecosystem services in the North China Plain. Energies 2015, 8, 5678–5693. [Google Scholar] [CrossRef]
- Adepoju, M.O.; Millington, A.C.; Tansey, K.T. Land/land cover change detection in metropolitan Lagos (Nigeria): 1984–2002. In Proceedings of the ASPRS 2006 Annual Conference, Reno, NV, USA, 1–5 May 2006. [Google Scholar]
- Aluko, O.E. The Impact of Urbanization on Housing Development: The Lagos Experience, Nigeria. Ethiop. J. Environ. Stud. Manag. 2010, 3, 64–74. [Google Scholar] [CrossRef]
- Immerwahr, D. The politics of architecture and urbanism in postcolonial Lagos, 1960–1986. J. Afr. Cult. Stud. 2007, 19, 165–186. [Google Scholar] [CrossRef] [Green Version]
- Abdul-Azeez, I.A.; Opoola, N.A. An appraisal of the factors influencing rural-urban migration in some selected local government areas of Lagos State Nigeria. J. Sustain. Dev. 2011, 4, 136–141. [Google Scholar]
- Amnesty International. The Human Cost of a Megacity Forced Evictions of the Urban Poor in Lagos, Nigeria; Index: Afr 44/7389/2017; Amnesty International: London, UK, 2017. [Google Scholar]
- Nwanna, C.R. Gentrification in Lagos State: Challenges and prospects. Br. J. Arts Soc. Sci. 2012, 5, 163–176. [Google Scholar]
- Adejimi, A. Poor building maintenance in Nigeria: Are Architects free from blames. In Proceedings of the ENHIR International Conference on “Housing: New Challenges and Innovations in Tomorrow’s Cities”, Iceland, 29 June–3 July 2005. [Google Scholar]
- Lagos Bureau of Statistics. Poverty Profile for Lagos State; Ministry of Economic Planning and Budget: Lagos, Nigeria, 2014.
- Oduwaye, L.; Lawanson, T.O. Poverty and Environmental Degradation in the Lagos Metropolis; Conference Proceedings on Urban and Regional Planning in the context of the Millennium Development Goals; Department of Urban and Regional Planning, Federal University of Technology: Minna, Nigeria, 2006. [Google Scholar]












| Data Source/Type | Acquired Scene | Spatial Resolution | Acquisition Date |
|---|---|---|---|
| RapidEye/Level 3A | 3142015_2009-11-29_RE2_3A_412557 | 5 | 29 November 2009 |
| RapidEye/Level 3A | 3142016_2009-11-29_RE2_3A_412557 | 5 | 29 November 2009 |
| RapidEye/Level 3A | 3142017_2009-11-29_RE2_3A_412557 | 5 | 29 November 2009 |
| RapidEye/Level 3A | 3142116_2009-11-29_RE2_3A_412557 | 5 | 29 November 2009 |
| RapidEye/Level 3A | 3142117_2009-11-29_RE2_3A_412557 | 5 | 29 November 2009 |
| RapidEye/Level 3A | 3142015_2015-12-20_RE4_3A_412557 | 5 | 20 December 2015 |
| RapidEye/Level 3A | 3142016_2015-12-20_RE4_3A_412557 | 5 | 20 December 2015 |
| RapidEye/Level 3A | 3142017_2015-12-20_RE4_3A_412557 | 5 | 20 December 2015 |
| RapidEye/Level 3A | 3142116_2015-12-20_RE4_3A_412557 | 5 | 20 December 2015 |
| RapidEye/Level 3A | 3142117_2015-12-20_RE4_3A_412557 | 5 | 20 December 2015 |
| Level | Indicators | Observation (Lagos) | OBIA Parameterization |
|---|---|---|---|
| Environs | Location | Located on river banks and marshy areas | Vector layer water: Min overlap on water bodies |
| Neighbourhood characteristics | Close to employment opportunities (central business district, industries etc.) | Not used due to absence of spatial data on economic opportunities | |
| No defined boundaries between planned and slum communities. | Not used due to absence of spatial data on different types of residential land use in the city | ||
| There are some public buildings that that were poorly maintained and need to be extracted to prevent misclassification | Vector layer of public buildings to extract those buildings | ||
| Settlement | Density | Denser than the planned communities | Texture—GLCM |
| Shape | Irregular | Not used | |
| Object Level | Building | Roof materials: corrugated iron sheets, concrete and plastic. | Spectral—Layer mean values |
| Access network | Unpaved road and foot path | Not used |
| Parameter | Description |
|---|---|
| Normalized difference vegetation index NDVI | Index used to measure vegetation |
| Mean Blue | Mean intensity of all pixels forming an image in Blue band |
| Mean NIR | Mean intensity of all pixels forming an image in NIR band |
| Density | Distribution in space of the pixels of an image object |
| Brightness | Mean intensity of all pixels forming an image object |
| Relative Border to road | The ratio of the shared border length of an image object (with a neighboring image object assigned to Road) to the total border length |
| Minimum overlap with a thematic polygon | Computes the maximum value of the overlap between an image object and a selected vector layer in percent |
| GLCMBLUE_CONTRAST | Measure of the amount of local variation in the image in Blue Band |
| GLCMRED_CONTRAST | Measure of the amount of local variation in the image in Red Band |
| Red Ratio | Enhancement of red band |
| Land Types | Description | Rule Set for 2009 | Rule Set for 2015 | |
|---|---|---|---|---|
| 1 | Background | Black Background | Mean Blue = 0 | Mean Blue = 0 |
| 2 | Water | Lagoon, rivers, ponds, reservoirs, swamps, water way | Mean NIR ≤ 840 | Mean NIR ≤ 1075 |
| 3 | Vegetated area | Sparse and dense vegetation, forest, grassland | NDVI ≥ 0.34 | NDVI ≥ 0.34 |
| 4 | Road | Roads (Primary and secondary), tarred road | Road layer map Density ≤ 1 and Relative border to road ≥ 0.5 | Road layer map Density ≤ 1 and Relative border to road ≥ 0.5 |
| 5 | Other urban areas | Other built up (residential, public, commercial, industrial etc.) except slum | Brightness ≥ 1700 GLCMBLUE_CONTRAST ≥ 400 RatioRED ≥ 0.207 Min Overlap (old industrial and public space) ≥ 20 | Brightness ≥ 1700 GLCMBLUE_CONTRAST ≥ 400 RatioRED ≥ 0.219 Min Overlap (old industrial and public space) ≥ 20 GLCMRED_CONTRAST ≥ 420 |
| 6 | Slum | Slum and squatters settlements | Min Overlap Water ≥ 95% 210 ≥ GLCMBLUE_CONTRAST ≥ 65 GLCMRED_CONTRAST ≤ 200 1050 ≥ Mean Red ≥ 900 | Min Overlap Water ≥ 95% 210 ≥ GLCMBLUE_CONTRAST ≥ 65 GLCMRED_CONTRAST ≤ 200 1050 ≥ Mean Red ≥ 900 |
| 7 | Open space | Exposed soil, concrete floor, dump sites etc. | 0.34 ≥ NDVI ≥ 0.245 GLCMBLUE_CONTRAST ≤ 65 | 0.34 ≥ NDVI ≥ 0.23 GLCMBLUE_CONTRAST ≤ 65 |
| Land Use | Verified Reference Points | |
|---|---|---|
| 2009 | 2015 | |
| Vegetated area | 129 | 117 |
| Open space | 54 | 59 |
| Other urban area | 69 | 71 |
| Road | 42 | 49 |
| Slum | 77 | 80 |
| Water | 78 | 78 |
| Total | 449 | 455 |
| 2009 | 2015 | |||
|---|---|---|---|---|
| Land Use | User’s Accuracy (%) | Producer’s Accuracy (%) | User’s Accuracy (%) | Producer’s Accuracy (%) |
| Water | 98.7 | 100.0 | 100.0 | 100.0 |
| Vegetated Area | 100.0 | 100.0 | 100.0 | 100.0 |
| Open | 88.0 | 77.0 | 78.0 | 66.1 |
| Slum | 88.0 | 86.0 | 76.7 | 85.0 |
| Other urban | 83.0 | 91.0 | 77.5 | 87.3 |
| Road | 100.0 | 98.0 | 98.0 | 79.6 |
| Overall Accuracy | 94.0 | 89.0 | ||
| kappa coefficient: | 0.9 | 0.86 | ||
| Land Use | Total 2009 | Total 2015 | Persistence | Gain | loss | Total Change | Swap | Absolute Value of Net Change |
|---|---|---|---|---|---|---|---|---|
| Vegetated area | 25.34 | 20.14 | 18.62 | 1.52 | 6.73 | 8.25 | 3.05 | ** 5.20 |
| Water | 48.08 | 47.90 | 46.92 | 0.98 | 1.17 | 2.15 | 1.96 | ** 0.19 |
| Open space | 6.99 | 8.51 | 2.37 | 6.14 | 4.62 | 10.77 | 9.25 | 1.52 |
| Road | 3.47 | 3.46 | 3.46 | 0.00 | 0.01 | 0.01 | 0.00 | 0.01 |
| Other urban | 11.22 | 12.38 | 6.73 | 5.64 | 4.49 | 10.13 | 8.98 | 1.16 |
| Slum | 4.89 | 7.61 | 3.01 | 4.60 | 1.88 | 6.48 | 3.76 | 2.72 |
| Total | 100 | 100 | 81.11 | 18.89 | 18.89 | 37.78 | 26.99 | 10.79 |
© 2018 by the authors. Licensee MDPI, Basel, Switzerland. This article is an open access article distributed under the terms and conditions of the Creative Commons Attribution (CC BY) license (http://creativecommons.org/licenses/by/4.0/).
Share and Cite
Badmos, O.S.; Rienow, A.; Callo-Concha, D.; Greve, K.; Jürgens, C. Urban Development in West Africa—Monitoring and Intensity Analysis of Slum Growth in Lagos: Linking Pattern and Process. Remote Sens. 2018, 10, 1044. https://doi.org/10.3390/rs10071044
Badmos OS, Rienow A, Callo-Concha D, Greve K, Jürgens C. Urban Development in West Africa—Monitoring and Intensity Analysis of Slum Growth in Lagos: Linking Pattern and Process. Remote Sensing. 2018; 10(7):1044. https://doi.org/10.3390/rs10071044
Chicago/Turabian StyleBadmos, Olabisi S., Andreas Rienow, Daniel Callo-Concha, Klaus Greve, and Carsten Jürgens. 2018. "Urban Development in West Africa—Monitoring and Intensity Analysis of Slum Growth in Lagos: Linking Pattern and Process" Remote Sensing 10, no. 7: 1044. https://doi.org/10.3390/rs10071044
APA StyleBadmos, O. S., Rienow, A., Callo-Concha, D., Greve, K., & Jürgens, C. (2018). Urban Development in West Africa—Monitoring and Intensity Analysis of Slum Growth in Lagos: Linking Pattern and Process. Remote Sensing, 10(7), 1044. https://doi.org/10.3390/rs10071044

