An Investigation of GIS Overlay and PCA Techniques for Urban Environmental Quality Assessment: A Case Study in Toronto, Ontario, Canada
Abstract
:1. Introduction
2. Datasets
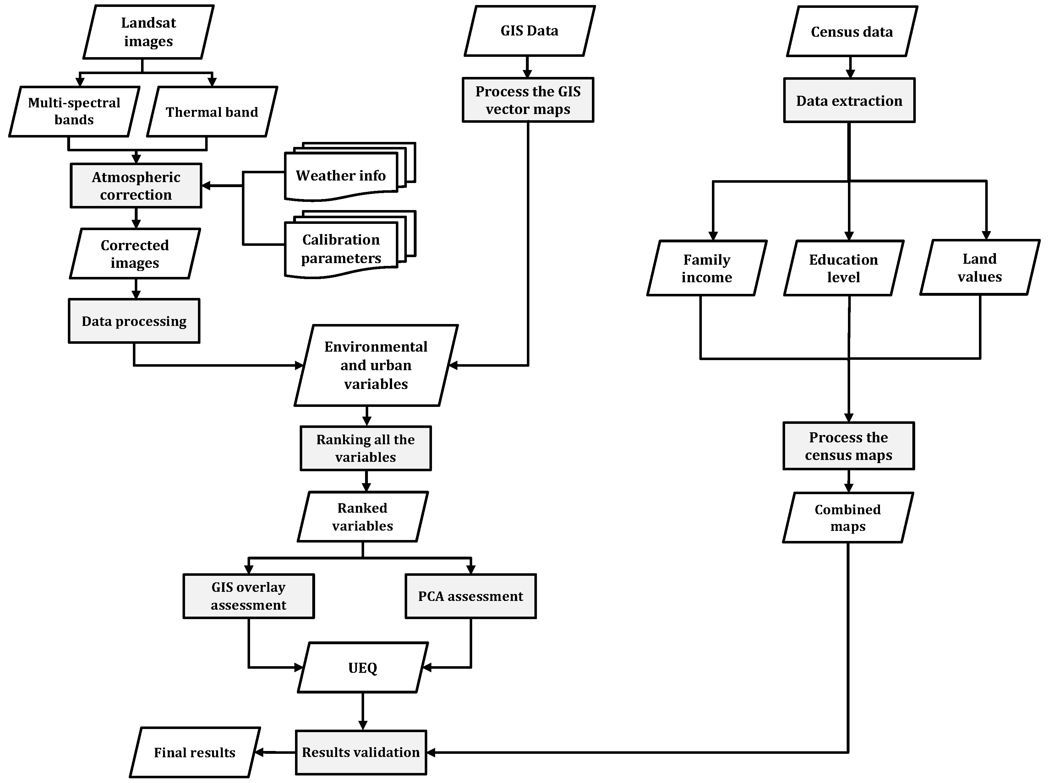
3. Methodology
3.1. Environmental Parameters
3.1.1. Land Surface Temperature (LST)
3.1.2. Normalized Difference Vegetation Index (NDVI)
3.1.3. Normalized Difference Vegetation Index (NDWI)
3.1.4. Normalized Difference Built-Up Index (NDBI) and Built-Up Index
3.2. Urban Planning Parameters
3.2.1. Land Use and Land Cover
3.2.2. Urban Density
3.2.3. Public Transportation
3.2.4. Open Spaces and Entertainment Zones
3.2.5. Historical Areas and Central Business Districts (CBD)
3.2.6. Crime Rate
3.3. Socio-Economic Parameters
3.3.1. Education and Income
3.3.2. Land Values
3.4. Ranking the Parameters
3.5. Data Integration of Multiple Environmental and Urban Parameters
3.5.1. Geographic Information System (GIS) Overlay
3.5.2. Principal Component Analysis (PCA)
3.5.3. Accuracy Assessment
4. Results and Analysis
4.1. GIS Overlay Analysis
4.2. Principal Component Analysis
4.2.1. Pixel-Based PCA
4.2.2. Object-Based PCA
4.3. UEQ Validation Results
5. Conclusions
Acknowledgments
Author Contributions
Conflicts of Interest
References
- Weng, Q.; Quattrochi, D.A. Urban Remote Sensing; CRC Press: Boca Raton, FL, USA, 2006. [Google Scholar]
- Nichol, J.; Lee, C. Urban vegetation monitoring in Hong Kong using high resolution multispectral images. Int. J. Remote Sens. 2005, 26, 903–918. [Google Scholar] [CrossRef]
- Nichol, J.E.; Wong, M.S. Assessing Urban Environmental Quality with Multiple Parameters. In Urban Remote Sensing; CRC Press: Boca Raton, FL, USA, 2006; pp. 253–268. [Google Scholar]
- Nichol, J.; Wong, M.S.; Fung, C.; Leung, K.K. Assessment of urban environmental quality in a subtropical city using multispectral satellite images. Environ. Plan. B Plan. Des. 2006, 33, 39–58. [Google Scholar] [CrossRef]
- Green, N.E. Aerial Photographic Interpretation and the Social Structure of the City. Photogramm. Eng. 1957, 23, 89–96. [Google Scholar]
- Bederman, S.H.; Hartshorn, T.A. Quality of life in Georgia: The 1980 experience. Southeast. Geogr. 1984, 24, 78–98. [Google Scholar] [CrossRef]
- Li, G.; Weng, Q. Measuring the quality of life in city of Indianapolis by integration of remote sensing and census data. Int. J. Remote Sens. 2007, 28, 249–267. [Google Scholar] [CrossRef]
- Nichol, J.; Wong, M.S. Mapping urban environmental quality using satellite data and multiple parameters. Environ. Plan. B Plan. Des. 2009, 36, 170–185. [Google Scholar] [CrossRef]
- Fung, T.; Siu, W. Environmental quality and its changes, an analysis using NDVI. Int. J. Remote Sens. 2000, 21, 1011–1024. [Google Scholar] [CrossRef]
- Fung, T.; Siu, W.L. A study of green space and its changes in Hong Kong using NDVI. Geogr. Environ. Model. 2001, 5, 111–122. [Google Scholar] [CrossRef]
- Liang, B.; Weng, Q. Assessing urban environmental quality change of Indianapolis, United States, by the remote sensing and GIS integration. IEEE J. Sel. Top. Appl. Earth Obs. Remote Sen. 2011, 4, 43–55. [Google Scholar] [CrossRef]
- Rahman, A.; Kumar, Y.; Fazal, S.; Bhaskaran, S. Urbanization and quality of urban environment using remote sensing and GIS techniques in East Delhi-India. J. Geogr. Inf. Syst. 2011, 3, 62. [Google Scholar] [CrossRef]
- Rinner, C. A geographic visualization approach to multi-criteria evaluation of urban quality of life. Int. J. Geogr. Inf. Sci. 2007, 21, 907–919. [Google Scholar] [CrossRef]
- Jensen, J.R. Introductory Digital Image Processing, 3rd ed.; Prentice Hall: Upper Saddle River, NJ, USA, 2005. [Google Scholar]
- Fobil, J.N.; Kraemer, A.; Meyer, C.G.; May, J. Neighborhood urban environmental quality conditions are likely to drive malaria and diarrhea mortality in Accra, Ghana. J. Environ. Public Health 2011, 2011, 484010. [Google Scholar] [CrossRef] [PubMed]
- Moore, G.; Croxford, B.; Adams, M.; Refaee, M.; Cox, T.; Sharples, S. Urban environmental quality: Perceptions and measures in three UK cities. WIT Trans. Ecol. Environ. 2006, 93. [Google Scholar] [CrossRef]
- Lo, C. Integration of Landsat Thematic Mapper (TM) Data and US Census Data for Quality of Life Assessment. Int. Arch. Photogramm. Remote Sens. 1996, 31, 431–436. [Google Scholar]
- Martel, L. The Canadian Population in 2011, Population Counts and Growth: Population and Dwelling Counts, 2011 Census; Statistics Canada: Ottawa, ON, Canada, 2012. [Google Scholar]
- United States Geological Survey. Earth Explorer. 2014. Available online: http://earthexplorer.usgs.gov/ (accessed on 25 April 2014). [Google Scholar]
- Kjaersgaard, J.; Allen, R. Loading the Landsat Thermal Band Preprocessed Using the EROS LPGS System; Kimberly R&E Center, University of Idaho: Kimberly, ID, USA, 2009. [Google Scholar]
- Scholars GeoPortal. Scholars GeoPortal. 2014. Available online: http://geo2.scholarsportal.info (accessed on 19 April 2014).
- Richter, R. Correction of satellite imagery over mountainous terrain. Appl. Opt. 1998, 37, 4004–4015. [Google Scholar] [CrossRef] [PubMed]
- Paolini, L.; Grings, F.; Sobrino, J.A.; Jiménez Muñoz, J.C.; Karszenbaum, H. Radiometric correction effects in Landsat multi-date/multi-sensor change detection studies. Int. J. Remote Sens. 2006, 27, 685–704. [Google Scholar] [CrossRef]
- Norman, J.M.; Kustas, W.P.; Humes, K.S. Source approach for estimating soil and vegetation energy fluxes in observations of directional radiometric surface temperature. Agric. For. Meteorol. 1995, 77, 263–293. [Google Scholar] [CrossRef]
- Czajkowski, K.P.; Goward, S.N.; Mulhern, T.; Goetz, S.J.; Walz, A.; Shirey, D.; Stadler, S.; Prince, S.D.; Dubayah, R.O. Estimating environmental variables using thermal remote sensing. In Thermal Remote Sensing in Land Surface Processes; CRC Press: Boca Raton, FL, USA, 2004; pp. 11–32. [Google Scholar]
- Weng, Q.; Lu, D.; Schubring, J. Estimation of land surface temperature–vegetation abundance relationship for urban heat island studies. Remote Sens. Environ. 2004, 89, 467–483. [Google Scholar] [CrossRef]
- Huang, W.; Zeng, Y.; Li, S. An analysis of urban expansion and its associated thermal characteristics using Landsat imagery. Geocarto Int. 2015, 30, 93–103. [Google Scholar] [CrossRef]
- Yan, W.Y.; Mahendrarajah, P.; Shaker, A.; Faisal, K.; Luong, R.; Al-Ahmad, M. Analysis of multi-temporal Landsat satellite images for monitoring land surface temperature of municipal solid waste disposal sites. Environ. Monit. Assess. 2014, 186, 8161–8173. [Google Scholar] [CrossRef] [PubMed]
- Li, Z.L.; Tang, B.H.; Wu, H.; Ren, H.; Yan, G.; Wan, Z.; Trigo, I.F.; Sobrino, J.A. Satellite-derived land surface temperature: Current status and perspectives. Remote Sens. Environ. 2013, 131, 14–37. [Google Scholar] [CrossRef]
- Sobrino, J.A.; Jiménez-Muñoz, J.C.; Paolini, L. Land surface temperature retrieval from LANDSAT TM 5. Remote Sens. Environ. 2004, 90, 434–440. [Google Scholar] [CrossRef]
- Snyder, W.C.; Wan, Z.; Zhang, Y.; Feng, Y.Z. Classification-based emissivity for land surface temperature measurement from space. Int. J. Remote Sens. 1998, 19, 2753–2774. [Google Scholar] [CrossRef]
- Richter, R.; Schläpfer, D. Atmospheric/Topographic Correction for Satellite Imagery; DLR Report DLR-IB; ReSe Applications Schläpfer: Wil, Switzerland, 2016; Available online: http://www.rese.ch/pdf/atcor3_manual.pdf (accessed on 1 March 2017).
- Coll, C.; Galve, J.M.; Sanchez, J.M.; Caselles, V. Validation of Landsat-7/ETM+ thermal-band calibration and atmospheric correction with ground-based measurements. IEEE Trans. Geosci. Remote Sens. 2010, 48, 547–555. [Google Scholar] [CrossRef]
- Giannini, M.; Belfiore, O.; Parente, C.; Santamaria, R. Land Surface Temperature from Landsat 5 TM images: Comparison of different methods using airborne thermal data. J. Eng. Sci. Technol. Rev. 2015, 8, 83–90. [Google Scholar]
- Moran, M.S.; Jackson, R.D.; Slater, P.N.; Teillet, P.M. Evaluation of simplified procedures for retrieval of land surface reflectance factors from satellite sensor output. Remote Sens. Environ. 1992, 41, 169–184. [Google Scholar] [CrossRef]
- Barsi, J.A.; Schott, J.R.; Palluconi, F.D.; Hook, S.J. Validation of a web-based atmospheric correction tool for single thermal band instruments. In Optics & Photonics 2005; International Society for Optics and Photonics: San Diego, CA, USA, 2005; p. 58820E. [Google Scholar]
- Chander, G.; Markham, B.L.; Helder, D.L. Summary of current radiometric calibration coefficients for Landsat MSS, TM, ETM+, and EO-1 ALI sensors. Remote Sens. Environ. 2009, 113, 893–903. [Google Scholar] [CrossRef]
- Nowak, D.J.; Rowntree, R.A.; McPherson, E.G.; Sisinni, S.M.; Kerkmann, E.R.; Stevens, J.C. Measuring and analyzing urban tree cover. Landsc. Urban Plan. 1996, 36, 49–57. [Google Scholar] [CrossRef]
- Lo, C.P.; Quattrochi, D.A.; Luvall, J.C. Application of high-resolution thermal infrared remote sensing and GIS to assess the urban heat island effect. Int. J. Remote Sens. 1997, 18, 287–304. [Google Scholar] [CrossRef]
- Curran, P.; Steven, M. Multispectral remote sensing for the estimation of green leaf area index [and discussion]. Philos. Trans. R. Soc. Lond. A Math. Phys. Eng. Sci. 1983, 309, 257–270. [Google Scholar] [CrossRef]
- Lawrence, R.L.; Ripple, W.J. Comparisons among vegetation indices and bandwise regression in a highly disturbed, heterogeneous landscape: Mount St. Helens, Washington. Remote Sens. Environ. 1998, 64, 91–102. [Google Scholar] [CrossRef]
- Zha, Y.; Gao, J.; Ni, S. Use of normalized difference built-up index in automatically mapping urban areas from TM imagery. Int. J. Remote Sens. 2003, 24, 583–594. [Google Scholar] [CrossRef]
- Hardisky, M.; Klemas, V.; Smart, R.M. The influence of soil salinity, growth form, and leaf moisture on the spectral radiance of Spartina alterniflora canopies. Photogramm. Eng. Remote Sens. 1983, 49, 77–83. [Google Scholar]
- McFeeters, S.K. The use of the Normalized Difference Water Index (NDWI) in the delineation of open water features. Int. J. Remote Sens. 1996, 17, 1425–1432. [Google Scholar] [CrossRef]
- Chen, X.L.; Zhao, H.M.; Li, P.X.; Yin, Z.Y. Remote sensing image-based analysis of the relationship between urban heat island and land use/cover changes. Remote Sens. Environ. 2006, 104, 133–146. [Google Scholar] [CrossRef]
- Faisal, K.; Shaker, A.; Habbani, S. Modeling the Relationship between the Gross Domestic Product and Built-Up Area Using Remote Sensing and GIS Data: A Case Study of Seven Major Cities in Canada. ISPRS Int. J. Geo-Inf. 2016, 5, 23. [Google Scholar] [CrossRef]
- Faisal, K.; Shaker, A. The use of remote sensing technique to predict Gross Domestic Product (GDP): An analysis of built-up index and GDP in nine major cities in Canada. Int. Arch. Photogramm. Remote Sens. Spat. Inf. Sci. 2014, 40, 85–92. [Google Scholar] [CrossRef]
- Irvine, K.N.; Devine-Wright, P.; Payne, S.R.; Fuller, R.A.; Painter, B.; Gaston, K.J. Green space, soundscape and urban sustainability: An interdisciplinary, empirical study. Local Environ. 2009, 14, 155–172. [Google Scholar] [CrossRef]
- Landorf, C.; Brewer, G.; Sheppard, L.A. The urban environment and sustainable ageing: Critical issues and assessment indicators. Local Environ. 2008, 13, 497–514. [Google Scholar] [CrossRef]
- din Özdemir, A. Urban sustainability and open space networks. J. Appl. Sci. 2007, 7, 3713–3720. [Google Scholar]
- Hansen, M.C.; Loveland, T.R. A review of large area monitoring of land cover change using Landsat data. Remote Sens. Environ. 2012, 122, 66–74. [Google Scholar] [CrossRef]
- Yan, W.Y.; Shaker, A.; El-Ashmawy, N. Urban land cover classification using airborne LiDAR data: A review. Remote Sens. Environ. 2015, 158, 295–310. [Google Scholar] [CrossRef]
- Mira, R.G.; Uzzell, D.; Deus, J.E.R.; Martínez, J.R. Housing, Space and Quality of Life; Ashgate: Farnham, UK, 2005. [Google Scholar]
- Kahn, M.E. Green Cities: Urban Growth and the Environment; Brookings Institution Press: Washington, DC, USA, 2007. [Google Scholar]
- Newman, P.; Kenworthy, J. Sustainability and Cities: Overcoming Automobile Dependence; Island Press: Washington, DC, USA, 1999. [Google Scholar]
- Leask, A.; Fyall, A. Managing World Heritage Sites; Routledge: New York, NY, USA, 2006. [Google Scholar]
- Organisation for Economic Co-operation and Development (OECD) Better Life Initiatives. Compendium of OECD Well-Being Indicators; Organisation for Economic Co-Operation and Development: Paris, France, 2011. [Google Scholar]
- Anand, P.; Santos, C.; Smith, R. The Measurement of Capabilities. In Arguments for a Better World. Essays in Honor of Amartya Sen; Basu, K., Kanbur, R., Eds.; Oxford University Press: Oxford, UK, 2008; pp. 283–310. [Google Scholar]
- Cullen, J.B.; Levitt, S.D. Crime, urban flight, and the consequences for cities. Rev. Econ. Stat. 1999, 81, 159–169. [Google Scholar] [CrossRef]
- Becker, G.S.; Mulligan, C.B. The endogenous determination of time preference. Q. J. Econ. 1997, 112, 729–758. [Google Scholar] [CrossRef]
- Reginster, I.; Goffette-Nagot, F. Urban environmental quality in two Belgian cities, evaluated on the basis of residential choices and GIS data. Environ. Plan. A 2005, 37, 1067–1090. [Google Scholar] [CrossRef]
- Din, A.; Hoesli, M.; Bender, A. Environmental variables and real estate prices. Urban Stud. 2001, 38, 1989–2000. [Google Scholar] [CrossRef]
- Topcu, M.; Kubat, A.S. The analysis of urban features that affect land values in residential areas. In Proceedings of the 7th International Space Syntax Symposium, Stockholm, Sweden, 8–11 June 2009; Volume 26, p. 26.
- Cheadle, C.; Vawter, M.P.; Freed, W.J.; Becker, K.G. Analysis of microarray data using Z score transformation. J. Mol. Diagn. 2003, 5, 73–81. [Google Scholar] [CrossRef]
- Weng, Q. Land use change analysis in the Zhujiang Delta of China using satellite remote sensing, GIS and stochastic modelling. J. Environ. Manag. 2002, 64, 273–284. [Google Scholar] [CrossRef]















| City | Landsat TM | GIS Data | Census Data |
|---|---|---|---|
| Path/Row = 18/30 | ◦ Land Use | Socio-economic data are provided by the City of Toronto census bureau. Socio-economic data used in the research include: | |
| Sensor = Landsat TM | ◦ Population Density | ||
| Date = 23 June 2011 | ◦ Building Density | ||
| ◦ Vegetation and Parks | |||
| Remote sensing data used in this work: | ◦ Public Transportation | ||
| ◦ Historical Areas | ◦ Education | ||
| ◦ LST | ◦ Central Business Districts (CBD) | ◦ Family Income | |
| Toronto | ◦ NDVI | ◦ Sports Areas | ◦ Land Values |
| ◦ NDWI | ◦ Religious and Cultural Zones | ||
| ◦ NDBI and Built-up Area | ◦ Shopping Centres | ||
| ◦ Education Institutions | |||
| ◦ Entertainment Zones | |||
| ◦ Crime Rate | |||
| ◦ Health Condition | |||
| ◦ Areas Close to Water Bodies |
| Polygon ID | Income | Education | Land Value | Reference Layer |
|---|---|---|---|---|
| 1 | 8 | 5 | 7 | 20 |
| PD | BD | PT | Veg | NDVI | NDWI | rBU | rLST | H | rInd | CBD | Sc | Ent | He | Rel | SP | Sea | rCR | SH | |
|---|---|---|---|---|---|---|---|---|---|---|---|---|---|---|---|---|---|---|---|
| PD | 1.00 | 0.68 | 0.57 | 0.33 | 0.39 | 0.40 | 0.42 | 0.32 | 0.67 | 0.52 | 0.56 | 0.33 | 0.46 | 0.40 | 0.22 | 0.33 | 0.44 | 0.43 | 0.42 |
| BD | 1.00 | 0.62 | 0.33 | 0.40 | 0.42 | 0.60 | 0.36 | 0.48 | 0.52 | 0.40 | 0.43 | 0.32 | 0.44 | 0.45 | 0.33 | 0.59 | 0.60 | 0.41 | |
| PT | 1.00 | 0.48 | 0.52 | 0.54 | 0.47 | 0.50 | 0.31 | 0.60 | 0.27 | 0.41 | 0.22 | 0.41 | 0.41 | 0.29 | 0.70 | 0.70 | 0.34 | ||
| Veg | 1.00 | 0.85 | 0.85 | 0.81 | 0.90 | 0.25 | 0.69 | 0.25 | 0.51 | 0.28 | 0.35 | 0.44 | 0.49 | 0.80 | 0.75 | 0.35 | |||
| NDVI | 1.00 | 0.98 | 0.96 | 0.91 | 0.21 | 0.84 | 0.16 | 0.52 | 0.18 | 0.33 | 0.33 | 0.43 | 0.80 | 0.80 | 0.22 | ||||
| NDWI | 1.00 | 0.96 | 0.91 | 0.21 | 0.86 | 0.17 | 0.51 | 0.16 | 0.32 | 0.32 | 0.42 | 0.81 | 0.82 | 0.20 | |||||
| rBU | 1.00 | 0.87 | 0.26 | 0.83 | 0.20 | 0.49 | 0.17 | 0.34 | 0.27 | 0.42 | 0.76 | 0.77 | 0.22 | ||||||
| rLST | 1.00 | 0.22 | 0.75 | 0.24 | 0.52 | 0.25 | 0.35 | 0.44 | 0.46 | 0.83 | 0.79 | 0.31 | |||||||
| H | 1.00 | 0.26 | 0.82 | 0.39 | 0.64 | 0.43 | 0.31 | 0.41 | 0.26 | 0.21 | 0.55 | ||||||||
| rInd | 1.00 | 0.22 | 0.38 | 0.17 | 0.30 | 0.19 | 0.26 | 0.76 | 0.77 | 0.20 | |||||||||
| CBD | 1.00 | 0.30 | 0.53 | 0.35 | 0.23 | 0.32 | 0.28 | 0.17 | 0.48 | ||||||||||
| Sc | 1.00 | 0.35 | 0.46 | 0.62 | 0.68 | 0.43 | 0.51 | 0.44 | |||||||||||
| Ent | 1.00 | 0.37 | 0.48 | 0.40 | 0.24 | 0.19 | 0.74 | ||||||||||||
| He | 1.00 | 0.37 | 0.39 | 0.41 | 0.35 | 0.48 | |||||||||||||
| Rel | 1.00 | 0.58 | 0.42 | 0.46 | 0.57 | ||||||||||||||
| SP | 1.00 | 0.38 | 0.41 | 0.43 | |||||||||||||||
| Sea | 1.00 | 0.82 | 0.34 | ||||||||||||||||
| rCR | 1.00 | 0.33 | |||||||||||||||||
| SH | 1.00 |
| Component 1 | Component 2 | Component 3 | Component 4 | |
|---|---|---|---|---|
| Population Density | 0.63 | 0.59 | −0.35 | −0.03 |
| Building Density | 0.31 | 0.46 | 0.16 | −0.59 |
| Public Transportation | 0.90 | 0.01 | −0.11 | 0.20 |
| Vegetation areas | 0.35 | 0.53 | 0.19 | −0.60 |
| NDVI | 0.46 | 0.43 | 0.18 | −0.23 |
| NDWI | 0.87 | −0.19 | −0.25 | −0.22 |
| Reverse Built-up areas | 0.91 | −0.22 | 0.20 | 0.04 |
| Reverse Industrial | 0.90 | −0.31 | 0.08 | −0.14 |
| Reverse LST | 0.93 | −0.29 | 0.08 | −0.04 |
| Historical | 0.93 | −0.29 | 0.04 | −0.04 |
| CBD | 0.54 | 0.42 | −0.19 | −0.48 |
| School | 0.73 | 0.44 | −0.44 | 0.15 |
| Entertainment | 0.49 | 0.51 | 0.47 | 0.40 |
| Health Condition | 0.60 | 0.31 | 0.42 | 0.07 |
| Religion | 0.91 | 0.01 | −0.10 | 0.09 |
| Sport | 0.40 | 0.56 | 0.36 | −0.16 |
| Sea | 0.51 | 0.30 | 0.53 | 0.03 |
| Reverse Crime rate | 0.31 | 0.50 | 0.39 | −0.34 |
| Shopping | 0.87 | −0.17 | 0.25 | 0.05 |
| Variance | 95.00 | 2.53 | 2.36 | 0.11 |
| PD | BD | PT | Veg | NDVI | NDWI | BU | LST | H | Ind | CBD | Sc | Ent | He | Rel | SP | Sea | CR | SH | |
|---|---|---|---|---|---|---|---|---|---|---|---|---|---|---|---|---|---|---|---|
| PD | 1.00 | 0.34 | 0.14 | −0.14 | −0.11 | 0.11 | 0.12 | 0.12 | 0.66 | −0.04 | 0.08 | −0.17 | −0.02 | 0.03 | −0.11 | −0.04 | −0.06 | 0.02 | −0.04 |
| BD | 1.00 | 0.40 | −0.61 | −0.68 | −0.67 | 0.67 | 0.78 | 0.44 | 0.07 | 0.39 | −0.05 | 0.14 | 0.11 | 0.16 | 0.02 | 0.21 | 0.22 | 0.05 | |
| PT | 1.00 | −0.37 | −0.37 | −0.36 | 0.38 | 0.46 | 0.12 | 0.15 | 0.16 | −0.09 | −0.04 | −0.01 | 0.05 | −0.03 | 0.12 | 0.12 | 0.04 | ||
| Veg | 1.00 | 0.66 | 0.55 | −0.56 | −0.66 | −0.11 | −0.13 | −0.09 | −0.03 | 0.05 | −0.03 | −0.13 | 0.03 | −0.30 | −0.11 | −0.02 | |||
| NDVI | 1.00 | 0.88 | −0.90 | −0.80 | −0.30 | −0.37 | −0.37 | 0.02 | −0.27 | −0.10 | −0.29 | −0.09 | −0.27 | −0.35 | −0.23 | ||||
| NDWI | 1.00 | −0.89 | −0.77 | −0.31 | −0.39 | 0.37 | −0.02 | 0.29 | 0.11 | 0.31 | 0.10 | 0.25 | −0.35 | 0.26 | |||||
| BU | 1.00 | 0.79 | 0.30 | 0.50 | 0.35 | −0.01 | 0.27 | 0.10 | 0.31 | 0.09 | 0.27 | 0.35 | 0.24 | ||||||
| LST | 1.00 | 0.18 | 0.19 | 0.25 | −0.02 | 0.05 | 0.05 | 0.14 | 0.00 | 0.31 | 0.19 | 0.06 | |||||||
| H | 1.00 | −0.01 | 0.50 | −0.05 | 0.43 | 0.24 | 0.09 | 0.16 | −0.05 | 0.33 | 0.19 | ||||||||
| Ind | 1.00 | 0.03 | 0.02 | 0.08 | −0.01 | 0.31 | 0.05 | 0.06 | 0.12 | 0.14 | |||||||||
| CBD | 1.00 | −0.05 | 0.37 | 0.19 | 0.07 | 0.09 | −0.07 | 0.38 | 0.16 | ||||||||||
| Sc | 1.00 | 0.04 | 0.12 | 0.25 | 0.05 | 0.21 | 0.00 | 0.03 | |||||||||||
| Ent | 1.00 | 0.30 | 0.26 | 0.39 | 0.00 | 0.38 | 0.49 | ||||||||||||
| He | 1.00 | 0.30 | 0.49 | -0.03 | 0.21 | 0.38 | |||||||||||||
| Rel | 1.00 | 0.44 | 0.11 | 0.15 | 0.41 | ||||||||||||||
| SP | 1.00 | 0.02 | 0.18 | 0.62 | |||||||||||||||
| Sea | 1.00 | 0.01 | 0.03 | ||||||||||||||||
| CR | 1.00 | 0.27 | |||||||||||||||||
| SH | 1.00 |
| Component 1 | Component 2 | Component 3 | Component 4 | Component 5 | |
|---|---|---|---|---|---|
| Population Density | −0.41 | 0.04 | −0.46 | 0.14 | 0.16 |
| Building Density | 0.80 | −0.09 | −0.08 | 0.10 | 0.13 |
| Public Transportation | 0.49 | 0.00 | 0.00 | 0.70 | −0.24 |
| Veg | 0.69 | 0.42 | 0.17 | −0.07 | −0.11 |
| NDVI | 0.88 | 0.12 | −0.06 | 0.26 | −0.09 |
| NDWI | 0.86 | −0.13 | 0.08 | 0.27 | 0.08 |
| Reverse Built-up areas | −0.86 | 0.18 | −0.07 | 0.27 | −0.09 |
| Reverse Industrial | −0.59 | 0.63 | 0.00 | 0.16 | 0.08 |
| Reverse LST | −0.86 | 0.34 | 0.05 | 0.03 | −0.11 |
| Historical | 0.86 | 0.35 | 0.05 | 0.29 | −0.13 |
| CBD | 0.56 | 0.76 | −0.02 | 0.15 | 0.06 |
| School | 0.04 | −0.11 | 0.54 | 0.02 | −0.29 |
| Entertainment | −0.28 | 0.43 | 0.31 | −0.07 | −0.02 |
| Health Condition | −0.14 | 0.21 | 0.17 | −0.08 | −0.01 |
| Religion | −0.26 | −0.07 | 0.48 | −0.20 | −0.01 |
| Sport | 0.02 | 0.04 | 0.81 | 0.22 | 0.40 |
| Sea | −0.36 | −0.42 | 0.29 | 0.34 | −0.54 |
| Reverse Crime rate | 0.44 | −0.35 | −0.04 | 0.48 | 0.53 |
| Shopping | −0.18 | 0.14 | 0.33 | −0.11 | 0.07 |
| Variance | 35.83 | 15.97 | 8.97 | 7.24 | 6.83 |
© 2017 by the authors. Licensee MDPI, Basel, Switzerland. This article is an open access article distributed under the terms and conditions of the Creative Commons Attribution (CC BY) license ( http://creativecommons.org/licenses/by/4.0/).
Share and Cite
Faisal, K.; Shaker, A. An Investigation of GIS Overlay and PCA Techniques for Urban Environmental Quality Assessment: A Case Study in Toronto, Ontario, Canada. Sustainability 2017, 9, 380. https://doi.org/10.3390/su9030380
Faisal K, Shaker A. An Investigation of GIS Overlay and PCA Techniques for Urban Environmental Quality Assessment: A Case Study in Toronto, Ontario, Canada. Sustainability. 2017; 9(3):380. https://doi.org/10.3390/su9030380
Chicago/Turabian StyleFaisal, Kamil, and Ahmed Shaker. 2017. "An Investigation of GIS Overlay and PCA Techniques for Urban Environmental Quality Assessment: A Case Study in Toronto, Ontario, Canada" Sustainability 9, no. 3: 380. https://doi.org/10.3390/su9030380
APA StyleFaisal, K., & Shaker, A. (2017). An Investigation of GIS Overlay and PCA Techniques for Urban Environmental Quality Assessment: A Case Study in Toronto, Ontario, Canada. Sustainability, 9(3), 380. https://doi.org/10.3390/su9030380
