Measurement of Regional Agricultural Sustainable Development System Based on Dissipative Structure Theory: A Case Study in Sichuan Province, China
Abstract
:1. Introduction
2. Literature Review
2.1. Research on The Measurement of Regional Agricultural Sustainable Development
- (1)
- From the construction of a regional agricultural sustainable development measure index, because of the research focus and the difference in agricultural regional development, the measure indexes selected by scholars at home and abroad are different. Yuan [7] constructed a hierarchical structure model for evaluating the level of agricultural sustainable development from 5 aspects of population, economy, society, resources and environment, which comprehensively reflected the content of agricultural sustainable development. Cao [8] constructed an agricultural sustainable development index system from four aspects of economy, production factors, society, resources and environment, and focused on analyzing the sustainable development of agriculture from the angle of economic output efficiency and social development benefit. Gomez-Limon [9] considered sustainable agriculture as an activity that needs to be sustained from the three dimensions of economics (operating profitability), social justice (fair and equitable distribution of wealth) and environment friendly (compatible with conservation of natural ecosystems). Baumgartner [10] and Rasul [11] argued that the sustainable development of agriculture should fully take into account the three dimensions of ecology, economy and society, and that ecological sustainability is the most important among them. Gustavson [12], based on the PSR framework (Press–State–Response), selected 23 indicators for watershed sustainability assessment, which focused on the sustainability of the natural ecology of the basin. The European Community monitored the status of agriculture with five indicators of per capita cultivated land, land-use change, agricultural energy, fertilizers and pesticides recommended by the United Nations Commission on Sustainable Development (UNCSD), which can better reveal the capacity of agricultural sustainable development [13].
- (2)
- From the perspective of regional agricultural sustainable development measures, there are more than 100 evaluation tools in the world due to the impact of the sustainable development assessment framework on local agricultural priorities and practices [14]. However, the academic circles mainly adopted the methods of comprehensive index evaluation, multivariate statistical analysis and so on. System dynamics [15], Emergy analysis [16,17], Grey relational analysis [18], and so on are applied to the sustainable development of agricultural systems. Cahya [19] quantitatively analyzed the characteristics of Metropolitan Jakarta’s sustainable development of urban agriculture through multidimensional scale (MDS) methods. Dong [20] combined non-negative principal component analysis (PCA) and data envelopment analysis (DEA) to assess the performance of individual farms in agricultural sustainability. In addition, Lu [21] adopted the osculating value method (a multi-objective decision optimization method) to construct a comprehensive model of rural sustainable development in China, quantified the model indicators, and conducted comprehensive comparison of the sustainable development level of rural areas in China. Vlontzos [22] adopted the non-radial data envelopment analysis (DEA) model to estimate the agricultural energy and environmental efficiency of EU member States.
2.2. Summary of Previous Research
- (1)
- Effective measurement of regional agricultural sustainable development from the perspective of system theory. The complex giant system of regional agriculture sustainable development is divided into five subsystems of economy, society, technology, resource and environment. Combined with the actual development of regional agriculture, the measurement index is constructed under each subsystem, and then according to the standardization value and weight of each measure index, the sustainable development level score of each subsystem and the comprehensive score value of the total system sustainable development are obtained.
- (2)
- The dissipative structure theory and entropy theory are applied to the analysis and research of the regional agricultural sustainable development system. According to the influential factors of system entropy increase and entropy decrease, the index system is constructed, and the mechanism of the system is analyzed, and the structural characteristics and order degree of the evolution process of the regional agricultural sustainable development system are characterized by the change in the entropy value.
- (3)
- Based on the calculation of yearly information entropy, a comprehensive development score and coordination degree, the coordinated development status and orderly evolution trend of regional agricultural sustainable development system in different years are analyzed from the perspective of time series.
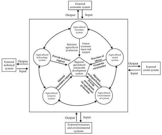
3. Dissipative Structure of Regional Agricultural Sustainable Development System
3.1. Open System
3.2. Stay Away from Equilibrium
3.3. Nonlinear Dynamic Mechanism
4. Construction and Analysis of Positive and Negative Entropy Flow Indicator System
5. Measurement Method of Regional Agricultural Sustainable Development System
5.1. Measurement Mode
5.2. Measurement Steps
5.2.1. Standardization of Indicator Data
5.2.2. Determination of the Entropy Weight of Each Index
5.2.3. Calculation of Annual Entropy Information
5.2.4. Calculation of the Sustainable Development Score and Coordination Value of System
6. Case Analysis
7. Result Analysis
7.1. Analysis of Coordinated Development Situation of Agricultural Sustainable Development System in Sichuan Province
7.1.1. Sustainable Development Situation of the Overall System
7.1.2. Sustainable Development Situation of the Each Subsystem
- (1)
- The sustainable development level of economic subsystem continues to improve, but the growth of output factors is not significant. The indicators of the economic subsystem have increased with different growth rates between 2005 and 2015. Among them, the growth rate of agricultural fixed assets is the largest, with an average annual growth rate of 30.92%, followed by per capita net income of rural households (13.36%) and gross agricultural product per capita (13.21%), per capita grain production (0.28%) and land productivity (0.01%) have grown at a slower pace. This shows that Sichuan province has achieved great development in terms of agricultural efficiency, farmers’ income and promotion of agricultural production development, the overall situation of agricultural economy is running well. However, the growth of agricultural economy mainly depends on the pull of factor input; there are still some problems, such as low input-output ratio of agricultural production, insufficient efficiency of land resources allocation, etc.
- (2)
- The sustainable development level of social subsystem is accelerated but affected by the resistance of population factors. The level of sustainable development of the social subsystem accelerated with an average annual growth rate of 31.08% from 2005 to 2015, mainly due to the decline in Engel’s coefficient of rural residents (2.93%) and the increase in the rate of urbanization (3.75 %), as well as the slow decline in the region’s population density (0.63%) and the proportion of rural education (0.99%). This shows that with the deepening of rural reform, the living standard of farmers and the quality of rural population improved year by year and laid a good foundation for the rural social development. However, the inertia of the population base and population growth (annual natural growth rate of 2.87%) slowed the development of the social subsystem to a certain extent.
- (3)
- The sustainability of the technology subsystem increased year by year. From 2005 to 2015, due to the growth rate of different ranges of the number of agricultural scientific research projects, agricultural scientific research input personnel, agricultural research funds and other factors, the average annual growth rate of the sustainable development level of technical subsystem is about 29.57 %. This shows that the government has attached importance and support to Sichuan agricultural science and technology innovation in recent years, and made great progress in agricultural science and technology innovation strategy.
- (4)
- The sustainable development level of the resource subsystem is constantly increasing. The average annual growth rate of per capita cultivated land is 0.75 % in 2005–2015, the effective irrigation area has increased from 259.5 × 104 hectares to 273.51 × 104 hectares, the total mechanical power of unit cultivated land area increased from 55.86 kw/hm2 to 110.95 kw/hm2,while per capita electricity consumption in rural has increased from 170.36 kw·h/person to 276.72 kw·h/person, and these factors have a positive and favorable impact on the sustainable development of agriculture in Sichuan province. However, the amount of water resources per capita declined with a non-significant rate of 0.83%, which indicates that Sichuan province should attach great importance to the impact of population growth on water resources pressure.
- (5)
- The development of environmental subsystems is extremely unstable, and the change of sustainable development level from 2005 to 2015 presents “W” type characteristics (Figure 4). The level of sustainable development of the environmental subsystem in 2005–2009 is in a downward trend, with a total decline of 78.2%. From 2009 to 2011, there was a brief upward trend, followed by a decline, and from 2011 to 2015, it grew at an average annual rate of 41 per cent. The reason for this phenomenon is that, on the one hand, Sichuan province is located in the southwest of China, where the frequency of natural disasters is high, and there are mainly seasonal drought and flood disasters. Regional natural disasters have been an important factor affecting the safety of the agricultural ecological environment in Sichuan province. On the other hand, in agricultural production, unreasonable use of pesticides, fertilizers, and plastic film also caused the pollution of agricultural ecological environment in Sichuan province. Since 2008, the transfer payment funds of national key ecological function area made by the central government has strengthened the protection and supervision of rural ecological environment at all levels, the financial departments at all levels gradually increased investment in environmental protection; the government’s control of rural environmental problems is the key to the steady improvement of the sustainable development level of agricultural environment in Sichuan province after 2011.
7.2. Analysis of the Orderly Development Degree and Evolution Trend of Agricultural Sustainable Development System in Sichuan Province
8. Conclusions and prospect
- (1)
- Regional agricultural sustainable development system is a complex system of economy, society, technology, resources and environment. It has the characteristics of dissipative structure, which exist the exchange of material, energy and information with the external environment, and can be benign or malignant evolution. Therefore, the complex evolution of agricultural sustainable development system can be well analyzed through the dissipative structure theory.
- (2)
- The entropy theory has important application value in the evolution analysis of regional agriculture sustainable development system. The change of year information entropy can characterize the orderly development degree and evolution trend of the system. The decrease of entropy means that the order of the system is enhanced, in the state of benign evolution, and the agricultural coordinated development of economy, society, technology, resources and environment is realized. Therefore, entropy can be used as an important quantitative index to explore the evolution of regional agricultural sustainable development system, and the index weight determined by entropy method has a strong objectivity. This is a good reference for the establishment of a new theory and method of regional sustainable development of agriculture.
- (3)
- The situation of the sustainable development of regional agriculture is comprehensively reflected from multi-dimensional perspectives, including economy, society, technology, resources and environment, and provides reference ideas for sustainable development work. When we are dealing with the sustainable development issues of regional agriculture, in addition to the grasp of the overall situation, the dynamic changes of the internal structure should also be analyzed. Aiming at the weak parts of each subsystem, combined with the regional background, well-directed suggestions for future development planning can be put forward.
Acknowledgments
Author Contributions
Conflicts of Interest
References
- Cui, H.R.; Zhao, L.M.; Xue, Q.L. The Systematic Analysis of Regional Agricultural Sustainable Development Based on the Principles of Dissipative Structure. J. Syst. Dialect. 2005, 13, 60–65. [Google Scholar]
- Talukder, B.; Blay-Palmer, A. Elimination Method of Multi-Criteria Decision Analysis (MCDA): A Simple Methodological Approach for Assessing Agricultural Sustainability. Sustainability 2017, 9, 287. [Google Scholar] [CrossRef]
- Zhang, X.W.; Ye, Y.X. Three dimensional System Theory of Regional Sustainable Development. J. Harbin Eng. Univ. 2002, 23, 126–129. [Google Scholar]
- Zeng, B.; Hu, Y.C. SD Model Simulation for Sustainable Development of Agriculture in Heilongjiang Province. Chin. Agric. Sci. Bull. 2015, 31, 279–284. [Google Scholar]
- Astier, M.; García-Barrios, L.; Galván-Miyoshi, Y.; González-Esquivel, C.E.; Masera, O.R. Assessing the Sustainability of Small Farmer Natural Resource Management Systems. A Critical Analysis of the MESMIS Program. Ecol. Econ. 2012, 17, 25. [Google Scholar]
- Pope, J.; Annandale, D.; Morrison-Saunders, A. Conceptualising sustainability assessment. Environ. Impact Assess. Rev. 2004, 24, 595–616. [Google Scholar] [CrossRef]
- Yuan, J.H.; Qi, C.J. Dynamic Assessment of Regional Agricultural Sustainability of Hunan Province Based on Entropy Method. Resour. Environ. Yangtze Basin 2013, 22, 152–157. [Google Scholar]
- Cao, Z.L. The Construction and Evaluation of Regional Agricultural Sustainable Development Index System—A Case Study of Hengyang City. Econ. Geogr. 2012, 32, 113–116. [Google Scholar]
- Gomez-Limon, J.A.; Sanchez-Fernandez, G. Empirical evaluation of agricultural sustainability using composite indicators. Ecol. Econ. 2010, 69, 1062–1075. [Google Scholar] [CrossRef]
- Baumgartner, R.J.; Zielowski, C. Analyzing zero emission strategies regarding impact on organizational culture and contribution to sustainable development. J. Clean. Prod. 2007, 15, 1321–1327. [Google Scholar] [CrossRef]
- Rasul, G.; Thapa, G.B. Sustainability of ecological and conventional agricultural systems in Bangladesh: An assessment based on environmental, economic and social perspectives. Agric. Syst. 2004, 79, 327–351. [Google Scholar] [CrossRef]
- Gustavson, K.R.; Lonergan, S.C.; Ruitenbeek, H.J. Selection and modeling of sustainable development indicators: A case study of the Fraser River Basin, British Columbia. Ecol. Econ. 1999, 28, 117–132. [Google Scholar] [CrossRef]
- Stevenson, M.; Lee, H. Indicators of sustainability as a tool in agricultural development: Partitioning scientific and Participatory Processes. Int. J. Sustain. Dev. World Ecol. 2001, 8, 57–65. [Google Scholar] [CrossRef]
- Food and Agriculture Organization (FAO). Sustainability Assessment of Food and Agriculture Systems (SAFA) Guidelines; Natural Resources Management and Environment Department: Rome, Italy, 2012. [Google Scholar]
- Walters, J.P.; Archer, D.W. Exploring agricultural production systems and their fundamental components with system dynamics modelling. Ecol. Model. 2016, 33, 51–65. [Google Scholar] [CrossRef]
- Ulgiati, S.; Odum, H.T.; Bastianoni, S. Emergy use, environmental loading and sustainability: An emergy analysis of Italy. Ecol. Model. 1994, 73, 215–268. [Google Scholar] [CrossRef]
- Ghiellini, P.; Zucaro, A.; Viglia, S.; lgiati, S. Monitoring and evaluating the sustainability of Italian agricultural system. An emergy decomposition analysis. Ecol. Model. 2014, 271, 132–148. [Google Scholar] [CrossRef]
- Li, C.; Li, W.F.; Li, L.R. Assessment of regional agro-ecosystem sustainable development based on grey correlation and models. Ecol. Sci. 2014, 33, 373–378. [Google Scholar]
- Cahya, D.L. Analysis of Urban Agriculture Sustainability in Metropolitan Jakarta (Case Study: Urban Agriculture in Duri Kosambi). Proced. Soc. Behav. Sci. 2016, 227, 95–100. [Google Scholar] [CrossRef]
- Dong, F.X.; Mitchell, P.D.; Colquhoun, J. Measuring farm sustainability using data envelope analysis with principal components: The case of Wisconsin cranberry. J. Environ. Manag. 2015, 147, 175–183. [Google Scholar] [CrossRef] [PubMed]
- Lu, B.; Han, W. Sustainable Development Level in Rural China Based on Osculating Value Method. Asian Agric. Res. 2009, 1, 1–4. [Google Scholar]
- Vlontzos, G.; Niavis, S.; Nanos, B. A DEA approach for estimating the agricultural energy and environmental efficiency of EU countries. Renew. Sustain. Energy Rev. 2014, 9, 91–96. [Google Scholar] [CrossRef]
- Chen, L.; Zhou, J.X.; Li, X.M. Evaluation of Urban Ecological Level Based on Dissipative Structure Theory—A Case Study in Wu Han. Res. Environ. Yangtze Basin 2007, 16, 786–790. [Google Scholar]
- Chen, L.; Tian, S.Q.; Zhang, K.; Chen, W.K. Analysis on the Ecological Security Measure of Cultivated Land in Sichuan Province Based on the Dissipative Structure Theory. Res. Soil Water Conserv. 2017, 24, 307–313. [Google Scholar]
- Hua, J.; Li, Z.L.; Huang, D.C. An international river water resource development cooperation system based on dissipative structure theory. Res. Sci. 2016, 38, 239–247. [Google Scholar]
- Li, H.; Dai, W.T. Analysis of transformation development of resource-based city based on dissipative structure theory: A case study of Xuzhou city. China Min. Mag. 2017, 26, 27–32. [Google Scholar]
- Shi, W.F. Entropy Analysis of the Coupled Human–Earth System: Implications for Sustainable Development. Sustainability 2017, 9, 1264. [Google Scholar] [CrossRef]
- Roth, G.S. Are free radicals causes or effects of aging? The entropy theory. Aging Clin. Exp. Res. 1993, 5, 241–242. [Google Scholar] [CrossRef]
- Sichuan Bureau of Statistics. Sichuan Statistical Yearbook; China Statistics Press: Beijing, China, 2006–2016. Available online: http://www.sc.stats.gov.cn/tjcbw/tjnj/ (accessed on 6 November 2017).
- State Statistics Bureau. China Statistical Yearbook on Science and Technology; China Statistics Press: Beijing, China, 2006–2016.
- State Statistics Bureau. China Statistical Yearbook on Environment; China Statistics Press: Beijing, China, 2006–2016.
- Wang, J.; Xie, S.Y.; Ren, W.; Dai, G.F. Comprehensive Evaluation of Ecological Agriculture Sustainability in Three Gorges area. J. Southwest Norm. Univ 2011, 36, 86–91. [Google Scholar]
- Zhao, Z.G.; Wang, K.R.; Xie, X.L. Eco-Safety Assessment of Agricultural Sustainable Development in Jiangxi Province. J. Ecol. Rural Environ. 2012, 28, 225–230. [Google Scholar]
- Chen, J.; Zeng, Z.X. Research on the Appraise Model of Coordination Development among Society, Economy, Resource and Environment. Sci. Manag. Res. 2004, 22, 9–12. [Google Scholar]






| Object Layer | Rule Layer | Indicator Layer | Indicator Attribute | Data Source |
|---|---|---|---|---|
| Regional Agricultural Sustainable Development System | Economic subsystem (E) | Gross agricultural product per capita (yuan/person) C11 | Entropy reduction | [29] |
| Per capita net income of rural households (yuan/person) C12 | Entropy reduction | [29] | ||
| Land productivity (kg/hm2) C13 | Entropy reduction | [29] | ||
| Investment in fixed assets of agriculture (100 million yuan) C14 | Entropy reduction | [29] | ||
| Per capita grain production (kg/person) C15 | Entropy reduction | [29] | ||
| Social subsystem (s) | Regional population density (person/km2) C21 | Entropy increase | [29] | |
| Natural population growth rate (%) C22 | Entropy increase | [29] | ||
| The proportion of rural education (%) C23 | Entropy reduction | [29] | ||
| Engel’s coefficient of rural residents (yuan) C24 | Entropy increase | [29] | ||
| Urbanization rate (%) C25 | Entropy reduction | [29] | ||
| Technical subsystem (T) | Number of agricultural scientific research projects (items) C31 | Entropy reduction | [30] | |
| Input personnel of agricultural scientific research (persons) C32 | Entropy reduction | [30] | ||
| Investment in agricultural scientific research (10,000 yuan) C33 | Entropy reduction | [30] | ||
| Number of agricultural patent applications (items) C34 | Entropy reduction | [30] | ||
| Technical market contract amount (10,000 yuan) C35 | Entropy reduction | [30] | ||
| Resource subsystem (R) | Per capita cultivated land (hm2/person) C41 | Entropy reduction | [29] | |
| Per capita water resources (m3/person) C42 | Entropy reduction | [31] | ||
| Effective irrigation area (10,000 hm2) C43 | Entropy reduction | [29] | ||
| Total mechanical power of unit cultivated land (kW/hm2) C44 | Entropy reduction | [29] | ||
| Per capita electricity consumption in rural (kw h/person) C45 | Entropy reduction | [29] | ||
| Environment subsystem (E) | Intensity of pesticide use (kg/hm2) C51 | Entropy increase | [31] | |
| Intensity of Agricultural fertilizer use (kg/hm2) C52 | Entropy increase | [31] | ||
| Intensity of plastic use (kg/hm2) C53 | Entropy increase | [31] | ||
| Disaster area of agriculture (10,000 hm2) C54 | Entropy increase | [29] | ||
| Governance area of soil erosion (1000 hm2) C55 | Entropy reduction | [31] |
| Coordination Value Ci | 0~0.09 | 0.10~0.29 | 0.30~0.39 | 0.40~0.49 | 0.50~0.59 | 0.60~0.69 | 0.70~0.89 | 0.90~1 |
| Coordination Level | Severe disorder | Moderate disorder | Disorder | On the verge of disorder | Barely coordination | Moderate coordination | Good coordination | High quality coordination |
| Object Layer | Rule Layer | Indicator Layer | ||||
|---|---|---|---|---|---|---|
| Index Code | Entropy Weight | Index Code | Entropy Value | Entropy Weight | Entropy Weight | |
| Regional Agricultural Sustainable Development System | E | 0.1831 | C11 | 0.8711 | 0.0458 | 0.2500 |
| C12 | 0.8604 | 0.0496 | 0.2708 | |||
| C13 | 0.9402 | 0.0212 | 0.1160 | |||
| C14 | 0.8676 | 0.0470 | 0.2568 | |||
| C15 | 0.9452 | 0.0195 | 0.1063 | |||
| S | 0.1328 | C21 | 0.9617 | 0.0136 | 0.1023 | |
| C22 | 0.9139 | 0.0306 | 0.2301 | |||
| C23 | 0.9492 | 0.0181 | 0.1360 | |||
| C24 | 0.9024 | 0.0347 | 0.2611 | |||
| C25 | 0.8989 | 0.0359 | 0.2705 | |||
| T | 0.2277 | C31 | 0.9115 | 0.0314 | 0.1381 | |
| C32 | 0.9216 | 0.0278 | 0.1222 | |||
| C33 | 0.8936 | 0.0378 | 0.1660 | |||
| C34 | 0.8268 | 0.0615 | 0.2702 | |||
| C35 | 0.8054 | 0.0691 | 0.3036 | |||
| R | 0.2226 | C41 | 0.8070 | 0.0686 | 0.3080 | |
| C42 | 0.9379 | 0.0221 | 0.0991 | |||
| C43 | 0.8656 | 0.0477 | 0.2145 | |||
| C44 | 0.8854 | 0.0407 | 0.1829 | |||
| C45 | 0.8775 | 0.0435 | 0.1955 | |||
| E | 0.2338 | C51 | 0.8610 | 0.0494 | 0.2112 | |
| C52 | 0.8292 | 0.0607 | 0.2596 | |||
| C53 | 0.8904 | 0.0389 | 0.1665 | |||
| C54 | 0.8926 | 0.0382 | 0.1633 | |||
| C55 | 0.8688 | 0.0466 | 0.1994 | |||
| Year | Economic Subsystem | Social Subsystem | Technical Subsystem | Resource Subsystem | Environment Subsystem | Sustainable Development Score D | Coordination Value | Coordination Level |
|---|---|---|---|---|---|---|---|---|
| 2005 | 0.239 | 0.100 | 0.000 | 0.133 | 0.767 | 0.245 | −0.221 | Severe disorder |
| 2006 | 0.021 | 0.324 | 0.112 | 0.018 | 0.602 | 0.212 | −0.156 | Severe disorder |
| 2007 | 0.149 | 0.352 | 0.119 | 0.099 | 0.344 | 0.210 | 0.411 | On the verge of disorder |
| 2008 | 0.279 | 0.524 | 0.226 | 0.126 | 0.331 | 0.297 | 0.503 | Barely coordination |
| 2009 | 0.386 | 0.635 | 0.312 | 0.186 | 0.167 | 0.326 | 0.439 | On the verge of disorder |
| 2010 | 0.446 | 0.706 | 0.447 | 0.359 | 0.322 | 0.445 | 0.671 | Moderate coordination |
| 2011 | 0.499 | 0.603 | 0.452 | 0.404 | 0.142 | 0.418 | 0.591 | Moderate coordination |
| 2012 | 0.620 | 0.623 | 0.502 | 0.480 | 0.290 | 0.499 | 0.730 | Good coordination |
| 2013 | 0.756 | 0.699 | 0.718 | 0.610 | 0.337 | 0.614 | 0.729 | Good coordination |
| 2014 | 0.826 | 0.737 | 0.760 | 0.717 | 0.472 | 0.703 | 0.808 | Good coordination |
| 2015 | 0.986 | 0.716 | 0.969 | 0.956 | 0.491 | 0.828 | 0.737 | Good coordination |
| Year | Economic Entropy Change | Social Entropy Change | Technological Entropy Change | Resource Entropy Change | Environment Entropy Change | Total Entropy Change |
|---|---|---|---|---|---|---|
| 2005 | −0.240 | −0.088 | −0.019 | −0.203 | −0.356 | −0.906 |
| 2006 | −0.048 | −0.349 | −0.174 | −0.059 | −0.437 | −1.067 |
| 2007 | −0.204 | −0.354 | −0.177 | −0.181 | −0.306 | −1.223 |
| 2008 | −0.241 | −0.345 | −0.214 | −0.177 | −0.274 | −1.251 |
| 2009 | −0.276 | −0.371 | −0.252 | −0.196 | −0.173 | −1.269 |
| 2010 | −0.255 | −0.343 | −0.267 | −0.228 | −0.195 | −1.288 |
| 2011 | −0.289 | −0.328 | −0.262 | −0.255 | −0.145 | −1.279 |
| 2012 | −0.299 | −0.303 | −0.248 | −0.276 | −0.171 | −1.297 |
| 2013 | −0.307 | −0.290 | −0.284 | −0.268 | −0.160 | −1.309 |
| 2014 | −0.296 | −0.266 | −0.279 | −0.276 | −0.196 | −1.313 |
| 2015 | −0.305 | −0.229 | −0.298 | −0.276 | −0.185 | −1.292 |
© 2017 by the authors. Licensee MDPI, Basel, Switzerland. This article is an open access article distributed under the terms and conditions of the Creative Commons Attribution (CC BY) license (http://creativecommons.org/licenses/by/4.0/).
Share and Cite
Deng, F.; Liu, C.; Liang, X. Measurement of Regional Agricultural Sustainable Development System Based on Dissipative Structure Theory: A Case Study in Sichuan Province, China. Sustainability 2017, 9, 2047. https://doi.org/10.3390/su9112047
Deng F, Liu C, Liang X. Measurement of Regional Agricultural Sustainable Development System Based on Dissipative Structure Theory: A Case Study in Sichuan Province, China. Sustainability. 2017; 9(11):2047. https://doi.org/10.3390/su9112047
Chicago/Turabian StyleDeng, Fumin, Canmian Liu, and Xuedong Liang. 2017. "Measurement of Regional Agricultural Sustainable Development System Based on Dissipative Structure Theory: A Case Study in Sichuan Province, China" Sustainability 9, no. 11: 2047. https://doi.org/10.3390/su9112047
APA StyleDeng, F., Liu, C., & Liang, X. (2017). Measurement of Regional Agricultural Sustainable Development System Based on Dissipative Structure Theory: A Case Study in Sichuan Province, China. Sustainability, 9(11), 2047. https://doi.org/10.3390/su9112047
