Revealing the Linkage Network Dynamic Structures of Chinese Maritime Ports through Automatic Information System Data
Abstract
1. Introduction
- (1)
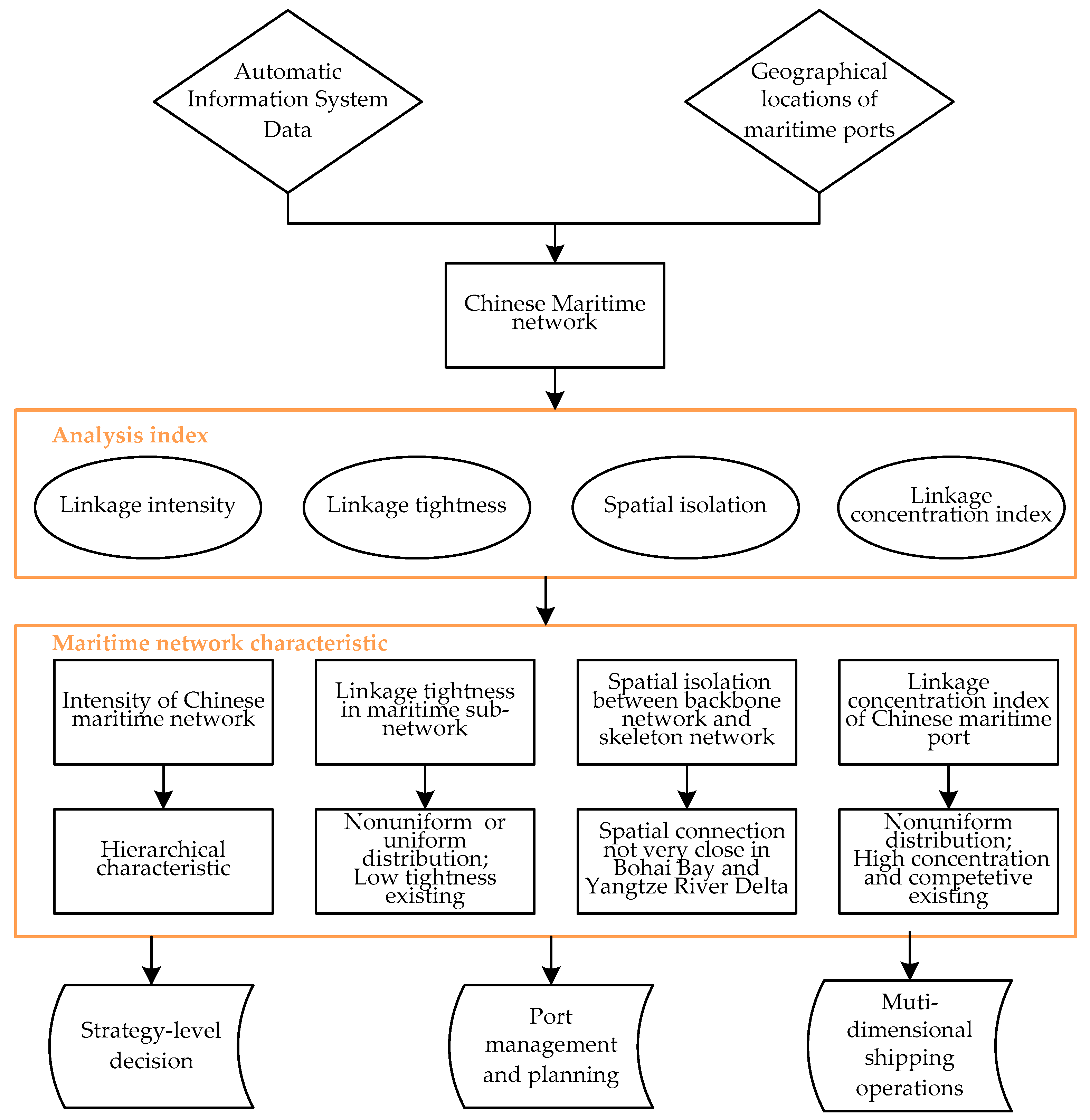
- AIS—The network structure automatic processing algorithm developed in this research that uses a novel method to construct a maritime network, taking full consideration of the complexity and the typical peculiarities in the regional dimension of inter-port linkages. It is meaningful to construct complex spatial networks consisting of multiple layers, including the regional dimensions of inter-port linkages, detailed information on all types of shipping, and differences in shipping between nations.
- (2)
- Considering the linkage intensity between subnetworks, this paper reports on a comparative analysis of the competitiveness of the Yangtze River Delta, the Southeast Coast, the Bohai Bay, the Southwest Coast, and the Pearl River Delta. This research revealed the current pattern of competition and the advantages and disadvantages of each subnetwork and provided suggestions for improving competitiveness.
- (3)
- Examination of port linkage tightness inside each subnetwork showed that each subnetwork has a different type of internal cohesion, which some ports experience as intense competition and an unclear division of port operations. Hence, their development strategy must be adjusted.
- (4)
- The linkages of tributary and central ports were analyzed through a spatial isolation index, which provides insight into the complementarity of backbone and skeleton networks and contributes to reasonable positioning of non-dominant and dominant ports.
- (5)
- Port interaction preferences in the study area were revealed using the port concentration index, which is very useful in providing an effective decision-making basis for regional coordination and differential development of internal ports.
2. Methods
2.1. Overview of Methodology
2.2. AIS->Automatic Network Structure Processing Algorithm
2.3. Network Structure Analysis Index
2.3.1. Linkage Intensity
2.3.2. Linkage Tightness
2.3.3. Spatial Isolation
2.3.4. Linkage Concentration Index
3. Study Data and Area
3.1. Port Group Division Data
3.2. AIS Data
3.3. Study Area
4. Results
4.1. Intensity of Chinese Maritime Network Linkages
- (1)
- The Yangtze River Delta, the Southeast Coast, and the Bohai Bay account for most of the business in the maritime network. Among them, the Yangtze River Delta presents a dominant status in servicing maritime transportation, which is maybe driven by the bigger economies in these areas than other areas. The Southeast Coast and Bohai Bay have similar linkage intensities with other subnetworks and engage in fierce competition. This result indicates that these areas perform a similar transportation performance while serving the economies in other areas.
- (2)
- The Pearl River Delta and the Southwest Coast have lower competitiveness than the other subnetworks and need to foster growth and prosperity by advancing economic cooperation, expanding trade and investment, and opening markets throughout the region. These results indicate the potential increasing space in connecting with other areas. The potential increasing spaces need some effective subnetwork development strategies while competing with other subnetwork area, such as differential transportation markets including ship types, goods, service, and others.
4.2. Linkage Tightness in Maritime Subnetworks
- (1)
- Bohai Bay and the Yangtze River Delta have low mean linkage tightness and relatively small SD. This means that internal adjustment and cooperation is useful to enhance competitiveness for these two subnetworks. The direction of future planning should focus on internal coordination rather than developing new ports. Therefore, cooperation and coordination for internal ports in this subnetwork is necessary to use assets more efficiently and prevent wasting scarce resources on inter-port competition. The cooperation and coordination takes various forms, such as strategic alliance, bundling management, and merging their data system.
- (2)
- The Pearl River Delta has the highest mean value, but the largest SD, mainly due to intense competition between zh and sz with a linkage tightness of only 0.07. The Pearl River Delta’s expansion focus needs to shift to seek differentiated development strategies and achieve a reasonable division, for example, strategic alliance between zh and sz is suggested to promote the competitiveness of subnetwork and increase maritime transportation service.
- (3)
- The Southwest Coast has the third highest mean linkage tightness, but the linkage tightness values of zj with bh, fcg, and qz are very low, 0.02, 0.05, and 0.006, respectively. The competition between zj and the North Gulf International Port Group Co., Ltd. (NGIPG, Guangxi, China) is growing rapidly. NGIPG includes bh, fcg, and qz and takes advantage of long-distance logistics because of bundled management. The Southwest Coast can take some measures to enhance competitiveness, such as coordinated development and scientific division of activities between zj and other ports. The result also indicates effective bundling management is efficient and activates intermodal linkages, which maybe increase hinterland penetration, strengthen service frequency, and make full use of infrastructure.
- (4)
- The Southeast Coast has the second-highest mean linkage tightness and the minimum SD and CV; all of the ports constitute an organic whole and present large internal cohesion. xm focuses mainly on developing container transport processes and has become the logistics center of the west coast of the Taiwan Strait. fz specializes in offshore and bulk cargo transport, and quz focuses on petrochemical transportation. The result illustrates a clear division of operations that can adapt to more flexible maritime transportation, and counterbalance the carrier power of each port inside the subnetwork.
4.3. Spatial Isolation between Linkage Intensity and Linkage Tightness
4.4. Linkage Concentration Index of Chinese Maritime Ports
- (1)
- The Yangtze River Delta and Bohai Bay have hierarchical structures of internal ports’ concentration indices. The non-centralized, moderately centralized, and highly centralized ports in the Yangtze River Delta account for 25%, 25%, and 50% of ports, respectively; in Bohai Bay, they account for 21.4%, 64.3%, and 14.3%, respectively. The Southeast Coast includes xm and qua with low concentration indices and fz with a moderate concentration index. gz, wz, nb, and zs have more frequent business with fz. These results indicate that Yangtze River Delta, Bohai Bay, and Southeast Coast have the hub-and-spoke linkage structure characteristic, which can enhance the allocation of linkages (sea-lanes) and contribute to widespread routes of subnetwork.
- (2)
- All of the ports in the Pearl River Delta have low LCI and similar linkages with other subnetworks. This shows all of ports in the Pearl River Delta maybe develop equally and have no obvious hierarchical characteristic in transportation structure. Some measures are necessary to improve the Pearl River Delta’s competitiveness, including clear divisions in port operations and differentiation in development directions.
- (3)
- All of the ports of the Southwest Coast have moderate LCI and prefer to interact with fz, gz, and sz. The result indicates that all of the ports in the Southwest Coast have a similar concentration characteristic in transportation structure with the ports in other subnetworks. This situation will lead to over-competition between internal ports and weaker competitiveness overall, which can be relieved by clarifying the hierarchical structure of southwest coastal ports.
5. Conclusions
- (1)
- As for linkage intensity between subnetworks, the Yangtze River Delta has the highest position in China's maritime network, followed by the Southeast Coast and Bohai Bay, with the Pearl River Delta and the Southwest Coast lagging behind. The Pearl River Delta and the Southwest Coast should take measures to improve their competitiveness, such as expanding their business markets. The Southeast Coast and Bohai Bay both have close business relationships with the Yangtze River Delta, but they face intense competition. The Yangtze River Delta, the southeast coast, and Bohai Bay control most of the business in the Chinese maritime network.
- (2)
- As for linkage tightness in subnetworks, the Pearl River Delta has the largest mean linkage tightness, but its distribution is the most dispersed. For example, the linkage tightness between sz and zh is only 0.07. The Southeast Coast has the second-highest mean linkage tightness, and its distribution is the most concentrated. The Yangtze River Delta and Bohai Bay both have relatively low linkage tightness between internal ports. The Southwest Coast also has low linkage tightness between zj and bh, fcg, and qz respectively. Therefore, these subnetworks need to take measures for each subnetwork to improve its operating efficiency by coordinating competition among internal ports, such as clear-cut assignments of port operations, making full use of limited resources, and differentiated development directions and models.
- (3)
- As for spatial isolation between backbone and skeleton networks, all of the skeleton networks in Bohai Bay, the Yangtze River Delta, the Southeast Coast, the Southwest Coast, and the Pearl River Delta, can be connected with their backbone network. However, linkages between the skeleton networks and their center ports in Bohai Bay and the Yangtze River Delta are not very close and need to be further strengthened to provide substantial complementarity.
- (4)
- The concentration index distributions of internal ports are different from one subnetwork to another. In the Yangtze River Delta and Bohai Bay, the concentration index distribution of internal ports has an obvious hierarchical structure. All of the ports on the Southwest Coast tend to interact with certain ports, including fz, gz, and sz, but none of the ports in the Pearl River Delta is preferred in linking with others.
Acknowledgments
Author Contributions
Conflicts of Interest
References
- Zhang, Y.; Li, S.; Guo, Z. The Evolution of the Coastal Economy: The Role of Working Waterfronts in the Alabama Gulf Coast. Sustainability 2015, 7, 4310–4322. [Google Scholar] [CrossRef]
- Kaluza, P.; Kölzsch, A.; Gastner, M.T.; Blasius, B. The complex network of global cargo ship movements. J. R. Soc. Interface 2010, 7, 1093–1103. [Google Scholar] [CrossRef] [PubMed]
- Tavasszy, L.; Minderhoud, M.; Perrin, J.F.; Notteboom, T. A strategic network choice model for global container flows: Specification, estimation and application. J. Transp. Geogr. 2011, 19, 1163–1172. [Google Scholar] [CrossRef]
- Imai, A.; Nishimura, E.; Papadimitriou, S.; Liu, M. The economic viability of container mega-ships. Transp. Res. Part E Logist. 2006, 42, 21–41. [Google Scholar] [CrossRef]
- Hsu, C.I.; Hsieh, Y.P. Routing, ship size, and sailing frequency decision-making for a maritime hub-and-spoke container network. Math. Comput. Model. 2007, 45, 899–916. [Google Scholar] [CrossRef]
- Agarwal, R.; Ergun, Ö. Ship scheduling and network design for cargo routing in liner shipping. Transp. Sci. 2008, 42, 175–196. [Google Scholar] [CrossRef]
- Ng, M. Distribution-free vessel deployment for liner shipping. Eur. J. Oper. Res. 2014, 238, 858–862. [Google Scholar] [CrossRef]
- Brouer, B.D.; Desaulniers, G.; Pisinger, D. A matheuristic for the liner shipping network design problem. Transp. Res. Part E Logist. 2014, 72, 42–59. [Google Scholar] [CrossRef]
- Zheng, J.; Meng, Q.; Sun, Z. Liner hub-and-spoke shipping network design. Transp. Res. Part E Logist. 2015, 75, 32–48. [Google Scholar] [CrossRef]
- Wang, S.; Meng, Q. Robust bunker management for liner shipping networks. Eur. J. Oper. Res. 2015, 243, 789–797. [Google Scholar] [CrossRef]
- Zheng, J.; Gao, Z.; Yang, D.; Sun, Z. Network design and capacity exchange for liner alliances with fixed and variable container demands. Transp. Sci. 2015, 49, 886–899. [Google Scholar] [CrossRef]
- Zhen, L.; Shen, T.; Wang, S.; Yu, S. Models on ship scheduling in transshipment hubs with considering bunker cost. Int. J. Prod. Econ. 2016, 173, 111–121. [Google Scholar] [CrossRef]
- Veenstra, A.W.; Mulder, H.M.; Sels, R.A. Analysing container flows in the Caribbean. J. Transp. Geogr. 2005, 13, 295–305. [Google Scholar] [CrossRef]
- Notteboom, T.E.; Rodrigue, J.P. Port regionalization: Towards a new phase in port development. Marit. Policy Manag. 2005, 32, 297–313. [Google Scholar] [CrossRef]
- Wang, C.; Wang, J. Spatial pattern of the global shipping network and its hub-and-spoke system. Res. Transp. Econ. 2011, 32, 54–63. [Google Scholar] [CrossRef]
- Ducruet, C. Network diversity and maritime flows. J. Transp. Geogr. 2013, 30, 77–88. [Google Scholar] [CrossRef]
- Fremont, A. Global maritime networks: The case of Maersk. J. Transp. Geogr. 2007, 15, 431–442. [Google Scholar] [CrossRef]
- Ducruet, C.; Zaidi, F. Maritime constellations: A complex network approach to shipping and ports. Marit. Policy Manag. 2012, 39, 151–168. [Google Scholar] [CrossRef]
- Caschili, S.; Medda, F.; Parola, F.; Ferrari, C. An analysis of shipping agreements: The cooperative container network. Netw. Spat. Econ. 2014, 14, 357–377. [Google Scholar] [CrossRef]
- Song, D.; Zhang, J.; Carter, J.; Field, T.; Marshall, J.; Polak, J.; Schumacher, K.; Sinha-Ray, P.; Woods, J. On cost-efficiency of the global container shipping network. Marit. Policy Manag. 2005, 32, 15–30. [Google Scholar] [CrossRef]
- Jiang, J.; Lee, L.H.; Chew, E.P.; Gan, C.C. Port connectivity study: An analysis framework from a global container liner shipping network perspective. Transp. Res. Part E Logist. 2015, 73, 47–64. [Google Scholar] [CrossRef]
- Laxe, F.G.; Seoane, M.J.F.; Montes, C.P. Maritime degree, centrality and vulnerability: Port hierarchies and emerging areas in containerized transport (2008–2010). J. Transp. Geogr. 2012, 24, 33–44. [Google Scholar] [CrossRef]
- Li, Z.; Xu, M.; Shi, Y. Centrality in global shipping network basing on worldwide shipping areas. GeoJournal 2015, 80, 47–60. [Google Scholar] [CrossRef]
- Ducruet, C.; Notteboom, T. The worldwide maritime network of container shipping: Spatial structure and regional dynamics. Global Netw. 2012, 12, 395–423. [Google Scholar] [CrossRef]
- Ducruet, C.; Rozenblat, C.; Zaidi, F. Ports in multi-level maritime networks: Evidence from the Atlantic (1996–2006). J. Transp. Geogr. 2010, 18, 508–518. [Google Scholar] [CrossRef]
- Fransoo, J.C.; Lee, C.Y. The critical role of ocean container transport in global supply chain performance. Prod. Oper. Manag. 2013, 22, 253–268. [Google Scholar] [CrossRef]
- Wilmsmeier, G.; Notteboom, T. Determinants of liner shipping network configuration: A two-region comparison. GeoJournal 2011, 76, 213–228. [Google Scholar] [CrossRef]
- Mohamed-Chérif, F.; Ducruet, C. Regional integration and maritime connectivity across the Maghreb seaport system. J. Transp. Geogr. 2016, 51, 280–293. [Google Scholar] [CrossRef]
- Hägerstrand, T. The Propagation of Innovation Waves; Lund Studies in Geography: Series B, Human Geography 4; Royal University of Lund, Dept. of Geography: Lund, Sweden, 1952. [Google Scholar]
- Notteboom, T.E. The peripheral port challenge in container port systems. In International Maritime Transport: Perspectives; Leggate, H., Mcconville, J., Morvillo, A., Eds.; Routledge: London, UK, 2005; pp. 173–188. [Google Scholar]
- Wilmsmeier, G.; Monios, J.; Pérez-Salas, G. Port system evolution—The case of Latin America and the Caribbean. J. Transp. Geogr. 2014, 39, 208–221. [Google Scholar] [CrossRef]
- Monios, J.; Wilmsmeier, G. Giving a direction to port regionalisation. Transp. Res. Part A Policy Pract. 2012, 46, 1551–1561. [Google Scholar] [CrossRef]
- Monios, J.; Wilmsmeier, G. Port-centric logistics, dry ports and offshore logistics hubs: Strategies to overcome double peripherality. Marit. Policy Manag. 2012, 39, 207–226. [Google Scholar] [CrossRef]
- Ducruet, C. Multilayer dynamics of complex spatial networks: The case of global maritime flows (1977–2008). J. Transp. Geogr. 2017, 60, 47–58. [Google Scholar] [CrossRef]
- Kosowska-Stamirowska, Z.; Ducruet, C.; Rai, N. Evolving structure of the maritime trade network: Evidence from the Lloyd’s Shipping Index (1890–2000). J. Shipp. Trade 2016, 1, 10. [Google Scholar] [CrossRef]
- Xu, M.; Li, Z.; Shi, Y.; Zhang, X.; Jiang, S. Evolution of regional inequality in the global shipping network. J. Transp. Geogr. 2015, 44, 1–12. [Google Scholar] [CrossRef]
- Tongzon, J.; Heng, W. Port privatization, efficiency and competitiveness: Some empirical evidence from container ports (terminals). Transp. Res. Part A Policy Pract. 2005, 39, 405–424. [Google Scholar] [CrossRef]
- Zhou, Y.X.; Hu, Z.Y. Looking into the network structure of Chinese urban system from the perspective of air transportation. Geogr. Res. 2002, 21, 276–286. [Google Scholar]
- Li, Q.Q.; Chang, X.M.; Shaw, S.L.; Yan, K.; Yue, Y.; Chen, B.Y. Characteristics of micro-blog inter-city social interactions in China. J. Shenzhen Univ. Sci. Eng. 2013, 30, 441–449. [Google Scholar] [CrossRef]








| Port Subnetwork | Economic Hinterland | Member Ports |
|---|---|---|
| Yangtze River Delta | Relying on Shanghai as an international shipping center, giving priority to Shanghai Port, Ningbo Port, and Lianyungang Port, and supporting the economic and social development of the Yangtze River Delta economic region. | Ningbo (nb), Zhoushan (zs), Yangshan (ys), Lianyungang (lyg), Taizhou (tz), Wenzhou (wz), Wusong (ws), Jiaxing (jx) |
| Southeast Coast | Giving priority to Xiamen Port and Fuzhou Port, supporting the economic and social development of Fujian Province, Jiangxi Province, etc., and the need for “three links” to Taiwan | Xiamen (xm), Fuzhou (fz), Quanzhou (quz) |
| Bohai Bay | Giving priority to Tianjin Port, Dalian Port, Yantai Port, Qingdao Port, etc., supporting the economic and social development of Beijing and Tianjin, northern China and its western extension, the three northeastern provinces and Eastern Mongolia, Shandong Province and its western extension, etc. | Tianjin (tj), Qinhuangdao (qhd), Tangshan (ts), Huanghua (hh), Caofeidian (cfd), Dalian (dl), Yingkou (yk), Jinzhou (jz), Qingdao (qd), Yantai (yt), Rizhao (rz), Chengshantou (cst), Weihai (wh), Changshan (cs) |
| Southwest Coast | Giving priority to Zhanjiang Port, Fangchenggang Port, etc., supporting the economic and social development of China's western region, providing transportation security for Hainan Province to expand exchange of goods with other places. | Zhanjiang (zj), Fangchenggang (fcg), Beihai (bh), Qinzhou (qz), Qiongzhou (qioz) |
| Pearl River Delta | Giving priority to Guangzhou Port, Shenzhen Port, Zhuhai Port, etc., providing service for southwestern and southern China, strengthening communication between Guangdong Province and the Hong Kong and Macao regions. | Guangzhou (gz), Shenzhen (sz), Zhuhai (zh) |
| Item | Its Meaning |
|---|---|
| MMSI | Unique ID of a vessel |
| IMO | ID registered with International Maritime Organization (IMO) |
| Time | Second-level timestamp (e.g., 10 June 2015, 01:16:58) |
| Location | Longitude and latitude of the location |
| Vessel_name | Name of the vessel |
| Flag_normalized | Country to which the vessel belongs |
| Speed | Speed of the vessel |
| Course | Heading of the vessel |
| Grade | CJ | DN | HB | XN | ZJ |
|---|---|---|---|---|---|
| 1 | 124 | 39 | 167 | 108 | 50 |
| 2 | 29 | 20 | 41 | 8 | 16 |
| 3 | 7 | 10 | 14 | 1 | 4 |
| 4 | 10 | 8 | 6 | 3 | 3 |
| 5 | 9 | 7 | 8 | 1 | 7 |
| 6 | 4 | 2 | 2 | 1 | 3 |
| 7 | 3 | 2 | 1 | 0 | 0 |
| 8 | 1 | 2 | 0 | 0 | 1 |
| Port_Group | Min | Q1 | Median | Mean | Q3 | Max | Var | SD | CV (%) |
|---|---|---|---|---|---|---|---|---|---|
| CJ | 0.010 | 0.017 | 0.061 | 0.088 | 0.117 | 0.345 | 0.008 | 0.091 | 103.419 |
| DN | 0.217 | 0.226 | 0.236 | 0.258 | 0.278 | 0.321 | 0.003 | 0.055 | 21.455 |
| HB | 0.000 | 0.010 | 0.024 | 0.052 | 0.070 | 0.410 | 0.005 | 0.070 | 134.387 |
| XN | 0.021 | 0.069 | 0.117 | 0.141 | 0.202 | 0.280 | 0.009 | 0.092 | 65.421 |
| ZJ | 0.073 | 0.272 | 0.471 | 0.441 | 0.625 | 0.778 | 0.125 | 0.353 | 80.158 |
© 2017 by the authors. Licensee MDPI, Basel, Switzerland. This article is an open access article distributed under the terms and conditions of the Creative Commons Attribution (CC BY) license (http://creativecommons.org/licenses/by/4.0/).
Share and Cite
Yu, H.; Fang, Z.; Peng, G.; Feng, M. Revealing the Linkage Network Dynamic Structures of Chinese Maritime Ports through Automatic Information System Data. Sustainability 2017, 9, 1913. https://doi.org/10.3390/su9101913
Yu H, Fang Z, Peng G, Feng M. Revealing the Linkage Network Dynamic Structures of Chinese Maritime Ports through Automatic Information System Data. Sustainability. 2017; 9(10):1913. https://doi.org/10.3390/su9101913
Chicago/Turabian StyleYu, Hongchu, Zhixiang Fang, Guojun Peng, and Mingxiang Feng. 2017. "Revealing the Linkage Network Dynamic Structures of Chinese Maritime Ports through Automatic Information System Data" Sustainability 9, no. 10: 1913. https://doi.org/10.3390/su9101913
APA StyleYu, H., Fang, Z., Peng, G., & Feng, M. (2017). Revealing the Linkage Network Dynamic Structures of Chinese Maritime Ports through Automatic Information System Data. Sustainability, 9(10), 1913. https://doi.org/10.3390/su9101913

