Next Article in Journal
Evaluation of the Life Cycle Greenhouse Gas Emissions from Different Biomass Feedstock Electricity Generation Systems
Next Article in Special Issue
Air Pollution Monitoring Changes to Accompany the Transition from a Control to a Systems Focus
Previous Article in Journal
Assessment of Reclamation Treatments of Abandoned Farmland in an Arid Region of China
Previous Article in Special Issue
Productivity Growth-Accounting for Undesirable Outputs and Its Influencing Factors: The Case of China
 
 
Retraction published on 6 August 2018, see Sustainability 2018, 10(8), 2770.
Font Type:
Arial Georgia Verdana
Font Size:
Aa Aa Aa
Line Spacing:
Column Width:
Background:
Article

RETRACTED: Carbon Emission Mitigation Potentials of Different Policy Scenarios and Their Effects on International Aviation in the Korean Context

Business School, Kwangwoon University, 26 Kwangwoon-gil (447-1, Wolgye-dong), Nowon-Gu, Seoul 139-701, Korea
*
Author to whom correspondence should be addressed.
Sustainability 2016, 8(11), 1179; https://doi.org/10.3390/su8111179
Submission received: 11 July 2016 / Revised: 9 November 2016 / Accepted: 11 November 2016 / Published: 16 November 2016
(This article belongs to the Special Issue Air Pollution Monitoring and Sustainable Development)

Abstract

:
The objective of this study is to seek better policy options for greenhouse gas (GHG) emission reduction in Korea’s international aviation industry by analyzing economic efficiency and environmental effectiveness with a system dynamics (SD) model. Accordingly, we measured airlines sales and CO2 emission reductions to evaluate economic efficiency and environmental effectiveness, respectively, for various policies. The results show that the average carbon emission reduction rates of four policies compared to the business-as-usual (BAU) scenario between 2015 and 2030 are 4.00% (Voluntary Agreement), 7.25% (Emission Trading System or ETS-30,000), 8.33% (Carbon Tax or CT-37,500), and 8.48% (Emission Charge System or EC-30,000). The average rate of decrease in airline sales compared to BAU for the ETS policy is 0.1% at 2030. Our results show that the ETS approach is the most efficient of all the analyzed CO2 reduction policies in economic terms, while the EC approach is the best policy to reduce GHG emissions. This study provides a foundation for devising effective response measures pertaining to GHG reduction and supports decision making on carbon tax and carbon credit pricing.

1. Introduction

Greenhouse gas (GHG) emissions have increased sharply with the rise in energy consumption worldwide. According to the Fifth Assessment Report of the Intergovernmental Panel on Climate Change (IPCC), without additional GHG reduction efforts, the average global temperature will increase by 3–5 °C by 2100 [1]. The emissions of GHGs and other air pollutants generated by transportation (vehicles, trains, aircraft, and ships) have significantly impacted the atmosphere and contribute to climate change [2,3]. According to the ICAO (2010), emissions from the transport sector have been estimated to contribute to 23% of the total emissions in EU-27. IPCC reported that the transport sector produced 6.3 GtCO2 emissions, which is responsible for around 23% of world energy-related CO2 emissions. Notably, the impact of aviation on GHG emissions has grown rapidly in recent years owing to the significant increase in the annual average number of passengers using air transport [4]. In addition, emissions from aviation, such as carbon dioxide (CO2), nitrogen oxides (NOX), and particulate matter, contribute to climate change via radiative forcing [5,6]. According to the IPCC’s Annual Report, the overall contribution of the aviation sector to carbon emission reduction is expected to reach 15% by 2050 [7].
Researchers have studied ways to decrease carbon emissions from the aviation industry. ICAO recommend five key policies of reducing the emission of commercial aviation: (1) technological efficiency improvement; (2) operational efficiency improvement; (3) use of alternative fuels; (4) demand shift engineering; and (5) carbon pricing (market-based incentives). The effects of these policies are examined by Sgouridis et al. [8]. First, they assumed that technological and operational innovation will increase fuel consumption per ton-km. Second, they proposed that to decrease carbon emissions, biofuels should be used as an alternative to fossil-derived aviation fuels. Third, video-conferencing and virtual meetings could reduce short and medium haul travel (<1500 km). However, in the study of Alonso et al. [9], where the structure of air traffic and its distribution among the different countries in the European Union is analyzed, results indicate that in terms of distance the segment between 500 and 1000 km in the EU, has more flights, passengers, RTKs (revenue tonne kilometres) and CO2 emissions than larger distances. Lastly, policies for reducing carbon emissions, such as carbon tax, and the Emission Trading Scheme (ETS) [10], can bring considerable operational changes in the aviation sector. The ETS has received much attention as a regulatory framework in the literature. Scheelhaase and Grimme [11] studied the creation of an ETS for the aviation sector by applying three different design options to regional airlines. Then, they analyzed the impact of each option in terms of its environmental and economic effects. Morrell [12] analyzed allocation alternatives, such as grandfathering, auctioning, and benchmarking, for ETS emission permits.
The International Civil Aviation Organization (ICAO) recommends that member countries implement several GHG reduction policies, including environmental taxation, ETS, and voluntary agreement, in efforts to reduce GHG emissions and respond to/mitigate climate change.
Given that the Korean aviation industry will also perceive the need for implementing a GHG emission reduction policy in the near future to align with this global trend, it is important to build a model to assess and analyze the impact of such policies on the industry. In this regard, this study uses the system design (SD) method to measure the effect of GHG emission reduction policies in economic terms, such as air passenger and cargo demand, airline sales, and environmental benefits, including the drop in CO2 emissions, in a bid to provide valuable policy-centric suggestions.
In 2001, the Forecasting and Economic Analysis Support Group (FESG) [13] of the ICAO Committee on Aviation Environmental Protection (CAEP) analyzed the effect of CO2 reduction on the international aviation industry using the Aviation Emissions and Evaluation of Reduction Options Modeling System (AERO-MS). The results of the analysis showed that the open ETS has relatively less impact on airlines’ cost and passenger demand compared to levying a tax or charges on emissions. The emission trading price of $25 per ton of CO2 (tCO2) caused a 2.5% decrease in passenger demand and cost airlines $17 billion/year (dollar value as of 1992). The analysis also showed that free allocation (benchmarking) could lead to a 1% drop in passenger demand, increasing the cost to airlines by $1.6 billion. Scheelhaase and Grimme [11] assessed the transportation cost, passenger demand, allocated emission permit price, and other economic effects associated with the inclusion of airlines in the EU ETS for the years 2008 to 2012. They selected four major airlines and analyzed their data in terms of market growth, business traveler share, and ticket price for each route. Overall, the implementation of the ETS resulted in a growth of 1% or less in flight income for Lufthansa and 3% for Ryanair. Thus, the EU ETS has had a higher economic impact on low-cost and local airlines. Han and Hayashi [14] and Albers et al. [15] conducted an assessment of the cost and demand implications for the inclusion of the aviation sector in the EU ETS. The findings of their study suggest that shifting 100% of the CO2 cost on all passengers would cause an absolute fare increase of £19.77, demand reduction of 2.96%, and lost revenue per cruise route of £6050. Shifting 35% this cost to the passengers would present an absolute fare increase of £6.92, reduce demand by 1.03%, and cause a revenue loss of £2420 per cruise. In other words, the higher the CO2 cost shift by carriers to customers, the larger the losses borne by the former in terms of demand and revenue.
The implications of the EU’s decision to include the aviation sector in the EU ETS have also been studied in terms of CO2 emission reduction and macroeconomic indexes [16]. The analysis adopted a dynamic model called the Energy-Environment-Economy Model for Europe (E3ME) for this assessment. The study set emission price scenarios of £5, £20, and £40 per tCO2, and found that an emission price of £40/tCO2 would result in a decrease of 7.4% in CO2 emission by 2020 compared to the reference scenarios.

2. The System Dynamics Model and Methodology

2.1. System Dynamics

SD dates back to the late 1950s, and interest in this methodology grew rapidly during the 1960s and early 1970s. The initial focus was on the application of SD to management issues [17], but it was soon extended to the analysis of environmental, social, and macroeconomic problems [18]. Since the mid-1980s, there has been renewed interest in applying SD to business and environmental policy and strategy problems. This interest has been facilitated by the availability of new, user-friendly, and high-level graphical simulation programs such as Vensim, Stella, and I-think.
This study uses Vensim 5.0 (Ventana Systems, Inc., Harvard, MA, USA) to analyze the effects of imposing mandatory GHG emission reduction on the international aviation sector for different GHG emission reduction policies. Vensim, which the user can access easily in describing the SD approach, has played a key role in the uptake of the approach [19,20]. It deals with direct or indirect variables involved in a given or expected problem or issue. It formulates a model after performing a quantitative study on the relationship between those variables, and derives a solution for the problem or issue by identifying its dynamic characteristics through simulations. Methodologically, SD identifies the core of dynamic changes among variables using a feedback loop in which the causality of interconnected variables forms a closed circuit structure. All variables in X(t), rather than X, contain the variable time as a parameter, which represents a consistent change in each variable’s value over time. This then enables a dynamic time-trend analysis that allows us to predict the effects of existing and new government policies. Researchers can also conduct a comparative analysis between the existing and new policies, and project their possible future impacts at a specific time point.

2.2. Study Method

Figure 1 illustrates the methodology used in this study to analyze the effect of the implementation of various GHG emissions reduction policies by the international aviation industry.
At the structuralization stage, we collected data on the international aviation industry and environmental policies pertaining to climate change. Studies on SD, air transportation, and environmental policies were referred to while defining the model’s variables and modeling the cause and effect loop [14,19].
Then, we identified the key variables based on the relationships among variables in the cause and effect loop modeling. At the dynamic modeling stage, the cause and effect loop diagram was modularized to design more specific modules, named Economy, Flight, and Environment. Then, the experimental results of the model and the actual measurements over the same period (till the year 2030) were compared and validated against the business-as-usual (BAU) scenario. For scenario building and modeling, we conducted estimations for four policy types: voluntary agreement, ETS, carbon tax (CT), and emission charge (EC). To secure consistent sub-scenarios arising from each parent scenario, we designed each parent scenario to levy the same charge. Finally, at the last stage, the results of each scenario and evaluations of changes in key variables were studied to project the impacts of the adoption of the environmental policies by the international aviation sector.

3. Simulation Model for Assessing the Effects of GHG Reduction Policies on the International Aviation Industry

3.1. Integrated Model

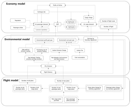
Figure 2 shows how we integrate the aspects of the economy, environment, and aviation industry by linking the relevant variables (marked as dotted lines) of the Economy, Environmental, and Flight modules, respectively. The variables “air passenger demand” and “air cargo demand” in the Economy module increase “cruise distance” in the Environmental module. “Number of old planes” and “number of new planes” also increase “CO2 emission” in the Environmental module. The variable “environmental profit/cost change” is relevant to the variables “number of old planes” and “number of new planes” in the Flight module.

3.2. Cause and Effect Loop Diagram

Figure 3 illustrates the cause and effect loop diagram. Passenger demand is expressed in terms of foreign exchange rate, airfare, population, and consumer spending, and this demand generates sales for passenger aircrafts of national flag carriers. Airfare, one of the endogenous variables, is expressed in terms of a combination of jet fuel price, inflation rate, and foreign exchange rate. Annualized consumer spending is based on factors such as population, number of employed, gross domestic product (GDP), trade condition, and gross national income (GNI). Exogenous variables consist of population and foreign exchange rate, building on the trends of past data. Cargo demand is defined in terms of GDP, cargo trading volume, number of cargo aircraft routes and lines, and cargo fare, and this variable generates sales on cargo aircrafts of national flag carriers. All the factors affecting cargo demand comprise endogenous variables whose value is defined by the exogenous variables of foreign exchange, inflation rate, and jet fuel price, as well as the endogenous elements of GDP, passenger demand, and cargo demand. Sales of national flag carriers are the combined sales from cargo and passenger demand, which are then reflected in the GDP to depict the aviation industry’s share in the national economy. The volume of CO2 emission is calculated based on cruise distances by passenger and cargo demand, as well as the ratios of new aircraft and old aircraft to the total number of aircraft (hereafter referred to as the ratio of new aircraft and ratio of old aircraft, respectively). This variable is then designed to have impacts on sales in the aviation industry, reflecting the environmental cost incurred depending on the scenario being analyzed. Airline sales, GDP, passenger demand, and CO2 emission are set to have causal relationships with each other, and these relationships become the basis for assessing environmental and economic impacts.

3.3. Simulation Modules

The simulation model based on the cause and effect loop diagram (Figure 4) is composed of the three modules of Economy, Environment, and Flight. The Economy module evaluates passenger and cargo demand, national flag carrier sales, GDP, and other economic variables, while the Flight module evaluates aircraft age and registered number of aircraft per cruise purpose [21]. The Environmental module refers to CO2 emission and other major variables. Detailed explanations for each module are provided below.

3.3.1. The Economy Module

Figure 4 illustrates the Economy module used in this study. The key variables for projection in this case are international aircraft passenger demand, cargo demand, airline sales, and GDP, and their auxiliary variables [22,23,24]. In the Economy module, the structure of the cause and effect loop is such that each key variable has a direct and an indirect impact on the other variables. Endogenous variables include the key variables of the Economy module, number of employees, GNI, airfare, cargo fare, import/export volume, international cruise routes, and number of cruises, and it generates values based on the interactions among these variables [19,24,25]. Meanwhile, the exogenous variables refer to population, trade conditions, price index, airline sales on domestic flights, and foreign exchange rate, and they reflect the trend generated through the analysis of the existing statistical data by the model. The relation expression in the Economy module is a log–linear function, frequently utilized in the demand expectation model. A log–linear function identifies the factors affecting each variable and generates an outcome by formulating the relationship expression between the variable and factor, as described in Equation (1). Table 1 illustrates the relationships of each variable in the Economy module.
Y ( V a r i a b l e ) = A ( f a c t o r ) α t ( f a c t o r ) β t ( f a c t o r ) χ t

3.3.2. The Flight Module

Figure 5 illustrates the flight module of the study. There are four categories of aircraft: passenger, cargo, new models aged less than 10 years, and models older than 10 years [26]. The Flight module assumes that the ratios of new aircraft and old aircraft play a role in CO2 emission generation, as older aircraft have poor engine efficiency. Also, it supposes that aircraft replacement happens only upon retirement, as the number of replacements owing to accidents is extremely small. The endogenous variables for the Flight module are the registered number of aircraft, number of new registered aircraft, number of aging aircraft, and number of replacements, while the exogenous variable is the annual demand for new aircraft. From 2000 onwards, the starting point of the simulation, to 2009, one-tenth of the newly registered aircraft are considered to have become old aircraft, and then (i.e., from 2010 onwards), aircraft registered 10 years previously are regarded as having become old. Thus, we consider 10 years as the average holding period of each old aircraft. The average fleet age of aircraft of Korean air and Asiana airline which are 9.3 and 10.8 years respectively [27,28].
When applying the environmental policy scenarios, we deem that the replacement is conducted before the old aircraft fully meets the criteria for CO2 emission generation and incurred environmental cost. Table 2 illustrates the relationships of the variables of the Flight module.

3.3.3. The Environmental Module

Figure 6 illustrates the Environmental module. The endogenous variables of this module are cruise distance and CO2 emission, while the exogenous variables are CO2 emission upon take-off/landing, jet fuel carbon emission factors, and fuel efficiency of new and old aircraft. There are two types of CO2 emission related to cruise: emission upon take-off/landing and emission during cruising. Total carbon emission is calculated by adding these two emissions. Table 3 shows the relationships among the key variables in the Environmental module.
Following the Korea Energy Management Corporation, the amount of carbon emission upon take-off/landing is fixed at 5094 kg of carbon (kgC) for a new aircraft and 7500 kgC for an old one. Fuel efficiency for a new aircraft is calculated as seen Equation (2).
New   Aircraft   Fuel   Efficiency = i = 1 n ( Maximum   Distance / Maximum   Fuel   Capacity ) n
Fuel efficiency is calculated by dividing the maximum cruise distance of each aircraft type by the maximum fuel tank capacity, and we consider that the aircrafts used in the model are manufactured by Boeing and Airbus. For instance, the fuel efficiency of the Boeing B747-400 model, capable of flying a maximum distance of 13,450 km with a fuel tank of 216,840 L is 0.06203 km/L. The simulation model also assumes that the old aircraft have only 70% of the fuel efficiency of the new ones.

3.4. Simulation Model Validation

The starting year of the simulation is set to 2000. In the absence of actual CO2 emission data, the CO2 emission data of the Korea Transport Institute (2007) estimated during 2000 to 2007 are utilized for the study, while the other variables use data calculated from 2000 to 2009. CO2 emission from 1996 to 2004 is calculated using the Tier 1 calculation method; we multiply the CO2 emission factors by fuel usage. The emission after 2005 is calculated by the Tier 2 method, which separates fuel consumption during a cruise from that used during take-off/landing.
The CO2 emission generated during a flying is obtained by multiplying the CO2 emission factors by fuel consumption during flying, while that for take-off/landing is calculated by multiplying emission factors by the number of flights. This study uses the mean absolute percentage error (MAPE) for validation, and calculates MAPE using Equation (3).
M A P E = 1 n t = 1 n | A t F t A t | × 100
where A t , F t , and n represent the actual value, estimated value, and number of observations, respectively. In general, a MAPE of less than or equal to 3% is considered to denote excellent accuracy, while a value less than or equal to 5% and 8% or higher denotes medium and unacceptable accuracy, respectively [29].
Table 4 lists the MAPEs of the key variables. As described in Table 4, projections of passenger demand, GDP, airline sales, and CO2 emission are considered to be accurate as they display values less than 5%. The MAPE of cargo demand (less than 6%) denotes that this value is also acceptable. In this context, the study’s model can be regarded as one having a relatively high accuracy.

4. Scenario Application and Results

4.1. Scenario Formulation

This study refers five scenarios, namely BAU, voluntary agreement, ETS, EC, and CT. This section explains the characteristics and details of each scenario.

4.1.1. BAU Scenario

The BAU scenario assumes that no environmental policy will be adopted, and the status quo will remain until 2030, the end point of the simulation. The result of this scenario is considered as a reference to compare the impact of other environment policies in terms of their key variables.

4.1.2. Voluntary Agreement Scenario

In the voluntary agreement scenario, the energy producer, supplier, or consumer or group of energy businesses signs a non-binding agreement with the government, the common goal being CO2 reduction by voluntarily establishing and implementing a GHG reduction target, schedule, and action plan under government monitoring, using a fund and tax benefits.
Domestic airlines have set a voluntary commitment to cut their CO2 emissions significantly below the 2005 level and have been investing in this area. Thus, revenue is generated from the voluntary commitment depending on the difference between the target and the actual CO2 emission. The model is designed such that meeting the target only creates incentive-oriented revenue and no benefit is accrued for going beyond the target. Such incentive-oriented revenue, which includes tax benefit, varies by the target achievement level. In addition, revenue generated by complying with the commitment is recorded as environmental income, and the environmental income earned in a given period of each simulation affects airline sales and GDP in the Economy module. Failure to meet the target will lead to replacing approximately 10% of the old aircraft with new ones when considering the average replacement period, so as to cut the CO2 emissions of the non-compliant carriers.

4.1.3. Emission Trading Scenario

Emission trading is one of three economic initiatives of the Kyoto Protocol (the other two being the Clean Development Mechanism and Joint Implementation).
This study assumes that the government distributes emission permits for free to firms within the country allocation, and then, trading occurs based on the difference between the allocated permits and actual emission. The allocation amount of free emission permits is set at the CO2 emission level, the target emission level of the voluntary agreement. All the remaining permits are available for sale, and income from the trading (collected as environmental income) is designed to affect airline sales and GDP in the Economy module. Firms that exceed the cap are allowed to buy permits from those emitting less than the cap, and then, the environmental cost of the purchase leads to a decrease in airline sales and GDP. Income or cost from emission trading is designed to trigger replacement of old aircraft in the Flight module, with no consideration of expense for the replacements. The model takes all carriers into consideration (be it Korean Air or Asiana Airlines) while excluding the marginal abatement cost for each carrier.
The conditions of the emission trading scenario are as follows. Carbon credits were traded at €15 per ton of carbon (TC) in the EU carbon trading market as of 2010, and the Korean Won value of each credit stands at ₩20,000 after applying the relevant foreign exchange rate. Keeping ₩20,000 as the base price, the credit prices at ₩10,000 and ₩30,000 are added to the model to reflect price fluctuations along with changes in the inflation rate. CO2 emission over the cap leads to the purchase of permits equivalent to the exceeded amount at the unit price, and emission below the cap generates environmental income from the sale of the remaining permits. Again, each case triggers aircraft replacement, incurring a subsequent environmental cost or earning income, as the case may be.

4.1.4. Emission Charge Scenario

The EC system for pollution prevention aims to direct firms to maintain their emission level below the emission cap by charging a penalty on the excess. The EC system has several benefits as it complies with the polluter pays principle, directs firms to select the most effective pollution prevention facilities for manufacturing and cost saving, encourages them to make consistent anti-pollution efforts, and is the most suitable option to raise funds for environmental restoration and environment-friendly projects.
The EC scenario of this study is designed to charge a penalty on the amount of emission exceeding the cap. The emission cap is set to the emission level in 2005, and a differential rate is applied per 1 million tons of excessive carbon emission. For instance, under the emission charge scenario of ₩10,000, this amount would be charged for excessive emission within 1 million TC, and then ₩11,000 would be charged for emission between 1 million to 2 million TC, ₩12,000 for 2 million to 3 million TC, and these increments continue till they reach twice the base price at the maximum possible limit. The sub-scenarios are ₩10,000, ₩20,000 and ₩30,000 as the penalty charge per TC, and each charge triggers the replacement of old aircraft to reduce CO2 emission.

4.1.5. Carbon Tax Scenario

CT is a type of environment tax charged on GHG emissions such as CO2. It is the easiest way for a government to charge and collect penalties for emission. Inclusion of unit carbon cost in the fuel price and tax on CO2 emission are two major methods of taxation. The CT scheme usually has a direct effect on carbon emission reduction as it discourages fossil fuel consumption by raising the prices of fossil fuels such as oil, coal, and gas.
This study adopts the tax-on-energy price method, and after considering the emission factors of jet fuel, the CT is reflected in the price of jet fuel. The calculation of the annual carbon tax amount involves multiplying annual energy consumption by carbon tax per jet fuel unit. The tax affects airline sales and GDP in the Economy module, and the increase in environmental cost raises the replacement rate of old aircraft in the Flight module. The scenario analyzes the trend of changes in key variables depending on the amount of CT. The CT is set to ₩12,500, ₩25,000, and ₩37,500 per ton of fuel. The CT follows the trend of inflation rate, which is then subtracted from airline sales. The total annual CT amount determines the replacement of old aircraft to reduce CO2 emission.

4.2. Simulation Result Analysis

4.2.1. Voluntary Agreement

Figure 7 shows the amount of CO2 emissions in the BAU and voluntary agreement scenarios from 2000 to 2030. In both cases, the emissions rose equally until 2011. However, from 2011 onwards, the amount of CO2 emissions for the voluntary agreement case was smaller than that for the BAU scenario. Therefore, if voluntary agreement is enforced, the resulting CO2 emissions will generate 33,200,200 TC in 2030. These results are then compared to the BAU scenario, showing an effect of approximately 5.94%.
From 2012 to 2030, the rate of replacement of old aircraft stands at 60.83% in the BAU scenario and 72.17% under voluntary agreement. The economic variables show the same result for the BAU case (the values are the same). Table 5 shows the detailed results, comparing the CO2 emissions between the BAU and voluntary agreement cases.

4.2.2. Emission Trading Scheme

The emission tax ranges from ₩10,000 to ₩30,000. As described in Figure 8, passenger demand dropped by up to 113,400, but this reduction represents a mere decrease of 0.13% in total passenger demand; thus, the ETS has almost no impact on the demand. This is because the ETS causes few repercussions on the factors affecting passenger demand, namely, population, consumer spending, foreign exchange rate, and airfare. Table 6 shows the comparison of passenger demand and average increase in emission depending on the change in the emission trading tax.
Figure 9 illustrates the drop in airline sales due to adoption of the ETS. Depending on price of the permits, airline sales are affected by the difference between the cost of purchasing the permits and actual CO2 emission. When taking aircraft replacement or new aircraft purchase into consideration, airlines sales might drop sharply. In this regard, carriers would seek to achieve cost saving by replacing old aircraft rather than just saving the cost associated with purchasing permits.
Table 7 shows a comparison of airline sales according to changes in the emission trading tax. Although levying the emission trading tax in all of three ETS scheme scenarios, the rate of decrease in airline sales is within 0.1% against sales of BAU scenario at 2030.
Figure 10 presents estimated CO2 emissions by 2030 per scenario. Adoption of the ETS-30,000 scenario results in emission reduction of 11.63%, saving 31,190,800 tons of carbon by the year 2030. In other words, carriers feeling burdened by permit purchasing costs should replace their old aircraft with new ones. This would result in better fuel efficiency and less CO2 emission. Table 8 compares the CO2 emissions according to the changes in the emission trading tax.

4.2.3. Carbon Tax

Figure 11 illustrates the relationship between CT and passenger demand. According to the projections, a CT of ₩37,500 will decrease passenger demand by up to 199,200 by 2030. Fuel price increase upon the inclusion of CT and the subsequent airfare hike reduce passenger demand.
Table 9 shows the results of the comparison of passenger demand between the BAU and CT scenarios, according to changes in the CT. The values of ₩12,500, ₩25,000, and ₩37,500 are applied in this case instead of ₩10,000, ₩20,000, and ₩30,000, respectively, to maintain consistency between the CT and emission trade price. In other words, the standards applicable to ₩10,000, ₩20,000, and ₩30,000 per TC will be charged per ton of oil equivalent (TOE). Thus, price per TC is divided by the emission factor (e.g., ₩20,000/0.808 is equal to approximately ₩25,000), where 1 TC is emitted per TOE consumed, and the aviation fuel emission factor is 0.808. Hence, we derive the results for the CT scenarios ₩12,500, ₩25,000, and ₩37,500 in this manner. When the CT scenarios are compared to the BAU case, we note that increases in the CT cause a change in the reduction rate of CT-12,500, from 0.03% to 0.05%. The corresponding numbers for CT-25,000 and CT-12,500 range from 0.06% to 0.10%, and 0.09% to 0.16%, respectively.
Figure 12 illustrates airline sales under the impact of the CT. As the CT grows over time, the drop in airline sales increases.
Figure 13 displays CO2 emission for each CT scenario, showing a widening gap between the tax amount and emission volume. We posit that increasing the tax affects cruise routes, number of flights, and distance as the demand decreases, leading to an eventual reduction in energy consumption. Comparing these scenarios with the BAU case and checking the increase in annualized CO2 emissions indicate that the higher the CT, the larger the emission reduction.
Table 10 shows the CO2 emission generated in each year. Compared to the BAU case, the reduction rates range from 4.14% to 8.33%. The average increase in emissions ranges from 2.89% to 3.15%.

4.2.4. Emission Charge Scenarios

As described in Figure 14, a higher emission charge causes a larger drop in passenger demand. Reflecting the emission charge in the air fare results in a drop in demand in direct terms, while the lowered GDP due to the sales drop affects the demand indirectly.
Compared to the BAU scenario, we observe a maximum and minimum drop in airline sales by ₩40.7 billion and ₩15.3 billion, respectively, in 2030 (Figure 15). The maximum sales drop rate is 0.15%. In other words, the EC policy leads to increased airline cost and decreased cargo demand, resulting in a reduction of total sales volume.
Figure 16 illustrates CO2 emission per EC scenario. Emission cuts were mandated by the emission charge policy in 2012; airlines were forced to replace old aircraft to cut CO2 emission and to avoid the punitive charges.
Table 11 displays the emission reduction rates in each EC scenario. A higher EC improves the reduction rate compared with the BAU scenario. The improved reduction rates (compared to the BAU case) range from 5.43% to 8.48%. We thus predict an average increase ranging from 2.87% to 2.99%.

4.2.5. Sensitivity Analysis

To examine the uncertainty in variations of critical input parameters, a series of sensitivity analyses were also conducted. Since economic factors are the starting engine to activate our model, we selected two exogenous variables in describing CO2 emission changes, namely, population and GDP growth rate. We designed four scenarios: reference scenario (RS), +10% population growth rate (PO+), −10% population growth rate (PO−), +10% GDP growth rate (GDP+), and −10% GDP growth rate (GDP−). The results of the sensitivity analysis are presented in Table 12.
The results demonstrate that economic growth and population have significant effects on the change in CO2 emission. However, both parameters exert nil effects on changing the comparative priority among reduction policies. In particular, increasing the GDP growth rate by 10% results in higher CO2 emission in 2030, about 5.45% more than the BAU case. It also leads to a decrease of 10% in the GDP growth rate (3.8% lower, on average) in the target period. In order to observe the change in CO2 emission levels using our model over the short term, it is necessary to develop a forecasting model that enables us to track the trends of future economic growth rates, and link the same with the simulation model proposed here. Our findings also show that the change in the population does not have a prominent impact on CO2 emissions generated by Korea’s international aviation sector.

5. Conclusions

This paper examines which of the four CO2 emission reduction policies recommended by the ICAO is suitable to implement CO2 emission reduction activities in Korea’s aviation sector. We refer to the following four policies: (1) Voluntary Agreement; (2) Emission Trading Scheme; (3) Emission Charge; and (4) Carbon Tax.
Although this study assumes free distribution of emission permits, charge-based distribution seems to push airliners to replace more old aircraft to decrease the costs associated with purchasing permits, which in turn facilitates further reduction in CO2 emission. Also, it demonstrates that the higher the permit price, the more effective the emission reduction in comparison with the BAU scenario. As the CT policy simply deducts a CT charge from airline sales, the drop in emission would be sharper when considering the cost of old aircraft replacements.
Our results therefore indicate that none of the policies meet both criteria, namely, economic efficiency and environmental efficiency. Compared to the BAU scenario, the ETS seems to be more effective in economic terms than the EC policy, as passenger demand and airline sales do not decrease as much. With regard to environmental effectiveness, however, the EC scheme appears to be the most influential policy for GHG emission reduction, as it demonstrates a higher decrease in CO2 emission. Overall, our analyses provide a foundation for decision making regarding effective response measures toward implementing future GHG reduction policies. The findings also provide guidance to policy makers in setting the appropriate carbon tax amount and emission permit price. In order to validate our results thoroughly, however, we recommend a comparison of our findings using the proposed model with other similar studies.
The uncertainty analysis reveals that many factors could in turn cause a deviation from the projected results. As a first step, the GDP and the population growth rate were selected in order to address their influence on the projections of this study. Future work of the authors will include additional parameters such as the average lifespan by aviation technology development and sudden or unexpected change of passenger/cargo demand by uncertain event occurrence.

Acknowledgments

The present research has been conducted by the Research Grant of Kwangwoon University in 2015. This work was supported by the Ministry of Education of Republic of Korea and the National Research Foundation of Korea (NRF-2016R1C1B1016054).

Author Contributions

Sungwook Yoon developed the model and performed the experiments. He also drafted the experimental discussion presented in the paper. Sukjae Jeong was responsible for the ideation of the study and devised the basic outline of the paper.

Conflicts of Interest

The authors declare no conflict of interest. Any role of the funding sponsors in the design of the study; in the collection, analyses or interpretation of data; in the writing of the manuscript, or in the decision to publish the results must be declared in this section.

References

  1. Hong, S.; Chung, Y.; Kim, J.; Chun, D. Analysis on the level of contribution to the national greenhouse gas reduction target in Korean transportation sector using LEAP model. Renew. Sustain. Energy Rev. 2016, 60, 549–559. [Google Scholar] [CrossRef]
  2. Shon, Z.H.; Kim, K.H.; Song, S.K. Long-term trend in NO2 and NOx levels and their emission ratio in relation to road traffic activities in East Asia. Atmos. Environ. 2011, 45, 3120–3131. [Google Scholar] [CrossRef]
  3. Uherek, E.; Halenka, T.; Borken-Kleefeld, J.; Balkanski, Y.; Berntsen, T.; Borrego, C.; Gauss, M.; Hoor, P.; Juda-Rezler, K.; Lelieveld, J.; et al. Transport impacts on atmosphere and climate: Land transport. Atmos. Environ. 2010, 44, 4772–4816. [Google Scholar] [CrossRef]
  4. Kousoulidou, M.; Lonza, L. Biofuels in aviation: Fuel demand and CO2 emissions evolution in Europe toward 2030. Transp. Res. D 2016, 46, 166–181. [Google Scholar] [CrossRef]
  5. Lee, D.S.; David, W.F.; Piers, M.F.; Peter, J.N.; Ron, C.N.W.; Ling, L.L.; Bethan, O.; Robert, S. Aviation and global climate change in the 21st century. Atmos. Environ. 2009, 43, 3520–3537. [Google Scholar] [CrossRef]
  6. European Aviation Environmental Report. 2016. Available online: https://www.easa.europa.eu/eaer/ (accessed on 21 October 2016).
  7. Houghton, J.; Ding, Y.; Griggs, D.J.; Noguer, M.; van der Linden, P.J.; Dai, X.; Johnson, C.A. IPCC 2001: Climate Change 2001; The Climate Change Contribution of Working Group I to the Third Assessment Report of the IPCC; Intergovernmental Panel on Climate Change: Geneva, Switzerland, 2001; p. 159. [Google Scholar]
  8. Sgouridis, S.; Bonnefoy, P.A.; Hansman, R.J. Air transportation in a carbon constrained world: Long-term dynamics of policies and strategies for mitigating the carbon footprint of commercial aviation. Transp. Res. A 2011, 45, 1077–1091. [Google Scholar] [CrossRef]
  9. Alonso, G.; Benito, A.; Lonza, L.; Kousoulidou, M. Investigations on the distribution of air transport traffic and CO2 emissions within the European Union. JATM 2014, 36, 85–93. [Google Scholar] [CrossRef]
  10. European Commission. Emission Trading Scheme (ETS). Available online: http://ec.europa.eu/clima/policies/ets/index_en.htm (accessed on 21 October 2016).
  11. Scheelhaase, J.D.; Grimme, W.G. Emissions trading for international aviation—An estimation of the economic impact on selected European airlines. JATM 2007, 13, 253–263. [Google Scholar] [CrossRef]
  12. Morrell, P. An evaluation of possible EU air transport emissions trading scheme allocation methods. Energy Policy 2007, 35, 5562–5570. [Google Scholar] [CrossRef]
  13. Forecasting and Economic analysis Support Group (FESG) Report. 2007. Available online: http://www.icao.int/Meetings/GLADs-2015/Documents/ENV_Report_MBMs_2007.pdf (accessed on 21 October 2016).
  14. Han, J.; Hayashi, Y. A System dynamics model of CO2 mitigation in China’s inter-city passenger transport. Transport. Res. D 2008, 13, 298–305. [Google Scholar] [CrossRef]
  15. Albers, S.; Bühne, J.A.; Peters, H. Will the EU-ETS instigate airlines network reconfigurations? JATM 2009, 15, 1–6. [Google Scholar] [CrossRef]
  16. Anger, A. Including aviation in the European emissions trading scheme: Impacts on the industry, CO2 emissions and macroeconomic activity in the EU. JATM 2010, 16, 100–105. [Google Scholar] [CrossRef]
  17. Roberts, E. Managerial Applications of System Dynamics; MIT Press: Cambridge, MA, USA, 1981. [Google Scholar]
  18. Forrester, J.W. Industrial Dynamics; Martino Fine Books: Cambridge, MA, USA, 1961. [Google Scholar]
  19. Solak, S.; Clarke, J.P.B.; Johnson, E.L. Airport terminal capacity planning. Transp. Res. B 2009, 43, 659–676. [Google Scholar] [CrossRef]
  20. Sterman, J. Business Systems Thinking and Modeling for a Complex World; McGraw: Tokyo, Japan, 2000. [Google Scholar]
  21. Liehr, M.; Grossler, A.; Klein, M.; Milling, P.M. Cycles in the sky: Understanding and managing business cycles in the airline market. Syst. Dynam. Rev. 2001, 17, 311–322. [Google Scholar] [CrossRef]
  22. Lyneis, J.M. System dynamics in business forecasting: A case study of the commercial jet aircraft industry. In Proceedings of the CD-ROM 1998 System Dynamics Conference, Québec City, QC, Canada, 20–23 July 1998.
  23. Manatak, I.E.; Zografos, K.G. Assessing airport terminal performance using a system dynamics model. JATM 2010, 16, 86–93. [Google Scholar] [CrossRef]
  24. Manatak, I.E.; Zografos, K.G. A generic system dynamics based tool for airport terminal performance analysis. Transp. Res. C 2009, 17, 428–443. [Google Scholar] [CrossRef]
  25. Wang, J.; Lu, H.; Peng, H. System dynamics model of urban transportation system and its application. J. Transp. Syst. Eng. Inform. Technol. 2008, 8, 83–89. [Google Scholar] [CrossRef]
  26. Miller, B.; Clarke, J.-P. The hidden value of air transportation infrastructure. Technol. Forecast. Soc. Chang. 2007, 72, 18–35. [Google Scholar] [CrossRef]
  27. Average Fleet Age of Korean Air. Available online: https://www.planespotters.net/airline/Korean-Air-Lines (accessed on 21 October 2016).
  28. Average Fleet Age of Asiana Airline. Available online: https://www.planespotters.net/airline/Asiana-Airlines (accessed on 21 October 2016).
  29. Yoon, S.W.; Jeong, S.J. An alternative methodology for planning baggage carousel capacity expansion: A case study of Incheon International Airport. JATM 2015, 42, 63–74. [Google Scholar] [CrossRef]
Figure 1. Methodology applied in this study.
Figure 1. Methodology applied in this study.
Figure 2. Causal relationship for integration of each model.
Figure 2. Causal relationship for integration of each model.
Figure 3. Cause and effect loop diagram depicting the international aviation industry’s market-based system.
Figure 3. Cause and effect loop diagram depicting the international aviation industry’s market-based system.
Figure 4. The Economy module.
Figure 4. The Economy module.
Figure 5. The Flight module.
Figure 5. The Flight module.
Figure 6. The Environmental module.
Figure 6. The Environmental module.
Figure 7. CO2 Emissions in the business-as-usual (BAU) and voluntary agreement scenarios.
Figure 7. CO2 Emissions in the business-as-usual (BAU) and voluntary agreement scenarios.
Figure 8. Decrease in passenger demand by emission trading scheme scenarios.
Figure 8. Decrease in passenger demand by emission trading scheme scenarios.
Figure 9. Decrease in airline sales by emission trading scheme scenarios.
Figure 9. Decrease in airline sales by emission trading scheme scenarios.
Figure 10. CO2 emissions by emission trading scheme scenarios.
Figure 10. CO2 emissions by emission trading scheme scenarios.
Figure 11. Decrease in passenger demand by carbon tax scenarios.
Figure 11. Decrease in passenger demand by carbon tax scenarios.
Figure 12. Decrease in airline sales by carbon tax scenarios.
Figure 12. Decrease in airline sales by carbon tax scenarios.
Figure 13. CO2 emissions by carbon tax scenario.
Figure 13. CO2 emissions by carbon tax scenario.
Figure 14. Decrease in passenger demand by emission charge scenarios.
Figure 14. Decrease in passenger demand by emission charge scenarios.
Figure 15. Decrease in airline sales by emission charge scenarios
Figure 15. Decrease in airline sales by emission charge scenarios
Figure 16. CO2 emissions by emission charge scenarios.
Figure 16. CO2 emissions by emission charge scenarios.
Table 1. Key variables of the Economy module and their relationship expressions.
Table 1. Key variables of the Economy module and their relationship expressions.
VariablesRelation Expressions
Air Passenger Demand e + β ln ( P o p u l a t i o n ) + γ ln ( Expenditure   Consumer ) + δ ln ( Exchange   Rate ) + ε ln ( GDP ) + ζ ln ( Passenger   Airfare )
Air Cargo Demand e + β ln ( Cargo   Charge ) + γ ln ( Export   Amount ) + δ ln ( Import   Amount ) + ε ln ( G D P ) + ζ ln ( Number   Of   Flight   Routes ) + η ln ( Number   Of   Flight )
Airline RevenuePassenger e + β ln ( Passenger   Demand )
Cargo e + β ln ( Cargo   Demand )
GDP e + β ln ( Profit   of   Korea   Airline ) + p r e v i o u s   y e a r s   G D P
Passenger/Cargo Airfare e + β ln ( Pr i c e   I n d e x ) + γ ln ( E x c h a n g e   R a t e ) + δ ln ( F u e l   Pr i c e   I n c l u d i n g   C a r b o n   T a x )
Consumer Expenditure e + β ln ( N u m b e r   o f   t h e   E m p l o y e e s ) + γ ln ( T e r m s   o f   T r a d e ) + δ ln ( G N I )
Number of International Lines/Flights e + β ln ( Passenger   Demand   Previous   Year ) + γ ln ( Air   Cargo   Demand   Previous   year ) + δ ln ( Number   of   Fight   Route )
Table 2. Key variables of the Flight module and their relationship expressions.
Table 2. Key variables of the Flight module and their relationship expressions.
VariablesRelation Expressions
New Aircraft RegisteredIF THEN ELSE ((Annual Aircraft Requirement − Current Aircraft Registered) ≥0, INTEGER (Annual Aircraft Requirement − Current Aircraft Registered), 0)
New Aircraft Registered 2000 2030 N e w   A i r c r a f t   r e g i s t e r e d   A i r c r a f t   D e t e r i o r a t i o n
Old Aircraft Registered 2000 2030 A g i n g   A i r c r a f t r e t i r e d   A i r c r a f t
Aging AircraftIF THEN ELSE (Time < 2010, INTEGER (New Aircraft Registered/New Aircraft Holding Period), DELAY FIXED (New Registry, 10, 0))
ReplacementINTEGER (Old Aircraft Registered/Old Aircraft Holding Period)
Old Aircraft Holding PeriodAircraft Lifecycle – New Aircraft Holding Period
Table 3. Key variables of the Environmental module and their relationship expressions.
Table 3. Key variables of the Environmental module and their relationship expressions.
VariableRelation Expressions
Annual Distance e + β ln ( Air   Passenger   Demand ) γ ln ( Air   Cargo   Demand ) δ ln ( Number   of   Flights   Routes ) + ε ln ( Number   of   Flights )
CO2 Emission Caused by Flights((Distance × New Aircraft Ratio)/New Aircraft Fuel Efficiency) + (((Distance × Old Aircraft Ratio)/Old Aircraft Fuel Efficiency) × Jet Fuel Carbon Emission Factors) + Take-off/Landing Emission
CO2 Emission Caused by Take-off/Landing(Number of Flights × New Aircraft Ratio × New Aircraft Take-off/Landing Emission) + (Number of Flights × Old Aircraft Ratio × Old Aircraft Take-off/Landing Emission)
Table 4. Mean absolute percentage errors (MAPEs) of key variables.
Table 4. Mean absolute percentage errors (MAPEs) of key variables.
VariableMAPE (%)VariableMAPE (%)
Passenger Demand4.59Cargo Demand5.88
GDP3.25Sales4.05
CO2 Emission4.72
Table 5. Results for the voluntary agreement scenario.
Table 5. Results for the voluntary agreement scenario.
20152020202520302010~2030
BAU (business-as-usual)CO2 Emissions (TC)20,506,90025,352,50030,413,10035,297,000533,053,400
Average Increase (%)3.124.784.202.993.54
Voluntary AgreementCO2 Emissions (TC)19,662,50023,990,50029,387,00033,200,200511,708,300
Average Increase (%)2.264.494.792.373.22
Reduced Amount Compared to BAU (TC)844,4001,362,0001,026,1002,096,80021,345,100
Reduced Rate Compared to BAU (%)4.125.373.375.944.00
Table 6. Results for the emission trading scheme scenario (passenger demand).
Table 6. Results for the emission trading scheme scenario (passenger demand).
20152020202520302010~2030
BAUPassenger Demand (Person)43,607,40055,071,80067,765,70085,495,1001,188,518,700
Average Increase (%)4.214.764.184.914.49
ETS-10,000Passenger Demand (Person)43,604,40055,060,40067,742,40085,454,0001,188,218,100
Average Increase (%)4.214.764.174.914.49
Reduction Compared to BAU (Person)3,00011,40023,30041,100300,600
Reduced Rate Compared to BAU (%)0.010.020.030.050.03
ETS-20,000Passenger Demand (Person)43,600,70055,050,40067,723,30085,419,5001,187,956,500
Average Increase (%)4.204.764.174.914.49
Reduction Compared to BAU (Person)6,70021,40042,40075,600562,200
Reduced Rate Compared to BAU (%)0.020.040.060.090.05
ETS-30,000Passenger Demand (Person)43,598,00055,040,70067,703,70085,381,7001,187,691,200
Average Increase (%)4.204.764.174.904.48
Reduction Compared to BAU (Person)9,40031,10062,000113,400827,500
Reduced Rate Compared to BAU (%)0.020.060.090.130.07
Table 7. Results of the emission trading scheme scenario (airline sales).
Table 7. Results of the emission trading scheme scenario (airline sales).
20152020202520302010~2030
BAUSales (Million ₩)14,501,30018,223,60022,474,60027,549,400391,844,600
Average Increase (%)4.564.704.254.254.41
ETS-10,000Sales (Million ₩)14,500,90018,221,10022,469,30027,539,500391,777,300
Average Increase (%)4.564.704.254.244.41
Reduction Compared to BAU (Million ₩)40025005300990067,300
Reduced Rate Compared to BAU (%)0.000.010.020.040.02
ETS-20,000Sales (Million ₩)14,500,50018,219,10022,464,80027,531,600391,719,400
Average Increase (%)4.564.704.254.244.41
Reduction Compared to BAU (Million ₩)8004500980017,800125,200
Reduced Rate Compared to BAU (%)0.010.020.040.060.03
ETS-30,000Sales (Million ₩)14,500,00018,217,00022,460,20027,522,900391,660,300
Average Increase (%)4.554.694.254.244.41
Reduction Compared to BAU (Million ₩)1300660014,40026,500184,300
Reduced Rate Compared to BAU (%)0.010.040.060.100.05
Table 8. Results of the emission trading scheme scenarios (CO2 emissions).
Table 8. Results of the emission trading scheme scenarios (CO2 emissions).
20152020202520302010~2030
BAUEmission (TC)20,506,90025,352,50030,413,10035,297,000533,053,400
Average Increase (%)3.124.784.202.993.54
ETS-10,000Emission (TC)20,506,60025,032,80028,935,10032,675,200515,576,000
Average Increase (%)3.124.453.522.423.14
Reduction Compared to BAU (TC)300319,7001,478,0002,621,80017,477,400
Reduced Rate Compared to BAU (%)0.001.264.867.433.28
ETS-20,000Emission (TC)19,981,30023,781,80028,211,30031,846,500500,705,000
Average Increase (%)2.594.054.192.483.01
Reduction Compared to BAU (TC)525,6001,570,7002,201,8003,450,50032,348,400
Reduced Rate Compared to BAU (%)2.566.207.249.786.07
ETS-30,000Emission (TC)19,981,00023,420,70027,681,50031,190,800494,425,900
Average Increase (%)2.593.944.202.342.90
Reduction Compared to BAU (TC)525,9001,931,8002,731,6004,106,20038,627,500
Reduced Rate Compared to BAU (%)2.567.628.9811.637.25
Table 9. Results of the carbon tax scenarios (passenger demand).
Table 9. Results of the carbon tax scenarios (passenger demand).
20152020202520302010~2030
BAUPassenger Demand (Person)43,607,40055,071,80067,765,70085,495,1001,188,518,700
Average Increase (%)4.214.764.184.914.49
CT-12,500Passenger Demand (Person)43,593,50055,044,70067,721,40085,426,6001,187,889,600
Average Increase (%)4.204.764.174.914.49
Reduction Compared to BAU (Person)13,90027,10044,30068,500629,100
Reduction Rate Compared to BAU (%)0.030.050.070.080.05
CT-25,000Passenger Demand (Person)43,579,70055,016,90067,677,90085,361,8001,187,283,400
Average Increase (%)4.194.764.174.914.48
Reduction Compared to BAU (Person)27,70054,90087,800133,3001,235,300
Reduction Rate Compared to BAU (%)0.060.100.130.160.10
CT-37,500Passenger Demand (Person)43,566,10054,991,40067,635,50085,295,9001,186,675,900
Average Increase (%)4.194.754.174.904.48
Reduction Compared to BAU (Person)41,30080,400130,200199,2001,842,800
Reduction Rate Compared to BAU (%)0.090.150.190.230.16
Table 10. Results of the carbon tax scenarios (CO2 emissions).
Table 10. Results of the carbon tax scenarios (CO2 emissions).
20152020202520302010~2030
BAUEmission Amount (TC)20,506,90025,352,50030,413,10035,297,000533,053,400
Average Increase (%)3.124.785.621.933.15
CT-12,500Emission Amount(TC)19,979,60024,049,70029,223,30032,703,500510,965,100
Average Increase (%)2.584.344.571.933.15
Reduction Compared to BAU (TC)527,3001,302,8001,189,8002,593,50022,088,300
Reduction Rate Compared to BAU (%)2.575.143.917.384.14
CT-25,000Emission Amount (TC)19,480,90023,325,20028,427,20031,414,200496,755,500
Average Increase (%)2.074.274.681.802.94
Reduction Compared to BAU (TC)1,026,0002,027,3001,985,9003,882,80036,297,900
Reduction Rate Compared to BAU (%)5.008.006.5311.006.81
CT-37,500Emission Amount (TC)19,061,20022,701,80028,177,90031,138,100488,671,400
Average Increase (%)1.624.155.222.262.89
Reduction Compared to BAU (TC)1,445,7002,650,7002,235,2004,158,90044,382,000
Reduction Rate Compared to BAU (%)7.0510.467.3511.788.33
Table 11. Results of the emission charge scenarios (CO2 emissions).
Table 11. Results of the emission charge scenarios (CO2 emissions).
20152020202520302010~2030
BAUEmission Amount (TC)20,506,90025,352,50030,413,10035,297,000533,053,400
Average Increase (%)3.124.333.703.023.54
EC-10,000Emission Amount (TC)20,243,90024,124,20028,225,60031,738,100504,095,600
Average Increase (%)2.853.563.192.372.99
Reduction Compared to BAU (TC)263,0001,228,3002,187,5003,558,90028,957,800
Reduction Rate Compared to BAU (%)1.284.847.1910.085.43
EC-20,000Emission Amount (TC)19,718,60023,331,00027,970,20031,058,400492,263,800
Average Increase (%)2.323.423.692.112.88
Reduction Compared to BAU (TC)788,3002,021,5002,442,9004,238,60040,789,600
Reduction Rate Compared to BAU (%)3.847.978.0312.017.65
EC-30,000Emission Amount (TC)19,260,30022,872,20027,893,40030,982,200487,828,600
Average Increase (%)1.833.494.042.122.87
Reduction Compared to BAU (TC)1,246,6002,480,3002,519,7004,314,80045,224,800
Reduction Rate Compared to BAU (%)6.089.788.2812.228.48
Table 12. Sensitivity analysis according to the changes in input parameters.
Table 12. Sensitivity analysis according to the changes in input parameters.
PoliciesRSPO(+)PO(−)GDP(+)GDP(−)
BAU35,297,00035,720,60034,697,00037,220,70031,873,200
Voluntary Agreement33,200,20033,598,60032,635,80035,009,60029,979,800
Emission TradingETS-10,00032,675,20033,067,30032,119,70034,456,00029,505,700
ETS-20,00031,846,50032,228,70031,305,10033,582,10028,757,400
ETS-30,00031,190,80031,565,10030,660,60032,890,70028,165,300
Carbon TaxCT-12,50032,703,50033,095,90032,147,50034,485,80029,531,300
CT-25,00031,414,20031,791,20030,880,20033,126,30028,367,000
CT-37,50031,138,10031,511,80030,608,80032,835,10028,117,700
Emission ChargeEC-10,00031,738,10032,119,00031,198,60033,467,80028,659,500
EC-20,00031,058,40031,431,10030,530,40032,751,10028,045,700
EC-30,00030,982,20031,354,00030,455,50032,670,70027,976,900

Share and Cite

MDPI and ACS Style

Yoon, S.; Jeong, S. RETRACTED: Carbon Emission Mitigation Potentials of Different Policy Scenarios and Their Effects on International Aviation in the Korean Context. Sustainability 2016, 8, 1179. https://doi.org/10.3390/su8111179

AMA Style

Yoon S, Jeong S. RETRACTED: Carbon Emission Mitigation Potentials of Different Policy Scenarios and Their Effects on International Aviation in the Korean Context. Sustainability. 2016; 8(11):1179. https://doi.org/10.3390/su8111179

Chicago/Turabian Style

Yoon, Sungwook, and Sukjae Jeong. 2016. "RETRACTED: Carbon Emission Mitigation Potentials of Different Policy Scenarios and Their Effects on International Aviation in the Korean Context" Sustainability 8, no. 11: 1179. https://doi.org/10.3390/su8111179

APA Style

Yoon, S., & Jeong, S. (2016). RETRACTED: Carbon Emission Mitigation Potentials of Different Policy Scenarios and Their Effects on International Aviation in the Korean Context. Sustainability, 8(11), 1179. https://doi.org/10.3390/su8111179

Note that from the first issue of 2016, this journal uses article numbers instead of page numbers. See further details here.

Article Metrics

Back to TopTop