Exergy and CO2 Analyses as Key Tools for the Evaluation of Bio-Ethanol Production
Abstract
:1. Introduction
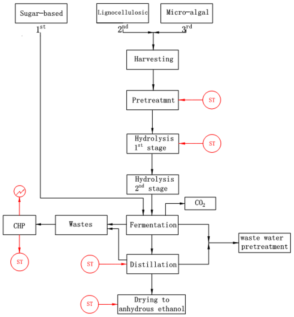
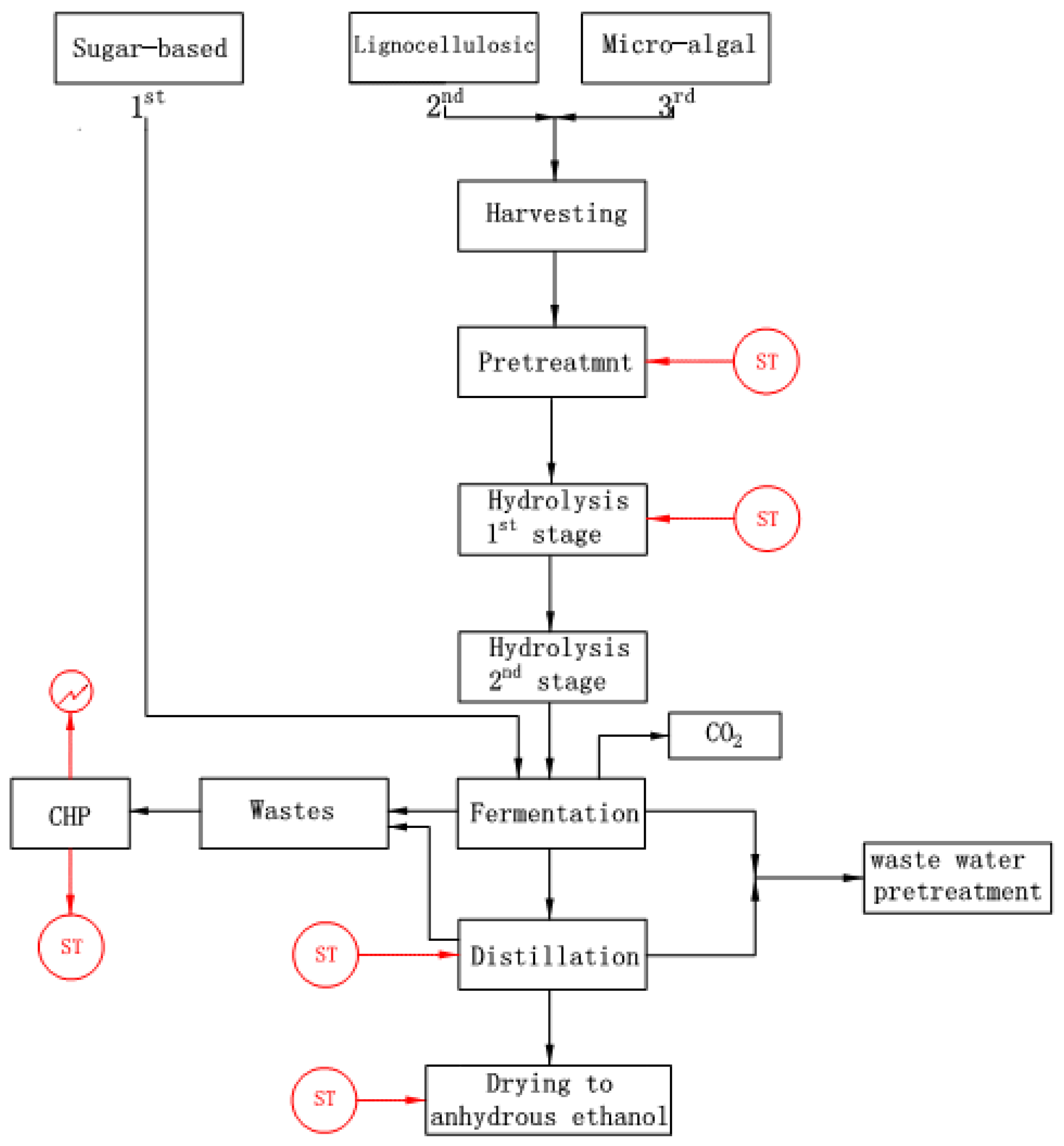
2. Bioethanol: A Promising Biofuel
| Cellulose % | Hemicellulose % | Lignin % | Others % | |
|---|---|---|---|---|
| Agricultural residues | 38 | 32 | 17 | 13 |
| Hardwoods | ~50 | ~5 | ~22 | ~5 (1) |
| MSW (Municipal Solid Waste) | 45 | 9 | 10 | 36 (2) |
| Waste papers from chemical pulps | 60–70 | 10–20 | 5–10 | - |
| Herbaceous biomass | 45 | 30 | 15 | 10 |

3. Exergy-Based Performance Analysis
| Reference | Topics |
|---|---|
| [38] | Thermodynamic analysis and evaluation of bioethanol manufacture |
| [39] | Environmental, economic, and exergetic costs and benefits of biodiesel and ethanol biofuels |
| [40] | Exergetic analysis of biofuels production |
| [41] | Life-cycle analysis and the ecology of biofuels |
| [42] | Exergy analysis of enzymatic hydrolysis reactors for transformation of lignocellulosic biomass to bioethanol |
| [43] | The GHG (Greenhouse Gas) emissions of cellulosic ethanol supply chains in Europe |
| [35] | Exergy and renewability analysis of the ethanol production from banana fruit and its lignocellulosic residues |
| [36] | Energy and exergy analysis of an ethanol-fueled solid oxide fuel cell power plant |
| [44] | Second-generation bio-ethanol (SGB) from Malaysian palm empty fruit bunch: Energy and exergy analysis |
| [45] | Comparative exergy analysis of NREL (National Renewable Energy Laboratory)thermochemical biomass-to-ethanol conversion process designs |
| [46] | Improving bioethanol production from sugarcane: Evaluation of distillation, thermal integration and cogeneration systems |
| [47] | Exergy analysis and process integration of bioethanol production from acid pre-treated biomass: SHF (Saccharification hydrolysis and fermentation), SSF (Simultaneous saccharification and fermentation) and SSCF (Simultaneous saccharification and cofernentation) pathways |
| [48] | Sustainable ethanol production from lignocellulosic biomass-Application of exergy analysis |
| [49] | Thermodynamic analysis of lignocellulosic biofuel production via a biochemical process: technology selection and research focus |
| [33] | Comparison of combined ethanol and biogas polygeneration facilities using exergy analysis |
| [50] | Land-use change and GHG emissions from corn and cellulosic ethanol |
| [51] | Possibilities for sustainable biorefineries based on agricultural residues-potential straw-based ethanol production in Sweden |
| [52] | Energy and exergy analysis of the combined production process of sugar and ethanol from sugarcane |
| [53] | Comparing life cycle assessments of different biofuel options |
| [54] | Thermodynamic assessment of lignocellulosic pretreatment methods for bioethanol production via exergy analysis |
| [55] | Thermodynamic evaluation of biomass-to-biofuels production systems |
| [56] | Exergy analysis of pretreatment processes of bioethanol production based on sugarcane bagasse |
| [57] | Energy and exergy analysis of ethanol reforming process |
| [58] | Pinch and exergy analysis of lignocellulosic ethanol |
| [59] | An energy-, exergy-, and emergy-based thermodynamic system analysis of bioethanol |
| [60] | Life cycle analysis of biofuels under different environmental aspects |
4. Environmental Benefits
5. The Exergy-Efficiency of the Process
| Production | Transportation | Ethanol Conversion | Ethanol Distribution | Total Non-Renewable | |
|---|---|---|---|---|---|
| Corn-1 | 5260 | 596 | 13,100 −7320 (Co-products) | 414 | 12,080 |
| Corn-2 | 10,500 | 1350 | 15,700 −1860 (Co-products) | 1380 | 27,140 |
| 1 | 2 | 3 | 4 | 5 | 6 | 7 | 8 | 9 | 10 | 11 | 12 | 13 | 14 | 15 | 16 | 17 | 18 | Total | |
|---|---|---|---|---|---|---|---|---|---|---|---|---|---|---|---|---|---|---|---|
| Equivalent CO2 emissions | 0.3 | 0.5 | 0.6 | 0.8 | 0.8 | 0.9 | 1 | 1.2 | 1.3 | 2 | 3 | 3.5 | 4 | 5.2 | 6.2 | 18 | 29.5 | 43.5 | ~120 |
| NRR (Negative Regulator of Resistance) in Ethanol Corn Cycle | Diesel Fuel | Gasoline Fuel | Methane Fuel | ||
|---|---|---|---|---|---|
| Equivalent CO2 emissions | Fossil Fuels | 82 | 78 | 58 | |
| Corn Farming | 68 | ||||
| Ethanol Plant | 40 | ||||
| BOD Treatment | 12 | ||||
| Total | 120 | 82 | 78 | 58 |
6. Conclusions
Acknowledgments
Author Contributions
Conflicts of Interest
References
- Wang, L.; Littlewood, J.; Murphy, R.J. An economic and environmental evaluation for bamboo-derived bioethanol. RSC Adv. 2014, 4, 29604–29611. [Google Scholar] [CrossRef]
- Piemonte, V.; Paola, L.D.; Russo, V. An LCA study on feedstocks and process for biofuels production. Chem. Eng. Trans. 2014, 37, 517–522. [Google Scholar]
- Wang, L.; Littlewood, J.; Murphy, R.J. Environmental Sustainability of bioethanol production from wheat straw in the UK. Renew. Sust. Energ. Rev. 2013, 28, 715–725. [Google Scholar] [CrossRef]
- Amores, M.J.; Mele, F.D.; Jiménez, L.; Castells, F. Life cycle assessment of fuel ethanol from sugarcane in Argentina. Int. J. Life Cycle Assess. 2013, 18, 1344–1357. [Google Scholar] [CrossRef]
- Borrion, A.L.; McManus, M.C.; Hammond, G.P. Environmental life cycle assessment for bioethanol production from wheat straw. Biomass Bioenerg. 2012, 47, 9–19. [Google Scholar] [CrossRef]
- Wiloso, E.I.; Heijungs, R.; de Snoo, G.R. LCA of second generation bioethanol: A review and some issues to be resolved for good LCA practice. Renew. Sust. Energ. Rev. 2012, 16, 5295–5308. [Google Scholar] [CrossRef]
- Gallejones, P.; Pardo, G.; Aizpurua, A.; del Prado, A. Life cycle assessment of first-generation biofuels using a nitrogen crop model. Sci. Total Environ. 2015, 505, 1191–1201. [Google Scholar] [CrossRef] [PubMed]
- Shadbahr, J.; Zhang, Y.; Khan, F. Life cycle assessment of bioethanol production from woodchips with modifications in the pretreatment process. Appl. Biochem. Biotech. 2014, 175, 1080–1091. [Google Scholar] [CrossRef] [PubMed]
- Saga, K.; Kawahara, T.; Sekino, H.; Lmou, K. LCA of small-scale ethanol production system from high-yield rice. J. Jpn. Inst. Eng. 2014, 93, 278–291. [Google Scholar] [CrossRef] [Green Version]
- Guo, M.; Li, C.; Facciotto, G.; Bergante, S.; Bhatia, R.; Comolli, R.; Ferré, C.; Murphy, R. Bioethanol from poplar clone Imola: An environmentally viable alternative to fossil fuel? Biotechnol. Biofuels 2015, 8, 1–21. [Google Scholar] [CrossRef] [PubMed]
- Gnansounou, E.; Vaskan, P.; Pachón, E.R. Comparative techno-economic assessment and LCA of selected integrated sugarcane-based biorefineries. Bioresour. Technol. 2015, 196, 364–375. [Google Scholar] [CrossRef] [PubMed]
- McManus, M.C.; Taylor, C.M.; Mohr, A.; Whittaker, C.; Scown, C.D.; Borrion, A.L.; Glithero, N.; Yin, Y. Challenge clusters facing LCA in environmental decision-making-what we can learn from biofuels. Int. J. Life Cycle Assess. 2015, 20, 1399–1414. [Google Scholar] [CrossRef]
- Ren, J.; Manzardo, A.; Mazzi, A.; Zuliani, F.; Scipioni, A. Prioritization of bioethanol production pathways in China based of life cycle sustainability assessment and multicriteria decision-making. Int. J. Life Cycle Assess. 2015, 20, 842–853. [Google Scholar] [CrossRef]
- Morales, M.; Quintero, J.; Conejeros, R.; Aroca, G. Life cycle assessment of lignocellulosic bioethanol: Environmental impacts and energy balance. Renew. Sust. Energ. Rev. 2015, 42, 1349–1361. [Google Scholar] [CrossRef]
- Brunet, R.; Boer, D.; Guillén-Gosálbez, G.; Jiménez, L. Reducing the cost, environmental impact and energy consumption of biofuel processes through heat integration. Chem. Eng. Res. Des. 2015, 93, 203–212. [Google Scholar] [CrossRef]
- Miret, C.; Chazara, P.; Montastruc, L.; Negny, S.; Domenech, S. Design of bioethanol green supply chain: Comparison between first and second generation biomass concerning economic, environmental and social criteria. Comput. Chem. Eng. 2016, 85, 16–35. [Google Scholar] [CrossRef]
- Valle, C.R.; Perales, A.L.V.; Vidal-Barrero, F.; Ollero, P. Integrated economic and life cycle assessment of thermochemical production of bioethanol to reduce production cost by exploiting excess of greenhouse gas savings. Appl. Energ. 2015, 148, 466–475. [Google Scholar] [CrossRef]
- Dong, J.; Chi, Y.; Tang, Y.; Wang, F.; Huang, Q. Combined life cycle environmental and exergetic assessment of four typical sewage sludge treatment techniques in China. Energ. Fuel 2014, 28, 2114–2122. [Google Scholar] [CrossRef]
- Kang, Q.; Appels, L.; Baeyens, J.; Dewil, R.; Tan, T.W. Energy-Efficient Production of Cassava-Based Bio-Ethanol. Adv. Biosci. Biotechnol. 2014, 5, 925–939. [Google Scholar] [CrossRef]
- Kang, Q.; Appels, L.; Tan, T.W.; Dewil, R. Bioethanol from Lignocellulosic Biomass: Current Findings Determine Research Priorities. Sci. World J. 2014, 2014, 1–13. [Google Scholar] [CrossRef] [PubMed]
- Kumar, S.; Singh, S.P.; Mishra, I.M.; Adhikari, D.K. Recent Advances in Production of Bioethanol from Lignocellulosic Biomass. Chem. Eng. Technol. 2009, 32, 517–526. [Google Scholar] [CrossRef]
- Naik, S.N.; Goud, V.V.; Rout, R.K.; Dalai, A.K. Production of first and second generation biofuels: A comprehensive review. Renew. Sust. Energ. Rev. 2010, 14, 578–597. [Google Scholar] [CrossRef]
- Giri, S.S.; Sen, S.S.; Sukumaran, V. Effects of dietary supplementation of potential probiotic Pseudomonas aeruginosa VSG-2 on the innate immunity and disease resistance. Fish Shellfish Immunol. 2012, 32, 1135–1140. [Google Scholar] [CrossRef] [PubMed]
- Sun, Y.; Cheng, J. Hydrolysis of lignocellulosic materials for ethanol production: A review. Bioresour. Technol. 2002, 83, 1–11. [Google Scholar] [CrossRef]
- Wyman, C.E. Ethanol from lignocellulosic biomass: Technology, economics, and opportunities. Bioresour. Technol. 1994, 50, 3–16. [Google Scholar] [CrossRef]
- Baeyens, J.; Kang, Q.; Appels, L.; Dewil, R.; Lv, Y.Q.; Tan, T.W. Challenges and opportunities in improving the production of bio-ethanol. Prog. Energ. Combust. Sci. 2015, 47, 60–88. [Google Scholar] [CrossRef]
- Gassner, M.; Maréchal, F. Thermo-economic Evaluation of the Thermochemical Production of Liquid Fuels from Biomass. In Proceedings of the 23rd International Conference on Efficiency, Cost, Optimization, Simulation and Environmental Impact of Energy Systerms (ECOS), Lausanne, Switzerland, 14–17 June 2010.
- Menon, V.; Rao, M. Trends in bioconversion of lignocellulose: Biofuels, platform chemicals & biorefinery concept. Prog. Energ. Combust. Sci. 2012, 38, 578–597. [Google Scholar]
- Hendriks, A.T.W.M.; Zeeman, G. Pretreatments to enhance the digestibility of lignocellulosic biomass. Bioresour. Technol. 2009, 100, 10–18. [Google Scholar] [CrossRef] [PubMed]
- Tomas-Pejo, E.; Olivia, J.M.; Ballesteros, M. Realistic approach for full-scale bioethanol production from lignocelluloses. Rev. J. Sci. Ind. Res. 2008, 67, 874–884. [Google Scholar]
- Dien, B.S.; Cotta, M.A.; Jefferies, T.W. Bacteria engineered for fuel ethanol production: Current status. Appl. Microbiol. Biotechnol. 2003, 63, 258–266. [Google Scholar] [CrossRef] [PubMed]
- Hahn-Hägerdal, B.; Karhumaa, H.B.K.; Fonseca, C.; Spencer-Martins, I.; Gorwa-Grauslund, M.F. Toward industrial pentose-fermenting yeast strains. Appl. Microbiol. Biotechnol. 2007, 74, 937–953. [Google Scholar] [CrossRef] [PubMed]
- Bösch, P.; Modarresi, A.; Friedl, A. Comparison of combined ethanol and biogas polygeneration facilities using exergy analysis. Appl. Therm. Eng. 2012, 37, 19–29. [Google Scholar]
- Kravanja, P.; Friedl, A. Process simulation of ethanol from straw-validation of scenarios for Austria. Chem. Eng. Trans. 2011, 25, 635–640. [Google Scholar]
- Arredondo, H.I.V.; Colorado, A.A.R.; Junior, S.D.O. Ethanol Production from Banana Fruit and its Lignocellulosic Residues: Exergy and Renewability Analysis. Int. J. Thermodyn. 2009, 12, 155–162. [Google Scholar]
- Casas, Y.; Arteaga, L.E.; Morales, M.; Rose, E.; Peralta, L.M.; Dewulf, J. Energy and exergy analysis of an ethanol fueled solid oxide fuel cell power plant. Chem. Eng. J. 2010, 162, 1057–1066. [Google Scholar] [CrossRef]
- Asprion, N.; Rumpf, B.; Gritsch, A. Work Flow In Process Development For Energy Efficient Processes. Appl. Therm. Eng. 2011, 31, 2067–2072. [Google Scholar] [CrossRef]
- Schulz, M.; Hebecker, D. Thermodynamische Analyse und Bewertung der Bioethanolherstellung. Chem. Ing. Tech. 2005, 77, 792–798. [Google Scholar] [CrossRef]
- Hill, J.; Nelson, E.; Tilman, D.; Polasky, S.; Tiffany, D. Environmental, economic, and energetic costs and benefits of biodiesel and ethanol biofuels. Proc. Natl. Acad. Sci. USA 2006, 103, 11206–11210. [Google Scholar] [CrossRef] [PubMed]
- Ptasinski, K.J. Thermodynamic efficiency of biomass gasification and biofuels conversion. Bioprod. Biorefin. 2008, 239–253. [Google Scholar] [CrossRef]
- Davis, S.C.; Anderson-Teixeira, K.; DeLucia, E.H. Life-cycle analysis and the ecology of biofuels. Trends Plant Sci. 2009, 14, 140–146. [Google Scholar] [CrossRef] [PubMed]
- Ojeda, K.; Kafarov, V. Exergy analysis of enzymatic hydrolysis reactors for transformation of lignocellulosic biomass to bioethanol. Chem. Eng. J. 2009, 154, 390–395. [Google Scholar] [CrossRef]
- Slade, R.; Bauen, A.; Shah, N. The greenhouse gas emissions performance of cellulosic ethanol supply chains in Europe. Biotechnol. Biofuels 2009, 2, 50–52. [Google Scholar] [CrossRef] [PubMed]
- Tan, H.T.; Lee, K.T.; Mohamed, A.R. Second-generation bio-ethanol (SGB) from Malaysian palm empty fruit bunch: Energy and exergy analyses. Bioresour. Technol. 2010, 101, 5719–5727. [Google Scholar] [CrossRef] [PubMed]
- Teh, K.Y.; Lutz, A.E.; Shaddix, C.R.; Dutta, A.; Biddy, M.; Aden, A. Comparative exergy analysis of NREL thermo-chemical biomass-to-ethanol process designs. In Proceedings of the ACS National Meeting & Exposition, San Francisco, CA, USA, 22–25 March 2010.
- Davis, M.O.S.; Modesto, M.; Ensinas, A.V.; Nebra, S.A.; Filho, R.M.; Rossell, C.E.V. Improving bioethanol production from sugarcane: Evaluation of distillation, thermal integration and cogeneration systems. Energy 2011, 36, 3691–3703. [Google Scholar]
- Ojeda, K.; Sánchez, E.; El-Hawagic, M.; Kafarov, V. Exergy analysis and process integration of bioethanol production from acid pre-treated biomass: Comparison of SHF, SSF and SSCF pathways. Chem. Eng. J. 2011, 176, 195–201. [Google Scholar] [CrossRef]
- Ojeda, K.; Sánchez, E.; Kafarov, V. Sustainable ethanol production from lignocellulosic biomass-pplication of exergy analysis. Energy 2011, 36, 2119–2128. [Google Scholar] [CrossRef]
- Sohel, M.I.; Jack, M.W. Thermodynamic analysis of lignocellulosic biofuel production via a biochemical process: Guiding technology selection and research focus. Bioresour. Technol. 2011, 102, 2617–2622. [Google Scholar] [CrossRef] [PubMed]
- Dunn, J.B.; Mueller, S.; Kwon, H.Y.; Wang, M.Q. Land-use change and greenhouse gas emissions from corn and cellulosic ethanol. Biotechnol. Biofuel 2013, 6, 204–205. [Google Scholar] [CrossRef] [PubMed]
- Ekman, A.; Wallberg, O.; Joelsson, E.; Börjesson, P. Possibilities for sustainable biorefineries based on agricultural residues—A case study of potential straw-based ethanol production in Sweden. Appl. Energ. 2013, 102, 299–308. [Google Scholar] [CrossRef]
- Héctor, I.V.A.; Carolina Mesa, M.; Sergio, A.G.A. Energy and exergy analysis of the combined production process of sugar and ethanol from sugarcane (a Colombian case study). In Proceedings of the International Conference on Efficiency, Cost, Optimization, Simulation and Environmental Impact of Energy Systerms (ECOS), Guilin, China, 15–19 July 2013.
- Kendall, A.; Yuan, J. Comparing life cycle assessments of different biofuel options. Curr. Opin. Chem. Biol. 2013, 17, 439–443. [Google Scholar] [CrossRef] [PubMed]
- Ofiori-Boateng, C.; Lee, K.T. Comparative thermodynamic sustainability assessment of lignocellulosic pretreatment methods for bioethanol production via exergy analysis. Chem. Eng. J. 2013, 228, 162–171. [Google Scholar] [CrossRef]
- Piekarczyk, W.; Czarnowska, L.; Ptasinski, K.; Stanek, W. Thermodynamic evaluation of biomass-to-biofuels production systems. Energy 2013, 62, 95–104. [Google Scholar] [CrossRef]
- Silva Ortiz, P.; de Oliveira, S. Exergy analysis of pretreatment processes of bioethanol production based on sugarcane bagasse. Energy 2014, 76, 130–138. [Google Scholar] [CrossRef]
- Tippawan, P.; Arpornwichanop, A. Energy and exergy analysis of an ethanol reforming process for solid oxide fuel cell applications. Bioresour. Technol. 2014, 157, 231–239. [Google Scholar] [CrossRef] [PubMed]
- Moderassi, A.; Kravanja, P.; Friedl, A. Pinch and exergy analysis of lignocellulosic ethanol, biomethane, heat and power production from straw. Appl. Therm. Eng. 2012, 43, 20–28. [Google Scholar] [CrossRef]
- Liao, W.; Heijungs, R.; Huppes, G. Is bioethanol a sustainable energy source? An energy-, exergy-, and emergy-based thermodynamic system analysis. Renew. Energ. 2011, 36, 3479–3487. [Google Scholar] [CrossRef]
- Kaltschmitt, M.; Reinhardt, G.A.; Stelzer, T. Life cycle analysis of biofuels under different environmental aspects. Biomass Bioenerg. 1997, 12, 121–134. [Google Scholar] [CrossRef]
- Lythcke-JØrgensen, C.; Haglind, F.; Clausen, L.R. Exergy analysis of a combined heat and power plant with integrated lignocellulosic ethanol production. In Proceedings of the International Conference on Efficiency, Cost, Optimization, Simulation and Environmental Impact of Energy Systerms (ECOS), Guilin, China, 15–19 July 2013.
- Sohel, M.I.; Jack, M.W. Thermodynamic analysis of a lignocellulosic biorefinery based on a biochemical process. In Proceedings of the World Renewable Energy Congress, Linköping, Sweden, 7–13 May 2011.
- Ciubota-Rosie, C.; Gavrilescu, M.; Macoveanu, M. Biomass—An important renewable source of energy in Romania. Environ. Eng. Manag. J. 2008, 7, 559–568. [Google Scholar]
- Shapouri, H.; Duffield, J.A.; Wang, M. The Energy Balance of Corn Ethanol: An Update; Agricultural Economic Report 813; U.S. Department of Agriculture: Washington, DC, USA, 2002.
- Renewable Fuels Association, World Fuel Ethanol Production. Available online: http://www.ethanolrfa.org/resources/industry/statistics/ (accessed on 4 June 2014).
- Balat, M. Production of bioethanol from lignocellulosic materials via the biochemical pathway: A review. Energ. Convers. Manag. 2011, 52, 858–875. [Google Scholar] [CrossRef]
- Liu, S.H.; Liu, X.F. Technological development of non-grain based fuel ethanol production. Liquor. Mak. 2010, 37, 9–11. [Google Scholar]
- Jansson, C.; Westerbergh, A.; Zhang, J.; Hu, X.; Sun, C. Cassava, a potential biofuel crop in the People’s Republic of China. Appl. Energ. 2009, 86, 595–599. [Google Scholar] [CrossRef]
- Mousdale, D.M. Biofuels: Biotechnology, Chemistry and Sustainable Development; CRC Press, Taylor & Francis Group: New York, NY, USA, 2008. [Google Scholar]
- Pimentel, D.; Patzek, T.W. Ethanol Production Using Corn, Switchgrass, and Wood; Biodiesel Production Using Soybean and Sunflower. Nat. Resour. Res. 2005, 14, 65–76. [Google Scholar] [CrossRef]
- Zhang, H.L.; Baeyens, J.; Tan, T.W. The bubble-induced mixing in starch-to-ethanol fermenters. Chem. Eng. Res. Des. 2012, 90, 2122–2128. [Google Scholar] [CrossRef]
- Zhang, H.L.; Baeyens, J.; Tan, T.W. Mixing phenomena in a large-scale fermenter of starch to bio-ethanol. Energy 2012, 48, 380–391. [Google Scholar] [CrossRef]
- Kang, Q.; Huybrechts, J.; van der Bruggen, B.; Baeyens, J.; Tan, T.W.; Dewil, R. Hydrophilic membranes to replace molecular sieves in dewatering the bio-ethanol/water azeotropic mixture. Sep. Purif. Techonol. 2014, 136, 144–149. [Google Scholar] [CrossRef]
© 2016 by the authors; licensee MDPI, Basel, Switzerland. This article is an open access article distributed under the terms and conditions of the Creative Commons by Attribution (CC-BY) license (http://creativecommons.org/licenses/by/4.0/).
Share and Cite
Kang, Q.; Tan, T. Exergy and CO2 Analyses as Key Tools for the Evaluation of Bio-Ethanol Production. Sustainability 2016, 8, 76. https://doi.org/10.3390/su8010076
Kang Q, Tan T. Exergy and CO2 Analyses as Key Tools for the Evaluation of Bio-Ethanol Production. Sustainability. 2016; 8(1):76. https://doi.org/10.3390/su8010076
Chicago/Turabian StyleKang, Qian, and Tianwei Tan. 2016. "Exergy and CO2 Analyses as Key Tools for the Evaluation of Bio-Ethanol Production" Sustainability 8, no. 1: 76. https://doi.org/10.3390/su8010076
APA StyleKang, Q., & Tan, T. (2016). Exergy and CO2 Analyses as Key Tools for the Evaluation of Bio-Ethanol Production. Sustainability, 8(1), 76. https://doi.org/10.3390/su8010076
