A Hybrid Inexact Optimization Method for Land-Use Allocation in Association with Environmental/Ecological Requirements at a Watershed Level
Abstract
:1. Introduction
2. Inexact Stochastic Fuzzy Programming (ISFP) Model
3. ISFP Model for Land-Use Planning of Poyang Lake Watershed
3.1. The Study Area

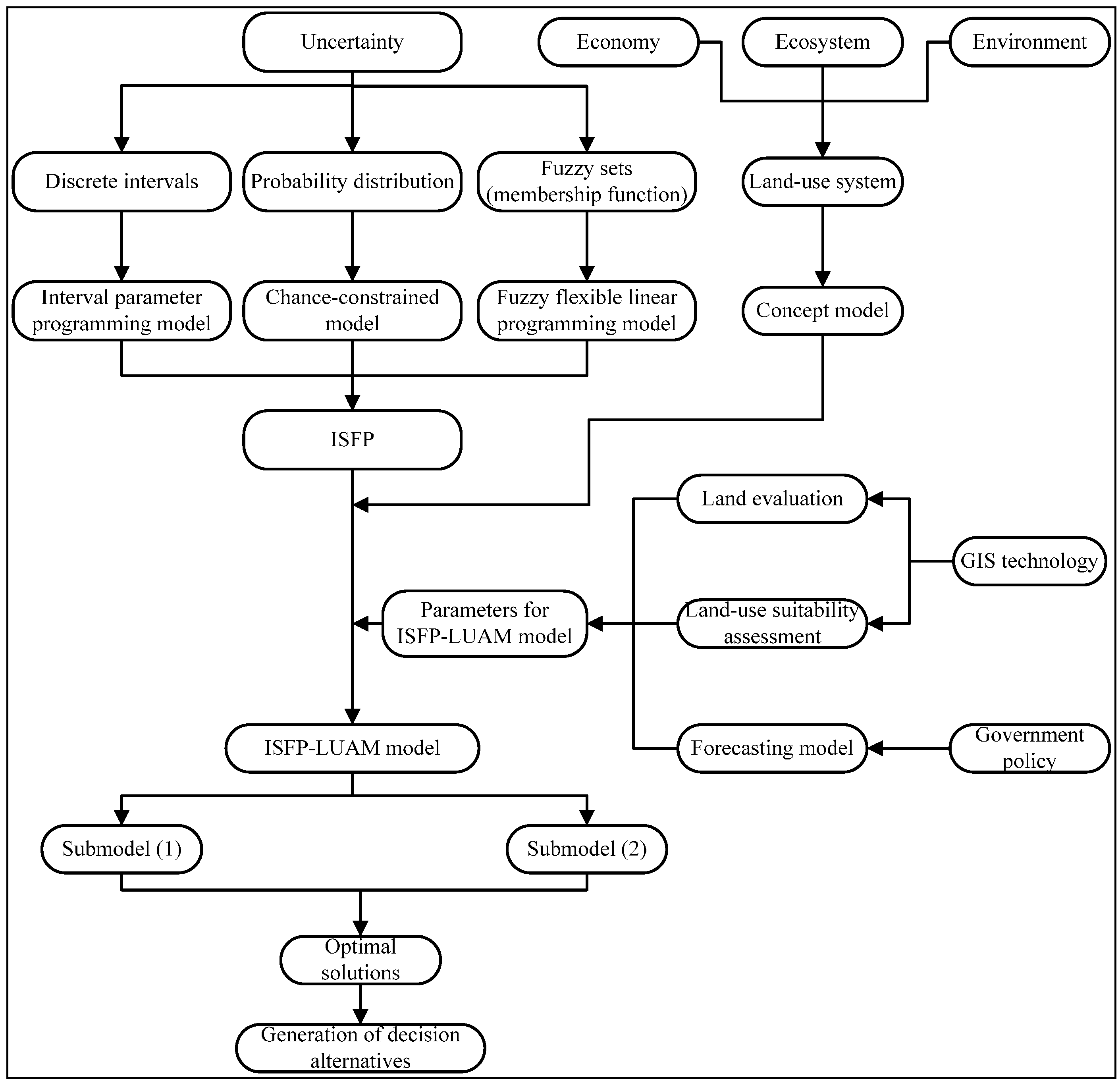
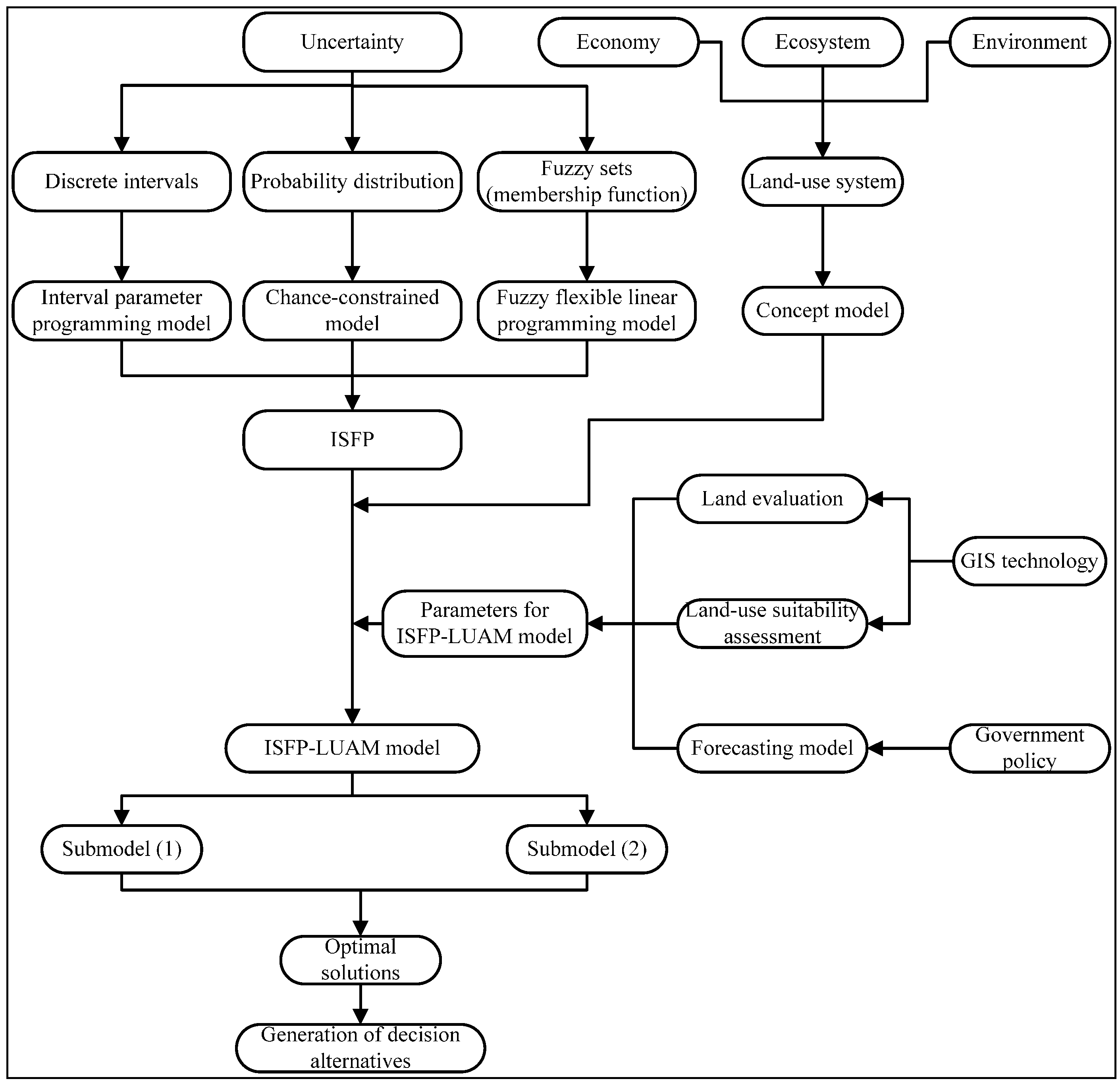
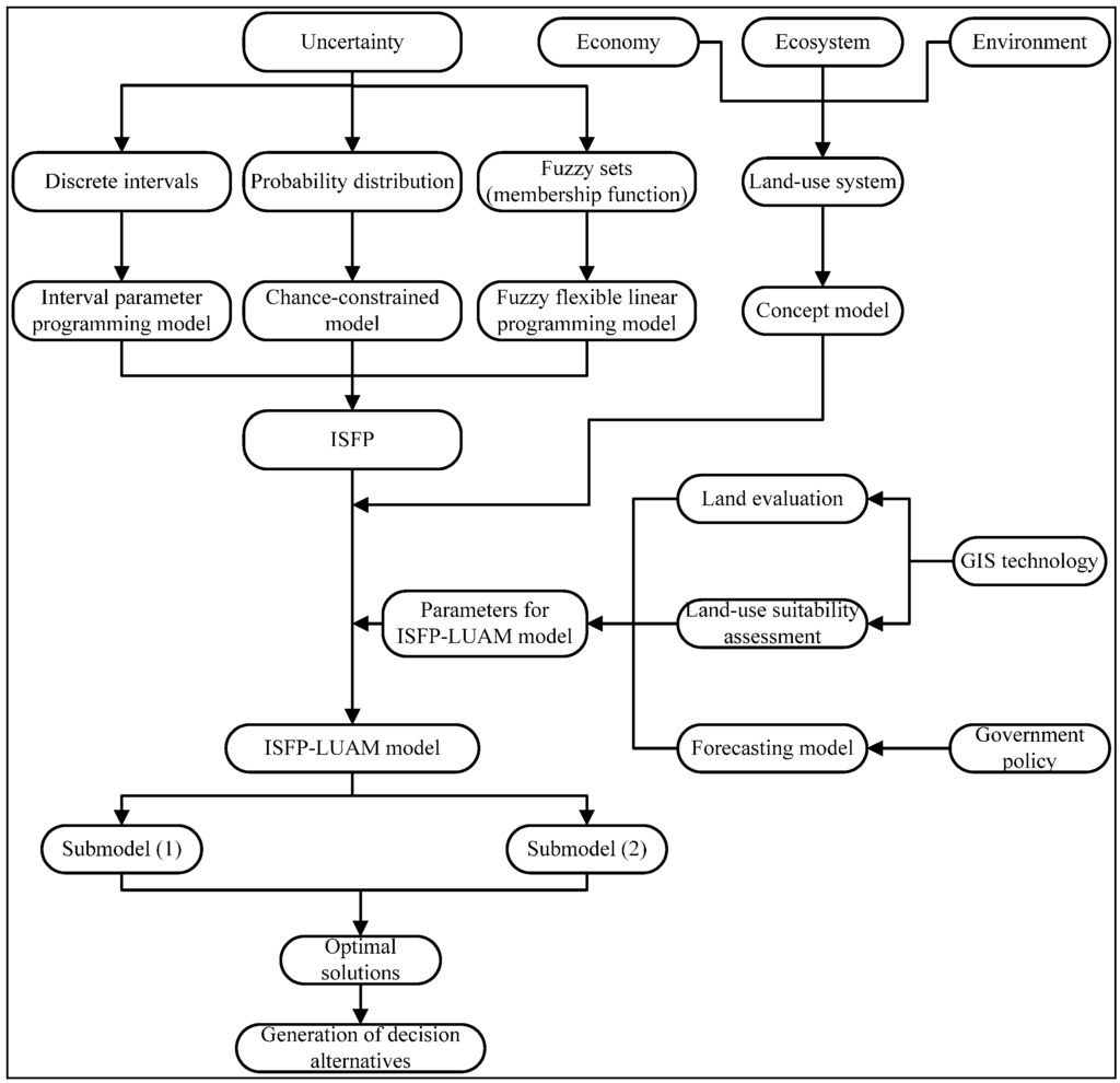
3.2. Modeling Framework
- (i)
- Multiple processes. A number of processes (e.g., environment protection and ecosystem service), as well as their interactions, are contained in Wuhan’s land-use system. Competitions and interactions may exist not only in each individual process but also between each other. For example, more allocation to industry land will result in more system benefit but lead to more pollutant, thus demand more landfill to tackle the solid wastes; more allocation to green land will be propitious to ecological stability but will obtain less system benefit. These competitions are further intensified by varying social-economic, geographical, ecological and environmental conditions, as well as spatial and temporal distributions of land sources.
- (ii)
- Complexities and uncertainties. Normally, land market, environment capacity and government policies of Wuhan are unstable and variable, which are subject to spatial and/or temporal fluctuations. For example, investment to build incinerators and waste water treatment plants are statistically uncertain, which can be expressed as probabilistic distributions. In addition, these uncertainties are further complicated by a variety of imprecise information such as land-quality characteristics, land prices, and demand projections. Thus, uncertainties may exist in multiple formats, leading to complexities in the relevant decision-making process.
- (iii)
- Dynamic. For the planning horizon, social, economic, legislational and resources conditions will vary with time. Reflection of such variations would be important for generating effective planning alternatives.
- constraint 1: economic constraints
- constraint 2: social constraints
- constraint 3: land suitability constraints
- constraint 4: environmental constraints
- constraint 5: ecological constraints
- constraint 6: technical constraints
- constraint 1: government investment constraint
- constraint 2: agricultural production input-output constraint
- constraint 3: water production input-output constraint
- constraint 4: available water consumption constraint
- constraint 5: available electricity power consumption constraint
- constraint 6: maximum people in a unit land area constraint
- constraint 7: available labor constraint
- constraint 8: land suitability constraints
- constraint 9: wastewater treatment capacity constraint
- constraint 10: solid-waste treatment capacity constraint
- constraint 11: available soil erosion constraint
- constraint 12: forest and grass cover rate constraints
- constraint 13: fertilizer consumption constraints
- constraint 14: total land areas constraint
- constraint 15: non-negative constraints

3.2.1. Economic Objective
3.2.2. Economic Constraints
(i) Government investment constraint
(ii) Agricultural production input-output constraint
(iii) Water production input-output constraint
(iv) Available water consumption constraint
(v) Available electricity power consumption constraint
3.2.3. Social Constraints
(i) Maximum people in a unit land area constraint
(ii) Available labor constraint
3.2.4. Land Suitability Constraints
3.2.5. Environmental Constraints
(i) Wastewater treatment capacity constraint
(ii) Solid-waste treatment capacity constraint
3.2.6. Ecological Constraints
(i) Available soil erosion constraint
(ii) Forest and grass cover rate constraints
(iii) Fertilizer consumption constraints
3.2.7. Technical Constraints
(i) Total land areas constraint
(ii) Non-negative constraints
3.3. Data Collection
3.4. The Solution of a General ISFP Land-use Planning Model at a Watershed Level
- Step 1: Analyze the land-use system in the watershed and formulate the conceptual model;
- Step 2: Transform the conceptual model to mathematical model through ISFP method;
- Step 3: Get economic, beneficial, and cost parameters through forecasting models and land evaluation methods;
- Step 4: Obtain land suitability parameters through GIS technology;
- Step 5: Obtain ecological parameters through ecological models;
- Step 6: Obtain environmental parameters under different p levels through stochastic fitting methods;
- Step 7: Transform the ISFP-LUAM into two sub-models corresponding to the up bound and low bound objective- function values;
- Step 8: Solve two sub-models and obtain their solutions;
- Step 9: Obtain the solutions of the ISFP-LUAM and get the optimal land areas for each user;
- Step 10: Analyze the results and generate decision alternatives.
| Symbol | Lower Bound | Upper Bound | Symbol | Lower Bound | Upper Bound |
|---|---|---|---|---|---|
| MGI (1012 yuan) | 92.15 | 103.99 | LCi=1,k=1 (people/km2) | 312.58 | 442.19 |
| UABi=1,k=1 (ton/km2) | 2.84 | 3.91 | AL (103 people) | 4498.00 | 5643.00 |
| DAB (106 ton) | 5.34 | 6.97 | AWFi=1,j=1,k=1 (103 ton/km2) | 5.67 | 7.28 |
| UWPi=1,k=1 (ton/km2) | 2.25 | 6.51 | UWFi=1,l=5,k=1 (106 ton/km2) | 15.64 | 22.18 |
| DWP (106 ton) | 1.14 | 2.58 | ASFi=1,j=1,k=1 (ton/km2) | 42.18 | 55.47 |
| WCi=1,k=1 (103 m3/km2) | 221.38 | 256.47 | USFi=1,l=5,k=1 (103 ton/km2) | 105.24 | 226.37 |
| AW (109 m3) | 2.69 | 4.32 | LHPi=1 (ton) | 1865.27 | 2021.34 |
| ECi=1,k=1 (106 kwh/km2) | 5.12 | 7.58 | OPi=1,k=1 | 2% | 2.5% |
| EW (109 kwh) | 39.54 | 72.19 | AO (km2) | 2564.27 | 3302.18 |
| TP (106 people) | 42.19 | 59.27 | FPi=1,k=1 (ton) | 12.34 | 13.27 |
| MIP (people/km2) | 789.00 | 854.00 | TUL (103 km2) | 162.00 | 195.00 |
| Land-use Type | Symbol | Lower Bound | Upper Bound |
|---|---|---|---|
| Benefits of land use | APi=1,j=1,k=1 (106) | 0.13 | 0.15 |
| APi=2,j=1,k=1 (106) | 0.09 | 0.11 | |
| APi=3,j=1,k=1 (106) | 0.25 | 0.34 | |
| WPi=1,j=4,k=1 (103) | 25.69 | 36.98 | |
| WPi=2,j=4,k=1 (103) | 18.21 | 20.12 | |
| WPi=3,j=4,k=1 (103) | 78.91 | 105.21 | |
| UPi=1,j=5,k=1 (106) | 54.32 | 66.87 | |
| UPi=2,j=5,k=1 (106) | 27.35 | 35.64 | |
| UPi=3,j=5,k=1 (106) | 158.98 | 225.21 | |
| Costs of land use | NWCi=1,j=1,k=1 (103) | 115.32 | 126.31 |
| NSCi=1,j=1,k=1 (103) | 261.32 | 298.54 | |
| NECi=1,j=1,k=1 (103) | 98.35 | 115.21 | |
| NWCi=1,j=5,k=1 (103) | 2132.12 | 2564.89 | |
| NSCi=1,j=5,k=1 (103) | 5698.25 | 7789.24 | |
| NECi=1,j=5,k=1 (103) | 229.65 | 339.17 | |
| FMCi=1,j=2,k=1 (103) | 112.31 | 152.13 | |
| GMCi=1,j=3,k=1 (103) | 258.14 | 265.38 | |
| WMCi=1,j=4,k=1 (103) | 118.25 | 156.38 | |
| UDCi=1,j=6,k=1 (103) | 196.35 | 256.28 | |
| ULCi=1,j=7,k=1 (103) | 95.23 | 98.25 |
| Symbol | Lower Bound | Upper Bound |
|---|---|---|
| MILj=1 (106) | 53.58 | 55.45 |
| MILj=2 (106) | 31.77 | 33.64 |
| MILj=3 (106) | 0.12 | 0.15 |
| MILj=4 (106) | 21.18 | 22.43 |
| MILj=5 (106) | 8.10 | 11.21 |
| MILj=6 (103) | 93.45 | 105.91 |
| MILj=7 (103) | 79.74 | 83.48 |
| Eco-environmental Capacity | p level | |||
|---|---|---|---|---|
| p = 0.01 | p = 0.05 | p = 0.10 | p = 0.15 | |
| AWD(109 ton) | 17.72 | 19.25 | 29.34 | 42.68 |
| ASD(106 ton) | 146.79 | 168.95 | 198.25 | 249.67 |
| AO (km2) | 2932.15 | 3269.31 | 3965.24 | 4458.21 |
| MR | 44% | 36% | 32% | 29% |
| MP (103) | 559.68 | 665.32 | 778.98 | 998.28 |
4. Results Analysis
4.1. Optimized Land-use Patterns under Different p Levels and Land Use Policy Analysis



4.2. Optimized Environmental Pollutants Emissions and Ecological Patterns under Different p Levels and Eco-Environmental Policy Analysis


4.3. Tradeoff between Economic Objective and Eco-Environmental Constraints

4.4. Tradeoff between Constraints and System Benefit and Economic Policy Analysis

4.5. Summary
5. Conclusions
Acknowledgments
Author Contributions
Conflicts of Interest
References
- Sadeghi, S.H.R.; Jalili, Kh.; Nikkami, D. Land use optimization in watershed scale. Land Use Policy 2009, 26, 186–193. [Google Scholar] [CrossRef]
- Li, Y.R.; Liu, Y.S.; Long, H.L.; Cui, W.G. Community-based rural residential land consolidation and allocation can help to revitalize hollowed villages in traditional agricultural areas of China. Evidence from Dancheng County, Henan Province. Land Use Policy 2014, 39, 188–198. [Google Scholar] [CrossRef]
- Cromley, R.G.; Hanink, D.M. Coupling land use allocation models with raster GIS. J. Geogr. Syst. 1999, 1, 137–153. [Google Scholar] [CrossRef]
- Eldrandaly, K. AGEP-based spatial decision support system for multisite land use allocation. Appl. Soft Comput. 2006, 10, 694–702. [Google Scholar] [CrossRef]
- Cao, K.; Ye, X.Y. Coarse-grained parallel genetic algorithm applied to a vector based land use allocation optimization problem: The case study of Tongzhou Newtown, Beijing, China. Stoch. Environ. Res. Risk Assess. 2013, 27, 1133–1142. [Google Scholar] [CrossRef]
- Lu, S.S.; Zhou, M.; Guan, X.L.; Tao, L.Z. An integrated GIS-based interval-probabilistic programming model for land-use planning management under uncertainty—A case study at Suzhou, China. Environ. Sci. Pollut. Res. 2014. [Google Scholar] [CrossRef]
- Zhou, M.; Tan, S.K.; Tao, L.Z.; Zhu, X.B.; Akhmat, G. An interval fuzzy land-use allocation model (IFLAM) for Beijing in association with environmental and ecological consideration under uncertainty. Qual. Quant. 2014. [Google Scholar] [CrossRef]
- Zhou, M. An interval fuzzy chance-constrained programming model for sustainable urban land-use planning and land use policy analysis. Land Use Policy 2015, 42, 479–491. [Google Scholar] [CrossRef]
- Mosadeghi, R.; Warnken, J.; Tomlinson, R.; Mirfenderesk, H. Comparison of of fuzzy-AHP and AHP in a spatial multi-criteria decision making model for urban land-use planning. Comput. Environ. Urb. Syst. 2015, 49, 54–65. [Google Scholar] [CrossRef]
- Chang, Y.C.; Ko, T.T. An interactive dynamic multi-objective programming model to support better land use planning. Land Use Policy 2014, 36, 13–22. [Google Scholar] [CrossRef]
- Verburg, P.H.; Tabeau, A.; Hatna, E. Assessing spatial uncertainties of land allocation using a scenario approach and sensitivity analysis: A study for land use in Europe. J. Environ. Manag. 2013, 127, S132–S144. [Google Scholar] [CrossRef]
- Dai, Z.Y.; Li, Y.P. A multistage irrigation water allocation model for agriculturalland-use planning under uncertainty. Agric. Water Manag. 2013, 129, 69–79. [Google Scholar] [CrossRef]
- Carsjens, G.J.; van der Knaap, W. Strategic land-use allocation dealing with spatial relationships and fragmentation of agriculture. Landsc. Urb. Plan. 2002, 58, 171–179. [Google Scholar] [CrossRef]
- Sharawi, H.A. Optimal land-use allocation in central Sudan. For. Policy Econ. 2006, 8, 10–21. [Google Scholar] [CrossRef]
- Liu, Y.; Lv, X.J.; Qin, X.S.; Guo, H.C.; Yu, Y.J.; Wang, J.F.; Mao, G.Z. An integrated GIS-based analysis system for land-use management of lake areas in urban fringe. Landsc. Urb. Plan. 2007, 82, 233–246. [Google Scholar] [CrossRef]
- Ligmann-Zielinska, A.; Church, R.L.; Jankowski, P. Spatial optimization as a generative technique for sustainable multiobjective land-use allocation. Int. J. Geogr. Inf. Sci. 2008, 22, 601–622. [Google Scholar] [CrossRef]
- Kamusoko, C.; Aniya, M.; Adi, B.; Manjoro, M. Rural sustainability under threat in Zimbabwe—Simulation of future land use/cover changes in the Bindura district based on the Markov-cellular automata model. Appl. Geogr. 2009, 29, 435–447. [Google Scholar] [CrossRef]
- Zhang, H.H.; Zeng, Y.N.; Bian, L. Simulating multi-objective spatial optimization allocation of land use based on the integration of multi-agent system and genetic algorithm. Int. J. Environ. Res. 2010, 4, 765–776. [Google Scholar]
- Han, Y.; Huang, Y.F.; Wang, G.Q. Interval-parameter linear optimization model with stochastic vertices for land and water resources allocation under dual uncertainty. Environ. Eng. Sci. 2011, 28, 197–205. [Google Scholar] [CrossRef]
- Mitsowa, D.; Shuster, W.; Wang, X.H. A cellular automata model of land cover change to integrate urban growth with open space conservation. Landsc. Urb. Plan. 2011, 99, 141–153. [Google Scholar] [CrossRef]
- Wang, H.; Li, X.B.; Long, H.L.; Qiao, Y.W.; Li, Y. Development and application of a simulation model for changes in land-use patterns under drought scenarios. Comput. Geosci. 2011, 37, 831–843. [Google Scholar] [CrossRef]
- Wang, Y.; Li, S.C. Simulating multiple class urban land-use/cover changes by RBFN-based CA model. Comput. Geosci. 2011, 37, 111–121. [Google Scholar] [CrossRef]
- Zhang, Y.; Zhang, H.Q.; Ni, D.Y.; Song, W. Agricultural Land Use Optimal Allocation System in Developing Area: Application to Yili Watershed, Xinjiang Region. Chin. Geogr. Sci. 2012, 22, 232–244. [Google Scholar] [CrossRef]
- Haque, A.; Asami, Y. Optimizing urban land use allocation for planners and real estate developers. Comput. Environ. Urb. Syst. 2014, 46, 57–69. [Google Scholar] [CrossRef]
- Stewart, T.J.; Janssen, R. A multiobjective GIS-based land use planning algorithm. Comput. Environ. Urb. Syst. 2014, 46, 25–34. [Google Scholar] [CrossRef]
- Zhou, M.; Cai, Y.L.; Guan, X.L.; Tan, S.K.; Lu, S.S. A hybrid inexact optimization model for land-use allocation of China. Chin. Geogr. Sci. 2014, 7, 1–12. [Google Scholar]
- Messina, V.; Bosetti, V. Uncertainty and option value in land allocation problems. Ann. Oper. Res. 2003, 124, 165–181. [Google Scholar] [CrossRef]
- Nino-Ruiz, M.; Bishop, I.; Pettit, C. Spatial model steering, an exploratory approach to uncertainty awareness in land use allocation. Environ. Model. Softw. 2013, 39, 70–80. [Google Scholar] [CrossRef]
- Wang, X.H.; Yu, S.; Huang, G.H. Land allocation based on integrated GIS-optimization modeling at a watershed level. Landsc. Urb. Plan. 2004, 66, 61–74. [Google Scholar] [CrossRef]
- Liu, Y.; Qin, X.S.; Guo, H.C.; Zhou, F.; Wang, J.F.; Lv, X.J.; Mao, G.Z. ICCLP: An inexact chance-constrained linear programming model for land-use management of lake areas in urban fringes. Environ. Manag. 2007, 40, 966–980. [Google Scholar] [CrossRef]
- Wang, H.R.; Gao, Y.Y.; Liu, Q.; Song, J.X. Land use allocation based on interval multi-objective linear programming model: A case study of Pi County in Sichuan Province. Chin. Geogr. Sci. 2010, 20, 176–183. [Google Scholar] [CrossRef]
- Lu, S.S.; Guan, X.L.; Zhou, M.; Wang, Y. Land resources allocation strategies in an urban area involving uncertainty: A case study of Suzhou, in the Yangtze River Delta of China. Environ. Manag. 2014, 53, 894–912. [Google Scholar] [CrossRef]
- Hajehforooshnia, S.; Soffianian, A.; Mahiny, A.S.; Fakheran, S. Multi objective land allocation (MOLA) for zoning Ghamishloo Wildlife Sanctuary in Iran. J. Nat. Conserv. 2011, 19, 254–262. [Google Scholar] [CrossRef]
- Wang, S.H.; Huang, S.L.; Budd, W.W. Integrated ecosystem model for simulating land use allocation. Ecol. Model. 2012, 227, 46–55. [Google Scholar] [CrossRef]
- Svoray, T.; Kutiel, P.B.; Banner, T. Urban land-use allocation in a Mediterranean ecotone: Habitat Heterogeneity Model incorporated in a GIS using a multi-criteria mechanism. Landsc. Urb. Plan. 2005, 72, 337–351. [Google Scholar] [CrossRef]
- Gong, J.Z.; Liu, Y.S.; Chen, W.L. Optimal land use allocation of urban fringe in Guangzhou. J. Geogr. Sci. 2012, 22, 179–191. [Google Scholar] [CrossRef]
- Chakir, R.; Gallo, J.L. Predicting land use allocation in France: A spatial panel data analysis. Ecol. Econ. 2013, 92, 114–125. [Google Scholar] [CrossRef]
- Zhang, J.J.; Fu, M.C.; Zhang, Z.Y.; Tao, J.; Fu, W. A trade-off approach of optimal land allocation between socio-economic development and ecological stability. Ecol. Model. 2014, 272, 175–187. [Google Scholar] [CrossRef]
- Lu, S.S.; Liu, Y.S.; Long, H.L.; Guan, X.L. Agricultural Production Structure Optimization: A Case Study of Major Grain Producing Areas, China. J. Integr. Agric. 2013, 12, 184–197. [Google Scholar] [CrossRef]
- Zhou, M.; Chen, Q.; Cai, Y.L. Optimizing the industrial structure of a watershed in association with economic-environmental consideration: An inexact fuzzy multi-objective programming model. J. Clean. Prod. 2013, 42, 116–131. [Google Scholar] [CrossRef]
- Bagdanaviciute, I.; Valiunas, J. GIS-based land suitability analysis integrating multi-criteria evaluation for the allocation of potential pollution sources. Environ. Earth Sci. 2013, 68, 1797–1812. [Google Scholar] [CrossRef]
- Liu, J.; Liu, M.; Deng, X.; Zhuang, D.; Zhang, Z.; Luo, D. The land use and land cover change database and its relative studies in China. J. Geogr. Sci. 2002, 12, 275–282. [Google Scholar] [CrossRef]
- Deng, X.; Huang, J.; Rozelle, S.; Uchida, E. Economic growth and the expansion of urban land in China. Urb. Stud. 2010, 47, 813–843. [Google Scholar] [CrossRef]
© 2015 by the authors; licensee MDPI, Basel, Switzerland. This article is an open access article distributed under the terms and conditions of the Creative Commons Attribution license (http://creativecommons.org/licenses/by/4.0/).
Share and Cite
Qiu, B.; Lu, S.; Zhou, M.; Zhang, L.; Deng, Y.; Song, C.; Zhang, Z. A Hybrid Inexact Optimization Method for Land-Use Allocation in Association with Environmental/Ecological Requirements at a Watershed Level. Sustainability 2015, 7, 4643-4667. https://doi.org/10.3390/su7044643
Qiu B, Lu S, Zhou M, Zhang L, Deng Y, Song C, Zhang Z. A Hybrid Inexact Optimization Method for Land-Use Allocation in Association with Environmental/Ecological Requirements at a Watershed Level. Sustainability. 2015; 7(4):4643-4667. https://doi.org/10.3390/su7044643
Chicago/Turabian StyleQiu, Bingkui, Shasha Lu, Min Zhou, Lu Zhang, Yu Deng, Ci Song, and Zuo Zhang. 2015. "A Hybrid Inexact Optimization Method for Land-Use Allocation in Association with Environmental/Ecological Requirements at a Watershed Level" Sustainability 7, no. 4: 4643-4667. https://doi.org/10.3390/su7044643
APA StyleQiu, B., Lu, S., Zhou, M., Zhang, L., Deng, Y., Song, C., & Zhang, Z. (2015). A Hybrid Inexact Optimization Method for Land-Use Allocation in Association with Environmental/Ecological Requirements at a Watershed Level. Sustainability, 7(4), 4643-4667. https://doi.org/10.3390/su7044643
