The Determinants of Green Radical and Incremental Innovation Performance: Green Shared Vision, Green Absorptive Capacity, and Green Organizational Ambidexterity
Abstract
:1. Introduction
2. Literature Review and Hypothesis Development
2.2. The Influence of Green Absorptive Capacity on Green Organisational Ambidexterity
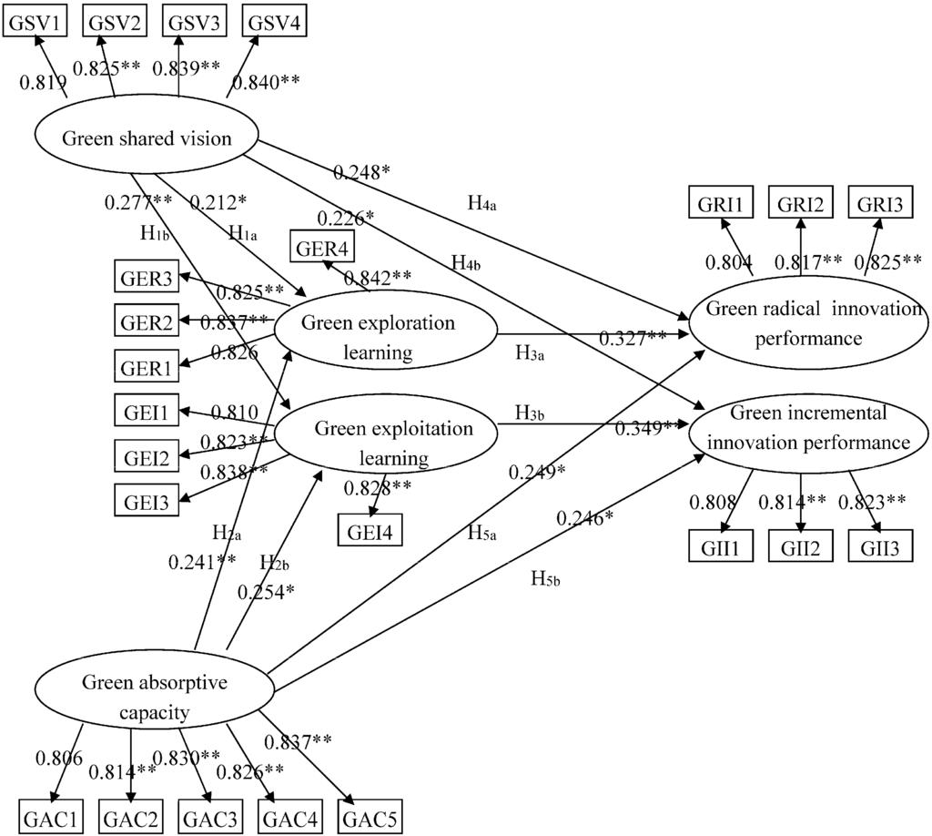
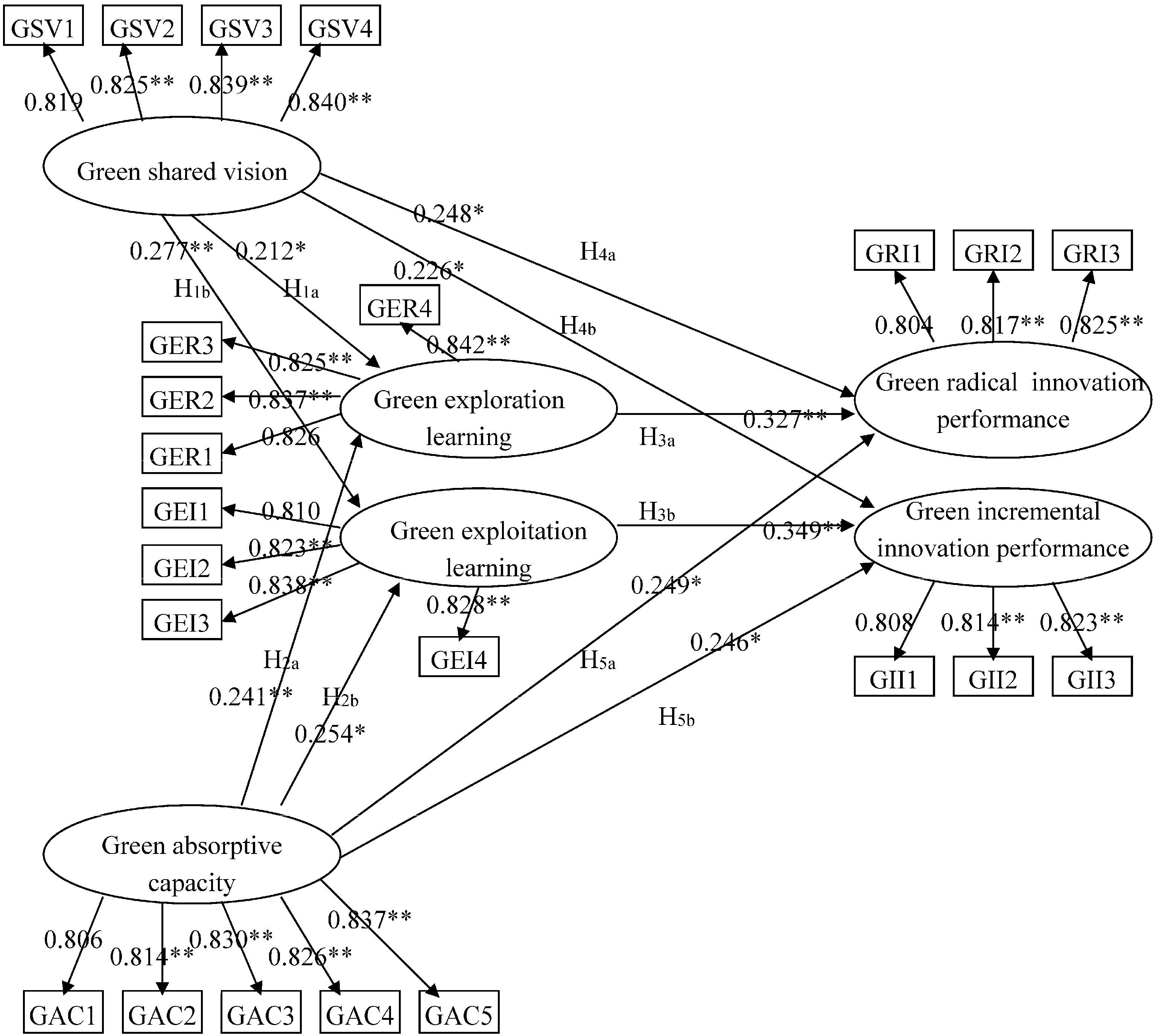
- Hypothesis 2 (H2). Green absorptive capacity is positively associated with green organisational ambidexterity.
- Hypothesis 2a (H2a). Green absorptive capacity is positively associated with green exploration learning.
- Hypothesis 2b (H2b). Green absorptive capacity is positively associated with green exploitation learning.
2.3. The Influence of Green Organisational Ambidexterity on Green Innovation
- Hypothesis 3 (H3). Green organisational ambidexterity is positively associated with green innovation performance.
- Hypothesis 3a (H3a). Green exploration learning is positively associated with green radical innovation performance.
- Hypothesis 3b (H3b). Green exploitation learning is positively associated with green incremental innovation performance.
2.5. The Influence of Green Absorptive Capacity on Green Innovation
- Hypothesis 5 (H5). Green absorptive capacity is positively associated with green innovation performance.
- Hypothesis 5a (H5a). Green absorptive capacity is positively associated with green radical innovation performance.
- Hypothesis 5b (H5b). Green absorptive capacity is positively associated with green incremental innovation performance.

3. Methodology and Measurement
3.1. Data Collection and the Sample
3.2. The Measurement of the Constructs
4. Empirical Results
4.1. The Results of the Measurement Model
| Constructs | Mean | S.D. | A. | B. | C. | D. | E. |
|---|---|---|---|---|---|---|---|
| A. Green shared vision | 3.656 | 0.572 | |||||
| B. Green absorptive capacity | 3.579 | 0.561 | 0.349 * | ||||
| C. Green exploration learning | 3.485 | 0.568 | 0.343 ** | 0.334 * | |||
| D. Green exploitation learning | 3.733 | 0.550 | 0.320 * | 0.365 ** | 0.190 † | ||
| E. Green radical innovation performance | 3.489 | 0.568 | 0.317 * | 0.328 * | 0.369 * | 0.084 | |
| F. Green incremental innovation performance | 3.714 | 0.575 | 0.323 ** | 0.335 * | 0.139 | 0.372 * | 0.168 † |
| Constructs | Number of Items | Number of factors | Accumulation percentage of explained variance |
|---|---|---|---|
| Green shared vision | 4 | 1 | 62.3% |
| Green absorptive capacity | 5 | 1 | 61.9% |
| Green exploration learning | 4 | 1 | 60.1% |
| Green exploitation learning | 4 | 1 | 61.5% |
| Green radical innovation performance | 3 | 1 | 58.9% |
| Green incremental innovation performance | 3 | 1 | 59.4% |
| Constructs | Items | λ | Cronbach’s α | AVE | The square root of AVE |
|---|---|---|---|---|---|
| Green shared vision | GSV1 | 0.819 | 0.842 | 0.723 | 0.850 |
| GSV2 | 0.825 ** | ||||
| GSV3 | 0.839 ** | ||||
| GSV4 | 0.840 ** | ||||
| Green absorptive capacity | GAC1 | 0.806 | 0.870 | 0.740 | 0.860 |
| GAC2 | 0.814 ** | ||||
| GAC3 | 0.830 ** | ||||
| GAC4 | 0.826 ** | ||||
| GAC5 | 0.837 ** | ||||
| Green exploration learning | GER1 | 0.826 | 0.812 | 0.751 | 0.867 |
| GER2 | 0.837 ** | ||||
| GER3 | 0.825 ** | ||||
| GER4 | 0.842 ** | ||||
| Green exploitation learning | GEI1 | 0.810 | 0.824 | 0.749 | 0.865 |
| GEI2 | 0.823 ** | ||||
| GEI3 | 0.838 ** | ||||
| GEI4 | 0.828 ** | ||||
| Green radical innovation performance | GRI1 | 0.804 | 0.830 | 0.755 | 0.869 |
| GRI2 | 0.817 ** | ||||
| GRI3 | 0.825 ** | ||||
| Green incremental innovation performance | GII1 | 0.808 | 0.823 | 0.748 | 0.865 |
| GII2 | 0.814 ** | ||||
| GII3 | 0.823 ** |
4.2. The Results of the Structural Model
| Hypothesis | Proposed effect | Path coefficient | Results |
|---|---|---|---|
| H1a | + | 0.212 * | H1a is supported |
| H1b | + | 0.277 ** | H1b is supported |
| H2a | + | 0.241 * | H2a is supported |
| H2b | + | 0.254 * | H2b is supported |
| H3a | + | 0.327 ** | H3a is supported |
| H3b | + | 0.349 ** | H3b is supported |
| H4a | + | 0.248 * | H4a is supported |
| H4b | + | 0.226 * | H4b is supported |
| H5a | + | 0.249 * | H5a is supported |
| H5b | + | 0.246 * | H5b is supported |

5. Conclusions and Implications
Acknowledgments
Author Contributions
Conflicts of Interest
References
- Chen, Y.S.; Chang, C.H. Enhance environmental commitments and green intangible assets toward green competitive advantages: An analysis of structural equation modeling (SEM). Qual. Quant. 2013, 47, 529–543. [Google Scholar] [CrossRef]
- Chen, Y.S.; Chang, C.H. Enhance green purchase intentions: The roles of green perceived value, green perceived risk, and green trust. Manag. Decis. 2012, 50, 502–520. [Google Scholar] [CrossRef]
- Chen, Y.S.; Chang, C.H.; Wu, F.S. Origins of green innovations: The differences between proactive and reactive green innovations. Manag. Decis. 2012, 50, 368–398. [Google Scholar] [CrossRef]
- Chen, Y.S.; Chang, C.H. Towards green trust: The influences of green perceived quality, green perceived risk, and green satisfaction. Manag. Decis. 2013, 51, 63–82. [Google Scholar] [CrossRef]
- Chen, Y.S. Green Organizational Identity: Sources and Consequence. Manag. Decis. 2011, 49, 384–404. [Google Scholar] [CrossRef]
- Chen, Y.S. The Driver of Green Innovation and Green Image—Green Core Competence. J. Bus. Ethics 2008, 81, 531–543. [Google Scholar] [CrossRef]
- Chen, Y.S. The positive effect of green intellectual capital on competitive advantages of firms. J. Bus. Ethics 2008, 77, 271–286. [Google Scholar] [CrossRef]
- Murga-Menoyo, M.A. Learning for a Sustainable Economy: Teaching of Green Competencies in the University. Sustainability 2014, 6, 2974–2992. [Google Scholar] [CrossRef]
- Chen, Y.S.; Chang, C.H. Utilize Structural Equation Modeling (SEM) to Explore the Influence of Corporate Environmental Ethics: The Mediation Effect of Green Human Capital. Qual. Quant. 2013, 47, 79–95. [Google Scholar] [CrossRef]
- Sheu, J.B. Green Supply Chain Collaboration for Fashionable Consumer Electronics Products under Third-Party Power Intervention—A Resource Dependence Perspective. Sustainability 2014, 6, 2832–2875. [Google Scholar] [CrossRef]
- Chang, C.H.; Chen, Y.S. The Determinants of Green Intellectual Capital. Manag. Decis. 2012, 51, 74–94. [Google Scholar] [CrossRef]
- Chen, Y.S. The Drivers of Green Brand Equity: Green Brand Image, Green Satisfaction, and Green Trust. J. Bus. Ethics 2010, 93, 307–319. [Google Scholar] [CrossRef]
- Zhao, H.; Guo, S. Selecting Green Supplier of Thermal Power Equipment by Using a Hybrid MCDM Method for Sustainability. Sustainability 2014, 6, 217–235. [Google Scholar] [CrossRef]
- Chen, Y.S.; Chang, K.C. The Nonlinear Effect of Green Innovation on the Corporate Competitive Advantage. Qual. Quant. 2013, 47, 271–286. [Google Scholar] [CrossRef]
- Chang, C.H. The Influence of Corporate Environmental Ethics on Competitive Advantage: The Mediation Role of Green Innovation. J. Bus. Ethics 2011, 104, 361–370. [Google Scholar] [CrossRef]
- Kolb, V.M. On the Applicability of the Green Chemistry Principles to Sustainability of Organic Matter on Asteroids. Sustainability 2010, 2, 1624–1631. [Google Scholar] [CrossRef]
- Porter, M.E.; van der Linde, C. Green and Competitive. Harv. Bus. Rev. 1995, 73, 120–134. [Google Scholar]
- Raisch, S.; Birkinshaw, J. Organizational ambidexterity: Antecedents, outcomes, and moderators. J. Manag. 2008, 34, 375–409. [Google Scholar]
- March, J.G. Exploration and exploitation in organizational learning. Organ. Sci. 1991, 2, 71–87. [Google Scholar] [CrossRef]
- Katila, R.; Ahuja, G. Something old, something new: A longitudinal study of search behavior and new product introduction. Acad. Manag. J. 2002, 45, 1183–1194. [Google Scholar] [CrossRef]
- Benner, M.J.; Tushman, M.L. Exploitation, exploration, and process management: The productivity dilemma revisited. Acad. Manag. Rev. 2003, 28, 238–256. [Google Scholar]
- Chen, Y.S.; Chang, K.C. Using the Fuzzy Associative Memory (FAM) Computation to Explore the R&D Project Performance. Qual. Quant. 2010, 44, 537–549. [Google Scholar] [CrossRef]
- Gupta, A.K.; Smith, K.G.; Shalley, C.E. The interplay between exploration and exploitation. Acad. Manag. J. 2006, 49, 693–706. [Google Scholar] [CrossRef]
- Lee, Y.I.; Chang, C.H.; Chen, Y.S. The influence of novelty, flexibility, and synergy of package tours on tourist satisfaction: An analysis of structural equation modeling (SEM). Qual. Quant. 2013, 47, 1869–1882. [Google Scholar] [CrossRef]
- He, Z.L.; Wong, P.K. Exploration vs. exploitation: An empirical test of the ambidexterity hypothesis. Organ. Sci. 2004, 15, 481–494. [Google Scholar] [CrossRef]
- Tushman, M.L.; O’Reilly, C.A. Ambidextrous organizations: Managing evolutionary and revolutionary change. Calif. Manag. Rev. 1996, 38, 8–30. [Google Scholar] [CrossRef]
- Gibson, C.B.; Birkinshaw, J. The antecedents, consequences, and mediating role of organizational ambidexterity. Acad. Manag. J. 2004, 47, 209–226. [Google Scholar] [CrossRef]
- Chen, Y.S.; Lai, S.B.; Wen, C.T. The Influence of Green Innovation Performance on Corporate Advantage in Taiwan. J. Bus. Ethics 2006, 67, 331–339. [Google Scholar] [CrossRef]
- Carrillo-Hermosilla, J.; del Río, P.; Könnölä, T. Diversity of eco-innovations: Reflections from selected case studies. J. Clean. Prod. 2010, 18, 1073–1083. [Google Scholar] [CrossRef]
- Dewar, R.D.; Dutton, J.E. The Adoption of Radical and Incremental Innovations: An Empirical Analysis. Manag. Sci. 1986, 32, 1422–1433. [Google Scholar] [CrossRef]
- Subramaniam, M.; Youndt, M.A. The Influence of Intellectual Capital on the Types of Innovative Capabilities. Acad. Manag. J. 2005, 48, 450–463. [Google Scholar] [CrossRef]
- Larwood, L.; Falbe, C.; Kriger, M.; Miesing, P. Structure and meaning of organizational vision. Acad. Manag. J. 1995, 38, 740–769. [Google Scholar] [CrossRef]
- Tsai, W.; Ghoshal, S. Social capital and value creation: The role of intrafirm networks. Acad. Manag. J. 1998, 41, 464–476. [Google Scholar] [CrossRef]
- Mackie, D.M.; Goethals, G.R. Individual and group goals. In Review of Personality and Social Psychology; Hendrick, C., Ed.; Sage: Thousand Oaks, CA, USA, 1987; Volume 8, pp. 144–166. [Google Scholar]
- Jansen, J.J.P.; George, G.; van den Bosch, F.A.J.; Volberda, H.W. Senior team attributes and organizational ambidexterity: The moderating role of transformational leadership. J. Manag. Stud. 2008, 45, 982–1007. [Google Scholar] [CrossRef]
- Brown, S.L.; Eisenhardt, K.M. Product development: Past research, present findings and future directions. Acad. Manag. Rev. 1995, 20, 343–378. [Google Scholar]
- O’Reilly, C.A.; Tushman, M.L. Ambidexterity as a dynamic capability: Resolving the innovator’s dilemma. Res. Organ. Behav. 2008, 28, 185–206. [Google Scholar] [CrossRef]
- O’Reilly, C.A.; Tushman, M.L. The ambidextrous organization. Harv. Bus. Rev. 2004, 82, 74–82. [Google Scholar] [PubMed]
- Cohen, W.M.; Levinthal, D.A. Absorptive capacity: A new perspective on learning and innovation. Adm. Sci. Q. 1990, 35, 128–152. [Google Scholar] [CrossRef]
- Daghfous, A. Absorptive capacity and the implementation of knowledge-intensive best practices. SAM Adv. Manag. J. 2004, 69, 21–27. [Google Scholar]
- Rothaermel, F.T.; Alexandre, M.T. Ambidexterity in technology sourcing: The moderating role of absorptive capacity. Organ. Sci. 2009, 20, 759–780. [Google Scholar] [CrossRef]
- Rothaermel, F.T.; Hill, C.W.L. Technological discontinuities and complementary assets: A longitudinal study of industry and firm performance. Organ. Sci. 2005, 16, 52–70. [Google Scholar] [CrossRef]
- Tushman, M.L. Special boundary roles in the innovation process. Adm. Sci. Q. 1977, 22, 587–605. [Google Scholar] [CrossRef]
- Grant, R.M. Prospering in dynamically-oriented environments: Organizational capability as knowledge integration. Organ. Sci. 1996, 7, 375–387. [Google Scholar] [CrossRef]
- Kogut, B.; Zander, U. Knowledge of the firm, combinative capabilities, and the replication of technology. Organ. Sci. 1992, 3, 383–397. [Google Scholar] [CrossRef]
- Miner, A.; Bassoff, P.; Moorman, C. Organizational improvisation and learning: A field study. Adm. Sci. Q. 2001, 46, 304–337. [Google Scholar] [CrossRef]
- Rosenkopf, L.; Nerkar, A. Beyond local search: Boundary-spanning, exploration, and impact in the optical disk industry. Strateg. Manag. J. 2001, 22, 287–306. [Google Scholar] [CrossRef]
- Giordan, J. “That vision thing”—The key to sustainable competitive advantage. Res. Technol. Manag. 1995, 38, 8–9. [Google Scholar]
- Simsek, Z.; Heavey, C.; Veiga, J.F.; Souder, D. A typology for aligning organizational ambidexterity’s conceptualizations, antecedents, and outcomes. J. Manag. Stud. 2009, 46, 864–894. [Google Scholar] [CrossRef]
- Tushman, M.L.; Smith, W. Organizational technology. In Companion to Organizations; Baum, J., Ed.; Blackwell: Malden, MA, USA, 2002; pp. 386–414. [Google Scholar]
- Winter, S.G.; Szulanski, G. Replication as strategy. Organ. Sci. 2001, 12, 730–743. [Google Scholar] [CrossRef]
- Rice, M.P.; O’Connor, G.C.; Peters, L.S.; Morone, J.G. Managing discontinuous innovation. Res. Technol. Manag. 1998, 41, 52–58. [Google Scholar]
- Isobe, T.; Makino, S.; Montgomery, D.B. Resource commitment, entry timing, and market performance of foreign direct investments in emerging economies: The case of Japanese international joint ventures in China. Acad. Manag. J. 2000, 43, 468–484. [Google Scholar] [CrossRef]
- Knight, G.A.; Cavusgil, S.T. Innovation organizational capabilities and the born-global firm. J. Int. Bus. Stud. 2004, 35, 124–141. [Google Scholar] [CrossRef]
- Fichman, R.G. Real options and IT platform adoption: Implications for theory and practice. Inf. Syst. Res. 2004, 15, 132–154. [Google Scholar] [CrossRef]
- García-Morales, V.J.; Ruiz-Moreno, A.; Llorens-Montes, F.J. Effects of technology absorptive capacity and technology proactivity on organizational learning, innovation and performance: An empirical examination. Technol. Anal. Strateg. Manag. 2007, 19, 527–558. [Google Scholar] [CrossRef]
- Murovec, N.; Prodan, I. Absorptive capacity, its determinants, and influence on innovation output: Cross-cultural validation of the structural model. Technovation 2009, 29, 859–872. [Google Scholar] [CrossRef]
- Nancarrow, C.; Brace, I.; Wright, L.T. Tell me lies, tell me sweet little lies: Dealing with socially desirable responses in market research. Mark. Rev. 2001, 2, 55–69. [Google Scholar] [CrossRef]
- Lichtenthaler, U. Absorptive capacity, environmental turbulence, and the complementarity of organizational learning processes. Acad. Manag. J. 2009, 52, 822–846. [Google Scholar] [CrossRef]
- Hair, J.F.; Anderson, R.E.; Tatham, R.L.; Black, W.C. Multivariate Data Analysis; Prentice-Hall: Upper Saddle River, NJ, USA, 1998. [Google Scholar]
- Fornell, C.; Larcker, D.F. Evaluating Structural Equation Models with Unobservable Variables and Measurement Error. J. Mark. Res. 1981, 18, 39–50. [Google Scholar] [CrossRef]
- Del Río, P. Analysing the factors influencing clean technology adoption: A study of the Spanish pulp and paper industry. Bus. Strategy Environ. 2005, 14, 20–37. [Google Scholar] [CrossRef]
- Frondel, M.; Horbach, J.; Rennings, K. End-of-pipe or cleaner production? An empirical comparison of environmental innovation decisions across OECD countries. Bus. Strategy Environ. 2007, 16, 571–584. [Google Scholar] [CrossRef]
- Rave, T.; Goetzke, F.; Larch, M. The Determinants of Environmental Innovations and Patenting: Germany Reconsidered; Ifo Institute for Economic Research: Munich, Germany, 2011. [Google Scholar]
- Ioppolo, G.; Cucurachi, S.; Salomone, R.; Saija, G.; Ciraolo, L. Industrial Ecology and Environmental Lean Management: Lights and Shadows. Sustainability 2014, 6, 6362–6376. [Google Scholar] [CrossRef]
© 2014 by the authors; licensee MDPI, Basel, Switzerland. This article is an open access article distributed under the terms and conditions of the Creative Commons Attribution license (http://creativecommons.org/licenses/by/4.0/).
Share and Cite
Chen, Y.-S.; Chang, C.-H.; Lin, Y.-H. The Determinants of Green Radical and Incremental Innovation Performance: Green Shared Vision, Green Absorptive Capacity, and Green Organizational Ambidexterity. Sustainability 2014, 6, 7787-7806. https://doi.org/10.3390/su6117787
Chen Y-S, Chang C-H, Lin Y-H. The Determinants of Green Radical and Incremental Innovation Performance: Green Shared Vision, Green Absorptive Capacity, and Green Organizational Ambidexterity. Sustainability. 2014; 6(11):7787-7806. https://doi.org/10.3390/su6117787
Chicago/Turabian StyleChen, Yu-Shan, Ching-Hsun Chang, and Yu-Hsien Lin. 2014. "The Determinants of Green Radical and Incremental Innovation Performance: Green Shared Vision, Green Absorptive Capacity, and Green Organizational Ambidexterity" Sustainability 6, no. 11: 7787-7806. https://doi.org/10.3390/su6117787
APA StyleChen, Y.-S., Chang, C.-H., & Lin, Y.-H. (2014). The Determinants of Green Radical and Incremental Innovation Performance: Green Shared Vision, Green Absorptive Capacity, and Green Organizational Ambidexterity. Sustainability, 6(11), 7787-7806. https://doi.org/10.3390/su6117787
