Aromatic Coconut Biochar Types and Rainfall Rates Affect Soil Nutrient Retention from Swine Wastewater
Abstract
1. Introduction
2. Materials and Methods
2.1. Synthetic SW Preparation
2.2. Biochar Preparation and Characterization
2.3. Soil Sampling, Preparation, and Analysis
2.4. Column Set-Up and Experimental Design
2.5. Study of Biochar Type and Wastewater Loading Effects on Nutrient Retention
2.6. Study of Rainfall Effects on Nutrient Retention
2.7. Study of Nutrient Recovery from Loaded BiocharAmended Soil
2.8. Data Analysis
3. Results and Discussion
3.1. Characteristics of SW
3.2. Characteristics of Coconut Biochar
| Parameters | Coconut Part (Production Process) | |||||||
|---|---|---|---|---|---|---|---|---|
| Husk * | Shell * | Shell [34] | Shell [34] | Shell [41] | Shell [41] | Husk [42] | Husk [35] | |
| (Pyrolysis, Kiln) | (Pyrolysis, Kiln) | (Pyrolysis, Muffle Furnace) | (Pyrolysis, Tubular Furnace) | (Hydrothermal Carbonization) | (Hydrothermal Carbonization) | (Pyrolysis, Tubular Furnace) | (Pyrolysis, Muffle Furnace) | |
| Pyrolysis temperature (°C) | 375 | 375 | 400 | 400 | 200 | 220 | 500 | 400 |
| C (%) | 56.48 | 65.36 | 75.20 | 78.30 | 53.83 | 59.34 | - | 47.92 |
| H (%) | 3.70 | 4.17 | - | - | 6.98 | 7.06 | - | 3.50 |
| O (%) | 37.41 | 28.21 | 18.20 | 12.50 | 33.44 | 28.16 | - | 47.06 |
| N (%) | 1.59 | 1.43 | - | - | 1.48 | 0.83 | - | 1.34 |
| S (%) | 0.82 | 0.83 | 0.20 | - | - | - | - | 0.17 |
| O/C | 0.66 | 0.43 | 0.24 | 0.16 | 0.62 | 0.47 | - | 0.98 |
| H/C | 0.07 | 0.06 | - | - | 0.13 | 0.12 | - | 0.07 |
| pHsol | 6.32 ± 0.02 | 6.08 ± 0.11 | - | - | - | - | 10.50 | 8.50 |
| pHpzc | 6.84 ± 0.09 | 6.28 ± 0.17 | - | - | - | - | - | - |
| Surface area (m2/g) | 10.20 | 9.70 | 2.08 | 2.55 | 2.81 | 9.63 | 0.18 | 39.57 |
| Pore volume (cm3/g) | 0.01 | 0.01 | - | - | 0.01 | 0.02 | - | - |
| Pore diameter (nm) | 4.30 | 4.30 | 10.08 | 9.44 | 1.50 | 1.50 | - | - |
| CEC (cmol/kg) | 76.72 ± 1.72 | 36.67 ± 2.01 | - | - | - | - | - | - |
3.3. Effect of Biochar Parts on Soil Nutrient Retention
3.3.1. Nitrogen Retention
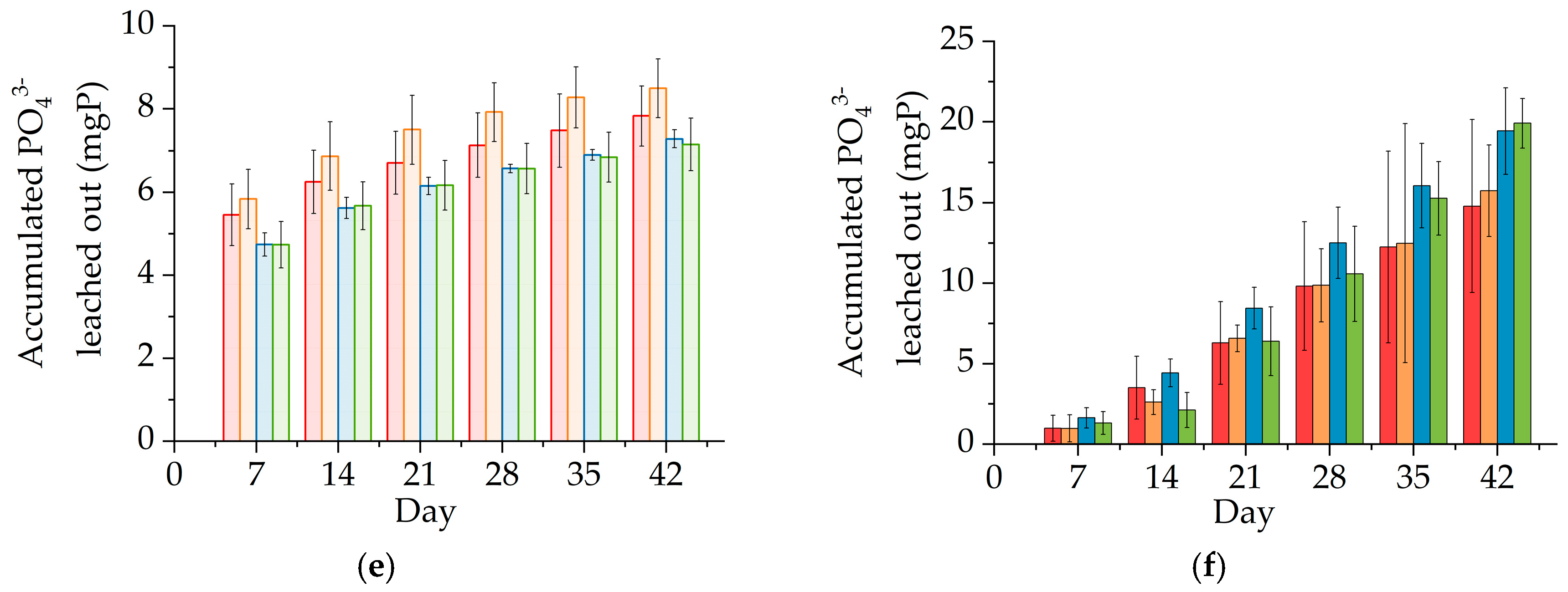
3.3.2. Phosphate Retention and Removal
3.4. Effect of Rainfall Rate on Nutrient Retention
3.5. Plant Growth on Loaded Biochar-Amended Soil
4. Conclusions
Supplementary Materials
Author Contributions
Funding
Institutional Review Board Statement
Informed Consent Statement
Data Availability Statement
Acknowledgments
Conflicts of Interest
Appendix A
| Parameters | DI Water | SW | ||||||
|---|---|---|---|---|---|---|---|---|
| Soil | CH | CS | CHCS | Soil | CH | CS | CHCS | |
| Na+ (mg/g) | 0.75 ± 0.06 | 5.47 ± 0.08 | 1.28 ± 0.03 | 4.93 ± 0.34 | 0.25 ± 0.04 | 3.95 ± 0.05 | ND | 3.10 ± 0.18 |
| NH4+ (mg/g) | 0.10 ± 0.02 | 0.03 ± 0.01 | 0.05 ± 0.01 | ND | ND | ND | ND | ND |
| K+ (mg/g) | 0.09 ± 0.03 | 22.86 ± 0.45 | 4.20 ± 0.03 | 19.95 ± 0.81 | ND | 25.30 ± 0.13 | 6.49 ± 0.07 | 21.44 ± 0.51 |
| Ca2+ (mg/g) | 0.82 ± 0.25 | 0.86 ± 0.10 | 0.39 ± 0.04 | 0.87 ± 0.04 | 2.95 ± 0.51 | 0.55 ± 0.01 | ND | ND |
| Mg2+ (mg/g) | 0.13 ± 0.05 | 1.18 ± 0.15 | 0.57 ± 0.03 | 1.28 ± 0.09 | 0.62 ± 0.08 | 1.22 ± 0.32 | 0.79 ± 0.09 | 0.79 ± 0.35 |
| Cl− (mg/g) | 0.08 ± 0.02 | 29.00 ± 0.35 | 2.74 ± 0.11 | 23.80 ± 1.02 | ND | 31.28 ± 0.07 | 4.18 ± 0.04 | 25.90 ± 1.53 |
| NO2− (mg/g) | ND | ND | ND | ND | ND | ND | ND | ND |
| NO3− (mg/g) | 0.03 ± 0.02 | 0.03 ± 0.01 | 0.05 ± 0.01 | 0.03 ± 0.03 | 0.06 ± 0.01 | 0.05 ± 0.01 | 0.04 ± 0.01 | 0.02 ± 0.03 |
| PO43−(mg/g) | 0.03 ± 0.01 | 4.53 ± 0.07 | 3.37 ± 0.31 | 4.79 ± 0.29 | ND | 3.29 ± 0.59 | 1.63 ± 0.27 | 2.26 ± 1.81 |
| SO42− (mg/g) | 0.19 ± 0.01 | 0.75 ± 0.08 | 0.43 ± 0.02 | 0.64 ± 0.04 | 0.01 ± 0.02 | 0.55 ± 0.05 | 0.26 ± 0.01 | 0.47 ± 0.05 |

References
- FAOSTAT Statistical Database: Livestock Primary—Thailand. Available online: https://www.fao.org/faostat/en/ (accessed on 30 August 2025).
- Huong, L.T.T.; Takahashi, Y.; Duy, L.V.; Son, C.T.; Chung, D.K.; Yabe, M. Wastewater treatment efficiency of small and large-scale pig farms in Vietnam. J. Fac. Agr. Kyushu Univ. 2021, 66, 291–297. [Google Scholar] [CrossRef]
- Zhang, D.; Wang, X.; Zhou, Z. Impacts of small-scale industrialized swine farming on local soil, water and crop qualities in a hilly red soil region of subtropical China. Int. J. Environ. Res. Public Health 2017, 14, 1524. [Google Scholar] [CrossRef] [PubMed]
- Sbahi, S.; Mandi, L.; Masunaga, T.; Ouazzani, N.; Hejjaj, A. Multi-soil-layering, the emerging technology for wastewater treatment: Review, bibliometric analysis, and future directions. Water 2022, 14, 3653. [Google Scholar] [CrossRef]
- Gao, R.; Ding, S.; Liu, Z.; Jiang, H.; Liu, G.; Fang, J. Recent advances and perspectives of biochar for livestock wastewater: Modification methods, applications, and resource recovery. J. Environ. Chem. Eng. 2024, 12, 113678. [Google Scholar] [CrossRef]
- Hossain, M.Z.; Bahar, M.M.; Sarkar, B.; Donne, S.W.; Ok, Y.S.; Palansooriya, K.N.; Kirkham, M.B.; Chowdhury, S.; Bolan, N. Biochar and its importance on nutrient dynamics in soil and plant. Biochar 2020, 2, 379–420. [Google Scholar] [CrossRef]
- Zhao, Y.; Lu, Y.; Zhuang, H.; Shan, S. In-situ retention of nitrogen, phosphorus in agricultural drainage and soil nutrients by biochar at different temperatures and the effects on soil microbial response. Sci. Total Environ. 2023, 904, 166292. [Google Scholar] [CrossRef]
- Libutti, A.; Cammerino, A.R.; Francavilla, M.; Monteleone, M. Soil amendment with biochar affects water drainage and nutrient losses by leaching: Experimental evidence under field-grown conditions. Agronomy 2019, 9, 758. [Google Scholar] [CrossRef]
- Gunal, E. Biochar-mediated changes in nutrient distribution and leaching patterns: Insights from a soil column study. PeerJ 2025, 13, e18823. [Google Scholar] [CrossRef]
- Li, Y.; Feng, G.; Tewolde, H.; Yang, M.; Zhang, F. Soil, biochar, and nitrogen loss to runoff from loess soil amended with biochar under simulated rainfall. J. Hydrol. 2020, 591, 125318. [Google Scholar] [CrossRef]
- Phonphoem, W.; Sinthuvanich, C.; Aramrak, A.; Sirichiewsakul, S.; Arikit, S.; Yokthongwattana, C. Nutritional profiles, phytochemical analysis, antioxidant activity and DNA damage protection of makapuno derived from Thai aromatic coconut. Foods 2022, 11, 3912. [Google Scholar] [CrossRef]
- Sittitanadol, I.-O.; Srakeaw, N.L.-O.; Somdee, P.; Chumsamrong, P.; Noyming, S.; Singsang, W.; Prasoetsopha, N. Utilizing coconut biochar as a bio-reinforcing agent in natural rubber composites. Starch-Stärke 2025, 77, 2400168. [Google Scholar] [CrossRef]
- Vieira, F.; Santana, H.E.P.; Jesus, M.; Santos, J.; Pires, P.; Vaz-Velho, M.; Silva, D.P.; Ruzene, D.S. Coconut waste: Discovering sustainable approaches to advance a circular economy. Sustainability 2024, 16, 3066. [Google Scholar] [CrossRef]
- APHA; AWWA; WEF. Standard Methods for the Examination of Water and Wastewater, 24th ed.; American Public Health Association: Washington, DC, USA; American Water Works Association: Denver, CO, USA; Water Environmental Federation: Alexandria, VA, USA, 2023. [Google Scholar]
- Barajas Godoy, F.D.; Martínez-Cinco, M.A.; Rutiaga-Quiñones, J.G.; Buenrostro-Delgado, O.; Mendoza, J. The significance of biowaste drying analysis as a key pre-treatment for transforming it into a sustainable biomass feedstock. PeerJ 2024, 12, e18248. [Google Scholar] [CrossRef]
- Mencarelli, A.; Cavalli, R.; Greco, R.; Grigolato, S. Comparison of technical and operational conditions of traditional and modern charcoal kilns: A case study in Italy. Energies 2023, 16, 7757. [Google Scholar] [CrossRef]
- Tomczyk, A.; Sokołowska, Z.; Boguta, P. Biochar physicochemical properties: Pyrolysis temperature and feedstock kind effects. Rev. Environ. Sci. Bio/Technol. 2020, 19, 191–215. [Google Scholar] [CrossRef]
- Le, P.T.; Bui, H.T.; Le, D.N.; Nguyen, T.H.; Pham, L.A.; Nguyen, H.N.; Nguyen, Q.S.; Nguyen, T.P.; Bich, N.T.; Duong, T.T.; et al. Preparation and characterization of biochar derived from agricultural by-products for dye removal. Adsorpt. Sci. Technol. 2021, 2021, 9161904. [Google Scholar] [CrossRef]
- ISO/TS 22171:2023; Soil Quality—Determination of Potential Cation Exchange Capacity (CEC) and Exchangeable Cations Buffered at pH 7, Using a Molar Ammonium Acetate Solution. ISO: Geneva, Switzerland, 2023.
- Thongsamer, T.; Vinitnantharat, S.; Pinisakul, A.; Werner, D. Chitosan impregnation of coconut husk biochar pellets improves their nutrient removal from eutrophic surface water. Sustain. Environ. Res. 2022, 32, 39. [Google Scholar] [CrossRef]
- Singh, M.; Singh, S.; Parkash, V.; Ritchie, G.; Wallace, R.W.; Deb, S.K. Biochar implications under limited irrigation for sweet corn production in a semi-arid environment. Front. Plant Sci. 2022, 13, 853746. [Google Scholar] [CrossRef]
- He, Y.; DeSutter, T.; Prunty, L.; Hopkins, D.; Jia, X.; Wysocki, D.A. Evaluation of 1:5 soil to water extract electrical conductivity methods. Geoderma 2012, 185–186, 12–17. [Google Scholar] [CrossRef]
- Sattraburut, T.; Yuttitham, M.; Vongvassana, S.; Pattanakiat, S.; Chankhao, A.; Prueksakorn, K. Rapid decline in soil organic carbon stocks following forest-to-maize field conversion within a watershed in Northern Thailand. Environ. Chall. 2024, 17, 101042. [Google Scholar] [CrossRef]
- Mao, L.; Ye, S.; Wang, S. Soil nutrient contents and stoichiometry within aggregate size classes varied with tea plantation age and soil depth in southern Guangxi in China. Soil 2022, 8, 487–505. [Google Scholar] [CrossRef]
- Kong, Y.; Zhang, J.; Yang, Y.; Liu, Y.; Zhang, L.; Wang, G.; Liu, G.; Dang, R.; Li, G.; Yuan, J. Determining the extraction conditions and phytotoxicity threshold for compost maturity evaluation using the seed germination index method. Waste Manag. 2023, 171, 502–511. [Google Scholar] [CrossRef]
- Liu, M.; Lin, Z.; Ke, X.; Fan, X.; Joseph, S.; Taherymoosavi, S.; Liu, X.; Bian, R.; Solaiman, Z.M.; Li, L.; et al. Rice seedling growth promotion by biochar varies with genotypes and application dosages. Front. Plant Sci. 2021, 12, 580462. [Google Scholar] [CrossRef]
- He, G.; Deng, D.; Delgado-Baquerizo, M.; Liu, W.; Zhang, Q. Global relative importance of denitrification and anammox in microbial nitrogen loss across terrestrial and aquatic ecosystems. Adv. Sci. 2025, 12, 2406857. [Google Scholar] [CrossRef]
- Ministry of Natural Resources and Environment. Notification on the Effluent Standards for Pig Farming Pollution Sources. Available online: https://epo14.pcd.go.th/th/index (accessed on 9 June 2025).
- Diwyanjalee, G.R.; Bellanthudawa, B.K.A.; De Silva, D.K.N.S.; Gunawardena, A.R. Biodegradability index (BDI) as an indicator for effluents quality measurement: A case study based on different industry sectors in Matara district, Sri Lanka. Water Pract. Technol. 2024, 19, 3092–3108. [Google Scholar] [CrossRef]
- Al-Rosyid, L.M.; Santoso, I.B.; Titah, H.S.; Mangkoedihardjo, S.; Trihadiningrum, Y.; Hidayati, D. Correlation between BOD/COD ratio and Octanol/Water partition coefficient for mixture organic compounds. Toxicol. Int. 2022, 29, 329–337. [Google Scholar] [CrossRef]
- Rudaru, D.G.; Lucaciu, I.; Fulgheci, A.M. Correlation between BOD5 and COD—Biodegradability indicator of wastewater. Rom. J. Ecol. Environ. Chem. 2022, 4, 80–86. [Google Scholar] [CrossRef]
- Mungruaiklang, N.; Iwai, C.B. Using vermiwash to enhance performance of small-scale vermifiltration for swine farm wastewater. Environ. Geochem. Health 2021, 43, 3323–3341. [Google Scholar] [CrossRef]
- Sreesai, S.; Asawasinsopon, R.; Satitvipawee, P. Treatment and reuse of swine wastewater. Thammasat Int. J. Sci. Technol. 2002, 7, 13–19. [Google Scholar]
- Nisa, Z.U.; Chuan, L.K.; Guan, B.H.; Ahmad, F.; Ayub, S. A comparative study on the crystalline and surface properties of carbonized mesoporous coconut shell chars. Sustainability 2023, 15, 6464. [Google Scholar] [CrossRef]
- Suman, S.; Gautam, S. Pyrolysis of coconut husk biomass: Analysis of its biochar properties. Energy Sources Part A 2017, 39, 761–767. [Google Scholar] [CrossRef]
- McCall, M.A.; Watson, J.S.; Tan, J.S.W.; Sephton, M.A. Biochar stability revealed by FTIR and machine learning. ACS Sustain. Resour. Manag. 2025, 2, 842–852. [Google Scholar] [CrossRef]
- UKBQM. Guidelines for Biochar Stability and Carbon Sequestration Potential; UKBQM: London, UK, 2023. [Google Scholar]
- Spokas, K.A. Review of the stability of biochar in soils: Predictability of O:C molar ratios. Carbon Manag. 2010, 1, 289–303. [Google Scholar] [CrossRef]
- Li, X.; Shen, Q.; Zhang, D.; Mei, X.; Ran, W.; Xu, Y.; Yu, G. Functional groups determine biochar properties (pH and EC) as studied by two-dimensional 13C NMR correlation spectroscopy. PLoS ONE 2013, 8, e65949. [Google Scholar] [CrossRef]
- Lee, J.W.; Kidder, M.; Evans, B.R.; Paik, S.; Buchanan Iii, A.C.; Garten, C.T.; Brown, R.C. Characterization of biochars produced from cornstovers for soil amendment. Environ. Sci. Technol. 2010, 44, 7970–7974. [Google Scholar] [CrossRef]
- Danso-Boateng, E.; Ross, A.B.; Mariner, T.; Hammerton, J.; Fitzsimmons, M. Hydrochars produced by hydrothermal carbonisation of seaweed, coconut shell and oak: Effect of processing temperature on physicochemical adsorbent characteristics. SN Appl. Sci. 2022, 4, 203. [Google Scholar] [CrossRef]
- Su, L.; Chen, M.; Zhuo, G.; Ji, R.; Wang, S.; Zhang, L.; Zhang, M.; Li, H. Comparison of biochar materials derived from coconut husks and various types of livestock manure, and their potential for use in removal of H2S from biogas. Sustainability 2021, 13, 6262. [Google Scholar] [CrossRef]
- Kohira, Y.; Fentie, D.; Lewoyehu, M.; Wutisirirattanachai, T.; Gezahegn, A.; Addisu, S.; Sato, S. Elucidation of ammonium and nitrate adsorption mechanisms by water hyacinth biochar: Effects of pyrolysis temperature. Environ. Sci. Pollut. Res. 2025, 32, 762–782. [Google Scholar] [CrossRef]
- Han, Z.; Zeng, J.; Zhao, X.; Dong, Y.; Han, Z.; Yan, T. Enhancement of nitrogen retention in cow manure composting with biochar: An investigation into migration and regulation mechanisms. Agronomy 2025, 15, 265. [Google Scholar] [CrossRef]
- Janu, R.; Mrlik, V.; Ribitsch, D.; Hofman, J.; Sedláček, P.; Bielská, L.; Soja, G. Biochar surface functional groups as affected by biomass feedstock, biochar composition and pyrolysis temperature. Carbon Resour. Convers. 2021, 4, 36–46. [Google Scholar] [CrossRef]
- Tsolis, V.; Barouchas, P. Biochar as soil amendment: The effect of biochar on soil properties using VIS-NIR diffuse reflectance spectroscopy, biochar aging and soil microbiology—A review. Land 2023, 12, 1580. [Google Scholar] [CrossRef]
- Wang, J.; Pan, J.; Ma, X.; Li, S.; Chen, X.; Liu, T.; Wang, Q.; Wang, J.J.; Wei, D.; Zhang, Z.; et al. Solid digestate biochar amendment on pig manure composting: Nitrogen cycle and balance. Bioresour. Technol. 2022, 349, 126848. [Google Scholar] [CrossRef]
- Yu, T.; Wu, W.; Liang, W.; Wang, Y.; Hou, J.; Chen, Y.; Elvert, M.; Hinrichs, K.-U.; Wang, F. Anaerobic degradation of organic carbon supports uncultured microbial populations in estuarine sediments. Microbiome 2023, 11, 81. [Google Scholar] [CrossRef]
- Liu, S.; Cen, B.; Yu, Z.; Qiu, R.; Gao, T.; Long, X. The key role of biochar in amending acidic soil: Reducing soil acidity and improving soil acid buffering capacity. Biochar 2025, 7, 52. [Google Scholar] [CrossRef]
- Muoghalu, C.C.; Owusu, P.A.; Lebu, S.; Nakagiri, A.; Semiyaga, S.; Iorhemen, O.T.; Manga, M. Biochar as a novel technology for treatment of onsite domestic wastewater: A critical review. Front. Environ. Sci. 2023, 11, 1095920. [Google Scholar] [CrossRef]
- Das, S.; Mohapatra, A.; Sahu, K.; Panday, D.; Ghimire, D.; Maharjan, B. Nitrogen dynamics as a function of soil types, compaction, and moisture. PLoS ONE 2024, 19, e0301296. [Google Scholar] [CrossRef]
- Zheng, Y.; Zimmerman, A.R.; Gao, B. Comparative investigation of characteristics and phosphate removal by engineered biochars with different loadings of magnesium, aluminum, or iron. Sci. Total Environ. 2020, 747, 141277. [Google Scholar] [CrossRef]
- Luo, D.; Wang, L.; Nan, H.; Cao, Y.; Wang, H.; Kumar, T.V.; Wang, C. Phosphorus adsorption by functionalized biochar: A review. Environ. Chem. Lett. 2023, 21, 497–524. [Google Scholar] [CrossRef]
- Lai, Y.-R.; Wang, S.-L. Effects of biochar on the temporal dynamics and vertical distribution of iron and phosphorus under soil submergence. Agronomy 2025, 15, 1394. [Google Scholar] [CrossRef]
- Dannhauser, A.; Schoenau, J.J.; Hangs, R.D.; Patra, B.R.; Dalai, A.K. Biochar amendments to improve soil phosphorus fertility and retention in Canadian prairie soils. J. Soil Sci. Plant Nutr. 2024, 24, 6707–6717. [Google Scholar] [CrossRef]
- Boniardi, G.; Esposito, L.; Pesenti, M.; Catenacci, A.; Guembe, M.; Garcia-Zubiri, I.X.; El Chami, D.; Canziani, R.; Turolla, A. Optimizing phosphorus precipitation from acidic sewage sludge ash leachate: Use of Mg-rich mining by-products for enhanced nutrient recovery. J. Environ. Manag. 2024, 370, 122943. [Google Scholar] [CrossRef]
- Chen, T.; Song, X.; Xing, M. Study on anaerobic phosphorus release from pig Manure and phosphorus recovery by vivianite method. Sci. Rep. 2023, 13, 16095. [Google Scholar] [CrossRef]
- Bekchanova, M.; Campion, L.; Bruns, S.; Kuppens, T.; Lehmann, J.; Jozefczak, M.; Cuypers, A.; Malina, R. Biochar improves the nutrient cycle in sandy-textured soils and increases crop yield: A systematic review. Environ. Evid. 2024, 13, 3. [Google Scholar] [CrossRef]
- Inagaki, T.M.; Weldon, S.; Bucka, F.B.; Farkas, E.; Rasse, D.P. Biochar reduces early-stage mineralization rates of plant residues more in coarse-textured soils than in fine-textured soils—An artificial-soil approach. Soil 2025, 11, 141–147. [Google Scholar] [CrossRef]
- Zhu, Z.; Zhang, Y.; Tao, W.; Zhang, X.; Xu, Z.; Xu, C. The biological effects of biochar on soil’s physical and chemical characteristics: A review. Sustainability 2025, 17, 2214. [Google Scholar] [CrossRef]
- Xu, J.; Zhang, Z.; Wu, Y.; Liu, B.; Xia, X.; Chen, Y. Effects of C/N ratio on N2O emissions and nitrogen functional genes during vegetable waste composting. Environ. Sci. Pollut. Res. 2024, 31, 32538–32552. [Google Scholar] [CrossRef] [PubMed]
- Singh, H.; Northup, B.K.; Rice, C.W.; Prasad, P.V.V. Biochar applications influence soil physical and chemical properties, microbial diversity, and crop productivity: A meta-analysis. Biochar 2022, 4, 8. [Google Scholar] [CrossRef]
- Lončarić, Z.; Galić, V.; Nemet, F.; Perić, K.; Galić, L.; Ragályi, P.; Uzinger, N.; Rékási, M. The evaluation of compost maturity and ammonium toxicity using different plant species in a germination test. Agronomy 2024, 14, 2636. [Google Scholar] [CrossRef]
- Nain, P.; Purakayastha, T.J.; Sarkar, B.; Bhowmik, A.; Biswas, S.; Kumar, S.; Shukla, L.; Biswas, D.R.; Bandyopadhyay, K.K.; Agarwal, B.K.; et al. Nitrogen-enriched biochar co-compost for the amelioration of degraded tropical soil. Environ. Technol. 2024, 45, 246–261. [Google Scholar] [CrossRef]
- Milon, A.R.; Chang, S.W.; Ravindran, B. Biochar amended compost maturity evaluation using commercial vegetable crops seedlings through phytotoxicity germination bioassay. J. King Saud Univ. Sci. 2022, 34, 101770. [Google Scholar] [CrossRef]
- Singh, A. Soil salinity: A global threat to sustainable development. Soil Use Manag. 2022, 38, 39–67. [Google Scholar] [CrossRef]
- Tang, K.H.D. Biochar amendments for soil restoration: Impacts on nutrient dynamics and microbial activity. Environments 2025, 12, 425. [Google Scholar] [CrossRef]
- Palansooriya, K.N.; Dissanayake, P.D.; El-Naggar, A.; Gayesha, E.; Wijesekara, H.; Krishnamoorthy, N.; Cai, Y.; Chang, S.X. Biochar-based controlled-release fertilizers for enhancing plant growth and environmental sustainability: A review. Biol. Fertil. Soils 2025, 61, 701–715. [Google Scholar] [CrossRef]
- Hu, Y.; Zhao, C.; Zhang, W.; Zhao, P.; Qin, S.; Zhang, Y.; Sui, F. Straw-increased C/N ratio mitigates nitrate leaching in fluvial soil by enhancing microbial N pool and reducing N mineralization. Agronomy 2025, 15, 2371. [Google Scholar] [CrossRef]








| Parameters | Wash Water | Pond Water | Average (SW) | Effluent Standard [28] |
|---|---|---|---|---|
| pH | 7.59 ± 0.04 | 8.08 ± 0.04 | 7.84 ± 0.35 | 5.5–9.0 |
| DO (mg/L) | 0.70 ± 0.03 | 0.3 ± 0.01 | 0.5 ± 0.28 | - |
| EC (mS/cm) | 5.44 ± 0.03 | 3.89 ± 0.03 | 4.67 ± 1.10 | - |
| BOD (mg/L) | 1400 ± 94 | 1900 ± 127 | 1650 ± 354 | ≤80 |
| COD (mg/L) | 5714 ± 2309 | 4082 ± 2309 | 4898 ± 1154 | ≤350 |
| TKN (mgN/L) | 728 ± 56 | 299 ± 129 | 513 ± 252 | ≤200 |
| Org-N (mgN/L) | 728 ± 56 | 298 ± 129 | 513 ± 252 | - |
| NH4+ (mgN/L) | 0.34 ± 0.05 | 0.41 ± 0.04 | 0.37 ± 0.05 | - |
| NO2− (mgN/L) | 0.15 ± 0.02 | 0.14 ± 0.01 | 0.15 ± 0.01 | - |
| NO3− (mgN/L) | 2.76 ± 0.51 | 1.51 ± 0.08 | 2.14 ± 0.88 | - |
| TN (mgN/L) | 731 ± 56 | 300 ± 129 | 516 ± 252 | - |
| TP (mgP/L) | 50 ± 7 | 22 ± 2 | 36 ± 18 | ≤5 |
| Element (%w) | |||||||||||||||
|---|---|---|---|---|---|---|---|---|---|---|---|---|---|---|---|
| K | Cl | Ca | Na | Si | Mg | P | Si | Fe | Br | Rb | Mn | Zn | Al | Cu | |
| CH | 56.91 | 22.95 | 9.92 | 2.81 | 2.61 | 1.79 | 1.41 | 0.86 | 0.21 | 0.14 | 0.13 | 0.10 | 0.07 | 0.06 | 0.05 |
| CS | 68.71 | 10.40 | 7.16 | ND | 3.24 | 3.12 | 3.33 | 2.00 | 0.86 | 0.19 | 0.30 | 0.32 | 0.18 | ND | 0.21 |
| Soil Treatment | Day | Condition (SW) | pH | EC (mS/cm) | org-N (%) | NH4+ (mg/kg) | NO3− (mg/kg) | TN (mg/kg) | OC (%) | C/N | TP (mg/kg) |
|---|---|---|---|---|---|---|---|---|---|---|---|
| Untreated soil | 0 | 7.95 ± 0.13 a | 0.19 ± 0.01 a | 0.08 ± 0.01 a | 31 ± 1 a | 23 ± 11 a | 841 ± 8 a | 0.8 ± 0.2 a | 9.1 ± 2.4 c | 123 ± 20 a | |
| Loaded soil | 42 | piglet | 6.38 ± 0.23 c | 0.69 ± 0.09 b | 0.68 ± 0.10 b | 46 ± 8 c | 128 ± 32 b | 7000 ± 816 c | 0.6 ± 0.1 a | 0.8 ± 0.1 a | 755 ± 23 b |
| fattening | 6.88 ± 0.02 e | 0.47 ± 0.22 c | 0.11 ± 0.05 a | 139 ± 31 d | 177 ± 11 d | 1401 ± 495 a | 0.5 ± 0.1 a | 4.2 ± 0.9 b | 848 ± 78 c | ||
| Unloaded soil + CH | 0 | 7.17 ± 0.19 b | 0.26 ± 0.01 a | 0.11 ± 0.01 a | 15 ± 1 a | 15 ± 1 a | 934 ± 216 a | 1.5 ± 0.1 b | 16.8 ± 4.0 d | 134 ± 31 a | |
| Loaded soil + CH | 42 | piglet | 6.15 ± 0.18 c | 0.68 ± 0.12 b | 0.88 ± 0.20 c | 46 ± 5 c | 108 ± 15 b | 9000 ± 1633 d | 1.2 ± 0.1 b | 1.3 ± 0.3 a | 808 ± 96 b |
| fattening | 7.03 ± 0.22 b | 0.23 ± 0.02 a | 0.21 ± 0.05 a | 164 ± 9 d | 105 ± 12 b | 2335 ± 535 b | 1.3 ± 0.7 b | 5.4 ± 2.3 b | 860 ± 67 c | ||
| Unloaded soil + CS | 0 | 7.30 ± 0.27 b | 0.21 ± 0.01 a | 0.08 ± 0.01 a | 8 ± 1 b | 23 ± 8 a | 794 ± 82 a | 0.4 ± 0.1 a | 4.7 ± 0.5 b | 128 ± 25 a | |
| Loaded soil + CS | 42 | piglet | 6.49 ± 0.12 d | 0.64 ± 0.08 b | 0.87 ± 0.08 c | 46 ± 8 c | 113 ± 18 b | 8833 ± 624 d | 0.9 ± 0.1 a | 1.0 ± 0.1 a | 715 ± 86 b |
| fattening | 6.77 ± 0.06 d | 0.28 ± 0.02 a | 0.20 ± 0.12 a | 128 ± 25 e | 128 ± 18 e | 2277 ± 1238 b | 1.1 ± 0.8 b | 5.6 ± 1.0 b | 987 ± 36 d | ||
| Unloaded soil + CHCS | 0 | 7.78 ± 0.06 a | 0.27 ± 0.01 a | 0.08 ± 0.01 a | 15 ± 1 a | 15 ± 1 a | 841 ± 8 a | 0.5 ± 0.1 a | 5.4 ± 0.1 b | 131 ± 24 a | |
| Loaded soil + CHCS | 42 | piglet | 6.61 ± 0.22 d | 0.71 ± 0.08 b | 0.77 ± 0.12 b | 51 ± 9 c | 92 ± 41 c | 7833 ± 943 c | 1.0 ± 0.3 b | 1.3 ± 0.5 a | 731 ± 147 b |
| fattening | 6.67 ± 0.10 d | 0.32 ± 0.01 a | 0.15 ± 0.01 a | 123 ± 22 e | 139 ± 1 e | 1751 ± 8 a | 0.8 ± 0.1 a | 4.6 ± 0.7 b | 977 ± 115 d |
| Day 0 | Day 42 | ||||
|---|---|---|---|---|---|
| R0 | R25 | R70 | R140 | ||
| pH | 7.17 ± 0.19 a | 6.15 ± 0.18 b | 6.37 ± 0.11 b | 6.33 ± 0.12 b | 6.73 ± 0.22 c |
| EC | 0.26 ± 0.01 a | 0.68 ± 0.12 b | 0.61 ± 0.01 b | 0.49 ± 0.08 c | 0.62 ± 0.05 b |
| Org-N (%) | 0.92 ± 0.05 a | 8.95 ± 2.04 c | 8.26 ± 0.30 b | 8.45 ± 0.88 b | 8.12 ± 1.06 b |
| NH4+ (mg/kg) | 16 ± 8 a | 46 ± 5 b | 70 ± 8 c | 47 ± 8 b | 47 ± 16 b |
| NO3− (mg/kg) | 16 ± 7 a | 105 ± 10 b | 86 ± 13 c | 114 ± 18 b | 88 ± 9 c |
| TN (mg/kg) | 934 ± 216 a | 9000 ± 1633 c | 8333 ± 292 b | 8500 ± 875 b | 8167 ± 1051 b |
| OC (%) | 1.52 ± 0.03 a | 1.15 ± 0.03 a | 0.90 ± 0.08 b | 0.88 ± 0.06 b | 1.07 ± 0.10 a |
| C/N | 16.83 ± 3.99 a | 1.32 ± 0.27 b | 1.08 ± 0.11 b | 1.04 ± 0.17 b | 1.32 ± 0.18 b |
| TP (mg/kg) | 134 ± 31 a | 860 ± 67 b | 984 ± 224 c | 831 ± 107 b | 1090 ± 323 c |
Disclaimer/Publisher’s Note: The statements, opinions and data contained in all publications are solely those of the individual author(s) and contributor(s) and not of MDPI and/or the editor(s). MDPI and/or the editor(s) disclaim responsibility for any injury to people or property resulting from any ideas, methods, instructions or products referred to in the content. |
© 2026 by the authors. Licensee MDPI, Basel, Switzerland. This article is an open access article distributed under the terms and conditions of the Creative Commons Attribution (CC BY) license.
Share and Cite
Wongsod, S.; Wongrod, S.; Vinitnantharat, S.; Werner, D. Aromatic Coconut Biochar Types and Rainfall Rates Affect Soil Nutrient Retention from Swine Wastewater. Sustainability 2026, 18, 3614. https://doi.org/10.3390/su18073614
Wongsod S, Wongrod S, Vinitnantharat S, Werner D. Aromatic Coconut Biochar Types and Rainfall Rates Affect Soil Nutrient Retention from Swine Wastewater. Sustainability. 2026; 18(7):3614. https://doi.org/10.3390/su18073614
Chicago/Turabian StyleWongsod, Siriwan, Suchanya Wongrod, Soydoa Vinitnantharat, and David Werner. 2026. "Aromatic Coconut Biochar Types and Rainfall Rates Affect Soil Nutrient Retention from Swine Wastewater" Sustainability 18, no. 7: 3614. https://doi.org/10.3390/su18073614
APA StyleWongsod, S., Wongrod, S., Vinitnantharat, S., & Werner, D. (2026). Aromatic Coconut Biochar Types and Rainfall Rates Affect Soil Nutrient Retention from Swine Wastewater. Sustainability, 18(7), 3614. https://doi.org/10.3390/su18073614

