Next Article in Journal
Conceptual Design and Multi-Criteria Evaluation of Solar–Thermal Methanol Reforming Hydrogen Production Systems for Marine Applications
Previous Article in Journal
Potential Suitability and Spatial Dynamics of Land Use Under Climate Change
Previous Article in Special Issue
Assessing WQI Using Spatial Land-Use Context Derived from Google Earth Imagery and Advanced Convolutional Neural Networks in South Korea
 
 
Font Type:
Arial Georgia Verdana
Font Size:
Aa Aa Aa
Line Spacing:
Column Width:
Background:
Article

Revitalizing Water Storage Capacity: Remote Sensing and Optimization-Based Design for a New Dam

by
Ömer Genç
1,*,
Latif Onur Uğur
2,
Rıfat Akbıyıklı
3,
Beytullah Bozali
4 and
Volkan Ateş
5
1
Düzce Vacational School, Constraction Technology, Düzce University, Düzce 81620, Türkiye
2
Faculty of Engineering, Civil Engineering, Düzce University, Düzce 81620, Türkiye
3
Faculty of Engineering, Civil Engineering, MEF University, İstanbul 34396, Türkiye
4
Düzce Vacational School, Electricity, Düzce University, Düzce 81620, Türkiye
5
Faculty of Engineering, Computer Engineering, Tarsus University, Mersin 33400, Türkiye
*
Author to whom correspondence should be addressed.
Sustainability 2026, 18(7), 3312; https://doi.org/10.3390/su18073312 (registering DOI)
Submission received: 21 January 2026 / Revised: 10 March 2026 / Accepted: 12 March 2026 / Published: 29 March 2026

Abstract

Most of the dam structures around the world are approaching the end of their economic life of 50 to 70 years, especially due to sediment accumulation in reservoir areas. This situation necessitates the development of proactive infrastructure management strategies. This study presents an original framework for the process of renewal of aging dams that blends remote sensing techniques and meta-intuitive optimization methods. Within the scope of the study, the Hasanlar Dam located in Düzce was selected as a sample, and a new dam axis was determined in the upper part of the basin. A detailed volume–height curve was created using 12.5 m resolution ALOS PALSAR numerical height models (DEM) and GIS-based spatial data curation to calculate the reservoir storage capacity in precise increments of 2 m. To maximize the structural efficiency of the proposed “New Hasanlar Dam”, the cross-sectional area has been minimized through seven current algorithms such as Genetic Algorithm (GA), Arithmetic Optimization Algorithm (AOA), Gray Wolf Optimizer (GWO), Dragonfly Algorithm (DA), Particle Swarm Optimization (PSO), Crayfish Optimization Algorithm (CAO), and Cheetah Optimizer (CO). The findings obtained prove that the PSO and CAOs achieved a significant reduction in cross-sectional area by 29.36% and successfully approached the global optimum. The replacement of the 55.5 million m3 capacity of the existing Hasanlar Dam with a new structure with a height of 78 m will guarantee sustainability and structural safety in water management. As a result, this study reveals that the integration of high-resolution remote sensing data and advanced heuristic methods is a cost-effective and powerful tool in the strategic renovation of aging hydraulic infrastructures.

Graphical Abstract

1. Introduction

Dams are structures built on river branches with sufficient water flow to store water by creating a barrier. The dam body serves the functions of flood control and electricity generation, as well as storing water for domestic, agricultural, and industrial use by accumulating water on its surface. The dam body is typically filled with soil, rock, or concrete fill materials. To ensure the dam structure remains statically balanced, horizontal and vertical forces must be safely transferred through the dam body. The primary obstacle to the operational sustainability of dams is sediment accumulation, which reduces reservoir volume by an average of 0.8% annually. The data presented in ICOLD (International Commission on Large Dams) Bulletin 147 [1] clearly demonstrates the effectiveness of this volumetric contraction, condemning traditional designs lacking sustainable management strategies to a short economic lifespan of 50 to 70 years. In the existing literature, this value is considered only as a parameter that does not reduce water storage capacity or energy capacity; it is identified as a critical technical risk factor that accurately undermines project investment return periods and operational management. In this study, a concrete-filled dam was designed upstream of the Hasanlar Dam, which was put into operation in 1972 in the Yığılca district of Düzce Province. The Küçük Melen River, which feeds the dam lake, accumulates large amounts of sediment, reducing the dam’s operational capacity. The primary criterion necessitating this study is that the Hasanlar Dam is nearing the end of its economic lifespan due to the accumulated sediment. Abu-Afifeh et al. [2] conducted a study of the Huangfuchuan River basin with the objective of demonstrating how sediment accumulation and climatic factors reduce the lifespan of dams. In their study, Shahraki et al. [3] analysed the importance of reservoir water volume. To this end, the Ant Colony Optimization (ACO) algorithm was employed to optimise water resource allocation for the Pishin Dam. The various management scenarios contemplated by the authors were predicated on the demands for agricultural, drinking water, and environmental use. Carvajal González et al. [4] conducted an examination of the areas that would be affected by flood risk in the event of dam failure under various scenarios.
Literature on dam structures has mostly focused on minimizing the cost of the dam by calculating the most economical cross-section of the body under the effects of horizontal and vertical loads. The studies on the minimization of the dam cross-section have been carried out as follows: Aldemir [5] performed a two-dimensional numerical analysis of the effects of seismic effects; Saplıoğlu et al. [6] used the Symbiotic Search Algorithm; Khatibinia et al. [7] calculated it with a hybrid IGSA-OC based on the Gravitational Search Algorithm (IGSA) and orthogonal crossing (OC) and compared the results with Particle Swarm Optimization (PSO); Khatibinia et al. [8] used the IGSA-OC algorithm with the finite element method; Seifollahi et al. [9] calculated it with the Grasshopper Optimization Algorithm and compared it with different optimization methods; Kaveh et al. [10] used the Loaded System Search (CSS), colliding object nbn ts optimization (CBO), and developed colliding objects optimization (ECBO) versions; Ferdowsi et al. [11] used Invasive Weed Optimization (IWO); Salmasi used a Genetic Algorithm (GA) [12] for the minimization of the dam cross-section; and Rezaeeian et al. [13] used Ant Colony Optimization (ACO). In another study, they presented a predictive model to predict dam displacement using Gaussian Process Regression (GPR). The study includes a practical application on a prototype gravity dam, where various simple and combined covariance functions are evaluated to determine the most effective choice. The analysis aims to optimize the performance of the proposed method through a comprehensive investigation of different covariance functions [14]. The efficiency of hydroelectric power plants is affected by several complex factors. Factors such as river/reservoir flow, turbine efficiency, water levels, and reservoir capacity, as well as environmental impacts, affect the efficiency of hydroelectric power plants. In the study, Artificial Neural Network (ANN) models were developed and applied to predict Ecuador’s hydropower production in the short and medium term [15]. Pumped-storage hydroelectric plants (PHPs) use only pumped water to generate electricity, with no input to the upper reservoirs of the PHPs, and inputs to the PHPs are considered. They used different heuristic methods to reduce the production cost of PHPs and find the optimal operating parameters of power systems [16]. Tounsi et al. [17] reservoir management and flow forecasting are important to improve the efficiency of hydroelectric power plants and manage water resources sustainably. The development of a Machine Learning (ML)-based technique has enabled the comprehension of reservoir management rules and the prediction of downstream discharge values. Allawi et al. [18] explored the application of the Shark Machine Learning Algorithm (SMLA) in formulating an optimal reservoir release strategy and assessed the model’s efficacy with respect to the physical attributes of the dam and reservoir. Estimation of physical parameters of dams is of increasing importance today. Water flow rate (RWFR) estimation is an important type of estimation for planning and constructing water dams or operating existing ones effectively. RWFR prediction plays a critical role in the future planning and construction of new water dams, as well as the effective operation of previously built ones. Ilhan [19] in their work, they proposed machine learning algorithms for predicting future short-term RWFR. Li et al. [20] emphasized that in terms of dam construction and upstream design, stream flow, hydrology, climatology, flood management, drought risks, and water resources planning and management are of vital importance. Ekhtiari et al. [21] successfully modeled the dam site selection problem (DSSP) using binary programming, encompassing determinism, uncertainty, and hybrid conditions. The proposed new model, by integrating nadir compromise programming (NCP) and stochastic programming, effectively addresses uncertainties, emphasizing its contribution to making more reliable decisions in dam site selection. To support environmentally friendly hydroelectric planning in developing regions, O’Hanley et al. [22] proposed a spatial optimization model to balance the trade-off between hydroelectric power generation and the richness of migratory fish species. This model, specifically tailored to the life cycles of tropical migratory fish, aims to minimize environmental impacts by integrating decisions on dam placement and removal. The model, specifically tailored to the life cycles of tropical migratory fish, aims to minimize environmental impacts by integrating decisions on dam placement and removal. Kaygusuz [23] emphasized that the construction of each hydroelectric power plant affects the watercourse and disrupts the environmental balance at the site, while dams and reservoirs significantly transform the surrounding landscape. It is asserted that hydroelectric recovery is a significant measure for enhancing the efficiency of water supply systems, providing benefits to the environment, economy, and society. It is imperative to acknowledge the status of hydropower as a well-established technology, currently representing the most substantial contribution from continuous or so-called renewable energy sources. It has been demonstrated that the utilization of the hydroelectric potential inherent within water supply dams results in significantly mitigating adverse environmental impacts, underscoring the efficacy and necessity of such practices. Studies on increasing water supply efficiency (WSS) reveal that these structures are not only useful for operating on water but also as a source for clean energy production. In this context, Vilanova and Balestieri [24] demonstrated that recovering graphed hydraulic energy at various stages of the supply process can increase energy and reduce operating costs. Similarly, Küçükali [25] found that the utilization of existing water supply dams in Türkiye accounts for 50% of investment costs and that these systems operate with a much higher capacity factor than run-of-river power plants. By examining the global trajectory of renewable energy research, Manzano-Agugliaro et al. [26] noted that hydroelectric technology has reached the most advanced stage among other alternative energy sources and that scientific production in this field is particularly concentrated in areas where resources are abundant. The authors emphasize that, because of this technological development, current research focuses on the potential and growth of small hydroelectric power plants rather than large ones. Furthermore, Hunt et al. [27] highlighted that the adoption of a modular approach in dam construction has brought about reduced construction requirements and an optimized structure for movable turbines. Modularity in the construction sector is highlighted for its advantages, including shorter construction periods, increased workforce efficiency and safety, enhanced production quality, reduced delays due to weather conditions, decreased environmental and social impacts, minimized construction site congestion, reduced uncertainties, and improved overall efficiency. Quaranta et al. [28] stated that the modernization of Hydroelectric Power Plants (HPPs) can provide various benefits in terms of energy production, flexibility, safety, and operation, while also emphasizing positive effects on the environment. Santos et al. [29] emphasized the potential of increasing the hydroelectric reserve capacity by raising the structure height. Therefore, they indicate that it could contribute to higher efficiency and more effective operation of hydroelectric power plants. Laks et al. [30], using fuzzy analytic hierarchy process methods, conducted a case study exploring the potential for increasing energy production by altering the dam level of a small hydropower plant. Ghasempour et al. [31] conducted a study to implement a hybrid renewable energy system with the aim of increasing energy production and reducing water evaporation in the reservoir.
Recent research reveals that advanced numerical and probabilistic methods are gaining increasing importance in stability analysis and structural optimization problems. Probabilistic stability analyses based on the random finite element method are used as an effective approach in evaluating the reliability of layered slopes by considering the spatial variability of soil properties [32]. In addition, comprehensive review studies on civil engineering materials show that comparative examination of different optimization strategies contributes to a better understanding of performance improvement processes. Such studies reveal the advantages and limitations of the methods used more clearly, forming an important basis for future [33].
This research focuses on the strategic replacement of the Hasanlar Dam, located in the Yığlıca district of Düzce, Turkey. Sediment accumulation poses a critical threat to dam functionality worldwide, frequently limiting their economic viability to a window of just 50 to 70 years. This study proposes a preventive renovation approach that focuses on constructing a new reinforced concrete structure in the upper basin, instead of relying solely on reactive repairs. The approach aims to improve structural durability while also ensuring long-term economic efficiency.
As part of the process, a new dam axis was initially determined, and the reservoir volume was calculated using remote sensing methodologies to establish the height criteria for the new structure. Accordingly, the new dam height was determined based on the existing capacity of the Hasanlar Dam, which is 55 million m3 [34]. To determine the initial geometry, a comprehensive stability analysis was conducted, considering self-weight, hydrostatic loads resulting from upstream and downstream elevations, and other relevant forces. Subsequently, the cross-sectional area was minimized using heuristic optimization techniques, where the slope angles were constrained within the range 0 < n < 0.20 and 0.60 < m < 0.80 [11]. To make this geometry more precise, seven current algorithms have been applied: Genetic Algorithm (GA), Arithmetic Optimization Algorithm (AOA), Gray Wolf Optimization (GWO), Dragonfly Algorithm (DA), Particle Swarm Optimization (PSO), Crayfish Optimization Algorithm (COA), and Cheetah Optimization (CO). While these methods have extensive utilization across diverse domains, their integrated application here addresses a specific gap in hydraulic engineering. For instance, Abualigah et al. [35] provided a comprehensive compilation of metaheuristics for engineering design, while Turgut et al. [36] investigated chaotic and oppositional variations in the AOA. Further studies by Agushaka et al. [37] and Yiğit et al. [38] explored the synergy between AOA, GWO, DA, and PSO for structural problems, and Lin et al. [39] utilized IGWO and WOA to determine long-term deformation characteristics.
Metaheuristic algorithms such as Genetic Algorithm, Particle Swarm Optimization, and Grey Wolf Optimization are commonly used to address engineering optimization problems and have proven to be effective techniques. While the computational approaches in question excel at tackling non-linear engineering challenges, they are far from being interchangeable. Their core differences lie in how they navigate the search landscape and manage the balance between convergence speed and global accuracy. The Genetic Algorithm (GA) is particularly notable for its robust exploration of diverse solution spaces, ensuring it doesn’t settle for mediocre results. However, this thoroughness is not without its drawbacks. The iterative nature of GA demands significant computational resources, often leading to overheads that require careful management in time-sensitive projects.
In contrast, Particle Swarm Optimization (PSO) is widely used in engineering design due to its simple parameter structure and fast convergence. More recent algorithms, such as the Crawfish Optimization Algorithm (CAO), aim to improve the search process by balancing exploration and exploitation more effectively. In this study, PSO and CAO are evaluated and compared in terms of their performance. The comparison focuses on their application to the optimization of dam cross-sections.
The main contribution of this research is the integration of high-resolution spatial datasets with advanced computational intelligence methods. The outcomes of this approach can be summarized as follows:
Strategic modernization: Instead of relying on conventional repair strategies, the study proposes a proactive framework for infrastructure that is approaching the end of its economic service life.
Methodological integration: The study connects remote sensing data with the practical conditions and engineering constraints of the study area.
Improved efficiency: A 29.36% reduction in the dam’s cross-sectional area was achieved, indicating a more efficient use of both financial and technical resources.
The remainder of this paper is organized as follows. Section 2 presents the mathematical background of the metaheuristic methods used in the study. Section 3 describes the application at Hasanlar Dam, including volume calculations and the formulation of the optimization problem. Section 4 presents the optimization results and compares the algorithm performances. Finally, Section 5 provides conclusions and discusses potential directions for future work.

2. Metaheuristic Algorithms

The increasing complexity of structural design in hydraulic engineering has led to the use of more advanced computational methods. This section examines the performance of metaheuristic optimization algorithms in the design and optimization of dam geometries. Unlike conventional deterministic methods, which may have difficulty converging in nonlinear search spaces, metaheuristic algorithms provide flexible and efficient search mechanisms for identifying near-optimal solutions.
To reduce the dam’s cross-sectional area while maintaining structural safety, seven optimization algorithms were applied: PSO, DA, CO, CAO, GA, GWO, and AOA. By comparing the search performance of these algorithms, the study aims to identify a resource-efficient geometric configuration for the dam structure. The results contribute to improving both structural performance and water management efficiency in hydraulic infrastructure.

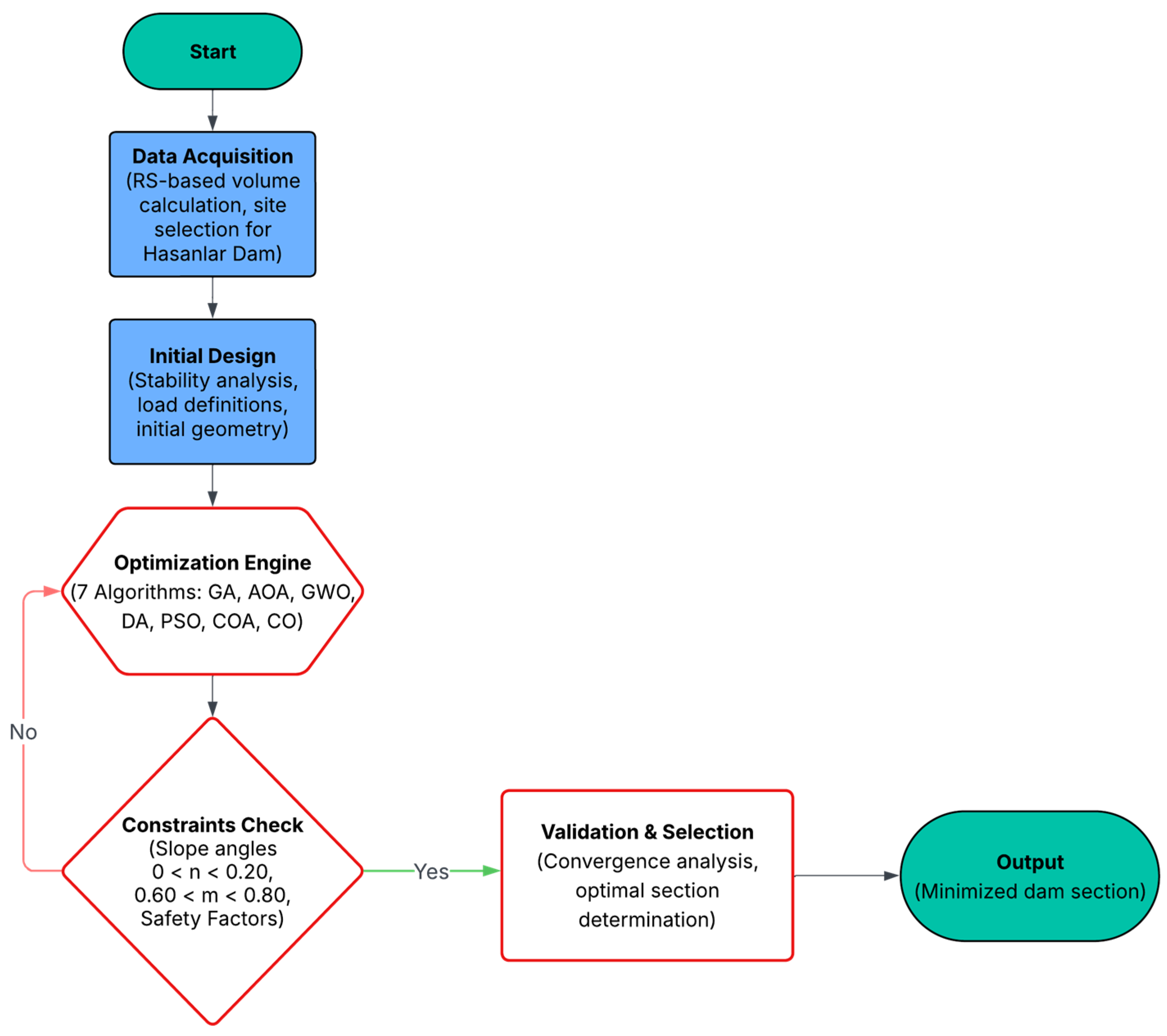
2.1. Methodological Framework

Integrating geospatial data with hydraulic engineering analysis requires the effective use of both spatial analysis and computational optimization methods. In this study, a structured four-stage methodology is adopted to combine high-resolution spatial datasets with metaheuristic optimization techniques. The workflow presented in Figure 1 outlines the main steps of the research process, starting from the acquisition of spatial data and ending with the development of an optimized dam geometry.
This approach ensures that the optimization process is carried out with a consistent mathematical framework while also considering the site-specific conditions of the study area. As a result, the proposed framework provides a practical solution that can be directly applied to the engineering requirements of the project site.
  • Phase 1 (Data Acquisition): The determination of the current 55 million m3 volume of the Hasanlar Dam and the selection of a new axle are carried out at this stage.
  • Phase 2 (Initial Design): The initial geometry is created using stability analysis and load definitions (intrinsic weight, hydrostatic loads, etc.).
  • Phase 3 (Optimization Engine): Using 7 different algorithms, such as GA, AOA, and GWO, the cross-sectional area is minimized under slope constraints (0 < n < 0.20 and 0.60 < m < 0.80).
  • Phase 4 (Validation and Selection): The most efficient section is selected according to convergence analysis and performance criteria. During this period, a 29.36% decrease was calculated.

2.2. Genetic Algorithm

Genetic algorithms are a subset of evolutionary algorithms proposed by John Holland that aim to achieve the best result in the solution space [40]. It is an optimization method that uses evolutionary operators (selection, crossover, mutation) to evaluate possible individuals in the solution space to achieve better solutions. The primary goal of GA is to produce individuals that maximize or minimize the fitness function [41].

2.2.1. Initial Population

In GA, candidate solutions are called chromosomes and are usually calculated using Equation (1).
P i = x 1 , x 2 , , x n     R n   o r   0,1 n
Here, xi represents chromosomes and n represents population size. The chromosomes created are encoded using binary, real-valued, or permutation representations, depending on the type of problem [42].

2.2.2. Fitness Function

The success of a genetic algorithm depends on the correct definition of the fitness function, which is usually calculated using Equation (2) [43].
f x = O b j e c t i v e x
If the objective is minimization, the fitness function can be normalized using Equation (3).
f i x = f i x f i m i n f i m a x f i m i n
This conversion prevents negative values or division by zero in the solution [44].

2.2.3. Selection

The selection process ensures that individuals with higher suitability values for the solution are more likely to be included in the new generation. The roulette wheel method is one of the most commonly used methods in the selection process and is presented in Equation (4) [43].
P x i = f x i j = 1 n f x j
This ensures that individuals’ chances of being selected are proportional to their suitability scores [45].

2.2.4. Crossover

Crossing over produces new individuals through the transfer of genetic information from two parent individuals. Single-point crossover is one of the classic and simplest crossing-over methods. In this method, two parent individuals are selected, and a random cut-off point is determined along their chromosomes [46]. From this point on, the genetic information of the parents is exchanged to create two new offspring [47]. The two parental chromosomes given are presented in Equation (5).
P 1 = x 1 , x 2 , , x k , x k + 1 , , x n P 2 = y 1 , y 2 , , y k , y k + 1 , , y n
When point k is randomly selected, the offspring produced are presented in Equation (6) [48].
C 1 = x 1 , x 2 , , x k , y k + 1 , , y n C 2 = y 1 , y 2 , , y k , x k + 1 , , x n

2.2.5. Mutation

In genetic algorithms, mutation is a critical operator used to increase solution diversity and avoid local optima. It generates new solutions by adding random noise generated from a normal distribution (Gaussian) to an existing solution, and its formulation is presented in Equation (7) [43].
x i = x i + N 0 , σ 2
Here, xi represents the parameter that will undergo mutation, N (0, σ2) represents the normal distribution with mean zero and variance σ2, and x i represents the new solution after mutation.

2.2.6. Stopping Criteria

Genetic algorithms are terminated when a certain number of iterations is reached or when the fitness function falls below a certain threshold value [43]. This criterion is presented in Equation (8).
i f   m a x f x i m i n f x i < ,   t h e n   s t o p .

2.3. Grey Wolf Optimizer

The Grey Wolf Optimizer (GWO) is a metaheuristic approach inspired by the sophisticated leadership hierarchy and collective hunting mechanisms of grey wolves in nature. Specifically, GWO models the social governance and predatory patterns inherent in wolf packs [49]. GWO mathematically models the social hierarchy within a pack and collective hunting strategies, dividing individuals into four basic functional layers: alpha (α), beta (β), delta (δ), and omega (ω).
Within this hierarchical structure, the α, β, and δ wolves, who assume leadership roles, function as the primary decision-making mechanisms in determining the search direction during the optimization process, serving as the most potential candidates. In addition to this leadership mechanism, which forms the basis of the system, the ω wolves also play an indispensable role in the large-scale exploration of the solution space.
In this approach, the search agents do not follow a fixed path. Instead, their positions are continuously updated according to the guidance of the α, β, and δ leaders. This mechanism helps maintain diversity within the population and supports the exploration capability of the algorithm. By preserving this diversity, the method reduces the risk of premature convergence. As a result, the algorithm is less likely to become trapped in local optima and can explore the search space more effectively. Ultimately, this multi-layered interaction structure functions as a self-balancing feedback mechanism that guides the entire population toward a more resilient and sensitive global convergence [38].
To evaluate the effectiveness of GWO on optimization problems, the following factors can be considered [50]:
It has been proposed that the social hierarchy under discussion facilitates the preservation of optimal solutions obtained in each iteration by GWO.
The proposed mechanism for the containment of the solutions is defined by a neighborhood of circular shape. This circular neighborhood can expand into a hypersphere.
The random parameters A and C are utilized to assist in the generation of candidate solutions, which are characterized by hyperspheres with varying random.
As outlined in the proposed hunting strategy, potential prey locations may be identified by candidate solutions.
The adaptive values of a and A ensure exploration and exploitation, respectively.
It is evident that parameters a and A possess adaptive values that facilitate the execution of a continuous transition between the exploration and exploitation phases by GWO.
In the case of decreasing A, 50% of iterations are allocated to exploration (wherein |A| ≥ 1) whilst the remaining 50% are allocated to exploitation (wherein |A| < 1).
It is important to note that, for the purpose of configuration, only two basic parameters need to be set: a and C.
The findings derived from semi-real and real-world problems underscore the potential of GWO to demonstrate high performance, both in unconstrained and constrained scenarios. This finding underscores the potential of GWO as an effective optimization tool in a broad spectrum of applications [50].

2.4. Arithmetic Optimization Algorithm

The Arithmetic Optimization Algorithm represents a heuristic algorithm capable of efficiently optimizing constrained problems and yielding competitive results [51]. The fundamental elements of number theory are at the core of the AOA design. The Arithmetic Optimization Algorithm (AOA) uses basic mathematical operators to guide the search process in optimization problems. The algorithm divides the search procedure into two main phases to balance global exploration and local exploitation. The Multiply (M) and Divide (D) operators are mainly used during the exploration phase to maintain diversity in the population and search different regions of the solution space. In contrast, the Addition (A) and Subtraction (S) operators are applied in the exploitation phase to refine promising solutions. This mechanism enables the algorithm to gradually improve candidate solutions and move toward the global optimum, making AOA suitable for complex engineering optimization problems. A notable advantage of AOA is its simplicity in configuration, as it operates effectively by defining only the population size and the maximum number of iterations [52].
In the context of AOA, the optimization process formally begins with the formulation of a set of potential solutions (X), as shown in the matrix (Equation (9)). The most optimal solution, or one that approaches optimality, is determined by means of a randomly generated candidate solution that is superior at each iteration [52,53].
X = X 1,1 X 1 , j X 1 , n 1 X 1 , n X 2,1 X 2 , j X 2 , n X N 1,1 X N 1 , j X N 1 , n X N , 1 X N , j X n , n 1 X N , n
The AOA commences the solution process with candidate solutions that incorporate the MOA (Math Optimizer Accelerated) coefficient, as specified in Equation (10).
M O A C i t e r = M i n + C i t e r M a x M i n M i t e r
In this calculation, MOA (Citer) is the function value at the current iteration, Citer is the number of iterations between the first iteration and the maximum iteration, and Max and Min are the lower and upper limit values for the accelerated function.
In the exploration phase of the AOA, the search space is limited by the division operator in the MOA (Citer) calculation with r1 > MOA and r2 ≤ 0.5 (r1 and r2 are random numbers). The algorithm updates the solution in the exploration phase according to Equation (11).
x i , j C i t e r + 1 = b e s t X j ÷ M O P + U B j L B j   μ + L B j , r 2 < 0.5 b e s t X j M O P U B j L B j   μ + L B j , r 2 0.5
Here, xi (Citer + 1) is the i-th iteration solution, xi,j (Citer + 1) is the j-th route of the i-th iteration, best(Xj) is the route of the best solution, µ is the adjustment control parameter for the search space, ϵ is a small integer, and UBj and LBj are the upper and lower bound conditions for the j-th position. MOP (Math Optimizer Probability) value is calculated by Equation (12).
M O P C i t e r = 1 C i t e r 1 α M i t e r 1 α
In the present context, MOP(Citer) denotes the function value at the t-th iteration, with Citer denoting the current iteration and Miter representing the maximum number of iterations. The parameter α is of relevance, as it stipulates the exploitation accuracy over the iterations; this has been set at 5.
In the exploitation phase, the AOA utilizes the addition or subtraction operator. It is evident that the AOA employs the addition or subtraction operator during the exploitation phase. The exploitation process is constrained by the MOP subtraction function with r1 ≤ MOA and the addition function with r3 ≤ 0.5 (r1 and r3 are random numbers), as articulated in Equation (13) [52].
x i , j C i t e r + 1 = b e s t X j M O P U B j L B j   μ + L B j , r 3 < 0.5 b e s t X j M O P U B j L B j   μ + L B j , r 3 0.5
The AOA can adapt to new problems in optimization with ease and clarity; this quality is due to its underlying mathematical expression. This characteristic is instrumental in addressing novel optimization challenges by employing a scientific methodology [52].

2.5. Dragonfly Algorithm

Dragonflies moving in large groups and in one direction in a static swarm support effective communication and information sharing, increasing the overall performance of the DA and providing a faster convergence. DA offers an effective metaheuristic approach to solve complex optimization problems using these nature-inspired features. Thanks to these features, DA is an optimization tool we preferred in our study because this algorithm increases problem-solving ability by successfully integrating behaviors learned from nature into the model. DA uses a discovery and exploitation strategy. DA mimics social interactions when dragonflies forage, explore food, and avoid enemies while moving dynamically or statically [38]. Velocity and position vectors are used to update the position of dragonflies in a search space. The main goal is to obtain the optimal solution by determining the best position in the search space. Movement positioning uses a representation that includes five basic components: separation, cohesion, alignment, attraction to food, and diversion from opponents [54]. Mathematical models of the five main factors explaining the relationship between individuals within the swarm are as follows [55,56]. Separation is calculated by the following mathematical formula (Equation (14)):
S i = j = 1 N X X j
Alignment is calculated by the following mathematical formula (Equation (15)):
A i = j = 1 N V j N
Cohesion is calculated with the following mathematical equation (Equation (16)):
C i = j = 1 N X j N X
Attraction towards food sources is calculated as follows (Equation (17)):
F i = X + X
Outward behavior is calculated in Equation (17), with the expression X indicating the position of the threatening enemy (Equation (18)).
E i = X + X
ΔX step vector and X position vector are used to update the positions of artificial dragonflies and simulate their movements (Equation (19)).
X t + 1 = ( s S i + a A i + c C i + f F i + e E i ) + w X t
Position vector calculation (Equation (20)):
X t + 1 = X t + X t + 1
The Lévy flight method has been used to increase the stochastic behavior, randomness, and exploration abilities of artificial dragonflies. Positions of dragonflies have been updated (Equation (21)).
X t + 1 = X t + L e v y ( d ) X t

2.6. Particle Swarm Optimization

Through the systematic application of PSO, this study aims to demonstrate not only the feasibility of heuristic methods in dam structure optimization but also the practical advantages of employing PSO. The results obtained from the application of PSO will be analyzed and compared with other optimization methods, providing insights into the effectiveness and potential improvements that heuristic algorithms can bring to engineering projects, especially those related to dam structures. They analyzed the time-dependent operating behavior of a roller-compacted concrete dam (RCCD) using PSO [39]. In PSO, the main reason why animals move in flocks is that they can reach their basic needs, such as food and security, more effectively [38]. In PSO, the velocity values of each particle are calculated through sigmoid function values, and the positions of the particles are updated using these values [57].
In the PSO algorithm, the speed update is performed by a mathematical process expressed by the formula (Equation (22)), below.
v i j ( t + 1 ) = w v i j ( t ) + c 1 r 1 p b e s t i j ( t ) x i j ( t ) + c 2 r 2 g b e s t ( t ) x i j ( t )
c1, c2, r1, and r2 coefficients and their meanings are explained in the nomenclature table. In Equation (1), the w value is employed, representing the inertial weight value in this study. To improve the performance of PSO at various stages, the value of w should be determined at an appropriate level. To enhance the effectiveness of PSO at diverse stages, it is necessary to determine the value at an optimal level [57,58]. The calculation of w, as outlined in Equation (23), is as follows:
w = w 1 w 2   x   t m a x t t m a x +   w 2
It has been established that each particle employs a mechanism connected to Equation 24 to perpetually revise its positions within the domain of PSO applications.
x i j ( t + 1 ) = x i j ( t ) + v i j ( t + 1 )
The velocity vector of a system of particles is computed in Equation (8), utilizing both individual particle velocities and the velocities of the swarm as a whole [58]. This equation describes the velocity update mechanism that controls the movement of particles. In the context of the PSO, Equation (25) is employed to facilitate the update of the decision-making position vector, with said update being based on the velocity vector of each constituent particle in each iteration. This update is achieved by means of the utilization of the Sigmoid function.
x i j i + 1 = 1   i f   r i j < S V i j 0   i n   o t h e r   c a s e s
The velocity update equation is presented in a modified formula in Equation (26).
v i ( k + 1 ) = X v i ( k ) + c 1 r a n d 1 p b e s t i s i ( k ) + c 2 r a n d 2 g b e s t s i ( k )
Here, X represents the contraction factor and is expressed as defined by Equation (27) [59]:
X = 2 2 φ φ 2 4 φ
The PSO (Particle Swarm Optimization) method is a noteworthy optimization algorithm that is distinguished by its simplicity in application and ease of usage. The PSO algorithm operates through the emulation of the foraging behavior exhibited by flying birds. This algorithm has been extensively applied to address a wide range of engineering problems [38]. A distinguishing feature of PSO is its utilization of social responses as opposed to the evolutionary processes observed in other algorithms, thus marking a significant departure from the biological underpinnings typical of numerous other evolutionary algorithms.

2.7. Crayfish Optimization Algorithm

COA is a metaheuristic optimization algorithm with three key stages that mimic the summer resort behavior, competition behavior, and foraging behavior of crayfish. These phases aim to create a balance between exploration and exploitation. COA explores solutions in the “summer resort” phase, while the “competition” and “foraging” phases represent the exploitation phase. Temperature control directs the transitions between these stages; high temperatures drive crayfish to seek shelter or compete for caves, while favorable temperatures dictate search strategies based on food size. Temperature regulation is intended to increase the randomness level and global optimization capabilities of COA [60].
COA initializes the population randomly, as shown in Equation 20, like many swarm intelligence optimization algorithms. Simultaneously, a temperature between 15 and 35 °C is randomly generated (Equation (28)). If the temperature is greater than 30 °C, the swarm enters the heat avoidance or competition stage; if not, it enters the foraging stage [61].
X N x D = l b + r a n d   x   ( u b l b )
Create a random number Q, and if its value is less than 0.5, it enters the heatstroke phase, as shown in Equation (29), where Xshade is the location of the cave [61].
X i , j t + 1 = X i , j t + C 2   x   r a n d   x   X s h a d e X i , j t
As shown in Equation (30), if the random number Q is greater than or equal to 0.5, it enters the competition phase [61].
X i , j t + 1 = X i , j t X z , j t + X s h a d e
Wherein Z represents a random crayfish according to Equation (31) [61].
z = r o u n d   r a n d   x   N 1 + 1
Define the size of the food as Q, as shown in Equation (32), below [61].
Q = C 3   x   r a n d   x   f i t n e s s i / f i t n e s s f o o d
where C3 is the feed factor, representing the largest feed, with a value of constant 3; fitnessi is the fitness value of the ith crayfish; and fitnessfood is the fitness value of the feed site [61].
Q > (C3 + 1)/2 indicates that the food is too big. At this point, the crayfish will use its first claw to crush the food, viz [61].
X f o o d = e 1 / Q   x   X f o o d
The second and third claws will alternately pick up the food and transfer it into their mouths, once it has been shredded into small pieces. The alternation process is simulated using a combination of sine and cosine functions, as demonstrated in Equation (34) [61].
X i , j t + 1 = X i , j t X f o o d   x   p + p   x   r a n d   x   X i , j t

2.8. Cheetah Optimizer

In 2022, Akbari and colleagues proposed an intuitive cheetah algorithm that utilizes the hunting and feeding strategies of carnivorous cheetahs in nature. The algorithm was developed by drawing inspiration from the cheetah’s behaviors of searching for prey, waiting to attack its prey, and attacking [62]. In addition to these strategies, the process of finding prey and returning home was added to the algorithm to improve and reinforce population diversity and solution search [62].
The cheetah’s hunting strategy is mathematically modeled in the algorithm according to four different situations. These are searching for prey, sitting and waiting, attacking (quickly attacking and capturing the prey), and giving up on the prey and returning to their own territory [63].

2.8.1. Prey Search Strategy

A cheetah observes its environment while sitting or standing to reach prey. To mathematically model this strategy, the cheetah’s current position is defined by the vector Xti,j. The position of the cheetah in the next iteration or random search, according to an optional step size for the search, is given by Equation (35) [62].
X f o o d = e 1 / Q   x   X f o o d
where X i , j t + 1 and X i , j t are the current and next iteration i and j positions of the cheetah, t is the current hunting time, T is the maximum hunting time, r ^ i , j 1 is the parameter that randomises the search direction, and i , j t is the step length of the cheetah for hunting. Since the process of cheetahs searching for prey in nature is generally slow, the step length i , j t can be set to 0.001 × t/T with a value greater than zero [62].

2.8.2. Sit and Wait Strategy

Cheetahs lie in ambush while searching for prey. This situation is given mathematically in Equation (36) in the algorithm [62].
X i , j t + 1 = X i , j t
where X i , j t + 1 and X i , j t are the updated positions of j at each step i. This prevents premature convergence and ensures each cheetah searches for a solution independently [62].

2.8.3. Attack Strategy

Cheetahs use their speed and flexibility when they decide to attack a prey animal. As soon as the potential prey recognizes the cheetah, it runs away, prompting the cheetah to adjust its position to capture it, as illustrated in Equation (37) [62].
X i , j t + 1 = X B , j t + r ^ i , j 1 . B i , j t
Here, X B , j t + 1 is the current position of the prey, r ^ i , j 1 and β i , j t is the displacement of the cheetah as it rapidly approaches the prey. The ith cheetah’s position is calculated according to the prey’s current position. The factor β i , j t reflects the interaction between the leader and the cheetahs, enabling the calculation of the positions X k , j t ( k i ) of other cheetahs. The rotation factor is randomly generated to fit a normal distribution using the equation r i , j e x p ( r i , j 2 ) sin 2 π r i , j [62].

3. Materials and Methods

3.1. Parameter Settings of the Optimization Algorithms

The configuration of control parameters plays a critical role in the performance of metaheuristic algorithms. To eliminate bias and ensure reproducibility, this study unified the population size and stopping criterion across all seven algorithms (GA, AOA, GWO, DA, PSO, COA, and CO). A population size of 30 and a maximum iteration limit of 1000 were maintained for all independent runs. Standard values recommended in the foundational literature of each algorithm were utilized for algorithm-specific parameters, such as inertia weights or acceleration coefficients, to ensure optimal stability and exploration capability. Table 1 shows the parameter settings of the optimization algorithms used in the study.

3.2. Selection of the New Dam Axis and GIS-Based Reservoir Volume Estimation

Two alternative areas, the upstream and downstream regions of the Hasanlar Dam basin, were evaluated for the location of a new dam. In the first scenario, as shown in Figure 2, it was determined that the construction of a dam in the downstream region is not suitable due to topographic difficulties and that the presence of the Düzce Solid Waste Treatment Plant in this region adversely affects the design. In the second scenario, within the scope of Figure 2, a new alternative axis is proposed, which is approximately 22 km away from the dam axis in the upstream region. There is no important facility in this region, and the dam can be constructed by making road and infrastructure arrangements and expropriation procedures as needed.
The calculation of basin boundaries was performed to facilitate the determination of the reservoir volume based on the new dam axis. The basin boundaries were delineated using the ArcGIS version 10.2.2 software platform, taking the proposed dam axis as the reference point. The total basin area was calculated to be approximately 112 square kilometers. The proposed dam profile section, based on the obtained geographic data and the selected dam axis, is presented visually in Figure 3.
To accurately determine the capacity of this new reservoir, a precise, site-specific volumetric analysis was conducted, rather than assuming analogous characteristics to the existing Hasanlar Dam. To ensure the accuracy of the reservoir volume calculations, spatial data acquisition and curation were systematically performed based on an ALOS PALSAR DEM with a 12.5 m resolution. Firstly, contour lines for the entire local catchment area were generated at 2 m vertical intervals (Figure 4a). To isolate the specific reservoir geometry, a spatial filtering process was applied, eliminating contour lines that did not intersect the proposed dam axis to produce a refined topographic dataset (Figure 4b).
After this isolation, the precise surface areas bounded by the refined contours were delineated and quantified (Figure 5a). To obtain the relevant volumetric datasets, high-resolution altitude raster files (TIFF) were systematically generated for each 2 m depth increase (Figure 5b).
The total reservoir capacity was calculated using planimetric area and topographic elevation data within the ArcGIS Storage Capacity module. Calculations were carried out at 2 m elevation intervals to obtain an accurate relationship between water level and storage volume. This process enabled the determination of the stage–storage relationship for the proposed reservoir area. The calculated values and the corresponding curve are presented in Figure 6.

3.3. Selection of the Dam Height

The optimal dam height was determined using geospatial analyses of the study area. Along the selected dam axis, the talweg elevation, representing the lowest point of the riverbed, was identified as 390 m above sea level. Based on this value, the required crest elevation was estimated using the level–volume relationship presented in Figure 6.
The level–volume curve of the basin indicates a nonlinear increase in storage capacity with elevation. As the water level increases, the reservoir volume grows at an increasing rate. The analysis shows that a 70 m rise above the talweg corresponds to a storage capacity of approximately 70 million m3.
This study aims to develop a replacement design for Hasanlar Dam, which is approaching the end of its economic service life. For this reason, the storage capacity of the existing dam was used as the main design criterion. The analysis indicated that a crest elevation of 466 m corresponds to a reservoir volume of 55.5 million m3. This elevation was selected as the design level since it provides an appropriate balance between structural requirements, environmental considerations, and construction cost.
Figure 7 shows the expected water retention positional situation up to the maximum reservoir volume at the 466 m crest elevation of the dam.

3.4. Dam Initial Section and Load Analysis

The horizontal and vertical loads that act on the body of the dam are summarized in Figure 8.
The load combinations and moment variables are given in Table 2 based on these data [12].
The equilibrium analysis of the dam for the empty state is calculated with Equation (38) and the boundary conditions are given in Equation (39) [12].
X ¯ = M 1 + M 2 + M 3 W 1 + W 2 + W 3
e d = X ¯ B 2 , e d B 6
Here, X ¯ is the horizontal center of gravity of the overturning force acting on the heel and it is the boundary condition required for no eccentricity [12].
The equilibrium analysis of the dam for the maximum water level is calculated with Equation (40) and the boundary conditions are given in Equation (41) [12].
M 1 + M 2 + M 3 + M 4 M 5 M 6 w 1 + w 2 + w 3 + w 4 + w 5 u 1
e f = L 2 X ¯ , e d L 6
Here, X ¯ is the horizontal center of gravity of the overturning force acting on the heel, and it is the boundary condition required for no eccentricity [9]. The initial cross-sectional area for the dam section that satisfies these boundary conditions is calculated with Equation (42) [12].
A 0 = 1 2 x 1 x 2 + B H + 1 2 x 3 x 4
The cross-section of the dam was minimized using 6 different optimization methods with the data generated for the initial solution, with boundary values of 0 < n < 0.20 upstream and 0.60 < m < 0.80 downstream and a dam height of 78 m [11].
The width of the dam, as determined by the design parameters, typically ranges from 10% to 17% of the height of the structure. The selection of a specific top width is predicated on the objective of minimizing the volume of construction material required. Creager has suggested that the upper width of a gravity dam that can be considered economically feasible may be taken as 14% of the dam’s height [64].

4. Results and Discussion

The initial geometry is designed to carry hydraulic loads in a balanced manner and maintain structural stability. As theoretically detailed in the previous sections based on Creager’s recommendation [64], the crest width was explicitly calculated as 10.92 m (14% of the 78 m total structural height).
The structural profile includes a 2 m crest allowance, which, together with a maximum hydraulic depth of 76 m, provides a safety margin against overflow. In addition to the height requirement, the crest width was designed to meet operational safety standards and allow access for maintenance activities. The stability of the dam is defined by the relationship between the optimized slope gradients (n and m) and the geometric variables (x1, x2, x3, and x4). These parameters determine the structural configuration and contribute to the resistance of the dam against shear and erosion forces. Although the current design establishes the basic structural framework, incorporating seismic resistance parameters and detailed hydraulic performance data in future analyses could further improve the accuracy of the model. Under the specified constraints and boundary conditions, this reference geometry produces a foundation cross-sectional area of 3420.16 m2; detailed attributes of this geometry are presented in Table 3.
The loads on the dam are listed in Table 4. The table below shows the various forces acting on the dam structure, including vertical (downward) and horizontal (water pressure, etc.) forces and their moment effects. Analysis of these forces is essential to ensure the stability of the dam, its structural integrity, and its resistance to hydraulic and geotechnical stresses.
A thorough examination of the calculated forces and moments reveals that the present design of the dam is resistant to overturning and sliding. Nevertheless, the considerable effect of the uplift force necessitates the implementation of adequate drainage measures to ensure the structure’s integrity. It is therefore imperative that drainage systems, foundation stability, and optimal load distribution be given due consideration during the final design phase. The variables X1, X2, L, n, and m were minimized using the PSO, DA, CO, CAO, GA, GWO, and AOAs with 1000 iterations.
A performance comparison was carried out to evaluate the effectiveness of the metaheuristic algorithms used for the optimization of the concrete dam section in the upper basin of Hasanlar Dam. The relative performance of the algorithms was analyzed using convergence curves and fitness histories, as shown in Figure 9. These results illustrate how each algorithm performs during the optimization process and how stable the search process remains within the complex design space of dam structures. This evaluation helps identify the algorithms that handle the nonlinear constraints of the Hasanlar Dam problem effectively and can approach the optimal solution without premature convergence.
The optimized geometric configurations obtained from the multi-algorithm approach are summarized in Table 5. The developed computational framework aims to balance structural stability with efficient material use. By adjusting the load distribution and reducing unnecessary structural volume, a more efficient dam geometry was obtained. As a result, both safety requirements and cost considerations were addressed in the final design.
As shown in Table 5, both PSO and COA achieved a 29.36% reduction in the dam cross-sectional area. The similar results obtained from these two different algorithms support the reliability of the developed optimization model. These results suggest that the obtained configuration is close to the global optimum under the defined constraints. The strong performance of PSO and COA can be attributed to their search strategies. As illustrated in the convergence curves in Figure 9, PSO reaches the optimal region rapidly due to its strong exploitation capability.
This mechanism ensures that particles focus on the best coordinates while adhering to hydraulic stability criteria. Similarly, the hierarchical behavior logic of COA has facilitated the algorithm’s ability to overcome local minimum traps; it has particularly enabled the high-precision refinement of the slope parameters n and m. On the other hand, the Genetic Algorithm (GA) has shown limited adaptation in this design domain with dense constraints and has encountered performance bottlenecks. Although GA operators such as crossover and mutation offer extensive exploration, they have been insufficient in meeting strict threshold values, such as overturning and slip safety. This tension between the wide exploration area and the strict safety constraints has prolonged the convergence time of GA and ultimately resulted in a less efficient cross-sectional area.
As delineated in Table 6, a comparison is provided of optimized moments in the dam.
Table 7 presents the moment reduction amounts that were determined to be optimal.
Table 8 presents the load amounts that were determined to be optimal.
Table 9 presents the load reduction amounts that were determined to be optimal.
The cross-sectional area of the dam was calculated to be 2416.17 m2 by the PSO solution. This calculation yielded a reduction in concrete requirements by 1004.00 m3 per unit length of dam width, in comparison to the initial solution. For a dam with a width of 100 m, the algorithmic approach has the potential to reduce the concrete requirement by a total of 103,399.200 m3. According to the 2025 State Hydraulic Works (DSI) unit prices, the unit price of compacted concrete is 3099.56 TRY/m3 [65]. The Central Bank of the Republic of Turkey’s exchange rate was used to calculate the economic gain from the saved concrete cross-sectional area, which is equivalent to $7,263,628 (TRY 311,192,724 and USD/TRY = 42.8426) [66].
The obtained 29.36% cross-section reduction is consistent with comparative values in the existing literature and provides a comprehensive perspective for dam optimization studies. Although pioneering studies such as Turgut et al. [36] and Yiğit et al. [38] have previously demonstrated the effectiveness of GA and PSO in hydraulic design, this research offers a broader validation layer by evaluating seven different current metaheuristic solvers in the same context.
As illustrated in Figure 10, there is a clear delineation between the initial dimensions of the concrete dam and the optimum dimensions obtained through the utilization of PSO methodology.

5. Conclusions and Suggestions

The primary motivation for this study is to demonstrate a proactive approach that envisions the construction of a new concrete dam in the upper basin of the existing Hasanlar Dam; in this regard, it aims to perform both water volume calculations and structural section optimizations.
The process is structured by a comprehensive Geographic Information Systems (GIS) analysis conducted through ArcGIS software. Along the existing riverbed, two different scenarios were examined in the light of parameters such as land slope, accessibility, distance to settlements, and environmental constraints. Field investigations conducted have revealed that the second scenario, located in the upper basin, is the most suitable axle location to eliminate the negative effects that existing infrastructure elements, such as the Düzce Solid Waste Facility, may create. The main strategy in this selection is to maximize the reservoir storage capacity while keeping the geographical disruption to a minimum.
In the selected axle region, reservoir storage volumes belonging to different elevations were derived using remote sensing techniques. The data obtained prove that a storage equivalent to the capacity of the existing Hasanlar Dam can be provided at an altitude of 466 m, and a volume of approximately 55.5 million m3 can be reached. This height represents a critical threshold at which the area of water distribution is rapidly expanding due to the influence of the local topography. Therefore, the level of 466 m; it has been identified as the ‘optimum design point’ that establishes the delicate balance between construction costs, environmental footprint, and storage efficiency.
The basic cross-sectional design of the dam has been developed in such a way as to fully meet the moment balance requirements by integrating hydrostatic pressure, intrinsic weight, and lifting forces. In the structural optimization phase, seven different heuristic algorithms (PSO, DA, CO, CAO, GA, GWO, and AOA) were compared based on performance. The analysis results show that the PSO algorithm achieved the highest efficiency by achieving a contraction of 29.36% in the cross-sectional area. Although the GA exhibited a rapid convergence, it lagged CAO and GWO at the final efficiency point and failed to achieve full compliance with the targeted minimum threshold values.
This reduction in the cross-sectional area allows for a radical saving in the volume of concrete directly and, accordingly, construction costs. The optimized cross-section obtained by the PSO method reduces the concrete usage per unit meter by 1,003,992 m3. For a body width of 100 m, this means a huge concrete saving of 103,399,200 m3. Calculations based on DSI’s 2025 unit prices confirm that this volume decrease created a financial gain of approximately TL 311 million (USD 7.26 million). This research primarily focuses on geometric and volumetric optimization based on static stability criteria such as overturning and sliding; it adopts a pseudo-static approach during the preliminary evaluation phase. However, the current scope of the study does not include the full simulation of extreme dynamic conditions such as nonlinear seismic responses, overflow scenarios caused by excessive flooding, or internal thermal stresses within the concrete mass. The inclusion of such complex variables in the model can be considered a separate area of research that will improve accuracy in later stages of design.
The obtained 29.36% cross-section reduction is consistent with comparative values in the existing literature and provides a comprehensive perspective for dam optimization studies.
In addition, the use of high-resolution geospatial datasets for volumetric estimation reduces data uncertainties and improves the accuracy of the reservoir optimization analysis. Grounding the mathematical framework in raster analysis at 2 m intervals ensures that theoretical material savings are validated against topographic realities in the field. Here, the preventive renewal paradigm represents a shift from traditional repair cycles in infrastructure management to an optimization-focused strategic approach. The integration of computational intelligence and high-resolution digital mapping offers an effective approach for water resource management, particularly in countries where sustainable water use is of economic and environmental importance.

Author Contributions

Ö.G.: writing—review and editing, writing—original draft, resources, visualization, software, methodology. L.O.U.: writing—review and editing, project administration, methodology, supervision, formal analysis. R.A.: writing—review and editing, project administration, methodology, supervision, formal analysis. B.B.: writing—review and editing, resources, formal analysis. V.A.: validation, writing—review and editing, visualization, methodology. All authors have read and agreed to the published version of the manuscript.

Funding

This research received no external funding.

Data Availability Statement

Due to the nature of this research, participants of this study did not agree for their data to be shared publicly, so supporting data is not available.

Acknowledgments

The authors have reviewed and edited the output and take full responsibility for the content of this publication.

Conflicts of Interest

The authors declare no conflicts of interest.

References

  1. ICOLD CIGB. Sedimentation and Sustainable Use of Reservoirs and River Systems/Sédimentation et Utilisation Durable Des Réservoirs et Systèmes Fluviaux; CRC Press: Boca Raton, FL, USA, 2023. [Google Scholar]
  2. Abu-Afifeh, Q.; Rahbeh, M.; Al-Afeshat, A.; Al-Omari, S.; Qutishat, T.A.; Brezat, A.; Alkayed, A. Dam sustainability’s interdependency with climate change and dam failure drivers. Sustainability 2023, 15, 16239. [Google Scholar] [CrossRef]
  3. Shahraki, A.S.; Tash, M.; Caloiero, T.; Bazrafshan, O. Optimal Allocation of Water Resources Using Agro-Economic Development and Colony Optimization Algorithm. Sustainability 2024, 16, 5801. [Google Scholar] [CrossRef]
  4. Carvajal González, V.M.; Castillo García, C.L.; González-Rodriguez, L.; Silva, L.; Jiménez, J. Assessing the Hazard of Flooding from Breaching of the Alacranes Dam in Villa Clara, Cuba. Sustainability 2025, 17, 6864. [Google Scholar] [CrossRef]
  5. Aldemir, A. Beton Ağırlık Barajların Sismik Performanslarına Seçilen Kesit Geometrisinin Etkisi. Çukurova Üniversitesi Mühendislik-Mimar. Fakültesi Derg. 2018, 33, 81–92. [Google Scholar]
  6. Saplioğlu, K.; Çoban, E.; Şenel, F.A.; Uzundurukan, S. Beton Ağırlıklı Barajların Simbiyotik Arama Algoritması ile Optimizasyonu. Bitlis Eren Üniversitesi Fen Bilim. Derg. 2020, 9, 1734–1744. [Google Scholar]
  7. Khatibinia, M.; Khosravi, S. A hybrid approach based on an improved gravitational search algorithm and orthogonal crossover for optimal shape design of concrete gravity dams. Appl. Soft Comput. 2014, 16, 223–233. [Google Scholar] [CrossRef]
  8. Khatibinia, M.; Chiti, H.; Akbarpour, A.; Naseri, H. Shape optimization of concrete gravity dams considering dam–water–foundation interaction and nonlinear effects. Iran Univ. Sci. Technol. 2016, 6, 115–134. [Google Scholar]
  9. Seifollahi, M.; Abbasi, S.; Abraham, J.; Norouzi, R.; Daneshfaraz, R.; Lotfollahi-Yaghin, M.-A.; Alkan, A. Optimization of gravity concrete dams using the grasshopper algorithm (case study: Koyna Dam). Geotech. Geol. Eng. 2022, 40, 5481–5496. [Google Scholar] [CrossRef]
  10. Kaveh, A.; Zakian, P. Stability based optimum design of concrete gravity dam using CSS, CBO and ECBO algorithms. Int. J. Optim. Civ. Eng. 2015, 5, 419–431. [Google Scholar]
  11. Ferdowsi, A.; Hoseini, S.M.; Farzin, S.; Faramarzpour, M.; Mousavi, S.-F. Shape optimization of gravity dams using a nature-inspired approach. J. Soft Comput. Civ. Eng. 2020, 4, 65–78. [Google Scholar]
  12. Salmasi, F. Design of gravity dam by genetic algorithms. Int. J. Geol. Environ. Eng. 2011, 5, 452–457. [Google Scholar]
  13. Rezaeeian, A.; Davoodi, M.; Jafari, M.K. Determination of optimum cross-section of earth dams using ant colony optimization algorithm. Sci. Iran. 2019, 26, 1104–1121. [Google Scholar] [CrossRef]
  14. Lin, C.; Li, T.; Chen, S.; Liu, X.; Lin, C.; Liang, S. Gaussian process regression-based forecasting model of dam deformation. Neural Comput. Appl. 2019, 31, 8503–8518. [Google Scholar] [CrossRef]
  15. Barzola-Monteses, J.; Gomez-Romero, J.; Espinoza-Andaluz, M.; Fajardo, W. Hydropower production prediction using artificial neural networks: An Ecuadorian application case. Neural Comput. Appl. 2022, 34, 13253–13266. [Google Scholar] [CrossRef]
  16. Ha, P.T.; Tran, D.T.; Nguyen, T.T. Electricity generation cost reduction for hydrothermal systems with the presence of pumped storage hydroelectric plants. Neural Comput. Appl. 2022, 34, 9931–9953. [Google Scholar] [CrossRef]
  17. Tounsi, A.; Temimi, M.; Gourley, J.J. On the use of machine learning to account for reservoir management rules and predict streamflow. Neural Comput. Appl. 2022, 34, 18917–18931. [Google Scholar] [CrossRef]
  18. Allawi, M.F.; Jaafar, O.; Mohamad Hamzah, F.; Ehteram, M.; Hossain, M.S.; El-Shafie, A. Operating a reservoir system based on the shark machine learning algorithm. Environ. Earth Sci. 2018, 77, 366. [Google Scholar] [CrossRef]
  19. Ilhan, A. Forecasting of river water flow rate with machine learning. Neural Comput. Appl. 2022, 34, 20341–20363. [Google Scholar] [CrossRef]
  20. Li, C.; Fang, H. Assessment of climate change impacts on the streamflow for the Mun River in the Mekong Basin, Southeast Asia: Using SWAT model. CATENA 2021, 201, 105199. [Google Scholar] [CrossRef]
  21. Ekhtiari, M.; Zandieh, M.; Tirkolaee, E.B. Optimizing the dam site selection problem considering sustainability indicators and uncertainty: An integrated decision-making approach. J. Clean. Prod. 2023, 428, 139240. [Google Scholar] [CrossRef]
  22. O’Hanley, J.R.; Pompeu, P.S.; Louzada, M.; Zambaldi, L.P.; Kemp, P.S. Optimizing hydropower dam location and removal in the São Francisco river basin, Brazil to balance hydropower and river biodiversity tradeoffs. Landsc. Urban Plan. 2020, 195, 103725. [Google Scholar] [CrossRef]
  23. Kaygusuz, K. Sustainable development of hydropower and biomass energy in Turkey. Energy Convers. Manag. 2002, 43, 1099–1120. [Google Scholar] [CrossRef]
  24. Vilanova, M.R.N.; Balestieri, J.A.P. Hydropower recovery in water supply systems: Models and case study. Energy Convers. Manag. 2014, 84, 414–426. [Google Scholar] [CrossRef]
  25. Kucukali, S. Municipal water supply dams as a source of small hydropower in Turkey. Renew. Energy 2010, 35, 2001–2007. [Google Scholar] [CrossRef]
  26. Manzano-Agugliaro, F.; Alcayde, A.; Montoya, F.G.; Zapata-Sierra, A.; Gil, C. Scientific production of renewable energies worldwide: An overview. Renew. Sustain. Energy Rev. 2013, 18, 134–143. [Google Scholar] [CrossRef]
  27. Hunt, J.D.; Byers, E.; Prenner, R.; de Freitas, M.A.V. Dams with head increaser effect: Harnessing potential and kinetic power from rivers with large head and flow variation. Energy Convers. Manag. 2018, 157, 549–561. [Google Scholar] [CrossRef]
  28. Quaranta, E.; Aggidis, G.; Boes, R.M.; Comoglio, C.; De Michele, C.; Patro, E.R.; Georgievskaia, E.; Harby, A.; Kougias, I.; Muntean, S. Assessing the energy potential of modernizing the European hydropower fleet. Energy Convers. Manag. 2021, 246, 114655. [Google Scholar] [CrossRef]
  29. dos Santos, I.R.B.; Tiago Filho, G.L.; de Vasconcellos, B.T.C.; Júnior, O.H.S.; dos Santos, I.F.S. Energy and economic study of the increased energy production of cascaded hydroelectric plants due to the heightening of the upstream reservoir: A case study in Cipó-Rio das Antas dam. Renew. Energy 2022, 198, 228–245. [Google Scholar] [CrossRef]
  30. Laks, I.; Walczak, Z.; Walczak, N. Fuzzy analytical hierarchy process methods in changing the damming level of a small hydropower plant: Case study of Rosko SHP in Poland. Water Resour. Ind. 2023, 29, 100204. [Google Scholar] [CrossRef]
  31. Ghasempour, R.; Motlagh, S.G.; Montazeri, M.; Shirmohammadi, R. Deployment a hybrid renewable energy system for enhancing power generation and reducing water evaporation of a dam. Energy Rep. 2022, 8, 10272–10289. [Google Scholar] [CrossRef]
  32. Zhu, D.; Griffiths, D.; Fenton, G.A.; Huang, J. Probabilistic stability analyses of two-layer undrained slopes. Comput. Geotech. 2025, 182, 107178. [Google Scholar] [CrossRef]
  33. Wang, Y.; Zhu, L.; Xue, Y. A Comprehensive Review on Dual-Pathway Utilization of Coal Gangue Concrete: Aggregate Substitution, Cementitious Activity Activation, and Performance Optimization. Buildings 2026, 16, 302. [Google Scholar] [CrossRef]
  34. Devlet Su İşleri Genel Müdürlüğü Baraj Detay Sayfası. Available online: https://web.archive.org/web/20180225190922/http://www2.dsi.gov.tr/baraj/detay.cfm?BarajID=43 (accessed on 28 December 2024).
  35. Abualigah, L.; Elaziz, M.A.; Khasawneh, A.M.; Alshinwan, M.; Ibrahim, R.A.; Al-Qaness, M.A.; Mirjalili, S.; Sumari, P.; Gandomi, A.H. Meta-heuristic optimization algorithms for solving real-world mechanical engineering design problems: A comprehensive survey, applications, comparative analysis, and results. Neural Comput. Appl. 2022, 34, 4081–4110. [Google Scholar] [CrossRef]
  36. Turgut, M.S.; Turgut, O.E.; Abualigah, L. Chaotic quasi-oppositional arithmetic optimization algorithm for thermo-economic design of a shell and tube condenser running with different refrigerant mixture pairs. Neural Comput. Appl. 2022, 34, 8103–8135. [Google Scholar] [CrossRef]
  37. Agushaka, J.O.; Ezugwu, A.E. Advanced arithmetic optimization algorithm for solving mechanical engineering design problems. PLoS ONE 2021, 16, e0255703. [Google Scholar] [CrossRef]
  38. Yiğit, H.; Ürgün, S.; Mirjalili, S. Comparison of recent metaheuristic optimization algorithms to solve the SHE optimization problem in MLI. Neural Comput. Appl. 2023, 35, 7369–7388. [Google Scholar] [CrossRef]
  39. Lin, C.; Li, T.; Chen, S.; Lin, C.; Liu, X.; Gao, L.; Sheng, T. Structural identification in long-term deformation characteristic of dam foundation using meta-heuristic optimization techniques. Adv. Eng. Softw. 2020, 148, 102870. [Google Scholar] [CrossRef]
  40. Holland, J.H. Genetic algorithms and the optimal allocation of trials. SIAM J. Comput. 1973, 2, 88–105. [Google Scholar] [CrossRef]
  41. Yang, Y. An upper bound of the mutation probability in the genetic algorithm for general 0-1 knapsack problem. arXiv 2024, arXiv:2403.11307. [Google Scholar] [CrossRef]
  42. Tarkowski, T. Genetic algorithm formulation and tuning with use of test functions. arXiv 2022, arXiv:2210.03217. [Google Scholar] [CrossRef]
  43. Haupt, R.L.; Haupt, S.E. Practical Genetic Algorithms; John Wiley & Sons: Hoboken, NJ, USA, 2004. [Google Scholar]
  44. Chagas, J.B.; Blank, J.; Wagner, M.; Souza, M.J.; Deb, K. A non-dominated sorting based customized random-key genetic algorithm for the bi-objective traveling thief problem. J. Heuristics 2021, 27, 267–301. [Google Scholar]
  45. Lipowski, A.; Lipowska, D. Roulette-wheel selection via stochastic acceptance. Phys. A Stat. Mech. Its Appl. 2012, 391, 2193–2196. [Google Scholar] [CrossRef]
  46. Goldberg, D.E.; Holland, J.H. Genetic Algorithms and Machine Learning. Mach. Learn. 1988, 3, 95–99. [Google Scholar] [CrossRef]
  47. Mitchell, M. An Introduction to Genetic Algorithms; MIT Press: Cambridge, MA, USA, 1998. [Google Scholar]
  48. Sivanandam, S.; Deepa, S.; Sivanandam, S.; Deepa, S. Genetic Algorithms; Springer: Berlin/Heidelberg, Germany, 2008. [Google Scholar]
  49. Long, W.; Cai, S.; Jiao, J.; Tang, M. An efficient and robust grey wolf optimizer algorithm for large-scale numerical optimization. Soft Comput. 2020, 24, 997–1026. [Google Scholar] [CrossRef]
  50. Mirjalili, S.; Mirjalili, S.M.; Lewis, A. Grey wolf optimizer. Adv. Eng. Softw. 2014, 69, 46–61. [Google Scholar] [CrossRef]
  51. Li, L.-L.; Ren, X.-Y.; Tseng, M.-L.; Wu, D.-S.; Lim, M.K. Performance evaluation of solar hybrid combined cooling, heating and power systems: A multi-objective arithmetic optimization algorithm. Energy Convers. Manag. 2022, 258, 115541. [Google Scholar] [CrossRef]
  52. Abualigah, L.; Diabat, A.; Mirjalili, S.; Abd Elaziz, M.; Gandomi, A.H. The arithmetic optimization algorithm. Comput. Methods Appl. Mech. Eng. 2021, 376, 113609. [Google Scholar] [CrossRef]
  53. Bahmanyar, D.; Razmjooy, N.; Mirjalili, S. Multi-objective scheduling of IoT-enabled smart homes for energy management based on Arithmetic Optimization Algorithm: A Node-RED and NodeMCU module-based technique. Knowl.-Based Syst. 2022, 247, 108762. [Google Scholar]
  54. Monga, P.; Sharma, M.; Sharma, S.K. A comprehensive meta-analysis of emerging swarm intelligent computing techniques and their research trend. J. King Saud Univ.-Comput. Inf. Sci. 2022, 34, 9622–9643. [Google Scholar] [CrossRef]
  55. Reynolds, C.W. Flocks, herds and schools: A distributed behavioral model. In Proceedings of the 14th Annual Conference on Computer Graphics and Interactive Techniques, Anaheim, CA, USA, 27–31 July 1987; Association for Computing Machinery: New York, NY, USA, 1987; pp. 25–34. [Google Scholar]
  56. Mirjalili, S. Dragonfly algorithm: A new meta-heuristic optimization technique for solving single-objective, discrete, and multi-objective problems. Neural Comput. Appl. 2016, 27, 1053–1073. [Google Scholar]
  57. Subaş, N. Sürekli/İkili Parçacık Sürü Optimizasyonu ve Destek Vektör Makinelerinin Hibrit Kullanımı Ile Özellik Seçimi. Master’s Thesis, Mimar Sinan Fine Arts University, Istanbul, Turkey, 2019. [Google Scholar]
  58. Rahman, N.H.; Zobaa, A.F.; Theodoridis, M. Improved BPSO for optimal PMU placement. In Proceedings of the 2015 50th International Universities Power Engineering Conference (UPEC), Stoke on Trent, UK, 1–4 September 2015; IEEE: New York, NY, USA, 2015; pp. 1–4. [Google Scholar]
  59. Marzoughi, A.; Selamat, H.; Rahmat, M.F.a.; Rahim, H.A. Optimized proportional integral derivative (PID) controller for the exhaust temperature control of a gas turbine system using particle swarm optimization. Int. J. Phys. Sci. 2012, 7, 720–729. [Google Scholar] [CrossRef]
  60. Jia, H.; Rao, H.; Wen, C.; Mirjalili, S. Crayfish optimization algorithm. Artif. Intell. Rev. 2023, 56, 1919–1979. [Google Scholar] [CrossRef]
  61. Xiao, B.; Wang, R.; Deng, Y.; Yang, Y.; Lu, D. Simplified Crayfish Optimization Algorithm. In Proceedings of the 2024 IEEE 7th Advanced Information Technology, Electronic and Automation Control Conference (IAEAC), Chongqing, China, 15–17 March 2024; IEEE: New York, NY, USA, 2024; pp. 392–396. [Google Scholar]
  62. Akbari, M.A.; Zare, M.; Azizipanah-Abarghooee, R.; Mirjalili, S.; Deriche, M. The cheetah optimizer: A nature-inspired metaheuristic algorithm for large-scale optimization problems. Sci. Rep. 2022, 12, 10953. [Google Scholar] [CrossRef] [PubMed]
  63. Vijay, M.; Sunil, J.; Vincy, V.A.G.; IjazKhan, M.; Abdullaev, S.S.; Eldin, S.M.; Govindan, V.; Ahmad, H.; Askar, S. Underwater wireless sensor network-based multihop data transmission using hybrid cat cheetah optimization algorithm. Sci. Rep. 2023, 13, 10810. [Google Scholar] [CrossRef] [PubMed]
  64. Creager, W.P. The Economical Top Width of Non-Overflow Dams. Trans. Am. Soc. Civ. Eng. 1916, 80, 723–734. [Google Scholar] [CrossRef]
  65. T.C. Tarım ve Orman Bakanlığı Devlet Su işleri Genel Müdürlüğü 2025 Yılı Birim Fiyat Kitabı. Available online: https://cdniys.tarimorman.gov.tr/api/File/GetFile/425/Sayfa/738/1086/DosyaGaleri/dsi_2025_yili_birim_fiyat_kitabi.pdf (accessed on 4 August 2025).
  66. Available online: https://www.tcmb.gov.tr/wps/wcm/connect/TR/TCMB+TR/Main+Menu/Istatistikler/Doviz+Kurlari/Gosterge+Niteligindeki+Merkez+Bankasi+Kurlarii/ (accessed on 26 December 2025).
Figure 1. Methodological workflow integrating remote sensing data and metaheuristic algorithms for proactive renewal and cross-section optimization of Hasanlar Dam.
Figure 1. Methodological workflow integrating remote sensing data and metaheuristic algorithms for proactive renewal and cross-section optimization of Hasanlar Dam.
Sustainability 18 03312 g001
Figure 2. Spatial and technical framework of the project. (a) High-resolution site map showing the strategic locations of the existing Hasanlar Dam and the planned new dam axis in the upper part of the basin. (b) Technical description of the design parameters (height (H), crest width (B), and slopes n, m) based on a typical cross-section of the proposed new concrete gravity dam.
Figure 2. Spatial and technical framework of the project. (a) High-resolution site map showing the strategic locations of the existing Hasanlar Dam and the planned new dam axis in the upper part of the basin. (b) Technical description of the design parameters (height (H), crest width (B), and slopes n, m) based on a typical cross-section of the proposed new concrete gravity dam.
Sustainability 18 03312 g002
Figure 3. Spatial and topographic characteristics of the proposed dam site: (left) the delineated catchment area based on the selected dam axis, and (right) the extracted topographic cross-section profile of the river valley at the proposed axis.
Figure 3. Spatial and topographic characteristics of the proposed dam site: (left) the delineated catchment area based on the selected dam axis, and (right) the extracted topographic cross-section profile of the river valley at the proposed axis.
Sustainability 18 03312 g003
Figure 4. Spatial data processing for contour isolation: (a) initial 2 m contour lines generated for the entire catchment area, and (b) curated contour lines isolated exclusively to the proposed dam axis.
Figure 4. Spatial data processing for contour isolation: (a) initial 2 m contour lines generated for the entire catchment area, and (b) curated contour lines isolated exclusively to the proposed dam axis.
Sustainability 18 03312 g004
Figure 5. Geospatial modeling of reservoir parameters: (a) surface area mapping derived from contour isolation, and (b) raster-based elevation modeling for sequential depth assessment.
Figure 5. Geospatial modeling of reservoir parameters: (a) surface area mapping derived from contour isolation, and (b) raster-based elevation modeling for sequential depth assessment.
Sustainability 18 03312 g005
Figure 6. Volumetric capacity as a function of crest elevation (stage-storage relation), demonstrating a distinct exponential trend in reservoir storage as water levels surpass the 420 m elevation datum.
Figure 6. Volumetric capacity as a function of crest elevation (stage-storage relation), demonstrating a distinct exponential trend in reservoir storage as water levels surpass the 420 m elevation datum.
Sustainability 18 03312 g006
Figure 7. Spatial mapping of the peak reservoir inundation limits at the designated 466 m crest height, integrated with 30 cm resolution satellite datasets, to evaluate the projected environmental footprint across the local terrain.
Figure 7. Spatial mapping of the peak reservoir inundation limits at the designated 466 m crest height, integrated with 30 cm resolution satellite datasets, to evaluate the projected environmental footprint across the local terrain.
Sustainability 18 03312 g007
Figure 8. Horizontal and vertical loads acting on the dam.
Figure 8. Horizontal and vertical loads acting on the dam.
Sustainability 18 03312 g008
Figure 9. Convergence curve comparison of proposed algorithms.
Figure 9. Convergence curve comparison of proposed algorithms.
Sustainability 18 03312 g009
Figure 10. Comparison of initial and optimal cross sections.
Figure 10. Comparison of initial and optimal cross sections.
Sustainability 18 03312 g010
Table 1. Parameter settings of the optimization algorithms used in this study.
Table 1. Parameter settings of the optimization algorithms used in this study.
AlgorithmParameterSymbolValueDescription
Common SettingsPopulation SizeN30Constant for all algorithms
Max IterationsTmax1000Stopping criterion
GACrossover ProbabilityPc0.8Rate of offspring generation
Mutation ProbabilityPm0.05Random variation rate
PSOInertia Weightw0.9 → 0.4Linearly decreasing
Acceleration Coeffs.c1, c22.0Cognitive and social components
GWOControl Parameterα5Linear decrease over iterations
AOAMin Accelerationα5Sensitivity parameter
Max Accelerationμ0.5Control parameter
DAInertia Weightw0.9 → 0.4Controls global exploration
COATemperatureTamb25Ambient temperature
COInitial EnergyE0RamdomInitial hunting energy
Table 2. Horizontal-vertical forces and overturning calculation variables acting on the dam.
Table 2. Horizontal-vertical forces and overturning calculation variables acting on the dam.
ForcesDirectionFormulationMoment ArmSymbol
W1 (dam weight)Vertical0.5 x2 H γc1/3 x2 + B + x3M1
W2 (dam weight)VerticalB H γc0.5 B + x3M2
W3 (dam weight)Vertical0.5 x3 x4 γc2/3 x3M3
W4 (water pressure from the upstream to the dam)Vertical0.5 x1 x2 γw2/3 x2 + B + x3M4
P (upstream water pressure)Horizontal0.5 h2 γwh/3M5
U (uplift pressure)Vertical0.5 h L γw2/3 LM6
Table 3. Initial solution geometry.
Table 3. Initial solution geometry.
H (m)B (m)h (m)f (m)L (m)X1 (m)X3 (m)X2 (m)X4 (m)nmArea (m2)
7810.9275382.52785615.60700.200.803420.16
Table 4. Computation of loads on the dam for the initial solution.
Table 4. Computation of loads on the dam for the initial solution.
ForcesDirectionFormulationValue (kN)Moment ArmValue (m)SymbolMoment (kN.m)
W1Vertical0.5 x2 H γc14,040.002/3 x2 + B + x377.32M11,085,572.80
W2VerticalB H γc20,442.240.5 B + x361.46M21,256,380.07
W3Vertical0,5 x3 x4 γc47,040.002/3 x337.33M31,756,160.00
W4Vertical0.5 x1 x2 γw5968.402/3 x2 + B + x377.32M4461,477.00
PHorizontal0.5 h2 γw27,590.63h/325.00M6689,765.63
UVertical0.5 h L γw404.762/3 L77.32M731,296.09
Here, γc is calculated as 24 kN/m3 and γw as 9.81 kN/m3.
Table 5. Comparison of optimized geometric dimensions.
Table 5. Comparison of optimized geometric dimensions.
Optimization TypeX2 (m)X3 (m)nmL (m)Area (m2)Cross-Section Gain (%)
Initial CS15.6056.000.200.8082.523420.160.00%
PSO0.0044.700.000.6455.622416.1729.36%
DA0.0047.600.000.6858.522517.7626.38%
AOA0.0044.740.000.6455.662417.5728.35%
CAO0.0044.700.000.6455.622416.1729.36%
GWO0.0244.680.000.6455.622416.4729.35%
CO0.0544.660.000.6455.632416.8528.37%
GA0.3944.420.010.6355.732421.5329.20%
Table 6. Comparison of optimized moments.
Table 6. Comparison of optimized moments.
Optimization TypeM1 (kN.m)M2 (kN.m)M3 (kN.m)M4 (kN.m)M6 (kN.m)
Initial CS1,085,572.801,256,380.071,756,160.00461,477.0031,296.09
PSO0.001,025,329.051,118,798.880.0015,172.60
DA0.001,084,665.251,268,825.600.0016,797.62
AOA0.001,026,147.041,120,802.930.0015,194.44
CAO0.001,025,329.051,118,798.880.0015,172.60
GWO1011.101,025,042.571,118,097.41429.8215,174.14
CO2494.971,024,590.061,116,989.891060.6115,175.54
GA19,546.621,019,563.381,104,723.858309.2715,196.32
Table 7. Optimal moment reduction amounts.
Table 7. Optimal moment reduction amounts.
Optimization TypeM1M2M3M4M6
PSO100.00%18.39%36.29%100.00%51.52%
DA100.00%13.67%27.75%100.00%46.33%
AOA100.00%18.33%36.18%100.00%51.45%
CAO100.00%18.39%36.29%100.00%51.52%
GWO99.91%18.41%36.33%99.91%51.51%
CO99.77%18.45%36.40%99.77%51.51%
GA98.20%18.85%37.10%98.20%51.44%
Table 8. Optimal load amounts.
Table 8. Optimal load amounts.
Optimization TypeW1 (kN)W2 (kN)W3 (kN)W4 (kN)U (kN)
Initial CS14,040.0020,442.2447,040.005968.40404.76
PSO0.0020,442.2437,545.790.00272.80
DA0.0020,442.2439,984.000.00287.04
AOA0.0020,442.2437,579.410.00273.00
CAO0.0020,442.2437,545.790.00272.80
GWO18.1820,442.2437,534.027.73272.83
CO44.8620,442.2437,515.419.07272.87
GA351.5820,442.2437,308.87149.46273.34
Table 9. Optimal load reduction amounts.
Table 9. Optimal load reduction amounts.
Optimization TypeW1W3W4U
PSO100.00%20.1833%100.00%32.60%
DA100.00%15.0000%100.00%29.08%
CAO100.00%20.1833%100.00%32.60%
AOA100.00%20.1118%100.00%32.55%
GWO99.87%20.21%99.95%32.59%
GA97.50%20.69%97.50%32.47%
CO99.68%20.25%99.68%32.58%
Disclaimer/Publisher’s Note: The statements, opinions and data contained in all publications are solely those of the individual author(s) and contributor(s) and not of MDPI and/or the editor(s). MDPI and/or the editor(s) disclaim responsibility for any injury to people or property resulting from any ideas, methods, instructions or products referred to in the content.

Share and Cite

MDPI and ACS Style

Genç, Ö.; Uğur, L.O.; Akbıyıklı, R.; Bozali, B.; Ateş, V. Revitalizing Water Storage Capacity: Remote Sensing and Optimization-Based Design for a New Dam. Sustainability 2026, 18, 3312. https://doi.org/10.3390/su18073312

AMA Style

Genç Ö, Uğur LO, Akbıyıklı R, Bozali B, Ateş V. Revitalizing Water Storage Capacity: Remote Sensing and Optimization-Based Design for a New Dam. Sustainability. 2026; 18(7):3312. https://doi.org/10.3390/su18073312

Chicago/Turabian Style

Genç, Ömer, Latif Onur Uğur, Rıfat Akbıyıklı, Beytullah Bozali, and Volkan Ateş. 2026. "Revitalizing Water Storage Capacity: Remote Sensing and Optimization-Based Design for a New Dam" Sustainability 18, no. 7: 3312. https://doi.org/10.3390/su18073312

APA Style

Genç, Ö., Uğur, L. O., Akbıyıklı, R., Bozali, B., & Ateş, V. (2026). Revitalizing Water Storage Capacity: Remote Sensing and Optimization-Based Design for a New Dam. Sustainability, 18(7), 3312. https://doi.org/10.3390/su18073312

Note that from the first issue of 2016, this journal uses article numbers instead of page numbers. See further details here.

Article Metrics

Article metric data becomes available approximately 24 hours after publication online.
Back to TopTop