Nonlinear and Threshold Effects of Urban Green Space Landscape Patterns on Carbon Sequestration Capacity: Evidence from Lanzhou and Baotou
Abstract
1. Introduction
- (1)
- How do the dominant landscape configuration metrics contributing to carbon sequestration differ between Lanzhou and Baotou?
- (2)
- Do landscape–carbon relationships exhibit city-specific nonlinear and threshold effects?
- (3)
- What configuration mechanisms underlie the divergent carbon sequestration responses between the two cities?
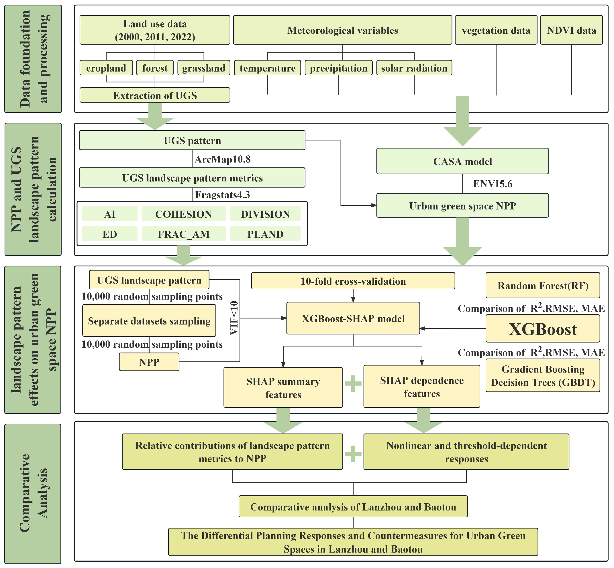
2. Materials and Methods
2.1. Study Area
2.2. Data Sources and Processing
2.3. Estimation of Net Primary Productivity Using the CASA Model
2.4. Quantification of Urban Green Space Landscape Pattern Metrics
2.5. XGBoost-SHAP
2.5.1. XGBoost-Based Regression Modeling
2.5.2. SHAP-Based Model Interpretation
3. Results
3.1. Urban Green Space Pattern Dynamics in Lanzhou and Baotou (2000–2022)
3.2. Spatiotemporal Dynamics of Urban Green Space NPP in Lanzhou and Baotou (2000–2022)
3.3. Spatiotemporal Heterogeneity of Urban Green Space Landscape Metrics (2000–2022)
3.4. XGBoost-SHAP Analysis of Landscape Pattern Effects on Urban Green Space NPP
3.4.1. Comparison of Model Performance
3.4.2. Temporal Evolution of Landscape Metric Contributions to NPP
3.4.3. Nonlinear and Threshold-Dependent Responses of NPP to Landscape Metrics
- (1)
- Lanzhou: Increasing Structural Sensitivity under Topographic Constraint
3.4.4. Divergent Ecological Regimes Between Two Arid Industrial Cities
4. Discussion
4.1. Implications of Landscape Configuration for Urban Green Space Carbon Sequestration
4.1.1. Divergent Structural Controls Under Arid and Semi-Arid Conditions
4.1.2. Context-Dependent Ecological Pathways
4.2. City-Specific Planning Implications for Lanzhou and Baotou
4.2.1. Lanzhou: Maintaining Minimum Aggregation and Limiting Fragmentation
4.2.2. Baotou: Controlling Edge Density and Fragmentation Upper Limits
4.2.3. Threshold-Guided Implementation Under Industrial Constraints
4.3. Limitations and Future Research Directions
5. Conclusions
Author Contributions
Funding
Institutional Review Board Statement
Informed Consent Statement
Data Availability Statement
Conflicts of Interest
Abbreviations
| Abbreviations | Full name |
| UGS | Urban green spaces |
| CASA | Carnegie–Ames–Stanford Approach |
| NPP | Net primary productivity |
| AI | Aggregation index |
| ED | Edge density |
| DIVISION | Division index |
| PLAND | Percentage of landscape |
| FRAC_AM | Area-weighted mean fractal dimension |
| COHESION | Cohesion index |
| SHAP | SHapley Additive exPlanations |
References
- Kais, S.; Sami, H. An Econometric Study of the Impact of Economic Growth and Energy Use on Carbon Emissions: Panel Data Evidence from Fifty Eight Countries. Renew. Sustain. Energy Rev. 2016, 59, 1101–1110. [Google Scholar] [CrossRef]
- Ming, X.; Wang, Q.; Luo, K.; Zhang, X.; Fan, J. Multi-Scenario Carbon Emission Forecasting through Boosting-Assisted Logarithmic Mean Divisia Index and Low Emission Analysis Platform in Zhejiang, China. J. Clean. Prod. 2025, 537, 147202. [Google Scholar] [CrossRef]
- Zhao, Y.; Wu, L.; Shi, B.; Zhang, H.; Miao, C. The Influencing Factors and Scenario Simulation of Embodied Carbon Emissions in Manufacturing Trade in the Yellow River Basin: An Analysis from the Perspective of Technological Effects. Energy 2026, 342, 139619. [Google Scholar] [CrossRef]
- Liu, C.; Chen, C.; Wang, Y.; Zhang, M.; Song, X.; Liu, L.; Li, P.; Li, Z.-H. Multidimensional Impacts of Ocean Alkalinity Enhancement on Aquatic Ecosystems and Fisheries Carbon Sequestration Capacity. Environ. Impact Assess. Rev. 2025, 115, 108026. [Google Scholar] [CrossRef]
- Wang, J.; Shao, Z.; Fu, P.; Zhuang, Q.; Chang, J.; Jing, P.; Zhao, Z.; Xu, Z.; Wang, S.; Yang, F. Unraveling the Impact of Urban Expansion on Vegetation Carbon Sequestration Capacity: A Case Study of the Yangtze River Economic Belt. Sustain. Cities Soc. 2025, 120, 106157. [Google Scholar] [CrossRef]
- Shi, W.Y.; Chen, Y.Z.; Feng, X.M. Identifying the Terrestrial Carbon Benefits from Ecosystem Restoration in Ecologically Fragile Regions. Agric. Ecosyst. Environ. 2020, 296, 106889. [Google Scholar] [CrossRef]
- Liu, Y.; Dou, X.; Wang, C.; Song, M.; Liu, D.; Liu, X.; Zhu, Q. Long-Term Nitrogen Addition Enhanced Soil Carbon Sequestration through Coupled Physicochemical and Microbial Mechanisms in a Temperate Forest. J. Environ. Manag. 2025, 393, 127068. [Google Scholar] [CrossRef]
- Guo, J.; Li, J. Efficiency Evaluation and Influencing Factors of Energy Saving and Emission Reduction: An Empirical Study of China’s Three Major Urban Agglomerations from the Perspective of Environmental Benefits. Ecol. Indic. 2021, 133, 108410. [Google Scholar] [CrossRef]
- Kang, J.; Zhang, B.; Zhang, Q.; Li, C.; Ma, J.; Yin, J.; Yu, K.; Hu, Y.; Bou-Zeid, E. Global Urbanization Indirectly ‘Enhances’ the Carbon Sequestration Capacity of Urban Vegetation. Geogr. Sustain. 2025, 6, 100268. [Google Scholar] [CrossRef]
- Yi, Y.; Zhang, C.; Zhang, G.; Xing, L.; Zhong, Q.; Liu, J.; Lin, Y.; Zheng, X.; Yang, N.; Sun, H.; et al. Effects of Urbanization on Landscape Patterns in the Middle Reaches of the Yangtze River Region. Land 2021, 10, 1025. [Google Scholar] [CrossRef]
- Wang, A.; Kafy, A.-A.; Rahaman, Z.A.; Rahman, M.T.; Faisal, A.A.; Afroz, F. Investigating Drivers Impacting Vegetation Carbon Sequestration Capacity on the Terrestrial Environment in 127 Chinese Cities. Environ. Sustain. Indic. 2022, 16, 100213. [Google Scholar] [CrossRef]
- Lee, J.-H.; Ko, Y.; McPherson, E.G. The Feasibility of Remotely Sensed Data to Estimate Urban Tree Dimensions and Biomass. Urban For. Urban Green. 2016, 16, 208–220. [Google Scholar] [CrossRef]
- Xu, Y.; Huang, W.-T.; Yao, Y.-F.; Xu, M.; Zou, B.; Feng, Y.-X. Carbon Sequestration in Vulnerable Ecological Regions of China: Limitations and Opportunities. J. Clean. Prod. 2024, 475, 143702. [Google Scholar] [CrossRef]
- Xu, F.; Yan, Q.; Ding, Z. A Study on Perception of Urban Green Space Carbon Sequestration Based on Biotope Classification: A Case Study of the Urban Forest in Shanghai. Trees For. People 2025, 22, 101047. [Google Scholar] [CrossRef]
- Wang, H. Emission-Side Drivers Affecting Carbon Neutrality Based on Vegetation Carbon Sequestration: Evidence from China. Chin. J. Popul. Resour. Environ. 2024, 22, 87–97. [Google Scholar] [CrossRef]
- Jiang, J.; Mukhametov, A.; Philippova, A.; Bakshtanin, A. Modeling Soil Carbon Accumulation in Irrigated Agricultural Systems. Ecol. Model. 2024, 491, 110664. [Google Scholar] [CrossRef]
- Tang, H.; Hu, J.; Liu, Y.; Li, B.; Wang, J.; Tong, W.K.; Yue, M.R.; Zou, J.J.; Gao, M.; Zhang, S.; et al. Enhancing Soil Carbon Sequestration Capacity: Synergistic Effect of Low-Release Biochar and Autotrophic Microbial Agents over One Year. J. Environ. Chem. Eng. 2025, 13, 119092. [Google Scholar] [CrossRef]
- Gorain, S.; Dutta, S.; Balo, S.; Malakar, A.; Roy Choudhury, M.; Das, S. Harnessing Green Wealth: A Two-Decade Global Assessment of Forest Carbon Sequestration and Credits and the Economic Implications of Sustainable Forest Management Practices. J. Environ. Manag. 2025, 393, 126987. [Google Scholar] [CrossRef]
- Qiao, E.; Reheman, R.; Zhou, Z.; Tao, S. Evaluation of Landscape Ecological Security Pattern via the “Pattern-Function-Stability” Framework in the Guanzhong Plain Urban Agglomeration of China. Ecol. Indic. 2024, 166, 112325. [Google Scholar] [CrossRef]
- Shamuxi, A.; Han, B.; Jin, X.; Wusimanjiang, P.; Abudukerimu, A.; Chen, Q.; Zhou, H.; Gong, M. Spatial Pattern and Driving Mechanisms of Dryland Landscape Ecological Risk: Insights from an Integrated Geographic Detector and Machine Learning Model. Ecol. Indic. 2025, 172, 113305. [Google Scholar] [CrossRef]
- Wang, S.; Xu, Q.; Li, S.; Fu, Z.; Lin, Y. A Framework for Ecological Restoration Baseline Delineation Integrating Geology-Landscape-Ecology and Carbon Sinks Based on Geographical Similarity. J. Environ. Manag. 2025, 395, 127865. [Google Scholar] [CrossRef]
- Liu, J.; Pei, X.; Zhu, W.; Jiao, J. Multi-Scenario Simulation of Carbon Budget Balance in Arid and Semi-Arid Regions. J. Environ. Manag. 2023, 346, 119016. [Google Scholar] [CrossRef]
- Zhu, R.; Jiang, Y.; Wang, B.; Zhang, Y. Changes in Human Settlement Environments and Their Drivers in Valley Cities Located in Arid and Semi-Arid Regions: A Case Study of Lanzhou in Western China. Res. Cold Arid Reg. 2024, 16, 149–158. [Google Scholar] [CrossRef]
- Wang, Z.; Liang, C.; Liu, J.; Liu, H.; Xu, X.; Xue, P.; Gong, H.; Jiao, F.; Zhang, M. How Urbanization Shapes the Ecosystem Carbon Sink of Vegetation in China: A Spatiotemporal Analysis of Direct and Indirect Effects. Urban Clim. 2024, 55, 101896. [Google Scholar] [CrossRef]
- Ning, Z.; Li, D.; Chen, C.; Xie, C.; Chen, G.; Xie, T.; Wang, Q.; Bai, J.; Cui, B. The Importance of Structural and Functional Characteristics of Tidal Channels to Smooth Cordgrass Invasion in the Yellow River Delta, China: Implications for Coastal Wetland Management. J. Environ. Manag. 2023, 342, 118297. [Google Scholar] [CrossRef] [PubMed]
- Hu, Y.-J.; Cao, R.-J. A Theoretical Framework for the Methodology of Carbon Sink Assessment in China: A Literature Review. Ecol. Model. 2026, 513, 111413. [Google Scholar] [CrossRef]
- Zhang, H.; Ma, C.; Liu, P. Dynamic Evaluation of the Ecological Evolution and Quality of Arid and Semi-Arid Deserts in the Aibugai River Basin Based on an Improved Remote Sensing Ecological Index. Ecol. Inform. 2024, 82, 102727. [Google Scholar] [CrossRef]
- Xiong, S.; Yang, F.; Fan, H.; Zhang, J. Multiscale Coordination Dynamics in Large Freshwater Lake Basin Ecosystems: Machine Learning Reveals Spatiotemporal Variations and Driving Mechanisms of Risk–Quality–Service Process Interactions. Ecol. Indic. 2025, 180, 114381. [Google Scholar] [CrossRef]
- Zhang, Q.; Wang, P.; Sun, W.; Chang, Z.; Liang, J.; Liu, X.; Ji, G. Spatiotemporal Evolution Characteristics, Driving Factors, and Risk Assessment of Water Quality in Long-Distance Inter-Basin Water Transfer Projects during 2015–2023. J. Environ. Manag. 2025, 394, 127506. [Google Scholar] [CrossRef]
- Costa, D.; Liu, J.; Palma, P. Multidecadal Water Quality Trends across 15 European River Basins along a Mediterranean Climate Gradient. Sci. Total Environ. 2025, 998, 180230. [Google Scholar] [CrossRef]
- Piscopo, V.; Ascione, S.; Scamardella, A. A New Wave Spectrum Assessment Procedure Based on Spearman Rank Correlation Algorithm. Ocean Eng. 2024, 308, 118348. [Google Scholar] [CrossRef]
- Zhang, L.; Wang, L. Optimization of Site Investigation Program for Reliability Assessment of Undrained Slope Using Spearman Rank Correlation Coefficient. Comput. Geotech. 2023, 155, 105208. [Google Scholar] [CrossRef]
- Gao, C.; Feng, Y.; Tong, X.; Lei, Z.; Chen, S.; Zhai, S. Modeling Urban Growth Using Spatially Heterogeneous Cellular Automata Models: Comparison of Spatial Lag, Spatial Error and GWR. Comput. Environ. Urban Syst. 2020, 81, 101459. [Google Scholar] [CrossRef]
- Qu, C.; Xu, J.; Li, W.; Shi, S.; Liu, B. Quantifying the Nonlinear Effects of Urban-Rural Blue-Green Landscape Combination Patterns on the Trade-off between Carbon Sinks and Surface Temperature: An Approach Based on Self-Organizing Mapping and Interpretable Machine Learning. Sustain. Cities Soc. 2025, 130, 106608. [Google Scholar] [CrossRef]
- Yuan, Y.; Tang, S.; Zhang, J.; Guo, W. Quantifying the Relationship between Urban Blue-Green Landscape Spatial Pattern and Carbon Sequestration: A Case Study of Nanjing’s Central City. Ecol. Indic. 2023, 154, 110483. [Google Scholar] [CrossRef]
- Liu, Y.; Sun, Y.; Ming, Y. Nonlinear and Interacting Influence of 2D/3D Factors on Park Cooling Effect in China Using Gradient Boosting Decision Tree and Shapely. Build. Environ. 2025, 279, 113066. [Google Scholar] [CrossRef]
- Yang, W.; Chen, Y. The Influencing Factors and Nonlinear Effects on Residents’ Green Space Usage Behavior Patterns: An Interpretable Machine Learning Modelling Approach. Travel Behav. Soc. 2026, 43, 101223. [Google Scholar] [CrossRef]
- Damiano, M.; Villari, R.; Colangeli, A.; Flammini, D.; Fonnesu, N.; Gaudio, P.; Lungaroni, M.; Moro, F.; Noce, S.; Previti, A.; et al. Preliminary Study for a Machine Learning Model for GENeuSIS. Fusion Eng. Des. 2026, 224, 115594. [Google Scholar] [CrossRef]
- Lundberg, S.M.; Erion, G.; Chen, H.; DeGrave, A.; Prutkin, J.M.; Nair, B.; Katz, R.; Himmelfarb, J.; Bansal, N.; Lee, S.-I. From Local Explanations to Global Understanding with Explainable AI for Trees. Nat Mach Intell 2020, 2, 56–67. [Google Scholar] [CrossRef]
- Jia, L.; Yu, K.; Li, Z.; Li, P.; Xu, G.; Cong, P.; Li, B. Spatiotemporal Pattern of NPP and Its Response to Climatic Factors in the Yangtze River Economic Belt. Ecol. Indic. 2024, 162, 112017. [Google Scholar] [CrossRef]
- Su, J.; Wu, H.; Zhang, X.; Zhang, Z. Research on the Impact of Sand and Dust Weather on the Social-Ecological System Resilience Based on the DPWSIR Model—Taking the Arid Cities of Northwest China as an Example. Ecol. Indic. 2024, 166, 112314. [Google Scholar] [CrossRef]
- Liu, B.; Sun, Y.; Luo, X.; Zhang, D.; Qian, Z. Research on Yellow River Basin Ecosystem Resilience and Regional Economic Coupling Coordination. J. Nat. Conserv. 2025, 88, 127047. [Google Scholar] [CrossRef]
- Zabihi, M.; Mostafazadeh, R.; Sedaghati Gonabadi, I. Analyzing the Spatial Patterns and Changes in Urban Green Spaces of an under Rapid Urbanization Area through Landscape Metrics. Adv. Space Res. 2025, 76, 2779–2794. [Google Scholar] [CrossRef]
- Du, Z.; Cui, H.; Yan, F.; Wang, L.; Wei, Z.; Hu, W.; Xie, S.; Tao, C.; Xu, Q.; Xu, Q.; et al. CH4 and CO2 Emissions and Dissolved Carbon Exporting in Rivers on the Upper Lanzhou Section of the Yellow River, China. Geosci. Front. 2025, 16, 102057. [Google Scholar] [CrossRef]
- Zhao, Y.; Yin, Z.; Zhang, X.; Kuang, Y.; Zhao, Y.; Liu, J.; Zhang, Q.; Li, Y. Collaborative Control Path of Pollution and Carbon Reduction in Industrial Field in Hohhot–Baotou–Ordos Region of Inner Mongolia. Heliyon 2024, 10, e40695. [Google Scholar] [CrossRef] [PubMed]
- Li, M.; Liu, B.; Qu, J.; Song, N.; Meng, C.; Dun, Y.; Chen, X. Dynamic Changes and Influential Factors of Blowouts in a Desert Artificial Ecosystem at the Southeastern Margin of Tengger Desert in China. J. Environ. Manag. 2025, 374, 124026. [Google Scholar] [CrossRef]
- Zhang, X.; Zhao, T.; Xu, H.; Liu, W.; Wang, J.; Chen, X.; Liu, L. GLC_FCS30D: The First Global 30 m Land-Cover Dynamics Monitoring Product with a Fine Classification System for the Period from 1985 to 2022 Generated Using Dense-Time-Series Landsat Imagery and the Continuous Change-Detection Method. Earth Syst. Sci. Data 2024, 16, 1353–1381. [Google Scholar] [CrossRef]
- Zhang, Z.; Jiang, W.; Ling, Z.; Guo, X.; Song, J.; Xiao, Z.; Yin, X. Urban Land Use Prediction and Construction Effectiveness Assessment Supporting SDG 11.3.1 and Regional Planning Goals. Land Use Policy 2026, 162, 107893. [Google Scholar] [CrossRef]
- Wang, Y.; Zhou, X.; Cao, K. Multi-Objective Land Use Optimization for Enhanced Urban Livability Using a NSGA-III-Differential Evolution Algorithm. Land Use Policy 2026, 161, 107880. [Google Scholar] [CrossRef]
- Tang, M.; Cheng, W.; Gao, Z.; Jiang, F.; Han, S.; Xu, D.; Bu, R.; Tang, S.; Zhu, R.; Li, M.; et al. Spatial Aggregation Trends of Cultivated Land Quality and Landscape Patterns: A Remote Sensing Analysis. Appl. Soil Ecol. 2026, 217, 106619. [Google Scholar] [CrossRef]
- Potter, C.S.; Randerson, J.T.; Field, C.B.; Matson, P.A.; Vitousek, P.M.; Mooney, H.A.; Klooster, S.A. Terrestrial Ecosystem Production: A Process Model Based on Global Satellite and Surface Data. Glob. Biogeochem. Cycles 1993, 7, 811–841. [Google Scholar] [CrossRef]
- Zhang, S.; Yang, S.; Huang, J.; Yang, D.; Zhang, S.; Zhang, J.; Bai, Y. Global-Scale Improvement of the Estimation of Terrestrial Gross Primary Productivity by Integrating Optical and Microwave Remote Sensing with Meteorological Data. Ecol. Inform. 2024, 83, 102780. [Google Scholar] [CrossRef]
- Tan, J.; Zhu, D.; Han, Y.; Liu, W.; Mu, Y. Economic Valuation of Ecosystem Service Bundles Based on Landscape Pattern Evolution in Karst Plateaus. Ecol. Indic. 2026, 182, 114543. [Google Scholar] [CrossRef]
- He, R.; Wang, Q.; Liu, K.; Shi, X.; Jiang, X. Impacts of Climatic Factors and Landscape Patterns on Megacity Carbon Sink in the Mountain–Basin Transition Region: A Study Based on the XGBoost–SHAP Model in Chengdu, China. Ecol. Inform. 2025, 92, 103528. [Google Scholar] [CrossRef]
- Yuan, Y.; Guo, W.; Tang, S.; Zhang, J. Effects of Patterns of Urban Green-Blue Landscape on Carbon Sequestration Using XGBoost-SHAP Model. J. Clean. Prod. 2024, 476, 143640. [Google Scholar] [CrossRef]
- Chen, T.; Guestrin, C. XGBoost: A Scalable Tree Boosting System. In Proceedings of the 22nd ACM SIGKDD International Conference on Knowledge Discovery and Data Mining, San Francisco, CA, USA, 13–17 August 2016; pp. 785–794. [Google Scholar]
- Wu, Y.; Luo, M.; Ding, S.; Han, Q. Using a Light Gradient-Boosting Machine–Shapley Additive Explanations Model to Evaluate the Correlation Between Urban Blue–Green Space Landscape Spatial Patterns and Carbon Sequestration. Land 2024, 13, 1965. [Google Scholar] [CrossRef]
- Lu, Z.; Geng, Y.; Li, W.; Yue, R. Integrating Spatial Carbon Factors into Ecological Network Construction in an Energy-Intensive Megaregion toward Multi-Objective Synergy in Northern China. Environ. Impact Assess. Rev. 2024, 106, 107480. [Google Scholar] [CrossRef]
- Feng, L.; Guo, M.; Wang, W.; Chen, Y.; Shi, Q.; Guo, W.; Lou, Y.; Kang, H.; Chen, Z.; Zhu, Y. Comparative Analysis of Machine Learning Methods and a Physical Model for Shallow Landslide Risk Modeling. Sustainability 2022, 15, 6. [Google Scholar] [CrossRef]
- Wang, C.; Meng, J.; Zhu, L. Assessing Urban Drought Vulnerability in Northwest China Using a Social-Ecological-Technological Framework. Sustain. Cities Soc. 2025, 134, 106925. [Google Scholar] [CrossRef]
- Li, K.; Wang, H.; Zhang, X.; Su, H.; Xu, J.; Hua, X. Assessing the Divergent Effects of Green Infrastructure Landscape Patterns on Carbon Emission and Sequestration in 31 Cities across China. Build. Environ. 2025, 280, 113110. [Google Scholar] [CrossRef]
- Xie, J.; Zhan, Y.; Li, X.; Dai, Z.; Cong, R.; Xu, R.; Zhang, Z.; Yao, Z. Significant Carbon Storage and Sequestration by Urban Greenery in Beijing City during 2010–2020. Urban For. Urban Green. 2025, 112, 128944. [Google Scholar] [CrossRef]
- Qing, X.; Li, Y.; Li, W.; Lu, Z.; Yue, R. To Refine Differential Land Use Strategies by Developing Landscape Risk Assessment for Urban Agglomerations in the Yellow River Basin of China. Environ. Impact Assess. Rev. 2026, 117, 108162. [Google Scholar] [CrossRef]
- Chen, X.; Li, X.; Xu, P. Nonlinear Correlations and Scale Differences of Factors Influencing Spatial Variation in Green Space Carbon Sequestration in Mainland China. Environ. Sustain. Indic. 2025, 28, 101022. [Google Scholar] [CrossRef]
- Cui, G.; Cheng, X.; Sun, Y.; Gao, C.; Duan, Z.; Ruan, T. High-Resolution Spatiotemporal Dynamic Simulation and Driving Force Analysis of Carbon Emissions in Coastal Cities: The Case of Ningbo City. Sustain. Cities Soc. 2026, 138, 107195. [Google Scholar] [CrossRef]
- Gao, Z.; Jia, Z.; Hua, M.; Hao, Y. Green Governance: The Impact of Environmental Auditing on Carbon Emissions in Chinese Cities. J. Asian Econ. 2025, 101, 102040. [Google Scholar] [CrossRef]









| Variable | Lanzhou | Baotou |
|---|---|---|
| climate type | Temperate continental semi-arid climate | Temperate continental arid to semi-arid climate |
| Geographic setting | Upper reaches of the Yellow River; narrow river valley urban corridor bordered by mountains | Upper reaches of the Yellow River; broader urban area distributed across plains and adjacent uplands |
| Dominant vegetation | Coniferous forest; broad-leaved forest; shrubland; grassland; meadow; desert | Coniferous forest; broad-leaved forest; shrubland; meadow; desert |
| Soil types | Loess; Gray-calcareous soil; Lithosol; Meadow soil | Chestnut soil; Gray-brown soil; Meadow soil |
| Year | Type | Method | Lanzhou | Baotou | ||
|---|---|---|---|---|---|---|
| Training | Testing | Training | Testing | |||
| 2000 | XGBoost | R2 | 0.651 | 0.470 | 0.358 | 0.325 |
| MAE | 42.587 | 48.257 | 72.512 | 75.651 | ||
| RMSE | 75.549 | 94.561 | 91.264 | 97.263 | ||
| Random Forest (RF) | R2 | 0.488 | 0.462 | 0.327 | 0.306 | |
| MAE | 69.089 | 70.442 | 60.761 | 83.521 | ||
| RMSE | 92.242 | 94.045 | 85.403 | 99.101 | ||
| Gradient Boosting Decision Trees (GBDT) | R2 | 0.548 | 0.403 | 0.302 | 0.297 | |
| MAE | 43.358 | 53.391 | 68.901 | 73.981 | ||
| RMSE | 93.189 | 95.902 | 88.182 | 86.367 | ||
| Ordinary Least Squares (OLS) | R2 | 0.195 | 0.090 | |||
| MAE | 182.904 | 289.190 | ||||
| RMSE | 209.198 | 387.275 | ||||
| 2011 | XGBoost | R2 | 0.520 | 0.495 | 0.427 | 0.358 |
| MAE | 41.657 | 50.261 | 69.581 | 60.274 | ||
| RMSE | 90.268 | 92.657 | 63.517 | 65.213 | ||
| Random Forest (RF) | R2 | 0.438 | 0.423 | 0.429 | 0.325 | |
| MAE | 64.562 | 66.874 | 54.532 | 52.169 | ||
| RMSE | 88.917 | 83.820 | 80.718 | 88.172 | ||
| Gradient Boosting Decision Trees (GBDT) | R2 | 0.455 | 0.432 | 0.356 | 0.338 | |
| MAE | 58.419 | 57.372 | 60.901 | 58.772 | ||
| RMSE | 79.609 | 85.385 | 83.714 | 98.209 | ||
| Ordinary Least Squares (OLS) | R2 | 0.182 | 0.076 | |||
| MAE | 338.180 | 376.150 | ||||
| RMSE | 359.378 | 389.290 | ||||
| 2022 | XGBoost | R2 | 0.643 | 0.510 | 0.457 | 0.379 |
| MAE | 55.35 | 46.93 | 65.168 | 82.772 | ||
| RMSE | 76.977 | 90.441 | 79.088 | 99.642 | ||
| Random Forest (RF) | R2 | 0.488 | 0.462 | 0.477 | 0.326 | |
| MAE | 69.089 | 70.442 | 60.761 | 83.521 | ||
| RMSE | 92.242 | 94.045 | 85.403 | 99.101 | ||
| Gradient Boosting Decision Trees (GBDT) | R2 | 0.555 | 0.469 | 0.474 | 0.306 | |
| MAE | 64.051 | 69.749 | 60.535 | 76.903 | ||
| RMSE | 85.945 | 93.475 | 85.423 | 91.516 | ||
| Ordinary Least Squares (OLS) | R2 | 0.223 | 0.118 | |||
| MAE | 129.109 | 159.170 | ||||
| RMSE | 148.392 | 183.253 | ||||
Disclaimer/Publisher’s Note: The statements, opinions and data contained in all publications are solely those of the individual author(s) and contributor(s) and not of MDPI and/or the editor(s). MDPI and/or the editor(s) disclaim responsibility for any injury to people or property resulting from any ideas, methods, instructions or products referred to in the content. |
© 2026 by the authors. Licensee MDPI, Basel, Switzerland. This article is an open access article distributed under the terms and conditions of the Creative Commons Attribution (CC BY) license.
Share and Cite
Tang, X.; Zhang, B.; Wang, X.; Cui, J. Nonlinear and Threshold Effects of Urban Green Space Landscape Patterns on Carbon Sequestration Capacity: Evidence from Lanzhou and Baotou. Sustainability 2026, 18, 3019. https://doi.org/10.3390/su18063019
Tang X, Zhang B, Wang X, Cui J. Nonlinear and Threshold Effects of Urban Green Space Landscape Patterns on Carbon Sequestration Capacity: Evidence from Lanzhou and Baotou. Sustainability. 2026; 18(6):3019. https://doi.org/10.3390/su18063019
Chicago/Turabian StyleTang, Xianglong, Bowen Zhang, Xiyun Wang, and Jiexin Cui. 2026. "Nonlinear and Threshold Effects of Urban Green Space Landscape Patterns on Carbon Sequestration Capacity: Evidence from Lanzhou and Baotou" Sustainability 18, no. 6: 3019. https://doi.org/10.3390/su18063019
APA StyleTang, X., Zhang, B., Wang, X., & Cui, J. (2026). Nonlinear and Threshold Effects of Urban Green Space Landscape Patterns on Carbon Sequestration Capacity: Evidence from Lanzhou and Baotou. Sustainability, 18(6), 3019. https://doi.org/10.3390/su18063019
