The Influence Mechanism and Spatial Heterogeneity of Urban Spatial Structure on the Thermal Environment: A Case Study of the Central Urban Area of Jinan
Abstract
1. Introduction
2. Study Area and Data Sources
2.1. Study Area
2.2. Data Sources
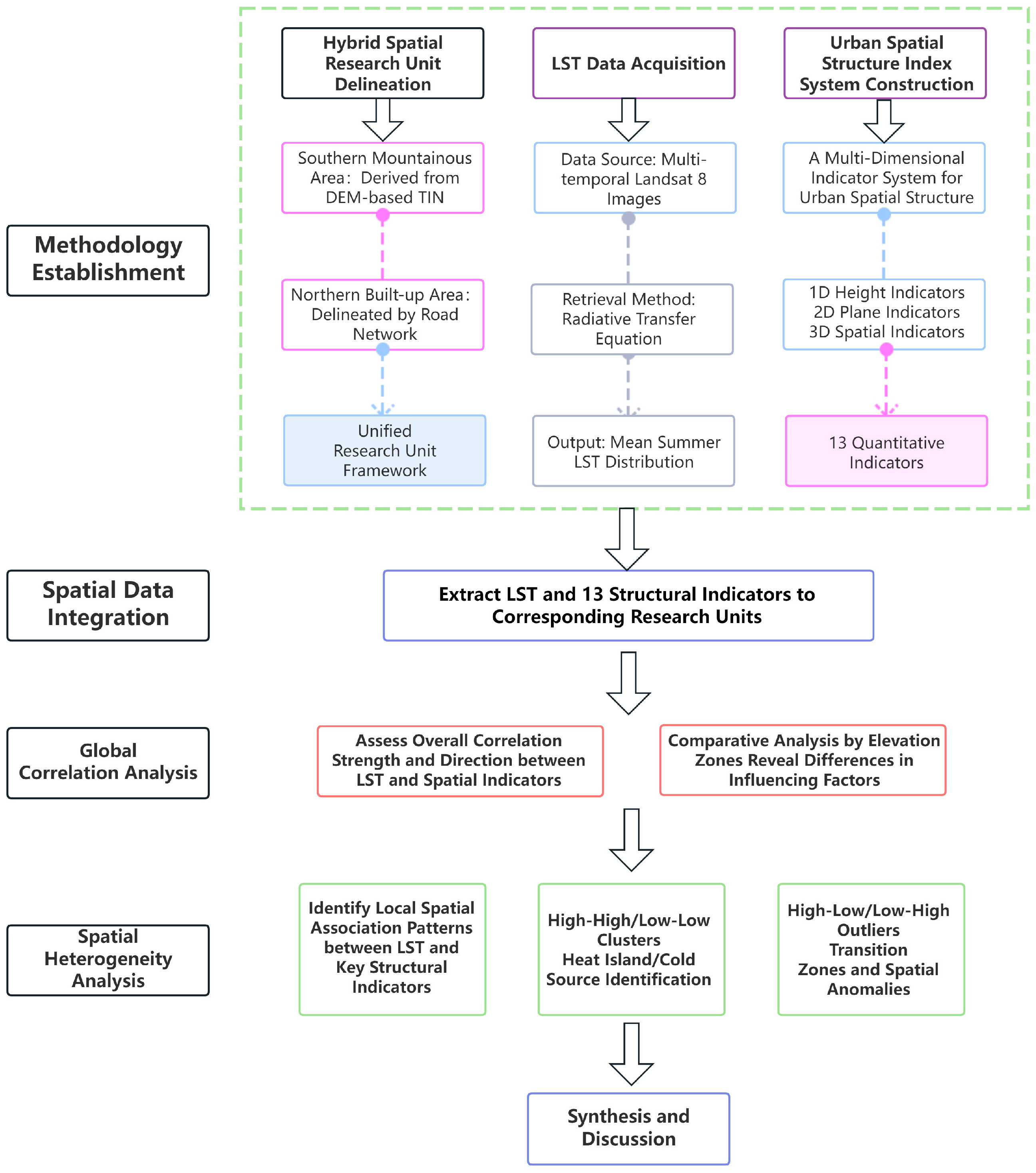
3. Methodology
3.1. Construction of Hybrid Space Research Units
3.2. Land Surface Temperature Inversion
3.3. The System and Quantitative Expression of Urban Spatial Structure Indexes
3.4. Pearson Correlation Coefficient
3.5. Bivariate Local Spatial Autocorrelation
4. Results
4.1. Spatial Pattern of LST in the Central City of Jinan
4.2. Influence of Urban Spatial Structure Indicators on Urban Thermal Field
4.3. Spatial Heterogeneity of Urban Spatial Structure Indicators on LST
5. Discussion
6. Conclusions
- (1)
- LST is significantly influenced by urban spatial structure. Correlation analysis indicates that five indicators, the mean and standard deviation of the DEM, the mean and standard deviation of absolute building height, and building adjacency distance, show a clear negative correlation with LST. In contrast, eight indicators, the mean and standard deviation of building height, the mean and standard deviation of building footprint area, building density, mean building volume, and floor area ratio, exhibit a significant positive correlation with LST. Among these, the mean DEM and the mean absolute building height play a particularly prominent role in reducing LST both locally and in adjacent areas, while the mean building height, building density, and mean building volume significantly intensify local thermal effects.
- (2)
- The correlation between LST and urban spatial structure indicators varies systematically with elevation. In low elevation, flat areas (e.g., at elevation levels 1 and 2), LST is primarily and positively influenced by building-related indicators such as building height, density, and footprint area. In contrast, in high-elevation areas with significant topographic relief (e.g., elevation levels 2 to 5), LST shows a significant negative correlation with the standard deviation of DEM, and the cooling effect strengthens with greater terrain variation. Through correlation analysis and bivariate spatial autocorrelation analysis, the study further clarifies the heterogeneity of the thermal environment as a distinct north–south divergence: cooling dominated by topography in the south contrasts with warming driven by building morphology in the north. In the context of a city with complex terrain, the research delineates the operational scopes, spatial boundaries, and transition conditions of these two dominant forces within the urban area. This not only reveals the localized differences in the formation mechanisms of the urban thermal environment but also represents a spatially refined extension of classical theory within a specific urban context.
- (3)
- The impact of urban spatial structure on LST exhibits significant spatial heterogeneity. Bivariate clustering analysis shows that in the densely built-up, flat northern areas, LST forms high–high clusters with most two-dimensional and three-dimensional morphological indicators. In the topographically complex, sparsely built southern mountainous areas, low–low cold-source clusters are dominant. In transitional zones, anomalous clustering patterns such as high–low or low–high are observed. These results demonstrate that integrating global correlation with bivariate local spatial autocorrelation effectively identifies heat clusters, cold sources, and transitional zones, shifting from a holistic understanding to precise spatial identification. This provides methodological support for systematically discerning spatial heterogeneity in the urban thermal environment.
- (4)
- Based on these findings, this study proposes a governance principle of prioritizing terrain assessment followed by precise optimization of urban spatial structure. Specifically, in densely built-up areas with gentle terrain, urban renewal should promote intensity transfer and morphological optimization, focusing on controlling building density and floor area ratio. In areas with significant topographic relief, it is essential to leverage topographic advantages to ensure urban ventilation potential and maintain unimpeded natural cooling pathways. For different types of transitional zones, differentiated graded management strategies should be implemented. These strategies reflect a shift from uniform management to zoned, precise regulation, offering a scientific basis for thermal environment governance and spatial planning in mountainous cities.
Author Contributions
Funding
Institutional Review Board Statement
Informed Consent Statement
Data Availability Statement
Conflicts of Interest
References
- Zhang, S.; Cao, X. Different pathways, same goal: Configuring different types of policy tools to improve the urban land green use efficiency. Humanit. Soc. Sci. Commun. 2025, 12, 1571. [Google Scholar] [CrossRef]
- Liu, X.; Wu, X.; Li, X.; Xu, X.; Liao, W.; Jiao, L.; Zeng, Z.; Chen, G.; Li, X. Global Mapping of Three-Dimensional Urban Structures Reveals Escalating Utilization in the Vertical Dimension and Pronounced Building Space Inequality. Engineering 2025, 47, 86–99. [Google Scholar] [CrossRef]
- Bai, Y.; Wang, M.; Yan, Y.; Wang, H. Exploring the impact of 2D/3D urban morphology on land surface temperature within the diurnal cycle in Tianjin. Sci. Rep. 2025, 15, 39740. [Google Scholar] [CrossRef]
- Kim, Y.; Yeo, H.; Kim, Y. Estimating urban spatial temperatures considering anthropogenic heat release factors focusing on the mobility characteristics. Sustain. Cities Soc. 2022, 85, 104073. [Google Scholar] [CrossRef]
- Xu, Y.; Jia, R.; Liu, J.; Han, D.; He, T.; Xu, X.; Liu, L.; Sun, Z.; Qiao, Z. The population exposure risk of urban heat island effect: From the perspective of urban spatial expansion in China. Build. Environ. 2024, 258, 111565. [Google Scholar] [CrossRef]
- Zhao, Q.; Tao, L.; Song, H.; Lin, Y.; Ji, Y.; Geng, J.; Yu, K.; Liu, J. Mitigation pathways of urban heat islands and simulation of their effectiveness from a perspective of connectivity. Sustain. Cities Soc. 2025, 124, 106300. [Google Scholar] [CrossRef]
- Amani, M.J.; Tanzadeh, R.; Moghadas Nejad, F.; Kabiri Nasrabad, M.M.; Chalabii, J.; Movahedi Rad, M. Urban Sustainability Through Pavement Technologies: Reducing Urban Heat Islands with Cool Pavements. Buildings 2025, 15, 504. [Google Scholar] [CrossRef]
- Yang, M.; Ye, P.; He, J. Green and Blue Infrastructure for Urban Cooling: Multi-Scale Mechanisms, Spatial Optimization, and Methodological Integration. Sustain. Cities Soc. 2025, 129, 106501. [Google Scholar] [CrossRef]
- Gao, D.; Wang, Z.; Gao, X.; Chen, S.; Chen, R.; Gao, Y. Constructing an ecological network based on heat environment risk assessment: An optimisation strategy for thermal comfort coupling society and ecology. Sustainability 2024, 16, 4109. [Google Scholar] [CrossRef]
- Almeida, C.R.d.; Teodoro, A.C.; Gonçalves, A. Study of the urban heat island (UHI) using remote sensing data/techniques: A systematic review. Environments 2021, 8, 105. [Google Scholar] [CrossRef]
- Voogt, J.A.; Oke, T.R. Thermal remote sensing of urban climates. Remote Sens. Environ. 2003, 86, 370–384. [Google Scholar] [CrossRef]
- Zhou, D.; Sun, S.; Li, Y.; Zhang, L.; Huang, L. A multi-perspective study of atmospheric urban heat island effect in China based on national meteorological observations: Facts and uncertainties. Sci. Total Environ. 2023, 854, 158638. [Google Scholar] [CrossRef]
- Gawarkiewicz, G.; Chen, K.; Forsyth, J.; Bahr, F.; Mercer, A.M.; Ellertson, A.; Fratantoni, P.; Seim, H.; Haines, S.; Han, L. Characteristics of an advective marine heatwave in the Middle Atlantic Bight in early 2017. Front. Mar. Sci. 2019, 6, 712. [Google Scholar] [CrossRef]
- Ren, Z. A Literature Review on the Use of Weather Data for Building Thermal Simulations. Energies 2025, 18, 3653. [Google Scholar] [CrossRef]
- Lai, Y.; Dzombak, D.A. Use of historical data to assess regional climate change. J. Clim. 2019, 32, 4299–4320. [Google Scholar] [CrossRef]
- Radoux, J.; Dominique, M.; Hartley, A.; Lamarche, C.; Bos, A.; Defourny, P. Land Cover Types Drive the Surface Temperature for Upscaling Surface Urban Heat Islands with Daylight Images. Remote Sens. 2025, 17, 2815. [Google Scholar] [CrossRef]
- Tanoori, G.; Soltani, A.; Modiri, A. Machine learning for urban heat island (UHI) analysis: Predicting land surface temperature (LST) in urban environments. Urban Clim. 2024, 55, 101962. [Google Scholar] [CrossRef]
- Zhang, J.; Wang, P.; Jin, A. Multidimensional characteristics of urban green space and its impact in mitigating urban heat Island effects: A case study of Guangzhou. Sci. Rep. 2025, 15, 39959. [Google Scholar] [CrossRef]
- De Razza, S.; Zanetti, C.; De Marchi, M.; Pappalardo, S.E. Mapping urban heatwaves and islands: The reverse effect of Salento’s “white cities”. Front. Earth Sci. 2024, 12, 1375827. [Google Scholar] [CrossRef]
- Sibo, D.; Chen, R.; Zhaoliang, L.; Mengmeng, W.; Hanqiu, X.; Hua, L.; Penghai, W.; Wenfeng, Z.; Ji, Z.; Wei, Z. Reviews of methods for land surface temperature retrieval from landsat thermal infrared data. Natl. Remote Sens. Bull. 2021, 25, 1591–1617. [Google Scholar] [CrossRef]
- Tang, W.; Zhou, J.; Ma, J.; Wang, Z.; Ding, L.; Zhang, X.; Zhang, X. TRIMS LST: A daily 1 km all-weather land surface temperature dataset for China’s landmass and surrounding areas (2000–2022). Earth Syst. Sci. Data 2024, 16, 387–419. [Google Scholar] [CrossRef]
- Ma, J.; Zhou, J.; Liu, S.; Göttsche, F.-M.; Zhang, X.; Wang, S.; Li, M. Continuous evaluation of the spatial representativeness of land surface temperature validation sites. Remote Sens. Environ. 2021, 265, 112669. [Google Scholar] [CrossRef]
- Lin, Z.; Xu, H.; Yao, X.; Yang, C.; Yang, L. Exploring the relationship between thermal environmental factors and land surface temperature of a “furnace city” based on local climate zones. Build. Environ. 2023, 243, 110732. [Google Scholar] [CrossRef]
- Yu, H.; Yu, L.; Zhang, C.; Qi, Y. How does urbanization process affect urban heat island effect? Interpretation of 31 cities in China based on local climate zones. Environ. Res. Lett. 2025, 20, 114013. [Google Scholar] [CrossRef]
- Hadi, Z.A.; Dom, N.C.; Ishak, A.; Salleh, S.; Abdullah, S.; Precha, N. Geospatial Dynamics Of Dengue Fever Density In Kuantan, Malaysia: GIS-Based Approach. Geogr. Environ. Sustain. 2025, 18, 54–64. [Google Scholar] [CrossRef]
- Zhou, W.; Huang, G.; Cadenasso, M.L. Does spatial configuration matter? Understanding the effects of land cover pattern on land surface temperature in urban landscapes. Landsc. Urban Plan. 2011, 102, 54–63. [Google Scholar] [CrossRef]
- Yang, J.; Yang, Y.; Sun, D.; Jin, C.; Xiao, X. Influence of urban morphological characteristics on thermal environment. Sustain. Cities Soc. 2021, 72, 103045. [Google Scholar] [CrossRef]
- Azhdari, A.; Soltani, A.; Alidadi, M. Urban morphology and landscape structure effect on land surface temperature: Evidence from Shiraz, a semi-arid city. Sustain. Cities Soc. 2018, 41, 853–864. [Google Scholar] [CrossRef]
- Wang, L.; Li, R.; Jia, J.; Zhai, Y.; Tian, Y.; Xu, D.; Chen, Y.; Zhang, X.; Ren, Z.; Ye, Z.; et al. Integrating morphology and vitality to quantify seasonal contributions of urban functional zones to thermal environment. Sustain. Cities Soc. 2025, 120, 106136. [Google Scholar] [CrossRef]
- Huang, C.; Liu, K.; Ma, T.; Xue, H.; Wang, P.; Li, L. Analysis of the impact mechanisms and driving factors of urban spatial morphology on urban heat islands. Sci. Rep. 2025, 15, 18589. [Google Scholar] [CrossRef]
- Han, W. Analyzing the scale dependent effect of urban building morphology on land surface temperature using random forest algorithm. Sci. Rep. 2023, 13, 19312. [Google Scholar] [CrossRef] [PubMed]
- Liu, S.; Zhao, J.; Chen, Y.; Zhang, S. Urban Morphology Classification and Organizational Patterns: A Multidimensional Numerical Analysis of Heping District, Shenyang City. Buildings 2024, 14, 3157. [Google Scholar] [CrossRef]
- Xiao, Z.; Peng, Z.; Yu, Z.; Liu, X. Generating natural cities using 3D road network to explore living structure: A case study in Hong Kong. Smart Cities 2023, 6, 1485–1506. [Google Scholar] [CrossRef]
- Jian, L.; Xia, X.; Wang, Y.; Liu, X.; Zhang, Y.; Yang, Q. Spatiotemporal dynamic relationships and simulation of urban spatial form changes and land surface temperature: A case study in Chengdu, China. Front. Public Health 2024, 12, 1357624. [Google Scholar] [CrossRef]
- Kang, X.; Pan, J. Evaluating The Spatial-Seasonal Variation, Heterogeneity and Distribution of Urban Thermal Environment: Case Study of Nanjing, China. Int. Arch. Photogramm. Remote Sens. Spat. Inf. Sci. 2019, 42, 95–102. [Google Scholar] [CrossRef]
- He, Q.; Yan, M.; Zheng, L.; Wang, B. Spatial stratified heterogeneity and driving mechanism of urban development level in China under different urban growth patterns with optimal parameter-based geographic detector model mining. Comput. Environ. Urban Syst. 2023, 105, 102023. [Google Scholar] [CrossRef]
- Guo, A.; Yang, J.; Xiao, X.; Xia, J.; Jin, C.; Li, X. Influences of urban spatial form on urban heat island effects at the community level in China. Sustain. Cities Soc. 2020, 53, 101972. [Google Scholar] [CrossRef]
- Chen, Y.; Yang, J.; Yu, W.; Ren, J.; Xiao, X.; Xia, J.C. Relationship between urban spatial form and seasonal land surface temperature under different grid scales. Sustain. Cities Soc. 2023, 89, 104374. [Google Scholar] [CrossRef]
- Fleischmann, M.; Feliciotti, A.; Romice, O.; Porta, S. Methodological foundation of a numerical taxonomy of urban form. Environ. Plan. B Urban Anal. City Sci. 2022, 49, 1283–1299. [Google Scholar] [CrossRef]
- Che, Y.; Li, X.; Liu, X.; Wang, Y.; Liao, W.; Zheng, X.; Zhang, X.; Xu, X.; Shi, Q.; Zhu, J.; et al. 3D-GloBFP: The first global three-dimensional building footprint dataset. Earth Syst. Sci. Data 2024, 16, 5357–5374. [Google Scholar] [CrossRef]
- Chen, Y.; Shan, B.; Yu, X. Study on the spatial heterogeneity of urban heat islands and influencing factors. Build. Environ. 2022, 208, 108604. [Google Scholar] [CrossRef]
- Xu, H.; Yu, B.; Chen, G.; Liu, Y.; Pu, Y. Accuracy Evaluation and Extraction of Urban Block Based on OpenStreetMap Data. Geospat. Inf. 2019, 17, 71–74+10. (In Chinese) [Google Scholar] [CrossRef]
- Cetin, M.; Ozenen Kavlak, M.; Senyel Kurkcuoglu, M.A.; Bilge Ozturk, G.; Cabuk, S.N.; Cabuk, A. Determination of land surface temperature and urban heat island effects with remote sensing capabilities: The case of Kayseri, Türkiye. Nat. Hazards 2024, 120, 5509–5536. [Google Scholar] [CrossRef]
- Della Rocca, F.; Pasquariello, P.; Masiello, G.; Serio, C.; De Feis, I. Machine Learning to Retrieve Gap-Free Land Surface Temperature from Infrared Atmospheric Sounding Interferometer Observations. Remote Sens. 2025, 17, 694. [Google Scholar] [CrossRef]
- Ouyang, Q.; Zheng, B.; Liu, J.; Luo, X.; Wu, S.; Sun, Z. Construction of a Cold Island Spatial Pattern from the Perspective of Landscape Connectivity to Alleviate the Urban Heat Island Effect. ISPRS Int. J. Geo-Inf. 2025, 14, 209. [Google Scholar] [CrossRef]
- Wei, X.; Ma, W.; Kong, L. Relationship between change of land surface temperature and land surface characteristics in medium and small cities. Remote Sens. Inf. 2019, 34, 115–119. [Google Scholar] [CrossRef]
- Anselin, L. Local indicators of spatial association—LISA. Geogr. Anal. 1995, 27, 93–115. [Google Scholar] [CrossRef]
- Ord, J.K.; Getis, A. Local spatial autocorrelation statistics: Distributional issues and an application. Geogr. Anal. 1995, 27, 286–306. [Google Scholar] [CrossRef]
- Zhou, W.; Tian, Y. Effects of urban three-dimensional morphology on thermal environment: A review. Acta Ecol. Sin. 2020, 40, 416–427. (In Chinese) [Google Scholar] [CrossRef]
- Yu, M.; Lu, X.; Xing, H.; Xu, Y.; Li, J.; Chen, X. Anaiysis of temporal and spatiai changes of surface thermal enviroment in Jinan city center. Sci. Surv. Mapp. 2021, 46, 100–107+157. (In Chinese) [Google Scholar] [CrossRef]
- Shen, Z.; Zhao, Y. Effect of spatial morphology on land surface temperature and their interaction: A case study of main urban area of Jinan City. J. Arid Land Resour. Environ. 2024, 38, 65–74. (In Chinese) [Google Scholar] [CrossRef]
- Shen, Z.; Wang, J.; Li, S. Effects of blue-green landscape patterns on land surfacetemperature in different geographic units of Jinan City. Geogr. Sci. 2025, 45, 1143–1156. (In Chinese) [Google Scholar] [CrossRef]
- Qiang, F.; Mengxue, X.; Bing, Z.; Lifang, W. Based on the Analysis of the Driving Factors of Thermal Environment in the Main Urban Area of Ji’nan City under the “Seasonal-Source-Sink” Situation. Ecol. Environ. Sci. 2026, 35, 75. (In Chinese) [Google Scholar] [CrossRef]
- Wang, J.; Meng, F.; Lu, H.; Lv, Y.; Jing, T. Individual and combined effects of 3D buildings and green spaces on the urban thermal environment: A case study in Jinan, China. Atmosphere 2023, 14, 908. [Google Scholar] [CrossRef]










| Dimensionality | Indicators | Meaning |
|---|---|---|
| One- dimensional height | Average height of DEM (H1) | The average height of the terrain in the study area |
| Standard deviation of DEM (H2) | Degree of topographic relief in the study area | |
| Average building height(H3) | The average height of buildings in the study area | |
| Standard deviation of building height (H4) | Fluctuation of building heights in the study area | |
| Average absolute building height (H5) | The average absolute building height in the study area | |
| Standard deviation of absolute building height (H6) | Fluctuation of absolute building heights in the study area | |
| Two- Dimensional plane | Building footprint mean (P1) | The average building footprint area within the study area |
| Building footprint standard deviation (P2) | The variability in building footprint area across the study area | |
| Adjacent distance between buildings(P3) | The average building proximity within the unit | |
| Building density (P4) | The numerical building density | |
| Three- dimensional space | Building volume mean (S1) | The average volumetric density of the study area |
| Building volume standard deviation (S2) | The dispersion of building volumes in the study area | |
| Volume ratio (S3) | Development intensity of the study area |
| Elevation Category | Range of Elevations (Unit: m) |
|---|---|
| Level 1 | 18.5~62.5 |
| Level 2 | 62.5~142.9 |
| Level 3 | 142.9~255.0 |
| Level 4 | 255.0~396.5 |
| Level 5 | 396.5~862.6 |
| Indicators | R |
|---|---|
| H1 | −0.7444 *** |
| H2 | −0.6889 *** |
| H3 | 0.4443 *** |
| H4 | 0.3398 *** |
| H5 | −0.7300 *** |
| H6 | −0.5241 *** |
| P1 | 0.3928 *** |
| P2 | 0.3241 *** |
| P3 | −0.0119 |
| P4 | 0.5883 *** |
| S1 | 0.4330 *** |
| S2 | 0.3799 *** |
| S3 | 0.2914 *** |
| Indicators | R (Level 1) | R (Level 2) | R (Level 3) | R (Level 4) | R (Level 5) |
|---|---|---|---|---|---|
| H2 | −0.0303 | −0.1755 *** | −0.1674 ** | −0.1990 *** | −0.2039 *** |
| H3 | 0.2667 *** | 0.0012 | −0.0418 | −0.0568 | −0.0577 |
| H4 | 0.1556 *** | −0.032 | −0.1006 | 0.0181 | 0.0009 |
| H5 | 0.2275 *** | −0.3375 *** | −0.2201 *** | −0.0709 | −0.4233 *** |
| H6 | 0.1457 *** | −0.1586 ** | −0.1393 ** | −0.1896 *** | −0.0684 |
| P1 | 0.2081 *** | 0.1627 ** | 0.0881 | 0.0795 | 0.0683 |
| P2 | 0.1790 | 0.2089 *** | 0.1265 | 0.059 | 0.0734 |
| P3 | −0.0009 *** | 0.1007 | 0.0911 | 0.0011 | 0.0186 |
| P4 | 0.5145 | 0.203 *** | 0.0782 | 0.1824 *** | 0.1417 ** |
| S1 | 0.2570 *** | 0.0825 | 0.0537 | 0.0499 | 0.038 |
| S2 | 0.2324 *** | 0.1710 *** | 0.1034 | 0.0448 | 0.0376 |
| S3 | 0.1871 *** | 0.0345 | 0.071 | 0.0679 | 0.0424 |
| Indicators | Moran’s I | Z |
|---|---|---|
| H1 | −0.7129 | −61.5133 |
| H2 | −0.6500 | −57.3546 |
| H3 | 0.4404 | 44.9261 |
| H4 | 0.3473 | 36.7669 |
| H5 | −0.6995 | −60.7993 |
| H6 | −0.5018 | −47.7239 |
| P1 | 0.3415 | 34.4066 |
| P2 | 0.2816 | 28.5795 |
| P3 | −0.0284 | −2.9485 |
| P4 | 0.5087 | 47.0945 |
| S1 | 0.4022 | 40.8793 |
| S2 | 0.3424 | 33.9729 |
| S3 | 0.2138 | 22.6202 |
Disclaimer/Publisher’s Note: The statements, opinions and data contained in all publications are solely those of the individual author(s) and contributor(s) and not of MDPI and/or the editor(s). MDPI and/or the editor(s) disclaim responsibility for any injury to people or property resulting from any ideas, methods, instructions or products referred to in the content. |
© 2026 by the authors. Licensee MDPI, Basel, Switzerland. This article is an open access article distributed under the terms and conditions of the Creative Commons Attribution (CC BY) license.
Share and Cite
Wang, J.; Zhang, X.; Li, Q.; Chen, Y. The Influence Mechanism and Spatial Heterogeneity of Urban Spatial Structure on the Thermal Environment: A Case Study of the Central Urban Area of Jinan. Sustainability 2026, 18, 2283. https://doi.org/10.3390/su18052283
Wang J, Zhang X, Li Q, Chen Y. The Influence Mechanism and Spatial Heterogeneity of Urban Spatial Structure on the Thermal Environment: A Case Study of the Central Urban Area of Jinan. Sustainability. 2026; 18(5):2283. https://doi.org/10.3390/su18052283
Chicago/Turabian StyleWang, Junning, Xiaoqing Zhang, Qing Li, and Yuhan Chen. 2026. "The Influence Mechanism and Spatial Heterogeneity of Urban Spatial Structure on the Thermal Environment: A Case Study of the Central Urban Area of Jinan" Sustainability 18, no. 5: 2283. https://doi.org/10.3390/su18052283
APA StyleWang, J., Zhang, X., Li, Q., & Chen, Y. (2026). The Influence Mechanism and Spatial Heterogeneity of Urban Spatial Structure on the Thermal Environment: A Case Study of the Central Urban Area of Jinan. Sustainability, 18(5), 2283. https://doi.org/10.3390/su18052283
