Next Article in Journal
Blockchain as a Trust Machine: Consumer Adoption in the Packaged Food Industry in Emerging Markets
Previous Article in Journal
Analysis of Power System Power and Energy Balance Considering Demand-Side Carbon Emissions
 
 
Font Type:
Arial Georgia Verdana
Font Size:
Aa Aa Aa
Line Spacing:
Column Width:
Background:
Article

How Green Finance Drives New Quality Productivity in China’s Energy Sector

College of Economics and Management, Shanghai University of Electric Power, Shanghai 200090, China
*
Author to whom correspondence should be addressed.
Sustainability 2026, 18(3), 1423; https://doi.org/10.3390/su18031423
Submission received: 5 December 2025 / Revised: 21 January 2026 / Accepted: 27 January 2026 / Published: 31 January 2026

Abstract

As a key mechanism for guiding capital flows into green and low-carbon sectors, green finance plays a significant role in supporting China’s “dual carbon” strategy and driving the high-quality development of its energy system. This research investigates the mechanisms and effects through which green finance influences new-quality productivity in the energy sector. Based on Chinese provincial panel data spanning 2012–2022, we apply fixed-effects models, mediation effect tests, and a threshold regression model to empirically analyze the transmission channels, nonlinear features, and regional heterogeneities of this influence. The findings indicate the following: (1) Green finance significantly drives the development of new-quality productivity in the energy sector, and this conclusion holds robust after a series of robustness tests. (2) The primary transmission channels operate by promoting technological innovation and enhancing the level of foreign trade openness. (3) The impact presents nonlinear characteristics: the positive effect of green finance weakens when the level of technological innovation is excessively low or when foreign trade openness is overly high. (4) Significant heterogeneity is observed, with a more pronounced promotional effect in regions with weaker financial endowment, while the effect is relatively limited in regions with stronger financial endowment. Accordingly, this research proposes optimizing the green financial system and formulating differentiated regional policies to synergistically advance the development of new-quality productive forces in energy.

1. Introduction

The global challenge of climate change is growing ever more acute, as extreme weather events occur with greater frequency and pose substantial threats to ecological systems and socioeconomic progress. Addressing climate change and promoting a green and low-carbon transition have become a global consensus. Against this backdrop, the adoption of the Glasgow Climate Pact further highlights the central role of green finance in channeling capital into clean energy and low-carbon technology investments, thereby accelerating the global energy transition [1]. International organizations, notably the United Nations Environment Programme (UNEP), underscore that achieving the global net-zero emissions target by 2050 requires the leveraging of green finance to mobilize large-scale sustainable investments. This proves pivotal for driving technological breakthroughs in critical sectors, including renewable energy and energy storage technologies, which in turn facilitates the leapfrog development of energy new-quality productivity.
Against this backdrop, China’s “dual carbon” goals and its advocacy of high-quality development place urgent demands on the transformation of its energy system. “As Xi Jinping, General Secretary of the CPC Central Committee, stated, ‘New quality productivity is inherently green productivity.’ This profoundly reveals the green essence of energy new-quality productivity [2]. Different from traditional productivity models, energy new-quality productivity incorporates the imperatives of green development. It emphasizes the decarbonization of the energy structure, energy efficiency improvements, and the low-carbon transition of the entire energy industry chain [3]. This paradigm departs from the conventional “pollute first, clean up later” pathway and instead pursues the synergy between economic growth and ecological conservation, thereby emerging as a core driver for the sustainable development of society and the economy.
However, the cultivation and development of energy new-quality productivity faces multiple challenges, among which financial constraints are particularly pivotal. Green finance, acting as a core instrument for channeling capital into green and low-carbon sectors, stands as a crucial mechanism to address this challenge and empower the development of energy new-quality productivity. Accordingly, pressing research questions emerge: How exactly does green finance impact energy new-quality productivity? Are there inherent mechanisms and complex features underlying its impact? The existing literature has mainly focused on investigating its impact on new-quality productivity from the dimensions of industrial structure or macro-level resource allocation, yet empirical tests specifically targeting the energy sector remain scarce. Furthermore, in-depth exploration of its impact mechanisms and potential nonlinear relationships is still relatively insufficient.
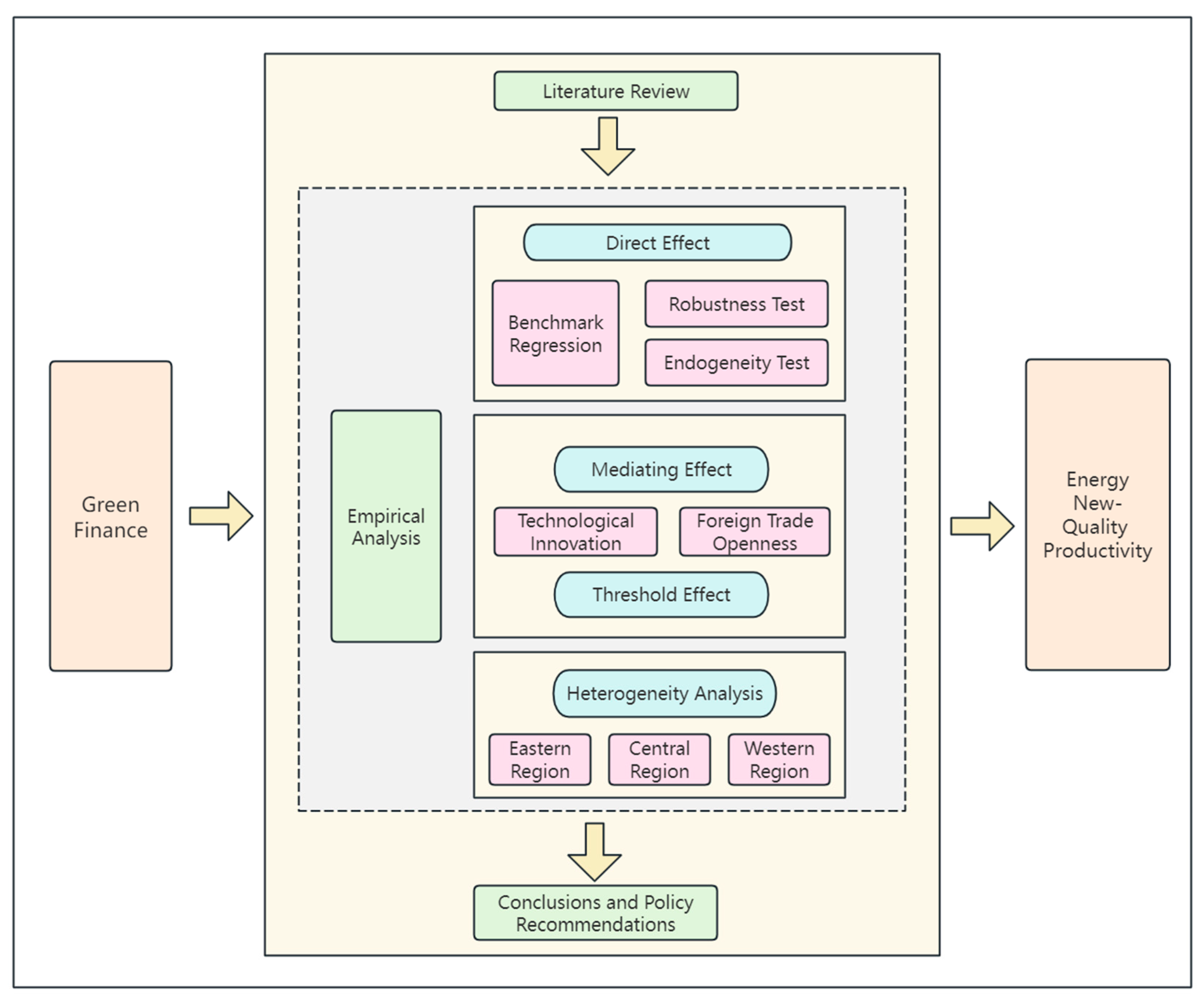
This paper endeavors to systematically investigate the impact mechanisms, nonlinear features, and regional heterogeneities through which green finance influences energy new-quality productivity. The potential marginal contributions of this paper are threefold. First, in terms of research perspective, it takes a pioneering step to empirically examine the impact of green finance on energy new-quality productivity using provincial panel data in China, thereby enriching the quantitative research landscape in this emerging field. Second, methodologically, drawing on the theoretical framework of “new laborers, new objects of labor, and new means of labor” from Marxist political economy, it constructs a comprehensive provincial evaluation index system for energy new-quality productivity, providing a useful reference for subsequent research on measurement. Third, in terms of research content, it employs a dual-path analysis centered on “technological innovation” and “foreign trade openness”. By adopting mediation and threshold models, it uncovers the complex mechanisms and conditional boundaries governing the role of green finance, furnishing new evidence for deciphering its heterogeneous impacts. The research framework of this paper is illustrated in Figure 1.

2. Literature Review

2.1. Green Finance

2.1.1. Evolving Conception of Green Finance

While a universally accepted definition of green finance remains elusive, its core objective consistently centers on how financial activities can serve environmental sustainability. Early research, primarily from a supply-side perspective, regarded green finance as a form of financial innovation and a risk management tool. For instance, Salazar (1998) and Cowan (1998) defined it as a bridge connecting the environmental industry with the financial sector, designed to address environmental pollution [4,5]. Subsequently, scholars shifted to a demand-side perspective, emphasizing its role in financing green projects. For example, Gilbert and Zhao (2017) [6] characterized green finance as a financial practice that funds green initiatives and advances sustainable development via combinations of innovative financial products and services. In recent years, research perspectives have become more diversified and systematic. Some scholars highlight its institutional attributes—for instance, Chen et al. (2019) interpret it as an institutional arrangement or development strategy adhering to sustainable development principles, which coordinates environmental protection with economic growth through financial services [7]. Others underscore its policy and regulatory nature: Ma et al. (2024) proposed that green finance is essentially an environmental regulation measure that promotes green economic transition by optimizing financial resource allocation [8]. While these perspectives differ, there is a broad consensus that the core essence of green finance lies in embedding environmental sustainability into the financial system. It guides capital to flow into green industries via innovative financial instruments and services, ultimately realizing the synergy of economic, social, and environmental benefits.

2.1.2. Measuring the Development Level of Green Finance

In empirical research, methods for measuring the development level of green finance can be categorized into three primary types. The first is the Single Indicator Method. Valued for its simplicity, this approach focuses on a single core dimension of green finance. Commonly used indicators include the ratio of green credit to GDP and the proportion of loans allocated to environmental protection enterprises [9,10]. This method, however, often fails to fully capture the multifaceted and integrated nature of green finance development. The second, and currently the mainstream, approach is the Multi-dimensional Composite Index Method. Most studies in this field draw on the framework outlined in China’s 2016 Guidance on Building a Green Financial System, constructing comprehensive indicator systems based on four core dimensions: green credit, green securities, green insurance, and green investment. These dimensions are typically weighted via objective methods such as the entropy method [11,12]. Building on this foundation, some research has expanded the dimensional scope. For example, Zhang et al. (2025) incorporated carbon finance and public attention to develop a more comprehensive six-dimensional index, which was used to assess green finance development in the Yangtze River Delta and the Pearl River Delta regions [13]. The third category comprises Other Innovative Measurement Methods. Some scholars have employed alternative approaches: Wang and Li (2025), for instance, indirectly assessed green finance development by calculating the coupling coordination degree between urban financial systems and green economic systems [14]. Zhang (2025) adopted a quasi-natural experiment design, taking the establishment of Green Finance Reform and Innovation Pilot Zones as a proxy variable for green finance development to better identify causal effects [15].
In summary, existing research lays a solid foundation for understanding and measuring the development level of green finance. Nevertheless, there is still room for improvement in the construction of indicator systems, especially in terms of the scientific selection of indicators, the incorporation of regional heterogeneity, and the capacity to reflect dynamic evolutionary characteristics.

2.2. Energy New-Quality Productivity

2.2.1. Energy New-Quality Productivity, Green Total Factor Productivity, and Energy Efficiency

When examining the concept of “Energy New-Quality Productivity” (ENQP), it is essential to distinguish it from the academically prominent concept of “Green Total Factor Productivity” (GTFP) and the traditional notion of “Energy Efficiency.” This clarification is necessary to elucidate ENQP’s unique theoretical connotations and policy implications.
Green Total Factor Productivity is grounded in neoclassical economic growth theory. Its core lies in incorporating undesirable outputs, such as energy consumption and environmental pollution, into the analytical framework alongside traditional input factors like capital and labor. It aims to measure the comprehensive efficiency of factor inputs under environmental constraints. GTFP addresses the question, “How productive is the economic system as a whole, given a certain environmental cost?” Its improvement primarily relies on efficiency gains achieved through optimized factor allocation and technological progress [16].
Energy efficiency is typically a more localized, technical concept. It measures the ratio between energy input and useful output in specific economic activities (e.g., energy consumption per unit of GDP) [17]. It focuses on the technical or economic efficiency of energy utilization. While it is an important dimension within GTFP and broader productivity analyses, it does not, by itself, entail fundamental changes in the elements or structure of the production system [18].
In contrast, new quality productivity constitutes an important development and innovation of Marxist productivity theory against the backdrop of the 21st-century technological revolution, reflecting new characteristics and trends in the evolution of productive forces [19]. As an emerging core concept, its connotation has aroused extensive academic discussions. Academic circles generally recognize that new quality productivity is an advanced form of productivity aligned with the new development philosophy, whose core features can be decomposed into three core dimensions: “New,” “Quality,” and “Productivity.” The “New” dimension is reflected in fundamental innovations in both constituent elements and industrial forms, featuring new factors including new-type laborers, intelligent equipment, and new energy sources, as well as new industries and business models driven by emerging technologies [20]. The “Quality” dimension embodies the advanced nature of its development model, emphasizing sustainable growth modes and high-quality products and services. It strives to meet the high-quality demands for efficiency, environmental friendliness, and diversity while comprehensively enhancing the core competitiveness of a nation’s industries [20]. The “Productivity” dimension—also referred to as the “driving force” dimension—is embodied in its diversified and integrated driving mechanisms. It represents a synergy of digital power, collaborative power, green power, blue power, and openness power, centrally reflecting the intrinsic requirements of the new development philosophy [21]. Compared with traditional productivity, the core essence of new quality productivity lies in its fundamental driver: technological innovation. It deeply integrates information, digital, and intelligent technologies to reconfigure production factors and upgrade industrial systems, serving as a crucial pillar for achieving high-quality development [22].
In the energy sector, this connotation of new quality productivity carries particular significance. Lin and Teng (2024) posit that energy new-quality productivity, underpinned by green technological innovation and digital empowerment, is crucial not only for national energy security and the development of the new energy industry but also for driving the intelligent transformation of traditional energy systems and the low-carbon transition of high-energy-consumption industries [23]. Liu and Li (2025) further emphasize that energy new-quality productivity must holistically reconcile ecological environmental protection with socioeconomic development, striving for synergistic benefits in the “resources-environment-economy” system [24]. In summary, developing energy new-quality productivity serves as the foundational underpinning and core driving force for building a new energy system, and acts as a key indicator for measuring the modernization level of productive forces. The conceptual comparison of ENQP, GTFP, and Traditional Energy Productivity is shown in Table A1, in Appendix A.

2.2.2. Measuring the Development Level of ENQP

Regarding the construction of evaluation indicator systems for the development level of new quality productivity, existing research primarily constructs frameworks from two perspectives: factor composition and efficiency output. The first is the Factor Structure-Based Indicator System, which constitutes the mainstream research paradigm. Most scholars adhere to the analytical framework of Marxist political economy, establishing comprehensive indicator systems across three fundamental dimensions, new laborers, new objects of labor, and new means of labor, to measure the level of new quality productivity across Chinese provinces [25]. Building on this framework, Han et al. (2024) incorporated permeating elements (e.g., science and technology, production organization, and data factors) alongside the aforementioned substantive elements, thereby more comprehensively capturing the contemporary characteristics of new quality productivity [26]. The second is the Efficiency Dimension-Based Indicator System. Some scholars develop measurement frameworks centered on the core efficiencies embodied by new quality productivity. For instance, Gang and Zhao (2025) established a framework focusing on two key dimensions—Technical Productivity (measuring technological innovation and conversion efficiency) and Green Productivity (measuring development sustainability)—and adopted the entropy weight-TOPSIS method for comprehensive evaluation [27].
Methodologies for measuring the development level of new quality productivity show a diversified trend. Besides commonly used methods such as the entropy weight method and TOPSIS, scholars are introducing more complex econometric methods and big data analysis techniques. For instance, Xu et al. (2025) adopted a text entropy approach, employing machine learning to analyze unstructured data (e.g., corporate annual reports and patent texts) [28]. By extracting keyword frequencies for objective weighting, this method offers a new perspective for measuring new quality productivity at the micro level. Focusing specifically on the energy sector, An et al. (2025) utilized a combination of methods, including Dagum Gini coefficient decomposition, variance decomposition, Markov chains, and β-convergence models [29]. This methodological framework not only measured the level of provincial energy new-quality productivity but also yielded in-depth insights into its regional disparities and the dynamic characteristics of coordinated development.
In conclusion, existing research has laid a solid foundation for the theoretical interpretation and quantitative measurement of new quality productivity. However, specialized and systematic research on the evaluation system for ENQP is still relatively inadequate. Establishing a measurement framework that integrates theoretical rigor with industry-specific characteristics is a key direction for future research and serves as the entry point for the indicator system constructed in this paper.

2.3. Green Finance on Energy Development

Existing literature generally recognizes that green finance drives energy transition and sustainable development through the following core pathways. First, it eases financing constraints and stimulates technological innovation. By offering diversified financing instruments such as preferential credit and green bonds, green finance effectively mitigates the financing bottlenecks confronting new energy enterprises. This significantly boosts their capital and R&D investment, thereby directly fostering the innovation and development of new energy technologies [30]. Second, it optimizes the energy structure and enhances system efficiency. By channeling capital into green technologies, projects, and renewable energy sources, green finance not only advances the greening and decarbonization of the energy consumption structure but also comprehensively improves energy efficiency by driving management innovation and technological progress [31,32]. Third, it innovates market-based regulatory tools and incentivizes green production. As a market-oriented environmental policy instrument, green finance (e.g., green credit) effectively encourages enterprises to pursue green production and innovation. Furthermore, by improving environmental quality and the development of green institutions, it generates pressure to drive a more widespread green development transition [33].
Concurrent research also reveals that the impact of green finance exhibits nonlinear characteristics (e.g., an “inverted U-shaped” relationship with the low-carbon economy) and regional heterogeneity, where its effectiveness is highly dependent on local market mechanisms and development levels [32,34]. At the macro level, the synergy between green finance and factors like technological innovation has been identified as a key driver for achieving sustainable economic growth and carbon neutrality goals [35].
However, existing studies predominantly focus on traditional energy dimensions (e.g., efficiency and structure) and devote insufficient attention to “energy new-quality productivity,” which is centered on technological innovation. While recent research has begun to examine the general link between green finance and new-quality productivity, a systematic analysis focusing specifically on the energy sector remains scarce [36]. There is a notable lack of systematic analysis of the nonlinear effects and regional disparities resulting from green finance’s impact via multiple pathways, such as technological innovation and foreign trade openness. This study aims to thoroughly explore these mechanisms, thereby addressing the identified research gap.

3. Theoretical Analysis and Hypotheses

3.1. The Direct Impact of Green Finance on Energy New-Quality Productivity

Green finance, as a key financial instrument for advancing the green and low-carbon economic transition, is intrinsically linked with ENQP. Energy new-quality productivity is an advanced form of productivity driven by innovation, characterized by high technology content, high efficiency, and high quality. It relies on disruptive breakthroughs in energy technologies, innovative allocation of production factors, and in-depth transformation and upgrading of industries to significantly improve energy use efficiency and a fundamental reduction in carbon emissions [37].
From a capital supply perspective, financial instruments such as green credit and green bonds can effectively ease financing constraints for technology-intensive projects in the energy sector, channeling social capital into cutting-edge fields such as renewable energy development and smart grid construction. Meanwhile, green insurance and carbon trading markets urge energy enterprises to adopt cleaner technologies and lower their environmental costs by internalizing environmental externalities and leveraging market-based pricing mechanisms [38]. Such financial support directly facilitates the large-scale deployment of clean energy infrastructure (e.g., wind power, photovoltaics, and energy storage), thereby laying a solid material foundation for ENQP.
From the perspective of policy synergy, green finance greatly accelerates technological penetration and structural optimization in the energy sector by transmitting policy signals and leveraging market incentive mechanisms. In particular, by adopting differentiated pricing and regulatory incentives, green financial tools effectively reduce the financing costs of clean energy projects, improve their economic competitiveness, and thus drive the energy structure to shift from traditional fossil fuel dominance to a diversified, clean, low-carbon, and efficient modern system [39]. Accordingly, this paper proposes Hypothesis 1.
Hypothesis 1.
Green finance significantly enhances energy new-quality productivity.

3.2. The Indirect Impact of Green Finance on Energy New-Quality Productivity

3.2.1. The Role of Technological Innovation

Green finance cultivates an ecosystem conducive to technological innovation in the energy sector through a synergistic mechanism of risk sharing and capital leveraging, thereby providing sustained and stable financial support for scientific and technological activities [40]. For instance, innovations in green financial products and services expand financing channels for technological innovation entities, effectively lowering the financing costs and barriers to R&D activities. This enables enterprises, universities, and research institutions to engage in green technology development and clean energy innovation [41]. Concurrently, the improvement of environmental information disclosure mechanisms incentivizes companies to enhance energy efficiency through digital transformation [19], further directing innovation capital towards green and low-carbon sectors and accelerating the green transition of technological advancement.
As the core driver of the energy revolution, technological innovation plays a critical role in the formation and improvement of energy new-quality productivity [23]. Its manifestations in the energy sector include: breakthroughs in energy storage technology, which notably mitigate the intermittency and volatility of renewable energy generation, thereby enhancing the stability of the energy system; and the integration of digital and intelligent technologies, which facilitate precise regulation and optimized management across the entire energy chain, substantially improving the overall operational efficiency of the system. These innovations drive the development and application of green technologies, promote improvements in energy utilization efficiency, advance resource recycling, and encourage the exploration of green business models—ultimately providing solid support for the sustainable development of enterprises and the leapfrog development of green productivity [42]. Consequently, this paper proposes Hypothesis 2:
Hypothesis 2.
Technological innovation plays a mediating role in the impact of green finance on energy new-quality productivity.

3.2.2. The Role of Openness to Foreign Trade

Green finance not only serves as a crucial pillar for a country’s green transition but also plays a significant role in elevating regional foreign trade openness. As global attention to sustainable development intensifies, international capital increasingly favors countries and regions with strong green governance performance [43]. The improvement of the green financial system, alongside product innovation and market standardization, sends a strong signal to the international community about the country’s commitment to green development. This enhances the attractiveness of its financial markets, facilitates the inflow of cross-border green capital, and thereby bolsters the country’s participation in and influence over the global green finance landscape. Furthermore, green finance cooperation facilitates international exchange of green technologies: it supports the introduction of advanced technologies and management expertise, while creating international market opportunities for domestic green innovations, thus realizing a two-way flow of green factors [44]. Such cooperation helps break down technological barriers, promotes the development of global green industrial chains, and enriches the connotation of openness.
Foreign trade openness facilitates the development of energy new-quality productivity through two primary pathways. First, it enables domestic energy enterprises to engage in international technological cooperation and introduce advanced technologies, helping them optimize resource allocation, reduce operational energy consumption, and improve supply chain efficiency to advance sustainable development [45]. Second, integration into international market competition compels enterprises to closely capture shifts in market demand and consumer preferences. This drives innovations in energy production models and business models, accelerating energy structure transformation and industrial upgrading [46], and thereby injecting new momentum into the development of energy new-quality productivity. Therefore, this paper puts forward Hypothesis 3:
Hypothesis 3.
Green finance can elevate regional foreign trade openness, thereby contributing to the development of energy new-quality productivity.

3.2.3. The Nonlinear Effect of Green Finance on Energy New-Quality Productivity

After clarifying the mediating pathways through which green finance affects energy new-quality productivity via technological innovation and foreign trade openness, it is further necessary to examine whether this impact exhibits nonlinear characteristics dependent on the levels of these two factors—i.e., whether threshold effects exist with technological innovation and foreign trade openness as the threshold variables.
From the perspective of technological innovation, when the level of technological innovation is low, energy enterprises typically confront issues such as weak R&D capabilities and inefficient technology absorption and transformation. Under such conditions, even with green finance support, enterprises find it difficult to effectively convert it into advanced technological achievements. As a result, the marginal effect of green finance in promoting energy new-quality productivity is limited. In contrast, when the level of technological innovation is high, enterprises have stronger independent R&D and technology application capabilities. They can utilize green financial resources more efficiently, channeling investments into R&D activities centered on clean production technologies and energy system optimization, thus significantly strengthening the promotional effect of green finance on energy new-quality productivity [47].
From the perspective of foreign trade openness, a moderate level of openness helps energy enterprises introduce advanced technologies and management experience. Participation in international competition drives technological upgrading and brand premium improvement, accelerating the transformation of the energy industry structure. Nevertheless, an excessively high level of openness may be accompanied by amplified negative environmental externalities [48]. For example, the international transfer of high-energy-consumption and high-emission industries can exacerbate local environmental pressures, which may, to some extent, weaken the positive impact of green finance on the green transition and qualitative upgrading of the energy sector. Based on the above analysis, this paper proposes Hypothesis 4:
Hypothesis 4.
The development of green finance can enhance energy new-quality productivity, and this effect is contingent upon the levels of both technological innovation and foreign trade openness.

4. Research Design

4.1. Model Setting

Based on the aforementioned theoretical analysis, to investigate the direct effect of green finance on energy new-quality productivity, the following fixed-effects model is established:
E N Q P i t = α 0 + α 1 G F i t + α 2 C o n i t + μ i + σ t + ε i t
where i and t denote province and year, respectively. E N Q P i t is the explained variable, representing the energy new-quality productivity level of the province i in year t . G F i t is the core explanatory variable, indicating the green finance development level of the province i in year t . C o n i t denotes a series of control variables. μ i denotes province fixed effects. σ t denotes time fixed effects. ε i t is the random error term. α 1 represents the effects of green finance on energy new-quality productivity.
To examine the indirect effect of green finance on energy new-quality productivity and explore its inherent mechanisms, we draw on the methodological framework proposed by Wen et al. (2022) to construct the following mediation effect model [49]:
M i t = β 0 + β 1 G F i t + β 2 C o n i t + μ i + σ t + ε i t
E N Q P i t = γ 0 + γ 1 G F i t + γ 2 M i t + γ 3 C o n i t + μ i + σ t + ε i t
where M i t stands for the set of mediating variables, specifically corresponding to the level of technological innovation and the latter to that of foreign trade openness. β 1 captures the effect of green finance on the mediation variables. γ 1 and γ 2 represent the effects of green finance on energy new-quality productivity and the effect of the mediation variables on energy new-quality productivity, respectively.
To ascertain the possible nonlinear effect of green finance on new-quality energy productivity, we construct a threshold effect model following the approach proposed by Hansen (1999) [50]:
E N Q P i t = λ 0 + λ 1 G F i t I ( T h i t θ ) + λ 2 G F i t ( T h i t                          > θ ) + λ 3 C o n i t + μ i + σ t + ε i t
T h i t is the threshold variable, representing the regional technological innovation level and the degree of openness to foreign trade. θ is the estimated threshold value. I · is the indicator function. λ 1 and λ 2 denote the impact of green finance on energy new-quality productivity within their respective threshold intervals.

4.2. Variable Selection and Data Description

(1) While embodying the core attributes of new-quality productivity, energy new-quality productivity possesses distinct characteristics such as intelligent management and control, clean low-carbon development, ecological restoration, and industrial synergy [29]. Following the analytical framework proposed by Zhu et al. (2024), this study constructs a provincial-level evaluation indicator system around three core dimensions: new laborers, new means of labor, and new objects of labor [51]. Taking into account data accessibility and availability, the system encompasses 8 secondary indicators and 11 tertiary indicators, with detailed definitions and measurement criteria presented in Table 1. Finally, adopting the methodological approach proposed by Lu et al. (2024), this study employs the newly improved entropy weight-TOPSIS method to comprehensively measure the provincial-level energy new-quality productivity levels during the period 2012–2022 [52].
It is worth noting that the evaluation system incorporates indicators such as energy intensity, Carbon Emission Intensity, and Energy Structure, which are conceptually interrelated as they all reflect facets of energy system performance. We acknowledge this interrelation and justify its concurrent inclusion for three reasons. First, each captures a distinct and policy-relevant dimension: Energy Intensity measures economic efficiency of energy use, Carbon Emission Intensity focuses on environmental climate impact, and Energy Structure describes the fundamental fuel mix. Omitting any would yield an incomplete picture of systemic transformation. Second, in the context of measuring new-quality productivity, these indicators collectively track the transition from a high-intensity, carbon-heavy, coal-reliant system towards a more efficient, low-carbon, and diversified one. Their co-movement is an essential characteristic of the qualitative shift we aim to measure. Third, the entropy weight method used for index construction inherently addresses information redundancy. It assigns lower weights to indicators that provide highly overlapping information, thereby mitigating the statistical concern of double-counting and ensuring that the composite index primarily reflects the unique variation from each dimension.
This study explores the spatiotemporal evolution characteristics of energy new-quality productivity by investigating its spatial patterns across Chinese provinces in 2012 and 2022, with relevant distributions illustrated in Figure 2. Overall, China’s energy new-quality productivity exhibited a significant upward trajectory over the 10-year period. Spatially, the inter-regional development disparity between the eastern and western regions remained prominent, where eastern provinces generally attained higher energy new-quality productivity levels than those of the western regions.
To further explore the dynamic spatiotemporal evolution characteristics of energy new-quality productivity, this study employs Kernel Density Estimation to generate density distribution curves for the corresponding years, as presented in Figure 3. In terms of the positional shift of the distribution, most provinces were concentrated in the low-value interval of energy new-quality productivity in 2012. Subsequently, the overall distribution continuously shifted rightward over time, signifying an overall enhancement of energy new-quality productivity levels across provinces.
Regarding peak characteristics, the 2012 distribution presented a single peak centered in the low-value range. By 2015, the main peak had shifted notably rightward, and a secondary peak began to take shape. By 2022, the density curve had further developed into a multi-peak pattern, with the main peak located in the medium-high value interval—mirroring the remarkable advancements achieved by a subset of provinces.
Simultaneously, the peak structure transformed from a single, symmetrical peak in 2012 to an asymmetric, multi-peak configuration by 2022. This transition reveals a growing divergence in energy new-quality productivity levels among regions and an increasingly prominent trend of provincial differentiation.
(2) This study’s core explanatory variable is green finance (GF). Drawing on the methodological framework proposed by Wu et al. (2024), an evaluation system for green finance development is established by incorporating eight secondary indicators across seven dimensions: green credit, green investment, green insurance, green bonds, green support, green funds, and green equity—with specific indicators and measurement criteria detailed in Table 2 [53]. Subsequently, the green finance development index is calculated via the entropy weight method.
Figure 4 and Figure 5 depict, respectively, the spatial distribution characteristics of green finance development levels among Chinese provinces in 2012 and 2022, alongside the national temporal trend of the green finance development index during the 2012–2022 period. These visualizations are intended to intuitively demonstrate the overall advancement and inter-regional disparities in China’s green finance development from dual temporal and spatial perspectives, thereby providing an empirical context and visual support for the subsequent empirical analysis of its effect on ENQP.
Overall, China’s green finance attained remarkable advancement over the 10-year period, albeit with persistent and significant inter-regional disparities. In 2012, the vast majority of provinces demonstrated comparatively low green finance development levels, while only a small number of regions achieved moderate levels. In contrast, by 2022, most central and eastern provinces had progressed to higher development tiers. Notably, Zhejiang, Jiangsu, and Shanghai have consistently retained a leading stance across the country. Particularly in Shanghai—functioning as an international financial center—green finance has been deeply embedded in the local economic structure, acting as a pivotal driver of regional green transformation.
From a spatial dimension, the development of green finance presents a distinct spatial pattern characterized by “higher levels in the east and lower levels in the west.” Eastern coastal regions, leveraging their solid economic underpinnings, mature financial markets, and proactive policy incentives, have created a conducive ecosystem for the innovation and development of green finance. For instance, in Zhejiang Province, vibrant private capital vitality and a sophisticated financial service ecosystem have jointly propelled the continuous innovation of green financial products and services. In contrast, green finance development remains relatively underdeveloped in central and western provinces such as Xinjiang and Ningxia. Hampered by constraints including weaker economic fundamentals, underdeveloped financial infrastructures, and insufficient institutional cognition, these regions embarked on green finance development at a later stage with relatively sluggish progress.
(3) Mediating Variables. This study identifies two transmission mechanisms underlying the relationship: technological innovation and foreign trade openness. Drawing on the measurement framework proposed by Song et al. (2021), technological innovation is operationalized with two indicators: patent applications of industrial enterprises above designated size (PAG), which proxies for innovation quantity; and invention patent applications of such enterprises (IPAG), which captures innovation quality [54], as invention patents require a higher threshold of novelty and undergo more stringent examination. While patent data are widely used and provide a standardized measure of innovative activity, we acknowledge that not all patents translate into commercialized technologies or process improvements. The use of both quantity and quality indicators aims to provide a more balanced perspective. Foreign trade openness (OPE) is measured as the ratio of total import and export value to regional GDP. This indicator reflects the role of green finance in promoting international market integration and accelerating cross-border technology diffusion.
(4) Threshold Variables. To ascertain the nonlinear effects of green finance on ENQP, this study identifies technological innovation (IPAG) and foreign trade openness (OPE) as threshold variables, adopting the same measurement approaches as specified earlier.
(5) Control Variables. To mitigate potential endogeneity and enhance the robustness of estimation results, this study incorporates the following control variables with measurements aligned with academic conventions and prior literature: Industrial structure (IS), proxied by the share of the tertiary industry in regional GDP to reflect the structural upgrading level of the regional economy; Human capital level (HUM), operationalized as the ratio of college-educated individuals to the total regional population to capture the stock of high-quality human capital; Government intervention (GOV), measured as the ratio of local fiscal revenue to regional GDP to indicate the extent of government participation in economic activities; Environmental regulation (ENV), calculated as the share of industrial pollution control investment in the value-added of the secondary industry to reflect the intensity of regional environmental governance; and Foreign direct investment (FDI), defined as the ratio of actually utilized FDI to regional GDP with reference to Sun and Zhou (2022) [55].

4.3. Data Sources and Descriptive Statistics

This study employs panel data from 30 Chinese provinces (excluding Hong Kong, Macao, Taiwan, and Tibet) covering the period 2012–2022. The data are sourced from the China Energy Statistical Yearbook, China Statistical Yearbook on Science and Technology, China Statistical Yearbook on Environment, China Financial Yearbook, and other relevant statistical yearbooks (including agricultural, industrial, and tertiary industry statistical yearbooks), as well as provincial science and technology statistical bulletins, official releases from the National Energy Administration and the National Bureau of Statistics, and provincial statistical yearbooks. For occasional missing data in specific years, linear interpolation is employed to ensure data integrity. Descriptive statistics for the variables in this study are summarized in Table 3.

5. Empirical Results

5.1. Multicollinearity Test

To assess potential multicollinearity among variables, this study employs the Variance Inflation Factor (VIF) for diagnostic testing. VIF values ranging from 1 to 5 are widely regarded as acceptable in academic research, indicating that while mild linear correlation exists among independent variables, the degree of multicollinearity is negligible and does not compromise the stability or reliability of regression estimates. Results presented in Table 4 demonstrate that all variables in this study have VIF values falling within the 1–5 range. This confirms a relatively high degree of independence among independent variables, where multicollinearity does not pose a significant threat to parameter estimation. This outcome bolsters the credibility of the constructed model and lays a solid statistical groundwork for subsequent empirical analyses and policy inferences.

5.2. Benchmark Regression

To accurately identify the mechanisms and effects of green finance on ENQP, this study carries out model specification tests prior to the regression analysis. According to the results of the F-test and Hausman test, the fixed effects (FE) model is identified as the most suitable for this research, thus laying a robust estimation framework for subsequent empirical analyses.
Table 5 reports the baseline regression results investigating the impact of green finance on ENQP. In Model (1), the specification excluding control variables, the coefficient of green finance is 0.228, which is statistically significant at the 1% significance level. This offers preliminary empirical evidence of a positive association between green finance and ENQP. Subsequently, Model (2) incorporates the aforementioned control variables, and the coefficient of green finance decreases slightly to 0.156 while remaining positive and statistically significant. Furthermore, Model (3) introduces additional controls for regional and year fixed effects, where the coefficient of green finance rises markedly to 1.027 and retains high statistical significance at the 1% level. These results indicate that after controlling for regional heterogeneity, time-specific trends, and other confounding factors, the positive effect of green finance on ENQP becomes more salient, thereby verifying the robustness of the core finding.
Regarding the control variables, the upgrading of the industrial structure and foreign direct investment (FDI) both exert significantly positive effects. Notably, industrial transformation promotes the reallocation of resources toward the new energy and cleaner production industries, while foreign capital inflows provide critical financial support for technological innovation and scale expansion in the energy sector. In contrast, human capital, government intervention, and environmental regulation are not statistically significant in Model (3). Collectively, these results validate Hypothesis H1, confirming that green finance significantly facilitates the development of ENQP and provides robust empirical evidence for subsequent analyses.

5.3. Robustness Test

To alleviate potential endogeneity issues and uphold the consistency and reliability of estimation results, this study employs an instrumental variable (IV) approach. Adopting the method of Li et al. (2024), the first instrumental variable (IV1) is identified as the product of the inverse distance between each province and its nearest coastal port, multiplied by the green finance development index [56]. Meanwhile, following the approach proposed by Hou et al. (2022), the first-order lag term of the green finance development index is adopted as the second instrumental variable (IV2) [57].
The theoretical rationale for IV1 is rooted in financial geography. Proximity to major ports historically reduces the cost of diffusion for financial innovations, technology, and skilled labor, thereby facilitating the development of complex financial systems like green finance. This establishes the relevance condition. Crucially, while geographic distance may influence long-term economic development patterns, its effect on contemporary ENQP is arguably indirect and largely channeled through the financial system and other controlled socio-economic factors. This supports the exclusion restriction.
Meanwhile, we select the first-order lag of the green finance development index as the IV2. This is a common strategy to mitigate reverse causality, as past values of green finance are less likely to be influenced by contemporaneous productivity shocks. We acknowledge that if ENQP exhibits high persistence, this instrument may not satisfy strict exogeneity. Nevertheless, the one-period lag is less likely to be correlated with the contemporaneous error term, rendering it a plausible and widely adopted identification strategy in the panel data context. Based on the above instrumental variables, we use the two-stage least squares (2SLS) method to regress the model.
Columns (1) to (4) of Table 6 report the instrumental variable (IV) regression results. In the first-stage regression, the coefficients of both instrumental variables (IV1 and IV2) are positive and statistically significant. The Kleibergen-Paap rk LM statistic is significant at the 1% significance level, rejecting the null hypothesis of instrument underidentification. Meanwhile, both the Cragg-Donald Wald F statistic and the Kleibergen-Paap rk Wald F statistic exceed their respective critical values at the 10% significance level, indicating the absence of weak instruments.
The second-stage estimation results show that after controlling for endogeneity, the coefficient of green finance on ENQP remains significantly positive at the 1% significance level. This further confirms that green finance exerts a robust promotional effect on ENQP.
To enhance the reliability of the regression results, this study performs robustness tests using the following strategies: First, replacing the measurement of the core explanatory variable by recalculating the green finance development index via the entropy-weighted TOPSIS method. Second, employing an alternative measurement for the dependent variable by reconstructing the ENQP index using the principal component analysis method, and subsequently re-estimating the regression model. Third, excluding a subset of samples (municipalities directly under the central government): Owing to their unique administrative status and policy environment, these municipalities face distinct policy biases and resource allocation patterns in green finance development and ENQP, leading to incomparable data with other provinces. Fourth, re-estimating the model by lagging all control variables by one period. Fifth, implementing winsorization, which involves replacing values below the 1st percentile and above the 99th percentile with the 1st and 99th percentile values, respectively, to alleviate the impact of outliers. Sixth, to further verify the consistency of the results, the composite ENQP index is disaggregated into its core constituent indicators—such as energy consumption (EC) and new energy generation ratio (NEGR)—and the relationship between green finance and each sub-indicator is examined separately.
Results are reported in Columns (1) to (7) of Table 7. Across these alternative specifications, the coefficients of green finance remain positive and statistically significant at the 1% significance level, indicating a stable promotional effect on ENQP. These findings further corroborate the reliability of the baseline regression results.

5.4. Heterogeneity Analysis

To examine the boundary conditions and heterogeneous effects of green finance on ENQP, this study analyzes subsamples based on regional financial endowment. We measure core financial endowment using the long-term average (2012–2022) of the ratio of total bank loans to GDP—commonly referred to as financial depth—for each province. The full sample is then divided into high- and low-financial-endowment groups according to the median value of this indicator.
The results are reported in Table 8. While green finance exerts a significantly positive impact on both groups, notable heterogeneity exists: its estimated coefficient is 1.423 in the low-endowment group, substantially higher than the 0.879 observed in the high-endowment group. This suggests that the effectiveness of green finance does not follow the conventional expectation of being stronger in financially developed regions; rather, it displays a greater marginal effect in areas with weaker financial foundations.
Several interrelated mechanisms may explain this finding. In regions with limited financial endowment, green capital has long been scarce, so its infusion generates pronounced marginal improvements and a scarcity premium. Additionally, green transitions in these areas often rely more heavily on government-led policy coordination, where green finance synergizes with fiscal subsidies, dedicated guarantees, and other supportive instruments, thereby amplifying overall policy effectiveness. Moreover, low-endowment regions typically possess greater potential for energy structure optimization and industrial upgrading, allowing green finance to help bypass conventional carbon-intensive development pathways and foster leapfrogging progress.
By adopting an economic-endowment-based heterogeneity analysis, this study provides fresh empirical evidence on the context-dependent nature of green finance and offers grounded insights for designing place-based regional policies.

5.5. Mediating Effect Analysis

As shown in Table 9, Column (1) reports that the coefficient of green finance on the number of patent grants is positive and statistically significant at the 5% significance level. This indicates that the development of green finance significantly facilitates an increase in patent grants, thereby driving quantitative growth in technological innovation. Column (2) further verifies the promoting effect of technological innovation quantity on ENQP: both the coefficients of green finance and patent grants remain positive and statistically significant. This suggests that green finance boosts ENQP development by increasing patent grants, confirming that the growth in technological innovation quantity constitutes an important channel through which green finance influences ENQP.
Results in Column (3) show that the coefficient of green finance on the number of invention patent grants (IPAG) is 18.644, significant at the 5% significance level, indicating a significant positive association between green finance and invention patent grants. Since invention patents are a core indicator of technological innovation quality, their increase signifies an improvement in innovation quality. In Column (4), both green finance and invention patent grants exhibit positive and statistically significant coefficients, demonstrating that green finance further promotes ENQP development by enhancing technological innovation quality.
Turning to Table 9, Column (5) shows that the coefficient of green finance on openness is 1.070, which is statistically significant at the 5% level. This indicates that the development of green finance significantly boosts openness, revealing a significant positive link between green finance and the openness dimension. Column (6) further confirms the mediating role of openness in how green finance influences ENQP.
Beyond statistical significance, the economic magnitude of the indirect effects is noteworthy. Calculating the specific indirect effects reveals that technological innovation (PAG) mediates approximately 29.11% of the total effect of green finance on ENQP, while the channel via innovation quality (IPAG) accounts for about 29.41%. Notably, foreign trade openness (OPE) is the most substantial channel, with an indirect effect of 0.4721, mediating 45.98% of the total effect. Taken together, these results validate Hypotheses H2 and H3.

5.6. Threshold Effect Analysis

To examine whether green finance exerts a nonlinear impact on ENQP, this study first tests for potential threshold effects of technological innovation and foreign trade openness prior to implementing threshold regression analysis. Employing the Bootstrap method, the existence of single and double threshold effects was tested sequentially. As presented in Table 10, the results indicate that the single threshold effects of both variables are statistically significant at the 10% significance level, whereas the double threshold tests yield insignificant results. This confirms the presence of a single threshold for both technological innovation and foreign trade openness.
Furthermore, Figure 6 presents the corresponding likelihood ratio function graphs for both variables at the 95% confidence interval, The lowest point of the LR statistic corresponds to the threshold value. The estimation results align with those presented in Table 10, further verifying the validity of the threshold estimates. The finally identified threshold values are 4.923 for technological innovation and 0.319 for foreign trade openness.
Following the confirmation of a single threshold effect, this study further utilizes a panel threshold model for estimation, with specific results presented in Table 11. The threshold estimate for technological innovation (IPAG) is 4.923. When the level of technological innovation is below this threshold value, the coefficient of green finance’s impact on ENQP is 0.778. In contrast, when technological innovation exceeds the threshold, the coefficient rises notably to 1.081. This indicates that green finance exerts a relatively modest effect on ENQP in regions with weaker innovation capacity, while its marginal promotion effect enhances markedly as technological innovation capability improves.
Regarding the threshold regression results for foreign trade openness, when the level of foreign trade openness is below the threshold, the impact coefficient of green finance is 0.917. When the level of opening-up exceeds the threshold, the coefficient decreases to 0.644. This indicates that green finance exerts a more pronounced promotive effect on energy new-quality productivity in provinces with a lower level of foreign trade openness. As the level of foreign trade openness further rises, the marginal effect of green finance exhibits a diminishing trend.
In conclusion, the impact of green finance on ENQP is significantly contingent upon regional technological innovation capacity and the level of foreign trade openness, exhibiting distinct threshold features. These results lend robust support to Hypothesis H4.

6. Discussion

6.1. Analysis of the Mediating Effect of Green Finance on ENQP

Green finance propels the development of ENQP through the dual channels of technological innovation and foreign trade openness. Mediation effect tests indicate that green finance continuously injects financial impetus into energy technological innovation, thereby enabling enterprises to break through key technological bottlenecks and accelerate the commercialization and practical application of innovative achievements. Backed by green finance policies and tools, R&D investment in the energy sector has maintained steady growth, while the volume of patent applications has risen markedly. Such technological progress directly underpins the improvement of regional energy new-quality productivity.
Concurrently, green finance promotes deeper foreign trade openness, facilitating the integration of domestic energy enterprises into global markets. This integration, in turn, encourages the adoption of advanced international technologies and management models, optimizes the structure of energy trade and international cooperation, and ultimately leads to a significant boost in regional ENQP.

6.2. Analysis of the Threshold Effect of Green Finance on ENQP

The threshold effect test results demonstrate that the promotive effect of green finance on ENQP is notably shaped by regional technological innovation capacity and the level of opening-up, thus presenting distinct nonlinear features.
In provinces with weaker technological innovation capacity, underdeveloped research foundations and inadequate R&D investment impede the effective absorption and conversion of financial resources allocated by green finance, thereby constraining its promotive effect on ENQP. With the improvement of regional technological innovation capacity, green finance funds can be more effectively channeled into key technological R&D and innovative initiatives, markedly boosting their contribution to energy new-quality productivity.
Notably, the “quantity” of technological innovation, as measured by the number of patent applications (PAG), failed to pass the Bootstrap significance test in the threshold analysis. This result may reflect an existing phenomenon in the technological innovation evaluation system: overemphasizing quantity over quality. Some patents thus fail to realize effective transformation into practical applications, thereby limiting their role in enhancing the marginal contribution of green finance to ENQP.
The complex moderating role of foreign trade openness suggests that its influence on green finance effectiveness is not linear, but operates within an “optimal moderate range”. This nonlinear relationship may be driven by several underlying mechanisms. First, highly open financial markets may lead to capital misallocation and diminished effectiveness, as green financial resources could be channeled toward short-term arbitrage rather than long-term local green technology R&D Second, a trade structure lock-in effect may arise. In regions reliant on exporting resource-based or low-value-added products, a high degree of openness can reinforce this path dependency, thereby locking in an outdated economic structure and undermining its responsiveness to green finance incentives.
It is noteworthy that the conceptual implications and inherent constraints of the core threshold variable may be key drivers of this result. China’s foreign trade openness has transitioned from a phase of “scale expansion” to a new stage characterized by “institutional leadership”—a systematic transformation encompassing rule restructuring, structural upgrading, and strategic autonomy. However, limited by data accessibility, this study employs the “ratio of total import and export value to regional GDP” as a proxy indicator for the level of foreign trade openness. Although widely used in existing literature, this indicator primarily reflects trade openness and market scale, rather than capturing the “quality” and “structure” of foreign trade openness. Hence, the variable has inherent limitations in fully reflecting the contemporary paradigm of openness in China.
Furthermore, it is important to recognize that the specific threshold values estimated in this study are inherently sample-dependent, derived from the data covering 2012–2022. Their absolute levels may evolve with structural changes in the economy and trade over time. These measurement and sample constraints may hinder in-depth identification of the interactive mechanism between green finance and foreign trade openness. Therefore, future research should develop a more comprehensive evaluation system for foreign trade openness, incorporating indicators of institutional quality and trade structure. Such efforts, combined with dynamic monitoring of how these thresholds may shift in the future, would more accurately reveal the nonlinear moderating mechanism of openness in how green finance empowers ENQP, thereby offering a more scientific and timely foundation for policy formulation. This will, in turn, provide a more robust and timely foundation for policy formulation.

6.3. Limitations and Future Research

While we employ an instrumental variable (IV) approach to mitigate key endogeneity concerns, we acknowledge its limitations. The exclusion restriction, while plausible, is ultimately untestable. For instance, it could be violated by unobserved, slow-moving provincial factors that correlate with both our instrument and energy new-quality productivity (ENQP). Although our fixed-effects models and extensive control variables aim to absorb such confounders, residual bias may persist. Consequently, while our findings provide evidence supportive of a causal interpretation, they are best understood as identifying a robust causal channel, rather than providing a definitive, uncontested estimate of the causal effect. Future research exploiting more exogenous policy shocks or natural experiments would be valuable to further solidify the causal claims.

7. Conclusions and Recommendations

Using panel data covering 30 Chinese provinces, municipalities directly under the Central Government, and autonomous regions for the period 2012–2022, this study systematically explores the underlying impact mechanism, nonlinear characteristics, and regional heterogeneity of green finance on energy new-quality productivity through the application of fixed-effects models, mediating effect models, and threshold regression models. The main findings are as follows:
First, green finance exerts a significant positive effect on energy new-quality productivity. This conclusion remains robust after controlling for time and individual fixed effects, as confirmed by a series of robustness checks, including addressing potential endogeneity via an instrumental variable approach, variable substitution, winsorization, and sub-sample regression.
Second, green finance indirectly promotes the development of energy new-quality productivity through two pathways: fostering technological innovation and enhancing the level of openness.
Third, the impact of green finance on energy new-quality productivity presents nonlinear threshold features. Specifically, the promotional impact attenuates notably when the regional technological innovation level dips below a specific threshold or when the degree of openness is excessively elevated.
Fourth, the promoting effect of green finance shows significant heterogeneity depending on regional financial endowment. The effect is even more pronounced in regions with relatively weaker financial endowment.
Drawing on the aforementioned findings, the following policy implications are put forward:
First, steadily refine the green financial system to cement its supportive function in advancing energy new-quality productivity. It is recommended to further improve and unify green finance standards and information disclosure mechanisms, enhance the targeted support provided by instruments like green credit and green bonds to clean energy and low-carbon technology projects, and prevent funds from sitting idle or being diverted to non-green sectors. Simultaneously, leading regions should be encouraged to institutionalize their successful green finance practices, with the goal of creating standardized, replicable models for systematic nationwide adoption, thereby transforming local experience into a stable, national support system.
Second, strengthen policy synergy between green finance and technological innovation to address transformation bottlenecks in regions with underdeveloped innovation capacities. For areas with a weak technological foundation, a “green finance + innovation incentives” dual-drive mechanism should be constructed—including establishing regional special funds dedicated to green technology R&D, and guiding financial institutions to partner with governments in risk-sharing initiatives. This will underpin the R&D and commercialization of key energy technologies, thereby elevating the utilization efficiency of green funds and enhancing the efficacy of technological empowerment.
Third, prudently regulate the pace of foreign trade openness to mitigate the risk of reduced capital allocation efficiency associated with excessive opening-up. Establish a green-oriented foreign investment screening mechanism to guide more foreign capital to flow into advanced energy technologies and green industrial chains. Meanwhile, intensify monitoring over cross-border capital flows to curb inflows of short-term speculative capital, so as to ensure that green financial resources are truly utilized to boost energy new-quality productivity.
Fourth, implement differentiated policies aligned with regional financial endowment. In regions with higher financial endowment, the focus should be on promoting innovation in green financial products, deepening market mechanisms, and enhancing international cooperation, thereby allowing the market to play its decisive role in resource allocation. In regions with lower financial endowment, policy should prioritize strengthening financial infrastructure and capacity building. Measures such as central fiscal transfers, special subsidies for green projects, and risk compensation mechanisms should be employed to improve the accessibility and effectiveness of green finance and enhance policy coherence. This will help compensate for market deficiencies and maximize the role of green finance in advancing the energy transition.

Author Contributions

J.H.: Conceptualization, Funding acquisition, Writing—review and editing; Q.Y.: Methodology, Validation, Data curation, Software, Writing—original draft preparation. All authors have read and agreed to the published version of the manuscript.

Funding

This paper is supported by the General Program of the National Social Science Foundation of China (Grant No. 23BJY196).

Institutional Review Board Statement

Not applicable.

Informed Consent Statement

Not applicable.

Data Availability Statement

The raw data supporting the conclusions of this article will be made available by the authors on request.

Conflicts of Interest

The authors declare no conflicts of interest.

Appendix A

Table A1. Conceptual comparison of ENQP, GTFP, and Traditional Energy Productivity.
Table A1. Conceptual comparison of ENQP, GTFP, and Traditional Energy Productivity.
DimensionENPQGTFPTraditional Energy Productivity
Theoretical FoundationContemporary development of Marxist productivity theory emphasizes qualitative transformation and systemic innovation of productivity factors.Extension of neoclassical economic growth theory, internalizing environmental constraints.Production efficiency theory within neoclassical economics.
Core ConnotationAn advanced state of productivity driven by revolutionary technological breakthroughs, innovative allocation of production factors, and deep industrial transformation, focusing on the “newness” and “quality” of development.The comprehensive output efficiency per unit of all input factors (capital, labor, energy, etc.), considering resource and environmental constraints, focusing on “efficiency” under a “green” constraint.The ratio between energy input and economic output, typically referring to GDP per unit of energy consumption, focuses on the “technical or economic efficiency” of energy use.
Measurement FocusQualitative change in the elements and structure of the productivity system (e.g., new laborers, new means of labor, and new objects of labor).Relative efficiency of total factor input and output (often measured by models like SBM, ML index incorporating undesirable outputs).Input-output ratio of a single factor (energy) (e.g., energy intensity, energy consumption per unit of GDP).
Policy ImplicationPromotes paradigm shift and industrial leap in the energy system, fostering new industries and business models.Encourages coordinated development of economic growth and environmental protection, incentivizing technical efficiency gains and structural optimization.Aims to directly reduce energy intensity and improve the economic benefit of energy use.
Example IndicatorsShare of new energy industry, total energy consumptionTotal factor productivity index incorporating undesirable outputs like carbon emissions.Energy intensity, unit energy consumption of key energy-intensive products.

References

  1. Rasoulinezhad, E.; Taghizadeh-Hesary, F. Role of green finance in improving energy efficiency and renewable energy development. Energy Effic. 2022, 15, 14. [Google Scholar] [CrossRef] [PubMed]
  2. Zhang, T. Analysis that new quality productive forces are essentially green productivity. Ideol. Theor. Educ. 2024, 11, 35–42. [Google Scholar]
  3. Huang, X.; Hu, A.G. The understanding dimension of green productivity, Chinese innovation and practical prospects: Also on new quality productive forces as green productivity. J. Beijing Univ. Technol. (Soc. Sci. Ed.) 2025, 25, 56–67. [Google Scholar]
  4. Salazar, J. Environmental finance: Linking two world. In Proceedings of the A Workshop on Financial Innovations for Biodiversity, Bratislava, Slovakia, 1–3 May 1998; pp. 2–18. [Google Scholar]
  5. Cowan, E. Topical Issues in Environmental Finance; Economy and Environment Program for Southeast Asia (EEPSEA): Ho Chi Minh City, Vietnam, 1998. [Google Scholar]
  6. Gilbert, S.; Zhao, L. The knowns and unknowns of China’s green finance. In The Sustainable Infrastructure Imperative: Financing for Better Growth and Development; New Climate Economy: London, UK; Washington, DC, USA, 2017. [Google Scholar]
  7. Chen, J.W.; Jiang, N.P.; Li, X. Basic logic, optimal boundary and orientation choice of “green finance”. Reform 2019, 7, 119–131. [Google Scholar]
  8. Ma, D.; Zhu, Y.; Yang, Y. How Green finance affects export production quality: Fresh evidence from China. Energy Econ. 2024, 131, 107381. [Google Scholar] [CrossRef]
  9. Wang, X.; Wang, Q. Research on the impact of green finance on the upgrading of China’s regional industrial structure from the perspective of sustainable development. Resour. Policy 2021, 74, 102436. [Google Scholar] [CrossRef]
  10. Wang, Y.L.; Zhou, Y.H. Green finance development and enterprise innovation. J. Financ. Econ. Res. 2023, 49, 49–62. [Google Scholar]
  11. Chen, J.K.; Abbas, J.; Najam, H.; Liu, J. Green technological innovation, green finance, and financial development and their role in green total factor productivity: Empirical insights from China. J. Clean. Prod. 2023, 382, 135131. [Google Scholar]
  12. Shi, X.Y.; Shi, D.M. Green finance: An effective way to break the “carbon curse”. Stat. Res. 2024, 41, 46–58. [Google Scholar]
  13. Zhang, Y.; Li, X.; Jia, J.; Xiao, L. The synergistic impact of green finance and digital economy on innovation agglomeration: Evidence from the Yangtze River Delta and the Pearl River Delta in China. Sustain. Futures 2025, 10, 100852. [Google Scholar] [CrossRef]
  14. Wang, L.F.; Li, W.T. Statistical test of the impact of green finance on urban carbon emissions. Stat. Decis. 2025, 41, 155–159. [Google Scholar]
  15. Zhang, J.P. A study on the unbalanced impact of green finance development on green innovation: Evidence from pilot zones for green finance reform and innovations. Ecol. Econ. 2025, 41, 62–69. [Google Scholar]
  16. Al Khatib, A.M.G.; Alshaib, B.M.; Lal, P.; Mishra, P.; Yadav, S. Provincial drivers of green total factor productivity in China: Policy insights from panel data analysis. Soc. Sci. Humanit. Open 2026, 13, 102352. [Google Scholar] [CrossRef]
  17. Ma, D.; Yan, Y.; Zhang, F.; Chang, R.; Zhang, C.; Hu, C.; Deng, P.; Zhang, J.; Guo, Z.; An, B. Synergistic evolution of global energy efficiency and industrial structure and influencing factors: A study perspective based on 114 countries. Energy 2025, 338, 138948. [Google Scholar] [CrossRef]
  18. Chen, Y.; Yu, P.; Wang, L. Exploring the relationship between urban polycentric structure and green total factor productivity in China: Insights from urban development patterns and scale borrowing. Struct. Change Econ. Dyn. 2026, 76, 237–250. [Google Scholar] [CrossRef]
  19. Xu, L.; Shu, H.; Lu, X.; Li, T. Regional technological innovation and industrial upgrading in China: An analysis using interprovincial panel data from 2008 to 2020. Financ. Res. Lett. 2024, 66, 105621. [Google Scholar] [CrossRef]
  20. Xu, Z.; Zheng, L.H.; Cheng, M.Y. The internal logic and practical concept of new quality productivity empowering high-quality development. Contemp. Econ. Res. 2023, 11, 51–58. [Google Scholar]
  21. Jiang, Y.; Qiao, Z. New quality productivity: Logic, connotation and path. Soc. Sci. Res. 2024, 1, 10–18. [Google Scholar]
  22. Shao, C.; Dong, H.; Gao, Y. New Quality Productivity and Industrial Structure in China: The Moderating Effect of Environmental Regulation. Sustainability 2024, 16, 6796. [Google Scholar] [CrossRef]
  23. Lin, B.Q.; Teng, Y.Q. The association of new quality productive forces with carbon peak/neutrality goals and challenges to be resolved: A perspective on low-carbon energy transition. J. Sichuan Univ. (Philos. Soc. Sci. Ed.) 2024, 5, 35–46. [Google Scholar]
  24. Liu, H.; Li, X. How digital technology can improve new quality productive forces? Perspective of total factor agricultural carbon productivity. J. Asian Econ. 2025, 98, 101921. [Google Scholar] [CrossRef]
  25. Chin, T.; Li, Z.; Huang, L.; Li, X. How artificial intelligence promotes new quality productive forces of firms: A dynamic capability view. Technol. Forecast. Soc. Change 2025, 216, 124128. [Google Scholar] [CrossRef]
  26. Han, W.L.; Zhang, R.S.; Zhao, F. The measurement of new quality productivity and new driving force of the Chinese economy. J. Quant. Tech. Econ. Res. 2024, 41, 5–25. [Google Scholar]
  27. Gang, H.; Zhao, F. Research on the coupling and harmonization degree of new productive force and high-quality economic development. Financ. Res. Lett. 2025, 84, 107684. [Google Scholar] [CrossRef]
  28. Xu, J.; Zhang, J.; Yuan, X. Measuring the unseen: A textual entropy approach to decoding new quality productive forces in China’s digital-green transition. Financ. Res. Open 2025, 1, 100025. [Google Scholar] [CrossRef]
  29. An, B.W.; Xu, P.Y.; Li, H.H.; Shao, C.L. Statistical measurement and regional coordination characteristics of energy new quality productivity in China. Stat. Decis. 2025, 41, 29–34. [Google Scholar]
  30. Shi, X.; Shi, D. Impact of green finance on renewable energy technology innovation: Empirical evidence from China. Sustainability 2025, 17, 2201. [Google Scholar] [CrossRef]
  31. Zhao, T.T.; Xu, M.Q.; Qin, L.G. Research on the impact of green finance on energy consumption structure. J. Technol. Econ. Manag. Res. 2023, 11, 55–59. [Google Scholar]
  32. Du, J.; Shen, Z.; Song, M.; Vardanyan, M. The role of green financing in facilitating renewable energy transition in China: Perspectives from energy governance, environmental regulation, and market reforms. Energy Econ. 2023, 120, 106595. [Google Scholar] [CrossRef]
  33. Dai, Q.W.; Guo, Z.Y.; Lai, X.Y.; Jin, T. The influence mechanism of green finance policy on green development of enterprises. J. Nat. Resour. 2025, 40, 667–691. [Google Scholar] [CrossRef]
  34. Jiang, R.N.; Jin, C.X.; Zhao, Y. Nonlinear impact of green finance on low-carbon economy and regional heterogeneity of the impact. Econ. Rev. 2025, 3, 116–128. [Google Scholar]
  35. Ibrahim, R.L.; Al-mulali, U.; Ozturk, I.; Bello, A.K.; Raimi, L. On the criticality of renewable energy to sustainable development: Do green financial development, technological innovation, and economic complexity matter for China? Renew. Energy 2022, 199, 262–277. [Google Scholar] [CrossRef]
  36. Liu, X.; Liu, D. How Green Finance Drives New-Quality Productivity from the Perspective of Chinese Modernization. Financ. Res. Lett. 2025, 82, 107496. [Google Scholar] [CrossRef]
  37. Yang, R.Y.; Li, X.R. Disruptive technological innovation, green new-quality productivity and new energy industry economic growth. Stat. Decis. 2025, 41, 29–34. [Google Scholar]
  38. Zhang, G.W. The heterogeneous role of green finance on industrial structure upgrading—Based on spatial spillover perspective. Financ. Res. Lett. 2023, 58, 104596. [Google Scholar] [CrossRef]
  39. Ma, L.M.; Huang, C.L. Financial drivers and renewable energy development: A dynamic evolution analysis based on multinational data. China Ind. Econ. 2022, 4, 118–136. [Google Scholar]
  40. Irfan, M.; Razzaq, A.; Sharif, A.; Yang, X. Influence mechanism between green finance and green innovation: Exploring regional policy intervention effects in China. Technol. Forecast. Soc. Change 2022, 182, 121882. [Google Scholar] [CrossRef]
  41. Chang, K.; Luo, D.; Dong, Y.; Xiong, C. The impact of green finance policy on green innovation performance: Evidence from Chinese heavily polluting enterprises. J. Environ. Manag. 2024, 352, 119961. [Google Scholar] [CrossRef]
  42. Wani, M.J.G.; Loganathan, N.; Esmail, H.A.H. Impact of green technology and energy on green economic growth: Role of FDI and globalization in G7 economies. Future Bus. J. 2024, 10, 43. [Google Scholar] [CrossRef]
  43. Beisenbina, M.; Fabregat-Aibar, L.; Barberà-Mariné, M.G.; Sorrosal-Forradellas, M.T. The burgeoning field of sustainable investment: Past, present and future. Sustain. Dev. 2023, 31, 649–667. [Google Scholar] [CrossRef]
  44. Liu, H.J.; Zhang, Y.C. China’s path to green finance development in the decade of the new era: Process review, effectiveness evaluation and path outlook. China Soft Sci. 2023, 12, 16–27. [Google Scholar]
  45. Zhang, M.; Zhang, D.; Yang, Y. Green bond and trade openness effects on sustainable business practices in natural resource markets. Resour. Policy 2023, 86, 104188. [Google Scholar] [CrossRef]
  46. Ling, Y. Green productivity and export competitiveness of new energy enterprises: Dual perspectives of product differentiation and production efficiency. J. Technol. Econ. Manag. Res. 2025, 2, 84–89. [Google Scholar]
  47. Chen, X.M.; Qian, S.F.; Xiao, X.Q. The impact mechanism of green finance innovation on enterprises’ environment, social, and governance (ESG) performance: A mediating effect analysis based on technological innovation and carbon emission reduction. Sci. Technol. Manag. Res. 2024, 44, 180–190. [Google Scholar]
  48. Wu, H. Trade openness, green finance and natural resources: A literature review. Resour. Policy 2022, 78, 102801. [Google Scholar] [CrossRef]
  49. Wen, Z.L.; Fang, J.; Xie, J.Y.; Ouyang, J.Y. Methodological research on mediation effects in China’s mainland. Adv. Psychol. Sci. 2022, 30, 1692–1702. [Google Scholar] [CrossRef]
  50. Hansen, B.E. Threshold effects in non-dynamic panels: Estimation, testing, and inference. J. Econom. 1999, 93, 345–368. [Google Scholar] [CrossRef]
  51. Zhu, F.X.; Li, R.X.; Xu, X.L.; Sun, J.C. Measurement of China’s new quality productivity and its spatio-temporal evolution. J. Ind. Technol. Econ. 2024, 43, 44–53. [Google Scholar]
  52. Lu, J.; Guo, Z.A.; Wang, Y.P. Levels of development of new quality productivity, regional differences and paths to enhancement. J. Chongqing Univ. (Soc. Sci. Ed.) 2024, 30, 1–17. [Google Scholar]
  53. Wu, G.; Liu, X.; Cai, Y. The impact of green finance on carbon emission efficiency. Heliyon 2024, 10, e23803. [Google Scholar] [CrossRef]
  54. Song, D.Y.; Li, C.; Li, X.Y. Does the construction of new infrastructure promote the ‘quantity’ and ‘quality’ of green technological innovation: Evidence from the national smart city pilot. China Popul. Resour. Environ. 2021, 31, 155–164. [Google Scholar]
  55. Sun, W.Y.; Zhou, H.P. The effect and mechanism of digital economy on carbon emissions in Chinese cities. J. Environ. Econ. 2022, 7, 25–42. [Google Scholar]
  56. Li, Y.L.; Sun, Y.P.; Li, L.J. Can green finance promote the development of new quality productive forces? Financ. Econ. 2024, 12, 1–11. [Google Scholar]
  57. Hou, J.M.; Zhu, K.F.; Wang, S.Z. Impact and mechanisms of green finance on China’s ecological urbanization development. China Popul. Resour. Environ. 2024, 34, 23–35. [Google Scholar]
Figure 1. Research framework.
Figure 1. Research framework.
Sustainability 18 01423 g001
Figure 2. Levels of ENQP in 2012 (a) and 2022 (b). Note: This map is based on the standard map No. GS (2024)0650 from the Standard Map Service website of the Ministry of Natural Resources. The boundaries have not been modified.
Figure 2. Levels of ENQP in 2012 (a) and 2022 (b). Note: This map is based on the standard map No. GS (2024)0650 from the Standard Map Service website of the Ministry of Natural Resources. The boundaries have not been modified.
Sustainability 18 01423 g002
Figure 3. Dynamic evolutionary trend of ENQP.
Figure 3. Dynamic evolutionary trend of ENQP.
Sustainability 18 01423 g003
Figure 4. Levels of green finance in 2012 (a) and 2022 (b). Note: This map is based on the standard map No. GS (2024)0650 from the Standard Map Service website of the Ministry of Natural Resources. The boundaries have not been modified.
Figure 4. Levels of green finance in 2012 (a) and 2022 (b). Note: This map is based on the standard map No. GS (2024)0650 from the Standard Map Service website of the Ministry of Natural Resources. The boundaries have not been modified.
Sustainability 18 01423 g004
Figure 5. Trend of the green finance index (2012–2022).
Figure 5. Trend of the green finance index (2012–2022).
Sustainability 18 01423 g005
Figure 6. Threshold effect.
Figure 6. Threshold effect.
Sustainability 18 01423 g006
Table 1. Indicator system for energy new-quality productivity (NEQP).
Table 1. Indicator system for energy new-quality productivity (NEQP).
Primary IndicatorSecondary IndicatorTertiary IndicatorExplanationAttribute
New Labor ForceHuman Capital InputNumber of Employees in Energy IndustryEmployees in urban units engaged in production and supply of electricity, heat, gas, and water(+)
Human Capital OutputLabor Productivity in Energy IndustryAverage wage of employees in urban units engaged in production and supply of electricity, gas and water(+)
New Means of ProductionEnergy IntensityTotal Energy ConsumptionEnergy consumption/GDP(−)
Energy StructureCoal Consumption RatioCoal consumption/Total energy consumption(−)
Natural Gas Consumption RatioNatural gas consumption/Total energy consumption(+)
Energy TechnologyEnergy Technology InnovationR&D expenditure in energy industry/GDP (electricity, heat, gas, and water production and supply)(+)
Energy InvestmentYear-on-year growth of investment in energy industry(+)
Electricity ConsumptionTotal Electricity Consumption (Within the “New Means of Production” dimension, “Total Electricity Consumption” Indicator is intended to capture the process of electrification as a hallmark of energy system modernization and intelligent upgrading. Its positive contribution is contextual, signaling a shift away from direct fossil fuel use towards a more flexible and potentially cleaner energy carrier, provided it is coupled with an increasing share of clean power generation.)Total electricity consumption(+)
New Objects of LaborNew Energy IndustryNew Energy Generation RatioProportion of hydropower, nuclear, wind, and solar power generation (nuclear, wind, solar)(+)
Photovoltaic IndustryPhotovoltaic installed capacity(+)
Green DevelopmentCarbon Emission IntensityRegional carbon emissions/GDP (t-CO2/108 CNY)(+)
Table 2. Green finance indicator system.
Table 2. Green finance indicator system.
Primary IndicatorSecondary IndicatorExplanationAttribute
Green CreditProportion of Environmental Protection Project LoansTotal environmental protection project loans in the province/Total provincial loans(+)
Green InvestmentProportion of Environmental Pollution Control Investment in GDPEnvironmental pollution control investment/GDP(+)
Green InsurancePromotion Degree of Environmental Pollution Liability InsuranceEnvironmental pollution liability insurance revenue/Total premium income(+)
Green BondsDevelopment Degree of Green BondsTotal green bond issuance/Total bond issuance(+)
Green SupportProportion of Fiscal Environmental Protection ExpenditureFiscal environmental protection expenditure/General fiscal budget expenditure(+)
Green FundsProportion of Green FundsTotal market value of green funds/Total market value of all funds(+)
Green EquityDevelopment Depth of Green EquityCarbon trading, energy use rights trading, pollutant discharge rights trading/Total equity market trading volume(+)
Table 3. Descriptive statistics of variables.
Table 3. Descriptive statistics of variables.
VariableObservationsMeanStd. Dev.MinMax
ENQP3300.2910.1060.0930.657
GF3300.3290.1250.090.632
IS3300.5030.0870.3450.838
HUM3300.0130.0040.0060.028
GOV3300.1130.0320.0580.245
ENV3300.0030.00300.025
FDI3300.9634.7220.05659.981
PAG3303.0385.0460.02235.447
IPAG3301.1331.970.00714.908
OPE3300.120.1700.992
Table 4. Multicollinearity test results.
Table 4. Multicollinearity test results.
VariableVIF1/VIF
GF1.630.612
IS2.010.497
HUM1.600.624
GOV2.560.391
ENV1.510.663
FDI1.070.933
PAG1.430.698
OPEN2.200.455
AVE1.75
Table 5. Benchmark regression results.
Table 5. Benchmark regression results.
(1)(2)(3)
ENQPENQPENQP
GF0.228 ***0.156 ***1.027 ***
(0.045)(0.051)(0.262)
IS 0.385 ***0.345 **
(0.087)(0.159)
HUM 3.405 **10.172
(1.522)(8.220)
GOV −0.883 ***−0.698
(0.220)(0.434)
ENV 0.1840.385
(2.356)(1.543)
FDI 0.0010.001 **
(0.001)(0.000)
_cons0.216 ***0.189 ***−0.010
(0.016)(0.035)(0.116)
N330330330
idNONOYES
yearNONOYES
R20.7200.5540.716
Note: The reported coefficients are unstandardized estimates. Robust standard errors are in parentheses. ** p < 0.05, *** p < 0.01.
Table 6. Endogeneity test results.
Table 6. Endogeneity test results.
(1)(2)(3)(4)
VariablesGFENQPGFENQP
GF 3.646 *** 1.540 ***
(0.607) (0.331)
IV10.004 ***
(0.001)
IV2 0.780 ***
(0.050)
ID/YEARYesYesYesYes
ControlsYesYesYesYes
Observations330330330330
Adjusted R20.7670.6320.7310.653
Kleibergen-Paap rk LM statistic3.99 **19.24 ***
Cragg-Donald Wald F statistic40.486 [16.38]493.656 [16.38]
Kleibergen-Paap rk Wald F18.457 [16.38]245.982 [16.38]
Note: The reported coefficients are unstandardized estimates. Robust standard errors are in parentheses. ** p < 0.05, *** p < 0.01.
Table 7. Robustness test results.
Table 7. Robustness test results.
(1)(2)(3)(4)(5)(6)(7)
VariablesENQPENQP_PCAENQPENQPENQPECNEGR
GF0.256 ***4.448 ***1.117 ***0.884 ***1.079 ***−2.527 ***0.157 **
(0.083)(1.384)(0.294)(0.288)(0.001)(0.400)(1.146)
Constant0.036−0.986 ***0.0360.0580.1251.261 ***0.227
(0.121)(0.479)(0.123)(0.102)(0.240)(0.132)(0.377)
ID/YEARYesYesYesYesYesYesYes
ControlsYesYesYesYesYesYesYes
Observations330330330330330330330
Adjusted R20.4960.3610.8710.6990.8530.2580.260
Note: The reported coefficients are unstandardized estimates. Robust standard errors are in parentheses. ** p < 0.05, *** p < 0.01.
Table 8. Heterogeneity analysis results.
Table 8. Heterogeneity analysis results.
(1)(2)
VariablesHigh_FinanceLow_Finance
GF0.879 **1.423 **
(0.305)(0.598)
Constant−0.234−0.003
(0.164)(0.983)
ID/YEARYesYes
ControlsYesYes
Observations165165
Adjusted R20.3980.233
Note: The reported coefficients are unstandardized estimates. Robust standard errors are in parentheses. ** p < 0.05.
Table 9. Mediation test results.
Table 9. Mediation test results.
Baseline(1)(2)(3)(4)(5)(6)
ENQPPAGENQPIPAGENQPOPEENQP
GF1.027 ***50.900 **0.728 ***18.644 **0.725 ***1.070 **
(0.262)(23.541)(0.225)(8.757)(0.004)(0.491)
PAG 0.006 **
(0.002)
IPAG 0.016 ***
(0.006)
OPEN 0.555 **
(0.028)
Indirect Effect 0.2989 0.3020 0.4721
(95% CI) [0.1012, 0.4965] [0.1128, 0.4911] [0.2280, 0.7162]
Prop. of Total Effect 29.11% 29.41% 45.98%
Constant−0.01012.333 **0.063−4.421 **0.0620.437 ***0.183
(0.116)(5.419)(0.119)(2.055)(0.116)(0.145)(0.128)
Observations330330330330330330330
ID/YEARYesYesYesYesYesYesYes
ControlsYesYesYesYesYesYesYes
Adjusted R20.7160.8750.7240.5750.6250.3090.374
Note: The reported coefficients are unstandardized estimates. Robust standard errors are in parentheses. ** p < 0.05, *** p < 0.01.
Table 10. Threshold effect test.
Table 10. Threshold effect test.
VariablesThresholdFstatProbCrit10Crit5Crit1
IPAGSingle20.510.07419.267724.5342.124
Double14.970.12014.562822.340244.2914
OPENSingle18.890.08618.45321.397929.2268
Double10.530.36218.74421.6530.3131
Table 11. Threshold effect regression results.
Table 11. Threshold effect regression results.
Th-IPAGTh-OPEN
VariablesNEQPNEQP
threshold value4.9230.319
GF (thit ≤ θ)0.778 ***0.917 ***
(0.201)(0.199)
GF (thit > θ)1.081 ***0.644 ***
(0.186)(0.213)
Constant0.028−0.005
(0.110)(0.117)
Observations330330
Control variablesYesYes
ID/YEARYesYes
Adjusted R20.7310.831
Note: The reported coefficients are unstandardized estimates. Robust standard errors are in parentheses. *** p < 0.01.
Disclaimer/Publisher’s Note: The statements, opinions and data contained in all publications are solely those of the individual author(s) and contributor(s) and not of MDPI and/or the editor(s). MDPI and/or the editor(s) disclaim responsibility for any injury to people or property resulting from any ideas, methods, instructions or products referred to in the content.

Share and Cite

MDPI and ACS Style

Hou, J.; Yin, Q. How Green Finance Drives New Quality Productivity in China’s Energy Sector. Sustainability 2026, 18, 1423. https://doi.org/10.3390/su18031423

AMA Style

Hou J, Yin Q. How Green Finance Drives New Quality Productivity in China’s Energy Sector. Sustainability. 2026; 18(3):1423. https://doi.org/10.3390/su18031423

Chicago/Turabian Style

Hou, Jianchao, and Qianqian Yin. 2026. "How Green Finance Drives New Quality Productivity in China’s Energy Sector" Sustainability 18, no. 3: 1423. https://doi.org/10.3390/su18031423

APA Style

Hou, J., & Yin, Q. (2026). How Green Finance Drives New Quality Productivity in China’s Energy Sector. Sustainability, 18(3), 1423. https://doi.org/10.3390/su18031423

Note that from the first issue of 2016, this journal uses article numbers instead of page numbers. See further details here.

Article Metrics

Back to TopTop