1. Introduction
Intangible Cultural Heritage (ICH), as a vital repository of human civilisation, faces existential challenges amid the tide of globalisation and modernisation. UNESCO defines ICH as the practices, representations, expressions, knowledge, skills, along with the instruments, objects, artefacts, and cultural spaces associated therewith, that communities, groups and, in some cases, individuals recognise as part of their cultural heritage [
1]. Against this backdrop, the preservation and innovation of traditional craftsmanship have emerged as pivotal topics within sustainability research. These challenges manifest primarily in the fragility of transmission systems, the mismatch between traditional techniques and contemporary lifestyles, insufficient impetus for innovation, and inadequate market adaptability [
2,
3]. These issues not only lead to the dwindling survival space for traditional crafts, but also make it difficult for their value to be fully realised in contemporary society [
4]. Therefore, how to effectively safeguard the “authenticity” and “living nature” of intangible cultural heritage within a rapidly changing social environment, while exploring sustainable pathways for its transmission and development, has become an urgent issue in both research and practice within the field of cultural heritage [
5].
Jingsha mortise-and-tenon wood carving, as one of the representative intangible cultural heritage forms of traditional Chinese wood carving, embodies the essence of regional culture, folk beliefs, and artisan craftsmanship [
6]. Its history traces back to the Warring States period, with the core characteristics of mortise-and-tenon joinery techniques clearly evident in excavated artifacts such as the “multicolored openwork animal-patterned screen frame” and the “drum with tiger-seat and bird-stand.” The mortise-and-tenon jointing technique, combined with individual carving methods, not only grants greater formal flexibility to wood carvings but also enables specific areas to showcase intricate decorative details. Furthermore, this jointing method aligns closely with green sustainability principles in material selection, full lifecycle potential, and structural performance optimization [
7,
8].
Despite the unique artistic value and profound cultural significance of Jingsha tenon-and-mortise woodcarving, its preservation and advancement face numerous challenges. The traditional apprenticeship model, while safeguarding the authenticity of the craft, suffers from its insular nature and lengthy training periods. This results in a narrow transmission base and sluggish talent development, ultimately creating a critical situation where veteran artisans grow elderly with no one to carry on the tradition [
9]. Moreover, at the market level, Jingsha tenon-and-mortise woodcarving products face challenges of insufficient innovation capacity and severe homogenisation [
10], traditional design practices misalign with contemporary aesthetics, struggling to meet the increasingly diverse and personalised demands of modern consumers. Furthermore, low production efficiency, high material wastage, and the absence of digital preservation methods further constrain its sustainable development [
11].
Therefore, this study primarily focuses on three questions: 1. How can traditional wood carving accurately identify user needs to achieve product innovation? 2. Can the application of emerging technologies optimize traditional wood carving production processes and enhance efficiency? 3. Beyond traditional artisans, can other roles be introduced into the design and production process to achieve multi-party co-creation of traditional wood carving products and alleviate the talent shortage dilemma?
2. Literature Review
Numerous scholars have conducted in-depth research on the preservation and transmission of intangible cultural heritage, the application of new technologies, and the exploration of user needs, providing valuable reference materials for addressing the aforementioned issues.
2.1. The Preservation and Challenges of Intangible Cultural Heritage
Research into safeguarding ICH commenced at the turn of the 21st century. Following the adoption of UNESCO’s Convention for the Safeguarding of the Intangible Cultural Heritage, academia has explored the value, threats and safeguarding strategies of ICH from multiple perspectives. Early studies emphasised the “living nature” of ICH, wherein its transmission relies upon community practice rather than static preservation. For instance, Li contends that the sustainability of ICH necessitates balancing preservation with innovation, avoiding cultural distortion through excessive commercialisation [
12]. Within the realm of traditional craftsmanship, the decline of artisanal skills is recognised as a global challenge. Sunmee examined the case of Nishijin textiles in Japan, revealing that industrialisation had led to shrinking demand for the industry. Traditional artisans faced challenges due to an ageing workforce and difficulties in finding successors. The study recommended policy support and educational initiatives to revitalise traditional industries [
13]. Similarly, within the Chinese context, Zhou & Liu examined the case of Suzhou embroidery. Their research revealed that industrialisation has led to the displacement of traditional techniques by machine embroidery, while market competition from North Korean embroidery has intensified. Compounding these challenges, the state’s four-tier system for designating Intangible Cultural Heritage inheritors has fostered internal stratification within the community and resulted in inequitable resource allocation, leading to a succession crisis in the Suzhou embroidery industry, characterised by artisan outflow and low participation among young practitioners. They recommend re-evaluating the implementation mechanisms of intangible cultural heritage policies to safeguard equitable participation rights and resource access opportunities for all practitioners, thereby fostering the sustainable development of traditional craft industries [
14].
The safeguarding of ICH faces methodological constraints, with traditional preservation decisions dominated by external demands. This disconnects safeguarding initiatives from the practical needs and cultural logic of local communities associated with ICH. Commercial adaptations have instead diminished the cultural authenticity of ICH, failing to resolve the core issue of adapting traditional skills to contemporary lifestyles [
15]. In response to this, recent research has begun incorporating participatory approaches, emphasising that the transmission of ICH relies on the active participation of practitioners and communities to strengthen its cultural core and achieve long-term sustainable development [
12].
2.2. The Current State of Woodcarving Art Research
Wood carving, as a significant category within the Intangible Cultural Heritage (ICH), encompasses research covering art history, craft techniques, and cultural semiotics. From a global perspective, woodcarving art exhibits diversity across different cultures. For instance, Nicholas Penny in The Structure and Decoration of Large Wooden Sculptures compares Eurasian woodcarving techniques and cultural contexts, noting that woodcarvings serve not merely as ornamentation but as repositories of social memory. They constitute artistic expressions within specific socio-cultural frameworks, offering technical-historical corroboration for understanding the connections between woodcarving art, collective memory, and religious traditions [
16]. In China, research on wood carving has centred on regional specialities such as Dongyang wood carving and Chaozhou wood carving. Such studies predominantly analyse patterns, composition and symbolic meaning from an art history perspective [
17,
18], whilst paying scant attention to production efficiency and innovation mechanisms.
Within the existing research framework, scholarly literature on Jingsha tenon-and-mortise woodcarving remains relatively limited, with no systematic research framework yet established. A handful of studies have outlined their classification and representative works, yet have not delved into the developmental challenges they face. On the technical front, three-dimensional (3D) scanning and digital modelling have been applied to the conservation of woodcarvings [
19]. However, these techniques are predominantly employed for archival purposes rather than innovative production. Furthermore, the traditional woodcarving industry faces challenges such as material wastage due to timber loss and low processing efficiency, necessitating the urgent adoption of lean production and green design principles [
20].
2.3. The Application of AIGC Technology in Cultural Heritage
As a cutting-edge field within artificial intelligence, AIGC technology enables the automated generation of text, images, or 3D content through generative models, offering entirely new avenues for safeguarding and revitalizing intangible cultural heritage. Within the cultural heritage sector, AIGC was initially applied to virtual reconstruction and educational outreach. Qian demonstrated AIGC’s potential in style transfer through CNN-based embroidery style rendering [
21]. Ren employed AIGC-related techniques to construct a model integrating a parallel dual-convolution feature extraction deep generator with a ternary heterogeneous joint discriminator. This approach enabled the digital restoration of Dunhuang mural images, enhancing public accessibility while achieving effective conservation of these cultural heritage assets [
22].
In recent years, AIGC has begun integrating into design workflows. Within contemporary design contexts, AIGC technology leverages algorithmic and big data processing capabilities to capture and interpret market trends in real time, generating distinctive design works that address the limitations of traditional design creativity—namely, constrained inspiration and high repetition rates [
23]. For instance, in the Shu embroidery AIGC innovation project, Li and Zhang converted user requirements into keywords. Utilising generative adversarial networks (GANs) and other AIGC models to generate design proposals, they combined these with aesthetic judgements and parameter adjustments from Shu embroidery masters. This approach significantly shortened the design cycle for Shu embroidery patterns and related cultural and creative products [
24]. Nevertheless, AIGC applications within ICH face persistent challenges: firstly, generated content may lack cultural depth, risking “cultural flattening”; secondly, high technical barriers necessitate training for artisans to operate these systems [
25].
2.4. User Participation in Design
User participation is central to the innovation of ICH. For instance, in the design of cultural tourism products, Lin employed the Kano Model to discover that consumers are more inclined to choose services offering authentic cultural or natural experiences, rather than merely pursuing product designs that prioritise high cost-effectiveness [
26]. In the development of intangible cultural heritage crafts, these methodologies can extract core user requirements. However, existing research predominantly focuses on generic products, failing to adequately account for the dual attributes of craft-based intangible cultural heritage—namely, “technical skills coupled with spiritual memory”. Consequently, they struggle to fully articulate the complex, unified yet distinct cultural characteristics inherent to such heritage, thereby lacking specificity to ICH [
27].
Moreover, participatory design emphasises collaboration between users and artisans. For instance, Arcos-Pumarola enhanced the experiential quality and acceptance of tourism products rooted in intangible cultural heritage and creative industries through workshops facilitating co-creation between visitors and local resources within UNESCO Creative Cities’ cultural tourism practices [
28]. However, this workshop-based transmission mechanism relies on an in-person learning model centred on live demonstrations by artisans. With the number of practitioners steadily declining and the high cost of learning, this approach to transmission proves difficult to scale up for wider dissemination [
29]. AIGC technology can address this shortcoming by enabling remote collaboration through virtual platforms, though empirical research in this area remains scarce.
2.5. Sustainable Development Mechanisms and Tripartite Collaboration
Sustainable development constitutes the objective of ICH safeguarding, encompassing economic, environmental, and social dimensions. In terms of mechanism design, policy support, technological innovation and community participation are pivotal [
30]. For instance, Boboc’s research indicates that through the synergistic integration of cultural tourism, 3D reconstruction, and multimodal visualisation, coupled with public immersive participation, augmented reality technology not only provides an effective pathway for the living transmission and digital preservation of ICH but also enhances public awareness and participation in cultural heritage. This, in turn, contributes to the sustainable development of intangible cultural heritage conservation [
31]. For the art of wood carving, a triangular model comprising “user–AIGC–craftsman” can be established: users provide requirements, AIGC generates solutions, and artisans refine and execute them. This collaborative approach reduces production waste and enhances cultural added value. However, existing literature predominantly discusses each element in isolation, lacking an integrated framework.
The aforementioned studies provide reference pathways for this research, but they also present certain issues: Firstly, insufficient systematic attention has been paid to regional intangible cultural heritage woodcarving traditions such as Jingsha tenon-and-mortise woodcarving, with most studies focusing on renowned schools like Dongyang and Chaozhou. Secondly, while user needs analysis is widely applied in ICH design, few studies integrate AIGC technology into a tripartite collaborative framework. Thirdly, practical exploration of AIGC in woodcarving remains nascent, lacking end-to-end validation from requirements to implementation. Fourthly, sustainable development models predominantly emphasise policy or economic dimensions, neglecting micro-level interactions between users, artisans, and AIGC.
To address these gaps, this study constructs a tripartite collaboration mechanism involving users, AIGC, and artisans, empirically evaluating its efficacy in preserving Jing Sha mortise-and-tenon wood carving. Employing Kano-AHP demand analysis, AIGC solution generation, and Technique for Order Preference by Similarity to Ideal Solution (TOPSIS) multi-criteria decision-making, it explores pathways for the living transmission of intangible cultural heritage. Findings will provide theoretical and practical references for the sustainable development of similar ICH initiatives.
3. Innovation Strategy Development and Implementation Process Refinement
3.1. Building Innovative Strategies Based on User Needs and AI Empowerment
Building upon the aforementioned developmental context and research gaps, this study proposes a sustainable co-creation mechanism involving users, AIGC, and artisans. By leveraging AIGC to establish a conduit between user requirements and traditional craftsmanship, it achieves an organic balance between innovative development and cultural preservation. The research strategy is illustrated in
Figure 1.
Firstly, against the backdrop of deep integration between culture and tourism, local authorities should fully leverage promotional efforts and policy support. Adopting the principle of “cultivating tourism through culture and highlighting culture through tourism”, they should incorporate Jingsha tenon-and-mortise woodcarving into tourism promotion frameworks. Through exhibitions, themed events, and similar initiatives, visibility of Jingsha woodcarvings within scenic areas, museums and public spaces should be enhanced, attracting more visitors to experience them firsthand and commission bespoke pieces. Tourists’ interest in and recognition of traditional craftsmanship lay a solid foundation for the woodcarving economy and its dissemination.
Secondly, contemporary consumers increasingly emphasize a product’s cultural significance and emotional resonance. Their diverse demands provide impetus for artistic innovation in Jingsha tenon-and-mortise woodcarving. Drawing upon their accumulated skills and cultural understanding, artisans continually expand the expressive forms of shapes and ornamentation by responding to user needs. While fulfilling users’ personalised experiences, artisans’ creative approaches are enriched, fostering a virtuous cycle through mutual interaction.
Moreover, differences in understanding cultural symbols and craftsmanship between users and artisans make verbal communication prone to information loss. Generative AI can rapidly produce multi-style two-dimensional (2D) design proposals, offering users diverse options while inspiring artisans. Following AI-generated designs, users select preferred concepts and communicate design requirements and production details to artisans using concrete, visualised 2D imagery. Artisans then offer adjustments regarding cultural authenticity and technical feasibility, ensuring the final solution meets user expectations while being technically feasible for craftsmanship.
Finally, while AI-generated 2D renderings offer quantity and quality, they struggle to convey intricate production details and parametric specifications directly. Therefore, the final 2D proposal must be imported into 3D modelling software to generate a parametric model. This model is adjustable and viewable from multiple angles, providing artisans with greater information for production. Simultaneously, artisans can use the 3D software (Blender 3.2.0) to understand and adjust product production parameters and related details in real time. Furthermore, model validation reduces rework and minimises material waste, thereby conserving the cost of precious timber and promoting environmental and economic sustainability.
3.2. Practical Process Reorganisation
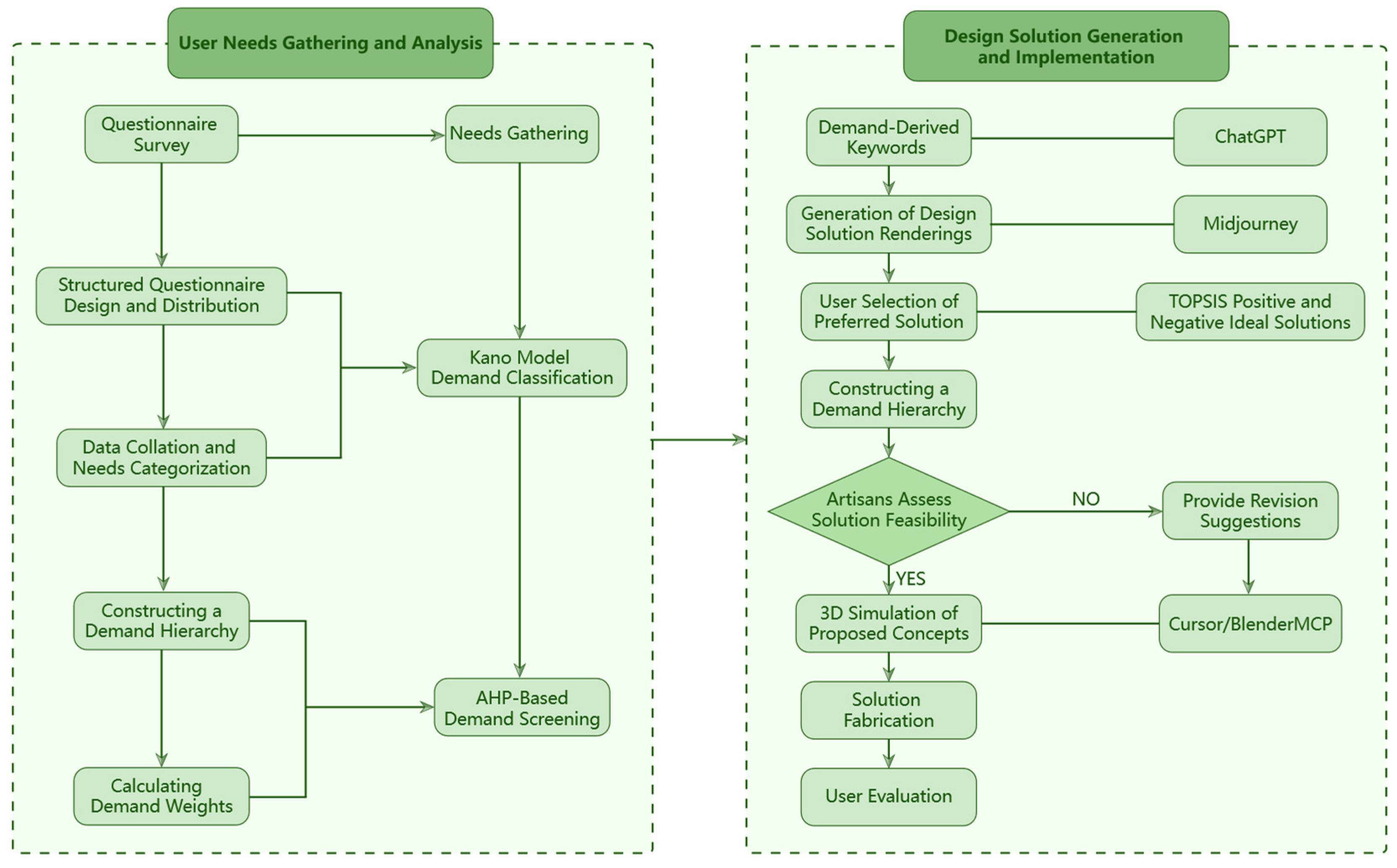
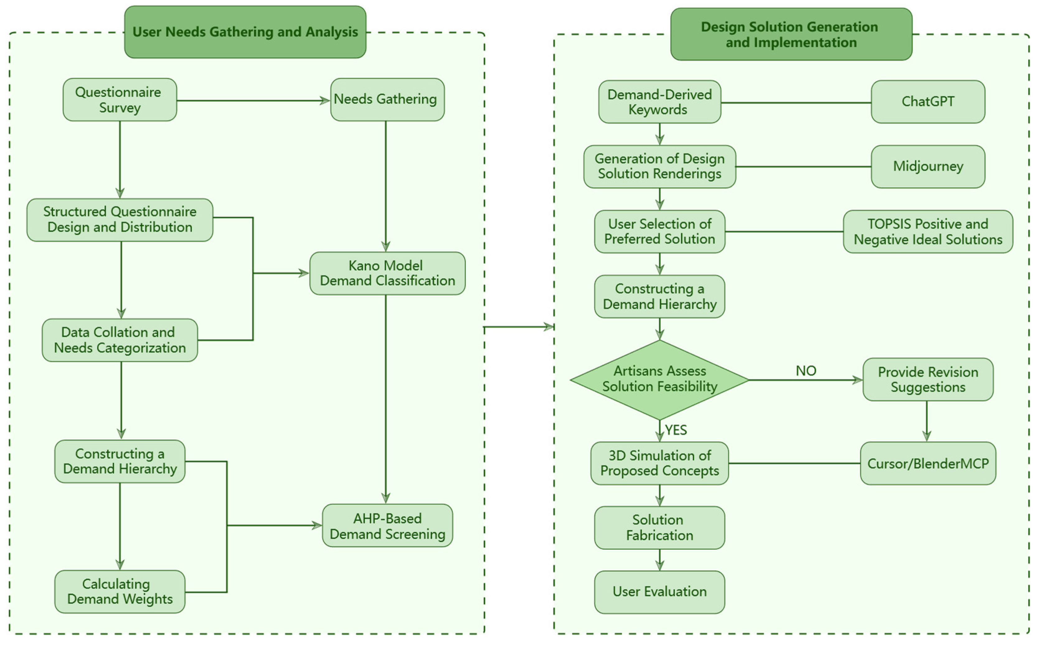
The practical process comprises two distinct phases: user requirement acquisition and analysis, followed by design solution generation and implementation.
First, preliminary surveys were conducted to gather contemporary users’ perceptions and usage requirements for Jingsha tenon-and-mortise woodcarving. Structured questionnaires combined with the Kano Model were then employed to categorise these requirements. Subsequently, the AHP was applied to quantify the impact of each requirement on user satisfaction, calculating their respective weightings and establishing their relative importance to complete the user requirement analysis.
Following the completion of the requirements analysis, the generation and optimisation of design solutions commenced. Initially, ChatGPT 5.1 was employed to translate user requirements into keywords comprehensible to AI tools. These keywords were then input into Nano-Banana to batch-generate multiple sets of 2D design proposals. The TOPSIS method was subsequently applied to comprehensively evaluate each proposal, identifying the optimal solution. Subsequently, the optimal design is submitted to artisans for review. If it meets the craftsmanship and cultural requirements, it is imported into the Cursor platform to generate a 3D model, where simulated assembly and detailed optimisation occur. Otherwise, adjustments are made to the 2D design or 3D model based on the artisans’ feedback. Finally, the artisans produce the finalised design and invite users to experience the physical product and provide satisfaction feedback. The practical workflow is illustrated in
Figure 2.
4. User Requirements Analysis Based on Kano-AHP
The Kano model, proposed by Japanese quality management expert Noriaki Kano in 1984, is a qualitative and quantitative analysis tool used to identify and classify user needs while clarifying the relationship between requirements and user satisfaction [
32]. It can pinpoint users’ key demands for woodcarving products, providing qualitative grounds for focusing subsequent design directions. This approach prevents resource waste on undifferentiated needs while precisely capturing critical innovation points that enhance user satisfaction. However, user descriptions of needs tend to be vague, necessitating supplementary in-depth interviews and expert assessments to consolidate user requirements. Furthermore, the number of needs categorized by the Kano model often remains substantial. Woodcarving artisans struggle to simultaneously satisfy multiple demands. To align products as closely as possible with user expectations, a secondary refinement of user needs is necessary.
The AHP is a research methodology that integrates qualitative and quantitative approaches to address complex multi-objective problems and calculate decision weights. By systematically analyzing multiple complex attributes of a problem, this method accounts for the interdependent influences between attributes and hierarchical membership relationships, thereby constructing a multi-level solution structure model [
33]. Decision-makers rely on their subjective judgement to evaluate the relative importance of achieving each objective and assign appropriate weights to the various criteria under each decision-making scenario. Subsequently, through weight-based calculations, the relative merits of each scenario are determined. Therefore, the AHP hierarchical analysis method can be applied to prioritize the results of the Kano model, thereby refining user requirements through secondary analysis.
Simultaneously, to mitigate the influence of evaluator bias, multiple assessments should be conducted by several relevant experts, woodcarving artisans, market analysts, and design specialists to enhance the credibility of the outcomes.
4.1. User Requirement Collection
To understand contemporary users’ perceptions and requirements regarding Jingsha tenon-and-mortise woodcarving products, information was gathered through a questionnaire survey. The content primarily encompassed users’ visual perceptions of Jingsha tenon-and-mortise woodcarving, expectations for product forms, preferences for carving styles, cultural connotations, and desired price ranges. Additionally, it sought to identify users’ age groups, occupations, and familiarity with traditional wood carving to inform the selection of subsequent interview subjects.
This questionnaire survey yielded 253 responses, with 221 deemed valid. In-depth analysis of these valid questionnaires extracted users’ initial requirements. Taking product form expectations as an example, product volume, portability, decorative appeal, and degree of homogeneity emerged as key concerns for most users, leading to the identification of user needs such as personalised decoration, compact size, and ease of carrying. A supplementary user interview approach was employed.
Preliminary questionnaire data indicates that among the 253 respondents, 156 users aged 28 or younger accounted for 62% of the total sample. This demographic represents the core target group for expanding the Jinsha mortise-and-tenon wood carving market. Additionally, younger users demonstrate higher acceptance of AI-assisted design and personalized customization. To ensure representative results across age groups, stratified sampling was applied within each demographic: respondents encompassed diverse genders, occupations (e.g., students, office workers, cultural practitioners), and levels of wood carving knowledge (novices, enthusiasts, collectors). Consequently, from 253 survey responses, 10 representatives across age groups were selected for in-depth interviews: 5 users under 28 years old, 2 users aged 29 to 45, and 2 users aged 46 to 55.
Findings were synthesised with the questionnaire results. Finally, six experts with extensive experience in wood carving and design were invited to categorise and refine the preliminary user requirements. Through thorough discussion and screening, redundant and non-essential points were eliminated, distilling 44 representative and targeted user requirements. The user requirements list is presented in
Table 1.
4.2. Kano Model Classification of User Needs
The Kano Model analysis method requires the collection of survey data using the structured questionnaire designed by Noriaki Kano. The fundamental steps are as follows: first, design the questionnaire to clarify the objectives and content of the survey; then conduct an effective questionnaire survey to ensure the authenticity and reliability of the collected data; categorise and summarise the survey results to establish a quality attribute prototype, which converts user feedback into actionable data; subsequently analyse the quality prototype to identify the sensitivity of specific measurement indicators. Based on these steps, the Kano Model can identify the core contemporary demands for Jingsha tenon-and-mortise woodcarving furniture products, facilitating subsequent optimised design work that better meets user needs and enhances the user experience [
34].
The Kano questionnaire design was developed based on the 44 Jingsha tenon-and-mortise woodcarving furniture product user requirements obtained from the preceding text. The Kano Model questionnaire design requires determining user requirement categories through dual-directional questioning, namely: how user satisfaction levels change when a product possesses or lacks a particular characteristic. Each question features five distinct satisfaction levels: “Very satisfied”, “Expected”, “Neutral”, “Barely Acceptable”, and “Dissatisfied”. Taking “reasonable pricing” as an example, users select “Very satisfied” when the product offers a reasonable price, whereas “Barely Acceptable” reflects dissatisfaction when it does not. As illustrated in
Table 2, when both the positive (Very satisfied) and negative (Barely Acceptable) responses for the “Reasonable price” requirement yield these outcomes, the requirement is classified as a “Delightful” demand. The questionnaire format is illustrated in
Table 2.
The Kano evaluation form serves as a crucial basis for determining user requirement types based on Kano questionnaire data. The Kano model categorises product quality attributes into five types: Must-be Quality, One-dimensional Quality, Attractive Quality, Indifferent Quality, and Reverse Quality. Must-be Quality (M) indicate that fulfilling this need does not enhance satisfaction, but failure to do so reduces it; One-dimensional Quality (O) indicate that satisfaction increases when met but decreases when unmet; Attractive Quality (A) signify substantial satisfaction gains when fulfilled, with no change when unmet; Indifferent Quality (I) imply no impact on satisfaction regardless of fulfilment; Reverse Quality (R) denote that the very presence of the requirement leads to satisfaction decline when met [
35]. The Kano evaluation table is presented in
Table 3.
The Kano questionnaire was redistributed to gather user satisfaction data. For each requirement item, the number of responses corresponding to “Very Satisfied”, “Expected”, “Neutral”, “Barely Acceptable”, and “Dissatisfied” was counted to classify its attribute. The mode frequency method was employed to determine the demand attribute of each requirement item. Statistical analysis of the questionnaire data classified user requirements into the categories A, O, M, I, and R. As I and R-type requirements hold no reference value for user satisfaction variation, these were excluded. Statistics were then compiled for A, O, and M-type requirements, totalling 28 items. The classification results are presented in
Table 4.
Table 4 reveals that attributes such as compact dimensions, portability, and modular mortise-and-tenon structures represent essential requirements for integrating traditional wood carvings into modern lifestyles—specifically, basic and aspirational needs. This indicates users value traditional craftsmanship not merely as static display pieces, but as adaptable cultural carriers capable of accommodating contemporary spatial constraints and usage patterns.
Attributes like cultural elements and symbolic patterns constitute charm-driven demands, underscoring the critical role of cultural significance in enhancing personal experiences.
4.3. Analytic Hierarchy Process for Weighting User Requirements
According to the findings of the Kano Model, all 28 aforementioned requirements exert an influence on user satisfaction. Next, the AHP was employed to prioritise these requirements. From the perspective of requirement attributes, user preferences can be categorised into four types: Functional requirements, Aesthetic requirements, Economic requirements, and Spiritual requirements. Specifically, there are 9 functional requirements, 7 aesthetic requirements, 5 economic requirements, and 6 psychological requirements. Ten participants, including designers and furniture industry professionals, were invited to evaluate the importance of each requirement category using the judgment scale from the AHP methodology. This yielded weight matrices for each hierarchy level, which were subsequently subjected to consistency testing. Calculations yielded consistency ratio (CR) values of 0.057 for functional requirements, 0.078 for aesthetic requirements, 0.085 for economic requirements, and 0.017 for psychological requirements. All values fell below 0.1, indicating successful consistency verification. The results of the AHP analysis are presented in
Table 5.
Using the Analytic Hierarchy Process (AHP) to compare various requirements for Jing-Sha mortise-and-tenon wood carvings, the weighted ranking results were obtained across four demand dimensions: functionality, appearance, economy, and spirituality. Under functional requirements, the top priorities are “compact size,” “mortise-and-tenon construction,” and “portability.” For aesthetic needs, higher weights are assigned to “personalized decoration,” “diversity,” and “material texture.” In economic considerations, “reasonable pricing” and “brand image” carry greater significance. Regarding spiritual aspects, “regional culture,” “spiritual symbolism,” and “cultural elements” are particularly important.
Analysis of the AHP results reveals that functionality and aesthetic appeal serve as the primary vehicles for cultural and spiritual values.
The high weighting values assigned to compact size, portability, and personalized decoration indicate that users regard physical accessibility and adaptability as prerequisites for engaging with cultural content. When cultural elements, regional identity, and spiritual symbols are integrated into products that are easy to use, display, and incorporate into daily life, their significance is amplified.
These user requirements served as reference descriptors for guiding the subsequent design concept generation.
7. Conclusions
7.1. Research Summary
This paper centres on user needs research as its core driver, incorporating AI technology as the key enabler for design and craftsmanship translation. It establishes a comprehensive strategy model of “user-driven needs + AI-empowered design”. Through dual-track implementation involving 2D scheme generation and 3D prototyping, the revitalisation pathway for Jingsha tenon-and-mortise woodcarving underwent systematic validation. Practical outcomes demonstrate that design elements distilled from user research effectively guide prompt construction. AI-batch-generated 2D proposals enhance both demand alignment and user satisfaction. Upon conversion into 3D models, artisans exhibit markedly improved efficiency during craft feasibility assessment and prototype fabrication, alongside reduced production costs. This confirms the strategy’s effectiveness in driving craft innovation and process optimization for Jing-Sha mortise-and-tenon wood carving, providing methodological insights into how intangible cultural heritage can integrate user participation, generative technology, and artisan skills within culturally contextualized design processes.
However, its applicability to other intangible cultural heritage domains requires further validation. Variations in production logic, cultural symbolism, and community structures can significantly influence outcomes.
7.2. Criticism and Reflection
From a cultural and heritage sustainability perspective, this strategy holds positive implications for alleviating the transmission challenges faced by Jingsha tenon-and-mortise woodcarving: on the one hand, design iterations grounded in dynamic user needs enable traditional wood carving to be understood, applied, and disseminated within broader contemporary contexts; On the other hand, the introduction of AI technology provides traditional craftsmanship with new digital expression pathways, helping to reduce resource consumption, control trial-and-error costs, and enhance the preservability and reusability of craft knowledge.
Although the proposed user–AIGC–artisan collaborative framework demonstrates clear practical advantages in design efficiency, user satisfaction, and material utilization, several potential risks and limitations remain. First, overreliance on aggregated user preferences risks cultural devaluation. User evaluation criteria tend to focus on product form and cultural symbols, potentially overlooking the spiritual essence embedded in traditional woodcarving art.
Second, while AIGC effectively supports rapid design generation and visual translation, its capacity to comprehend and convey the multi-layered symbolic meanings within intangible cultural heritage remains limited. Significant shortcomings persist in three-dimensional detail reproduction, cultural semantic understanding, and structural precision. Generated images and models often prioritize integrating superficial stylistic features, posing a risk of simplifying culturally rich symbols into decorative patterns detached from their historical, cultural, or social contexts.
Third, the deep integration of AI-assisted design processes may undermine the central role of woodcarving artisans in production. Traditional woodcarving techniques are deeply rooted in internalized experience, material sensitivity, and contextual judgment cultivated through long-term practice. When design decisions are overly pre-empted by algorithmic generation and user-rating mechanisms, traditional artisans risk being marginalized as non-co-creators—a scenario detrimental to the “living transmission” of intangible cultural heritage.
To address these challenges, this study positions woodcarving artisans as pivotal mediators within a collaborative framework, rather than passive recipients of AI-generated outputs. Through iterative evaluation, modification, and calibration by artisans, the cultural authenticity and craft logic of woodcarving are preserved. Furthermore, this framework emphasizes dialogic interaction among users, AI systems, and craftspeople, preventing dominance by any single party while maintaining a dynamic equilibrium between product innovation, market responsiveness, and cultural continuity.
7.3. Future Research Prospects
While the proposed framework demonstrates promising results within the context of Jingsha tenon-and-mortise woodcarving, its applicability to other forms of intangible cultural heritage should be approached with caution. Differences in production logic, cultural symbolism, and community structures may require contextual adaptation.
Future research must address the accuracy of this model and variations among individual artisans. While artisans’ specialized skills are crucial for ensuring cultural authenticity and structural feasibility, overreliance on personal experience may lead to biased design outcomes. To mitigate this issue and enhance the model’s universality, the following approaches can be adopted:
First, develop standardized prompt templates and parametric design constraints to guide AIGC outputs toward solutions compliant with cultural and technical specifications, thereby reducing subjective bias. Second, employ adjustable 3D parametric models enabling artisans to operate within a predefined solution space, thus limiting overreliance on personal intuition. Third, aggregate successful design cases into a shared knowledge repository to progressively transform tacit craft knowledge into semi-explicit operational references.
Through these measures, the proposed user–AIGC–artisan collaborative model enhances both stability and transferability while preserving the indispensable role of artisan judgment.