Capacity Optimization Configuration of a Highway Ring Multi-Microgrid System Considering the Coordination of Fixed and Mobile Energy Storage
Abstract
1. Introduction
- (1)
- Existing research on mobile energy storage systems mainly focuses on their effectiveness in post-disaster power restoration and their ability to enhance the resilience and economic performance of distribution networks. Although the effectiveness of mobile energy storage in enhancing microgrid power supply stability under special scenarios has been widely investigated, its potential has not yet been fully explored in highway energy systems characterized by spatially dispersed wind and photovoltaic resources and highly uncertain load demand. In such scenarios, mobile energy storage offers a promising pathway to improve storage investment flexibility by avoiding the high costs of long-distance power line construction in weak-grid or off-grid regions of western China, while enabling resource sharing among multiple microgrids. However, the performance advantages and investment benefits of mobile energy storage in highway-oriented multi-microgrid systems remain insufficiently quantified and lack systematic validation. This gap motivates the present study to investigate the coordinated deployment and operation of mobile energy storage in a ring-structured highway multi-microgrid system.
- (2)
- Most existing studies primarily focus on the economic evaluation of overall microgrid operational costs, while targeted comparative and mechanism-oriented investigations on hybrid stationary–mobile energy storage systems remain limited. In particular, under multi-microgrid coordinated operation scenarios, mobile energy storage has the potential to significantly reduce the required capacity of stationary storage within individual microgrids through flexible cross-microgrid dispatch and shared support, thereby mitigating redundancy in stationary storage investment and improving system-wide economic efficiency. However, the synergistic role of mobile energy storage in alleviating stationary storage overcapacity and optimizing storage investment structures in multi-microgrid systems has not yet been sufficiently explored or systematically validated.
2. System Architecture
3. System Model
3.1. Energy-Side Model
3.1.1. Photovoltaic (PV) Array Model
3.1.2. Wind Turbine Power (WP) Output Model
3.1.3. Backup Generator
3.2. Load-Side Model
3.2.1. Service Area Load Model
3.2.2. Electric Vehicle (EV) Charging Load Model
3.3. Energy Storage Model
3.3.1. Stationary Energy Storage (SES) Model
3.3.2. Mobile Energy Storage (MES) Output Power Model
4. System Optimization Configuration Model
4.1. Objective Function
4.1.1. Stationary Energy Storage Component
- (1)
- Stationary Energy Storage Investment Cost
- (2)
- Stationary Energy Storage Replacement Cost
- (3)
- Stationary Energy Storage Daily Operation and Maintenance Cost
4.1.2. Operating Cost Component
- (1)
- Mobile Energy Storage Leasing Cost
- (2)
- Mobile Energy Storage Power Supply Cost
- (3)
- Mobile Energy Storage Transportation Cost
- (4)
- Electricity Selling Cost from Microgrid to Mobile Energy Storage
4.2. Constraints
4.2.1. Energy Storage Capacity Constraint
4.2.2. System Power Shortage Rate Constraint
4.2.3. Energy Storage Operation Constraint
- (1)
- Constraint on the Storage SOC
- (2)
- Constraint on Storage Charging and Discharging
- (3)
- Energy Storage Dynamic Constraint
- (4)
- Mobile energy storage power constraint
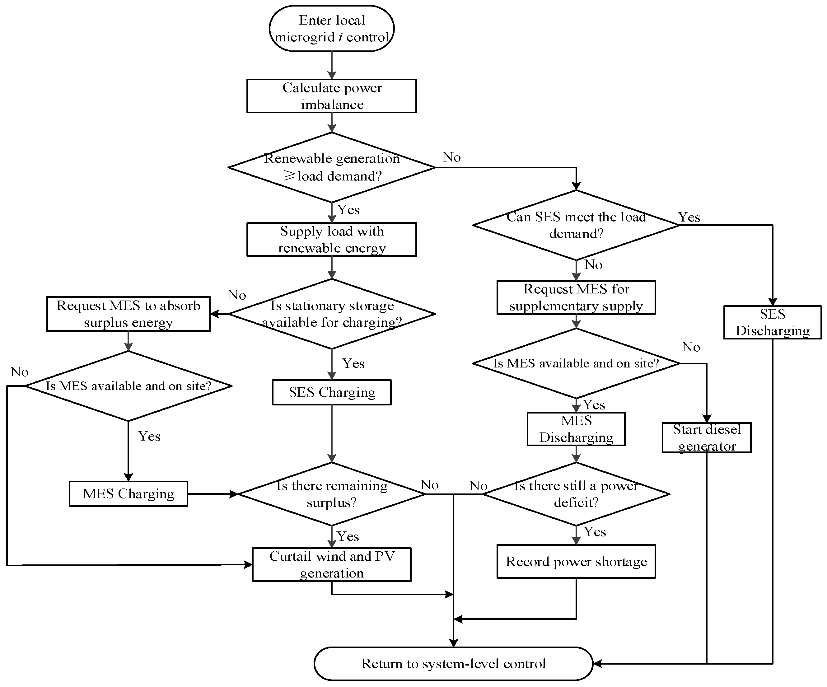
4.3. System Operation Control Strategy
- (1)
- When the renewable generation of microgrid i exceeds its load demand
- (2)
- When the renewable generation of microgrid i is lower than its load demand
5. Case Study Analysis
5.1. Experimental Scheme
- Scheme 1: Each microgrid is equipped with an independent battery energy storage system for internal energy regulation.
- Scheme 2: A mobile energy storage system is integrated into the ring-structured microgrid network to perform unified energy regulation for the entire system.
5.2. Parameter Settings
5.2.1. Stationary Energy Storage System Parameters
5.2.2. Mobile Energy Storage System Parameters
5.3. Results Analysis
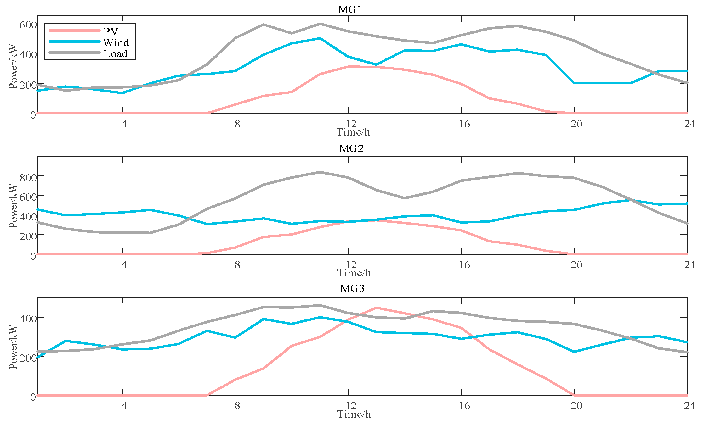
5.3.1. Wind and Solar Power Output Scenario
5.3.2. Energy Storage Configuration Results Analysis
5.3.3. Operational Results Analysis
5.3.4. SOC of Stationary Energy Storage
6. Conclusions
- (1)
- Compared with schemes where each microgrid in the ring system is equipped solely with stationary storage, the proposed ring-type multi-microgrid system based on coordinated stationary–mobile energy storage offers superior cost-effectiveness. It not only avoids the high cost of power line installation in the complex terrain of northwestern regions but also mitigates redundant capacity allocation in service-area microgrids when deploying fixed storage individually.
- (2)
- This study validates, at the intraday investment scale for highway multi-microgrid systems, the advantages of mobile energy storage in enhancing system flexibility and optimizing storage investment.
- (3)
- Compared with the conventional single fixed-storage mode, mobile energy storage enables multi-scenario utilization through cyclic scheduling across multiple microgrids and time periods within a single day, thereby enhancing storage utilization efficiency. This approach achieves the co-optimization of investment cost and operational economy, while simultaneously ensuring power supply reliability and system stability.
- (1)
- This study focuses exclusively on the coordinated operation of mobile energy storage within a ring-type multi-microgrid structure. Future research may further investigate control strategies and system performance of mobile energy storage operating in linear-type multi-microgrid configurations or more complex coupled system architectures. For example, in linear multi-microgrid structures, it remains to be explored how mobile energy storage dispatch strategies should be designed and how the overall system architecture can be optimally configured to enhance system-wide benefits;
- (2)
- This study does not explicitly incorporate traffic conditions, and the dispatch accuracy of mobile energy storage has not been examined in detail. Future research may integrate transportation network models and conduct more realistic simulations by considering practical traffic dynamics and constraints.
- (3)
- This study analyzes system operation based only on a randomly selected typical day and does not conduct a detailed seasonal analysis over a full year. Future research may perform year-round, seasonally differentiated simulations to capture the impacts of seasonal meteorological variations on system operation.
Author Contributions
Funding
Institutional Review Board Statement
Informed Consent Statement
Data Availability Statement
Conflicts of Interest
References
- Vidan, M.; D’Andreagiovanni, F.; Pandžić, H. Individual thermal generator and battery storage bidding strategies based on robust optimization. IEEE Access 2021, 9, 66829–66838. [Google Scholar] [CrossRef]
- Haider, H.; Jun, Y.; Rashed, G.I.; Peixiao, F.; Kamel, S.; Li, Y. A robust optimization model for microgrid considering hybrid renewable energy sources under uncertainties. Environ. Sci. Pollut. Res. 2023, 30, 82470–82484. [Google Scholar] [CrossRef]
- Yang, J.; Su, C. Robust optimization of microgrid based on renewable distributed power generation and load demand uncertainty. Energy 2021, 223, 120043. [Google Scholar] [CrossRef]
- Dugan, J.; Mohagheghi, S.; Kroposki, B. Application of mobile energy storage for enhancing power grid resilience: A review. Energies 2021, 14, 6476. [Google Scholar] [CrossRef]
- Shen, Y.; Qian, T.; Li, W.; Zhao, W.; Tang, W.; Chen, X.; Yu, Z. Mobile energy storage systems with spatial–temporal flexibility for post-disaster recovery of power distribution systems: A bilevel optimization approach. Energy 2023, 282, 128300. [Google Scholar] [CrossRef]
- Ju, Y.; Zhou, W.; Yu, Z. A distribution network planning approach considering mobile energy storage vehicles to enhance system power supply reliability. Power Syst. Prot. Control 2024, 52, 128–138. [Google Scholar]
- Cai, R.; Ling, K.; Jiang, H. Research on optimal allocation of movable energy storage in distribution network. Adv. Technol. Electr. Eng. Energy 2019, 38, 26–32. [Google Scholar]
- Yao, S.; Wang, P.; Zhao, T. Transportable energy storage for more resilient distribution systems with multiple microgrids. IEEE Trans. Smart Grid 2018, 10, 3331–3341. [Google Scholar] [CrossRef]
- Yang, W.; Wang, D.; Guo, J.; Zhang, Y.; Zhang, J.; Bian, Z. Reliability Assessment of Distribution Network Considering Mobile Energy Storage Vehicles and Dynamic Zonal Coupling. J. Electr. Eng. Technol. 2024, 19, 1–15. [Google Scholar] [CrossRef]
- Hu, J.; Qu, J.; Liu, X.; Gui, J. Two-stage Optimal Scheduling Method for Highway Service Area Microgrid Considering Emergency Power Vehicles. Electr. Power Constr. 2025, 46, 150–159. [Google Scholar]
- Gong, C.; Wu, M.; Sun, L.J. Economic benefit analysis of mobile energy storage based on improved genetic algorithm. Electr. Eng. 2022, 10–14. [Google Scholar]
- Zhang, Y.; Wang, H.; Feng, B.; Song, Y.; Han, G.; Zhang, B. Study on photovoltaic consumption capacity of integrated energy system considering stationary/mobile energy storage. J. Eng. Therm. Energy Power 2025, 40, 113–120. [Google Scholar]
- Ye, Q.; Wu, X.; Yang, X.; Xiang, J.; Liao, H.; Huang, Y. Capacity Configuration Strategy of Photovoltaic and Mixed Stationary-mobile Energy Storage for DC Microgrids Based on Dual-timescale. Mod. Electr. Power 2023, 41, 747–754. [Google Scholar]
- Sun, W.; Liu, W.; Zhang, J.; Tian, K. Bi-level optimal operation model of mobile energy storage system in coupled transportation-power networks. J. Mod. Power Syst. Clean Energy 2022, 10, 1725–1737. [Google Scholar] [CrossRef]
- Ma, S.; Xiang, T.; Hou, K.; Liu, Z.; Tang, P.; Qi, N. Spatial–temporal optimal dispatch of mobile energy storage for emergency power supply. Energy Rep. 2022, 8, 322–329. [Google Scholar] [CrossRef]
- Habibi, M.; Vahidinasab, V.; Sepasian, M.S. Application of mobile energy storage to facilitate energy transfer between TSO and DSO networks. In Proceedings of the 2020 10th Smart Grid Conference (SGC), Kashan, Iran, 16–17 December 2020; pp. 1–3. [Google Scholar]
- Abdeltawab, H.H.; Mohamed, Y.A.R.I. Mobile energy storage scheduling and operation in active distribution systems. IEEE Trans. Ind. Electron. 2017, 64, 6828–6840. [Google Scholar] [CrossRef]
- Niu, M.B.; Wang, H.C.; Li, J.; Liu, H.; Yin, R. Coordinated energy dispatch of highway microgrids with mobile storage system based on DMPC optimization. Electr. Power Syst. Res. 2023, 217, 109119. [Google Scholar] [CrossRef]
- Xia, S.; Zhang, X.; Yuan, L.; Wu, T.; Li, G.; Shahidehpour, M. An energy scheduling scheme for highway microgrids virtually networked by electric operation and maintenance vehicles. IEEE Trans. Ind. Appl. 2023, 60, 1010–1022. [Google Scholar] [CrossRef]
- Lu, Z.; Xu, X.; Yan, Z.; Shahidehpour, M. Multistage robust optimization of routing and scheduling of mobile energy storage in coupled transportation and power distribution networks. IEEE Trans. Transp. Electrif. 2021, 8, 2583–2594. [Google Scholar] [CrossRef]
- Shang, H.; Liu, T.; Bu, T.; He, C.; Yin, Y.; Ding, L. Operational risk assessment of power system considering wind power and photovoltaic grid connection. Mod. Electr. Power 2020, 37, 358–367. [Google Scholar]
- Che, B.; Li, X.; Zheng, J.; Fu, H.; Ding, Q. Scenario analysis of wind power output based on LHS and BR. Electr. Power Eng. Technol. 2020, 39, 213–219. [Google Scholar]
- Xiao, H.; Pei, W.; Kong, L.; Sun, J.; Wang, C.; Jia, D. Optimal operational scheduling method for integrated energy microgrids. Adv. Technol. Electr. Eng. Energy 2016, 35, 1–11. [Google Scholar]
- Chen, W. Research on the Layout of Highway Charging Stations Based on Electric Vehicle Charging Demand. Ph.D. Thesis, School of Transportation Engineering, Southwest Jiaotong University, Chengdu, China, 2021. [Google Scholar]
- Xie, R.; Wei, W.; Khodayar, M.E.; Wang, J.; Mei, S. Planning fully renewable powered charging stations on highways: A data-driven robust optimization approach. IEEE Trans. Transp. Electrif. 2018, 4, 817–830. [Google Scholar] [CrossRef]
- Lopes, P.P.; Stamenkovic, V.R. Past, present, and future of lead–acid batteries. Science 2020, 369, 923–924. [Google Scholar] [CrossRef] [PubMed]
- Iqbal, M.Z.; Aziz, U. Supercapattery: Merging of battery-supercapacitor electrodes for hybrid energy storage devices. J. Energy Storage 2022, 46, 103823. [Google Scholar] [CrossRef]








| Model | Parameters | ||||
|---|---|---|---|---|---|
| SPP405QHFH | Rated Output Power (kW) | Optimum Operating Voltage (V) | Optimum Operating Current (A) | Open-Circuit Voltage (V) | Short-Circuit Current (A) |
| 405 | 37.3 | 10.86 | 45.1 | 11.35 | |
| Model | Parameters | |||||
|---|---|---|---|---|---|---|
| FD5-5 | Maximum Power (W) | Rotor Diameter (m) | Rated Wind Speed (m/s) | Cut-in Wind Speed (m/s) | Cut-out Wind Speed (m/s) | Tower Height (m) |
| 5 | 5.1 | 11 | 3 | 25 | 12 | |
| Parameters | Value |
|---|---|
| Rated Capacity (kWh) | 15 |
| Rated Power(kW) | 5 |
| Charging and Discharging Efficiency | 0.85 |
| Maximum Depth of Discharge | 0.8 |
| Service Life(years) | 5 |
| Capacity Cost Coefficient (¥·kW·h−1) | 500 |
| Power Cost Coefficient (¥·kW−1) | 2000 |
| Annualized Replacement Cost (¥·kW·h−1) | 900 |
| Daily Capacity Maintenance Cost Coefficient (¥·kW·h−1) | 0.321 |
| Daily Power Maintenance Cost Coefficient (¥·kW·h−1) | 0.791 |
| Charging Maintenance Cost Coefficient (¥·kW·h−1) | 0.098 |
| Discharging Maintenance Cost Coefficient (¥·kW·h−1) | 0.098 |
| Parameters | Value |
|---|---|
| Rated Capacity (kWh) | 10 |
| Rated Power (kW) | 8 |
| Maximum Depth of Discharge | 0.9 |
| Charging and Discharging Efficiency | 0.85 |
| Hourly Rental Cost (¥·kW·h−1) | 2.00 |
| Transportation Cost (¥·kWh−1 km−1) | 0.045 |
| Power Supply Cost (¥·kW·h−1) | 1.500 |
| Configuration Results | Scheme 1 | Scheme 2 |
|---|---|---|
| Total Stationary Energy Storage Capacity (kWh) | 9821 | 2415 |
| Total Cost on the Stationary Energy Storage Side (¥) | 19,650 | 9076.08 |
| Cost on the Mobile Energy Storage Side (¥) | 0 | 5029.69 |
| Total Cost (¥) | 19,650 | 14,105.77 |
Disclaimer/Publisher’s Note: The statements, opinions and data contained in all publications are solely those of the individual author(s) and contributor(s) and not of MDPI and/or the editor(s). MDPI and/or the editor(s) disclaim responsibility for any injury to people or property resulting from any ideas, methods, instructions or products referred to in the content. |
© 2026 by the authors. Licensee MDPI, Basel, Switzerland. This article is an open access article distributed under the terms and conditions of the Creative Commons Attribution (CC BY) license.
Share and Cite
Wang, L.; Wang, J.; Wang, Y.; Lin, F.; Zhu, X.; Jiang, C.; Shi, R. Capacity Optimization Configuration of a Highway Ring Multi-Microgrid System Considering the Coordination of Fixed and Mobile Energy Storage. Sustainability 2026, 18, 629. https://doi.org/10.3390/su18020629
Wang L, Wang J, Wang Y, Lin F, Zhu X, Jiang C, Shi R. Capacity Optimization Configuration of a Highway Ring Multi-Microgrid System Considering the Coordination of Fixed and Mobile Energy Storage. Sustainability. 2026; 18(2):629. https://doi.org/10.3390/su18020629
Chicago/Turabian StyleWang, Lulu, Jinsong Wang, Yabin Wang, Feng Lin, Xianran Zhu, Chengyu Jiang, and Ruifeng Shi. 2026. "Capacity Optimization Configuration of a Highway Ring Multi-Microgrid System Considering the Coordination of Fixed and Mobile Energy Storage" Sustainability 18, no. 2: 629. https://doi.org/10.3390/su18020629
APA StyleWang, L., Wang, J., Wang, Y., Lin, F., Zhu, X., Jiang, C., & Shi, R. (2026). Capacity Optimization Configuration of a Highway Ring Multi-Microgrid System Considering the Coordination of Fixed and Mobile Energy Storage. Sustainability, 18(2), 629. https://doi.org/10.3390/su18020629

