Does the Digital Economy Promote Green Technology Innovation? A Perspective from the Synergistic Agglomeration of High-Tech Industry Agglomeration and High-Tech Talent Agglomeration
Abstract
1. Introduction
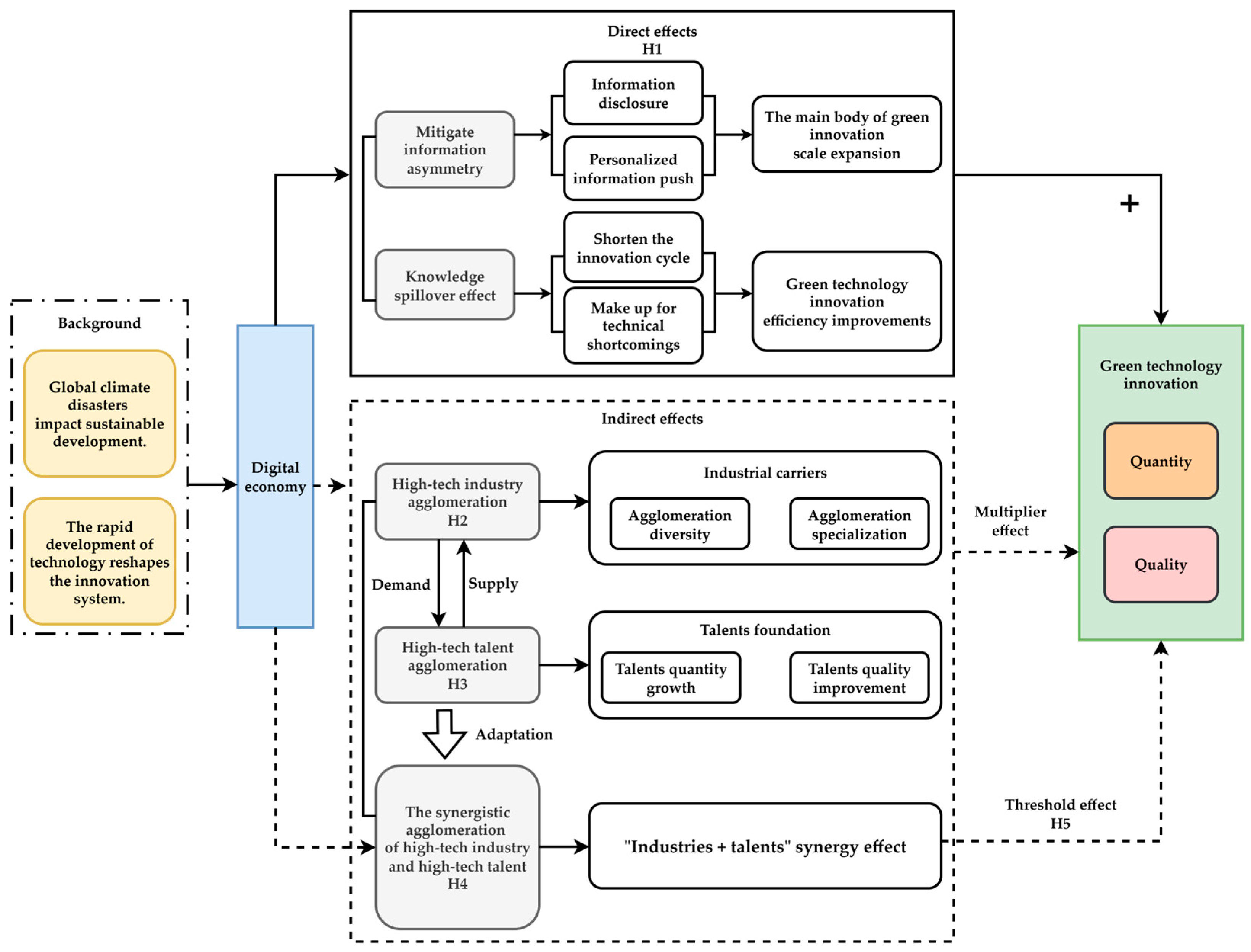
2. Theoretical Analysis and Research Hypotheses
2.1. Direct Impact of DE on GTI
2.2. Indirect Impact of DE on GTI
2.2.1. High-Tech Industry Agglomeration
2.2.2. High-Tech Talent Agglomeration
2.2.3. The Synergistic Agglomeration of High-Tech Industry Agglomeration and High-Tech Talent Agglomeration (COAG)
3. Research Design
3.1. Model Settings
3.1.1. Benchmark Model
3.1.2. Mechanism Test Model
3.1.3. Threshold Effect Model
3.2. Variable Definitions
3.2.1. Dependent Variable
3.2.2. Independent Variable
3.2.3. Moderating Mechanism Variables
3.2.4. Control Variables
- (1)
- Economic Development Level (ED): It reflects the supporting and driving role of a region’s material foundation for GTI. The stronger the regional economic strength, the more funds will be invested in building green R&D technologies and cultivating high-quality talents, thereby providing material and human resources guarantees for GTI. This variable is measured by per capita GDP.
- (2)
- Advanced Industrial Structure (AIS): An industry-dominated industrial structure often suffers from low energy efficiency and high pollution. In contrast, industrial structure upgrading reflects the shift from high-pollution to low-pollution industries. This transformation affects the demand and supply of GTI by optimizing resource allocation and enhancing industrial synergy. The rise of the tertiary industry not only reduces reliance on the high-polluting manufacturing sector but also synergizes with green industries to boost GTI commercialization efficiency. This variable is measured as the ratio of tertiary industry output value to secondary industry output value.
- (3)
- Government Intervention (GOV): As the core financial carrier for governments to fulfill public functions and regulate economic and social development, fiscal expenditure reflects their intervention intensity and resource allocation efforts in regional green economic activities via fiscal tools. It also serves as a key external funding source for GTI. It can reduce enterprises’ green R&D costs and encourage innovation input. In addition, government subsidies and special funds can not only cover part of the economic losses incurred by enterprises when investing in green innovation, but also steer capital flows toward green industries [63]. This variable is measured by the ratio of general public budget expenditure to regional GDP.
- (4)
- Openness Degree (OPEN): As a reflection of global market integration, a higher degree of openness facilitates the acquisition of advanced GTI and expertise through channels such as technology transfer and international collaboration [64]. As a reflection of global market integration, greater openness facilitates access to advanced green technology and expertise via technology transfer and international collaboration.
- (5)
- Environmental Regulation Intensity (ER): Based on the Porter Hypothesis, strict ER drives enterprises to actively develop green technologies to reduce pollutant emissions, and these new green technologies in turn enable enterprises to achieve lower production costs and higher operational efficiency. This variable influences the motivation and direction of GTI by constraining corporate pollutant emissions and compelling firms to undertake green technological upgrades. In this study, it is quantified as the ratio of completed investment in industrial pollution control to the industrial value-added.
- (6)
- Technology Market Development (TEC): It serves as a crucial platform for the transaction, diffusion, and commercialization of GTI. Its development level affects the potential returns and iteration speed of green innovation. A mature technology market not only expedites the diffusion of green technologies across enterprises but also translates green technologies into economic benefits rapidly [65]. This variable is measured by the ratio of the regional technology market transaction value to the local GDP.
3.3. Data Sources
4. Empirical Test and Analysis
4.1. Benchmark Regression
4.2. Endogenous Tests
4.2.1. Instrumental Variables (IV)
4.2.2. PSM
4.3. Robustness Checks
4.3.1. Replacement of the Independent Variable
4.3.2. Mitigating the Influence of Extreme Values
4.3.3. Alleviating the Missing Variable Problem
4.3.4. Dynamic Effect Test
4.3.5. Adjustment of the Sample Period
5. Mechanism Tests
5.1. Moderating Effect Tests
5.2. Threshold Effect Test
6. Further Discussion: Heterogeneity Analysis
6.1. Heterogeneity Analysis of Regional Economic Development Levels
6.2. Heterogeneity Analysis of ER
6.3. Heterogeneity Analysis of GGA
7. Conclusions and Policy Implications
7.1. Research Conclusions
7.2. Policy Implications
7.3. Limitations and Future Research
Author Contributions
Funding
Institutional Review Board Statement
Informed Consent Statement
Data Availability Statement
Conflicts of Interest
References
- Mensah, J.D. Rethinking the Contribution of Creative Economies in Africa to Sustainable Development. An Empirical Research of Creative Intermediaries in Accra’s Contemporary Art Sector. Int. J. Cult. Policy 2025, 31, 551–568. [Google Scholar] [CrossRef]
- Figueira, C.; Fullman, A.R. Regenerative Cultural Policy: Sustainable Development, Cultural Relations, and Social Learning. Int. J. Cult. Policy 2025, 31, 451–466. [Google Scholar] [CrossRef]
- Zhou, G.; Zhu, J.; Luo, S. The impact of fintech innovation on green growth in China: Mediating effect of green finance. Ecol. Econ. 2022, 193, 107308. [Google Scholar] [CrossRef]
- Tian, Z.; Mu, X. Towards China’s dual-carbon target: Energy efficiency analysis of cities in the Yellow River basin based on a “geography and high-quality development” heterogeneity framework. Energy 2024, 306, 132396. [Google Scholar] [CrossRef]
- Xie, X.; Zhu, Q. How can green innovation solve the dilemmas of “harmonious coexistence”? J. Manag. World 2021, 37, 128–149. [Google Scholar] [CrossRef]
- Wang, Q.; Qu, J.; Wang, B.; Wang, P.; Yang, T. Green technology innovation development in China in 1990–2015. Sci. Total Environ. 2019, 696, 134008. [Google Scholar] [CrossRef] [PubMed]
- Che, Y. Utilizing ESG frameworks to improve environmental performance in digital economy entrepreneurial firms: Using digital technologies for green development. Int. Entrep. Manag. J. 2025, 21, 63. [Google Scholar] [CrossRef]
- Xiao, Y.; Duan, Y.; Zhou, H.; Han, X. Has digital technology innovation improved urban total factor energy efficiency?—Evidence from 282 prefecture-level cities in China. J. Environ. Manag. 2025, 378, 124784. [Google Scholar] [CrossRef]
- Ma, H.; Du, X. Digital economic integration under RCEP: China-ASEAN collaboration opportunities, challenges, and pathways. Int. Relat. Dipl. 2025, 13, 96–106. [Google Scholar] [CrossRef]
- Wang, L.; Shao, J. The energy saving effects of digital infrastructure construction: Empirical evidence from Chinese industry. Energy 2024, 294, 130778. [Google Scholar] [CrossRef]
- Fan, M.; Liu, J.; Tajeddini, K.; Khaskheli, M.B. Digital technology application and enterprise competitiveness: The mediating role of ESG performance and green technology innovation. Environ. Dev. Sustain. 2023, 27, 21195–21225. [Google Scholar] [CrossRef]
- Li, C.; Wen, M.; Jiang, S.; Wang, H. Assessing the effect of urban digital infrastructure on green innovation: Mechanism identification and spatial-temporal characteristics. Humanit. Soc. Sci. Commun. 2024, 11, 320. [Google Scholar] [CrossRef]
- Bai, D.; Li, M.; Wang, Y.; Mallek, S.; Shahzad, U. Impact mechanisms and spatial and temporal evolution of digital economy and green innovation: A perspective based on regional collaboration within urban agglomerations. Technol. Forecast. Soc. Change 2024, 207, 123613. [Google Scholar] [CrossRef]
- Chen, K.; Zhao, S.; Jiang, G.; He, Y.; Li, H. The green innovation effect of the digital economy. Int. Rev. Econ. Financ. 2025, 99, 103970. [Google Scholar] [CrossRef]
- Li, Y.; Wang, F. The corporate path to green innovation: Does the digital economy matter? Environ. Sci. Pollut. Res. 2023, 30, 79149–79160. [Google Scholar] [CrossRef]
- Dou, Q.; Gao, X. The double-edged role of the digital economy in firm green innovation: Micro-evidence from Chinese manufacturing industry. Environ. Sci. Pollut. Res. 2022, 29, 67856–67874. [Google Scholar] [CrossRef] [PubMed]
- Li, X.; Shao, X.; Chang, T.; Albu, L.L. Does digital finance promote the green innovation of China’s listed companies? Energy Econ. 2022, 114, 106254. [Google Scholar] [CrossRef]
- Tang, C.; Xu, Y.; Hao, Y.; Wu, H.; Xue, Y. What is the role of telecommunications infrastructure construction in green technology innovation? A firm-level analysis for China. Energy Econ. 2021, 103, 105576. [Google Scholar] [CrossRef]
- Yan, Z.; Sun, Z.; Shi, R.; Zhao, M. Smart city and green development: Empirical evidence from the perspective of green technological innovation. Technol. Forecast. Soc. Change 2023, 191, 122507. [Google Scholar] [CrossRef]
- Tang, Y.; Qi, Y.; Bai, T.; Zhang, C. Smart city construction and green technology innovation: Evidence at China’s city level. Environ. Sci. Pollut. Res. 2023, 30, 97233–97252. [Google Scholar] [CrossRef]
- Li, F.; Nucciarelli, A.; Roden, S.; Graham, G. How smart cities transform operations models: A new research agenda for operations management in the digital economy. Prod. Plan. Control 2016, 27, 514–528. [Google Scholar] [CrossRef]
- Safadi, H.; Watson, R.T. Knowledge monopolies and the innovation divide: A governance perspective. Inf. Organ. 2023, 33, 100466. [Google Scholar] [CrossRef]
- Zhang, Z.; Cheng, Y.; Zhang, J. Spatial spillover and threshold effects of digital economy on green innovation efficiency–based on provincial level data in China. Environ. Dev. Sustain. 2023, 27, 6733–6755. [Google Scholar] [CrossRef]
- Ji, H.; Zeng, X.; Zhou, F. Intelligent manufacturing and green innovation efficiency: Perspective on the agglomeration effect. Sustainability 2025, 17, 4929. [Google Scholar] [CrossRef]
- Huang, X.; Zhang, S.; Zhang, J.; Yang, K. Research on the impact of digital economy on regional green technology innovation: Moderating effect of digital talent aggregation. Environ. Sci. Pollut. Res. 2023, 30, 74409–74425. [Google Scholar] [CrossRef] [PubMed]
- Ren, F.; Tang, G. Agglomeration effects of high-tech industries: Is government intervention justified? Econ. Anal. Policy 2024, 83, 685–700. [Google Scholar] [CrossRef]
- Chirkunova, E.; Anisimova, V.Y.; Tukavkin, N.M. Innovative digital economy of regions: Convergence of knowledge and information. In Current Achievements, Challenges and Digital Chances of Knowledge Based Economy; Ashmarina, S.I., Mantulenko, V.V., Eds.; Lecture Notes in Networks and Systems; Springer International Publishing: Cham, Switzerland, 2021; Volume 133, pp. 123–130. ISBN 978-3-030-47457-7. [Google Scholar]
- Shah, N.; Zehri, A.W.; Saraih, U.N.; Abdelwahed, N.A.A.; Soomro, B.A. The role of digital technology and digital innovation towards firm performance in a digital economy. Kybernetes 2024, 53, 620–644. [Google Scholar] [CrossRef]
- Khanra, S.; Kaur, P.; Joseph, R.P.; Malik, A.; Dhir, A. A resource-based view of green innovation as a strategic firm resource: Present status and future directions. Bus. Strategy Environ. 2022, 31, 1395–1413. [Google Scholar] [CrossRef]
- Lin, X. The spatial impact of innovative human capital on green total factor productivity in Chinese regions based on quantity and quality dimensions. Sustainability 2024, 16, 9358. [Google Scholar] [CrossRef]
- Kyle, A.S. Continuous auctions and insider trading. Econometrica 1985, 53, 1315. [Google Scholar] [CrossRef]
- Tadelis, S.; Zettelmeyer, F. Information disclosure as a matching mechanism: Theory and evidence from a field experiment. Am. Econ. Rev. 2015, 105, 886–905. [Google Scholar] [CrossRef]
- Yang, C.; Huang, Q.; Li, Z.; Liu, K.; Hu, F. Big data and cloud computing: Innovation opportunities and challenges. Int. J. Digit. Earth 2017, 10, 13–53. [Google Scholar] [CrossRef]
- Xu, Y.; Li, X.; Tao, C.; Zhou, X. Connected knowledge spillovers, technological cluster innovation and efficient industrial structure. J. Innov. Knowl. 2022, 7, 100195. [Google Scholar] [CrossRef]
- Dima, A.; Bugheanu, A.-M.; Boghian, R.; Madsen, D.Ø. Mapping knowledge area analysis in E-learning systems based on cloud computing. Electronics 2022, 12, 62. [Google Scholar] [CrossRef]
- Song, Y.; Yang, L.; Sindakis, S.; Aggarwal, S.; Chen, C. Analyzing the role of high-tech industrial agglomeration in green transformation and upgrading of manufacturing industry: The case of China. J. Knowl. Econ. 2023, 14, 3847–3877. [Google Scholar] [CrossRef]
- Zhao, F.; Sun, Y.; Zhang, J. Does industrial agglomeration and environmental pollution have a spatial spillover effect? Taking panel data of resource-based cities in China as an example. Environmental Science and Pollution Research 2023, 30, 76829–76841. [Google Scholar] [CrossRef] [PubMed]
- Simonen, J.; Svento, R.; Juutinen, A. Specialization and diversity as drivers of economic growth: Evidence from HighTech industries. Pap. Reg. Sci. 2015, 94, 229–248. [Google Scholar] [CrossRef]
- Chen, J.; Xu, B.; Zhang, S.; Chen, W.; Wu, X.; Ying, Z. Study on influencing factors of industrial design agglomeration on manufacturing innovation performance. Sustainability 2025, 17, 8269. [Google Scholar] [CrossRef]
- Zhang, H.; Guo, R. How does the spatial agglomeration of human capital affect strategic innovation in China? J. Asian Econ. 2025, 96, 101868. [Google Scholar] [CrossRef]
- Wang, L.; Xue, Y.; Chang, M.; Xie, C. Macroeconomic determinants of high-tech migration in China: The case of Yangtze River delta urban agglomeration. Cities 2020, 107, 102888. [Google Scholar] [CrossRef]
- Alenezi, M. Digital learning and digital institution in higher education. Educ. Sci. 2023, 13, 88. [Google Scholar] [CrossRef]
- Li, X.; Chen, Z.; Chen, Y. The impact of digital talent inflow on the Co-agglomeration of the digital economy industry and manufacturing. Systems 2024, 12, 317. [Google Scholar] [CrossRef]
- Liu, Q.; Wu, F.; Chen, W. The interaction between industry-talent integration and two-phase green innovation in pharmaceutical manufacturing companies: Moderating effects of corporate financing constraints and executive short-term compensation incentives. J. Environ. Manag. 2024, 372, 123199. [Google Scholar] [CrossRef]
- Hu, T.-S. Interaction among high-tech talent and its impact on innovation performance: A comparison of taiwanese science parks at different stages of development. Eur. Plan. Stud. 2008, 16, 163–187. [Google Scholar] [CrossRef]
- Mi, R.; Liu, S.; Liu, C.; Li, Z.; Li, S. The Nexus of Digitalization, Talent, and High-Quality Development: How Clusters Foster Sustainable Economic Growth. Sustainability 2025, 17, 8503. [Google Scholar] [CrossRef]
- Hansen, B.E. Threshold effects in non-dynamic panels: Estimation, testing, and inference. J. Econom. 1999, 93, 345–368. [Google Scholar] [CrossRef]
- Lv, C.; Shao, C.; Lee, C.-C. Green technology innovation and financial development: Do environmental regulation and innovation output matter? Energy Econ. 2021, 98, 105237. [Google Scholar] [CrossRef]
- Xu, W.; Zhang, Y. The impact of carbon taxes and carbon tax recovery on the Chinese economy: A green technological progress perspective. Sustainability 2025, 17, 1700. [Google Scholar] [CrossRef]
- Hu, F.; Chang, H.; Wang, D.; Chen, X. Fostering green technological innovation through carbon emission trading policies. Financ. Res. Lett. 2025, 74, 106797. [Google Scholar] [CrossRef]
- Du, K.; Li, P.; Yan, Z. Do green technology innovations contribute to carbon dioxide emission reduction? Empirical evidence from patent data. Technol. Forecast. Soc. Change 2019, 146, 297–303. [Google Scholar] [CrossRef]
- Wang, Z.; Chen, J.; Xue, X. Assessing the efficacy of green credit policy in fostering green innovation in heavily polluting industries. Clean Technol. Environ. Policy 2025, 27, 309–325. [Google Scholar] [CrossRef]
- Li, N.; Xu, Y.; Xie, Y. How digital transformation intensity enables persistent green innovation? An empirical study of Chinese a-share listed firms. SAGE Open 2025, 15, 21582440251363286. [Google Scholar] [CrossRef]
- Zhang, Y.; Su, Y.; Wang, S. Digital economy and entrepreneurial vitality: Unveiling the impact and mechanisms through the lens of smart cities. Sci. Rep. 2025, 15, 14228. [Google Scholar] [CrossRef] [PubMed]
- Chen, K.; Tao, Q.; Wang, Y.; Ding, Z.; Fu, R. Coupled coordination relationship and enhancement path between digital economy and essential public health services in China. Front. Public Health 2025, 13, 1517353. [Google Scholar] [CrossRef]
- Wang, J.; Zhu, J.; Luo, X. Research on the measurement of China’s digital economy development and the characteristics. J. Quant. Technol. Econ. 2021, 38, 26–42. [Google Scholar] [CrossRef]
- Yang, H.M.; Jiang, L. Digital economy, spatial effects and total factor productivity. Stat. Res. 2021, 38, 3–15. [Google Scholar] [CrossRef]
- Wang, H.; Guo, W.; Zou, X. Herfindahl index methods and special analysis for regional competitiveness inequality evaluation. J. Financ. Account. 2022, 10, 15–22. [Google Scholar] [CrossRef]
- Han, L.; Song, Y. The method of measuring the agglomeration degree of high-tech industries and its influence mechanism: Taking guangdong province as an example. Math. Probl. Eng. 2021, 2021, 1–14. [Google Scholar] [CrossRef]
- Yan, L.; Fan, S.; Mengyu, L. Innovative talent agglomeration, spatial spillover effects and regional innovation performance—Analyzing the threshold effect of government support. PLoS ONE 2024, 19, e0311672. [Google Scholar] [CrossRef]
- Dong, Q.; Zhong, K.; Liao, Y.; Xiong, R.; Wang, F.; Pang, M. Coupling coordination degree of environment, energy, and economic growth in resource-based provinces of China. Resour. Policy 2023, 81, 103308. [Google Scholar] [CrossRef]
- Guo, S.; Diao, Y.; Du, J. Coupling coordination measurement and evaluation of urban digitalization and green development in China. Int. J. Environ. Res. Public Health 2022, 19, 15379. [Google Scholar] [CrossRef]
- Liu, L.; Wang, Z.; Xu, J.; Zhang, Z. Green baton: How government interventions advance green technological innovation. Environ. Dev. Sustain. 2023, 25, 11121–11152. [Google Scholar] [CrossRef]
- Zhao, J.; Chankoson, T.; Cheng, W.; Pongtornkulpanich, A. Executive compensation incentives, innovation openness and green innovation: Evidence from China’s heavily polluting enterprises. Eur. J. Innov. Manag. 2025, 28, 372–402. [Google Scholar] [CrossRef]
- Wang, C.H. An environmental perspective extends market orientation: Green innovation sustainability. Bus. Strategy Environ. 2020, 29, 3123–3134. [Google Scholar] [CrossRef]
- Sun, G.; Fang, J.; Li, J.; Wang, X. Research on the impact of the integration of digital economy and real economy on enterprise green innovation. Technol. Forecast. Soc. Change 2024, 200, 123097. [Google Scholar] [CrossRef]
- Ge, Y.; Xia, Y.; Wang, T. Digital economy, data resources and enterprise green technology innovation: Evidence from a-listed Chinese firms. Resour. Policy 2024, 92, 105035. [Google Scholar] [CrossRef]
- Asif, M.; Miah, M.S.; Hia, M.J.F.; Jamal, A.M.; Upoma, S.B.F. The impact of digital transformation on small and medium enterprises (SMEs): Opportunities and challenges. Int. J. Nov. Res. Mark. Manag. Econ. 2025, 12, 11–18. [Google Scholar] [CrossRef]
- Chen, P. Effects of the entropy weight on TOPSIS. Expert Syst. Appl. 2021, 168, 114186. [Google Scholar] [CrossRef]
- Wang, Q.-J.; Li, W.-Z.; Gong, Z.-Y.; Fu, J.-Y. The coupling and coordination between digital economy and green economy: Evidence from China. Emerg. Mark. Financ. Trade 2025, 61, 562–578. [Google Scholar] [CrossRef]
- Wang, Y.; Bai, Y.; Quan, T.; Ran, R.; Hua, L. Influence and effect of industrial agglomeration on urban green total factor productivity—On the regulatory role of innovation agglomeration and institutional distance. Econ. Anal. Policy 2023, 78, 1158–1173. [Google Scholar] [CrossRef]
- Liu, L.; Si, S.; Li, J. Research on the effect of regional talent allocation on high-quality economic development—Based on the perspective of innovation-driven growth. Sustainability 2023, 15, 6315. [Google Scholar] [CrossRef]
- Du, K.; Cheng, Y.; Yao, X. Environmental regulation, green technology innovation, and industrial structure upgrading: The road to the green transformation of Chinese cities. Energy Econ. 2021, 98, 105247. [Google Scholar] [CrossRef]
- Chen, W.; Li, H.; Wu, Z. Western China energy development and west to east energy transfer: Application of the western China sustainable energy development model. Energy Policy 2010, 38, 7106–7120. [Google Scholar] [CrossRef]
- Shimizu, M. The relationship between pollution abatement costs and environmental regulation: Evidence from the Chinese industrial sector. Review of Development Economics 2020, 24, 668–690. [Google Scholar] [CrossRef]
- Tu, C.; Liang, Y.; Fu, Y. How does the environmental attention of local governments affect regional green development? Empirical evidence from local governments in China. Humanit. Soc. Sci. Commun. 2024, 11, 371. [Google Scholar] [CrossRef]
- Wu, H.; Wen, H.; Li, G.; Yin, Y.; Zhang, S. Unlocking a greener future: The role of digital finance in enhancing green total factor energy efficiency. J. Environ. Manag. 2024, 364, 121456. [Google Scholar] [CrossRef] [PubMed]
- Wang, X.; Wang, K.; Safi, A.; Umar, M. How is artificial intelligence technology transforming energy security? New evidence from global supply chains. Oeconomia Copernic. 2025, 2025, 15–38. [Google Scholar] [CrossRef]





| Primary Indicators | Secondary Indicators | Variable Definition | Attribute |
|---|---|---|---|
| Digital Infrastructure | Internet broadband access rate | Internet broadband access ports per capita | + |
| Internet penetration rate | Internet broadband subscribers per capita | + | |
| Length of long-distance optical cable lines | Direct yearbook data | + | |
| Industrial digitalization | Per capita telecom business volume | Telecommunication service revenue per capita | + |
| Number of legal entities in information transmission, software and information technology services | Direct yearbook data | + | |
| Proportion of employees in the information software industry | Employment in Information Transmission, Software, and IT Services as a proportion of total urban unit employment | + | |
| Industrial digitalization | Number of websites per hundred enterprises | Direct yearbook data | + |
| E-commerce sales | Direct yearbook data | + | |
| Proportion of enterprises with e-commerce transaction activities | Direct yearbook data | + | |
| Peking University Digital Financial Inclusion Index | Direct yearbook data | + |
| Types | Variables | Symbols | Definitions |
|---|---|---|---|
| Dependent variables | Quantity of GTI | QTGTI | Ln (green utility model patent applications and green invention patents + 1) |
| Quality of GTI | QLGTI | Ln (green invention patents + 1) | |
| Independent variable | Digital Economy | DE | Principal component analysis |
| Mechanism variables | High-Tech Industry Agglomeration | INDAG | |
| High-Tech Talent Agglomeration | HUMAG | ||
| The Synergistic Agglomeration of High-tech Industry Agglomeration and High-Tech Talent Agglomeration | COAG | Coupling coordination degree model | |
| Control variables | Economic Development Level | ED | Per capita GDP |
| Advanced Industrial Structure | AIS | Ratio of the output value of the tertiary industry to that of the secondary industry | |
| Government Intervention | GOV | Ratio of general public budget expenditure to regional GDP | |
| Openness Degree | OPEN | total value of imports and exports (converted to domestic currency using the annual average exchange rate) divided by GDP | |
| Environmental Regulation Intensity | ER | Ratio of completed investment in industrial pollution control to the industrial value-added | |
| Technology Market Development | TEC | Ratio of the regional technology market transaction value to the local GDP |
| Variables | Observations | Mean | Standard Deviation | Min | Max |
|---|---|---|---|---|---|
| QTGTI | 390 | 8.068 | 1.348 | 3.296 | 10.937 |
| QLGTI | 390 | 7.318 | 1.381 | 2.485 | 10.143 |
| DE | 390 | 0.200 | 0.123 | 0.026 | 0.664 |
| INDAG | 390 | 0.785 | 0.459 | 0.044 | 2.055 |
| HUMAG | 390 | 0.758 | 0.523 | 0.020 | 2.425 |
| COAG | 390 | 0.545 | 0.192 | 0.001 | 0.990 |
| ED | 390 | 10.903 | 0.470 | 9.682 | 12.207 |
| AIS | 390 | 1.376 | 0.761 | 0.527 | 5.690 |
| GOV | 390 | 0.257 | 0.111 | 0.105 | 0.758 |
| OPEN | 390 | 0.270 | 0.277 | 0.008 | 1.464 |
| ER | 390 | 0.031 | 0.034 | 0.001 | 0.310 |
| TEC | 390 | 0.020 | 0.032 | 0.0002 | 0.195 |
| Variables | QTGTI | QLGTI | ||
|---|---|---|---|---|
| (1) | (2) | (3) | (4) | |
| DE | 0.450 *** (0.084) | 0.392 *** (0.066) | 0.315 *** (0.112) | 0.306 *** (0.050) |
| ED | 0.235 (0.198) | −0.030 (0.203) | ||
| AIS | −0.291 ** (0.104) | −0.566 *** (0.190) | ||
| GOV | 1.586 *** (0.515) | 2.293 *** (0.666) | ||
| OPEN | −0.957 *** (0.280) | −0.762 * (0.405) | ||
| ER | 7.317 ** (3.117) | 11.299 ** (5.231) | ||
| TEC | −1.002 (0.731) | −0.624 (1.131) | ||
| _cons | 0.795 *** (0.115) | −1.532 (2.118) | 0.585 *** (0.149) | 1.119 (2.094) |
| Controls | No | Yes | No | Yes |
| Province FE | Yes | Yes | Yes | Yes |
| Year FE | Yes | Yes | Yes | Yes |
| N | 390 | 390 | 390 | 390 |
| R2 | 0.7821 | 0.7441 | 0.5368 | 0.5679 |
| Variables | QTGTI | QLGTI | ||||||
|---|---|---|---|---|---|---|---|---|
| 1st | 2nd | 1st | 2nd | 1st | 2nd | 1st | 2nd | |
| DE | 0.600 *** (0.035) | 0.554 *** (0.024) | 0.565 *** (0.030) | 0.505 *** (0.031) | ||||
| IV1 | 0.953 *** (0.137) | 0.953 *** (0.157) | ||||||
| IV2 | 0.106 *** (0.013) | 0.106 *** (0.013) | ||||||
| Kleibergen-Paap LM | 42.303 *** | 341.070 *** | 354.503 *** | 341.070 *** | ||||
| Cragg-Donald Wald F | 3695.189 {16.38} | 6143.841 {16.38} | 3695.189 {16.38} | 6143.841 {16.38} | ||||
| Controls | Yes | Yes | Yes | Yes | ||||
| Province FE | Yes | Yes | Yes | Yes | ||||
| Year FE | Yes | Yes | Yes | Yes | ||||
| N | 390 | 390 | 390 | 390 | 390 | 390 | 390 | 390 |
| Matching Approaches | Treat | Control | ATT | Standard Error | T-Statistic | |
|---|---|---|---|---|---|---|
| QTGTI | Radius (r = 0.05) | 0.504 | 0.221 | 0.283 | 0.073 | 3.88 *** |
| Nearest neighbor (k = 1) | 0.504 | 0.221 | 0.283 | 0.073 | 3.88 *** | |
| Kernel | 0.504 | 0.206 | 0.298 | 0.061 | 4.86 *** | |
| QLGTI | Radius (r = 0.05) | 0.560 | 0.232 | 0.328 | 0.063 | 5.23 *** |
| Nearest neighbor (k = 1) | 0.560 | 0.232 | 0.328 | 0.063 | 5.23 *** | |
| Kernel | 0.560 | 0.214 | 0.346 | 0.059 | 5.87 *** |
| Variables | QTGTI | QLGTI | QTGTI | QLGTI | QTGTI | QLGTI |
|---|---|---|---|---|---|---|
| (1) | (2) | (3) | (4) | (5) | (6) | |
| ED | 0.209 (0.188) | −0.090 (0.197) | 0.102 (0.224) | −0.229 (0.211) | 0.238 (0.243) | −0.281 (0.245) |
| AIS | −0.220 ** (0.082) | −0.516 *** (0.164) | −0.180 (0.137) | −0.511 ** (0.210) | −0.315 *** (0.098) | −0.532 *** (0.168) |
| GOV | 1.223 ** (0.460) | 1.943 *** (0.579) | 0.600 (0.687) | 1.195 (0.802) | 1.872 *** (0.552) | 2.598 *** (0.709) |
| OPEN | −0.873 *** (0.216) | −0.616 * (0.316) | −0.816 ** (0.273) | −0.684 ** (0.318) | −0.770 ** (0.345) | −0.830 * (0.444) |
| ER | 8.428 *** (2.482) | 11.606 ** (4.438) | 9.552 ** (4.372) | 15.739 ** (7.019) | 7.779 ** (3.417) | 12.507 ** (5.466) |
| TEC | −0.867 (0.814) | −0.781 (1.110) | −0.503 (0.869) | −1.606 (1.294) | −7.913 (0.912) | 0.146 (1.214) |
| FIN | −0.045 (0.050) | −0.091 (0.073) | ||||
| UR | −1.210 (1.010) | 1.088 (0.951) | ||||
| Labor | 0.116 ** (0.298) | 0.180 ** (0.341) | ||||
| _cons | −2.137 (1.994) | 1.034 (2.065) | −0.097 (2.408) | 3.399 (2.247) | −1.650 (2.605) | 3.271 (2.317) |
| Controls | Yes | Yes | Yes | Yes | Yes | Yes |
| Province FE | Yes | Yes | Yes | Yes | Yes | Yes |
| Year FE | Yes | Yes | Yes | Yes | Yes | Yes |
| N | 390 | 390 | 390 | 390 | 390 | 390 |
| R2 | 0.7640 | 0.5957 | 0.7098 | 0.5595 | 0.7672 | 0.5992 |
| Variables | QTGTI | QLGTI | QTGTI | QLGTI | QTGTI | QLGTI |
|---|---|---|---|---|---|---|
| (1) | (2) | (3) | (4) | (5) | (6) | |
| LAG-1 | 0.374 *** (0.060) | 0.254 *** (0.061) | ||||
| LAG-2 | 0.367 *** (0.065) | 0.212 *** (0.073) | ||||
| 2015–2023 | 0.315 *** (0.080) | 0.144 *** (0.048) | ||||
| ED | 0.329 (0.210) | 0.075 (0.250) | 0.284 (0.219) | 0.012 (0.292) | −0.008 (0.233) | −0.059 (0.324) |
| AIS | −0.277 *** (0.097) | −0.545 *** (0.189) | −0.248 *** (0.089) | −0.507 *** (0.182) | −0.096 (0.089) | −0.244 * (0.124) |
| GOV | 1.844 *** (0.571) | 2.505 *** (0.725) | 1.667 ** (0.616) | 2.314 *** (0.747) | 0.507 (0.609) | 1.778 ** (0.642) |
| OPEN | −0.961 *** (0.339) | −0.802 * (0.464) | −0.896 ** (0.432) | −0.770 (0.549) | −0.447 (0.549) | −0.630 (0.540) |
| ER | 8.145 ** (3.084) | 13.192 ** (5.546) | 9.109 ** (3.704) | 15.787 ** (6.711) | 4.398 (2.854) | 8.873 (5.254) |
| TEC | −0.693 (0.776) | 0.063 (1.224) | −0.543 (0.757) | 0.375 (1.255) | −1.400 * (0.701) | −0.102 (1.181) |
| _cons | −2.639 (2.256) | −0.119 (2.622) | −2.190 (2.371) | 0.477 (3.111) | 0.555 (2.586) | 0.882 (3.502) |
| Controls | Yes | Yes | Yes | Yes | Yes | Yes |
| Province FE | Yes | Yes | Yes | Yes | Yes | Yes |
| Year FE | Yes | Yes | Yes | Yes | Yes | Yes |
| N | 360 | 360 | 330 | 330 | 270 | 270 |
| R2 | 0.6978 | 0.5247 | 0.6397 | 0.4835 | 0.5365 | 0.4128 |
| Variables | QTGTI | QLGTI | QTGTI | QLGTI | QTGTI | QLGTI |
|---|---|---|---|---|---|---|
| (1) | (2) | (3) | (4) | (5) | (6) | |
| DE | 0.240 *** (0.056) | 0.138 *** (0.050) | 0.265 *** (0.057) | 0.170 *** (0.048) | 0.250 *** (0.051) | 0.208 *** (0.052) |
| DE × INDAG | 1.448 *** (0.348) | 1.637 *** (0.281) | ||||
| INDAG | 0.009 (0.103) | −0.226 ** (0.091) | ||||
| DE × HUMAG | 1.673 *** (0.389) | 1.829 *** (0.329) | ||||
| HUMAG | −0.074 (0.108) | −0.259 ** (0.119) | ||||
| DE × COAG | 0.429 *** (0.112) | 0.300 *** (0.092) | ||||
| COAG | 0.160 (0.244) | −0.360 (0.276) | ||||
| ED | 0.104 (0.174) | −0.120 (0.232) | 0.102 (0.175) | −0.112 (0.236) | −0.144 (0.215) | −0.144 (0.245) |
| AIS | −0.256 *** (0.068) | −0.528 *** (0.083) | −0.347 *** (0.079) | −0.611 *** (0.084) | −0.506 *** (0.182) | −0.596 *** (0.086) |
| GOV | 1.595 *** (0.486) | 1.995 *** (0.593) | 1.476 *** (0.486) | 1.895 *** (0.609) | 2.003 *** (0.652) | 2.043 *** (0.627) |
| OPEN | −0.375 ** (0.185) | 0.140 (0.237) | −0.326 * (0.176) | 0.041 (0.222) | −0.299 (0.251) | −0.300 (0.225) |
| ER | 1.860 (2.501) | 5.418 (5.277) | 3.470 (2.692) | 7.360 (5.227) | 8.186 ** (4.064) | 8.186 (5.426) |
| TEC | −0.525 (0.820) | −0.522 (1.118) | −1.216 (0.806) | −1.175 (1.120) | −1.164 (1.322) | −1.164 (1.162) |
| _cons | −0.655 (1.870) | 1.486 (2.489) | −0.494 (1.870) | 1.597 (2.527) | 0.401 (1.857) | 2.060 (2.604) |
| Controls | Yes | Yes | Yes | Yes | Yes | Yes |
| Province FE | Yes | Yes | Yes | Yes | Yes | Yes |
| Year FE | Yes | Yes | Yes | Yes | Yes | Yes |
| N | 390 | 390 | 390 | 390 | 390 | 390 |
| R2 | 0.7888 | 0.6124 | 0.7906 | 0.6136 | 0.7826 | 0.5855 |
| Number of Thresholds | Threshold Value | F-Statistic | p-Value | |
|---|---|---|---|---|
| QTGTI | Single | 0.7628 | 99.75 | 0.0000 |
| Double | 0.4248 0.7628 | 25.72 | 0.0567 | |
| Triple | 0.5877 | 5.62 | 0.9133 | |
| QLGTI | Single | 0.7628 | 24.12 | 0.0767 |
| Double | 0.7698 0.8160 | 36.97 | 0.0000 | |
| Triple | 0.2976 | 10.01 | 0.5033 |
| QTGTI | QLGTI | |
|---|---|---|
| COAG < 0.4248 | 0.130 *** (0.033) | |
| 0.4248 ≤ COAG < 0.7628 | 0.248 *** (0.029) | |
| 0.7628 ≤ COAG | 0.403 *** (0.027) | |
| COAG < 0.7698 | 0.338 *** (0.047) | |
| 0.7698 ≤ COAG < 0.8160 | 0.727 *** (0.068) | |
| 0.8160 ≤ COAG | 0.343 *** (0.045) | |
| _cons | 1.315 (0.886) | 2.601 * (1.550) |
| Controls | Yes | Yes |
| N | 390 | 390 |
| R2 | 0.7503 | 0.5131 |
| Variables | Eastern | Central | Western | |||
|---|---|---|---|---|---|---|
| QTGTI | QLGTI | QTGTI | QLGTI | QTGTI | QLGTI | |
| DE | 0.402 *** (0.106) | 0.241 ** (0.105) | 0.338 *** (0.083) | 0.414 *** (0.098) | 0.080 (0.070) | 0.071 (0.050) |
| _cons | −7.574 (15.419) | −6.062 (1.52) | −2.727 (4.827) | 3.620 (7.013) | −2.202 (1.624) | −2.752 ** (2.027) |
| Controls | Yes | Yes | Yes | Yes | Yes | Yes |
| Province FE | Yes | Yes | Yes | Yes | Yes | Yes |
| Year FE | Yes | Yes | Yes | Yes | Yes | Yes |
| N | 169 | 169 | 78 | 78 | 143 | 143 |
| R2 | 0.8207 | 0.6880 | 0.8806 | 0.9076 | 0.5848 | 0.7563 |
| Variables | High-ER | Low-ER | ||
|---|---|---|---|---|
| QTGTI | QLGTI | QTGTI | QLGTI | |
| DE | 0.263 *** (0.053) | 0.398 *** (0.097) | 0.374 *** (0.080) | 0.216 *** (0.051) |
| _cons | 0.200 (1.567) | 2.506 (2.055) | −0.061 (3.993) | 1.834 (3.801) |
| Controls | Yes | Yes | Yes | Yes |
| Province FE | Yes | Yes | Yes | Yes |
| Year FE | Yes | Yes | Yes | Yes |
| N | 134 | 134 | 256 | 256 |
| R2 | 0.6068 | 0.7800 | 0.7845 | 0.5809 |
| Variables | High-GGA | Low-GGA | ||
|---|---|---|---|---|
| QTGTI | QLGTI | QTGTI | QLGTI | |
| DE | 0.443 *** (0.080) | 0.248 *** (0.065) | 0.275 *** (0.071) | 0.227 *** (0.05) |
| _cons | −5.043 (3.910) | −2.309 (3.884) | −1.387 (2.119) | 1.947 (2.124) |
| Controls | Yes | Yes | Yes | Yes |
| Province FE | Yes | Yes | Yes | Yes |
| Year FE | Yes | Yes | Yes | Yes |
| N | 178 | 178 | 212 | 212 |
| R2 | 0.7835 | 0.6680 | 0.6845 | 0.4935 |
Disclaimer/Publisher’s Note: The statements, opinions and data contained in all publications are solely those of the individual author(s) and contributor(s) and not of MDPI and/or the editor(s). MDPI and/or the editor(s) disclaim responsibility for any injury to people or property resulting from any ideas, methods, instructions or products referred to in the content. |
© 2025 by the authors. Licensee MDPI, Basel, Switzerland. This article is an open access article distributed under the terms and conditions of the Creative Commons Attribution (CC BY) license.
Share and Cite
Yang, J.; Wang, Y.; Li, Z. Does the Digital Economy Promote Green Technology Innovation? A Perspective from the Synergistic Agglomeration of High-Tech Industry Agglomeration and High-Tech Talent Agglomeration. Sustainability 2026, 18, 81. https://doi.org/10.3390/su18010081
Yang J, Wang Y, Li Z. Does the Digital Economy Promote Green Technology Innovation? A Perspective from the Synergistic Agglomeration of High-Tech Industry Agglomeration and High-Tech Talent Agglomeration. Sustainability. 2026; 18(1):81. https://doi.org/10.3390/su18010081
Chicago/Turabian StyleYang, Jin, Yanfang Wang, and Zhengyong Li. 2026. "Does the Digital Economy Promote Green Technology Innovation? A Perspective from the Synergistic Agglomeration of High-Tech Industry Agglomeration and High-Tech Talent Agglomeration" Sustainability 18, no. 1: 81. https://doi.org/10.3390/su18010081
APA StyleYang, J., Wang, Y., & Li, Z. (2026). Does the Digital Economy Promote Green Technology Innovation? A Perspective from the Synergistic Agglomeration of High-Tech Industry Agglomeration and High-Tech Talent Agglomeration. Sustainability, 18(1), 81. https://doi.org/10.3390/su18010081
