Green Consumption Value, Attitude Toward Food, and Brand Evangelism for Farm-to-Table Foods in the Context of Green Food Tourism
Abstract
1. Introduction
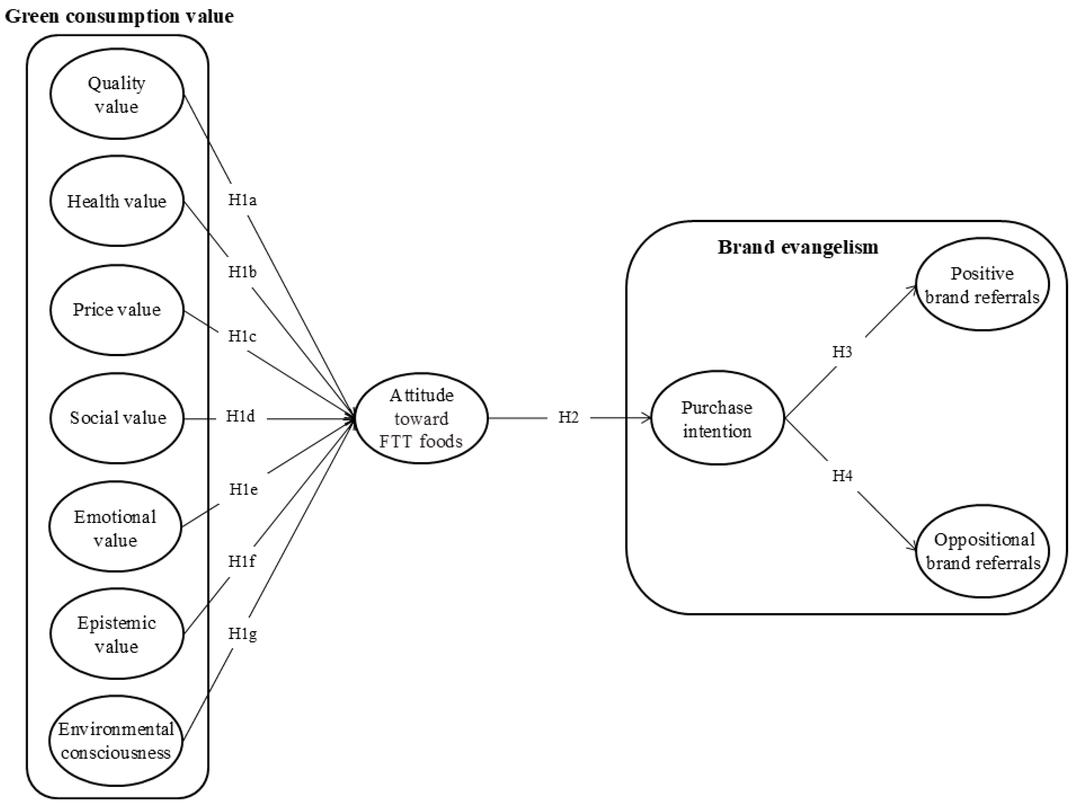
2. Literature Review and Hypotheses
2.1. Green Consumption Value
2.2. Relationship Between Green Consumption Value and Attitude Toward FTT Foods
2.3. Relationship Between Attitude Toward FTT Foods and Purchase Intentions of Brand Evangelism
2.4. Relationship Between Sub-Variables in Brand Evangelism
3. Methodology
3.1. Research Instrument
3.2. Sampling and Data Collection
3.3. Data Analysis
4. Results
4.1. CFA of the Measurement Model
4.2. Common Method Bias
4.3. Structural Model Hypothesis Testing and SEM
5. Discussion
5.1. Theoretical Implications
5.2. Practical Implications
6. Conclusions
7. Limitations and Future Research
Author Contributions
Funding
Institutional Review Board Statement
Informed Consent Statement
Data Availability Statement
Conflicts of Interest
References
- Informamarkets. What Is Farm to Table. Available online: https://foodnhotelasia.com/glossary/fnb/farm-to-table/ (accessed on 3 August 2025).
- Wilson, D. Chemical sensors for farm-to-table monitoring of fruit quality. Sensors 2021, 21, 1634. [Google Scholar] [CrossRef] [PubMed]
- Musa, S.F.P.D.; Chin, W.L. The role of farm-to-table activities in agritourism towards sustainable Development. Tour. Rev. 2022, 77, 659–671. [Google Scholar] [CrossRef]
- Elshaer, I.A.; Azazz, A.M.S.; Hassan, S.S.; Fayyad, S. Farm-to-fork and sustainable agriculture practices: Perceived economic benefit as a moderator and environmental sustainability as a mediator. Sustainability 2023, 15, 11462. [Google Scholar] [CrossRef]
- Kuo, T.M.; Liu, C.R.; Wang, Y.C.; Chen, H. Sensory experience at farm-to-table events (SEFTE): Conceptualization and scale development. J. Hosp. Mark. Manag. 2024, 33, 169–189. [Google Scholar] [CrossRef]
- Naruetharadhol, P.; Gebsombut, N. A bibliometric analysis of food tourism studies in Southeast Asia. Cogent Bus. Manag. 2020, 7, 1733829. [Google Scholar] [CrossRef]
- Cheng, Q.; Huang, R. Is food tourism important to Chongqing (China)? J. Vacat. Mark. 2016, 22, 42–54. [Google Scholar] [CrossRef]
- Choe, J.Y.J.; Kim, S.S. Effects of tourists’ local food consumption value on attitude, food destination image, and behavioral intention. Int. J. Hosp. Manag. 2018, 71, 1–10. [Google Scholar] [CrossRef]
- Soltani, M.; Soltani Nejad, N.; Taheri Azad, F.; Taheri, B.; Gannon, M.J. Food consumption experiences: A framework for understanding food tourists’ behavioral intentions. Int. J. Contemp. Hosp. Manag. 2021, 33, 75–100. [Google Scholar] [CrossRef]
- Sheth, J.N.; Newman, B.I.; Gross, B.L. Why we buy what we buy: A theory of consumption values. J. Bus. Res. 1991, 22, 159–170. [Google Scholar] [CrossRef]
- Mohammad, N.; Hanafiah, M.H.; Zahari, M.S.M. The influence of heritage food consumption and experiential value on Terengganu’s destination image and tourists’ behavioural intention. J. Herit. Tour. 2022, 17, 685–701. [Google Scholar] [CrossRef]
- Rousta, A.; Jamshidi, D. Food tourism value: Investigating the factors that influence tourists to revisit. J. Vacat. Mark. 2019, 26, 73–95. [Google Scholar] [CrossRef]
- Kaur, P.; Dhir, A.; Talwar, S.; Ghuman, K. The value proposition of food delivery apps from the perspective of theory of consumption value. Int. J. Contemp. Hosp. Manag. 2021, 33, 1129–1159. [Google Scholar] [CrossRef]
- Roh, T.; Seok, J.; Kim, Y. Unveiling ways to reach organic purchase: Green perceived value, perceived knowledge, attitude, subjective norm, and trust. J. Retail. Consum. Serv. 2022, 67, 102988. [Google Scholar] [CrossRef]
- Woo, E.; Kim, Y.G. Consumer attitudes and buying behavior for green food products: From the aspect of green perceived value (GPV). Br. Food J. 2019, 121, 320–332. [Google Scholar] [CrossRef]
- Cheung, M.F.J.; To, W.M. An extended model of value-attitude-behavior to explain Chinese consumers’ green purchase behaviour. J. Retail. Consum. Serv. 2019, 50, 145–153. [Google Scholar] [CrossRef]
- Fishbein, M.; Ajzen, I. Belief, Attitude, Intention, and Behavior: An Introduction to Theory and Research; Addison-Wesley: Reading, MA, USA, 1975. [Google Scholar]
- De Silva, M.; Wang, P.; Kuah, A.T.H. Why wouldn’t green appeal drive purchase intention? Moderation effects of consumption values in the UK and China. J. Bus. Res. 2021, 122, 713–724. [Google Scholar] [CrossRef]
- Chen, A.; Peng, N. Antecedents to consumers’ green hotel stay purchase behavior during the COVID-19 pandemic: The influence of green consumption value, emotional ambivalence, and consumers’ perceptions. Tour. Manag. Persp. 2023, 47, 101107. [Google Scholar] [CrossRef]
- Homer, P.M.; Kahle, L.R. A structural equation test of the value-attitude-behaviour hierarchy. J. Personal. Soc. Psychol. 1988, 54, 638–646. [Google Scholar] [CrossRef]
- Kamboj, K.; Kishor, N. Influence of customer perceived values on organic food consumption behaviour: Mediating role of green purchase intention. FIIB Bus. Rev. 2022, 1–14. [Google Scholar] [CrossRef]
- Gupta, V.; Galati, A.; Sharma, S. Explore, eat and revisit: Does local food consumption value influence the destination’s food image? Br. Food J. 2023, 125, 4639–4661. [Google Scholar] [CrossRef]
- Laheri, V.K.; Lim, W.M.; Arya, P.K.; Kumar, S. A multidimensional lens of environmental consciousness: Towards an environmentally conscious theory of planned behaviour. J. Consum. Mark. 2024, 41, 281–297. [Google Scholar] [CrossRef]
- Ryan, J.; Casidy, R. The role of brand reputation in organic food consumption: A behavioral reasoning perspective. J. Retail. Consum. Serv. 2018, 41, 239–247. [Google Scholar] [CrossRef]
- Shin, Y.H.; Moon, H.; Jung, S.E.; Severt, K. The effect of environmental values and attitudes on consumer willingness to pay more for organic menus: A value-attitude-behavior approach. J. Hosp. Tour. Manag. 2017, 33, 113–121. [Google Scholar] [CrossRef]
- Matzler, K.; Pichler, E.A.; Hemetsberger, A. Who is spreading the word? the positive influence of extraversion on consumer passion and brand evangelism. Mark. Theory Appl. 2007, 18, 25–32. [Google Scholar]
- Mvondo, G.F.N.; Jing, F.; Hussain, K.; Jin, S.; Raza, M.A. Impact of international tourists’ co-creation experience on brand trust, brand passion, and brand evangelism. Front. Psychol. 2022, 13, 866362. [Google Scholar] [CrossRef]
- Guanqi, Z.; Nisa, Z.U. Prospective effects of food safety trust on brand evangelism: A moderated-mediation role of consumer perceived ethicality and brand passion. BMC Pub. Health 2023, 23, 2331. [Google Scholar] [CrossRef]
- Shang, Y.; Li, F.S. How does ritualistic service increase brand evangelism through E2C interaction quality and memory? the moderating role of social phobia. Int. J. Hosp. Manag. 2024, 116, 103624. [Google Scholar] [CrossRef]
- Panda, T.K.; Kumar, A.; Jakhar, S.; Luthra, S.; Garza-Reyes, J.A.; Kazancoglu, I.; Nayak, S.S. Social and environmental sustainability model on consumers’ altruism, green purchase intention, green brand loyalty and evangelism. J. Clean. Prod. 2020, 243, 118575. [Google Scholar] [CrossRef]
- Purohit, S.; Hollebeek, L.D.; Das, M.; Sigurdsson, V. The effect of customers’ brand experience on brand evangelism: The case of luxury hotels. Tour. Manag. Persp. 2023, 46, 101092. [Google Scholar] [CrossRef]
- Becerra, E.P.; Badrinarayanan, V. Influence of brand trust and brand identification on brand evangelism. J. Prod. Brand Manag. 2013, 22, 371–383. [Google Scholar] [CrossRef]
- Feldmann, C.; Hamm, U. Consumers’ perceptions and preferences for local food: A review. Food Qual. Pref. 2015, 40, 152–164. [Google Scholar] [CrossRef]
- Haws, K.L.; Winterich, K.P.; Naylor, R.W. Seeing the world through GREEN-tinted glasses: Green consumption values and responses to environmentally friendly products. J. Consum. Psychol. 2014, 24, 336–354. [Google Scholar] [CrossRef]
- Alagarsamy, S.; Mehrolia, S.; Mathew, S. How green consumption value affects green consumer behaviour: The mediating role of consumer attitudes towards sustainable food logistics practices. Vision 2021, 25, 65–76. [Google Scholar] [CrossRef]
- Mansoor, M.; Paul, J.; Khan, T.; Abukhait, R.; Hussain, D. Customer evangelists: Elevating hospitality through digital competence, brand image, and corporate social responsibility. Int. J. Hosp. Manag. 2025, 126, 104085. [Google Scholar] [CrossRef]
- Ray, A.; Das, B.; She, L. What affects consumers’ choice behaviour towards organic food restaurants? by applying organic food consumption value model. J. Hosp. Tour. Insights 2024, 7, 2582–2602. [Google Scholar] [CrossRef]
- Qasim, H.; Yan, L.; Guo, R.; Saeed, A.; Ashraf, B.N. The defining role of environmental self-identity among consumption values and behavioral intention to consume organic food. Int. J. Environ. Res. Pub. Health 2019, 16, 1106. [Google Scholar] [CrossRef]
- Nekmahmud, M.; Ramkissoon, H.; Fekete-Farkas, M. Green purchase and sustainable consumption: A comparative study between European and non-European tourists. Tour. Manag. Persp. 2022, 43, 100980. [Google Scholar] [CrossRef]
- Wang, S.; Wang, J.; Wang, Y.; Yan, J.; Li, J. Environmental knowledge and consumers’ intentions to visit green hotels: The mediating role of consumption values. J. Trav. Tour. Mark. 2018, 35, 1261–1271. [Google Scholar] [CrossRef]
- Jeon, H.M.; Ko, J.H. Food consumption value, food satisfaction, tourists’ happiness and behavioral intention toward Korean temple food. Br. Food J. 2025, 1–19. [Google Scholar] [CrossRef]
- Wang, J.; Wang, J.; Gao, J. Effect of green consumption value on consumption intention in a pro-environmental setting: The mediating role of approach and avoidance motivation. SAGE Open 2020, 10, 1–10. [Google Scholar] [CrossRef]
- Zhu, Y.; Zhu, L.; Weng, L. How do tourists’ value perceptions of food experiences influence their perceived destination image and revisit intention? a moderated mediation model. Foods 2024, 13, 412. [Google Scholar] [CrossRef]
- Watanabe, E.A.D.M.; Alfinito, S.; Curvelo, I.C.G.; Hamza, K.M. Perceived value, trust and purchase intention of organic food: A study with Brazilian consumers. Br. Food J. 2020, 122, 1070–1184. [Google Scholar] [CrossRef]
- Truong, V.A.; Lang, B.; Conroy, D.M. Are trust and consumption values important for buyers of organic food? a comparison of regular buyers, occasional buyers, and non-buyers. Appetite 2021, 161, 105–123. [Google Scholar] [CrossRef] [PubMed]
- Lin, P.C.; Huang, Y.H. The influence factors on choice behavior regarding green products based on the theory of consumption values. J. Clean. Prod. 2012, 22, 11–18. [Google Scholar] [CrossRef]
- Rehman, S.U.; Samad, S.; Singh, S.; Usman, M. Tourist’s satisfaction with local food effect behavioral intention in COVID-19 pandemic: A moderated-mediated perspective. Br. Food J. 2022, 124, 3133–3151. [Google Scholar] [CrossRef]
- Yan, L.; Keh, H.T.; Wang, X. Powering sustainable consumption: The roles of green consumption values and power distance belief. J. Bus. Eth. 2021, 169, 499–516. [Google Scholar] [CrossRef]
- Ajzen, I. The theory of planned behaviour. Organ. Behav. Hum. Dec. Proc. 1991, 50, 179–211. [Google Scholar] [CrossRef]
- Shin, Y.H.; Im, J.; Jung, S.E.; Severt, K. Consumers’ willingness to patronize locally sourced restaurants: The impact of environmental concern, environmental knowledge, and ecological behaviour. J. Hosp. Mark. Manag. 2017, 26, 644–658. [Google Scholar] [CrossRef]
- Huy, L.V.; Nguyen, H.T.T.; Long, P.H.; Thi, P.Q.P.; Pham, N.T. Going green: Predicting tourists’ intentions to stay at eco-friendly hotels–the roles of green attitude and environmental concern. J. Hosp. Tour. Insights 2024, 7, 2723–2741. [Google Scholar]
- Verma, B.K.; Chandra, B.; Kumar, S. Values and ascribed responsibility to predict consumers’ attitude and concern towards green hotel visit intention. J. Bus. Res. 2019, 96, 206–216. [Google Scholar] [CrossRef]
- Severt, K.; Shin, Y.H.; Chen, H.S.; Di Pietro, R.B. Measuring the relationships between corporate social responsibility, perceived quality, price fairness, satisfaction, and conative loyalty in the context of local food restaurants. Int. J. Hosp. Tour. Admin. 2020, 23, 623–645. [Google Scholar] [CrossRef]
- Martinez-Ruiz, M.P.; Ruiz-Palomino, P.; Izquierdo-Yusta, A.; Pick, D. The influence of food values on satisfaction and loyalty: Evidence obtained across restaurant types. Int. J. Gast. Food Sci. 2023, 33, 100770. [Google Scholar] [CrossRef]
- Mishal, A.; Dubey, R.; Gupta, O.K.; Luo, Z. Dynamics of environmental consciousness and green purchase behaviour: An empirical study. Int. J. Climate Change Strateg. Manag. 2017, 9, 682–706. [Google Scholar] [CrossRef]
- Ahmad, W.; Kim, W.G.; Anwer, Z.; Zhuang, W. Schwartz personal values, theory of planned behavior and environmental consciousness: How tourists’ visiting intentions towards eco-friendly destinations are shaped. J. Bus. Res. 2020, 110, 228–236. [Google Scholar] [CrossRef]
- Amani, D. Love is a verb: Bolstering destination evangelism through the interplay of destination brand love and destination psychological ownership. J. Human. Appl. Soc. Sci. 2025, 1–16. [Google Scholar] [CrossRef]
- Mansoor, M.; Paul, J. Mass prestige, brand happiness and brand evangelism among consumers. J. Bus. Res. 2022, 144, 484–496. [Google Scholar] [CrossRef]
- Mvondo, G.F.N.; Jing, F.; Hussain, K.; Raza, M.A. Converting tourists into evangelists: Exploring the role of tourists’ participation in value co-creation in enhancing brand evangelism, empowerment, and commitment. J. Hosp. Tour. Manag. 2022, 52, 1–12. [Google Scholar] [CrossRef]
- Ng, P.M.L.; Cheung, C.T.Y.; Lit, K.K.; Wan, C.; Choy, E.T.K. Green consumption and sustainable development: The effects of perceived values and motivation types on green purchase intention. Bus. Strateg. Environ. 2024, 33, 1024–1039. [Google Scholar] [CrossRef]
- Riorini, S.V.; Widayati, C.C. Brand relationship and its effect towards brand evangelism to banking service. Int. Res. J. Bus. Stud. 2016, 8, 33–45. [Google Scholar] [CrossRef][Green Version]
- Sohaib, M.; Wang, Y.; Iqbal, K.; Han, H. Nature-based solutions, mental health, well-being, price fairness, attitude, loyalty, and evangelism for green brands in the hotel context. Int. J. Hosp. Manag. 2022, 101, 103126. [Google Scholar] [CrossRef]
- Li, H.; Haq, I.U.; Nadeem, H.; Albasher, G.; Alqatani, W.; Nawaz, A.; Hameed, J. How environmental awareness relates to green purchase intentions can affect brand evangelism? altruism and environmental consciousness as mediators. Rev. Argent. Clin. Psicol. 2020, 29, 811–825. [Google Scholar]
- Maduranga Arachchi, H.A.D.; Samarasinghe, G.D. Do fear-of-COVID-19 and regional identity matter for the linkage between perceived CSR and brand evangelism? a comparative analysis in South Asia. Europ. J. Manag. Stud. 2024, 29, 361–393. [Google Scholar] [CrossRef]
- Anderson, J.C.; Gerbing, D.W. Structural equation modelling in practice: A review and recommended two-step approach. Psychol. Bull. 1988, 103, 411–423. [Google Scholar] [CrossRef]
- Hair, J.F.; Hult, G.T.M.; Ringle, C.; Sarstedt, M. Primer on Partial Least Squares Structural Equation Modelling (PLS-SEM); Sage: Los Angeles, CA, USA, 2016. [Google Scholar]
- Nunnally, J.C. Psychometric Theory; McGraw Hill: New York, NY, USA, 1978. [Google Scholar]
- Fornell, C.R.; Larcker, D.F. Evaluating structural equation models with unobservable variables and measurement error. J. Mark. Res. 1981, 18, 39–50. [Google Scholar] [CrossRef]
- Kelly, S. Qualitative interviewing techniques and styles. In The Sage Handbook of Qualitative Methods in Health Research; Bourgeault, I., Dingwall, R., de Vries, R., Eds.; Sage Publications: Thousand Oaks, CA, USA, 2010. [Google Scholar]
- Podsakof, P.M.; MacKenzie, S.B.; Lee, J.Y.; Podsakof, N.P. Common method biases in behavioral research: A critical review of the literature and recommended remedies. J. appl. Psychol. 2003, 88, 879–903. [Google Scholar] [CrossRef]
- Hussain, K.; Abbasi, A.Z.; Rasoolimanesh, S.M.; Schultz, C.D.; Ting, D.H.; Ali, F. Local food consumption values and attitude formation: The moderating effect of food neophilia and neophobia. J. Hosp. Tour. Insights 2023, 6, 464–491. [Google Scholar] [CrossRef]
- Ashraf, M.S.; Hou, F.; Kim, W.G.; Ahmad, W.; Ashraf, R.U. Modelling tourists’ visiting intentions toward ecofriendly destinations: Implications for sustainable tourism operators. Bus. Strat. Environ. 2020, 29, 54–71. [Google Scholar] [CrossRef]
- Ibnou-Laaroussi, S.; Rjoub, H.; Wong, W.K. Sustainability of green tourism among international tourists and its influence on the achievement of green environment: Evidence from North Cyprus. Sustainability 2020, 12, 5698. [Google Scholar] [CrossRef]
- Roman, M.; Kudinova, I.; Samsonova, V.; Kawẹ, N. Innovative development of rural green tourism in Ukraine. Tour. Hosp. 2024, 5, 537–558. [Google Scholar] [CrossRef]

| Variables and Items | SL | CR | AVE |
|---|---|---|---|
| Quality value (QUV) (α = 0.863) | |||
| FTT foods provide a high standard of quality. | 0.808 | 0.903 | 0.700 |
| FTT foods provides good quality ingredients. | 0.818 | ||
| FTT foods are tasty. | 0.761 | ||
| FTT foods are prepared from fresh and aromatic ingredients. | 0.735 | ||
| Health value (HEV) (α = 0.849) | |||
| FTT foods are hygienic. | 0.829 | 0.936 | 0.789 |
| FTT foods make me healthy. | 0.803 | ||
| FTT foods are safe. | 0.889 | ||
| FTT foods provide good nutrition. | 0.611 | ||
| Price value (PRV) (α = 0.871) | |||
| FTT foods are reasonably priced. | 0.812 | 0.881 | 0.651 |
| FTT foods offer value for money. | 0.895 | ||
| FTT foods are a good product for the price. | 0.792 | ||
| The ingredients from this farm are relatively cheaper than those from regular markets. | 0.696 | ||
| Social value (SOV) (α = 0.890) | |||
| Experiencing FTT foods help me to feel acceptable. | 0.660 | 0.910 | 0.629 |
| Experiencing FTT foods improve the way that I am perceived. | 0.744 | ||
| Experiencing FTT foods make a good impression on other people. | 0.753 | ||
| Experiencing FTT foods gives me prestige. | 0.792 | ||
| My friendship or kindship with my travel companion has increased while experiencing FTT foods. | 0.760 | ||
| Experiencing FTT foods helps me to interact with the people I travel with. | 0.747 | ||
| Emotional value (EMV) (α = 0.839) | |||
| FTT foods can make me feel happy. | 0.649 | 0.900 | 0.644 |
| FTT foods can give me pleasure. | 0.723 | ||
| FTT foods make me feel excited. | 0.745 | ||
| FTT foods make me crave it. | 0.716 | ||
| FTT Foods make me feel relaxed. | 0.699 | ||
| Epistemic value (EPV) (α = 0.796) | |||
| I would research FTT foods well before purchasing them. | 0.642 | 0.866 | 0.618 |
| I’m interested in learning more about FTT foods. | 0.700 | ||
| I enjoy looking for new and unique foods. | 0.738 | ||
| Before purchasing FTT foods, I would conduct a comprehensive search of all accessible possibilities. | 0.732 | ||
| Environmental consciousness (ENC) (α = 0.795) | |||
| Strict global measures must be taken immediately to halt environmental decline. | 0.707 | 0.887 | 0.666 |
| While experiencing FTT foods, I realized that the environment is one of the most important issues facing society today. | 0.736 | ||
| Unless each of us recognizes the need to protect the environment, future generation will suffer the consequences. | 0.735 | ||
| While experiencing FTT foods, I realized that a substantial amount of money should be devoted to environmental protection. | 0.696 | ||
| Attitude toward FTT food (α = 0.786) | |||
| Experiencing FTT foods is a valuable behavior. | 0.628 | 0.895 | 0.681 |
| Experiencing FTT foods is a beneficial behavior. | 0.716 | ||
| Experiencing FTT foods is a good idea. | 0.726 | ||
| I have a positive attitude toward FTT foods. | 0.702 | ||
| Purchase intention (PUI) (α = 0.749) | |||
| I attend this event again and will purchase FTT foods because it is environmentally friendly. | 0.615 | 0.873 | 0.700 |
| I will participate in other FTT events to experience more diverse FTT foods. | 0.834 | ||
| I will visit my local FTT restaurants due to environmental concern. | 0.708 | ||
| Positive brand referrals (PBR) (α = 0.714) | |||
| I will spread positive word of mouth about FTT foods and restaurants. | 0.757 | 0.825 | 0.613 |
| I would recommend FTT foods and restaurants. | 0.629 | ||
| If my friends are looking for a restaurant, I will tell FTT Restaurant them. | 0.601 | ||
| Oppositional brand referrals (OBR) (α = 0.701) | |||
| I tell my friends not to visit to regular restaurants if possible. | 0.732 | 0.742 | 0.590 |
| I would likely spread negative word of mouth about regular grocery stores or restaurants. | 0.688 | ||
| Variable | 1 | 2 | 3 | 4 | 5 | 6 | 7 | 8 | 9 | 10 | 11 |
|---|---|---|---|---|---|---|---|---|---|---|---|
| 1. QUV | 0.837 | ||||||||||
| 2. HEV | 0.346 | 0.888 | |||||||||
| 3. PRV | −0.228 | −0.176 | 0.807 | ||||||||
| 4. SOV | 0.654 | 0.395 | −0237 | 0.793 | |||||||
| 5. EMV | 0.424 | 0.438 | −0.237 | 0.547 | 0.802 | ||||||
| 6. EPV | 0.431 | 0.275 | −0214 | 0.485 | 0.431 | 0.786 | |||||
| 7. ENC | 0.452 | 0.315 | −0.217 | 0.490 | 0.439 | 0.515 | 0.816 | ||||
| 8. ATT | 0.519 | 0.608 | −0.226 | 0.556 | 0.537 | 0.364 | 0.427 | 0.825 | |||
| 9. PUI | 0.308 | 0.443 | −0.163 | 0.375 | 0.446 | 0.260 | 0.361 | 0.510 | 0.837 | ||
| 10. PBR | 0.406 | 0.393 | −0.255 | 0.472 | 0.432 | 0.437 | 0.545 | 0.494 | 0.405 | 0.783 | |
| 11. OBR | 0.370 | 0.227 | −0.208 | 0.431 | 0.285 | 0.376 | 0.511 | 0.277 | 0.245 | 0.362 | 0.768 |
| Mean | 3.644 | 3.976 | 2.459 | 3.489 | 3.921 | 4.043 | 3.823 | 3.878 | 3.930 | 3.827 | 3.642 |
| S.D. | 0.694 | 0.552 | 0.821 | 0.691 | 0.583 | 0.616 | 0.575 | 0.518 | 0.551 | 0.556 | 0.730 |
| Hypotheses | β | t-Value | Decision | |
|---|---|---|---|---|
| H1a | QUV → ATT | 0.177 | 3.204 ** | supported |
| H1b | HEV → ATT | 0.364 | 7.710 ** | supported |
| H1c | PRV → ATT | −0.036 | −1.055 | not supported |
| H1d | SOV → ATT | 0.176 | 2.735 ** | supported |
| H1e | EMV → ATT | 0.240 | 4.235 ** | supported |
| H1f | EPV → ATT | 0.034 | 0.647 | not supported |
| H1g | ENC → PUI | 0.229 | 4.029 ** | supported |
| H2 | ATT → PUI | 0.962 | 7.322 ** | supported |
| H3 | PUI → PBR | 0.798 | 7.252 ** | supported |
| H4 | PUI → OBR | 0.555 | 6.104 ** | supported |
Disclaimer/Publisher’s Note: The statements, opinions and data contained in all publications are solely those of the individual author(s) and contributor(s) and not of MDPI and/or the editor(s). MDPI and/or the editor(s) disclaim responsibility for any injury to people or property resulting from any ideas, methods, instructions or products referred to in the content. |
© 2026 by the authors. Licensee MDPI, Basel, Switzerland. This article is an open access article distributed under the terms and conditions of the Creative Commons Attribution (CC BY) license.
Share and Cite
Kim, S.-J.; Kim, Y.-J.; Jeon, H.-M. Green Consumption Value, Attitude Toward Food, and Brand Evangelism for Farm-to-Table Foods in the Context of Green Food Tourism. Sustainability 2026, 18, 459. https://doi.org/10.3390/su18010459
Kim S-J, Kim Y-J, Jeon H-M. Green Consumption Value, Attitude Toward Food, and Brand Evangelism for Farm-to-Table Foods in the Context of Green Food Tourism. Sustainability. 2026; 18(1):459. https://doi.org/10.3390/su18010459
Chicago/Turabian StyleKim, Su-Jin, Young-Joong Kim, and Hyeon-Mo Jeon. 2026. "Green Consumption Value, Attitude Toward Food, and Brand Evangelism for Farm-to-Table Foods in the Context of Green Food Tourism" Sustainability 18, no. 1: 459. https://doi.org/10.3390/su18010459
APA StyleKim, S.-J., Kim, Y.-J., & Jeon, H.-M. (2026). Green Consumption Value, Attitude Toward Food, and Brand Evangelism for Farm-to-Table Foods in the Context of Green Food Tourism. Sustainability, 18(1), 459. https://doi.org/10.3390/su18010459

