Stabilizing Chaotic Food Supply Chains: A Four-Tier Nonlinear Control Framework for Sustainability Outcomes
Abstract
1. Introduction
2. Literature Review
2.1. Foundational Chaos Control and Synchronization Theory
2.2. Nonlinear Dynamics and Coordination in Supply Chain Systems
2.3. Uncertainty, Disruptions, and Sustainability in (Food) Supply Chains
2.4. Positioning the Present Study Relative to Closely Related Works
3. Model Development for a Class of Food Supply Chains
- (i).
- Retailer tier ().
- (ii).
- Secondary distributor tier ().
- (iii).
- Primary distributor tier ().
- (iv).
- Manufacturer tier ().
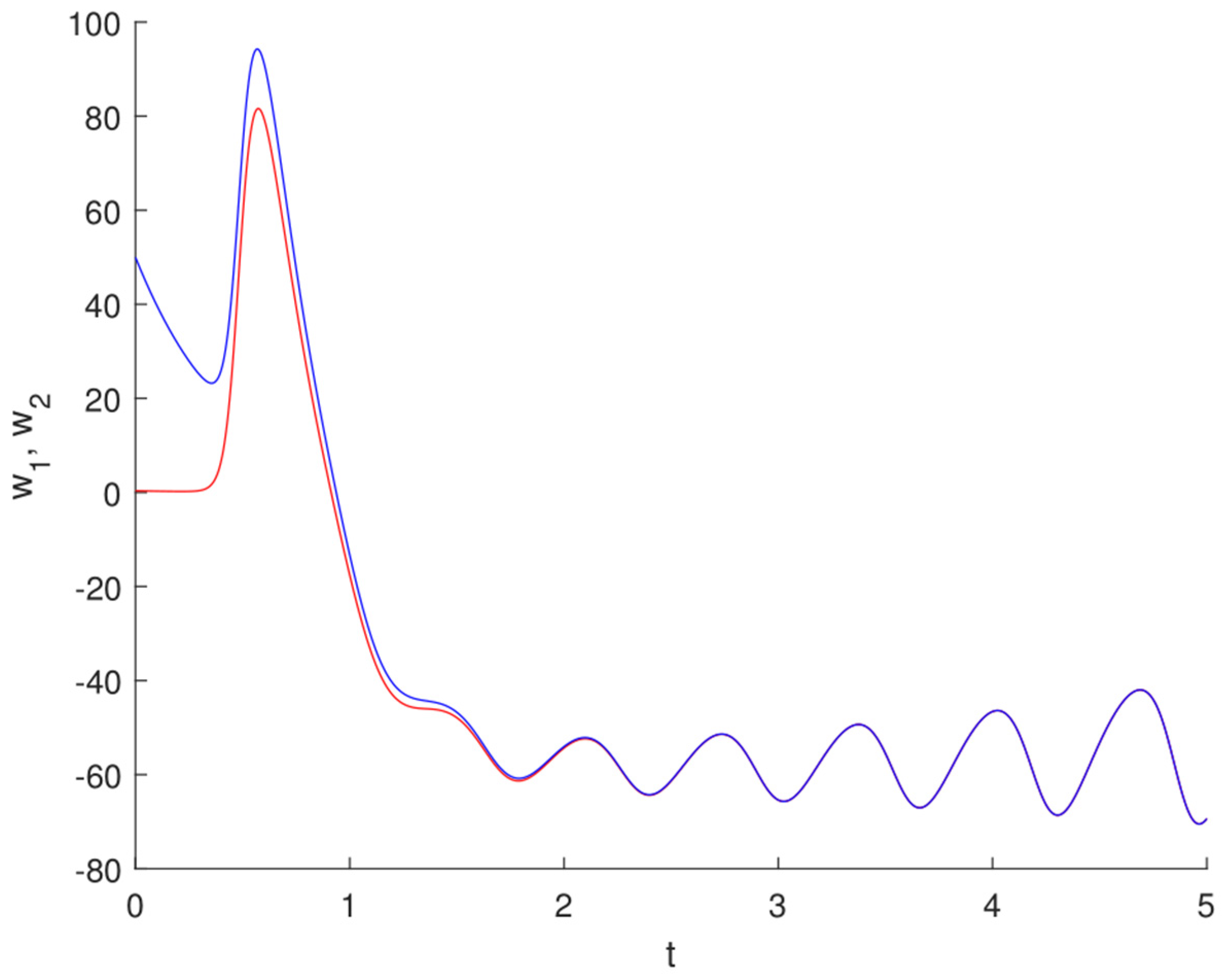
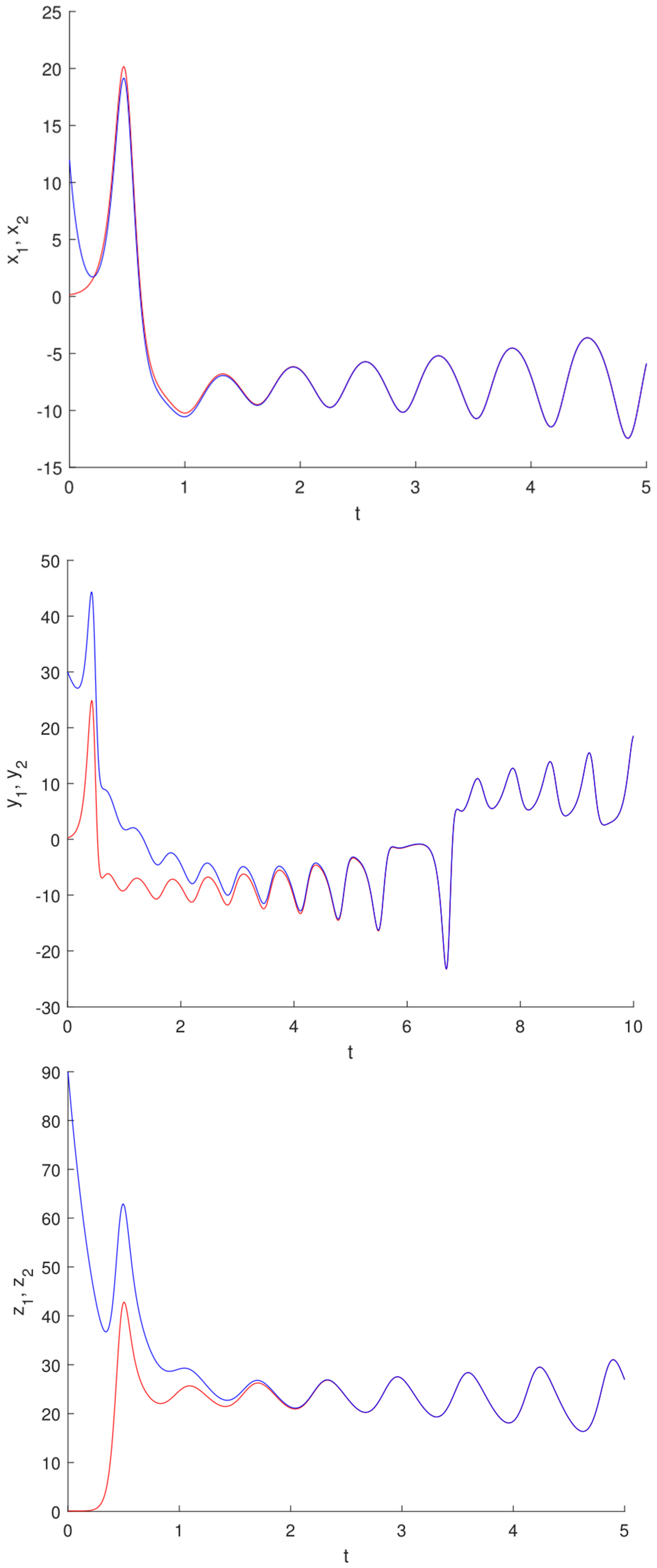
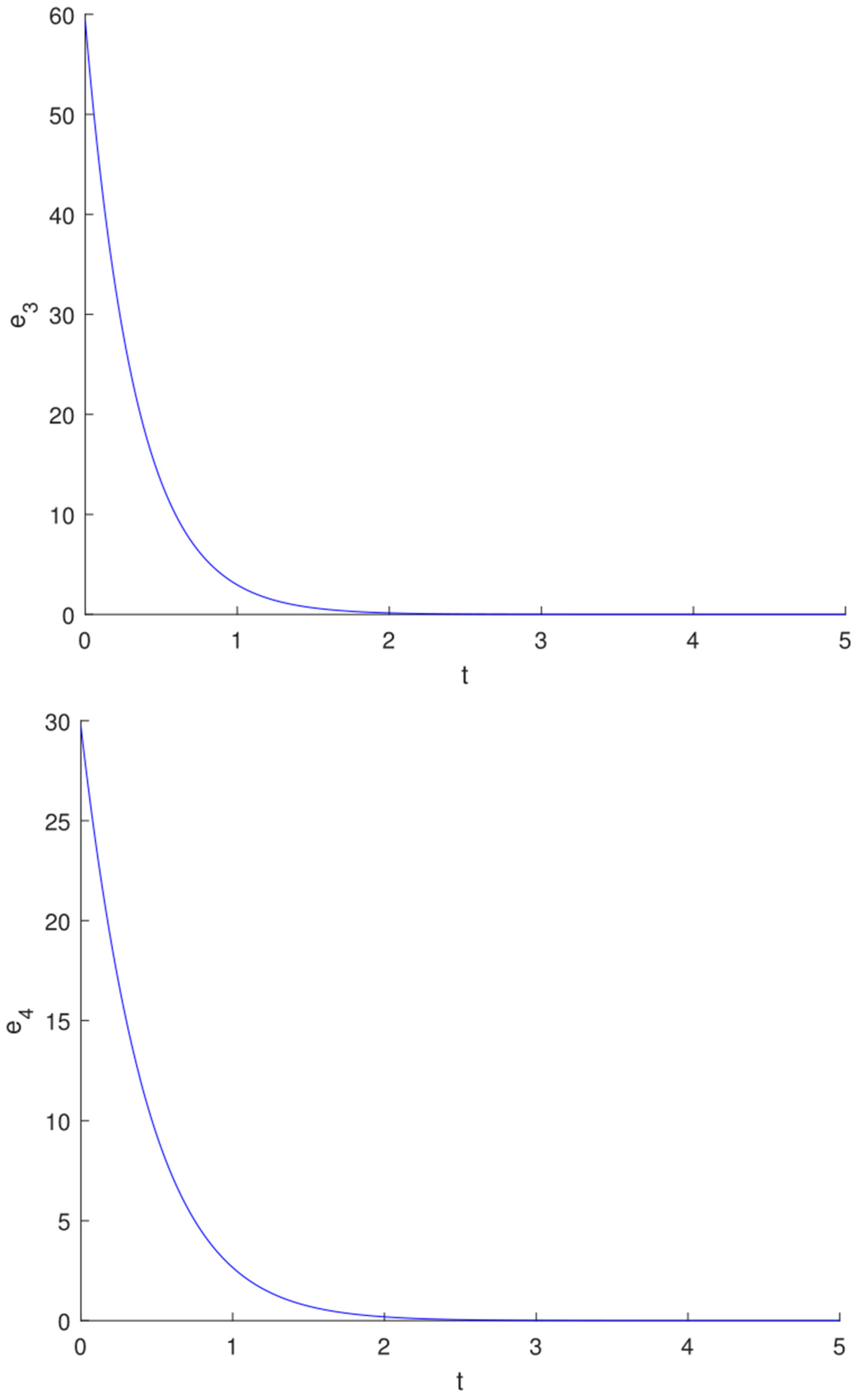
4. Synchronization of the Chaos Supply Chain Model
4.1. Synchronization Strategy 1
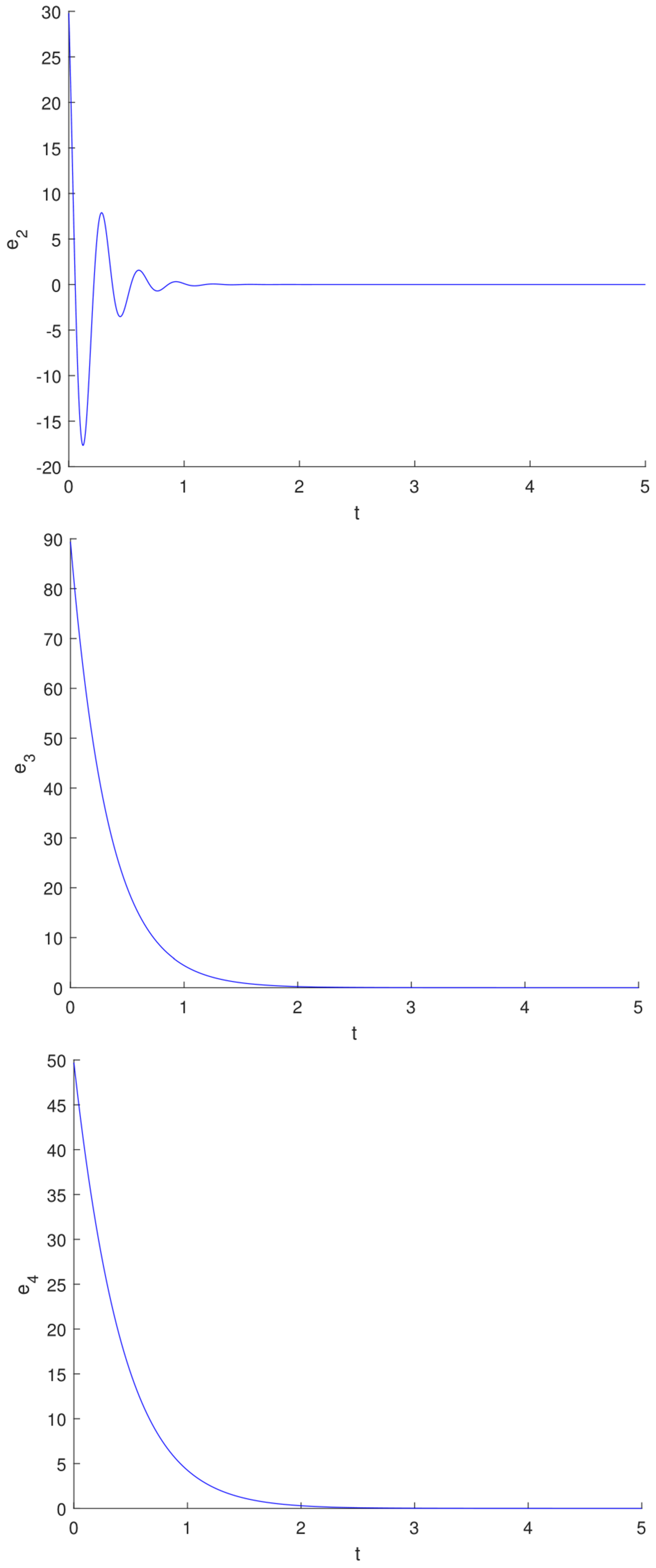
4.2. Synchronization Strategy 2
4.3. Synchronization Strategy 3
5. Sensitivity and KPI Analysis
6. Conclusions
Author Contributions
Funding
Institutional Review Board Statement
Informed Consent Statement
Data Availability Statement
Conflicts of Interest
References
- Lorenz, E.N. Deterministic Non-periodic Flow. J. Atmos. Sci. 1963, 20, 130–141. [Google Scholar] [CrossRef]
- Chua, L.O.; Komuro, M.; Matsumoto, T. The Double Scroll Family. IEEE Trans. Circuits Syst. 1986, 33, 1072–1118. [Google Scholar] [CrossRef]
- Rössler, O.E. An Equation for Continuous Chaos. Phys. Lett. A 1976, 57, 397–398. [Google Scholar] [CrossRef]
- Ott, E.; Grebogi, G.; Yorke, J.A. Controlling Chaos. Phys. Rev. Lett. 1990, 64, 1196–1199. [Google Scholar] [CrossRef]
- Pecora, L.M.; Carroll, T.L. Synchronization in Chaotic Systems. Phys. Rev. Lett. 1997, 64, 821–824. [Google Scholar] [CrossRef]
- Kilger, C. The Definition of a Supply Chain Project. In Supply Chain Management and Advanced Planning; Stadtler, H., Kilger, C., Eds.; Springer: Berlin/Heidelberg, Germany, 2000. [Google Scholar]
- Di Giacomo, L.; Patrizi, G. Dynamic nonlinear modelization of operational supply chain systems. J. Glob. Optim. 2006, 34, 503–534. [Google Scholar] [CrossRef]
- Guo, Z.; Ma, J. Dynamics and implications of a cooperative advertising model in the supply chain. Commun. Nonlinear Sci. Numer. Simul. 2018, 64, 198–212. [Google Scholar] [CrossRef]
- Min, H.; Zhou, G. Supply chain modeling: Past, present and future. Comput. Ind. Eng. 2002, 43, 231–249. [Google Scholar] [CrossRef]
- Chilmon, B.; Tipi, N.S. Modelling and simulation considerations for an end-to-end supply chain system. Comput. Ind. Eng. 2020, 150, 106870. [Google Scholar] [CrossRef]
- Li, X.; Wang, Q. Coordination mechanisms of supply chain systems. Eur. J. Oper. Res. 2007, 179, 1–16. [Google Scholar] [CrossRef]
- Sarimveis, H.; Patrinos, P.; Tarantilis, C.D.; Kiranoudis, C.T. Dynamic modeling and control of supply chain systems: A review. Comput. Oper. Res. 2008, 35, 3530–3561. [Google Scholar] [CrossRef]
- Ma, J.; Wang, Z. Optimal pricing and complex analysis for low-carbon apparel supply chains. Appl. Math. Model. 2022, 111, 610–629. [Google Scholar] [CrossRef]
- Askar, S. A competition of duopoly game whose players are public: Dynamic investigations. Commun. Nonlinear Sci. Numer. Simul. 2022, 111, 106486. [Google Scholar] [CrossRef]
- Du, S.; Wang, L.; Hu, L. Omni-channel management with consumer disappointment aversion. Int. J. Prod. Econ. 2019, 215, 84–101. [Google Scholar] [CrossRef]
- Xu, X.; Jackson, J.E. Investigating the influential factors of return channel loyalty in omni-channel retailing. Int. J. Prod. Econ. 2019, 216, 118–132. [Google Scholar] [CrossRef]
- Saha, S.; Modak, N.M.; Panda, S.; Sana, S.S. Promotional coordination mechanisms with demand dependent on price and sales efforts. J. Ind. Prod. Eng. 2019, 36, 13–31. [Google Scholar] [CrossRef]
- Liu, Y.; Zhou, W.; Wang, Q. Global dynamics of an oligopoly competition model with isoelastic demand and strategic delegation. Chaos Solitons Fractals 2022, 161, 112304. [Google Scholar] [CrossRef]
- Zhou, W.; Liu, H. Complexity analysis of dynamic R&D competition between high-tech firms. Commun. Nonlinear Sci. Numer. Simul. 2023, 118, 107029. [Google Scholar]
- Gallino, S.; Moreno, A. Integration of online and offline channels in retail: The impact of sharing reliable inventory availability information. Manag. Sci. 2014, 60, 1434–1451. [Google Scholar] [CrossRef]
- El Ouardighi, F.; Kim, B. Supply quality management with wholesale price and revenue-sharing contracts under horizontal competition. Eur. J. Oper. Res. 2010, 206, 329–340. [Google Scholar] [CrossRef]
- Chakraborty, T.; Chauhan, S.S.; Vidyarthi, N. Coordination and competition in a common retailer channel: Wholesale price versus revenue-sharing mechanisms. Int. J. Prod. Econ. 2015, 166, 103–118. [Google Scholar] [CrossRef]
- Chen, X.; Liu, Y.; Wan, Z. Optimal decision making for online and offline retailers under BOPS mode. ANZIAM J. 2016, 58, 187–208. [Google Scholar] [CrossRef]
- Gao, F.; Su, X. Omnichannel retail operations with buy-online-and-pick-up-in-store. Manag. Sci. 2017, 63, 2478–2492. [Google Scholar] [CrossRef]
- Zheng, M.; Cui, N.; Zhang, Y.; Zhang, F.; Shi, V. Inventory Policies and Supply Chain Coordination under Logistics Route Disruption Risks. Sustainability 2023, 15, 10093. [Google Scholar] [CrossRef]
- Milić, D.; Novaković, T.; Tekić, D.; Matkovski, B.; Đokić, D.; Zekić, S. Economic Sustainability of the Milk and Dairy Supply Chain: Evidence from Serbia. Sustainability 2023, 15, 15234. [Google Scholar] [CrossRef]
- Čechura, L.; Žáková Kroupová, Z. Technical Efficiency in the European Dairy Industry: Can We Observe Systematic Failures in the Efficiency of Input Use? Sustainability 2021, 13, 1830. [Google Scholar] [CrossRef]
- Chiaraluce, G.; Bentivoglio, D.; Finco, A. Circular Economy for a Sustainable Agri-Food Supply Chain: A Review for Current Trends and Future Pathways. Sustainability 2021, 13, 9294. [Google Scholar] [CrossRef]
- Ding, Y.; Zheng, D.; Niu, X. Collaborative Green Innovation of Livestock Product Three-Level Supply Chain Traceability System: A Value Co-Creation Perspective. Sustainability 2024, 16, 297. [Google Scholar] [CrossRef]
- Alabi, M.O.; Ngwenyama, O. Food security and disruptions of the global food supply chains during COVID-19: Building smarter food supply chains for post COVID-19 era. Br. Food J. 2023, 125, 167–185. [Google Scholar] [CrossRef]
- United Nations, Department of Economic and Social Affairs, Population Division. Probabilistic Population Projections Based on the World Population Prospects 2022. Available online: http://population.un.org/wpp/ (accessed on 10 January 2023).
- Nguyen, C.; Goff, Z.; Accorsi, R. Chapter 10—Mathematical modeling of food and agriculture distribution. In Sustainable Food Supply Chains; Accorsi, R., Manzini, R., Eds.; Academic Press: Cambridge, MA, USA, 2019; pp. 145–158. ISBN 9780128134115. [Google Scholar] [CrossRef]
- Badejo, O.; Ierapetritou, M. A mathematical modeling approach for supply chain management under disruption and operational uncertainty. AIChE J. 2023, 69, e18037. [Google Scholar] [CrossRef]
- Göksu, A.; Kocamaz, U.E.; Uyaroğlu, Y. Synchronization and Control of Chaos in Supply Chain Management. Comput. Ind. Eng. 2015, 86, 107–115. [Google Scholar] [CrossRef]
- Zhang, L.; Li, Y.; Xu, Y. Chaos Synchronization of Bullwhip Effect in a Supply Chain. In Proceedings of the 2006 International Conference on Management Science and Engineering, Lille, France, 5–7 October 2006; pp. 557–560. [Google Scholar]
- Zheng, J.; Zhang, Q.; Xu, Q.; Xu, F.; Shi, V. Synchronization of a Supply Chain Model with Four Chaotic Attractors. Discret. Dyn. Nat. Soc. 2022, 2022, 6390456. [Google Scholar] [CrossRef]
- Alsaadi, F.E.; Bekiros, S.; Yao, Q.; Liu, J.; Jahanshahi, H. Achieving Resilient Chaos Suppression and Synchronization of Fractional-order Supply Chains with Fault-tolerant Control. Chaos Solitons Fractals 2023, 174, 113878. [Google Scholar] [CrossRef]
- Vazquez Melendez, E.I.; Bergey, P.; Smith, B. Blockchain technology for supply chain provenance: Increasing supply chain efficiency and consumer trust. Supply Chain Manag. Int. J. 2024, 29, 706–730. [Google Scholar] [CrossRef]
- Cui, Y.; Gaur, V.; Liu, J. Supply chain transparency and blockchain design. Manag. Sci. 2024, 70, 3245–3263. [Google Scholar] [CrossRef]
- Castellano, R.; De Bernardo, G.; Punzo, G. Sustainable well-being and sustainable consumption and production: An efficiency analysis of sustainable development goal 12. Sustainability 2024, 16, 7535. [Google Scholar] [CrossRef]













| Author(s) & Year | Focus Area/Context | Method/Model Used | Key Findings/Contributions | Relevance to Present Study |
|---|---|---|---|---|
| Ma et al. (2022) [13] | Apparel supply chain dynamics | Mathematical model under global framework | Revealed coexisting attractors & multi-stability | Shows how chaos affects practical supply chains |
| Askar (2022) [14] | Nonlinear pricing in supply chains | Duopoly game model | Studied synchronization & multi-stability | Relevant for pricing/coordination in chaotic supply chains |
| Liu et al. (2022) [18] | Supply chain oligopoly dynamics | Cournot duopoly model | Investigated basin of attraction structure | Connects market competition to chaotic outcomes |
| Zhou & Liu (2023) [19] | R&D competition & sustainability | Two-stage modeling | Suggested effective initial conditions for sustainability | Offers sustainability strategies under chaos |
| Zheng et al. (2023) [25] | Disruptions in logistics routes | Optimization framework | Coordinated inventory policies under disruptions | Enhances resilience against chaotic disruptions |
| Milić et al. (2023) [26] | Dairy supply chain in Serbia | Panel data with efficiency indicators | Improved competitiveness analysis | Extends chaos/sustainability discussion to food sector |
| Ding et al. (2024) [29] | Livestock supply chain innovation | Simulation with penalty contracts | Improved collaborative green innovation | Adds mechanisms for resilience & sustainability |
| Symbol | Description | Role in System (1) |
|---|---|---|
| a | Retailer self-adjustment rate (time−1) | Strength of local damping in ẋ. |
| b | Secondary distributor self-adjustment rate (time−1) | Strength of local damping in ẏ. |
| m | Coupling/adjustment coefficient for interactions involving x and z | Governs response to retailer in ẏ and damping of z. |
| n | Coupling/adjustment coefficient for interactions involving y and w | Governs response to y in ż and damping of w. |
| r | End-tier information feedback strength | Links retailer–secondary and primary manufacturer in ẋ, w. |
| k | Upstream coordination strength between adjacent midstream tiers | Couples y–z and z–w in ẏ, ż. |
| x | Retailer adjustment variable (deviation of order/inventory rate at tier 4) | State variable in Equation (1). |
| y | Secondary distributor adjustment variable (tier 3) | State variable in Equation (1). |
| z | Primary distributor adjustment variable (tier 2) | State variable in Equation (1). |
| w | Manufacturer adjustment variable (tier 1) | State variable in Equation (1). |
| Equation Term | Operational Interpretation (Plain Language) | Managerial/Policy Lever (What It Means to “Increase/Decrease” the Term) |
|---|---|---|
| m y | Retailers make adjustments based on the status/information of secondary distributors (product availability, service levels, and replenishment coordination). | Growth (amplification) can be promoted by faster replenishment updates, stronger supplier-side inventory coordination, and quicker response actions. Conversely, growth can be reduced (damped) by strengthening smoothing mechanisms—such as tighter order caps and/or longer review cycles. |
| Retailers self-correct/regress to equilibrium. | Strengthening smoothing—via more conservative ordering and tighter ordering constraints—increases (i.e., stronger damping/less responsiveness). In contrast, more proactive and faster retailer responses decrease (i.e., weaker damping/greater responsiveness). | |
| Upstream manufacturer deviations can influence retailers’ adjustments through allocation constraints, supply disruptions, and shortage signals. | Supply risk can be reduced through dual sourcing, safety stocks, and flexible contracts; however, available supply may be reduced under strict quota systems or tighter upstream restrictions | |
| Secondary distributor responds to retailer signal (information feedback strength). | Sharing POS data, communicating orders frequently, and engaging in collaborative planning increase , whereas delays, noisy signals, or limited information sharing decrease . | |
| in | Secondary distributor local stabilization (internal smoothing). | Enhance internal control (to achieve more effective shock absorption); weakening it will make it exhibit a stronger responsiveness. |
| in ż | Primary distributor reacts strongly when downstream deviations co-occur (joint downstream pressure). | The effect is alleviated by smoothing downstream orders, improving demand coordination, and increasing buffers; it is exacerbated by aggressive/over-reactive downstream policies and high volatility. |
| )z in ż | Persistence/mitigation of primary distributor bias based on coordination mechanisms. | Improve coordination through stable allocation, reliable delivery dates, and consistent planning rhythms (adjusted through strategies). |
| Manufacturer pressure increases when retailer and primary-distributor deviations co-occur. | Reduce pressure by stabilizing downstream and midstream signals; increase pressure in cases of emergency replenishment and midstream imbalance. | |
| Manufacturer stabilization/capacity correction toward equilibrium shaped by coordination parameter k. | The situation can be improved by increasing capacity flexibility, developing stable production plans, and ensuring reliable procurement, whereas poor coordination can increase instability. | |
| Feedforward from primary distributor to manufacturer (backlog/inventory needs driving production). | Increase the b-value by implementing closer upstream planning (linked to distributors’ inventory/backlog situations, such as by adopting stricter replenishment trigger mechanisms); decrease the b-value by eliminating buffers or extending planning cycles. |
| Model | Time to Synchronization |
|---|---|
| Göksu et al. [34] | 20–25 |
| Zheng et al. [36] | 2.6–8 |
| Alsaadi et al. [37] | 8 |
| This paper—Strategy 1 | 2.5 |
| This paper—Strategy 2 | 2.6 |
| This paper—Strategy 3 | 2.5 |
| Parameter | Avg. abs. % Change in std(w) | Influence (Qualitative) |
|---|---|---|
| n | 43.694 | High |
| m | 24.723 | High |
| r | 17.268 | Medium-High |
| k | 13.592 | Medium |
| a | 2.3575 | Low |
| b | 0.02036 | Very Low |
| Metric | Scenario A | Scenario B | Improvement Pct (%) |
|---|---|---|---|
| Order variability: std(signal) | 174.84 | 226.52 | −29.556 |
| Order variability: var(signal) | 30,570 | 51,311 | −67.847 |
| Order variability: peak-to-peak | 508.22 | 636.57 | −25.256 |
| Lead-time stability proxy: std(d/dt signal) | 734.59 | 1039.20 | −41.473 |
| Spoilage proxy: time above + thrPos | 150.45 | 150.30 | 0.0997 |
| Spoilage proxy: area above +thrPos | 24,403 | 31,389 | −28.628 |
| Service proxy: time below thrNeg | 149.50 | 149.70 | −0.1338 |
| Service proxy: area below thrNeg | 22,754 | 30,221 | −32.812 |
| Emergency shipment index: extreme-event count | 6 | 4 | 33.333 |
| Bullwhip proxy: var(upstream)/var(downstream) | 107.62 | 128.42 | −19.331 |
Disclaimer/Publisher’s Note: The statements, opinions and data contained in all publications are solely those of the individual author(s) and contributor(s) and not of MDPI and/or the editor(s). MDPI and/or the editor(s) disclaim responsibility for any injury to people or property resulting from any ideas, methods, instructions or products referred to in the content. |
© 2025 by the authors. Licensee MDPI, Basel, Switzerland. This article is an open access article distributed under the terms and conditions of the Creative Commons Attribution (CC BY) license.
Share and Cite
Shi, H.; Wei, Y.; Xu, F.; Shi, V. Stabilizing Chaotic Food Supply Chains: A Four-Tier Nonlinear Control Framework for Sustainability Outcomes. Sustainability 2026, 18, 276. https://doi.org/10.3390/su18010276
Shi H, Wei Y, Xu F, Shi V. Stabilizing Chaotic Food Supply Chains: A Four-Tier Nonlinear Control Framework for Sustainability Outcomes. Sustainability. 2026; 18(1):276. https://doi.org/10.3390/su18010276
Chicago/Turabian StyleShi, Haoming, Yulai Wei, Fei Xu, and Victor Shi. 2026. "Stabilizing Chaotic Food Supply Chains: A Four-Tier Nonlinear Control Framework for Sustainability Outcomes" Sustainability 18, no. 1: 276. https://doi.org/10.3390/su18010276
APA StyleShi, H., Wei, Y., Xu, F., & Shi, V. (2026). Stabilizing Chaotic Food Supply Chains: A Four-Tier Nonlinear Control Framework for Sustainability Outcomes. Sustainability, 18(1), 276. https://doi.org/10.3390/su18010276

