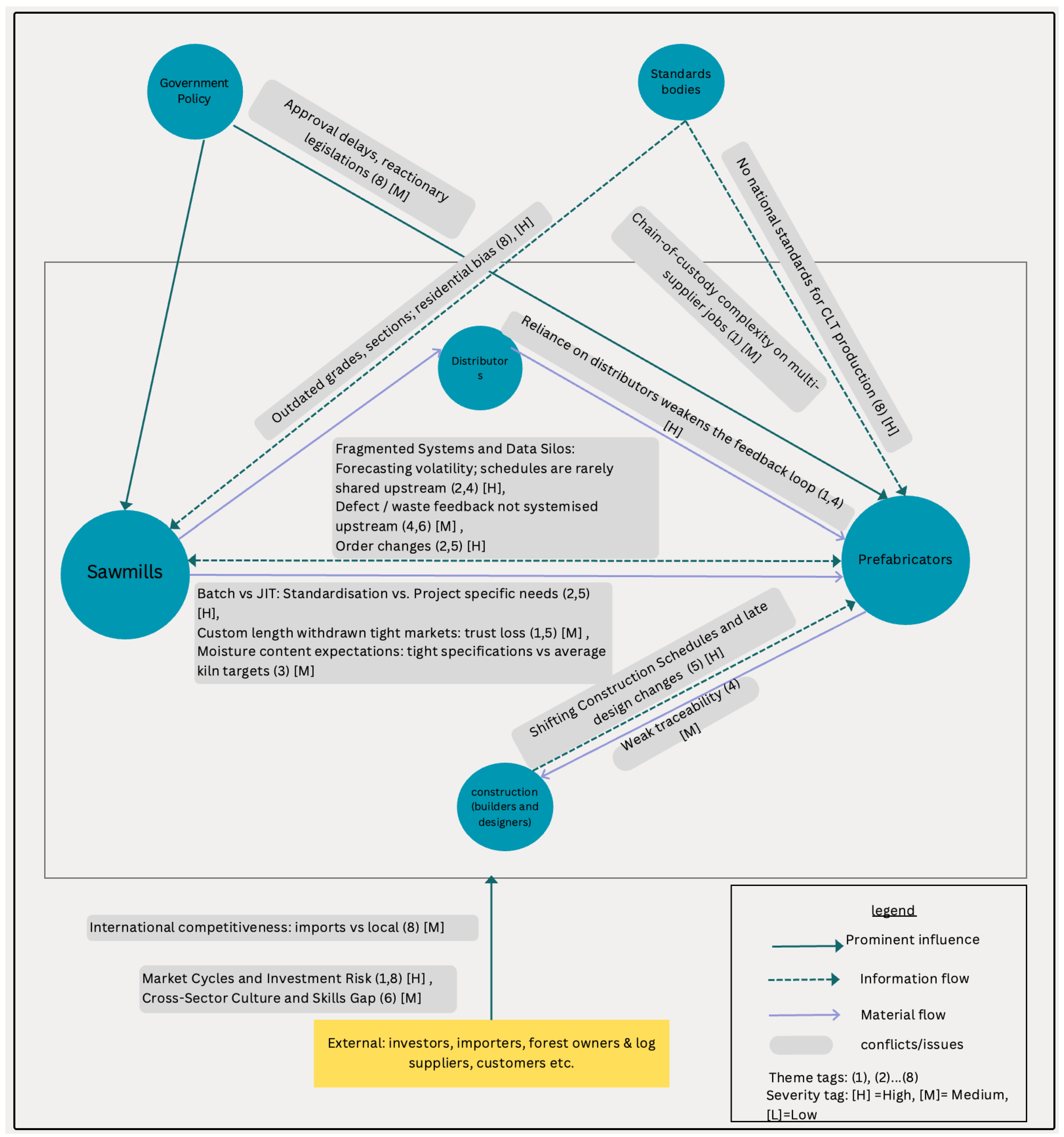
Stakeholder Perspectives on Aligning Sawmilling and Prefabrication for Greater Efficiency in Australia’s Timber Manufacturing Sector
Abstract
Share and Cite
Dissanayake, H.; Gunawardena, T.; Mendis, P. Stakeholder Perspectives on Aligning Sawmilling and Prefabrication for Greater Efficiency in Australia’s Timber Manufacturing Sector. Sustainability 2026, 18, 148. https://doi.org/10.3390/su18010148
Dissanayake H, Gunawardena T, Mendis P. Stakeholder Perspectives on Aligning Sawmilling and Prefabrication for Greater Efficiency in Australia’s Timber Manufacturing Sector. Sustainability. 2026; 18(1):148. https://doi.org/10.3390/su18010148
Chicago/Turabian StyleDissanayake, Harshani, Tharaka Gunawardena, and Priyan Mendis. 2026. "Stakeholder Perspectives on Aligning Sawmilling and Prefabrication for Greater Efficiency in Australia’s Timber Manufacturing Sector" Sustainability 18, no. 1: 148. https://doi.org/10.3390/su18010148
APA StyleDissanayake, H., Gunawardena, T., & Mendis, P. (2026). Stakeholder Perspectives on Aligning Sawmilling and Prefabrication for Greater Efficiency in Australia’s Timber Manufacturing Sector. Sustainability, 18(1), 148. https://doi.org/10.3390/su18010148
