Abstract
Petrochemical port cities in China face the challenge of promoting industrial development and improving environmental quality. In this situation, this paper constructs a semantic ontology-based data model from the perspective of the overall classification of environmental factors to review the environmental quality of the last three years in seven major petrochemical port cities in China. The process includes three stages. Firstly, the information sources were identified, and the research team collected and screened 1858 related papers from Web of Science and the China National Knowledge Infrastructure according to the theme of the review. Secondly, the information preprocessing was carried out, and the selected literature was sorted and filtered according to different cities and environmental elements. Finally, the research team established semantic ontology data models for the atmosphere, water, soil, biology, and acoustics environment based on the preprocessed information through visualization analysis. By using these models, the research team analyzed the hotspots of pollutants and pollution sources research in different cities in various environmental domains and summarized the main pollution mitigation measures highlighted in the research. In this way, the systematic bias and structural problem of the existing environmental study were revealed. Based on the above results, the targeted governance strategies were proposed to provide theoretical support for promoting coordinated industrial and environmental development in China’s petrochemical port cities.
1. Introduction
In the context of the accelerating process of global economic integration, the petrochemical industry is a key sector in terms of energy supply and the provision of basic chemical raw materials, and thus it is considered to be the backbone of continuous development in the modern industry. Nevertheless, as can be seen in Figure 1, while generating significant economic value for global development, the petrochemical industry has also had considerable effects on the environmental quality of petrochemical port cities.
Figure 1.
The historical trajectory of the petrochemical industry’s global environmental impact.
In 2024, the petrochemical industry in China earned CNY 16.28 trillion, taking up about 12% of the total income in the nation’s scaled industrial sector [1]. In this context, petrochemical port cities in China face the double mission of urban development and environmental amelioration. Thus, it is of great practical significance and historical significance to retrospectively analyze the environmental quality studies in the last three years in the seven major petrochemical port cities from the perspective of overall environmental factor classification, aiming to explore paths for coordinated development between industry and environment.
1.1. Definition and Classification of Environmental Quality
Environmental quality is a reflection of the state of an environment, described by both qualitative and quantitative descriptions of the states of particular environmental components [2]. Moreover, environmental quality is an integrated reflection of the state of the environment, involving many components, such as the atmosphere, water, soil, and biology, and it cannot be represented by a single indicator. According to these different environmental components, this paper divides the study fields of environmental quality into five main areas as follows: atmospheric environment, aquatic environment, soil environment, biological environment, and acoustic environment.
1.2. The Seven Major Petrochemical Port Cities in China
In 2014, in order to eliminate outdated production capacity, promote clustered development of the petrochemical industry, and improve the spatial layout of the industry, the National Development and Reform Commission and the Ministry of Industry and Information Technology of China formulated the Guidance on the Planning and Layout of the Petrochemical Industry. It was suggested that seven major petrochemical industrial bases be established throughout the country, namely, Dalian Changxing Island (Liaoning), Caofeidian (Hebei), Lianyungang (Jiangsu), Caojing (Shanghai), Ningbo (Zhejiang), Huizhou (Guangdong), and Gulei (Fujian). Based on this plan, we identify Dalian, Tangshan, Lianyungang, Shanghai, Ningbo, Huizhou, and Zhangzhou as the seven major petrochemical port cities in China [3]. As shown in Figure 2, these cities have large-scale petrochemical production capacities and are all located in coastal areas. However, they differ in terms of their administrative hierarchy. Tangshan, Lianyungang, Zhangzhou, and Huizhou are prefecture-level cities; Dalian and Ningbo are sub-provincial cities; and Shanghai is a municipality directly under the central government.
Figure 2.
Geographical and petrochemical industry profiles of the seven major petrochemical port cities in China [3].
1.3. Research on Environmental Quality in Petrochemical Port Cities
Nowadays, China’s petrochemical industry has become the world’s second-largest in terms of overall scale and is firmly established as one of the world’s leading petrochemical industries [4]. Nevertheless, in comparison with internationally advanced levels, the wastewater, exhaust gas, and solid waste emissions of China’s petrochemical industry are substantially higher [5]. In this context, an in-depth investigation of the present situation of environmental quality research in China’s petrochemical port cities is a significant research goal. This paper uses a semantic ontology-based approach to review the research on environmental quality in five areas (atmospheric environment, aquatic environment, soil environment, biological environment, and acoustic environment) in seven major petrochemical port cities in China. The purpose is to offer a theoretical basis for realizing the harmony between industrial development and environmental protection in these cities.
2. Methods
A semantic ontology data model represents a research methodology that integrates semantics and ontology. This approach systematically organizes the core vocabulary comprising key terms and concepts within a specific research domain into a coherent framework. Thereby, it constructs an inferable and extensible knowledge model, ultimately enabling visual analysis [6].
2.1. Advanced Advantages of the Semantic Ontology Data Model
Compared to traditional bibliometric research strategies, the semantic ontology data model exhibits three distinct advanced advantages in this study: inferential capability, structural capacity, and integrative power.
2.1.1. From Association to Inference
Semantic ontologies formally define semantic relationships between concepts (e.g., “is-part-of” and “is-applied-to”), thereby enabling deep logical reasoning that is machine-interpretable. This capability moves beyond merely identifying statistical co-occurrence associations.
2.1.2. From Flatness to Structure
Semantic ontologies can transform a flat vocabulary into a structured knowledge system characterized by hierarchy and networks. This structural approach effectively uncovers multiple biases present in research, such as those related to geographical distribution, pollutant focus, and pollution source analysis.
2.1.3. From Description to Integration
By adhering to unified semantic standards, semantic ontologies provide a robust framework for integrating multi-source and heterogeneous data. This foundation is crucial for establishing a complete research chain that progresses from “data-driven analysis” to “knowledge discovery” and finally to “strategy formulation.”
2.2. Practical Application of the Semantic Ontology Data Model
As illustrated in Figure 3, the application of the semantic ontology data model in this study is divided into three distinct processes: defining the information sources, information preprocessing, and conducting the visual analysis based on the semantic ontology data model.
Figure 3.
The logical framework of this study’s methodol-ogy.
2.2.1. Information Source Identification
This study utilized the China National Knowledge Infrastructure (CNKI) and Web of Science (Core Collection) as primary data sources. For Chinese literature, the search topics included the following: “环境质量” (environmental quality), “环境污染” (environmental pollution), “环境评估” (environmental assessment), “环境治理” (environmental governance), “环境监测” (environmental monitoring), “大气环境” (atmospheric environment), “土壤环境” (soil environment), “水环境” (water environment), “生物环境” (biological environment), and “声环境” (acoustic environment). The geographic scope was restricted to Shanghai, Dalian, Ningbo, Tangshan, Lianyungang, Zhangzhou, and Huizhou. For the English literature, the search query was as follows: TS = (“environmental quality” OR “environmental pollution” OR “environmental assessment” OR “environmental governance” OR “environmental monitoring” OR “atmospheric environment” OR “soil environment” OR “water environment” OR “biological environment” OR “acoustic environment”), with the geographical restriction of the following: (“shanghai” OR “ningbo” OR “dalian” OR “tangshan” OR “lianyungang” OR “zhangzhou” OR “huizhou”).
The literature search in both Chinese and English databases was conducted on 16 April 2025, covering publications from 1 January 2022 to 15 April 2025. Only academic journal articles were included. After excluding retracted publications, a total of 1858 valid journal articles were identified, comprising 453 from CNKI and 1405 from Web of Science.
2.2.2. Information Preprocessing
Information pre-processing of the full corpus of papers was carried out in two main stages: paper classification and manual screening (Figure 4 displays the PRISMA flowchart of the retrieval and screening process).
Figure 4.
The PRISMA flow diagram of the search and selection process.
Paper Classification: Two researchers classified the 1858 publications from the current information sources into three separate academic paper collections according to city administrative level: the municipalities collection (1271 papers), the sub-provincial cities collection (377 papers), and the prefecture-level cities collection (210 papers). A publication could appear in more than one collection if it concerned more than one city.
Manual Screening: The manual screening process involved predefining two components: the scope of screening and the purpose of screening. The scope included the titles, keywords, and abstracts of papers in the three paper collections. The purpose was to identify the literature pertaining to atmosphere, water, soil, biology, and acoustics directly. In this process, the two researchers independently screened the three paper collections (i.e., 1858 publications in total) with the same scope and criteria. There were 79 disagreements after the first round of screening, leading to an inter-rater agreement of 95.7%. Most of these disagreements centered on the categorization of pollutant types (37 times) and pollution source types (26 times). A three-step procedure was followed to resolve these disagreements: Firstly, both researchers reviewed the criteria and wrote down their reasons. Secondly, a discussion was held on the remaining 36 controversial publications. Thirdly, a third researcher mediated the 17 publications that still could not reach a consensus. This procedure guaranteed the reliability of the final literature dataset.
Following paper classification and manual screening, the researchers proceeded to extract vocabulary from the shortlisted publications. Keywords from the literature served as the primary reference for the core vocabulary, while content from titles and abstracts acted as a secondary reference.
2.2.3. Visual Analysis
The visual analysis comprised three components: identifying and validating research hotspots using CiteSpace, constructing a systematic semantic ontology based on domain knowledge, and conducting a comprehensive analysis of the resultant semantic ontology maps.
CiteSpace Analysis: The respective paper datasets were imported into CiteSpace for keyword co-occurrence analysis, generating lists of high-frequency keywords for each dataset. These lists facilitated the preliminary identification and validation of current research hotspots concerning environmental quality in China’s seven major petrochemical port cities, thereby mitigating the overall structural subjectivity inherent in manual screening.
Building the semantic ontology data model: Common tools for semantic ontology analysis include HOZO, Protg, WebProtg and OntoStudio. HOZO, developed by Osaka University, was chosen as the main tool for the semantic ontology visualization in this study for its usability, high interactivity, and low cost. The semantic ontology was built in HOZO with three basic relations: part-of, applied-to, and is-a, where “part-of” means a child entity is a part of a parent entity, “applied-to” means a child entity is classified from a parent entity, and “is-a” is used in this study to link pollution mitigation measures [6].
Semantic Graph Analysis: The semantic graph was analyzed to produce a total of 18 maps for environmental quality studies, including 6 maps for atmospheric environment studies, 3 maps for water environment studies, 3 maps for soil environment studies, 3 maps for biological environment studies, and 3 maps for acoustic environment studies. The visual maps were analyzed in the final stage of the research to identify hotspots of pollutant studies, hotspots of pollution source studies, and existing measures to mitigate pollution in different cities and environmental domains. This analysis laid the groundwork for a critical review of systematic biases and structural problems in current environmental research, which led to the proposal of targeted governance strategies to provide theoretical support for coordinated industrial and environmental development in petrochemical port cities in China.
3. Discussion and Analysis
3.1. Research Focus Across Different City Tiers
Prior to developing the HOZO semantic model, the research team utilized objective statistical evidence from CiteSpace to identify and synthesize recent three-year research hotspots in environmental quality across seven major Chinese petrochemical port cities. This approach mitigated subjective bias introduced by manual screening in the HOZO modeling process.
After the process of classification and screening by the research team, finally six paper datasets for municipalities directly under the central government, sub-provincial cities, and prefecture-level cities on both WOS and CNKI were obtained. The number of papers included in each of them was 1064, 207, 243, 134, 98, and 112, respectively. As shown in Table 1, the six sets of publications in Chinese and English were imported into CiteSpace separately for keyword co-occurrence analysis, which produced three keyword co-occurrence network maps in English and three in Chinese. At the same time, six lists of high-centrality keywords ranked by centrality were exported (see Table 2, Table 3, Table 4, Table 5, Table 6 and Table 7). Note that only the keywords with intermediary centrality 0.01 absent0.01\geq 0.01 ranking in the top 30 in their own dataset were included in the list.
Table 1.
Co-occurrence network map of keywords in the Chinese and English scholarly literature (Each node represents a keyword, and the size of the circle is proportional to its centrality.).
Table 2.
High-centrality keywords from WOS (municipality directly under the central government).
Table 3.
High-centrality keywords from CNKI (municipality directly under the central government).
Table 4.
High-centrality keywords from WOS (sub-provincial level city).
Table 5.
High-centrality keywords from CNKI (sub-provincial level city).
Table 6.
High-centrality keywords from WOS (prefecture-level city).
Table 7.
High-centrality keywords from CNKI (prefecture-level city).
In CiteSpace, betweenness centrality is used to find the key nodes acting as vital links in a network. The higher the centrality value of a keyword, the more popular and important it is in research. From the aforementioned six lists of keywords with high centrality, it can be inferred that research on atmospheric and aquatic environments is a current hot topic in recent three-year environmental quality studies of municipalities (Shanghai), sub-provincial cities (Dalian, Ningbo), and prefecture-level cities (Tangshan, Lianyungang, Zhangzhou, and Huizhou). Hence, this study concentrates on building a semantic ontology data model centered on atmospheric and aquatic environments.
3.2. Analytical Framework for Semantic Ontology Data Modeling
Based on the preprocessed information, the research team developed a semantic ontology data model.
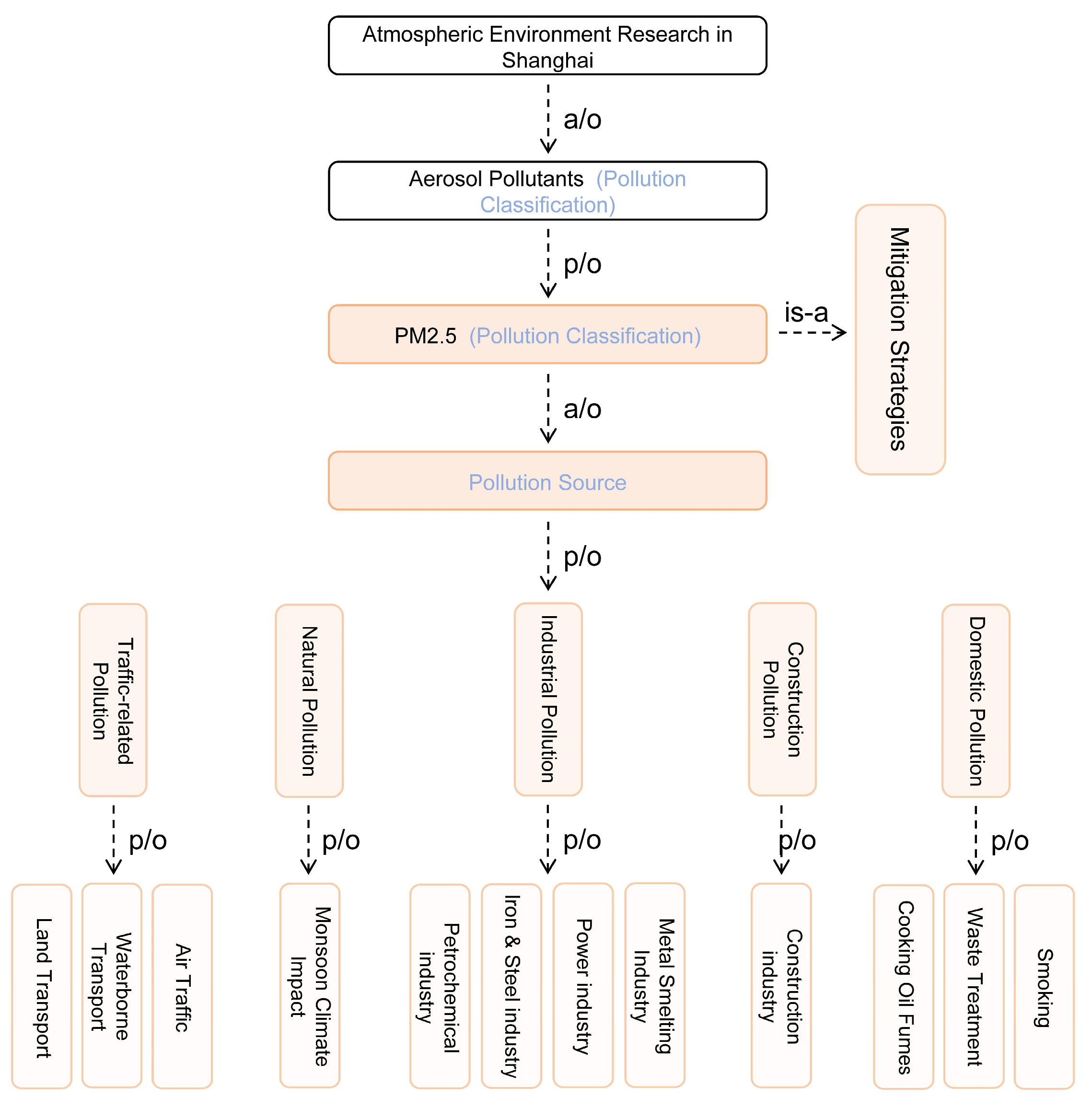
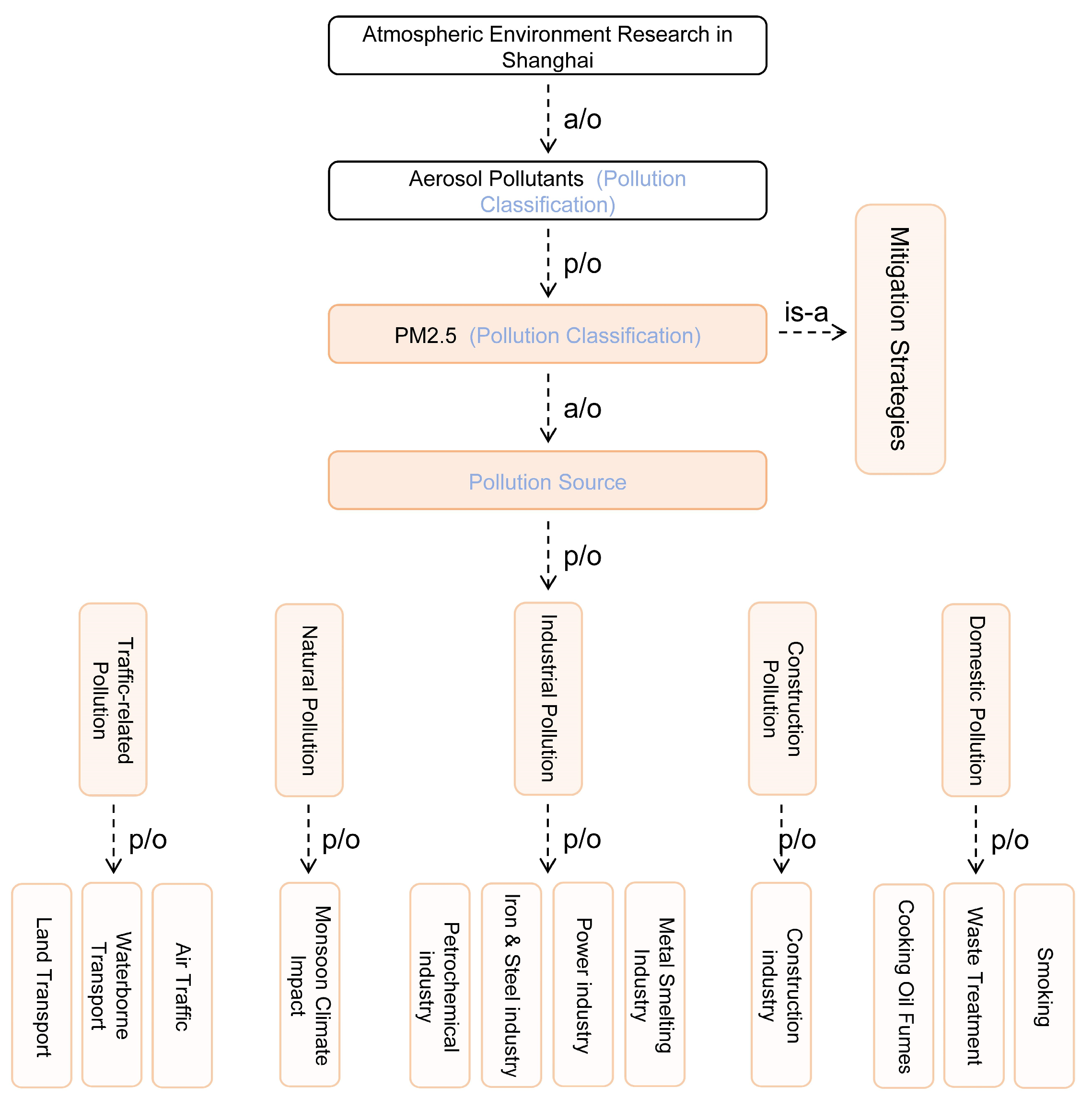
To help readers understand the local generation logic of the semantic ontology, we explain the Shanghai atmospheric aerosol semantic ontology as an example. As shown in Table 2, when CiteSpace identified PM2.5 concentrations (centrality 0.19) and Aerosol (centrality 0.14) as high-centrality keywords in the Shanghai WOS dataset, we did not conduct automatic mapping, but they acted as signals of domain significance, leading to the following modeling decisions: (a) concept creation: aerosol pollutants was specifically created in the HOZO ontology as one of the top-level concepts; (b) refinement development: it was further divided into sub-concepts like PM1, PM2.5, and PM10 based on knowledge in the literature; and (c) relationship construction: semantic relationships between these concepts and pollution sources and governance strategies were built through systematic literature review. As shown in Figure 5, a part view of the Shanghai atmospheric environment aerosol pollutant semantic ontology (PM2.5 part) is given. Its main idea can be described as follows: decompose and describe the regional atmospheric aerosol pollution problems (take the municipality of Shanghai as an example) in an all-round way from three aspects: types of pollutants, sources of pollution, and control measures. The main structure and semantic relations of the ontology can be clearly seen in Figure 6.
Figure 5.
A partial instance of the aerosol semantic ontology.
Figure 6.
Architectural analysis of the aerosol semantic ontology.
Building on the above example, the researchers extended the framework from the research hotspots summarized by CiteSpace (atmospheric environment and water environment) to adopt a comprehensive environmental element classification perspective. Ultimately, five semantic ontology data models were completed, covering the atmospheric environment, water environment, soil environment, biological environment, and acoustic environment. From these five semantic ontology data models, the research team obtained a total of 18 semantic ontology maps as follows: 6 for the atmospheric environment, 3 for the water environment, 3 for the soil environment, 3 for the biological environment, and 3 for the acoustic environment. Based on these semantic maps, the researchers extracted hotspot research on pollutants and pollution sources, as well as existing pollution alleviation measures in different environmental domains in various cities. This allowed for a systematic review of environmental quality studies over the last three years in the seven Chinese petrochemical port cities.
3.2.1. Atmospheric Environment Semantic Ontology Data Model Analysis
The atmospheric environment semantic ontology was decomposed into two subsidiary models for detailed examination: an aerosol semantic ontology and a gaseous pollutant semantic ontology (Figure 7).
Figure 7.
Atmospheric environment semantic ontology data model.
The analysis of the aerosol semantic ontology is structured around six principal findings.
First, the distribution of the number of publications suggests a relationship between the amount of research attention received and the tier of the city administration, and at the same time, it suggests a possible sampling bias. There is a clear positive correlation between the amount of research devoted to a city and its administrative and economic level (Shanghai: 115, Dalian: 14, Tangshan: 10, Ningbo: 9, Lianyungang: 4, Huizhou: 4, and Zhangzhou: 1). The output from Shanghai, for example, is far larger than any other city, which is understandable given its status as a national center for research. However, such concentration runs the risk of generating an urban selection bias, whereby the research landscape is dominated by a few top-tier cities. In contrast, major industrial seaports such as Tangshan and Dalian are characterized by relatively low levels of research output. Such a bias may limit our understanding of the regional picture of aerosol pollution and may undermine the validity of the subsequent policies.
Secondly, the prevalence of PM2.5 research is indicative of different policy and public health drivers. In terms of the number of publications, PM2.5 is the main topic of study in the field of aerosol pollution (Table 8). The trend is driven by national policy instruments, such as the Air Pollution Prevention and Control Action Plan, and strong public health concerns. Nevertheless, the prevailing allocation of resources to PM2.5 may have the unintended consequence of excluding research on other particle size fractions (e.g., PM1 and PM10) and their specific chemical composition. This could result in a poor understanding of the complex atmospheric pollution systems operating in port cities and thus create significant cognitive gaps.
Table 8.
Analysis of the proportional distribution of research papers on different aerosol types across various cities.
Thirdly, the emphasis on pollution sources also reflects a mismatch between academic interest and potentially real-world contribution. Industrial sources (29 publications) and transportation sources (31 publications) are the main academic focus, which corresponds to the fundamental industrial and logistic activities of port cities. In sharp contrast, construction (1 publication) and residential sources (14 publications) are evidently understudied. Considering that port cities are often in a fast-developing stage, the real contributions from construction dust and residential emissions are probably underestimated. A sustained bias in research emphasis may jeopardize the completeness and accuracy of future source apportionment and associated policy suggestions.
Fourth, there appears to be path dependence in the current paradigm based on observed patterns in associations between pollutants and sources. The pattern of pairings that appear to be fixed can be seen in Figure 8; for example, the repeated pairing of PM2.5 with industrial sources and PM10 with transportation sources. These pairings are largely a consequence of well-established research traditions, which, while efficient, risk entrenching particular analytical lenses.
Figure 8.
Statistics on the number of papers addressing correlations among aerosol pollution sources across different cities.
Fifth, the obvious lack of studies directly related to the petrochemical industry reflects a basic mismatch between the topics of research and the most prominent feature of the cities selected. The most striking result is that out of the 14 publications involved in the research on the industrial sources of aerosols, only 3 publications directly involve the petrochemical industry, even though all the seven cities selected are petrochemical port cities. In other words, the majority of the research is still at the macro-level of industrial or transportation pollution without delving into the details of the most distinctive industrial sector of the cities selected. This implies a significant knowledge gap in terms of the emission profile, effects, and control strategies of aerosols from the petrochemical industry, thus reducing the possibility of making focused academic contributions to alleviating pollution in this high-risk industry.
Sixth, leveraging the semantic ontology data model, the research team synthesized six categories of aerosol mitigation measures:
- (a)
- Urban ecological optimization: enhancing urban ventilation conditions [7] and developing urban forest systems [8,9,10].
- (b)
- Energy structure improvement: developing clean energy [11,12] and promoting coordinated regional low-carbon development [13].
- (c)
- Transportation pollution control: upgrading shipping technology [11,12,14], promoting green transportation [15,16,17], and implementing stringent regulations on mobile source emissions [18].
- (d)
- Industrial pollution prevention upgrades: improving industrial waste gas treatment [13,14,18] and phasing out high-energy-consumption industries [19,20].
- (e)
- Enhanced smart supervision and technological innovation: establishing intelligent pollution source monitoring platforms [20,21] and strengthening pollution oversight networks [14,19].
- (f)
- Policy and governance system refinement: improving environmental policies and regulations and providing incentives for corporate green transformation [20,22,23].
The analysis of the gaseous pollutant semantic ontology similarly comprises six aspects.
Firstly, the extremely uneven geographic distribution of research poses a serious representativeness distortion risk. It can be seen from the analysis that the number of publications in Shanghai is 98, which is greater than the total number of the other six cities (Dalian: 15, Tangshan: 11, Ningbo: 9, Huizhou: 8, Lianyungang: 3, and Zhangzhou: 2), showing strong resource agglomeration. Although it reflects the strength of Shanghai’s research, it also reflects serious geographical selection bias. The number of publications of important industrial ports such as Dalian and Tangshan is not in line with their important industrial status and potential profile of emissions. Such a heavy reliance on a single city sample leaves structural gaps in understanding the gaseous pollution characteristics of different types of port cities, which may distort the assessment of regional pollution transport and contributions.
Second, the dominance of nitrogen compound studies reflects a policy and academic agenda focused on secondary pollution. Nitrogen compounds are the most studied, as shown in Table 9, indicating that the main research direction is towards important precursors of PM2.5 and ozone. However, such concentration may result in the relative neglect of other pollutants. For example, although the control of carbon oxides (e.g., CO2) is becoming increasingly urgent under the dual carbon strategy, the current research attention is still insufficient. In addition, studies on VOCs, which are important precursors of ozone and SOA, are not deep or complex enough. This suggests that the research agenda may be overly sensitive to short-term policy signals, possibly at the cost of tackling pollutants with long-term risks.
Table 9.
Analysis of the proportional distribution of research papers on gaseous pollutants categories across cities.
Third, an unbalanced research spectrum among pollution sources could give rise to a biased knowledge of real emission contributions. Industrial (49 publications) and transportation sources (44 publications) have been studied most, in line with port city profiles. Nevertheless, few studies focus on agricultural and construction sources (each 3 publications), and residential sources (17 publications) receive relatively little attention, representing significant research blind spots. Considering that port cities are often located at the estuary and thus vulnerable to agricultural ammonia emissions, together with the continuous construction works, such a research imbalance might result in source apportionment models generally underestimating contributions from those non-mainstream sources, which in turn could induce directed biases in resultant emission reduction strategies.
Fourth, fixed pollutant-source associations in research hotspots reveal a cognitive path dependency. As illustrated in Figure 9, established research exhibits consistent ‘pairings,’ such as linking sulfur/nitrogen compounds predominantly with transportation sources and carbon oxides/ozone/VOCs with industrial sources. While these patterns, born from existing consensus, aid efficiency, they may also unconsciously narrow investigative scope.
Figure 9.
Statistics on the number of papers addressing correlations among gaseous pollutant sources across different cities.
Fifth, the inadequacy in terms of research related to the petrochemical industry suggests a mismatch between the academic interest and the main features of the industrial fabric. Out of all the industrial source publications, only 12 make direct reference to the petrochemical industry. Even though this represents relatively higher interest compared to the case of aerosols, it is still a small number given the identity of the sampled cities main features, suggesting again the absence of focused research. This means that most of the research works are kept at a macroscopic level without addressing the specific VOC species that are emitted from specific processes of the petrochemical industry, equipment leaks, and/or storage/transportation activities and the respective environmental impact. This shows the gap between the current state of research and the exact needs of pollution control for the main industry of the sampled ports.
Sixth, based on the semantic ontology data model, six categories of gaseous pollutant mitigation measures were identified:
- (a)
- Urban ecological optimization includes construction waste recycling [24,25,26], waste source separation [27], promotion of green buildings [28], and improved urban forest systems [8].
- (b)
- Energy structure improvement involves the development of clean energy [28,29], the optimization of energy mix [11], and the promotion of clean cooking [30].
- (c)
- Transportation pollution control encompasses expansion of electric vehicles [28,31,32], instrumental monitoring of vehicle emissions [33], control of tailpipe emissions [34], innovation in shipping emission technologies [11], and upgrades in maritime technologies [12].
- (d)
- Industrial pollution prevention upgrades consist of environmentally sound medical waste treatment [35], strict enforcement of industrial emission standards [28], improved waste gas treatment measures [36,37], and microalgae-based biotechnology for CO/NOx removal [38].
- (e)
- Enhanced smart supervision and technological innovation include the advancement of green technology innovation [39], strengthened pollution monitoring [40,41,42,43], and the development of shared databases [20].
- (f)
- Policy and governance system refinement covers regional coordinated governance [44,45], public awareness campaigns on pollution reduction [28], formulation and improvement of environmental policies and regulations [12,42,46], incentives for corporate green development [20,47], establishment of joint prevention mechanisms [39], and optimization of industrial structure [20].
3.2.2. Water Environment Semantic Ontology Data Model Analysis
The water environment semantic ontology data model is examined through two distinct lenses: chemical pollution and physical pollution (Figure 10).
Figure 10.
Aquatic environment semantic ontology data model.
The analysis of the chemical pollution module within the water environment semantic ontology is structured around six key observations.
First, the uneven geographical distribution of research suggests major cognitive gaps and a crisis of representativeness. The number of publications reveals the overwhelming dominance of Shanghai (37 publications) and Dalian (18 publications), whereas cities such as Huizhou (3 publications) and Zhangzhou (5 publications) have extremely inadequate research investment (Figure 8, Figure 9 and Figure 10). Such a pattern not only indicates the association between research resources and the administrative rank of cities but also highlights a critical crisis of representativeness in current knowledge. Despite Lianyungang, which is a key node for the belt and road, having a slightly higher number of publications (9 publications) than Ningbo (7 publications), its overall research volume is still too small to facilitate a deep understanding of its specific environmental risks. Such a highly skewed research distribution means that existing academic products cannot effectively represent the pollution profiles of various types of petrochemical ports, which may cause adaptability problems when water management policies tailored for a few hot spot cities are extended elsewhere.
Secondly, the dominance of research on inorganic toxic pollutants may overshadow a systematic understanding of combined pollution effects. In Table 10, inorganic toxic pollutants have the largest share of publications, indicating a continued focus on such conventional indicators as heavy metals. Such concentration may lead to lock-in of the research agenda. In contrast, the research depth and width concerning nitrogen and phosphorus pollution (closely related to eutrophication) and organic toxic pollutants (related to industrial and domestic sewage) are not commensurate. This implies that the present studies may overstress conventional pollutants and relatively ignore the complex effects of multiple pollutants, which hinders effective responses to increasingly complicated water environment problems.
Table 10.
Analysis of the proportional distribution of research papers on aquatic pollutant categories across cities.
Thirdly, the uneven distribution of research topics among different pollution sources also reveals the possibility of a mismatch between the research focus and the characteristics of pollution sources in ports. Agricultural sources have the largest number of publications (23), which may be related to the widespread existence of watershed non-point source pollution. However, it is worth noting that there are few publications on transportation sources (1 publication) and industrial sources (18 publications). The former is closely related to port operation and shipping, and the latter is closely related to the main industrial activities in this typical industrialized petrochemical port cluster. This phenomenon strongly suggests that the current research results may not be able to truly reflect the most characteristic emission sources in port cities; thus, the conclusion tends to represent the general watershed agricultural non-point source issues instead of obtaining accurate source apportionment for the special port system.
Fourth, fixed association between pollutant and source in research hotspots indicates a cognitive path dependence. As illustrated in Figure 11, established research seems to exhibit consistent pairing patterns, e.g., studies on organic toxic pollutants often involve agricultural sources, whereas discussions on inorganic toxic pollutants are more commonly associated with industrial sources. Such patterns, which are largely constructed on the basis of existing research consensus and disciplinary tradition, facilitate research efficiency but could also unconsciously stiffen analytical thinking.
Figure 11.
Statistics on the number of papers addressing correlations among aquatic pollutant sources across different cities.
Fifth, the lack of research clearly related to the petrochemical industry reflects a huge disconnection between academic research and practical needs. Among all industrial source papers, only 3 are directly related to the petrochemical industry. For those seven port cities that are explicitly positioned as petrochemical industry centers, this number is alarming. It suggests that the majority of current studies are still at a macro-level of industrial pollution or agricultural pollution, barely involving the transport, transformation, and destiny of characteristic chemical pollutants released by typical petrochemical processes (such as refining and chemical synthesis) in the aquatic environment. This deficiency greatly hinders the capacity of academic research to support accurate early warning and effective prevention and control of water environment risk for the petrochemical industry, which is a key weakness in this research field.
Sixth, based on the semantic ontology data model, the research team distilled five categories of mitigation measures for aqueous chemical pollution:
- (a)
- Enhanced monitoring and early warning systems include improved water quality monitoring [48,49,50], data sharing [49], and enhanced early warning mechanisms [49].
- (b)
- Strengthened pollution source control encompasses stricter regulation of emission sources [50,51,52] and implementation of coal-to-gas conversion [53].
- (c)
- Optimized wastewater treatment measures include upgrades in treatment technology [54], professionalized rural wastewater management [55], increased dosing of phosphorus-removing agents [56], and science-based effluent standard setting [55].
- (d)
- Ecological restoration enhancements involve improved self-purification capacity of water bodies [52] and phytoremediation of heavy metals [57,58].
- (e)
- Integrated planning and comprehensive management: covering improved planning of water source protection zones [51] and promotion of integrated watershed management [52].
The analysis of the physical pollution module within the water environment semantic ontology addresses five specific aspects.
First, an exceedingly small total publication count indicates systemic neglect and a major cognitive deficit. Data suggest that the total number of research publications on aqueous physical pollution in all seven cities in the last three years is very small (12 total), with large industrial centers such as Tangshan and Huizhou recording no publications at all. This implies not only much less attention than is afforded to chemical pollution but also a general lack of investment in this area of study. In particular, there is no straightforward correlation between the distribution of publications and the administrative level of the city, indicating that physical pollution is firmly at the periphery of port city environmental studies; it is not a policy priority and does not feature in routine scientific programs. Such universal neglect almost certainly leads to a lack of knowledge of key physical processes such as suspended solid transport and microplastic migration in port waters, representing a significant liability in terms of environmental risk.
Second, the relatively dominant position of microplastic research highlights a significant research gap between emerging hot topics and long-standing physical pollution issues. Among the small number of publications, microplastics research (nine publications) enjoys an undisputed advantage, which clearly demonstrates the impact of this global emerging hotspot on domestic research. Nevertheless, such concentration has led to an unbalanced research structure featuring prominence at one point but weakness in general. Few studies (two publications) have been conducted on traditional physical pollution issues highly pertinent to port operation, such as increased suspended solids due to dredging. Even less studied (one publication) are possible effects of radiological substances related to the energy industry. This scenario implies that research is largely passively following international trends, without taking the initiative to identify and tackle physical environmental issues more specific and common to domestic ports.
Thirdly, the almost total lack of pollution source analysis reveals the nascent, undifferentiated state of this field of study. The representation of each of the industrial, transportation, and residential source categories by just one publication does not imply completeness; rather, it implies that systematic work on pollution source apportionment has barely begun in this field. Without adequate data and examples, the academic community is unable to pinpoint the main pollution sources as it has done for chemical pollution. This leaves our knowledge of the sources, contributions, and transport pathways of physical pollution in port cities highly speculative, well short of the scientific basis needed to trace sources accurately and manage them effectively.
Fourth, the complete lack of any association with the petrochemical industry confirms the blind-spot nature of physical pollution in industrial environmental assessment. There are no publications that associate the petrochemical industry with physical pollution at all. This zero association, combined with the very small number of publications overall, is a highly concerning observation and clearly demonstrates that the impact of the petrochemical industry on the water environment is perceived extremely narrowly as chemical emissions in the current research landscape. Any possible physical impacts, e.g., thermal pollution, suspended particulate emissions, or microplastic leakage associated with raw plastic materials, are completely beyond the scope of regulation and academia. This demonstrates the systemic neglect of the physical dimension of industrial activities environmental impacts in the current assessment landscape, which could lead to an underestimation of their overall ecological risk.
Fifth, based on the semantic ontology data model, the research team identified two overarching mitigation strategies for aqueous chemical pollution: reducing external input [59] and the rational selection of wastewater treatment apparatus [60].
3.2.3. Soil Environment Semantic Ontology Data Model Analysis
The soil environment semantic ontology data model is examined through its two constituent parts: organic pollutants and inorganic pollutants (Figure 12).
Figure 12.
Soil environment semantic ontology data model.
The analysis of the organic pollutants module addresses five specific findings.
Firstly, a serious deficiency in the research coverage suggests that the field is still at a nascent exploratory phase. Publication data show a strong focus of research on soil organic pollutants in Shanghai (13 publications), while the combined number from the other six port cities is very small (4 publications), with the majority of cities having no record. This reflects not just an insufficient attention in general, but more importantly, reveals deep geographical gaps and systematic absence of research. The absence of studies in major industrial areas such as Dalian and Tangshan reflects a fundamental knowledge gap concerning the overall distribution, spatial variation, and potential risks of soil organic pollution in petrochemical port zones, posing a non-negligible hazard to regional soil environmental security.
Secondly, the distribution of types of pollutants presents a budding interaction between global trends and unique industrial features. Microplastics (six publications) and petroleum hydrocarbons (six publications) are the most studied contaminants. Such a distribution highlights the simultaneous presence of two drivers: the highly studied status of microplastics represents the impact of global emerging environmental hotspots on domestic studies, whereas the concentration on petroleum hydrocarbons directly relates to the profile of the port petrochemical industry. The severe lack of studies on VOCs (two publications), which are closely related to the petrochemical industry, implies that the current research may only be tackling superficial, easily observable petroleum hydrocarbon pollution, without paying sufficient attention to deeper pollution issues such as the more volatile and health-riskier VOCs. Thus, the depth of research is poorly aligned with the real industrial risk profile.
Thirdly, an unbalanced analysis of pollution sources reflects a research viewpoint that is not centered on the main functions of ports. The agricultural sources have the largest number of publications (five), which could be a worrying sign in a port city cluster whose main functions are petrochemicals and logistics. It could mean that the existing research mainly follows analytical paradigms developed for inland soil pollution without building a source-tracing framework that is inherently related to the specific port context. Weaknesses in research on industrial (three publications) and transportation sources (two publications) impede the effective identification and quantification of contributions of organic pollution from the main activities such as port operation, material storage, and petrochemical production. This deficiency might result in specific biases in environmental management actions.
Fourth, the almost complete lack of research associated with the petrochemical industry reveals a significant disconnection between the academic response and the industrial risk. In all the industrial source publications, there is only one that creates an explicit link to the petrochemical industry. For the soil medium, the overall risks of organic pollution from the petrochemical industry (e.g., fugitive emissions and accidental releases, etc.) remain largely uncharacterized. This figure clearly reveals the vast chasm between academic research and real industrial environmental risks. It shows that the current studies have not yet successfully translated the key notion of a petrochemical port city into concrete scientific questions. The absence of investigation into typical pollutants, their migration and transformation behavior, and remediation techniques leaves the academic community largely powerless to assist with focused pollution control for this sector.
Fifth, leveraging the semantic ontology data model, the research team identified two primary mitigation strategies for soil organic pollution: developing advanced analysis techniques for MPs (microplastics) and constructing a fundamental soil pollution data platform [61,62].
The analysis of the inorganic pollutants module similarly encompasses five key aspects.
Firstly, such concentrated geographical distribution of studies indicates major cognitive gaps at the regional level. The publication records indicate that Shanghai is dominant (10 publications) for the study of soil inorganic pollutants, whereas cities such as Lianyungang and Huizhou do not have any publications associated with them. Such a concentration not only validates the link between the availability of research resources and the administrative rank of a city but also highlights a severe issue of regional cognitive disparity. It suggests that the current knowledge is based on samples taken from just a few high-rank cities, which may hinder understanding of the real picture of soil inorganic pollution in the petrochemical port cities with varied industrial structure and geographical location. Such a knowledge gap could have negative implications for the universality and efficacy of the regional soil environmental risk assessment and remediation strategies.
Secondly, the overwhelming dominance of heavy metal studies suggests the consolidation of the research vision and path dependence. Heavy metals studies (18 publications) occupy an unassailable dominant position among all inorganic pollutant studies, reflecting the persistent concentration of research on traditional typical pollutants with established monitoring and assessment techniques. Nevertheless, such homogeneous research vision may cause a tunnel vision effect, resulting in the systematic ignoring of other potential hazardous inorganic pollutants such as fluorides, cyanides, etc. This path dependence narrows our horizon to understand the diversity of soil inorganic pollution and may veil the special environmental risks of non-heavy metal pollutants.
Thirdly, the industrial pollution sources dominance is in sharp contrast with the weak overall research foundation. Statistics show that the number of industrial source publications (10) is the largest, which is consistent with the industrial nature of port cities. But compared with the total number of publications (19), this apparent emphasis actually conceals a serious lack of overall data. The deficiency in research on transportation (two publications) and agricultural sources (two publications) makes it difficult to accurately quantify the actual contributions from activities such as port transportation, collection and distribution systems, and agriculture. Such incompleteness in source apportionment greatly weakens the scientific basis for accurate source tracking and responsibility assignment.
Fourth, the complete lack of linkages to the petrochemical industry highlights a profound disconnection between research and practical demands. None of the publications among all industrial source papers, to our knowledge, makes an explicit connection with the petrochemical industry. This is very alarming. It implies that while research recognizes industrial activity as a major source, academic inquiry has not advanced to the point of investigating the distinctive inorganic pollutants released by the specific petrochemical industry (e.g., specific metal catalysts and by-products from acid gas neutralization, etc.). Such superficial engagement reflects a huge gap between current research and practical demands for the accurate management of the soil environment in petrochemical port cities, rendering academic outputs incapable of supporting specific industry regulation and risk prevention and control.
Fifth, based on the semantic ontology data model, the research team distilled three categories of mitigation measures for soil inorganic pollution: enhancing soil environmental quality monitoring [63], remediating contaminated soil using ethylenediaminetetraacetic acid (EDTA) and compost amendments [64], and implementing “coal-to-gas” conversion policies [53].
3.2.4. Biological Environment Semantic Ontology Data Model Analysis
The research team conducted a discussion and analysis of the biological environment semantic ontology data model (Figure 13), focusing on five specific aspects.
Figure 13.
Biological environment semantic ontology data model.
Firstly, the uneven geographic distribution of research indicates systemic neglect and can lead to cognitive bias. The number of publications demonstrates a strong clustering of studies in Shanghai (13 publications) and Dalian (8 publications), whereas cities such as Tangshan have no associated research record. Such a highly concentrated distribution pattern not only reflects the positive correlation between the allocation of research resources and the administrative level of a city but also, more importantly, reveals a systemic neglect of the biological environmental issues of certain port cities. The lack of any research record in a major industrial base such as Tangshan suggests a significant knowledge gap regarding the effects of industrial activity there on the regional ecosystem. This cognitive bias may result in incomplete regional ecological security evaluations, which in turn undermines the effectiveness of overall environmental management strategies.
Secondly, the dominance of biodiversity studies reflects limitations and possible biases in the research perspective. In the field of biological environment studies, issues related to biodiversity (12 publications) are overwhelmingly predominant, whereas studies on atmospheric biological pollution (1 publication) and aquatic biological pollution (8 publications) are relatively undeveloped. This situation clearly demonstrates a dominant concern with macro-level ecological patterns, accompanied by a relatively neglected impact of specific polluted media on organisms. Especially in the special case of petrochemical port cities, inadequate exploration of biological pollution in atmospheric and aquatic environments impedes a thorough understanding of the intricate effects of pollutants crossing different media via the food web. As a result, the establishment of a complete ecological risk assessment system becomes significantly difficult.
Thirdly, the paucity of pollution source analysis is indicative of the vast chasm between the depth of present research and the demands of accurate governance. The representation of industrial, agricultural, and residential pollution sources by just one publication each suggests an even, but extremely thin, spread. This unequivocally locates pollution source apportionment work in this area in its infancy, the exploratory stage. Considering the known background of intense industrialization in port cities, the dearth of source-related research precludes any inference of causality between economic activities and alterations in the biological environment. This serves to both highlight the shallowness of current inquiries and to directly inhibit the development of specific ecological protection measures based on sound source analysis.
Fourth, the lack of any connections to the petrochemical industry reveals a significant disconnect between the distinctive industrial attribute and academic investigation. Statistical results show that there is not a single publication that directly concerns the influence of the petrochemical industry upon the biological environment. Such a zero-association result sharply contrasts with the fundamental identity of such cities as petrochemical ports, highlighting a deep divide between academic investigation and practical demands. It shows that current studies have not probed the specific effects of characteristic petrochemical pollutants upon the structure of regional biological communities, ecosystem functioning, and biodiversity. The lack of such crucial knowledge will pose a major obstacle to ecological security assurance and sustainable development in petrochemical industrial clusters.
Fifth, based on the semantic ontology data model, the research team distilled mitigation strategies related to aqueous chemical pollution, which were categorized into two areas:
- (a)
- Technological innovation includes purification of air using slightly acidic electrolyzed water and monitoring of aquatic organisms via environmental DNA technology [63,64].
- (b)
- Enhanced monitoring encompasses stricter supervision of external pollutant inputs [65].
3.2.5. Acoustic Environment Semantic Ontology Data Model Analysis
The research team conducted a discussion and analysis of the acoustic environment semantic ontology data model (Figure 14), structured around five principal findings.
Figure 14.
Acoustic environment semantic ontology data model.
Firstly, such a highly concentrated distribution of research reveals a systematic deficiency in studies of the acoustic environment. The publication data show that the research is mainly concentrated in Shanghai (eight publications) and Dalian (seven publications), whereas Zhangzhou, Huizhou, and Lianyungang have no papers, and Ningbo and Tangshan have only one paper. Such an extremely unbalanced distribution pattern not only reflects the correlation between the research resources and the administrative rank of the city, but more importantly, it also reflects the systematic neglect of the issue of the acoustic environment in most of the port cities. Considering that the port cities generally suffer from complicated superimposed noise influences caused by vessels and logistics, such an extensive research gap implies a fundamental lack of a basic cognitive framework towards the acoustic environmental quality in petrochemical port cities, which greatly restricts the improvement of comprehensive regional noise management capacity.
Secondly, the dominance of transportation noise in the research agenda masks the risks from other key noise sources. In the small body of publications, studies on transportation noise (six publications) are predominant, while those on industrial production noise, the category most indicative of port industrial features, consist of only one publication. This distribution clearly suggests that current studies tend to follow noise research patterns established for general urban settings, without sufficient consideration of the peculiarities of port cities. The dearth of research on noise sources specific to ports, such as vessel operations, cargo handling and petrochemical production, could result in environmental noise assessments and control actions targeting the wrong issues. Thus, the most significant acoustic environmental problems in port areas might be ignored.
Thirdly, the extremely unbalanced analysis of pollution sources also impedes the formulation of targeted noise reduction strategies. Despite the fact that the number of publications on transportation sources (six) is the largest, this hot spot should be considered against the backdrop of an exceptionally low total amount of publications (ten publications), which reflects a very weak research background. The sharp contrast between the only publication on industrial noise sources and the intensive industrial activities in port cities suggests that the current research has not yet developed a noise source analysis framework that matches the operation profile of ports. This deficiency in research makes it difficult to identify and quantify the contribution of different sources, thus directly hampering the formulation of precise noise reduction strategies based on accurate source apportionment.
Fourth, the complete lack of association with the petrochemical industry highlights a significant deficiency in research targeting industry-specific noise. None of the publications concerning industrial noise sources is associated with the petrochemical industry. Such zero-association is in sharp contrast to the fundamental identity of these petrochemical port cities. It reflects a deep-rooted neglect of industrial characteristic noise in academic research. It implies that there is no study addressing the generation mechanism, propagation pattern, and control technology of major noise sources in the petrochemical industry, such as special process units, compressors, and groups of pumps. The absence of such knowledge makes the academic community largely ineffectual in providing support for noise control in this defining port industry.
Fifth, based on the semantic ontology data model, the research team synthesized acoustic pollution mitigation measures into three categories:
- (a)
- Transportation noise control includes optimization of road networks and traffic volume [66], expansion of restricted zones for trucks, horns, motorcycles and hazardous vehicles [66], improved road infrastructure [66], use of noise-reducing pavement on major routes [66], enhanced building sound insulation [67], implementation of subjective noise intervention technologies [67], increased share of public transportation [67], and improved noise governance policies [67].
- (b)
- Community noise management encompasses classified management of different noise sources [67], integration of behavioral guidelines with community self-regulation [67], improved handling of noise complaints [67], and dynamic environmental noise management systems [67].
- (c)
- Industrial noise reduction consists of measures to encourage enterprises to improve workplace conditions [68].
4. Conclusions
4.1. Summary of Existing Research
This work used semantic ontology data models to analyze systematically the state of research in atmospheric, aquatic, terrestrial, biological, and acoustic realms of the environment for China’s seven largest petrochemical port cities. Systematic biases and structural issues in the existing literature abound. The main results are summarized as follows:
- (a)
- Atmospheric Environment: Research resources are mainly concentrated in high administrative-level cities such as Shanghai, showing a significant urban selection bias. Investigative emphasis is on PM2.5 and nitrogen-containing compounds, with insufficient consideration given to PM1, PM10, VOCs, and other pollutants. Pollution source analysis shows a distinct imbalance, with industrial and transportation sources dominating research agendas, while construction and residential sources are distinctly understudied. An especially striking result is the severe lack of research explicitly associated with the petrochemical industry, as a profound disconnection from the fundamental industrial features of the cities studied.
- (b)
- Water Environment: Research on chemical pollution is highly skewed, and studies on physical pollution are particularly few. Research contents show path dependence, favoring inorganic toxic pollutants to the study of combined pollution effects. There is a systematic bias in pollution source analysis, in which agricultural sources predominate, and port-characteristic sources are ignored. The association with the petrochemical industry is extremely weak.
- (c)
- Soil Environment: There are notable geographical gaps in studies of the soil environment. Research on organic pollutants is dominated by studies from Shanghai, with several other cities recording no studies. The distribution of pollutant types suggests a coexistence of emerging hotspot-driven and traditional indicator-dependent trends, but deeper investigation of pollutants, such as VOCs, is lacking. Analysis of pollution sources diverges from main port functions, and there is hardly any association with the petrochemical industry.
- (d)
- Biological and Acoustic Environments: The research background of biological and acoustic environments is relatively weak. Biological studies are concentrated in highly populated cities, and the overall amount of acoustic environment research is far from adequate. In both areas, research perspectives are limited, with no analysis of specific pollution sources, and there is a complete lack of studies associated with the petrochemical industry.
4.2. Proposed Environmental Governance Strategies
Based on the foregoing summary and the systematic organization of environmental remediation measures derived from the semantic ontology data models, this study proposes the following targeted governance strategies:
- (a)
- Research system optimization strategy: A new research pattern of differentiated layout-precise focus-systematic integration should be established. On one hand, optimize the allocation of research resources, take the lead in implementing regional environmental research programs, increase investment in industrially important but less studied ports such as Tangshan, Huizhou, and Zhangzhou; on the other hand, change the research focus from hotspot following to problem-oriented exploration, develop Guidelines for Research on Characteristic Port Pollutants, promote systematic research on key pollutants such as PM1 subscriptPM1 PM_{1}, PM10 subscriptPM10 PM_{10}, VOCs, and petroleum hydrocarbons, strengthen interdisciplinary cooperation and cross-media integration, and build a multi-media synergistic research framework involving atmosphere, water, soil, and biology.
- (b)
- Implementation strategy of precise governance: Establish a three-party governance system combining characteristic pollutant inventory + characteristic pollution source analysis + industry-specific prevention and control. In terms of atmospheric governance, prioritize research on VOC emission characteristics and control technologies specific to the petrochemical industry, and establish a complete LDAR system. In terms of aquatic governance, establish a characteristic pollution inventory for port waters, and strengthen control over port-specific sources such as vessel operations and port activities. In terms of soil governance, carry out special surveys of the soil environment in petrochemical parks, establish a monitoring network for characteristic pollutants, and establish a robust risk assessment system.
- (c)
- Strategy of Technical Support System: A complete chain technical support system of monitoring and early warning process control and ecological restoration should be improved. Upgrade the environmental monitoring network to form an integrated air-space-ground monitoring system. Develop specific prevention and control technologies for typical pollutants, realizing key breakthroughs in aspects such as VOC treatment, petroleum hydrocarbon degradation, and noise control. Advance the development of an intelligent supervision platform to promote the transition from end-of-pipe treatment to whole-process control.
- (d)
- Policy and institutional guarantee strategy: A policy guarantee system with a standard system-responsibility mechanism-coordination platform should be established. Differentiated environmental standards should be formulated, and a customized one-port-one-policy governance plan should be developed. Environmental accountability mechanisms should be improved, and ecological compensation incentives should be established. Regional environmental coordination platforms should be cultivated to enhance joint prevention and control efforts across regions and departments.
4.3. Limitations and Future Research Directions
4.3.1. Limitations
This study has several limitations. Firstly, the review was restricted to journal articles published in the last three years in Chinese and English databases, possibly excluding the historical development of environmental quality research in the seven petrochemical port cities. Secondly, the semantic ontology model inevitably depends on the vocabulary available in the existing literature, which may reproduce previous research biases. Thirdly, the model’s ability to characterize dynamic pollution processes and complicated interactions is still limited.
4.3.2. Future Research Directions
Future research should regard the following aspects: firstly, emphasize the machine-assisted review process to improve data accuracy; secondly, devise dynamic ontology construction approaches based on real-time monitoring data and process simulation; thirdly, build a cross-domain knowledge fusion framework to integrate multi-dimensional data such as economic and social dimensions; finally, investigate intelligent reasoning technology to strengthen the capability of discovering hidden environmental correlations.
Author Contributions
Conceptualization, H.L.; methodology, H.L. and G.W.; software, H.L.; validation, H.L. and J.L.; formal analysis, H.L.; investigation, H.L.; resources, H.L. and J.L.; data curation, H.L.,W.H. and J.L.; writing—original draft preparation, H.L.; writing—review and editing, H.L.; visualization, H.L.; supervision, H.L.; project administration, H.L.; funding acquisition, H.L. and Q.X. All authors have read and agreed to the published version of the manuscript.
Funding
This research was funded by the Philosophy and Social Science Research Project of the Hubei Provincial Department of Education (Grant No. 23Y155): “Spatial Gene Analysis and Conservation-Inheritance Strategy for the Historic District of Jingzhou Ancient City,” and the Industry– Academia Collaborative Education Project of the Ministry of Education of the People’s Republic of China (Grant No. 230907307014246): “Theory and Method of Digital-Based Architectural Design Education Reform”.
Institutional Review Board Statement
This study did not involve human participants, animal subjects, or personal data collection requiring ethical review. Therefore, an Institutional Review Board (IRB) statement is not applicable.
Informed Consent Statement
We confirm that this study does not involve human participants, personal data, or any interactions with human subjects. Therefore, the requirement for informed consent is not applicable.
Data Availability Statement
The datasets used and analyzed during the current study are available from the corresponding author on reasonable request.
Acknowledgments
This work was supported by the university cooperation collaborative education projects of the Ministry of Education in 2024: Theories and Methods of Architectural Design Teaching Based on Digitalization [grant numbers 230907307014246] and the project: Analysis of Spatial Genes and Strategies for Preservation and Transmission of Historical Street Districts in Jingzhou Ancient City, Hubei Province [grant number 23Y155].
Conflicts of Interest
The authors declare no conflict of interest.
References
- China Petroleum and Chemical Industry Federation: Petrochemical Industry Revenue Achieves Positive Growth. Available online: https://chinanpo.mca.gov.cn/xwxq?id=28032&newsType=1947,1943,1948 (accessed on 31 August 2025).
- Fang, S.-R.; Yao, H. Introduction to Environmental Science; Z-Library: Beijing, China, 2022. [Google Scholar]
- Tian, C.; Liang, Y.; Lin, Q.; You, D.; Liu, Z. Environmental Pressure Exerted by the Petrochemical Industry and Urban Environmental Resilience: Evidence from Chinese Petrochemical Port Cities. J. Clean. Prod. 2024, 471, 143430. [Google Scholar] [CrossRef]
- Dai, H.; Chen, J.; Yuan, Q.; Liu, P. Research on the High-Quality Development Strategy of the Petrochemical Industry. Strateg. Study CAE 2021, 23, 122–129. [Google Scholar] [CrossRef]
- Dai, H.; Chen, J.; Yuan, Q.; Liu, P. Research on the Green and Low-Carbon Transformation Development of China’s Chemical and Petrochemical Industry. Strateg. Study CAE 2024, 26, 223–232. [Google Scholar]
- Li, Z. A Study on Human Behavior in the Waterscape Space of a Residential Complex in China. Ph.D. Dissertation, Kyoto University, Kyoto, Japan, 2009. [Google Scholar]
- Wang, Y.; Dai, X.; Gong, D.; Zhou, L.; Zhang, H.; Ma, W. Correlations between Urban Morphological Indicators and PM2.5 Pollution at Street-Level: Implications on Urban Spatial Optimization. Atmosphere 2024, 15, 341. [Google Scholar] [CrossRef]
- Long, Y.; Zhang, W.; Sun, N.; Zhu, P.; Yan, J.; Yin, S. Sequential Interaction of Biogenic Volatile Organic Compounds and SOAs in Urban Forests Revealed Using Toeplitz Inverse Covariance-Based Clustering and Causal Inference. Forests 2023, 14, 1617. [Google Scholar] [CrossRef]
- Yang, Y.; Xu, Y.; Duan, Y.; Yang, Y.; Zhang, S.; Zhang, Y.; Xie, Y. How Can Trees Protect Us from Air Pollution and Urban Heat? Associations and Pathways at the Neighborhood Scale. Landsc. Urban Plan. 2023, 236, 104779. [Google Scholar] [CrossRef]
- Zhang, X.; Lyu, J.; Chen, W.Y.; Chen, D.; Yan, J.; Yin, S. Quantifying the Capacity of Tree Branches for Retaining Airborne Submicron Particles. Environ. Pollut. 2022, 310, 119873. [Google Scholar] [CrossRef]
- He, S.; Wu, X.; Wang, J. Comprehensive Economic Impact Assessment of Regional Shipping Emissions: A Case Study of Shanghai, China. Mar. Pollut. Bull. 2025, 211, 117368. [Google Scholar] [CrossRef]
- Ye, J.; Chen, J.; Wen, H.; Wan, Z.; Tang, T. Emissions Assessment of Bulk Carriers in China’s East Coast-Yangtze River Maritime Network Based on Different Shipping Modes. Ocean Eng. 2022, 249, 110903. [Google Scholar] [CrossRef]
- Xu, Y.; Xiang, J.; Lv, J. Analysis of Air Quality in a Typical Mountainous County/City in Eastern China—A Case Study of Xinchang County. Energy Conserv. Environ. Prot. 2022, 3, 44–46. [Google Scholar]
- Šabanovič, A.; Matijošius, J.; Marinković, D.; Chlebnikovas, A.; Gurauskis, D.; Gutheil, J.H.; Kilikevičius, A. Experimental Setup and Machine Learning-Based Prediction Model for Electro-Cyclone Filter Efficiency: Filtering of Ship Particulate Matter Emission. Atmosphere 2025, 16, 103. [Google Scholar] [CrossRef]
- Du, W.; Chen, L.; Wang, H.; Shan, Z.; Zhou, Z.; Li, W.; Wang, Y. Deciphering Urban Traffic Impacts on Air Quality by Deep Learning and Emission Inventory. J. Environ. Sci. 2023, 124, 745–757. [Google Scholar] [CrossRef] [PubMed]
- Ou, Y.; Bao, Z.; Thomas Ng, S.; Song, W. Estimating the Effect of Air Quality on Bike-Sharing Usage in Shanghai, China: An Instrumental Variable Approach. Travel Behav. Soc. 2023, 33, 100626. [Google Scholar] [CrossRef]
- Ting, Y.-C.; Ku, C.-H.; Zou, Y.-X.; Chi, K.-H.; Soo, J.-C.; Hsu, C.-Y.; Chen, Y.-C. Characteristics and Source-Specific Health Risks of Ambient PM2.5-Bound PAHs in an Urban City of Northern Taiwan. Aerosol Air Qual. Res. 2023, 23, 230092. [Google Scholar] [CrossRef]
- Ding, C.; Sun, W.; Wang, S.; Zou, S. Analyzing the Sources of PM2.5 at a State-Controlled Atmospheric Monitoring Substation in Dalian City Using Big Data. Sci. Technol. Inf. 2023, 21, 87–90. [Google Scholar] [CrossRef]
- Jiang, W.; Gao, X.; Yan, H.; Guo, L.; Zhang, H.; Ran, Z. Temporal and Spatial Distribution Characteristics of PM2.5 and Their Relationship with Meteorological Conditions in the Coastal Area of Lianyungang. Technol. Innov. Appl. 2022, 12, 73–75. [Google Scholar] [CrossRef]
- Wang, Y.; Li, H.; Yang, W. Analysis of Ambient Air Quality Changes and Improvement Measures in Lianyungang City During the “13th Five-Year Plan” Period. Shandong Chem. Ind. 2022, 51, 219–220, 223. [Google Scholar] [CrossRef]
- Fang, X.; Gao, B.; Cui, S.; Ding, L.; Wang, L.; Shen, Y. Regional Differences in PM2.5 Environmental Efficiency and Its Driving Mechanism in Zhejiang Province, China. Atmosphere 2023, 14, 672. [Google Scholar] [CrossRef]
- Kuang, C.; Yu, W.; Yin, Y.; Han, D.; Li, S.; Kuang, J. Heterogeneity Environmental Regulation and Provincial Haze Pollution in China: An Empirical Study Based on Threshold Model. Environ. Dev. Sustain. 2023, 25, 14715–14732. [Google Scholar] [CrossRef]
- Rahaman, S.; Tu, X.; Ahmad, K.; Qadeer, A. A Real-Time Assessment of Hazardous Atmospheric Pollutants across Cities in China and India. J. Hazard. Mater. 2024, 479, 135711. [Google Scholar] [CrossRef]
- Geng, J.; Wang, J.; Huang, J.; Zhou, D.; Bai, J.; Wang, J.; Zhang, H.; Duan, H.; Zhang, W. Quantification of the Carbon Emission of Urban Residential Buildings: The Case of the Greater Bay Area Cities in China. Environ. Impact Assess. Rev. 2022, 95, 106775. [Google Scholar] [CrossRef]
- Wang, T.; Li, K.; Liu, D.; Yang, Y.; Wu, D. Estimating the Carbon Emission of Construction Waste Recycling Using Grey Model and Life Cycle Assessment: A Case Study of Shanghai. Int. J. Environ. Res. Public Health 2022, 19, 8507. [Google Scholar] [CrossRef]
- Yang, G.; Zhang, Q.; Zhao, Z.; Zhou, C. How Does the “Zero-Waste City” Strategy Contribute to Carbon Footprint Reduction in China? Waste Manag. 2023, 156, 227–235. [Google Scholar] [CrossRef]
- Liao, N.; Bolyard, S.C.; Lü, F.; Yang, N.; Zhang, H.; Shao, L.; He, P. Can Waste Management System Be a Greenhouse Gas Sink? Perspective from Shanghai, China. Resour. Conserv. Recycl. 2022, 180, 106170. [Google Scholar] [CrossRef]
- Ali, M.A.; Assiri, M.E.; Islam, M.N.; Bilal, M.; Ghulam, A.; Huang, Z. Identification of NO2 and SO2 over China: Characterization of Polluted and Hotspots Provinces. Air Qual. Atmos. Health 2024, 17, 2203–2221. [Google Scholar] [CrossRef]
- Hua, E.; Sun, R.; Feng, P.; Song, L.; Han, M. Optimizing Onshore Wind Power Installation within China via Geographical Multi-Objective Decision-Making. Energy 2024, 307, 132431. [Google Scholar] [CrossRef]
- Li, J.; Li, S.; Zeng, Y.; Zhou, X.; Zeng, L.; Liu, M.; Cao, C.; Xia, Y.; Gao, J. Cooking-Related Thermal Comfort and Carbon Emissions Assessment: Comparison between Electric and Gas Cooking in Air-Conditioned Kitchens. Build. Environ. 2024, 265, 111992. [Google Scholar] [CrossRef]
- Wei, F.; Walls, W.D.; Zheng, X.; Li, G. Evaluating Environmental Benefits from Driving Electric Vehicles: The Case of Shanghai, China. Transp. Res. Part D Transp. Environ. 2023, 119, 103749. [Google Scholar] [CrossRef]
- Zhang, S.; Jiang, Y.; Zhang, S.; Choma, E.F. Health Benefits of Vehicle Electrification through Air Pollution in Shanghai, China. Sci. Total Environ. 2024, 914, 169859. [Google Scholar] [CrossRef]
- Dai, W.; Wang, S.; Zhang, S.; Zhu, J.; Gu, C.; Sun, Z.; Xue, R.; Zhou, B. A New Portable Open-Path Instrument for Ambient NH3 and on-Road Emission Measurements. J. Environ. Sci. 2024, 136, 606–614. [Google Scholar] [CrossRef]
- Wu, C.; Lv, S.; Wang, F.; Liu, X.; Li, J.; Liu, L.; Zhang, S.; Du, W.; Liu, S.; Zhang, F.; et al. Ammonia in Urban Atmosphere Can Be Substantially Reduced by Vehicle Emission Control: A Case Study in Shanghai, China. J. Environ. Sci. 2023, 126, 754–760. [Google Scholar] [CrossRef] [PubMed]
- Ji, A.; Guan, J.; Zhang, S.; Ma, X.; Jing, S.; Yan, G.; Liu, Y.; Li, H.; Zhao, H. Environmental and Economic Assessments of Industry-Level Medical Waste Disposal Technologies—A Case Study of Ten Chinese Megacities. Waste Manag. 2024, 174, 203–217. [Google Scholar] [CrossRef] [PubMed]
- Guo, H.; Zhou, F.; Zhang, Y.; Yang, Z. Quantitative Analysis of Sulfur Dioxide Emissions in the Yangtze River Economic Belt from 1997 to 2017, China. Int. J. Environ. Res. Public Health 2022, 19, 10770. [Google Scholar] [CrossRef] [PubMed]
- Ren, H.; Dong, W.; Zhang, Q.; Cheng, J. Identification of Priority Pollutants at an Integrated Iron and Steel Facility Based on Environmental and Health Impacts in the Yangtze River Delta Region, China. Ecotoxicol. Environ. Saf. 2023, 264, 115464. [Google Scholar] [CrossRef]
- Zhu, J.; Guo, B.; Qie, F.; Li, X.; Zhao, X.; Rong, J.; Zong, B. A Sustainable Integration of Removing CO2/NO and Producing Biomass with High Content of Lipid/Protein by Microalgae. J. Energy Chem. 2022, 73, 13–25. [Google Scholar] [CrossRef]
- Zhou, J.; Bai, X.; Tian, J. Study on the Impact of Electric Power and Thermal Power Industry of Beijing–Tianjin–Hebei Region on Industrial Sulfur Dioxide Emissions—From the Perspective of Green Technology Innovation. Energy Rep. 2022, 8, 837–849. [Google Scholar] [CrossRef]
- He, T.; Qian, X.; Huang, J.; Li, G.; Guo, X. A Mediation Analysis of Meteorological Factors on the Association between Ambient Carbon Monoxide and Tuberculosis Outpatients Visits. Front. Public Health 2025, 13, 1526325. [Google Scholar] [CrossRef]
- Xing, C.; Liu, C.; Lin, J.; Tan, W.; Liu, T. VOCs Hyperspectral Imaging: A New Insight into Evaluate Emissions and the Corresponding Health Risk from Industries. J. Hazard. Mater. 2024, 461, 132573. [Google Scholar] [CrossRef]
- Zhang, Z.; Guo, J.; Zhang, H.; Xiong, Y.; Li, J.; Wu, K.; He, W. Research on Real-Time Self-Calibration Method for SO2 UV Cameras. Acta Opt. Sin. 2023, 43, 1228005. [Google Scholar] [CrossRef]
- Shifting from End-of-Pipe Supervision to Whole-Process Control: Effectively Enhancing the Level of Atmospheric Environmental Governance—Ningbo Municipal Bureau of Ecology and Environment, Zhenhai Branch. Ningbo Commun. 2023, 8, 74–75.
- Sun, T.; Luo, Y.; Zhang, Z. Collaborative Governance of Air Pollution Caused by Energy Consumption in the Yangtze River Delta Urban Agglomeration under Low-Carbon Constraints: Efficiency Measurement and Spatial Empirical Testing. Water Air Soil Pollut. 2023, 234, 566. [Google Scholar] [CrossRef]
- Xie, S. Research on Ozone Characteristics and Control Strategy Methods in Longwen District, Zhangzhou City, Fujian Province. Ecol. Resour. 2024, 12, 22–24. [Google Scholar]
- Zhao, S.; Zhao, D.; Song, Q. Comparative Lifecycle Greenhouse Gas Emissions and Their Reduction Potential for Typical Petrochemical Enterprises in China. J. Environ. Sci. 2022, 116, 125–138. [Google Scholar] [CrossRef] [PubMed]
- Qu, Y.; Li, J.; Wang, S. Green Total Factor Productivity Measurement of Industrial Enterprises in Zhejiang Province, China: A DEA Model with Undesirable Output Approach. Energy Rep. 2022, 8, 307–317. [Google Scholar] [CrossRef]
- Mu, H.; Hou, X.; Wu, Z.; Li, J.; Wang, W.; Lu, M.; Liu, X.; Yao, Z. Pollution Characteristics and Ecological Impact of Screening Analysis of Fishing Port Sediments from Dalian, North China. Environ. Health 2024, 2, 702–711. [Google Scholar] [CrossRef] [PubMed]
- Chen, Y.; Yang, K.; Yang, M.; Lu, S.; Zhu, Y.; Xu, L.; Qian, M.; Shi, L. Screening of Priority Pollutants and Discussion on Coordinated Monitoring in the Yangtze River Delta Eco-Green Integration Demonstration Zone. Resour. Environ. Yangtze Basin 2022, 31, 358–365. [Google Scholar]
- Huang, M. Water Quality Assessment and Pollution Prevention Countermeasures for Huashanxi in Pinghe County. Strait Sci. 2024, 3, 80–83. [Google Scholar]
- Hu, L.; Jia, G.; Zhang, L. Water Quality Assessment and Pollution Characteristic Analysis of Reservoir-Type Water Sources in Dalian City. Green Sci. Technol. 2024, 26, 64–70. [Google Scholar]
- Qiu, J. Comprehensive Evaluation and Analysis of Water Environmental Quality in Major River Systems in the Shanghai Area. Des. Water Resour. Hydropower Eng. 2025, 44, 13–16. [Google Scholar] [CrossRef]
- Sun, C.; Wang, X.; Qiao, X. Multimedia Fate Simulation of Mercury in a Coastal Urban Area Based on the Fugacity/Aquivalence Method. Sci. Total Environ. 2024, 915, 170084. [Google Scholar] [CrossRef]
- Wang, Q.; Xu, H.; Gan, S.; Sun, R.; Zheng, Y.; Craig, N.J.; Sheng, W.; Li, J.-Y. Antibiotics and Endocrine Disrupting Chemicals in Effluent from Wastewater Treatment Plants of a Mega-City Affected the Water Quality of Juvenile Chinese Sturgeon Habitat: Upgrades to Wastewater Treatment Processes Are Needed. Mar. Pollut. Bull. 2025, 215, 117840. [Google Scholar] [CrossRef]
- Li, H.; Jin, W.; Zhang, W.; Hu, F.; Ye, J. Research on Comprehensive Treatment of Rural Domestic Sewage in China. Strateg. Study CAE 2022, 24, 154–160. [Google Scholar] [CrossRef]
- Zhou, H.; Jiang, L.; Xue, S. Analysis of Influent Fluctuation and Operation Strategy of a Wastewater Treatment Plant in Shanghai During the Silent Management Period. China Water Wastewater 2022, 38, 1–7. [Google Scholar] [CrossRef]
- Shi, Y.; Zhan, Q.; Zhang, L.; Wang, M.; Ye, H.; Huang, X.; Yang, G.; Cai, Y. Comparison of the Capacity and Characteristics of Representative Floating Plants for Removing Heavy Metals in Phytoremediation. Asian J. Ecotoxicol. 2022, 17, 316–325. [Google Scholar]
- Shi, Y.; Zhan, Q.; Zhang, L.; Wang, M.; Wu, D.; Lou, X.; Cai, Y. Study on the Prevention and Remediation Effect of Floating Plants on Heavy Metal Pollution in Freshwater Aquatic Products—Using Silver Crucian Carp as a Model. Qual. Saf. Agro-Prod. 2022, 1, 83–89. [Google Scholar]
- Liu, S.; Sun, F.; Ji, Y. Analysis of Spatiotemporal Distribution of Suspended Solids and Tidal Influence in Shanghai’s Major Rivers and Lakes. Water Resour. Prot. 2025, 41, 178–185. [Google Scholar]
- Jiang, L.; Chen, M.; Huang, Y.; Peng, J.; Zhao, J.; Chan, F.; Yu, X. Effects of Different Treatment Processes in Four Municipal Wastewater Treatment Plants on the Transport and Fate of Microplastics. Sci. Total Environ. 2022, 831, 154946. [Google Scholar] [CrossRef]
- Perez, C.N.; Carré, F.; Hoarau-Belkhiri, A.; Joris, A.; Leonards, P.E.G.; Lamoree, M.H. Innovations in Analytical Methods to Assess the Occurrence of Microplastics in Soil. J. Environ. Chem. Eng. 2022, 10, 107421. [Google Scholar] [CrossRef]
- Ding, Q.; Wang, H.; Yu, D.; Song, J.; Zhang, G.; Wang, Y. Basic Data Platform for Environmental Capacity and Carrying Capacity Calculation of Soil Organic Pollutants in Ningbo. J. Agro-Environ. Sci. 2024, 43, 2604–2614. [Google Scholar]
- Guo, Y.; Lin, K.; Gao, X.; Zheng, Q.; Zhou, T.; Zhao, Y. Disinfection Efficacy of Slightly Acidic Electrolyzed Water on Microorganisms: Application in Contaminated Waste Sorting Rooms across Varied Scenarios. J. Clean. Prod. 2024, 467, 142938. [Google Scholar] [CrossRef]
- Li, C.; Ling, L.; Tan, J.; Lin, X.; Wang, H.; Sun, B.; Li, Z. Challenges, Breakthroughs, and Prospects of Environmental DNA Technology in Aquatic Biological Monitoring. J. Shanghai Ocean Univ. 2023, 32, 564–574. [Google Scholar]
- Hu, L.; Xue, J.; Wu, H. Composition and Distribution of Bacteria, Pathogens, and Antibiotic Resistance Genes at Shanghai Port, China. Water 2024, 16, 2569. [Google Scholar] [CrossRef]
- Zhao, H.; Li, X.; Shen, X. Monitoring, Evaluation, and Prevention Measures of Road Traffic Noise in Areas Outside the Central Urban District of Dalian. Environ. Prot. Circ. Econ. 2023, 43, 62–64. [Google Scholar]
- Zhou, Y. Practice of Urban Acoustic Environmental Protection—A Case Study of Environmental Noise Control in Shanghai. China Environ. Prot. Ind. 2022, 6, 25–29. [Google Scholar]
- Duan, D.; Leng, P.; Li, X.; Mao, G.; Wang, A.; Zhang, D. Characteristics and Occupational Risk Assessment of Occupational Silica-Dust and Noise Exposure in Ferrous Metal Foundries in Ningbo, China. Front. Public Health 2023, 11, 1049111. [Google Scholar] [CrossRef]
Disclaimer/Publisher’s Note: The statements, opinions and data contained in all publications are solely those of the individual author(s) and contributor(s) and not of MDPI and/or the editor(s). MDPI and/or the editor(s) disclaim responsibility for any injury to people or property resulting from any ideas, methods, instructions or products referred to in the content. |
© 2025 by the authors. Licensee MDPI, Basel, Switzerland. This article is an open access article distributed under the terms and conditions of the Creative Commons Attribution (CC BY) license (https://creativecommons.org/licenses/by/4.0/).











































