Validating a Decision-Support Framework for Optimal Calf Weaning in South African Beef Systems Using the Delphi Technique
Abstract
1. Introduction
2. Materials and Methods
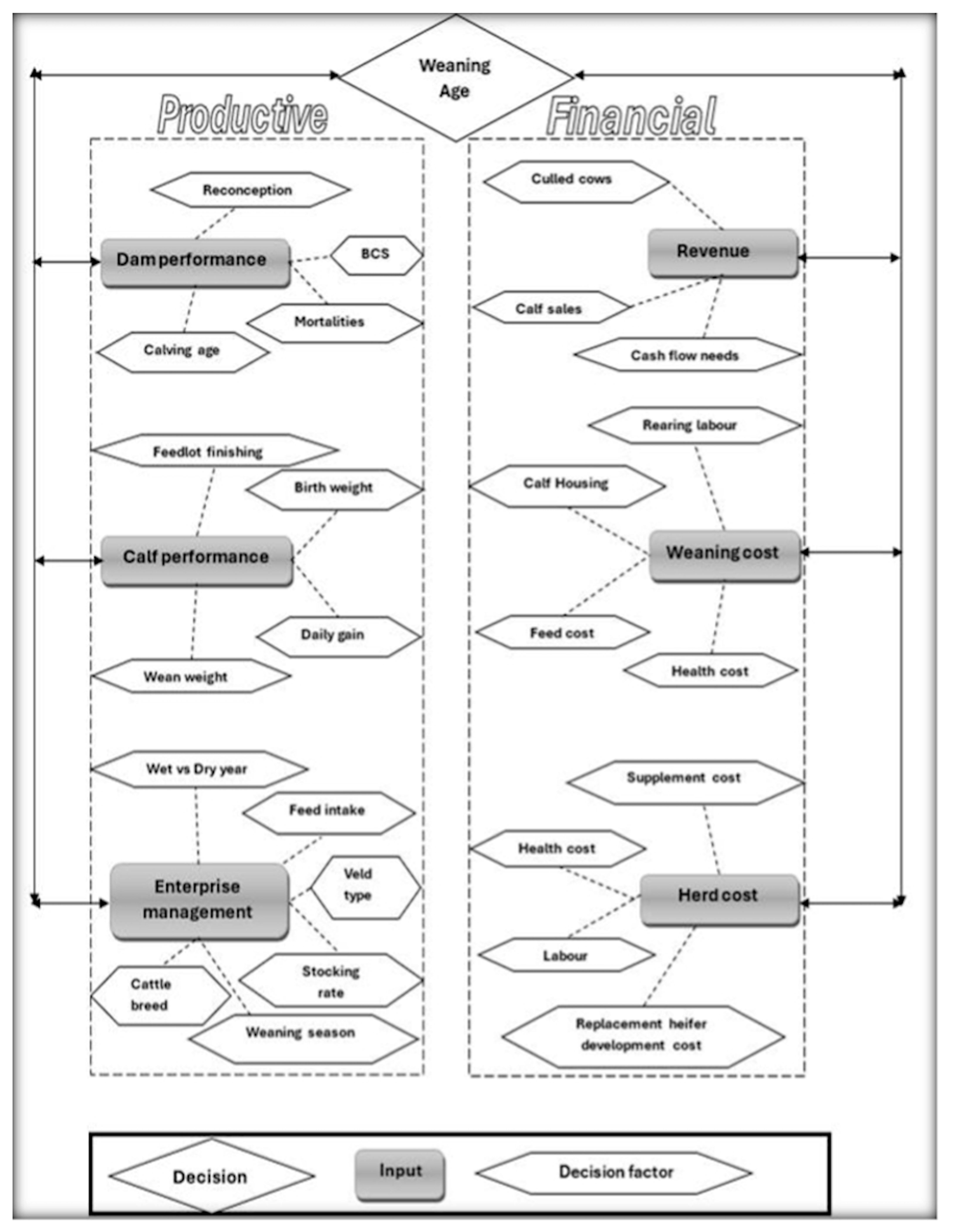
2.1. The Proposed Calf Weaning Framework (Figure 1)

2.2. Validating the Framework Using the Delphi Technique
2.3. Delphi Data Collection and Obtaining Consensus Among Experts
- Conducted independent research in beef cattle production and breeding.
- Authored and published peer-reviewed research articles on livestock production or cattle breeding.
- Possessed at least 10 years of industry experience in beef cattle management, breeding, or genomic selection.
- Held a leadership role in a livestock producer association or advisory board related to cattle production.
- Contributed to developing or implementing livestock policies, management strategies, or genetic improvement programs.
- Provided expert consultation or advisory services to cattle producers on breeding, nutrition, or herd management.
2.4. The Delphi Questionnaire
- Conception rate of dams after weaning at a particular age (early or conventional);
- The mortality rate of calves after weaning at a specific age (early or conventional);
- Calving age of the dam;
- Birth weight of the calf;
- Average Daily Gain (ADG) of the calf after weaning at a particular age (early or conventional);
- Weaning weight of the calf after weaning at a particular age (early or conventional);
- The objective of the farmer is to finish calves in the feedlot (feedlot finishing);
- Feed intake and Feed Conversion Ratio (FCR) of calves after weaning at a particular age (early or conventional);
- Body Condition Score (BCS) dams after calving and weaning at a particular age (early or conventional);
- Stocking rate provisioned by a particular weaning age;
- Weaning season (summer vs. autumn weaning);
- Rainfall (wet vs. dry year of production).
- Revenue generated from calf sales after weaning at a particular age (early or conventional);
- Revenue generated from culled cow sales after weaning at a particular age (early or conventional);
- Calf labor cost associated with a particular weaning age (early or conventional);
- Calf feed cost associated with a particular weaning age (early or conventional);
- Calf health cost associated with a particular weaning age (early or conventional);
- Calf housing cost associated with a particular weaning age (early or conventional);
- Supplement cost of herd pre- and post-weaning;
- Health cost of herd pre- and post-weaning;
- Labor cost of herd pre- and post-weaning;
- Cost of developing replacement heifers after weaning them at a particular age (early or conventional).
2.5. Establishing a Relative Importance Index of Framework Factors
3. Results and Discussion
- Weaning weight of the calf (4.7)—a critical determinant of calf readiness for weaning and subsequent growth performance.
- Conception rate of dams after weaning at a specific calf age (4.5)—reflecting the impact of weaning timing on reproductive efficiency.
- Body Condition Score (BCS) of the dam (4.2)—indicating the dam’s nutritional status and ability to conceive post-weaning.
- Calving age of the dam (4.0)—highlighting the influence of maternal age on weaning management and herd productivity.
- Revenue generated from weaned calves.
- Calf feed costs.
- Calf health costs.
- 1.
- Cattle Breed
- 2.
- Enterprise Cash Flow Needs
- 3.
- Veld Type
4. Conclusions
- On-farm trials comparing the financial and reproductive outcomes of early vs. conventional weaning, using the framework factors to guide decisions across different contexts.
- Case studies applying the framework to emerging or smallholder beef enterprises to assess its usability and impact on herd improvement and resilience.
- Testing the framework’s adaptability under different climatic zones (e.g., arid Northern Cape vs. higher-rainfall KwaZulu-Natal) to measure performance variability and guide region-specific refinements.
- Longitudinal studies measuring long-term effects of framework-guided decisions on dam longevity, calf productivity, and replacement heifer development.
5. Limitations of the Study
Author Contributions
Funding
Institutional Review Board Statement
Informed Consent Statement
Data Availability Statement
Conflicts of Interest
References
- Whalin, L.; Weary, D.M.; von Keyserlingk, M. Understanding behavioral development of calves in natural settings to inform calf management. Animals 2021, 11, 2446. [Google Scholar] [CrossRef] [PubMed]
- Wade, C.M.; Claffey, A.; Doyle, R.E. Animal welfare considerations in sustainable livestock farming. Animals 2019, 9, 962. [Google Scholar]
- Meagher, R.K.; Beaver, A.; Weary, D.M.; von Keyserlingk, M.A.G. Invited review: A systematic review of the effects of 599 prolonged cow-calf contact on behavior, welfare, and productivity. J. Dairy Sci. 2019, 102, 5765–5783. [Google Scholar] [CrossRef]
- Camargo, V.; Amir, T.G.S.; Pereira, G.R.; Texaira, O. Bioeconomic assessment of three ages at weaning in cow-calf systems. Livest. Sci. 2022, 267, 105032. [Google Scholar] [CrossRef]
- Mahendran, S.A.; Wathes, D.C.; Booth, R.E.; Blackie, N. Effects of the individual and pair housing of calves on long-term heifer production on a UK commercial dairy farm. Animals 2024, 14, 125. [Google Scholar] [CrossRef]
- Welk, A.; Neave, H.W.; Jensen, M.B. Invited review: The effect of weaning practices on dairy calf performance, behavior, and health—A systematic review. J. Dairy Sci. 2024, 107, 5237–5258. [Google Scholar] [CrossRef]
- Du Toit, C.J.; Meissner, H.H.; Van Niekerk, W.A. Direct methane and nitrous oxide emissions of South African dairy and beef cattle. S. Afr. J. Anim. Sci. 2013, 43, 208–211. [Google Scholar] [CrossRef]
- Arthington, J.D.; Minton, J.E. The effect of early calf weaning on feed intake, growth, and postpartum interval in thin, Brahman-crossbred primiparous cows. Prof. Anim. Sci. 2004, 20, 34–38. [Google Scholar] [CrossRef]
- Meyer, T.L.; Stalker, L.A.; Volesky, J.D.; Adams, D.C.; Funston, R.N.; Klopfenstein, T.J.; Schacht, W.H. Technical note: Estimating beef-cattle forage demand: Evaluating the animal unit concept. Prof. Anim. Sci. 2012, 28, 664–669. [Google Scholar] [CrossRef]
- Ahloy-Dallaire, J.; Espinosa, J.; Mason, G. Play and optimal welfare: Does play indicate the presence of positive affective states? Behav. Process. 2018, 156, 3–15. [Google Scholar] [CrossRef]
- Julien, D.J.; Tess, M.W. Effects of breeding date, weaning date, and grazing season length on the profitability of cow-calf production systems in southeastern Montana. J. Anim. Sci. 2002, 80, 1462–1469. [Google Scholar] [CrossRef] [PubMed]
- Taylor, J.K.; Stanko, R.L.; Rhoades, R.; McCuistion, K.C.; Mathis, C.; Machen, R.; Turner, B.L. Can early weaning calves of first-calf heifers improve long-term herd and financial performance in a vertically integrated beef production system? A study application using system dynamics. Appl. Anim. Sci. 2021, 38, 183–199. [Google Scholar] [CrossRef]
- Berger, H.; Bilotto, F.; Bell, L.W.; Machado, C.F. Feed-based intervention in a cow-calf system in the flooding pampas of Argentina: 2. Estimation of the marginal value of additional feed. Agric. Syst. 2017, 158, 68–77. [Google Scholar] [CrossRef]
- Jammer, B.D.; Lombard, W.A.; Jordaan, H. An Integrated Weaning Age Decision-Making Framework for Optimal Weaning by South African Beef Cattle Producers. Front. Anim. Sci. 2024, in press. [Google Scholar]
- Carroll, C.; Booth, A.; Cooper, K. A worked example of “best fit” framework synthesis: A systematic review of views concerning taking some potential chemopreventive agents. BMC Med. Res. Methodol. 2011, 11, 29. [Google Scholar] [CrossRef] [PubMed]
- Inglis, A. Approaches to the Validation of Quality Frameworks for E-Learning. Qual. Assur. Educ. 2008, 16, 347–362. [Google Scholar] [CrossRef]
- Avella, J.R. Delphi Panels: Research design, procedures, advantages, and challenges. Int. J. Dr. Stud. 2016, 11, 305–321. [Google Scholar] [CrossRef]
- Hsu, C.; Sandford, B.A. The Delphi technique: Making sense of consensus. Pract. Assess. Res. Eval. 2007, 12, 10. [Google Scholar]
- Wilson, A.; Averis, A.; Walsh, K. The influences on and experiences of becoming nurse entrepreneurs: A Delphi study. Int. J. Nurs. Pract. 2003, 9, 236–245. [Google Scholar] [CrossRef]
- Polanyi, M. The Tacit Dimension; Doubleday; The University of Chicago Press: New York, NY, USA, 1966. [Google Scholar]
- Morgan, P.J.; Lam-McCulloch, J.; Herold-McIlroy, J.; Tarshis, J. Simulation performance checklist generation using the Delphi technique. Can. J. Anaesth. 2007, 54, 992–997. [Google Scholar] [CrossRef]
- Arthur, C.; Levett-Jones, T.; Kable, A. Quality indicators for the design and implementation of simulation experiences: A Delphi study. Nurse Educ. Today 2013, 33, 1357–1361. [Google Scholar] [CrossRef] [PubMed]
- Dalkey, N.C.; Helmer, O. An experimental application of the Delphi method to the use of experts. Manag. Sci. 1963, 9, 458–467. [Google Scholar] [CrossRef]
- Skulmoski, G.J.; Hartman, F.T.; Krahn, J. The Delphi Method for Graduate Research. J. Inf. Technol. Educ. Res. 2007, 6, 1–21. [Google Scholar] [CrossRef] [PubMed]
- Goodman, C.M. The Delphi technique: A critique. J. Adv. Nurs. 1987, 12, 729–734. [Google Scholar] [CrossRef] [PubMed]
- Okoli, C.; Pawlowski, S.D. The Delphi method as a research tool: An example, design considerations, and applications. Inf. Manag. 2004, 42, 15–29. [Google Scholar] [CrossRef]
- Boulkedid, R.; Abdoul, H.; Loustau, M.; Sibony, O.; Alberti, C. Using and Reporting the Delphi Method for Selecting Healthcare Quality Indicators: A Systematic Review. PLoS ONE 2011, 6, 20476. [Google Scholar] [CrossRef]
- Thangaratinam, S.; Redman, C.W.E. The Delphi Technique. Obstet. Gynaecol. 2005, 7, 120–125. [Google Scholar] [CrossRef]
- Loughlin, K.G.; Moore, L.F. Using Delphi to achieve congruent objectives and activities in a pediatrics department. Acad. Med. 1979, 54, 101–106. [Google Scholar] [CrossRef]
- Seagle, E.; Iverson, M. Characteristics of the turfgrass industry in 2020: A Delphi study with implications for agricultural education programs. South. J. Agric. Econ. 2002, 52, 1–13. [Google Scholar]
- von der Gracht, H.A. Consensus measurement in Delphi studies: Review and implications for future quality assurance. Technol. Forecast. Soc. Change 2012, 79, 1525–1536. [Google Scholar] [CrossRef]
- Zinn, J.; Zalokowski, A.; Hunter, L. Identifying indicators of laboratory management performance: A multiple constituency approach. Health Care Manag. Rev. 2001, 26, 40–53. [Google Scholar] [CrossRef] [PubMed]
- English, J.M.; Kernan, G.L. The prediction of air travel and aircraft technology to the year 2000 using the Delphi method. Transp. Res. Rec. 1976, 10, 1–8. [Google Scholar] [CrossRef]
- Grobbelaar, S.S. R&D in the National System of Innovation: A System Dynamics Model. Ph.D. Thesis, University of Pretoria, Pretoria, South Africa, 2006. [Google Scholar]
- Peter, F.K.; Paul, O.; Holt, G.D.; Harris, F.C. Factors influencing construction time and cost overruns on high-rise projects in Indonesia. Constr. Manag. Econ. 1997, 15, 83–94. [Google Scholar] [CrossRef]
- Vaz, R.Z.; Cerdótes, L.; Nuñez, A.J.C.; Sartori, D.B.S.; Pacheco, R.F.; da Silva, H.R.; Bethancourt-Garcia, J.A.; Restle, J. Body mass index at calving on performance and efficiency of Charolais cow herds. Trop. Anim. Health Prod. 2022, 54, 168. [Google Scholar] [CrossRef]
- Mapiye, C.; Dzama, K.; Chimonyo, M. Sustainable beef production in South Africa: Is it attainable under current resource constraints? Trop. Anim. Health Prod. 2021, 53, 1–14. [Google Scholar]
- Scholtz, M.M.; Maiwashe, A.; Theunissen, A. Opportunities for beef production in developing countries of Southern Africa. S. Afr. J. Anim. 2008, 38, 92–98. [Google Scholar]
- Smit, M.; Malan, P.; Deacon, F.; Smith, N. Response of herbaceous vegetation in the southern Kalahari following a prolonged drought. J. Arid. Environ. 2004, 222, 105157. [Google Scholar] [CrossRef]
- Savage, G.E. Net Returns to Alternative Weaning Dates in Beef Cow-Calf Operations. Master’s Thesis, The University of Tennessee, Knoxville, TN, USA, 2011. [Google Scholar]
- Tatham, A.T.; Hollier, B.; Wimalasuriya, R. Early weaning theory and enterprise benefits for beef cattle. Anim. Prod. 2004, 25, 180–183. [Google Scholar]
- Hudson, M.D.; Winterholler, S.J.; Krehbiel, C.R.; Wed, C.E.; Lalman, D. Comparison of two weaning dates and finishing systems on feedlot performance, carcass characteristics, and enterprise profitability of fall-born steers. Prof. Anim. Sci. 2010, 26, 222–229. [Google Scholar] [CrossRef]
- Mare, F.A. The Water-Economy Nexus of Beef is Produced from Different Breeds of Cattle. Ph.D. Thesis, University of the Free State, Bloemfontein, South Africa, 2018. [Google Scholar]
- Knierim, U.; Wicklow, D.; Ivemeyer, S.; Möller, D. A framework for the socio-economic evaluation of rearing systems of dairy calves with or without contact. J. Dairy Res. 2020, 87, 128–132. [Google Scholar] [CrossRef]
- Linstone, H.A.; Turoff, M. The Delphi Method: Techniques and Applications; University of Michigan: Ann Arbor, MI, USA, 2002; pp. 3–5. [Google Scholar]
- Szipilko, D. The use of Delphi method in the process of building a tourism development strategy in the region. Econ. Manag. 2014, 4, 329–340. [Google Scholar]
- Keeney, S.; Hasson, F.; McKenna, H. Consulting the oracle: Ten lessons from using the Delphi technique in nursing research. J. Adv. Nurs. 2006, 53, 205–212. [Google Scholar] [CrossRef] [PubMed]
- Powell, C. The Delphi technique: Myths and realities. J. Adv. Nurs. 2003, 41, 376–382. [Google Scholar] [CrossRef] [PubMed]
- Guimaraes, H.P.S.; Madalena, F.E.; Cezar, I.M. Comparative economics of Holstein/F1dairy female production and conventional beef cattle suckler herds—A simulation study. Agric. Syst. 2006, 88, 111–124. [Google Scholar] [CrossRef]
- Johanson, J.M.; Berger, P.J. Birth Weight as a Predictor of Calving Ease and Perinatal Mortality in Holstein Cattle. J. Dairy Sci. 2003, 86, 3745–3755. [Google Scholar] [CrossRef]






| Coefficient of Variation | Decision Rule |
|---|---|
| 0 ≤ V ≤ 0.5 | A good degree of consensus, no additional round |
| 0.5 < V < 0.8 | Less than satisfactory consensus, possible need for another round |
| 0.8 ≤ V | There is a poor degree of consensus regarding, need for an additional round |
| Standard Deviation | Level of Consensus Achieved |
|---|---|
| 0 ≤ X ≤ 1 | High level |
| 1.1 ≤ X ≤ 1.49 | Reasonable/fair level |
| 1.5 ≤ X ≤ 2 | Low level |
| 2.1 ≤ X | Non-consensus |
| Factor | Average | SD | Mode | Median | Level of Consensus |
|---|---|---|---|---|---|
| Productive factors | |||||
| Dam conception rate | 4.7 | 0.67 | 5 | 5 | High |
| Calf mortality rate | 3.7 | 1.52 | 5 | 4 | Low |
| Calving age of the dam | 4.1 | 0.73 | 4 | 4 | High |
| Birth weight of the calf | 2.5 | 1.08 | 3 | 3 | Reasonable/Fair |
| Average Daily Gain (ADG) of the calf | 3.9 | 1.19 | 5 | 4 | Reasonable/Fair |
| Weaning weight of the calf | 4.7 | 0.48 | 5 | 5 | High |
| Feedlot finishing | 3.2 | 1.35 | 3 | 3 | Reasonable/Fair |
| Feed intake and Feed Conversion Ratio (FCR) | 3.5 | 0.85 | 3 | 3.5 | High |
| Body Condition Score (BCS) dams | 4.1 | 0.99 | 5 | 4.5 | High |
| Stocking rate | 3.1 | 0.94 | 4 | 3 | High |
| Weaning season | 3.7 | 0.82 | 3 | 3.5 | High |
| Wet vs. dry year of production | 4 | 0.94 | 3 | 4 | High |
| Financial factors | |||||
| Revenue generated from calf sales | 4.4 | 1.10 | 5 | 5 | Reasonable/Fair |
| Revenue generated from culled cows | 3.8 | 0.97 | 4 | 4 | High |
| Calf labor cost | 3.3 | 1.11 | 3 | 3 | Reasonable/Fair |
| Calf feed cost | 4 | 1.32 | 5 | 4 | Reasonable/Fair |
| Calf health cost | 4.1 | 0.86 | 5 | 5 | High |
| Calf housing cost | 3.1 | 1.43 | 1 | 3 | Reasonable/Fair |
| Supplement cost of herd | 3.6 | 1.32 | 3 | 4 | Reasonable/Fair |
| Health cost of herd | 3.7 | 1.65 | 5 | 4 | Low |
| Labor cost of herd | 2.9 | 1.27 | 3 | 3 | Reasonable/Fair |
| Cost of developing replacement heifers | 4 | 1.5 | 5 | 5 | Low |
| Factor | Average | SD | Mode | Median | Consensus Level |
|---|---|---|---|---|---|
| Newly identified factors from round 1 | |||||
| Cattle breed | 4 | 1.3 | 4 | 4 | Reasonable/Fair |
| Cashflow needs | 3.1 | 1.4 | 3 | 3 | Reasonable/Fair |
| Veld type | 4.4 | 0.7 | 5 | 4.5 | High |
| Production Factor | RII Value | Factor Importance Rank |
|---|---|---|
| Weaning weight of the calf | 0.94 | 1 |
| Dam conception rate | 0.95 | 2 |
| Calving age at the dam | 0.83 | 3 |
| Veld type | 0.82 | 4 |
| Body Condition Score | 0.81 | 5 |
| Wet vs. dry year of production | 0.80 | 6 |
| Calf Average Daily Gain | 0.78 | 7 |
| Weaning season | 0.75 | 8 |
| Calf mortality rate | 0.74 | 9 |
| Cattle breed | 0.71 | 10 |
| Feed intake and Feed Conversion Ratio | 0.70 | 11 |
| Feedlot finishing | 0,64 | 12 |
| Stocking rate | 0.62 | 13 |
| Birth weight of the calf | 0.5 | 14 |
| Production Factor | RII Value | Factor Importance Rank |
|---|---|---|
| Revenue generated from calf sales | 0.90 | 1 |
| Cost of developing replacement heifers | 0.82 | 2 |
| Calf health cost | 0.80 | 3 |
| Calf feed cost | 0.77 | 4 |
| Herd health cost | 0.76 | 5 |
| Revenue generated from culled cow sales | 0.75 | 6 |
| Calf feed cost | 0.74 | 7 |
| Calf labor cost | 0.68 | 8 |
| Calf housing cost | 0.62 | 9 |
| Herd labor cost | 0.60 | 10 |
| Cash flow needs | 0.58 | 11 |
Disclaimer/Publisher’s Note: The statements, opinions and data contained in all publications are solely those of the individual author(s) and contributor(s) and not of MDPI and/or the editor(s). MDPI and/or the editor(s) disclaim responsibility for any injury to people or property resulting from any ideas, methods, instructions or products referred to in the content. |
© 2025 by the authors. Licensee MDPI, Basel, Switzerland. This article is an open access article distributed under the terms and conditions of the Creative Commons Attribution (CC BY) license (https://creativecommons.org/licenses/by/4.0/).
Share and Cite
Jammer, B.D.; Lombard, W.A.; Jordaan, H. Validating a Decision-Support Framework for Optimal Calf Weaning in South African Beef Systems Using the Delphi Technique. Sustainability 2025, 17, 4153. https://doi.org/10.3390/su17094153
Jammer BD, Lombard WA, Jordaan H. Validating a Decision-Support Framework for Optimal Calf Weaning in South African Beef Systems Using the Delphi Technique. Sustainability. 2025; 17(9):4153. https://doi.org/10.3390/su17094153
Chicago/Turabian StyleJammer, Brent Damian, Willem Abraham Lombard, and Henry Jordaan. 2025. "Validating a Decision-Support Framework for Optimal Calf Weaning in South African Beef Systems Using the Delphi Technique" Sustainability 17, no. 9: 4153. https://doi.org/10.3390/su17094153
APA StyleJammer, B. D., Lombard, W. A., & Jordaan, H. (2025). Validating a Decision-Support Framework for Optimal Calf Weaning in South African Beef Systems Using the Delphi Technique. Sustainability, 17(9), 4153. https://doi.org/10.3390/su17094153

