Be Smart, but Not Humanless? Prioritizing the Improvement of Service Attributes in Smart Hotels Based on an Online Reviews-Driven Method
Abstract
1. Introduction
2. Literature Review
2.1. Smart Hotels
2.2. Service Attribute Improvement Priority
2.3. Text Analysis of Online Reviews
2.3.1. Attribute Extraction
2.3.2. Sentiment Analysis
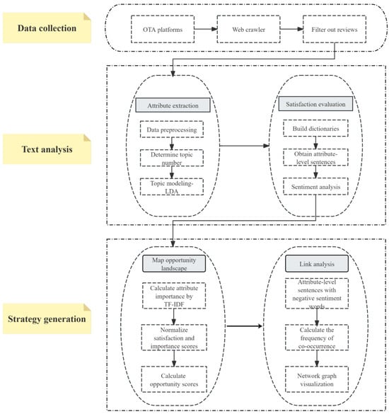
3. Methodology
3.1. Research Framework
3.2. Data Collection
3.3. Topic Modeling Approach
3.4. Dictionary-Based Sentiment Analysis
3.5. Opportunity Algorithm
3.6. Link Analysis of Dissatisfaction Factors and Hotel Attributes
4. Findings
4.1. LDA Results
4.2. Computing Satisfaction Degree of Smart Hotel Attributes
4.3. Improvement Strategy Generation
4.3.1. Opportunity Landscape Map
4.3.2. Specific Improvement Directions
5. Discussion and Conclusions
5.1. Discussion
5.2. Theoretical Implications
5.3. Managerial Implications
5.4. Limitations and Future Research
Author Contributions
Funding
Institutional Review Board Statement
Informed Consent Statement
Data Availability Statement
Conflicts of Interest
Appendix A
Appendix A.1
| Po. | Ne. | Sen | ||
|---|---|---|---|---|
| Space | 409 | 281 | 2.0035 | |
| Window | 303 | 174 | 1.9718 | |
| Air Conditioner | 225 | 49 | 2.9571 | |
| Design | 154 | 91 | 1.6478 | |
| Bedroom | Light | 146 | 154 | 1.2603 |
| Refrigerator | 114 | 185 | 0.9167 | |
| Sleep | 103 | 91 | 1.3266 | |
| Bedding | 91 | 115 | 0.9731 | |
| Soundproofing | 87 | 69 | 2.1071 | |
| Table | 85 | 82 | 1.2087 | |
| 1717 | 1291 | 1.63727 | ||
| Bathroom | 352 | 332 | 1.351 | |
| Shower | 431 | 233 | 1.829 | |
| Towel | 162 | 144 | 1.8505 | |
| Bathtub | 99 | 70 | 1.9034 | |
| Bathroom | Hot Water | 60 | 52 | 1.4545 |
| Shampoo | 74 | 16 | 2.1732 | |
| Hairdryer | 66 | 24 | 1.7288 | |
| Close Stool | 50 | 43 | 1.8727 | |
| Washroom | 30 | 33 | 1.4321 | |
| Body Lotion | 39 | 12 | 2.973 | |
| 1363 | 959 | 1.85682 | ||
| Check-In | 2590 | 844 | 2.4723 | |
| Staff | 2065 | 499 | 2.7184 | |
| Room Service | 1812 | 329 | 4.0248 | |
| Front Desk | 627 | 348 | 2.4092 | |
| Human Service | Check-Out | 645 | 317 | 2.2591 |
| Luggage | 349 | 86 | 3.5775 | |
| Waiter | 107 | 62 | 2.799 | |
| Reservation | 74 | 39 | 2.5969 | |
| Treatment | 62 | 45 | 2.392 | |
| Response | 96 | 6 | 3.9167 | |
| 8427 | 2575 | 2.91659 | ||
| Price | 603 | 243 | 2.0988 | |
| Free | 576 | 72 | 3.3951 | |
| Cost-Effective | 211 | 43 | 3.4229 | |
| Cheap | 183 | 54 | 2.7895 | |
| Value | Charge | 23 | 49 | 0.4227 |
| Worth | 62 | 19 | 2.5472 | |
| Deposit | 28 | 25 | 1.197 | |
| Affordable | 57 | 4 | 4.3768 | |
| Value | 42 | 16 | 2.7742 | |
| Cost | 21 | 12 | 1.5897 | |
| 1806 | 537 | 2.46139 | ||
| Facility | 1050 | 297 | 2.8444 | |
| Bar | 560 | 165 | 2.14 | |
| Lift | 158 | 117 | 1.6094 | |
| Lobby | 190 | 83 | 2.2965 | |
| Facility | Gym | 175 | 60 | 2.0893 |
| Swimming Pool | 148 | 73 | 1.5035 | |
| Car Park | 63 | 67 | 1.0172 | |
| Spa | 106 | 24 | 3.0755 | |
| Equipment | 107 | 33 | 3.3314 | |
| Sofa | 56 | 26 | 2.0194 | |
| 2613 | 945 | 2.19266 | ||
| Breakfast | 1491 | 491 | 2.6431 | |
| Restaurant | 644 | 165 | 2.3293 | |
| Coffee | 314 | 148 | 2.6591 | |
| Drinks | 297 | 78 | 2.4887 | |
| Food | Bread | 90 | 29 | 3.3986 |
| Cocktail | 88 | 20 | 2.4692 | |
| Coffeemaker | 58 | 47 | 1.032 | |
| Dinner | 67 | 20 | 2.7339 | |
| Lunch | 55 | 11 | 2.72 | |
| Buffet | 43 | 16 | 3.4242 | |
| 3147 | 1025 | 2.58981 | ||
| Location | 1164 | 246 | 2.2456 | |
| On Foot | 859 | 160 | 1.868 | |
| Airport | 533 | 157 | 1.9499 | |
| Metro | 526 | 80 | 2.7804 | |
| Location | Scenery | 545 | 45 | 3.9675 |
| Station | 403 | 65 | 2.1581 | |
| City Center | 327 | 51 | 2.0146 | |
| Transportation | 361 | 49 | 2.9763 | |
| Convenience Store | 296 | 60 | 2.6579 | |
| Train Station | 148 | 21 | 1.6059 | |
| 5162 | 934 | 2.42242 | ||
| Automated Check-In | 981 | 155 | 4.1025 | |
| Automated Check-Out | 730 | 255 | 2.5799 | |
| Facial Recognition | 224 | 40 | 3.8918 | |
| Dinosaur Robots | 135 | 168 | 1.6111 | |
| Smartness | Delivery Robots | 111 | 16 | 3.7945 |
| Smart Television | 83 | 10 | 3.7308 | |
| Tmall Genie | 56 | 15 | 3.939 | |
| Intelligent System | 47 | 17 | 2.9268 | |
| High Technology | 48 | 6 | 3.507 | |
| Electric Bed | 31 | 14 | 2.1333 | |
| 2446 | 696 | 3.22167 |
Appendix A.2
| Opportunity | |||
|---|---|---|---|
| Check-In | 0.5183 | 1 | 1.4817 |
| Staff | 0.5806 | 0.75736 | 0.93412 |
| Breakfast | 0.5615 | 0.66246 | 0.76342 |
| Room Service | 0.911 | 0.67994 | 0.67994 |
| On Foot | 0.3655 | 0.47959 | 0.59368 |
| Location | 0.461 | 0.48402 | 0.50704 |
| Facility | 0.6125 | 0.47425 | 0.47425 |
| Automated Check-In | 0.9306 | 0.43445 | 0.43445 |
| Front Desk | 0.5024 | 0.39948 | 0.39948 |
| Automated Check-Out | 0.5456 | 0.3951 | 0.3951 |
| Check-Out | 0.4644 | 0.38783 | 0.38783 |
| Bathroom | 0.2348 | 0.3009 | 0.367 |
| Price | 0.4239 | 0.35333 | 0.35333 |
| Restaurant | 0.4822 | 0.3421 | 0.3421 |
| Airport | 0.3862 | 0.31338 | 0.31338 |
| Bar | 0.4343 | 0.30793 | 0.30793 |
| Space | 0.3998 | 0.30764 | 0.30764 |
| Shower | 0.3557 | 0.29908 | 0.29908 |
| Metro | 0.5963 | 0.27194 | 0.27194 |
| Free | 0.7517 | 0.26564 | 0.26564 |
| Scenery | 0.8965 | 0.2358 | 0.2358 |
| Window | 0.3918 | 0.22196 | 0.22196 |
| Station | 0.4389 | 0.21415 | 0.21415 |
| Coffee | 0.5656 | 0.20278 | 0.20278 |
| Help | 0.7979 | 0.19477 | 0.19477 |
| City Center | 0.4026 | 0.17963 | 0.17963 |
| Transportation | 0.6458 | 0.17473 | 0.17473 |
| Convenience Store | 0.5653 | 0.1729 | 0.1729 |
| Drinks | 0.5225 | 0.1699 | 0.1699 |
| Towel | 0.3611 | 0.15536 | 0.15536 |
| Air Conditioner | 0.641 | 0.15201 | 0.15201 |
| Lift | 0.3001 | 0.1495 | 0.1495 |
| Design | 0.3098 | 0.14918 | 0.14918 |
| Lobby | 0.4739 | 0.12694 | 0.12694 |
| Light | 0.2118 | 0.12519 | 0.12519 |
| Facial Recognition | 0.8773 | 0.12438 | 0.12438 |
| Refrigerator | 0.1249 | 0.11873 | 0.11873 |
| Gym | 0.4215 | 0.11453 | 0.11453 |
| Swimming Pool | 0.2733 | 0.11434 | 0.11434 |
| Cost-Effective | 0.7588 | 0.10671 | 0.10671 |
| Delivery Robots | 0.3005 | 0.10658 | 0.10658 |
| Cheap | 0.5986 | 0.10506 | 0.10506 |
| Sleep | 0.2286 | 0.10227 | 0.10227 |
| Bedding | 0.1392 | 0.09715 | 0.09715 |
| Train Station | 0.2992 | 0.09293 | 0.09293 |
| Bathtub | 0.3745 | 0.08732 | 0.08732 |
| Soundproofing | 0.426 | 0.08393 | 0.08393 |
| Luggage | 0.601 | 0.07756 | 0.07756 |
| Car Park | 0.1504 | 0.07749 | 0.07749 |
| Table | 0.1988 | 0.07435 | 0.07435 |
| Charge | 0 | 0.03589 | 0.07178 |
| Spa | 0.6709 | 0.06659 | 0.06659 |
| Equipment | 0.7356 | 0.06484 | 0.06484 |
| Bread | 0.7526 | 0.05923 | 0.05923 |
| Dinosaur Robots | 0.8527 | 0.05364 | 0.05364 |
| Hot Water | 0.2609 | 0.05339 | 0.05339 |
| Cocktail | 0.5176 | 0.04764 | 0.04764 |
| Reservation | 0.5499 | 0.04557 | 0.04557 |
| Treatment | 0.498 | 0.0454 | 0.0454 |
| Coffeemaker | 0.1541 | 0.04431 | 0.04431 |
| Shampoo | 0.4427 | 0.04413 | 0.04413 |
| Hairdryer | 0.3303 | 0.04168 | 0.04168 |
| Close Stool | 0.3667 | 0.03967 | 0.03967 |
| Dinner | 0.5845 | 0.03643 | 0.03643 |
| Sofa | 0.4038 | 0.03587 | 0.03587 |
| Smart Television | 0.8366 | 0.03522 | 0.03522 |
| Response | 0.8836 | 0.03486 | 0.03486 |
| Worth | 0.2844 | 0.03448 | 0.03448 |
| Washroom | 0.2553 | 0.02541 | 0.02541 |
| Tmall Genie | 0.8893 | 0.02531 | 0.02531 |
| Intelligent System | 0.6333 | 0.02241 | 0.02241 |
| Lunch | 0.581 | 0.02012 | 0.02012 |
| Body Lotion | 0.645 | 0.01903 | 0.01903 |
| High Technology | 0.78 | 0.01812 | 0.01812 |
| Deposit | 0.1958 | 0.01739 | 0.01739 |
| Affordable | 1 | 0.01592 | 0.01592 |
| Buffet | 0.7591 | 0.01499 | 0.01499 |
| Value | 0.5947 | 0.01355 | 0.01355 |
| Electric Bed | 0.4326 | 0.01191 | 0.01191 |
| Cost | 0.2951 | 0 | 0 |
References
- Stylos, N.; Fotiadis, A.K.; Shin, D.; Huan, T.T. Beyond smart systems adoption: Enabling diffusion and assimilation of smartness in hospitality. Int. J. Hosp. Manag. 2021, 98, 103042. [Google Scholar] [CrossRef]
- Cheong, F.; Law, R. Human employees versus robotic employees: Customers and hotel managers’ perceived experience at unmanned smart hotels. Cogent Soc. Sci. 2023, 9, 2202937. [Google Scholar] [CrossRef]
- Wang, J.; Fu, X. Unveiling the human-robot encounter: Guests’ perspectives on smart hotel experience. J. Hosp. Tour. Technol. 2024. [CrossRef]
- Lim, W.M.; Teh, P.; Ahmed, P.K.; Cheong, S.; Ling, H.; Yap, W. Going keyless for a seamless experience: Insights from a unified hotel access control system. Int. J. Hosp. Manag. 2018, 75, 105–115. [Google Scholar] [CrossRef]
- Kabadayi, S.; Ali, F.; Choi, H.; Joosten, H.; Lu, C. Smart service experience in hospitality and tourism services. J. Serv. Manag. 2019, 30, 326–348. [Google Scholar] [CrossRef]
- Chen, Y.; Xue, T.; Tuomi, A.; Wang, Z. Hotel robots: An exploratory study of Generation Z customers in China. Tour. Rev. 2022, 77, 1262–1275. [Google Scholar] [CrossRef]
- Buhalis, D.; Leung, R. Smart hospitality—Interconnectivity and interoperability towards an ecosystem. Int. J. Hosp. Manag. 2018, 71, 41–50. [Google Scholar] [CrossRef]
- Buhalis, D.; O’Connor, P.; Leung, R. Smart hospitality: From smart cities and smart tourism towards Agile business ecosystems in networked destinations. Int. J. Contemp. Hosp. Manag. 2022, 35, 369–393. [Google Scholar] [CrossRef]
- Casais, B.; Ferreira, L. Smart and sustainable hotels: Tourism agenda 2030 perspective article. Tour. Rev. 2023, 78, 344–351. [Google Scholar] [CrossRef]
- Antonova, N.; Ruiz-Rosa, I.; Mendoza-Jiménez, J. Water resources in the hotel industry: A systematic literature review. Int. J. Contemp. Hosp. Manag. 2021, 33, 628–649. [Google Scholar] [CrossRef]
- Ivars-Baidal, J.A.; Vera-Rebollo, J.F.; Perles-Ribes, J.; Femenia-Serra, F.; Celdrán-Bernabeu, M.A. Sustainable tourism indicators: What’s new within the smart city/destination approach? J. Sustain. Tour. 2021, 31, 1556–1582. [Google Scholar] [CrossRef]
- Zhang, C.; Xu, Z.; Gou, X.; Chen, S. An online reviews-driven method for the prioritization of improvements in hotel services. Tour. Manag. 2021, 87, 104382. [Google Scholar] [CrossRef]
- Song, Y.; Liu, K.; Guo, L.; Yang, Z.; Jin, M. Does hotel customer satisfaction change during the COVID-19? A perspective from online reviews. J. Hosp. Tour. Manag. 2022, 51, 132–138. [Google Scholar] [CrossRef]
- Luo, J.M.; Vu, H.Q.; Li, G.; Law, R. Understanding service attributes of robot hotels: A sentiment analysis of customer online reviews. Int. J. Hosp. Manag. 2021, 98, 103032. [Google Scholar] [CrossRef]
- Wu, H.; Cheng, C. Relationships between technology attachment, experiential relationship quality, experiential risk and experiential sharing intentions in a smart hotel. J. Hosp. Tour. Manag. 2018, 37, 42–58. [Google Scholar] [CrossRef]
- Chiang, C.; Chen, W.; Hsu, C. Classifying technological innovation attributes for hotels: An application of the Kano model. In Future of Tourism Marketing; Routledge: London, UK, 2021; pp. 28–39. [Google Scholar] [CrossRef]
- Yang, T.; Wu, J.; Zhang, J. Knowing how satisfied/dissatisfied is far from enough: A comprehensive customer satisfaction analysis framework based on hybrid text mining techniques. Int. J. Contemp. Hosp. Manag. 2023, 36, 873–892. [Google Scholar] [CrossRef]
- Yang, H.; Song, H.; Cheung, C.; Guan, J. How to enhance hotel guests’ acceptance and experience of smart hotel technology: An examination of visiting intentions. Int. J. Hosp. Manag. 2021, 97, 103000. [Google Scholar] [CrossRef]
- Kim, J.J.; Han, H. Hotel service innovation with smart technologies: Exploring consumers’ readiness and behaviors. Sustainability 2022, 14, 5746. [Google Scholar] [CrossRef]
- Koç, E.; Yazıcı Ayyıldız, A.; Baykal, M. Tourist behavior after service robots. J. Multidiscip. Acad. Tour. 2024, 9, 87–98. [Google Scholar] [CrossRef]
- Wang, L.; Rau, P.P.; Evers, V.; Robinson, B.K.; Hinds, P. When in Rome: The role of culture & context in adherence to robot recommendations. In Proceedings of the 2010 5th ACM/IEEE International Conference on Human-Robot Interaction (HRI), Osaka, Japan, 2–5 March 2010; pp. 359–366. [Google Scholar] [CrossRef]
- Ayyıldız, A.Y.; Baykal, M.; Koç, E. Attitudes of hotel customers towards the use of service robots in hospitality service encounters. Technol. Soc. 2022, 70, 101995. [Google Scholar] [CrossRef]
- Kim, J.J.; Han, H. Hotel of the future: Exploring the attributes of a smart hotel adopting a mixed-methods approach. J. Travel Tour. Mark. 2020, 37, 804–822. [Google Scholar] [CrossRef]
- Yan, Z.; Balasubramanian, K.; Konar, R.; Chen, L.; Wei, Y. Smart hotel in the eyes of the silver: Developing and testing the silver tourists’ behavioural intention scale. Curr. Issues Tour. 2024, 7, 1–20. [Google Scholar] [CrossRef]
- Dai, A.; Zhang, J.; Pai, C.K.; Lee, T.J. The impact of the perception of smart hotel attributes and perceptions of service innovation on tourist happiness and brand loyalty. Int. J. Hosp. Manag. 2025, 127, 104107. [Google Scholar] [CrossRef]
- Kim, J.J.; Lee, M.J.; Han, H. The psychology of vacationers’ hotel brand choice in a post-pandemic world. J. Vacat. Mark. 2022, 29, 206–221. [Google Scholar] [CrossRef]
- Srivastava, A.; Kumar, V. Hotel attributes and overall customer satisfaction: What did COVID-19 change? Tour. Manag. Perspect. 2021, 40, 100867. [Google Scholar] [CrossRef]
- Füller, J.; Matzler, K. Customer delight and market segmentation: An application of the three-factor theory of customer satisfaction on life style groups. Tour. Manag. 2008, 29, 116–126. [Google Scholar] [CrossRef]
- Zhang, C.; Xu, Z. Gaining insights for service improvement through unstructured text from online reviews. J. Retail. Consum. Serv. 2024, 80, 103898. [Google Scholar] [CrossRef]
- Violante, M.G.; Vezzetti, E. Kano qualitative vs quantitative approaches: An assessment framework for products attributes analysis. Comput. Ind. 2017, 86, 15–25. [Google Scholar] [CrossRef]
- Ulwick, A. What Customers Want: Using Outcome-Driven Innovation to Create Breakthrough Products and Services; McGraw Hill Professional: New York, NY, USA, 2005. [Google Scholar]
- Jeong, B.; Yoon, J.; Lee, J. Social media mining for product planning: A product opportunity mining approach based on topic modeling and sentiment analysis. Int. J. Inf. Manag. 2019, 48, 280–290. [Google Scholar] [CrossRef]
- Özen, İ.A.; Özgül Katlav, E. Aspect-based sentiment analysis on online customer reviews: A case study of technology-supported hotels. J. Hosp. Tour. Technol. 2023, 14, 102–120. [Google Scholar] [CrossRef]
- Zarezadeh, Z.Z.; Rastegar, R.; Xiang, Z. Big data analytics and hotel guest experience: A critical analysis of the literature. Int. J. Contemp. Hosp. Manag. 2022, 34, 2320–2336. [Google Scholar] [CrossRef]
- Fan, Z.; Li, G.; Liu, Y. Processes and methods of information fusion for ranking products based on online reviews: An overview. Inf. Fusion 2020, 60, 87–97. [Google Scholar] [CrossRef]
- Bigorra, A.M.; Isaksson, O.; Karlberg, M. Aspect-based Kano categorization. Int. J. Inf. Manag. 2019, 46, 163–172. [Google Scholar] [CrossRef]
- Ji, F.; Cao, Q.; Li, H.; Fujita, H.; Liang, C.; Wu, J. An online reviews-driven large-scale group decision making approach for evaluating user satisfaction of sharing accommodation. Expert Syst. Appl. 2023, 213, 118875. [Google Scholar] [CrossRef]
- Campbell, J.C.; Hindle, A.; Stroulia, E. Latent Dirichlet allocation. In The Art and Science of Analyzing Software Data; Morgan Kaufmann: Burlington, MA, USA, 2015; pp. 139–159. [Google Scholar] [CrossRef]
- Blei, D.M.; Ng, A.Y.; Jordan, M.I. Latent Dirichlet allocation. J. Mach. Learn. Res. 2003, 3, 993–1022. [Google Scholar]
- Guo, Y.; Barnes, S.J.; Jia, Q. Mining meaning from online ratings and reviews: Tourist satisfaction analysis using latent dirichlet allocation. Tour. Manag. 2017, 59, 467–483. [Google Scholar] [CrossRef]
- Ahani, A.; Nilashi, M.; Zogaan, W.A.; Samad, S.; Aljehane, N.O.; Alhargan, A.; Mohd, S.; Ahmadi, H.; Sanzogni, L. Evaluating medical travelers’ satisfaction through online review analysis. J. Hosp. Tour. Manag. 2021, 48, 519–537. [Google Scholar] [CrossRef]
- Sam, S.J.I.; Jasim, K.M.; Babu, M. Customers’ metaverse service encounter perceptions: Sentiment analysis and topic modeling. J. Hosp. Mark. Manag. 2024, 34, 92–114. [Google Scholar] [CrossRef]
- Bi, J.; Liu, Y.; Fan, Z.; Zhang, J. Exploring asymmetric effects of attribute performance on customer satisfaction in the hotel industry. Tour. Manag. 2020, 77, 104006. [Google Scholar] [CrossRef]
- Wu, J.; Zhao, N. What consumer complaints should hoteliers prioritize? Analysis of online reviews under different market segments. J. Hosp. Mark. Manag. 2022, 32, 1–28. [Google Scholar] [CrossRef]
- Zhao, M.; Liu, M.; Xu, C.; Zhang, C. Classifying travellers’ requirements from online reviews: An improved Kano model. Int. J. Contemp. Hosp. Manag. 2023, 36, 91–112. [Google Scholar] [CrossRef]
- Liu, B.; Zhang, L. A survey of opinion mining and sentiment analysis. In Mining Text Data; Springer: Boston, MA, USA, 2012; pp. 415–463. [Google Scholar] [CrossRef]
- Yu, Y.; Chen, J.; Mehraliyev, F.; Hu, S.; Wang, S.; Liu, J. Exploring the diversity of emotion in hospitality and tourism from big data: A novel sentiment dictionary. Int. J. Contemp. Hosp. Manag. 2024, 36, 4237–4257. [Google Scholar] [CrossRef]
- Zhang, H.; Gan, W.; Jiang, B. Machine learning and lexicon based methods for sentiment classification: A survey. In Proceedings of the 2014 11th Web Information System and Application Conference, Tianjin, China, 12–14 September 2014; pp. 262–265. [Google Scholar] [CrossRef]
- Liu, Y.; Huang, K.; Bao, J.; Chen, K. Listen to the voices from home: An analysis of Chinese tourists’ sentiments regarding Australian destinations. Tour. Manag. 2019, 71, 337–347. [Google Scholar] [CrossRef]
- Wu, S.; Xu, Y.; Wu, F.; Yuan, Z.; Huang, Y.; Li, X. Aspect-based sentiment analysis via fusing multiple sources of textual knowledge. Knowl.-Based Syst. 2019, 183, 104868. [Google Scholar] [CrossRef]
- Nie, R.; Tian, Z.; Wang, J.; Chin, K.S. Hotel selection driven by online textual reviews: Applying a semantic partitioned sentiment dictionary and evidence theory. Int. J. Hosp. Manag. 2020, 88, 102495. [Google Scholar] [CrossRef]
- Wu, H.; Xu, K.; Hu, T.; He, B.; Xie, D. ‘Instant noodle crisis’: Understanding tourist and public sentiments towards collective tourist environmentally irresponsible behaviour in a tourist destination in China. Curr. Issues Tour. 2023, 27, 4391–4409. [Google Scholar] [CrossRef]
- Xu, Y.; Li, S.; Law, R.; Jin, Y.; Lyu, Z. How does the COVID-19 pandemic influence tourist rating behaviour? An empirical exploration based on expectation theory. Curr. Issues Tour. 2023, 26, 4052–4068. [Google Scholar] [CrossRef]
- Wang, Z.; Zhang, S.; Liu, W. When a villager is a rural homestay operator: Role expectation research using the machine learning model? Curr. Issues Tour. 2024, 28, 1002–1020. [Google Scholar] [CrossRef]
- Wang, W.; Ying, S.; Lyu, J.; Qi, X. Perceived image study with online data from social media: The case of boutique hotels in China. Ind. Manag. Data Syst. 2019, 119, 950–967. [Google Scholar] [CrossRef]
- Davari, D.; Vayghan, S.; Jang, S.; Erdem, M. Hotel experiences during the COVID-19 pandemic: High-touch versus high-tech. Int. J. Contemp. Hosp. Manag. 2022, 34, 1312–1330. [Google Scholar] [CrossRef]
- Wong, I.A.; Zhang, T.; Lin, Z.; Peng, Q. Hotel AI service: Are employees still needed? J. Hosp. Tour. Manag. 2023, 55, 416–424. [Google Scholar] [CrossRef]
- Rabadán-Martín, I.; Barcos-Redín, L.; Pereira-Delgado, J.; Aguado-Correa, F.; Padilla-Garrido, N. Topic-based engagement analysis: Focusing on hotel industry Twitter accounts. Tour. Manag. 2025, 106, 104981. [Google Scholar] [CrossRef]
- Sarkar, D. Text Analytics with Python: A Practitioner’s Guide to Natural Language Processing; Apress: Berkeley, CA, USA, 2019. [Google Scholar] [CrossRef]
- Kaveski Peres, C.; Pacheco Paladini, E. Exploring the attributes of hotel service quality in Florianopolis—SC, Brazil: An analysis of TripAdvisor reviews. Cogent Bus. Manag. 2021, 8, 1926211. [Google Scholar] [CrossRef]
- Albayrak, T.; Dursun-Cengizci, A.; Fong, L.H.N.; Caber, M. The changing role of hotel attributes in destination competitiveness throughout a crisis. Int. J. Contemp. Hosp. Manag. 2024, 36, 3264–3282. [Google Scholar] [CrossRef]
- Tian, C.; Zhang, J.; Liu, D.; Wang, Q.; Lin, S. Technological topic analysis of standard-essential patents based on the improved latent Dirichlet allocation (LDA) model. Technol. Anal. Strat. Manag. 2022, 36, 2084–2099. [Google Scholar] [CrossRef]
- An, Q.; Ma, Y.; Du, Q.; Xiang, Z.; Fan, W. Role of user-generated photos in online hotel reviews: An analytical approach. J. Hosp. Tour. Manag. 2020, 45, 633–640. [Google Scholar] [CrossRef]
- Li, R.; Li, Y.; Ruan, W.; Zhang, S.; Wang, M. Sentiment mining of online reviews of peer-to-peer accommodations: Customer emotional heterogeneity and its influencing factors. Tour. Manag. 2023, 96, 104704. [Google Scholar] [CrossRef]
- Lee, S.; Hong, S.; Kim, J.; Meng, Z.M. Exploring the role of ethical experiences and psychological well-being in travel satisfaction: An animal welfare perspective in elephant-based tourism. Tour. Manag. Perspect. 2024, 51, 101248. [Google Scholar] [CrossRef]
- Wu, D.C.; Zhong, S.; Song, H.; Wu, J. Do topic and sentiment matter? Predictive power of online reviews for hotel demand forecasting. Int. J. Hosp. Manag. 2024, 120, 103750. [Google Scholar] [CrossRef]
- Qin, M.; Sun, M.; Li, J. Impact of environmental regulation policy on ecological efficiency in four major urban agglomerations in eastern China. Ecol. Indic. 2021, 130, 108002. [Google Scholar] [CrossRef]
- Hu, T.; Chen, H. Little-known leisure places: Chinese tourists’ preferences for visiting niche tourism destinations. Asia Pac. J. Tour. Res. 2023, 28, 1261–1278. [Google Scholar] [CrossRef]
- Li, J.; Xu, L.; Tang, L.; Wang, S.; Li, L. Big data in tourism research: A literature review. Tour. Manag. 2018, 68, 301–323. [Google Scholar] [CrossRef]
- Zhang, J.; Lu, X.; Liu, D. Deriving customer preferences for hotels based on aspect-level sentiment analysis of online reviews. Electron. Commer. Res. Appl. 2021, 49, 101094. [Google Scholar] [CrossRef]
- Hu, F.; Teichert, T.; Deng, S.; Liu, Y.; Zhou, G. Dealing with pandemics: An investigation of the effects of COVID-19 on customers’ evaluations of hospitality services. Tour. Manag. 2021, 85, 104320. [Google Scholar] [CrossRef] [PubMed]
- Wu, J.; Yang, T.; Zhou, Z.; Zhao, N. Consumers’ affective needs matter: Open innovation through mining luxury hotels’ online reviews. Int. J. Hosp. Manag. 2023, 114, 103556. [Google Scholar] [CrossRef]
- Tuomi, A.; Tussyadiah, I.P.; Stienmetz, J. Applications and implications of service robots in hospitality. Cornell Hosp. Q. 2020, 62, 232–247. [Google Scholar] [CrossRef]
- Pitardi, V.; Wirtz, J.; Paluch, S.; Kunz, W.H. Service robots, agency and embarrassing service encounters. J. Serv. Manag. 2021, 33, 389–414. [Google Scholar] [CrossRef]
- Borghi, M.; Mariani, M.M. Asymmetrical influences of service robots’ perceived performance on overall customer satisfaction: An empirical investigation leveraging online reviews. J. Travel Res. 2023, 63, 1086–1111. [Google Scholar] [CrossRef]
- Zhang, X.; Balaji, M.; Jiang, Y. Robots at your service: Value facilitation and value Co-creation in restaurants. Int. J. Contemp. Hosp. Manag. 2022, 34, 2004–2025. [Google Scholar] [CrossRef]
- Qi, H.; Mo, R. Exploring customer experience of smart hotel: A text big data mining approach. E3S Web Conf. 2021, 251, 01034. [Google Scholar] [CrossRef]
- Kaewkamol, P.; Chen, Y. Customer satisfaction factors of smart hotels based on customer reviews in online platform. In Proceedings of the 2023 Joint International Conference on Digital Arts, Media and Technology with ECTI Northern Section Conference on Electrical, Electronics, Computer and Telecommunications Engineering (ECTI DAMT & NCON), Phuket, Thailand, 22–25 March 2023; pp. 43–46. [Google Scholar] [CrossRef]
- Elshaer, A.M.; Marzouk, A.M. Memorable tourist experiences: The role of smart tourism technologies and hotel innovations. Tour. Recreat. Res. 2022, 49, 445–457. [Google Scholar] [CrossRef]
- Iranmanesh, M.; Ghobakhloo, M.; Nilashi, M.; Tseng, M.; Yadegaridehkordi, E.; Leung, N. Applications of disruptive digital technologies in hotel industry: A systematic review. Int. J. Hosp. Manag. 2022, 107, 103304. [Google Scholar] [CrossRef]
- Song, B.; Xia, H.; Law, R.; Muskat, B.; Li, G. Discovery of smart hotels’ competitiveness based on online reviews. Int. J. Hosp. Manag. 2024, 123, 103926. [Google Scholar] [CrossRef]
- Yağmur, Y.; Demirel, A.; Kılıç, G.D. Top quality hotel managers’ perspectives on smart technologies: An exploratory study. J. Hosp. Tour. Insights 2023, 7, 1501–1531. [Google Scholar] [CrossRef]
- Hsu, H.; Tseng, K. Facing the era of smartness: Constructing a framework of required technology competencies for hospitality practitioners. J. Hosp. Tour. Technol. 2022, 13, 500–526. [Google Scholar] [CrossRef]
- Rouliez, P.; Tojib, D.; Tsarenko, Y. The influence of online review exposure on reviewers’ intensity level of negative word of mouth. J. Hosp. Tour. Res. 2019, 43, 712–733. [Google Scholar] [CrossRef]





| Country | Flyzoo | Henn-na | Yotel | LYZ | Total |
|---|---|---|---|---|---|
| China | 1 | 0 | 0 | 4 | 5 |
| Japan | 0 | 20 | 0 | 0 | 20 |
| Netherlands | 0 | 0 | 1 | 0 | 1 |
| Portugal | 0 | 0 | 1 | 0 | 1 |
| Singapore | 0 | 0 | 1 | 0 | 1 |
| South Korea | 0 | 1 | 0 | 0 | 1 |
| Switzerland | 0 | 0 | 1 | 0 | 1 |
| Turkey | 0 | 0 | 1 | 0 | 1 |
| United Kingdom | 0 | 0 | 5 | 0 | 5 |
| United States | 0 | 1 | 5 | 0 | 6 |
| Attributes | Sub-Attributes |
|---|---|
| Bedroom | Space, Window, Air Conditioner, Design, Light, Refrigerator, Sleep, Bedding, Soundproof, Table |
| Bathroom | Bathroom, Shower, Towel, Bathtub, Hot Water, Shampoo, Hairdryer, Close Stool, Washroom, Body Lotion |
| Human Service | Check-In, Staff, Room Service, Front Desk, Check-Out, Luggage, Waiter, Reservation, Treatment, Response |
| Value | Price, Free, Cost-Effective, Cheap, Worth, Charge, Deposit, Affordable, Value, Cost |
| Facility | Facility, Bar, Lift, Lobby, Gym, Swimming pool, Car park, Spa, Equipment, Sofa |
| Food | Breakfast, Restaurant, Coffee, Drinks, Bread, Cocktail, Coffeemaker, Dinner, Lunch, Buffet |
| Location | Location, On Foot, Airport, Metro, Scenery, Station, City Center, Transportation, Convenience Store, Train Station |
| Smartness | Automated Check-In, Automated Check-Out, Facial Recognition, Dinosaur Robots, Delivery Robots, Smart Television, Tmall Genie, Intelligent system, High Technology, Electric Bed |
| Po. | Ne. | Sen | |
|---|---|---|---|
| Bedroom | 1717 | 1291 | 1.63727 |
| Bathroom | 1363 | 959 | 1.85682 |
| Human Service | 8427 | 2575 | 2.91659 |
| Value | 1806 | 537 | 2.46139 |
| Facility | 2613 | 945 | 2.19266 |
| Food | 3147 | 1025 | 2.58981 |
| Location | 5162 | 934 | 2.42242 |
| Smartness | 2446 | 696 | 3.22167 |
Disclaimer/Publisher’s Note: The statements, opinions and data contained in all publications are solely those of the individual author(s) and contributor(s) and not of MDPI and/or the editor(s). MDPI and/or the editor(s) disclaim responsibility for any injury to people or property resulting from any ideas, methods, instructions or products referred to in the content. |
© 2025 by the authors. Licensee MDPI, Basel, Switzerland. This article is an open access article distributed under the terms and conditions of the Creative Commons Attribution (CC BY) license (https://creativecommons.org/licenses/by/4.0/).
Share and Cite
Chen, Z.; Chuah, S.H.-W.; Balasubramanian, K. Be Smart, but Not Humanless? Prioritizing the Improvement of Service Attributes in Smart Hotels Based on an Online Reviews-Driven Method. Sustainability 2025, 17, 4036. https://doi.org/10.3390/su17094036
Chen Z, Chuah SH-W, Balasubramanian K. Be Smart, but Not Humanless? Prioritizing the Improvement of Service Attributes in Smart Hotels Based on an Online Reviews-Driven Method. Sustainability. 2025; 17(9):4036. https://doi.org/10.3390/su17094036
Chicago/Turabian StyleChen, Zeyu, Stephanie Hui-Wen Chuah, and Kandappan Balasubramanian. 2025. "Be Smart, but Not Humanless? Prioritizing the Improvement of Service Attributes in Smart Hotels Based on an Online Reviews-Driven Method" Sustainability 17, no. 9: 4036. https://doi.org/10.3390/su17094036
APA StyleChen, Z., Chuah, S. H.-W., & Balasubramanian, K. (2025). Be Smart, but Not Humanless? Prioritizing the Improvement of Service Attributes in Smart Hotels Based on an Online Reviews-Driven Method. Sustainability, 17(9), 4036. https://doi.org/10.3390/su17094036

