Unveiling the Nexus Between Use of AI-Enabled Robo-Advisors, Behavioural Intention and Sustainable Investment Decisions Using PLS-SEM
Abstract
1. Introduction
- Research Questions: The study has been conducted around the following research questions:
- What are the factors related to robo-advisors that influence the behavioural intention of the investors to make sustainable investments?
- Does government regulation act as a moderator for assessing the impact of robo-advisor use on behavioural intention towards sustainable investment decisions?
- Does sustainable investment awareness act as a moderator for assessing the impact of robo-advisor use on behavioural intention towards sustainable investment decisions?
- Research Objectives: The following objectives have been framed to undertake the study:
- To analyze the impact of factors affecting the behavioural intention of investors to make sustainable investments while using robo-advisors.
- To examine the moderating role of government regulations on the impact of robo-advisor use on behavioural intention towards sustainable investment decisions.
- To examine the moderating role of awareness about sustainable investment on the impact of robo-advisor use on behavioural intention towards sustainable investment decisions.
2. Literature Review
2.1. AI and Investment
2.2. Robo-Advisors and Sustainable Investment
2.3. Behavioural Finance Theories and Investment
2.3.1. Unified Theory of Acceptance and Use of Technology (UTAUT)
2.3.2. Technology Acceptance Model (TAM)
3. Conceptual Framework
4. Methodology
4.1. Sampling and Data Collection
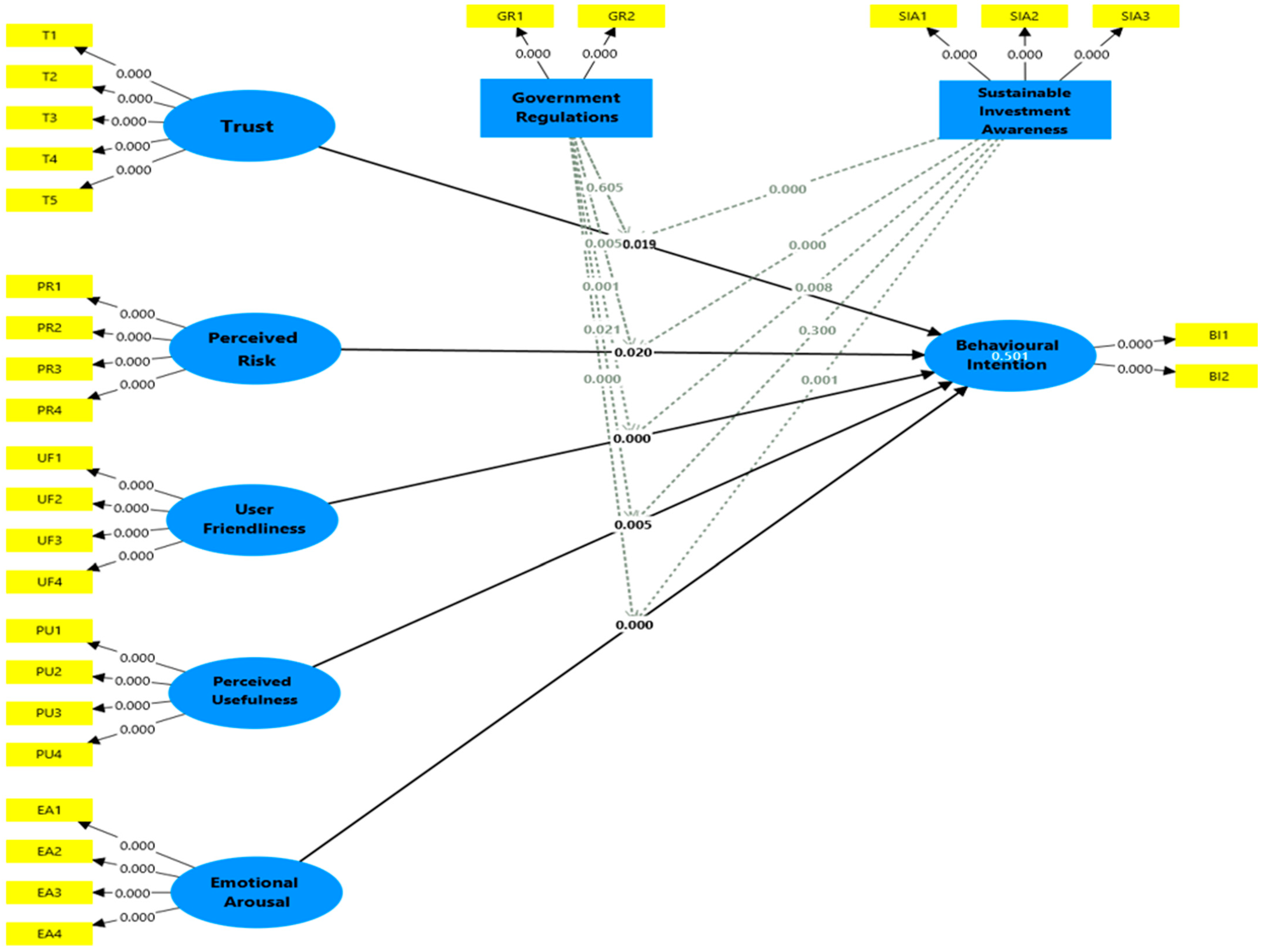
4.2. PLS-SEM
β4 (Perceived Usefulness) + β5 (Emotional Arousal) + ϵ
5. Results
5.1. Demographic Analysis
5.2. Construct Validity and Reliability
5.3. Structural Model Analysis and Hypotheses Testing
6. Implications
6.1. Policy Implication
6.2. Managerial Implication
6.3. Academic Implication
7. Conclusions
8. Limitations
Author Contributions
Funding
Institutional Review Board Statement
Informed Consent Statement
Data Availability Statement
Conflicts of Interest
References
- Beketov, M.; Lehmann, K.; Wittke, M. Robo Advisors: Quantitative methods inside the robots. J. Asset Manag. 2018, 19, 363–370. [Google Scholar] [CrossRef]
- Brenner, L.; Meyll, T. Robo-advisors: A substitute for human financial advice? J. Behav. Exp. Financ. 2020, 25, 100275. [Google Scholar] [CrossRef]
- Brunen, A.C.; Laubach, O. Do sustainable consumers prefer socially responsible investments? A study among the users of robo advisors. J. Bank. Financ. 2021, 136, 106314. [Google Scholar] [CrossRef]
- Avramov, D.; Cheng, S.; Lioui, A.; Tarelli, A. Sustainable investing with ESG rating uncertainty. J. Financ. Econ. 2021, 145, 642–664. [Google Scholar] [CrossRef]
- Utz, S.; Wimmer, M.; Steuer, R.E. Tri-criterion modeling for constructing more-sustainable mutual funds. Eur. J. Oper. Res. 2015, 246, 331–338. [Google Scholar] [CrossRef]
- Capelle-Blancard, G.; Monjon, S. Trends in the literature on socially responsible investment: Looking for the keys under the lamppost. Bus. Ethics Eur. Rev. 2012, 21, 239–250. [Google Scholar] [CrossRef]
- Tseng, M.L.; Tan, P.; Jeng, S.Y.; Lin, C.W.; Negash, Y.; Darsono, S. Sustainable Investment: Interrelated among Corporate Governance, Economic Performance and Market Risks Using Investor Preference Approach. Sustainability 2019, 11, 2108. [Google Scholar] [CrossRef]
- Berry, T.C.; Junkus, J.C. Socially Responsible Investing: An Investor perspective. J. Bus. Ethics 2012, 112, 707–720. [Google Scholar] [CrossRef]
- Faradynawati, I.A.A.; Söderberg, I.L. Sustainable Investment Preferences among Robo-Advisor Clients. Sustainability 2022, 14, 12636. [Google Scholar] [CrossRef]
- Brem, A.; Giones, F.; Werle, M. The AI Digital Revolution in Innovation: A Conceptual Framework of Artificial Intelligence Technologies for the Management of Innovation. IEEE Trans. Eng. Manag. 2023, 70, 770–776. [Google Scholar] [CrossRef]
- Liu, J.; Chang, H.; Forrest, J.Y.L.; Yang, B. Influence of artificial intelligence on technological innovation: Evidence from the panel data of china’s manufacturing sectors. Technol. Forecast. Soc. Change 2020, 158, 120142. [Google Scholar] [CrossRef]
- Bloem, V.; Salimi, N. Role of knowledge management processes within different stages of technological innovation: Evidence from biotechnology SMEs. Knowl. Manag. Res. Pract. 2022, 21, 822–836. [Google Scholar] [CrossRef]
- Barragán-Ocaña, A.; De Los Ángeles Olvera-Treviño, M.; Silva-Borjas, P. Technological innovation for sustainable development: Is agricultural and food nanotechnology a viable alternative? World Pat. Inf. 2023, 75, 102235. [Google Scholar] [CrossRef]
- Linton, J.D.; Walsh, S.T. A theory of innovation for process-based innovations such as nanotechnology. Technol. Forecast. Soc. Change 2007, 75, 583–594. [Google Scholar] [CrossRef]
- Yanamala, A.K.Y.; Suryadevara, S. Advances in Data Protection and Artificial Intelligence: Trends and Challenges. Int. J. Adv. Eng. Technol. Innov. 2023, 1, 294–296. [Google Scholar]
- Lugano, G. Virtual assistants and self-driving cars. In Proceedings of the 2017 15th International Conference on ITS Telecommunication, Warsaw, Poland, 29–31 May 2017; pp. 1–5. [Google Scholar] [CrossRef]
- Bokonda, P.L.; Ouazzani-Touhami, K.; Souissi, N. Predictive analysis using machine learning: Review of trends and methods. In Proceedings of the 2020 International Symposium on Advanced Electrical and Communication Technologies, Marrakech, Morocco, 25–27 November 2020; pp. 1–6. [Google Scholar] [CrossRef]
- Lorenzo, A.J.; Rickard, M.; Braga, L.H.; Guo, Y.; Oliveria, J.P. Predictive Analytics and modeling employing machine learning technology: The next step in data sharing, analysis, and individualized counseling explored with a large, prospective prenatal hydronephrosis database. Urology 2018, 123, 204–209. [Google Scholar] [CrossRef]
- Murmura, F.; Bravi, L.; Pierli, G.; Santos, G.; Musso, F. The influence of augmented reality on the consumer purchasing process. In Proceedings of the 2023 4th International Conference on Quality Innovation and Sustainability (ICQIS), Setubal, Portugal, 22–23 May 2023; pp. 57–69. [Google Scholar] [CrossRef]
- Al-Ansi, A.M.; Jaboob, M.; Garad, A.; Al-Ansi, A. Analyzing augmented reality (AR) and virtual reality (VR) recent development in education. Soc. Sci. Humanit. Open 2023, 8, 100532. [Google Scholar] [CrossRef]
- Pereira, M.; Silva, J.C.; Pinheiro, M.; Carvalho, S.; Santos, G. Points of interest in the city of Barcelos in Portugal through augmented reality. Internet Things Cyber-Phys. Syst. 2023, 4, 40–48. [Google Scholar] [CrossRef]
- Olujimi, P.A.; Ade-Ibijola, A. NLP techniques for automating responses to customer queries: A systematic review. Discov. Artif. Intell. 2023, 3, 20. [Google Scholar] [CrossRef]
- Mannuru, N.R.; Shahriar, S.; Teel, Z.A.; Wang, T.; Lund, B.D.; Tijani, S.; Pohboon, C.O.; Agbaji, D.; Alhassan, J.; Galley, J.; et al. Artificial intelligence in developing countries: The impact of generative artificial intelligence (AI) technologies for development. Inf. Dev. 2023, 1–19. [Google Scholar] [CrossRef]
- Sætra, H.S. Generative AI: Here to stay, but for good? Technol. Soc. 2023, 75, 102372. [Google Scholar] [CrossRef]
- Soori, M.; Arezoo, B.; Dastres, R. Artificial Intelligence, Machine Learning and Deep Learning in Advanced Robotics, a Review. Cogn. Robot. 2023, 3, 54–70. [Google Scholar] [CrossRef]
- Wirtz, J.; Hofmeister, J.; Chew, P.Y.P.; Ding, X. Digital service technologies, service robots, AI, and the strategic pathways to cost-effective service excellence. Serv. Ind. J. 2023, 43, 1173–1196. [Google Scholar] [CrossRef]
- Kong, H.; Wang, K.; Qiu, X.; Cheung, C.; Bu, N. 30 years of artificial intelligence (AI) research relating to the hospitality and tourism industry. Int. J. Contemp. Hosp. Manag. 2022, 35, 2157–2177. [Google Scholar] [CrossRef]
- Aleksandrova, A.; Ninova, V.; Zhelev, Z. A survey on AI implementation in finance, (Cyber) insurance and financial controlling. Risks 2023, 11, 91. [Google Scholar] [CrossRef]
- Rodway, P.; Schepman, A. The impact of adopting AI educational technologies on projected course satisfaction in university students. Comput. Educ. Artif. Intell. 2023, 5, 100150. [Google Scholar] [CrossRef]
- Santos, G.; Mandado, E.; Silva, R.; Doiro, M. Engineering learning objectives and computer assisted tools. Eur. J. Eng. Educ. 2019, 44, 616–628. [Google Scholar] [CrossRef]
- Wang, Q.; Ji, X.; Zhao, N. Embracing the power of AI in retail platform operations: Considering the showrooming effect and consumer returns. Transp. Res. Part E Logist. Transp. Rev. 2024, 182, 103409. [Google Scholar] [CrossRef]
- Nautiyal, R.; Jha, R.S.; Kathuria, S.; Chanti, Y.; Rathor, N.; Gupta, M. Intersection of Artificial Intelligence (AI) in Entertainment Sector. In Proceedings of the 2023 4th International Conference on Smart Electronics and Communication (ICOSEC), Trichy, India, 20–22 September 2023; pp. 1273–1278. [Google Scholar] [CrossRef]
- Chaurasia, S.; Jain, S.; Vishwkarma, H.O.; Singh, N. Conversational AI Unleashed: A Comprehensive Review of NLP-Powered Chatbot Platforms. Iconic Res. Eng. J. 2023, 7, 1–8. [Google Scholar]
- Ablazov, N.; Qodirov, A.; Ibragimova, Z.; Akhmedov, K. Robo-Advisors and Investment Management: Analyzing the Role of AI in Personal Finance. In Proceedings of the 2024 International Conference on Knowledge Engineering and Communication Systems (ICKECS), Chikkaballapur, India, 18–19 April 2024; pp. 1–5. [Google Scholar] [CrossRef]
- Kiwa, F.J.; Muduva, M.; Masengu, R. AI voice assistant for smartphones with NLP techniques. In AI-Driven Marketing Research and Data Analytics; Masengu, R., Chiwaridzo, O., Dube, M., Ruzive, B., Eds.; IGI Global Scientific Publishing: Hershey, PA, USA, 2024; pp. 30–47. [Google Scholar] [CrossRef]
- Sharma, N.; Arora, M.; Tandon, U.; Mittal, A. Chatbot Integration for Online Shopping: A Bibliometric Review and Future Research Agenda. Inf. Discov. Deliv. 2024; ahead-of-print. [Google Scholar] [CrossRef]
- Singh, D.; Kashid, S.S.; Badhe, A.; Gaikwad, S.; Gavhane, R. A survey on intelligent Chatbot for entertainment recommendation. Int. J. Res. Appl. Sci. Eng. Technol. 2023, 11, 155–158. [Google Scholar] [CrossRef]
- Yi, T.Z.; Rom, N.A.M.; Hassan, N.M.; Samsurijan, M.S.; Ebekozien, A. The Adoption of Robo-Advisory among Millennials in the 21st Century: Trust, Usability and Knowledge Perception. Sustainability. 2023, 15, 6016. [Google Scholar] [CrossRef]
- Zheng, X.L.; Zhu, M.Y.; Li, Q.B.; Chen, C.C.; Tan, Y.C. FinBrain: When finance meets AI 2.0. Front. Inf. Technol. Electron. Eng. 2019, 20, 914–924. [Google Scholar] [CrossRef]
- Cao, L. AI in Finance: Challenges, Techniques and Opportunities. ACM Comput. Surv. 2021, 55, 1–38. [Google Scholar] [CrossRef]
- Javaid, H.A. AI-Driven Predictive Analytics in Finance: Transforming Risk Assessment and Decision-Making. Adv. Comput. Sci. 2024, 7, 1–9. [Google Scholar]
- Qian, K.; Fan, C.; Li, Z.; Zhou, H.; Ding, W. Implementation of Artificial Intelligence in Investment Decision-making in the Chinese A-share Market. J. Econ. Theory Bus. Manag. 2024, 1, 36–42. [Google Scholar] [CrossRef]
- Chua, A.Y.K.; Pal, A.; Banerjee, S. AI-enabled investment advice: Will users buy it? Comput. Hum. Behav. 2022, 138, 107481. [Google Scholar] [CrossRef]
- Bi, S.; Bao, W.; Xiao, J.; Wang, J.; Deng, T. Application and practice of AI technology in quantitative investment. Inf. Syst. Econ. 2024, 5, 124–132. [Google Scholar] [CrossRef]
- Ben-David, D.; Mintz, I.; Sade, O. Using AI and Behavioral Finance to Cope with Limited Attention and Reduce Overdraft Fees; SSRN Working Paper; FDIC: Washington, DC, USA, 2024. [Google Scholar] [CrossRef]
- Shanmuganathan, M. Behavioural finance in an era of artificial intelligence: Longitudinal case study of robo-advisors in investment decisions. J. Behav. Exp. Finance 2020, 27, 100297. [Google Scholar] [CrossRef]
- Ge, R.; Zheng, Z.; Tian, X.; Liao, L. Human–Robot interaction: When investors adjust the usage of Robo-Advisors in Peer-to-Peer lending. Inf. Syst. Res. 2021, 32, 774–785. [Google Scholar] [CrossRef]
- Leow, E.K.W.; Nguyen, B.P.; Chua, M.C.H. Robo-advisor using genetic algorithm and BERT sentiments from tweets for hybrid portfolio optimisation. Expert Syst. Appl. 2021, 179, 115060. [Google Scholar] [CrossRef]
- Hong, X.; Pan, L.; Gong, Y.; Chen, Q. Robo-advisors and investment intention: A perspective of value-based adoption. Inf. Manag. 2023, 60, 103832. [Google Scholar] [CrossRef]
- Mugerman, Y.; Sade, O.; Winter, E. Out-of-pocket vs. out-of-investment in financial advisory fees: Evidence from the lab. J. Econ. Psychol. 2020, 81, 102317. [Google Scholar] [CrossRef]
- Abudy, M.; Gildin, I.; Mugerman, Y. Don’t move my cheese: Financial advice adaptation to regulatory change. Financ. Res. Lett. 2024, 61, 105005. [Google Scholar] [CrossRef]
- Syed, W.K.; Janamolla, K.R. How AI-driven Robo-Advisors Impact Investment Decision-making and Portfolio Performance in the Financial Sector: A Comprehensive Analysis. Int. Res. J. Eng. Technol. 2024, 11, 138–145. [Google Scholar]
- Talan, G.; Sharma, G.D. Doing Well by Doing Good: A Systematic Review and Research Agenda for Sustainable Investment. Sustainability 2019, 11, 353. [Google Scholar] [CrossRef]
- Marti, E.; Fuchs, M.; DesJardine, M.R.; Slager, R.; Gond, J.P. The Impact of Sustainable Investing: A Multidisciplinary Review. J. Manag. Stud. 2024, 61, 2181–2211. [Google Scholar] [CrossRef]
- Phan, T.N.T.; Bertrand, P.; Phan, H.H.; Vo, X.V. The role of investor behavior in emerging stock markets: Evidence from Vietnam. Q. Rev. Econ. Finance 2021, 87, 367–376. [Google Scholar] [CrossRef]
- Ryu, D.; Kim, H.; Yang, H. Investor sentiment, trading behavior and stock returns. Appl. Econ. Lett. 2016, 24, 826–830. [Google Scholar] [CrossRef]
- Zouaoui, M.; Nouyrigat, G.; Beer, F. How Does Investor Sentiment Affect Stock Market Crises? Evidence from Panel Data. Financ. Rev. 2011, 46, 723–747. [Google Scholar] [CrossRef]
- Abdeldayem, M.; Aldulaimi, S. Investment decisions determinants in the GCC cryptocurrency market: A behavioural finance perspective. Int. J. Organ. Anal. 2023, 32, 1073–1087. [Google Scholar] [CrossRef]
- Wang, W.; Ma, W. Perceived Risk and Intelligent Investment Advisor Technology Adoption: A UTAUT Perspective. In Proceedings of the 2023 7th International Symposium on Multidisciplinary Studies and Innovative Technologies (ISMSIT), Ankara, Turkey, 26–28 October 2023; pp. 1–6. [Google Scholar] [CrossRef]
- Zheng, K.W.; Cheong, J.H.; Jafarian, M. Intention to adopt Robo-Advisors among Malaysian retail investors: Using an extended version of TAM model. In Proceedings of International Conference on Emerging Technologies and Intelligent Systems (ICETIS), Lecture Notes in Networks and Systems; Al-Emran, M., Al-Sharafi, M.A., Al-Kabi, M.N., Shaalan, K., Eds.; Springer: Cham, Switzerland, 2021; Volume 299, pp. 658–672. [Google Scholar] [CrossRef]
- Kumar, R.; Kumar, K.; Singh, R.; Sá, J.C.; Carvalho, S.; Santos, G. Modeling environmentally conscious purchase behavior: Examining the role of ethical obligation and Green Self-Identity. Sustainability 2023, 15, 6426. [Google Scholar] [CrossRef]
- Nasri, W.; Charfeddine, L. Factors affecting the adoption of Internet banking in Tunisia: An integration theory of acceptance model and theory of planned behavior. J. High Technol. Manag. Res. 2012, 23, 1–14. [Google Scholar] [CrossRef]
- Roh, T.; Park, B.I.; Xiao, S. Adoption of AI-Enabled Robo-Advisors in Fintech: Simultaneous Employment of UTAUT and the Theory of Reasoned Action. J. Electron. Commer. Res. 2023, 24, 29–47. [Google Scholar]
- Mobarak, A.M.A.; Dakrory, M.I.; Elsotouhy, M.M.; Ghonim, M.A.; Khashan, M.A. Drivers of Mobile Payment Services Adoption: A Behavioral Reasoning Theory Perspective. Int. J. Hum. Comput. Interact. 2022, 40, 1518–1531. [Google Scholar] [CrossRef]
- Momani, A.M. The Unified Theory of Acceptance and Use of Technology: A New Approach in Technology Acceptance. Int. J. Sociotechnol. Knowl. Dev. 2020, 12, 79–98. [Google Scholar] [CrossRef]
- Venkatesh, V.; Morris, M.G.; Davis, G.B.; Davis, F.D. User acceptance of information Technology: Toward a unified view. MIS Q. 2003, 27, 425. [Google Scholar] [CrossRef]
- Nazmi, A.N.A.; Lye, C.T.; Tay, L.Y. Promoting Robo-Advisor Adoption among B40 in Malaysia through Advisory Transparency and UTAUT Models. Eng. Technol. Appl. Sci. Res. 2024, 14, 18727–18733. [Google Scholar] [CrossRef]
- Yeh, H.C.; Yu, M.C.; Liu, C.H.; Huang, C.I. Robo-advisor based on unified theory of acceptance and use of technology. Asia Pac. J. Mark. Logist. 2022, 35, 962–979. [Google Scholar] [CrossRef]
- Marangunić, N.; Granić, A. Technology Acceptance Model: A Literature Review from 1986 To 2013. Univ. Access Inf. Soc. 2015, 14, 81–95. [Google Scholar] [CrossRef]
- Fatima, S.; Chakraborty, M. Adoption of Artificial Intelligence in Financial Services: The case of Robo-Advisors in India. IIMB Manag. Rev. 2024, 36, 113–125. [Google Scholar] [CrossRef]
- Sabir, A.A.; Ahmad, I.; Ahmad, H.; Rafiq, M.; Khan, M.A.; Noreen, N. Consumer acceptance and adoption of AI Robo-Advisors in fintech industry. Mathematics 2023, 11, 1311. [Google Scholar] [CrossRef]
- Kwon, D.; Jeong, P.; Chung, D. An empirical study of factors influencing the intention to use Robo-Advisors. J. Inf. Knowl. Manag. 2022, 21, 2250039. [Google Scholar] [CrossRef]
- Belanche, D.; Casaló, L.V.; Flavián, C. Artificial Intelligence in FinTech: Understanding robo-advisors adoption among customers. Ind. Manag. Data Syst. 2019, 119, 1411–1430. [Google Scholar] [CrossRef]
- Beldad, A.D.; Hegner, S.M. Expanding the Technology Acceptance Model with the Inclusion of Trust, Social Influence, and Health Valuation to Determine the Predictors of German Users’ Willingness to Continue using a Fitness App: A Structural Equation Modeling Approach. Int. J. Hum. Comput. Interact. 2017, 34, 882–893. [Google Scholar] [CrossRef]
- AlAmayreh, E.M.R.; Almajali, D.; AlSmadi, L.A.; Masadeh, R.; Al-Sherideh, A.S.; Majali, S.A. Antecedents of understanding the investors’ acceptance of artificial intelligence: Perceptions from Jordanian context. Int. J. Data Netw. Sci. 2023, 7, 1861–1874. [Google Scholar] [CrossRef]
- Bedué, P.; Fritzsche, A. Can we trust AI? An empirical investigation of trust requirements and guide to successful AI adoption. J. Enterp. Inf. Manag. 2021, 35, 530–549. [Google Scholar] [CrossRef]
- Rahman, M.; Ming, T.H.; Baigh, T.A.; Sarker, M. Adoption of artificial intelligence in banking services: An empirical analysis. Int. J. Emerg. Mark. 2021, 18, 4270–4300. [Google Scholar] [CrossRef]
- Cheng, X.; Guo, F.; Chen, J.; Li, K.; Zhang, Y.; Gao, P. Exploring the trust influencing mechanism of Robo-Advisor Service: A mixed method approach. Sustainability 2019, 11, 4917. [Google Scholar] [CrossRef]
- Lee, J.C.; Chen, X. Exploring users’ adoption intentions in the evolution of artificial intelligence mobile banking applications: The intelligent and anthropomorphic perspectives. Int. J. Bank Mark. 2022, 40, 631–658. [Google Scholar] [CrossRef]
- Gupta, S.; Ghardallou, W.; Pandey, D.K.; Sahu, G.P. Artificial intelligence adoption in the insurance industry: Evidence using the technology–organization–environment framework. Res. Int. Bus. Finance 2022, 63, 101757. [Google Scholar] [CrossRef]
- Dora, M.; Kumar, A.; Mangla, S.K.; Pant, A.; Kamal, M.M. Critical success factors influencing artificial intelligence adoption in food supply chains. Int. J. Prod. Res. 2021, 60, 4621–4640. [Google Scholar] [CrossRef]
- Ali, O.; Shrestha, A.; Osmanaj, V.; Muhammed, S. Cloud computing technology adoption: An evaluation of key factors in local governments. Inf. Technol. People 2020, 34, 666–703. [Google Scholar] [CrossRef]
- Xia, H.; Zhang, Q.; Zhang, J.Z.; Zheng, L.J. Exploring investors’ willingness to use robo-advisors: Mediating role of emotional response. Ind. Manag. Data Syst. 2023, 123, 2857–2881. [Google Scholar] [CrossRef]
- Alqasa, K.M.A. Impact of Artificial Intelligence-Based Marketing on Banking Customer Satisfaction: Examining Moderating Role of Ease of Use and Mediating Role of Brand Image. Transnatl. Mark. J. 2023, 11, 167–180. [Google Scholar]
- Lee, J.C.; Tang, Y.; Jiang, S. Understanding continuance intention of artificial intelligence (AI)-enabled mobile banking applications: An extension of AI characteristics to an expectation confirmation model. Humanit. Soc. Sci. Commun. 2023, 10, 333. [Google Scholar] [CrossRef]
- Hasan, S.; Godhuli, E.R.; Rahman, M.S.; Mamun, M.A.A. The adoption of conversational assistants in the banking industry: Is the perceived risk a moderator? Heliyon 2023, 9, e20220. [Google Scholar] [CrossRef]
- Zarouali, B.; Van Den Broeck, E.; Walrave, M.; Poels, K. Predicting consumer responses to a chatbot on Facebook. Cyberpsychol. Behav. Soc. Netw. 2018, 21, 491–497. [Google Scholar] [CrossRef]
- Abed, S. Understanding the Implications of Digital Transformation in Smes: The Role of Organizational Culture, Strategic Orientation, and Digital Capabilities. J. Bus. Res. 2023, 142, 123–135. [Google Scholar]
- Gangwar, H.; Date, H.; Ramaswamy, R. Understanding determinants of cloud computing adoption using an integrated TAM-TOE model. J. Enterp. Inf. Manag. 2015, 28, 107–130. [Google Scholar] [CrossRef]
- Kourouthanassis, P.; Boletsis, C.; Bardaki, C.; Chasanidou, D. Tourists responses to mobile augmented reality travel guides: The role of emotions on adoption behavior. Pervasive Mob. Comput. 2014, 18, 71–87. [Google Scholar] [CrossRef]
- Yim, C.K.; Tse, D.K.; Chan, K.W. Strengthening Customer Loyalty through Intimacy and Passion: Roles of Customer–Firm Affection and Customer–Staff Relationships in Services. J. Mark. Res. 2008, 45, 741–756. [Google Scholar] [CrossRef]
- Ammer, M.A.; Aldhyani, T.H.H. An Investigation into the Determinants of Investment Awareness: Evidence from the Young Saudi Generation. Sustainability 2022, 14, 13454. [Google Scholar] [CrossRef]
- Khalil, M.K.; Khalil, R. Leveraging Buyers’ Interest in ESG Investments through Sustainability Awareness. Sustainability 2022, 14, 14278. [Google Scholar] [CrossRef]
- Tran, T.T.T.; Do, H.N.; Vu, T.H.; Do, N.N.M. The factors affecting green investment for sustainable development. Decis. Sci. Lett. 2020, 9, 365–386. [Google Scholar] [CrossRef]
- Uzir, M.U.H.; Halbusi, H.A.; Lim, R.; Jerin, I.; Hamid, A.B.A.; Ramayah, T.; Haque, A. Applied Artificial Intelligence and user satisfaction: Smartwatch usage for healthcare in Bangladesh during COVID-19. Technol. Soc. 2021, 67, 101780. [Google Scholar] [CrossRef]
- Hohenberger, C.; Lee, C.; Coughlin, J.F. Acceptance of robo-advisors: Effects of financial experience, affective reactions, and self-enhancement motives. Financ. Plan. Rev. 2019, 2, e1047. [Google Scholar] [CrossRef]
- Yang, M.; Rau, P.L.P. Trust building with artificial intelligence: Comparing with human in investment behaviour, emotional arousal and neuro activities. Theor. Issues Ergon. Sci. 2023, 25, 593–614. [Google Scholar] [CrossRef]
- Pal, D.; Babakerkhell, M.D.; Papasratorn, B.; Funilkul, S. Intelligent attributes of voice assistants and user’s love for AI: A SEM-Based study. IEEE Access 2023, 11, 60889–60903. [Google Scholar] [CrossRef]
- Hair, J.F., Jr.; Hult, G.T.M.; Ringle, C.; Sarstedt, M. A Primer on Partial Least Squares Structural Equation Modeling (PLS-SEM), 2nd ed.; Sage Publications: Los Angeles, CA, USA, 2017. [Google Scholar]
- Hair, J.F.; Risher, J.J.; Sarstedt, M.; Ringle, C.M. When to use and how to report the results of PLS-SEM. Eur. Bus. Rev. 2018, 31, 2–24. [Google Scholar] [CrossRef]
- Fornell, C.; Larcker, D.F. Evaluating Structural Equation Models with Unobservable Variables and Measurement Error. J. Mark. Res. 1981, 18, 39–50. [Google Scholar] [CrossRef]


| Construct | Items | Source |
|---|---|---|
| Trust | I believe the robo-advisor gives accurate information. | [70] |
| Robo-advisors are transparent in sharing information when I enquire for specific investment purpose or grievance. | [70] | |
| The recommendations given by robo-advisor for sustainable investment caters for more productivity and safety. | [83] | |
| The information about sustainable investment provided by Robo-advisor is consistently reliable. | [83] | |
| The robo-advisor acts in my best interest to suggest right sustainable investment options. | [83] | |
| Perceived Risk | I fear that any mistake made by the robo-advisor may negatively impact my investment choices. | [83] |
| I believe that using robo-advisory service for sustainable investment may be risky. | [83] | |
| I feel concerned that using robo-advisory services may lead to financial losses in my sustainable investments. | [83] | |
| I worry about the security of my personal data while using robo-advisors. | [63] | |
| User Friendliness | I can easily learn and remember how to use robo-advisors for making sustainable investments. | [70] |
| I find the robo-advisor’s interface quite easy to use. | [95] | |
| I find the robo-advisor’s features to be intuitive and easy to understand. | [70] | |
| Using robo-advisors requires less mental effort. | [95] | |
| Perceived Usefulness | The robo-advisor enhances my efficiency to make better sustainable investment decisions. | [83] |
| The robo-advisor can improve the overall performance of my sustainable investment portfolio. | [83] | |
| I believe that the robo-advisor provides useful insights into sustainable investment opportunities. | [68] | |
| The robo-advisor is helpful in aligning my investment strategy with sustainability. | [63] | |
| Emotional Arousal | I get nervous while using a robo-advisor for taking sustainable investment decisions. | [83] |
| I get a sense of confusion with the use of robo-advisors. | [96] | |
| I feel frustrated while using the robo-advisor to make sustainable investments. | [97] | |
| I feel anxious about the success of my sustainable investments while using robo-advisors. | [98] | |
| Sustainable Investment Awareness | Advice given by financial experts on sustainable investment opportunities influences my investment decisions. | [92] |
| The knowledge about the difference between traditional and sustainable investments increases my interest towards sustainable investments. | [92] | |
| Environmental, social, and governance (ESG) measures adopted by a firm influences my sustainable investment decision. | [93] | |
| Government Regulations | The government’s tax incentives for sustainable investment impact my investment decisions. | [94] |
| The subsidies provided by the government on sustainable investment have an impact on my investment choices. | [94] | |
| Behavioural Intention | I intend to keep using robo-advisors for making sustainable investment decisions. | [83] |
| I would recommend others to use robo-advisors for making sustainable investments. | [70] |
| Variables | Categories | Percentage (%) |
|---|---|---|
| Age | 18–25 | 47.1 |
| 25–35 | 37.1 | |
| 35–45 | 15.7 | |
| Gender | Female | 52.9 |
| Male | 47.1 | |
| Educational qualification | 12th Standard (Intermediate) | 1.4 |
| Under-graduate | 27.1 | |
| Post-graduate | 64.3 | |
| PhD/and above | 7.1 | |
| Occupation | Government sector employee | 7.1 |
| Private sector employee | 41.4 | |
| Student | 31.4 | |
| Self-employed | 10 | |
| Unemployed | 10 | |
| Annual income | Below 500,000 | 50 |
| 500,000–1,000,000 | 17.1 | |
| 1,000,000–2,000,000 | 15.7 | |
| 2,000,000 and above | 17.1 | |
| Professional qualification on investment management | Yes | 18.6 |
| No | 81.4 | |
| Types of investments | Stocks | 70 |
| Bonds | 35.7 | |
| Fixed deposit or CDs (Certificates of Deposit) | 67.1 | |
| Mutual funds | 57.1 | |
| Real estate | 17.1 | |
| Commodities (e.g., gold, silver) | 34.3 | |
| ETFs (Exchange Traded Funds) | 7.1 | |
| Cryptocurrencies | 11.4 | |
| Alternative investments (e.g., hedge funds, collectibles) | 4.3 | |
| Sustainable investment awareness | Yes | 71.4 |
| No | 28.6 |
| Construct | Items | Factor Loadings | Cronbach’s Alpha | AVE | CR |
|---|---|---|---|---|---|
| Trust (T) | T1 | 0.941 | 0.958 | 0.856 | 0.963 |
| T2 | 0.932 | ||||
| T3 | 0.926 | ||||
| T4 | 0.912 | ||||
| T5 | 0.915 | ||||
| Perceived risk (PR) | PR1 | 0.797 | 0.905 | 0.779 | 1.002 |
| PR2 | 0.957 | ||||
| PR3 | 0.887 | ||||
| PR4 | 0.881 | ||||
| User friendliness (UF) | UF1 | 0.948 | 0.965 | 0.904 | 0.972 |
| UF2 | 0.940 | ||||
| UF3 | 0.959 | ||||
| UF4 | 0.956 | ||||
| Perceived usefulness (PU) | PU1 | 0.908 | 0.936 | 0.840 | 0.938 |
| PU2 | 0.896 | ||||
| PU3 | 0.938 | ||||
| PU4 | 0.924 | ||||
| Emotional arousal (EA) | EA1 | 0.769 | 0.904 | 0.772 | 0.953 |
| EA2 | 0.895 | ||||
| EA3 | 0.933 | ||||
| EA4 | 0.908 | ||||
| Sustainable investment awareness (SIA) | SIA1 | 0.944 | 0.917 | 0.857 | 0.928 |
| SIA2 | 0.899 | ||||
| SIA3 | 0.933 | ||||
| Government regulations (GR) | GR1 | 0.949 | 0.844 | 0.862 | 0.895 |
| GR2 | 0.907 | ||||
| Behavioural intention (BI) | BI1 | 0.940 | 0.784 | 0.817 | 0.862 |
| BI2 | 0.867 |
| Variable | BI | EA | GR | PR | PU | SIA | T | UF |
|---|---|---|---|---|---|---|---|---|
| BI | 0.904 | |||||||
| EA | 0.335 | 0.879 | ||||||
| GR | 0.514 | 0.780 | 0.929 | |||||
| PR | 0.155 | 0.435 | 0.487 | 0.882 | ||||
| PU | 0.384 | 0.866 | 0.829 | 0.449 | 0.917 | |||
| SIA | 0.292 | 0.532 | 0.686 | 0.292 | 0.592 | 0.926 | ||
| T | 0.345 | 0.567 | 0.441 | 0.120 | 0.441 | 0.165 | 0.925 | |
| UF | 0.261 | 0.155 | 0.145 | −0.041 | 0.164 | 0.210 | 0.132 | 0.951 |
| Constructs | Coefficient | t-Value | Sig. |
|---|---|---|---|
| EA→BI | −0.721 | 5.278 | 0.000 *** |
| GR→BI | 0.931 | 11.516 | 0.000 *** |
| PR→BI | −0.125 | 2.33 | 0.020 ** |
| PU→BI | 0.29 | 2.793 | 0.005 *** |
| SIA→BI | 0.305 | 3.994 | 0.000 *** |
| T→BI | 0.19 | 2.348 | 0.019 ** |
| UF→BI | 0.227 | 5.413 | 0.000 *** |
| SIA ×PU→BI | 0.185 | 1.037 | 0.300 |
| GR × PR→BI | 0.299 | 2.839 | 0.005 *** |
| SIA × EA→BI | 0.669 | 3.356 | 0.001 *** |
| GR × UF→BI | 0.269 | 3.448 | 0.001 *** |
| SIA × T→BI | 0.37 | 4.239 | 0.000 *** |
| GR × EA→BI | −0.858 | 4.756 | 0.000 *** |
| SIA × PR→BI | 0.564 | 4.865 | 0.000 *** |
| GR × PU→BI | 0.38 | 2.308 | 0.021 ** |
| SIA × UF→BI | 0.201 | 2.634 | 0.008 *** |
| GR × T→BI | 0.062 | 0.517 | 0.605 |
| R2 | 0.501 |
Disclaimer/Publisher’s Note: The statements, opinions and data contained in all publications are solely those of the individual author(s) and contributor(s) and not of MDPI and/or the editor(s). MDPI and/or the editor(s) disclaim responsibility for any injury to people or property resulting from any ideas, methods, instructions or products referred to in the content. |
© 2025 by the authors. Licensee MDPI, Basel, Switzerland. This article is an open access article distributed under the terms and conditions of the Creative Commons Attribution (CC BY) license (https://creativecommons.org/licenses/by/4.0/).
Share and Cite
Mohapatra, N.; Shekhar, S.; Singh, R.; Khan, S.; Santos, G.; Carvalho, S. Unveiling the Nexus Between Use of AI-Enabled Robo-Advisors, Behavioural Intention and Sustainable Investment Decisions Using PLS-SEM. Sustainability 2025, 17, 3897. https://doi.org/10.3390/su17093897
Mohapatra N, Shekhar S, Singh R, Khan S, Santos G, Carvalho S. Unveiling the Nexus Between Use of AI-Enabled Robo-Advisors, Behavioural Intention and Sustainable Investment Decisions Using PLS-SEM. Sustainability. 2025; 17(9):3897. https://doi.org/10.3390/su17093897
Chicago/Turabian StyleMohapatra, Nargis, Sameer Shekhar, Rubee Singh, Shahbaz Khan, Gilberto Santos, and Sandro Carvalho. 2025. "Unveiling the Nexus Between Use of AI-Enabled Robo-Advisors, Behavioural Intention and Sustainable Investment Decisions Using PLS-SEM" Sustainability 17, no. 9: 3897. https://doi.org/10.3390/su17093897
APA StyleMohapatra, N., Shekhar, S., Singh, R., Khan, S., Santos, G., & Carvalho, S. (2025). Unveiling the Nexus Between Use of AI-Enabled Robo-Advisors, Behavioural Intention and Sustainable Investment Decisions Using PLS-SEM. Sustainability, 17(9), 3897. https://doi.org/10.3390/su17093897

