Next Article in Journal
Air Pollution and Dispersion of Airborne Chemical Elements in Klaipėda Seaport-City
Previous Article in Journal
Multi-Source Data-Driven Spatiotemporal Study on Integrated Ecosystem Service Value for Sustainable Ecosystem Management in Lake Dianchi Basin
 
 
Font Type:
Arial Georgia Verdana
Font Size:
Aa Aa Aa
Line Spacing:
Column Width:
Background:
Article

Mechanical Properties of Organic Leather Made from Tomato Residues

by
Omar Franco-Arias
* and
Paula Franco-Jiménez
*
Faculty of Engineering Sciences, Universidad Estatal De Milagro (UNEMI), Milagro 091050, Ecuador
*
Authors to whom correspondence should be addressed.
Sustainability 2025, 17(9), 3833; https://doi.org/10.3390/su17093833
Submission received: 17 January 2025 / Revised: 21 March 2025 / Accepted: 26 March 2025 / Published: 24 April 2025

Abstract

The increasing generation of agricultural waste, such as from tomatoes (Solanum lycopersicum), poses a significant environmental challenge, making it relevant to investigate its valorization. This study aims to evaluate the mechanical properties of organic leather made from tomato waste under different experimental treatments. An experimental design was employed to analyze how variations in material density and processing parameters affect the mechanical properties of the leather. The results showed that treatments T4 and T5 achieved average thicknesses of 2 mm and 2.33 mm, respectively, with tensile strengths of 0.0253 N/mm2 and 0.0267 N/mm2 and an average elongation of 3 mm. Treatments T4 and T5 also maintained controlled humidity between 43% and 44%, ensuring the flexibility and durability necessary for practical applications. Furthermore, optimal pH conditions between 5 and 6 were maintained during manufacturing, favoring the stability of the material. In conclusion, this study validates the hypothesis that it is possible to develop functional organic leather from tomato waste, proposing a sustainable and replicable method for the materials industry. These findings open new avenues for research in the valorization of agricultural waste and its application in the production of sustainable materials.

1. Introduction

The growing concern for sustainability and waste management has driven the search for innovative alternatives for the use of agricultural by-products. In this context, the tomato (Solanum lycopersicum) generates a significant amount of waste that, if not managed properly, can contribute to environmental pollution [1]. The valorization of these by-products not only makes it possible to mitigate their ecological impact but also opens up the possibility of developing sustainable materials, such as organic leather. This material, made from residual biomass, has shown mechanical properties that could make it competitive with traditional leathers [2].
However, research on the use of tomato waste in organic leather manufacturing remains limited. While there are studies on the valorization of other agricultural waste in the production of sustainable materials, such as rubber and plastics [3], how different experimental treatments can influence the mechanical properties of tomato-derived leather has not yet been explored in depth.
This gap in the literature raises the need to investigate which conditions optimize their mechanical performance and potential industrial application [4]. The mechanical properties of materials play a key role in their viability for different applications [5]. Previous research has shown that the incorporation of additives and the optimization of manufacturing processes can significantly improve these characteristics.
Azevedo [6] evaluated how the addition of glass microspheres improved the compressive strength in concrete mixtures, while Rodríguez [7] highlighted the importance of properly selecting recycled materials to improve the sustainability and durability of concrete. These findings suggest that manipulating experimental parameters could be an effective strategy to optimize the mechanical properties of organic [5].
The present study aims to address this gap in the literature by evaluating the mechanical properties of organic leather made from tomato waste (Solanum lycopersicum) under different experimental treatments [8]. Through a rigorous experimental design, the aim is to determine the optimal conditions to improve their performance, contributing not only to the valorization of agricultural waste but also to the development of sustainable materials with potential applications in the industry [9].

Literature Review

To contextualize this research, previous studies are presented that explore the impact of agricultural treatments on the quality of tomato residues and their potential use in the production of sustainable materials:
Villacorta et al. [10] investigated the effects of different organic fertilizers on tomato production, concluding that organic amendments improve the quality of the waste generated. This suggests that growing conditions may influence the properties of the by-products used to make organic leather.
Kefale et al. [11] evaluated the application of five doses of vermicompost on tomato yield, showing that organic fertilizers can significantly increase the size and quantity of fruits. This finding is relevant, as it indicates that agricultural treatments can impact the composition and quality of tomato residues used in leather manufacturing.
Clemente [12] analyzed the use of bokashi in tomato fertilization and its relationship with agricultural sustainability. His results reinforce the idea that the waste generated can be used in the production of sustainable materials, such as organic leather.
While these studies provide valuable information on the production and quality of tomato waste, none of them directly address its use in organic leather manufacturing or how different treatments can influence its mechanical properties [13]. Therefore, this research seeks to close this gap by experimentally evaluating the optimal conditions for the development of sustainable and functional materials.

2. Materials and Methodology

The present study was carried out using an experimental design with the aim of evaluating the mechanical properties of organic leather made from tomato (Solanum lycopersicum) waste under different experimental treatments. This approach allows controlling and manipulating specific variables to observe their effect on the properties of the resulting material. Five experimental treatments (T1 to T5) were established that varied in additive concentration and processing conditions, allowing a systematic comparison of the results obtained [14].
It was decided to implement the procedure for the production of coffee-based vegetable leather proposed by Rodríguez [15]. This method makes it much easier to obtain the necessary reagents. Furthermore, since tomatoes contain antioxidants, it is not necessary to add additional preservatives such as vinegar or lemon. The methodology used is based on several key factors.
First, the manufacturing process takes advantage of easily available by-products from the production of a dry base product. Second, tomato peels can be quickly dehydrated, thus obtaining a dry product in a short time. Third, the other ingredients used in the formula are considered to have a low negative environmental impact and are easily accessible. The experimental work was carried out in the laboratories of the Faculty of Science and Engineering of the State University of Milagro in Guayas, Ecuador.
The study sample consisted of tomato waste collected from a local agricultural processing plant. Homogeneous waste was selected, ensuring that all materials used came from the same tomato variety to minimize variability in material properties. The inclusion criteria included the freshness of the waste and the absence of visible contaminants. The waste was processed and transformed into organic leather through a specific treatment that included dehydration and the application of additives.
Five treatments were carried out with three repetitions, in which a variation was made in the percentage of sodium alginate in the use of oil and calcium chloride to indicate their benefits and the harms of not using these products. These treatments are detailed in Table 1.
The materials used in the production of organic leather are detailed in Table 2, indicating their specific function within the formulation and manufacturing process from tomato waste.

2.1. Experimental Process for the Production of Organic Leather

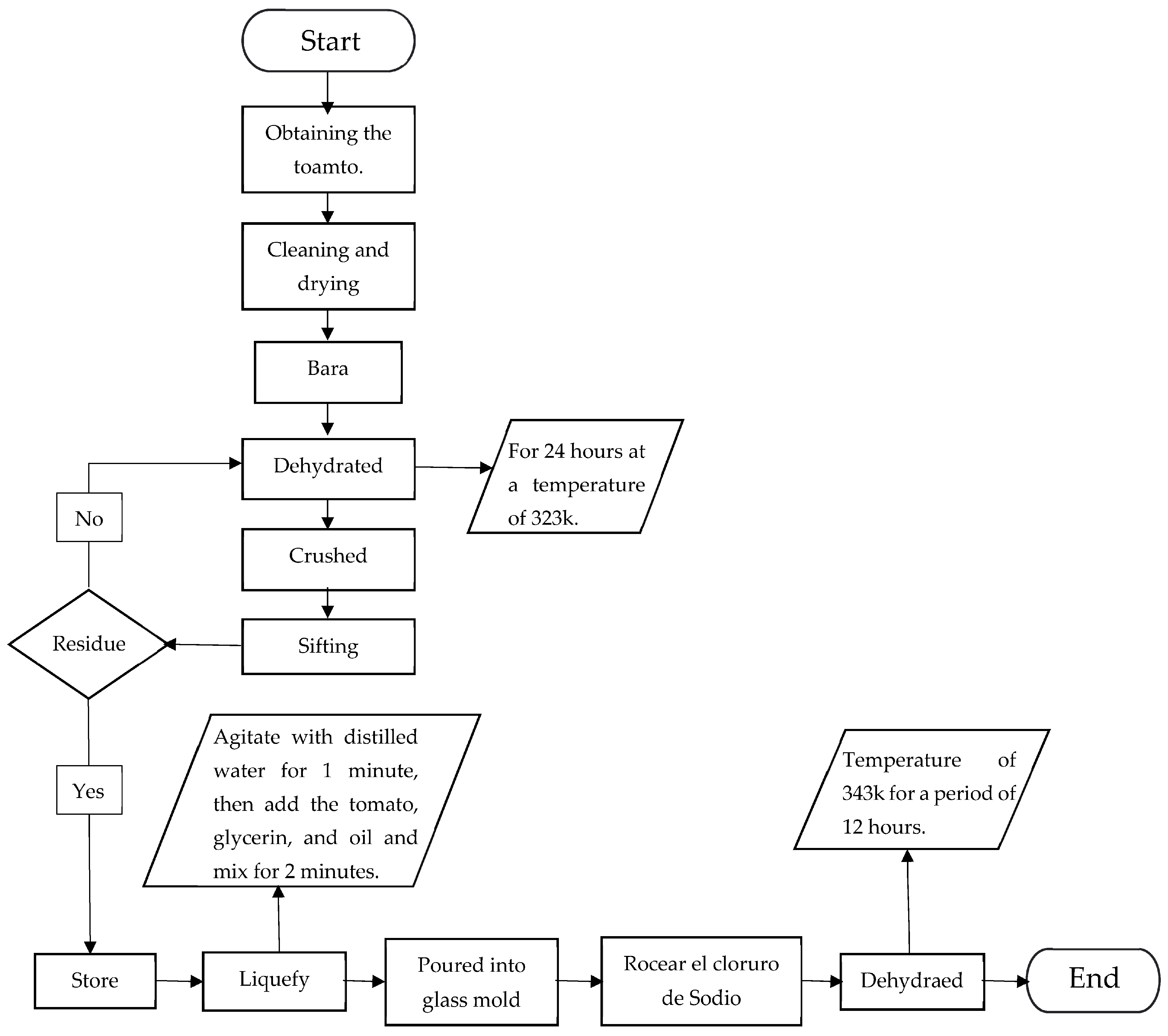
The experimental stage involved in the production of organic leather from tomato waste powder, as detailed in this study, is outlined in the flow chart illustrating each phase of the procedure followed. Figure 1 shows a complete and detailed overview of the process from the collection and treatment of tomato waste to obtaining the final product.
First, tomato residues were collected and subjected to an aqueous extraction process to obtain the necessary compounds. Subsequently, several processing and purification stages were carried out, including filtration, concentration, and chemical treatment, to convert the extract into a material suitable for leather manufacturing.

2.2. Procedure

Dehydration
  • Obtain the tomato
  • Clean the tomato
  • Peel the tomato
  • Place the tomato skin on top of the aluminum foil.
  • Place in an oven and set the oven to the dehydration function for 24 h at a temperature of 323 K.
  • Grind the dehydrated peel.
  • Sift the crushed skin.
  • Place the powder in a Beaker until use.
    Weighing components
  • Weigh all ingredients using a precision scale.
    Mix components
  • Add the water and sodium alginate and blend for 1 min.
  • Then, add the tomato and blend for 1 min.
  • Add the glycerin and olive oil to the other ingredients.
  • Blend until a homogeneous solution is obtained.
  • Distribute the mixture in the glass mold. Perform calcification
  • Spray calcium chloride into the solution. Drying the solution.
  • Place in the dehydrator at a temperature of 343 K for a period of 12 h.
  • After a pre-determined amount of time has passed, remove the leather from the mold and obtain the product, as seen in Figure 2.

2.3. Evaluation of Mechanical Properties

Tensile and elongation tests were performed on the organic leather samples using a dynamometer; a structure review was also performed, as shown in Figure 3. The mechanical properties were measured following standards established in the literature by Caballero [16] to ensure the comparability of results.

3. Results

3.1. Results of Mechanical Properties of Leatherorganic

Data obtained from the mechanical tests were analyzed using the statistical software RStudio 2024.08.0+336, the version of which was R (4.3.1). The statistical treatment consisted of performing an analysis of variance (ANOVA). A normality test (Shapiro–Wilk) was performed on the model residuals, and a Barlett test for homogeneity of variance was performed to determine if there were significant differences between the mechanical properties of different treatments.
For the comparison of means between groups, the Tukey post hoc test was used, which is suitable for identifying significant differences when considering multiple simultaneous comparisons. A significance level of p < 0.05 was considered for all tests.
For treatment T1, the tensile strength was consistently less than 0.009 N/mm2 in all replicates. This low value indicates that the material treated under these conditions has a very limited ability to resist tensile forces. This suggests that the material is weak and not suitable for applications requiring high mechanical strength, which we can see in Table 3. In treatment T2, the tensile strength values vary slightly between 0.009 N/mm2 and 0.012 N/mm2, with an average of 0.010 N/mm2. Although these values are slightly higher than those of treatment T1, they are still relatively low. This indicates a moderate resistance of the material to tensile forces. Treatment T3 shows greater variability in tensile strength, with values ranging from 0.012 N/mm2 to 0.029 N/mm2 and an average of 0.019 N/mm2. The higher variability and the increase in the average tensile strength suggest that the material treated under these conditions has a better ability to resist tensile forces compared with treatments T1 and T2. For treatment T4, the tensile strength values range between 0.019 N/mm2 and 0.029 N/mm2, with an average of 0.024 N/mm2. These values indicate a relatively high resistance of the material to tensile forces. The consistency in the values suggests that treatment T4 provides good cohesion of the material. In treatment T5, the tensile strength values are between 0.024 N/mm2 and 0.029 N/mm2, with an average of 0.026 N/mm2. These values are comparable to those obtained in treatment T4, indicating a high resistance of the material to tensile forces. This level of strength, together with the seam ability observed in this treatment, suggests that the material treated under T5 conditions is robust and versatile for demanding applications.
The results that can be seen in Figure 4 from T1 and T2 processing show that these materials have a less durable structure, which may be related to several factors. These include a reduced cohesion of the bioleather matrix, an insufficient proportion of plasticizers or reinforcements, or even processing conditions that do not optimize the formation of strong bonds between components. This low strength may limit the applications of materials produced in these treatments, as they may not be suitable for resisting stress.
In contrast, treatments T3, T4, and T5 show significantly higher tensile strength values. This behavior suggests that the conditions used in these treatments, such as the choice and proportion of ingredients, the mixing process, or the curing time and temperature, result in a stronger and more cohesive matrix.
The T4 and T5 treatments, in particular, stand out for their high resistance, as indicated in the bar diagram in Figure 5, making them suitable for applications that require high structural integrity and mechanical resistance.

3.2. Humidity Treatment

As indicated in Table 1 for treatment T1, the humidity values fluctuate between 62.75% and 66.67%, with an average of 64.32%. These high humidity levels indicate that the material under this treatment retains a considerable amount of water, which could affect its physical properties.
In treatment T2, the moisture values are lower, ranging between 49.75% and 53.96%, with an average of 52.24%. The reduction in moisture content compared with treatment T1 suggests that the conditions of this treatment favor lower water retention.
Treatment T3 shows greater variability in moisture values, ranging from 38.9% to 52.24%, with an average of 43.61%. This dispersion indicates that the conditions of this treatment can generate significant differences in the material’s capacity to retain moisture.
For the T4 treatment, humidity ranges from 37.81% to 43.90%, with an average of 41.07%. This narrower range compared with T3 suggests greater consistency in retention.
Finally, in the T5 treatment, the humidity values are between 39.04% and 46.53%, with an average of 43.97%. These results are similar to those obtained in the T3 treatment, indicating moderate moisture retention and relatively low variability.
The evaluation of moisture in different treatments provides valuable information on the water retention capacity of the material, which is a determining factor in the physical and mechanical properties, as well as in its long-term stability and behavior. The results in Figure 6 show that treatments T1 and T2 represent extreme values of moisture, with T1 being the treatment with the highest percentage of moisture and T2 being the treatment with the lowest value. These contrasts show that each treatment is significantly influenced by the conditions and factors used.
Figure 7 shows the average moisture content obtained in the different experimental treatments, which allows for the identification of significant differences between them. Based on the results, treatments T2, T3, T4, and T5 were grouped in the same range, indicating that there was no significant difference in their moisture percentage. This suggests that the conditions and reagents used in these treatments have similar effects on retention or loss.
On the other hand, the T1 treatment is clearly different from the other treatments because of its higher percentage of humidity. This result could be due to several factors, such as the specific properties of the materials used in T1 or chemical interactions.
As can be seen in Table 4, the values at which the Tukey test was performed to determine significant differences between groups can be identified. Treatments with different letters (a, b) show significant differences (p < 0.05) in humidity, with treatment T1 having the highest percentage of humidity, while treatments T2, T3, T4, and T5 were not significantly different from each other, but the current values are lower than T1.
These results show the variability in the moisture content depending on the treatment used, which may depend on the specific conditions of each experimental treatment.

3.3. Organic Leather Elongation Treatment

In the T1 treatment, elongation values were consistently less than 0.1 mm in all repetitions. This low value indicates that the material treated under these conditions has very limited capacity.
For the T2 treatment, the elongation values range from 0 mm to 5 mm, with an average of 1.67 mm. The variability in elongation values suggests that the material treated under these conditions has a moderate capacity to stretch before reaching its breaking limit.
The T3 treatment shows variability in elongation, with values ranging from 2 mm to 4 mm and an average of 2.67 mm. This variability suggests that the material treated under these conditions can stretch to a greater extent before breaking compared with the T1 and T2 treatments. This enhanced elongation capacity could be beneficial for applications where some flexibility and resistance to deformation are required.
In the T4 treatment, elongation values vary between 2 mm and 5 mm, with an average of 3 mm. This variability indicates that the material treated under these conditions has a significant capacity to stretch before reaching its breaking limit, suggesting greater ductility and flexibility compared with the previous treatments.
In the T5 treatment, elongation values range from 2 mm to 4 mm, with an average of 3 mm. These values are comparable to those of the T4 treatment, indicating a similar ability of the material to stretch before breaking. This property makes the material treated under T5 suitable for applications requiring flexibility and the ability to withstand deformations without fracturing. All mentioned data can be found in Table 3.
Treatments T1 and T2 show limited elongation, as shown in the graph in Figure 8, while treatments T3, T4, and T5 show a variable and, in some cases, significant capacity to stretch before reaching their breaking limit.
Treatment T1 shows limited elongation; treatments T2 and T3 have similar elongation, and the other treatments, such as T4 and T5, have greater elongation compared with the others, as shown in Figure 9.
The elongation analysis of Table 5 using the Tukey test did not detect significant differences between the treatments since all groups share the same letter (a). This suggests that the treatments applied did not significantly influence the elongation properties of the material evaluated.
These results indicate homogeneity in the mechanical behavior in terms of elongation, regardless of the treatment, except for the notable numerical difference in the T1 treatment, which, although statistically similar, presents a considerably lower value than the other treatments.

3.4. Organic Leather Thickness Treatment

For treatment T1, the material thickness was kept constant at 1 mm in all repetitions. This uniform value indicates that the treatment process did not significantly affect the material thickness, maintaining consistency in this physical property.
In the T2 treatment, the thickness was also constant at 2 mm in all repetitions. This consistency suggests that the applied treatment did not cause significant variations in the thickness of the material, maintaining a homogeneity similar to that observed in the T1 treatment but with a slightly greater thickness.
The T3 treatment showed variability in material thickness, with values of 2 mm and 3 mm and an average of 2.33 mm. This variability could be related to the specific treatment conditions, which will unequally affect the material structure. The variation in thickness can influence other mechanical properties and the material’s ability to be processed.
In the T4 treatment, the material thickness remained constant at 2 mm in all repetitions. This uniformity is similar to that observed in the T2 treatment, indicating that the applied treatment did not generate variations in thickness, which is desirable for applications requiring materials.
In the T5 treatment, variability in thickness will be observed, with values of 2 mm and 3 mm and an average of 2.33 mm. This variation is similar to that observed in the T3 treatment and could have influenced the ability of the material to be successfully sewn. An intermediate and variable thickness can offer a combination of stiffness and flexibility that is beneficial for certain applications, such as sewing.
In summary, treatments T1 and T2 showed uniform thicknesses, while treatments T3, T4, and T5 showed variability in this property. Uniformity in thickness can be beneficial for applications requiring dimensional consistency, while variability can offer advantages in terms of adaptability and flexibility for others.

3.5. pH Chemical Treatment of Organic Leather

The pH of the different bioleather treatments was evaluated, all of which were dehydrated at the same temperature, as shown in Table 6. The goal was to understand how pH influences the chemical properties of the material. In treatment T1, the pH remained constant at 4, indicating an acidic environment that could affect the chemical structure of the bioleather, impacting both its physical and chemical properties.
In contrast, treatment T2 maintained a constant pH of 5, suggesting slightly acidic conditions different from T1, potentially altering the stability and composition of the bioleather. Treatment T3 showed variability in pH, with values between 5 and 6, reflecting chemical treatment conditions that could have significant effects on the structural and chemical properties of the material.
The T4 treatment exhibited a pH range between 5 and 6, with an average of 5.33, while the T5 treatment maintained a constant pH of 6, which can be visualized in Figure 6. These results indicate different levels of acidity that can affect the composition and final characteristics of the bioleather, highlighting the importance of meticulously controlling the pH during the treatment process to ensure optimal material properties.
Figure 10 shows that treatment 1 exhibits a lower pH compared with the other treatments. On the other hand, treatments T2, T3, and T4 show similar pH values, while treatment T5 has a higher pH.

4. Discussion

In recent years, the search for sustainable materials has driven the exploration of bioleathers made from agricultural waste. Examples such as Piñatex, derived from pineapple fibers [17], have shown that plant by-products can be viable alternatives to animal leather. In this context, tomato skin represents an innovative material with potential in various applications. However, the literature lacks detailed studies on its physical–mechanical properties, which limits its comparison with other bioleathers and conventional materials.
The results of this study indicate that tomato bioleather has inferior mechanical properties to animal leather, especially in terms of tensile strength and elongation. Compared with the values reported by Urrego [18], where animal leather exhibits elongations of 70% to 77%, tomato skin showed only 10%. This behavior suggests that the structure of the material requires modifications through additional treatments to improve its flexibility and strength. Previous studies have shown that the incorporation of additives and structural reinforcements can optimize the mechanical properties of composite materials [19] Therefore, future research could evaluate the use of biopolymers or nanoparticles to improve the performance of tomato bioleather.
The tensile strength obtained in this study was 11%, a considerably lower figure compared with conventional leathers [20]. However, studies on vegetable bioleathers have indicated that optimizing the manufacturing process, including drying times, pressure, and additives, can significantly improve this property [7]. In this sense, the application of cross-linking methods or the integration of natural fibers could represent a promising strategy to increase the mechanical strength of the material.
Another key aspect identified is the dimensional stability of tomato bioleather. The influence of humidity and temperature could affect its shape and size, an issue that has also been observed in other bioleathers [5]. In this study, the use of calcium chloride as a stabilizing agent was evaluated, which could contribute to reducing the sensitivity of the material to environmental changes. Previous research has indicated that the use of structuring agents improves thermal stability and resistance to degradation in biocomposite materials [21], supporting the need to explore chemical and physical treatments further to optimize the performance of tomato bioleather.
From a sustainability perspective, the valorization of tomato waste in the production of bioleather represents a viable alternative to reduce pollution and promote the circular economy. Kefale [11] demonstrated that the proper management of agricultural waste could improve the quality of the by-products obtained, suggesting that the selection and processing of tomato waste could influence the final quality of the bioleather. Likewise, studies such as that conducted by Mohamed [22] have highlighted the importance of developing regulations and standards that guarantee the quality and sustainability of alternative materials to conventional leather.
Despite the progress made, this study faced some limitations. The scarcity of previous research on tomato bioleather made comparisons with other works difficult, highlighting the need to generate more data in this field. Furthermore, although the effect of some additives on mechanical properties was evaluated, not all possible combinations were thoroughly explored [23].
Based on these findings, future lines of research are proposed, focusing on the optimization of treatments by evaluating different combinations of additives and curing processes, the analysis of the environmental impact of tomato bioleather compared with other sustainable materials, the exploration of the incorporation of other agricultural waste or biopolymers to improve its mechanical properties, the evaluation of its behavior under real conditions of use to determine its commercial utility and the establishment of quality standards for vegetable bioleathers that favor their integration into the market.
This study contributes to the knowledge of tomato bioleather, highlighting its advantages and limitations. Although it presents challenges in terms of strength and stability, optimization strategies can significantly improve its performance, positioning it as a sustainable and functional alternative for various applications.

5. Conclusions

This study has explored the potential of tomato (Solanum lycopersicum) as a raw material for the production of organic leather, demonstrating that it is feasible to develop a functional and sustainable material from agricultural waste. Through the evaluation of different experimental treatments, it is evident that adjustments in the density of the material and processing parameters can significantly improve its mechanical properties. The results support the initial hypothesis that it is possible to develop functional organic leather from tomato waste, which is validated by this analysis.
The T4 and T5 treatments, with average thicknesses of 2 mm and 2.33 mm, respectively, showed higher tensile strength, with mean values of 0.0253 N/mm2 and 0.0267 N/mm2, along with an average elongation of 3 mm. These findings suggest that adjustment in density and processing of the material is crucial to optimize its mechanical properties. Furthermore, the pH analyses indicated stable conditions during leather manufacturing, with values between 5 and 6, optimal for the formation and stabilization of the material. Humidity controlled between 43% and 44% ensures the flexibility and durability needed for practical applications.
This study contributes to the development of sustainable materials by demonstrating that tomato waste can be transformed into a product with suitable mechanical properties. However, the scarcity of previous information on the use of these wastes in the production of organic leather and the need to explore higher concentrations of additives represent limitations that future research should address. It is recommended that the combination of tomato waste with other materials be evaluated, as well as the optimization of experimental treatments to improve their mechanical properties.
In the future, new formulations incorporating biopolymers or natural reinforcements could be explored to increase the strength and flexibility of organic leather. In addition, it would be valuable to conduct durability and biodegradability studies to determine its viability in the market. These investigations will contribute to the consolidation of tomato bioleather as a sustainable alternative in the materials industry.

Author Contributions

Conceptualization, P.F.-J.; Methodology, O.F.-A. and P.F.-J.; Formal analysis, O.F.-A. and P.F.-J.; Investigation, O.F.-A. and P.F.-J.; Writing—original draft, P.F.-J.; Writing—review & editing, O.F.-A.; Supervision, O.F.-A.; Project administration, O.F.-A. All authors have read and agreed to the published version of the manuscript.

Funding

This research did not receive external funding; the APC was funded by Universidad Estatal de Milagro (UNEMI).

Institutional Review Board Statement

Not applicable.

Informed Consent Statement

Not applicable.

Data Availability Statement

The data are contained within the article.

Conflicts of Interest

The authors declare no conflict of interest.

References

  1. Pavani, C.; Rao, P.; Vishnu, P.; Raja, H.; Sriram; Sirisha, N. Vegan Leather from Agricultural Waste: Exploring Sustainable and Cruelty-Free Alternatives. In From Waste to Wealth; Springer Nature: Singapore, 2024; pp. 951–964. [Google Scholar] [CrossRef]
  2. Caballero, E.; Franco, J.; Montaño, H. Mechanical characterization of reconstituted leather through tensile and creep testing. Nexo Sci. J. 2022, 35, 433–447. [Google Scholar] [CrossRef]
  3. Arce, S.; Campos, R.; Brenes, P. Evaluation of the management and final disposal of the poultry litter of heavy breeders used as organic fertilizer in Costa Rica. Technol. March Mag. 2020, 33, 165–177. [Google Scholar] [CrossRef]
  4. Yang, F.; Zhang, Z.; Yuan, J.; Xu, J.; Ji, Q.; Bai, Y. Eco-friendly production of leather-like material from bacterial cellulose and waste resources. J. Clean. Prod. 2024, 476, 143700. [Google Scholar] [CrossRef]
  5. Shankar, M.P.; Hamza, A.; Khalad, A.; Shanthi, G.; Kuppireddy, S.; Kumar, D.S. Engineering Mushroom Mycelium for a Greener Built Environment: Advancements in Mycelium-based Biocomposites and Bioleather. Food Biosci. 2024, 105577. [Google Scholar] [CrossRef]
  6. Azevedo, G.; Maltoni, K.; da Costa Andrade, J.; Faria, G.; de Souza, E.; de Azevedo, J. Precocious millet performance demonstrated by aquatic macrophytes subjected to composting and vermicomposting processes. Res. Soc. Dev. 2022, 11, e441111334757. [Google Scholar] [CrossRef]
  7. Puentes-Escobar, T.C.; Rodríguez Carlosama, A. Impacto del biocarbón en el suelo agrícola. Rev. Av. Investig. En Ing. 2021, 18. [Google Scholar] [CrossRef]
  8. Oliveira, R.; Silva, A.; Ramos, J.; Pereira, M. Resinut: A Bio Phenol Formaldehyde Resin using Chestnut Shells. Univ. Porto J. Eng. 2024, 10, 49–68. [Google Scholar] [CrossRef]
  9. Schiros, T.; Antrobus, R.; Farías, D.; Chiu, Y.; Joseph, C.; Esdaille, S.; Sanchirico, G.K.; Miquelon, G.; An, D.; Russell, S.T.; et al. Microbial nanocellulose biotextiles for a circular materials economy. Environ. Sci. Adv. 2022, 1, 276–284. [Google Scholar] [CrossRef] [PubMed]
  10. Villacorta, M. Vermicomposting an alternative to enhance urban agriculture. J. Agric. Res. Innov. Nat. Resour. 2023, 10, 97–108. [Google Scholar] [CrossRef]
  11. Kefale, G.; Kebede, Z.; Birlie, A. A systematic review on potential bio leather substitute for natural leather. J. Eng. 2023, 2023, 1629174. [Google Scholar] [CrossRef]
  12. Clemente, H. Tomato Cultivation (Lycopersicum sculentum Mill) Under the Modalities of Chemical (Mineral) Fertilization and Organic Fertilization in the Greenhouses of UNICAES. 2013. Available online: https://repositoriounicaes.catolica.edu.sv/jspui/handle/123456789/152 (accessed on 26 March 2025).
  13. Rana, A.; Bhardwaj, S.; Sharma, N. Biopolymer conjugation with phytochemicals and applications. Phys. Sci. Rev. 2024, 9, 2795–2812. [Google Scholar] [CrossRef]
  14. Gargano, M.; Bacardit, A.; Sannia, G.; Lettera, V. From Leather Wastes back to Leather Manufacturing: The Development of New Bio-Based Finishing Systems. Coatings 2023, 13, 775. [Google Scholar] [CrossRef]
  15. Rodríguez Salamanca, J.S.; Cortés Sierra, D.P.; Silgado Holguín, J.D. Development of a Leather-Like Textile Material Using Orange Peels as Raw Material. 2025. Available online: https://repository.universidadean.edu.co/server/api/core/bitstreams/3ccfbb2e-331d-4916-af00-f1252d3de41d/content (accessed on 24 February 2025).
  16. Bufalo, G.; Molino, B.; Ambrosone, L. Selection of tanned leather waste in the recovery of new raw material for the manufacture of rubber artifacts: Towards a zero waste condition. Appl. Sci. 2020, 10, 5374. [Google Scholar] [CrossRef]
  17. Ananas Anam. Ananas-Anam.Com. 2017. Available online: https://www.ananas-anam.com/ (accessed on 24 February 2025).
  18. Urrego, W.; Guzmán, S.; Giraldo, D.; Posada, C.; Rodriguez, L. Comparative study of three kinetic models of vulcanization for natural rubber/leather waste compounds. J. Elastomers Plast. 2023, 55, 677–692. [Google Scholar] [CrossRef]
  19. Sakmat, J.; Lopattananon, N.; Kaesaman, A. Effect of fiber surface modification on the properties of artificial leather from natural rubber compounds filled with leather fiber. Key Eng. Mater. 2015, 659, 378–382. [Google Scholar] [CrossRef]
  20. Hang, L.T.; Viet, D.Q.; Linh, N.P.D.; Doan, V.A.; Dang, H.L.T.; Dao, V.D.; Tuan, P.A. Utilization of leather waste fibers in polymer matrix composites based on Acrylonitrile-Butadiene rubber. Polymers 2020, 13, 117. [Google Scholar] [CrossRef] [PubMed]
  21. Kim, H.; Kim, H.R. Production of coffee-dyed bacterial cellulose as a bio-leather and using it as a dye adsorbent. PLoS ONE 2022, 17, e0265743. [Google Scholar] [CrossRef] [PubMed]
  22. Mohamed, O.; El Sayed, N.; Abdelhakim, A. Preparation and characterization of polyamide-leather wastes polymer composites. J. Appl. Polym. Sci. 2010, 118, 446–451. [Google Scholar] [CrossRef]
  23. Malabadi, R.B.; Kolkar, K.P.; Chalannavar, R.K.; Baijnath, H. Plant Based Leather Production-An update. World J. Adv. Eng. Technol. Sci. 2025, 14, 31–59. [Google Scholar] [CrossRef]
Figure 1. Flow chart of the process of making organic leather from tomato waste.
Figure 1. Flow chart of the process of making organic leather from tomato waste.
Sustainability 17 03833 g001
Figure 2. Organic leather obtained from tomato waste.
Figure 2. Organic leather obtained from tomato waste.
Sustainability 17 03833 g002
Figure 3. Microscopic structure of organic leather obtained from tomato waste.
Figure 3. Microscopic structure of organic leather obtained from tomato waste.
Sustainability 17 03833 g003
Figure 4. The diagram shows the tensile strength of bioleather obtained from tomato waste, evaluated under different experimental treatments. The results are expressed in Kgf/cm².
Figure 4. The diagram shows the tensile strength of bioleather obtained from tomato waste, evaluated under different experimental treatments. The results are expressed in Kgf/cm².
Sustainability 17 03833 g004
Figure 5. Average tensile strength diagram of bioleather made from tomato waste. The obtained data are expressed in Kgf/cm². As can be seen, the letter ‘a’ corresponds to a group with higher resistance due to its similarity in the leather’s tensile strength, while ‘b’ and ‘c’ are grouped according to their characteristics. Group ‘b’ represents an intermediate resistance, while group ‘c’ has the lowest tensile strength of the leather.
Figure 5. Average tensile strength diagram of bioleather made from tomato waste. The obtained data are expressed in Kgf/cm². As can be seen, the letter ‘a’ corresponds to a group with higher resistance due to its similarity in the leather’s tensile strength, while ‘b’ and ‘c’ are grouped according to their characteristics. Group ‘b’ represents an intermediate resistance, while group ‘c’ has the lowest tensile strength of the leather.
Sustainability 17 03833 g005
Figure 6. Moisture diagram of bioleather made from tomato waste.
Figure 6. Moisture diagram of bioleather made from tomato waste.
Sustainability 17 03833 g006
Figure 7. Average moisture content of bioleather samples made from tomato waste, where the moisture content is grouped depending on its level. The treatment with the highest moisture content corresponds to group ‘a’, while group ‘b’ has a slightly lower moisture content.
Figure 7. Average moisture content of bioleather samples made from tomato waste, where the moisture content is grouped depending on its level. The treatment with the highest moisture content corresponds to group ‘a’, while group ‘b’ has a slightly lower moisture content.
Sustainability 17 03833 g007
Figure 8. Elongation of bioleather samples under different experimental treatments.
Figure 8. Elongation of bioleather samples under different experimental treatments.
Sustainability 17 03833 g008
Figure 9. Average elongation of bioleather samples under different experimental treatments, where it is observed that all are grouped in group ‘a’, as there is not a significant difference between them.
Figure 9. Average elongation of bioleather samples under different experimental treatments, where it is observed that all are grouped in group ‘a’, as there is not a significant difference between them.
Sustainability 17 03833 g009
Figure 10. pH treatment of bioleather samples under different experimental treatments.
Figure 10. pH treatment of bioleather samples under different experimental treatments.
Sustainability 17 03833 g010
Table 1. Mechanical properties of organic leather produced from tomato (Solanum lycopersicum) waste under different experimental treatments.
Table 1. Mechanical properties of organic leather produced from tomato (Solanum lycopersicum) waste under different experimental treatments.
ReagentsTreatment 1Treatment 2Treatment 3Treatment 4Treatment 5
Tomato7 g7 g7 g7 g7 g
Distilled water116 mL116 mL116 mL116 mL116 mL
Sodium alginate %1%
1.16 g
3%
3.48 g
5.69%
7 g
7%
8.12 g
9%
10.44 g
Glycerin16.6 g16.6 g16.6 g16.6 g16.6 g
Calcium chloride %10%-10%-10%
Olive oil-5 g5 g5 g-
Table 2. Reagents needed to make organic leather from tomato waste.
Table 2. Reagents needed to make organic leather from tomato waste.
ReagentsUse in the Formula
TomatoObtaining fibers.
Sodium alginateIt helps to stabilize and fix the tannins in the leather, which contributes to its strength and durability.
Calcium chloride 10%Used to adjust pH, improve hydration, and control tannin penetration. Its use contributes to the quality and durability of sustainably produced organic leather.
GlycerinA natural moisturizer that helps retain moisture in the leather, preventing it from drying out and becoming brittle, helping it to be more flexible and giving it a shiny and polished appearance.
Olive oilIt acts as a protective barrier against moisture, helping to preserve the integrity of the leather and protecting it from water damage.
Distilled waterEssential to ensure the quality and integrity of sustainably produced organic leather.
Table 3. Physical–mechanical characterization of bioleather obtained from tomato waste.
Table 3. Physical–mechanical characterization of bioleather obtained from tomato waste.
TreatmentsThickness [mm]Tensile Strength N/mm2Elongation [mm]Humidity %
T1 R11<0.009<0.166.67
T1 R21<0.009<0.163.55
T1 R31<0.009<0.0262.75
Average1<0.009<0.164.32
T2 R120.009053.00
T2 R220.012049.75
T2 R320.009553.96
Average20.0101.6752.24
T3 R120.012439.70
T3 R230.017238.9
T3 R320.029252.24
Average2.330.0192.6743.61
T4 R120.019241.50
T4 R220.027237.81
T4 R320.029543.90
Average20.025341.07
T5 R120.024239.04
T5 R230.026346.53
T5 R330.029446.35
Average2.330.026343.97
Table 4. Results of the humidity test on samples of bioleather made from tomato waste.
Table 4. Results of the humidity test on samples of bioleather made from tomato waste.
HumidityCluster
T164,323a
T252.237b
T543.973b
T343.613b
T441.070b
Table 5. Elongation test results for the different experimental treatments.
Table 5. Elongation test results for the different experimental treatments.
Elongation
mm
Cluster
T43a
T53a
T22a
T32a
T10a
Table 6. Chemical characterization of bioleather.
Table 6. Chemical characterization of bioleather.
TreatmentspHTemperature (K)
T1 R14296.15
T1 R24295.15
T1 R34296.15
Average4295.82
T2 R15296.15
T2 R25296.15
T2 R35295.15
Average5295.82
T3 R15295.15
T3 R25296.15
T3 R36296.15
Average5.33295.82
T4 R15296.15
T4 R25295.15
T4 R36295.15
Average5.33295.48
T5 R16296.15
T5 R26295.15
T5 R36295.15
Average6295.48
Disclaimer/Publisher’s Note: The statements, opinions and data contained in all publications are solely those of the individual author(s) and contributor(s) and not of MDPI and/or the editor(s). MDPI and/or the editor(s) disclaim responsibility for any injury to people or property resulting from any ideas, methods, instructions or products referred to in the content.

Share and Cite

MDPI and ACS Style

Franco-Arias, O.; Franco-Jiménez, P. Mechanical Properties of Organic Leather Made from Tomato Residues. Sustainability 2025, 17, 3833. https://doi.org/10.3390/su17093833

AMA Style

Franco-Arias O, Franco-Jiménez P. Mechanical Properties of Organic Leather Made from Tomato Residues. Sustainability. 2025; 17(9):3833. https://doi.org/10.3390/su17093833

Chicago/Turabian Style

Franco-Arias, Omar, and Paula Franco-Jiménez. 2025. "Mechanical Properties of Organic Leather Made from Tomato Residues" Sustainability 17, no. 9: 3833. https://doi.org/10.3390/su17093833

APA Style

Franco-Arias, O., & Franco-Jiménez, P. (2025). Mechanical Properties of Organic Leather Made from Tomato Residues. Sustainability, 17(9), 3833. https://doi.org/10.3390/su17093833

Note that from the first issue of 2016, this journal uses article numbers instead of page numbers. See further details here.

Article Metrics

Back to TopTop