Enhancing Renewable Energy Product Consumption of Young Customers Through Sustainable Development Goals Knowledge: An Application of the Theory of Planned Behavior
Abstract
1. Introduction
2. Theoretical Background and Hypotheses Development
2.1. Theory of Planned Behavior
2.2. Hypotheses Development and Research Model
2.2.1. TPB’s Constructs: Intention to Purchase Renewable Energy Product (INT), Attitude Toward Renewable Energy Product (ATT), Perceived Behavioral Control (PBC), and Subjective Norm (SN)
2.2.2. Sustainable Development Goals Knowledge (SK)
2.2.3. Perceived Government Polices Uncertainty (PGPU)
2.2.4. Trust in Retailers
2.2.5. The Mediating Role of Attitude Toward Renewable Energy Products and Perceived Behavioral Control
2.3. Research Model
3. Methodology
3.1. Measures and Questionnaires
3.2. Data Collection and Sample
3.3. Analysis Method
4. Results
4.1. Common Method Bias
4.2. Measurement Model Assessment
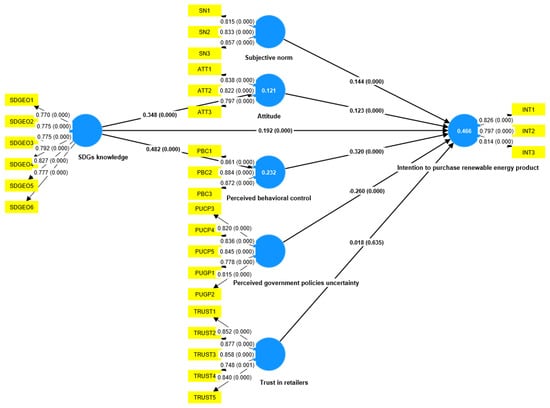
4.3. Structural Equation Modeling
5. Discussion and Implication
5.1. Discussion
5.2. Implications
5.3. Conclusions and Future Research
Author Contributions
Funding
Institutional Review Board Statement
Informed Consent Statement
Data Availability Statement
Acknowledgments
Conflicts of Interest
References
- Wang, Y.; Wang, D.; Yu, L.; Mao, J. What really influences the development of renewable energy? A systematic review and meta-analysis. Environ. Sci. Pollut. Res. 2023, 30, 62213–62236. [Google Scholar] [CrossRef] [PubMed]
- Maka, A.O.; Alabid, J.M. Solar energy technology and its roles in sustainable development. Clean Energy 2022, 6, 476–483. [Google Scholar] [CrossRef]
- IEA. The Global Power Mix Will Be Transformed by 2028. Available online: https://www.iea.org/energy-system/renewables (accessed on 5 October 2024).
- Almrafee, M.; Akaileh, M. Customers’ purchase intention of renewable energy in Jordan: The case of solar panel systems using an extended theory of planned behavior (TPB). Int. J. Energy Sect. Manag. 2024, 18, 457–473. [Google Scholar] [CrossRef]
- Tan, C.-S.; Ooi, H.-Y.; Goh, Y.-N. A moral extension of the theory of planned behavior to predict consumers’ purchase intention for energy-efficient household appliances in Malaysia. Energy Policy 2017, 107, 459–471. [Google Scholar] [CrossRef]
- Asif, M.H.; Zhongfu, T.; Ahmad, B.; Irfan, M.; Razzaq, A.; Ameer, W. Influencing factors of consumers’ buying intention of solar energy: A structural equation modeling approach. Environ. Sci. Pollut. Res. 2023, 30, 30017–30032. [Google Scholar] [CrossRef]
- Wong, G.-Z.; Wong, K.-H.; Lau, T.-C.; Lee, J.-H.; Kok, Y.-H. Study of intention to use renewable energy technology in Malaysia using TAM and TPB. Renew. Energy 2024, 221, 119787. [Google Scholar] [CrossRef]
- Nguyen, H.V.; Vu, T.D.; Greenland, S.; Nguyen, T.M.N.; Vu, V.H. Promoting sustainable renewable energy consumption: Government policy drives record rooftop solar adoption in Vietnam. In Environmental Sustainability in Emerging Markets: Consumer, Organisation and Policy Perspectives; Springer: Cham, Switzerland, 2022; pp. 23–45. [Google Scholar]
- Conradie, P.D.; De Ruyck, O.; Saldien, J.; Ponnet, K. Who wants to join a renewable energy community in Flanders? Applying an extended model of Theory of Planned Behaviour to understand intent to participate. Energy Policy 2021, 151, 112121. [Google Scholar] [CrossRef]
- Engelken, M.; Römer, B.; Drescher, M.; Welpe, I. Why homeowners strive for energy self-supply and how policy makers can influence them. Energy Policy 2018, 117, 423–433. [Google Scholar] [CrossRef]
- Vu, T.D.; Nguyen, H.V.; Nguyen, T.M.N. Extend theory of planned behaviour model to explain rooftop solar energy adoption in emerging market. Moderating mechanism of personal innovativeness. J. Open Innov. Technol. Mark. Complex. 2023, 9, 100078. [Google Scholar] [CrossRef]
- Yee, C.H.; Al-Mulali, U.; Ling, G.M. Intention towards renewable energy investments in Malaysia: Extending theory of planned behaviour. Environ. Sci. Pollut. Res. 2022, 29, 1021–1036. [Google Scholar] [CrossRef]
- Paço, A.; Lavrador, T. Environmental knowledge and attitudes and behaviours towards energy consumption. J. Environ. Manag. 2017, 197, 384–392. [Google Scholar] [CrossRef] [PubMed]
- Vu, T.D.; Nguyen, T.M.N.; Vu, P.T. Exploring young customers’ purchasing intention for solar appliances in an emerging market: Evidence from structural equation modeling approach. Int. J. Energy Sect. Manag. 2024, in press. [Google Scholar] [CrossRef]
- Leite, S. Using the SDGs for global citizenship education: Definitions, challenges, and opportunities. Glob. Soc. Educ. 2022, 20, 401–413. [Google Scholar] [CrossRef]
- Atmaca, A.C.; Kıray, S.A.; Pehlivan, M. Development of a measurement tool for sustainable development awareness. Int. J. Assess. Tools Educ. 2019, 6, 80–91. [Google Scholar] [CrossRef]
- Günther, J.; Overbeck, A.K.; Muster, S.; Tempel, B.J.; Schaal, S.; Schaal, S.; Kühner, E.; Otto, S. Outcome indicator development: Defining education for sustainable development outcomes for the individual level and connecting them to the SDGs. Glob. Environ. Change 2022, 74, 102526. [Google Scholar] [CrossRef]
- Leal Filho, W.; Shiel, C.; Paço, A.; Mifsud, M.; Ávila, L.V.; Brandli, L.L.; Molthan-Hill, P.; Pace, P.; Azeiteiro, U.M.; Vargas, V.R. Sustainable Development Goals and sustainability teaching at universities: Falling behind or getting ahead of the pack? J. Clean. Prod. 2019, 232, 285–294. [Google Scholar] [CrossRef]
- Yuan, X.; Yu, L.; Wu, H. Awareness of sustainable development goals among students from a Chinese senior high school. Educ. Sci. 2021, 11, 458. [Google Scholar] [CrossRef]
- Sun, P.-C.; Wang, H.-M.; Huang, H.-L.; Ho, C.-W. Consumer attitude and purchase intention toward rooftop photovoltaic installation: The roles of personal trait, psychological benefit, and government incentives. Energy Environ. 2020, 31, 21–39. [Google Scholar] [CrossRef]
- Lan, T.T.; Jirakiattikul, S.; Chowdhury, M.; Ali, D.; Niem, L.D.; Techato, K. The effect of retail electricity price levels on the FI values of smart-grid rooftop solar power systems: A case study in the central highlands of Vietnam. Sustainability 2020, 12, 9209. [Google Scholar] [CrossRef]
- Mezger, A.; Cabanelas, P.; Cabiddu, F.; Rüdiger, K. What does it matter for trust of green consumers? An application to German electricity market. J. Clean. Prod. 2020, 242, 118484. [Google Scholar] [CrossRef]
- Saif, S.; Zameer, H.; Wang, Y.; Ali, Q. The effect of retailer CSR and consumer environmental responsibility on green consumption behaviors: Mediation of environmental concern and customer trust. Mark. Intell. Plan. 2024, 42, 149–167. [Google Scholar] [CrossRef]
- Daiyabu, Y.A.; Manaf, N.A.A.; Mohamad Hsbollah, H. Extending the theory of planned behaviour with application to renewable energy investment: The moderating effect of tax incentives. Int. J. Energy Sect. Manag. 2023, 17, 333–351. [Google Scholar] [CrossRef]
- Irfan, M.; Hao, Y.; Ikram, M.; Wu, H.; Akram, R.; Rauf, A. Assessment of the public acceptance and utilization of renewable energy in Pakistan. Sustain. Prod. Consum. 2021, 27, 312–324. [Google Scholar] [CrossRef]
- Nketiah, E.; Song, H.; Adu-Gyamfi, G.; Obuobi, B.; Adjei, M.; Cudjoe, D. Does government involvement and awareness of benefit affect Ghanaian’s willingness to pay for renewable green electricity? Renew. Energy 2022, 197, 683–694. [Google Scholar] [CrossRef]
- Ajzen, I. The Theory of planned behavior. Organ. Behav. Hum. Decis. Process. 1991, 50, 179–211. [Google Scholar] [CrossRef]
- Gansser, O.A.; Reich, C.S. Influence of the new ecological paradigm (NEP) and environmental concerns on pro-environmental behavioral intention based on the theory of planned behavior (TPB). J. Clean. Prod. 2023, 382, 134629. [Google Scholar] [CrossRef]
- Webb, D.; Soutar, G.N.; Mazzarol, T.; Saldaris, P. Self-determination theory and consumer behavioural change: Evidence from a household energy-saving behaviour study. J. Environ. Psychol. 2013, 35, 59–66. [Google Scholar] [CrossRef]
- Van Le, H.; Leenders, M.A. Coastal communities’ participation in reducing single-use plastic bags: The role of awareness of harm and responsibility for environmental protection. J. Trade Sci. 2024, 12, 3–21. [Google Scholar]
- De Leeuw, A.; Valois, P.; Ajzen, I.; Schmidt, P. Using the theory of planned behavior to identify key beliefs underlying pro-environmental behavior in high-school students: Implications for educational interventions. J. Environ. Psychol. 2015, 42, 128–138. [Google Scholar] [CrossRef]
- Hamzah, M.I.; Tanwir, N.S. Do pro-environmental factors lead to purchase intention of hybrid vehicles? The moderating effects of environmental knowledge. J. Clean. Prod. 2021, 279, 123643. [Google Scholar] [CrossRef]
- Mehmood, K.; Jabeen, F.; Rehman, H.; Iftikhar, Y.; Khan, N.A. Understanding the boosters of employees’ voluntary pro-environmental behavior: A time-lagged investigation. Environ. Dev. Sustain. 2024, 26, 9847–9869. [Google Scholar] [CrossRef]
- Kumar, V.; Hundal, B.S.; Syan, A.S. Factors affecting customers’ attitude towards solar energy products. Int. J. Bus. Innov. Res. 2020, 21, 271–293. [Google Scholar] [CrossRef]
- Masrahi, A.; Wang, J.-H.; Abudiyah, A.K. Factors influencing consumers’ behavioral intentions to use renewable energy in the United States residential sector. Energy Rep. 2021, 7, 7333–7344. [Google Scholar] [CrossRef]
- Yun, S.; Lee, J. Advancing societal readiness toward renewable energy system adoption with a socio-technical perspective. Technol. Forecast. Soc. Change 2015, 95, 170–181. [Google Scholar] [CrossRef]
- Armutcu, B.; Zuferi, R.; Tan, A. Green product consumption behaviour, green economic growth and sustainable development: Unveiling the main determinants. J. Enterprising Communities People Places Glob. Econ. 2024, 18, 798–819. [Google Scholar] [CrossRef]
- Hartmann, P.; Apaolaza-Ibáñez, V. Consumer attitude and purchase intention toward green energy brands: The roles of psychological benefits and environmental concern. J. Bus. Res. 2012, 65, 1254–1263. [Google Scholar] [CrossRef]
- Götze, S.; Naderer, G. From the attitude-behaviour-gap to a producer-people-gap? Int. J. Sustain. Dev. World Ecol. 2019, 26, 377–388. [Google Scholar] [CrossRef]
- Liobikienė, G.; Dagiliūtė, R.; Juknys, R. The determinants of renewable energy usage intentions using theory of planned behaviour approach. Renew. Energy 2021, 170, 587–594. [Google Scholar] [CrossRef]
- Ajzen, I. Attitudes, Personality, and Behavior: McGraw-Hill International; Open University Press: London, UK, 2005. [Google Scholar]
- Vu, T.D.; Nguyen, T.T.N.; Nguyen, H.N.; Nguyen, M.H. Sustainable management in the hospitality industry: The influence of green human resource management on employees’ pro-environmental behavior and environmental performance. J. Hosp. Tour. Insights 2025, in press. [Google Scholar] [CrossRef]
- Bang, H.K.; Ellinger, A.E.; Hadjimarcou, J.; Traichal, P.A. Consumer concern, knowledge, belief, and attitude toward renewable energy: An application of the reasoned action theory. Psychol. Mark. 2000, 17, 449–468. [Google Scholar] [CrossRef]
- Jabbour Al Maalouf, N.; Sayegh, E.; Inati, D.; Sarkis, N. Consumer Motivations for Solar Energy Adoption in Economically Challenged Regions. Sustainability 2024, 16, 8777. [Google Scholar] [CrossRef]
- Wiśniewska, A.; Liczmańska-Kopcewicz, K.; Pypłacz, P. Antecedents of young adults’ willingness to support brands investing in renewable energy sources. Renew. Energy 2022, 190, 177–187. [Google Scholar] [CrossRef]
- Masukujjaman, M.; Alam, S.S.; Siwar, C.; Halim, S.A. Purchase intention of renewable energy technology in rural areas in Bangladesh: Empirical evidence. Renew. Energy 2021, 170, 639–651. [Google Scholar] [CrossRef]
- Shim, S.; Serido, J.; Tang, C. The ant and the grasshopper revisited: The present psychological benefits of saving and future oriented financial behaviors. J. Econ. Psychol. 2012, 33, 155–165. [Google Scholar] [CrossRef]
- Tewari, A.; Srivastava, S.; Gangwar, D.; Verma, V.C. Young consumers’ purchase intention toward organic food: Exploring the role of mindfulness. Br. Food J. 2022, 124, 78–98. [Google Scholar] [CrossRef]
- Vantamay, N. Investigation and recommendations on the promotion of sustainable consumption behavior among young consumers in Thailand. Kasetsart J. Soc. Sci. 2018, 39, 51–58. [Google Scholar] [CrossRef]
- Yadav, R.; Chauhan, V.; Pathak, G.S. Intention to adopt internet banking in an emerging economy: A perspective of Indian youth. Int. J. Bank Mark. 2015, 33, 530–544. [Google Scholar] [CrossRef]
- Hsu, C.-L.; Chang, C.-Y.; Yansritakul, C. Exploring purchase intention of green skincare products using the theory of planned behavior: Testing the moderating effects of country of origin and price sensitivity. J. Retail. Consum. Serv. 2017, 34, 145–152. [Google Scholar] [CrossRef]
- Rehman, Z.U.; Seman, N.A.A.; Harun, A. Exploring Intention to Purchase Green Products Using the Theory of Reasoned Action: Testing the Moderating Effect of Price Sensitivity. Process Integr. Optim. Sustain. 2024, 8, 1649–1662. [Google Scholar] [CrossRef]
- Fathima, M.S.A.; Batcha, H.M.; Alam, A.S. Factors affecting consumer purchase intention for buying solar energy products. Int. J. Energy Sect. Manag. 2023, 17, 820–839. [Google Scholar] [CrossRef]
- Kowalska-Pyzalska, A. What makes consumers adopt to innovative energy services in the energy market? A review of incentives and barriers. Renew. Sustain. Energy Rev. 2018, 82, 3570–3581. [Google Scholar] [CrossRef]
- Lee, K.H. Drivers and barriers to energy efficiency management for sustainable development. Sustain. Dev. 2015, 23, 16–25. [Google Scholar] [CrossRef]
- Pata, S.K. Comparative impacts of energy, climate, and economic policy uncertainties on renewable energy. J. Environ. Manag. 2024, 370, 122494. [Google Scholar] [CrossRef]
- Rathore, N.; Panwar, N.L. Strategic overview of management of future solar photovoltaic panel waste generation in the Indian context. Waste Manag. Res. 2022, 40, 504–518. [Google Scholar] [CrossRef] [PubMed]
- Sirin, S.M.; Sevindik, I. An analysis of Turkey’s solar PV auction scheme: What can Turkey learn from Brazil and South Africa? Energy Policy 2021, 148, 111933. [Google Scholar] [CrossRef]
- Issock Issock, P.B.; Muposhi, A. Understanding energy-efficiency choices through consumption values: The central role of consumer’s attention and trust in environmental claims. Manag. Environ. Qual. Int. J. 2023, 34, 250–270. [Google Scholar] [CrossRef]
- Amin, S.; Tarun, M.T. Effect of consumption values on customers’ green purchase intention: A mediating role of green trust. Soc. Responsib. J. 2021, 17, 1320–1336. [Google Scholar] [CrossRef]
- Abd Rahman, A.; Asrarhaghighi, E.; Ab Rahman, S. Consumers and Halal cosmetic products: Knowledge, religiosity, attitude and intention. J. Islam. Mark. 2015, 6, 148–163. [Google Scholar] [CrossRef]
- Levine, D.S.; Strube, M.J. Environmental attitudes, knowledge, intentions and behaviors among college students. J. Soc. Psychol. 2012, 152, 308–326. [Google Scholar] [CrossRef]
- Shaw, S. Unravelling the MED-MOD Effects on the Relationship of Knowledge-Attitude-Intention along with Willingness to Pay in the Context of Green Marketing. In Perspectives in Marketing, Innovation and Strategy; Routledge: New Delhi, India, 2023; pp. 146–158. [Google Scholar]
- Kumar, B.; Manrai, A.K.; Manrai, L.A. Purchasing behaviour for environmentally sustainable products: A conceptual framework and empirical study. J. Retail. Consum. Serv. 2017, 34, 1–9. [Google Scholar] [CrossRef]
- Leclercq-Machado, L.; Alvarez-Risco, A.; Gómez-Prado, R.; Cuya-Velásquez, B.B.; Esquerre-Botton, S.; Morales-Ríos, F.; Almanza-Cruz, C.; Castillo-Benancio, S.; de las Mercedes Anderson-Seminario, M.; Del-Aguila-Arcentales, S. Sustainable fashion and consumption patterns in peru: An environmental-attitude-intention-behavior analysis. Sustainability 2022, 14, 9965. [Google Scholar] [CrossRef]
- Mohd Suki, N. Green product purchase intention: Impact of green brands, attitude, and knowledge. Br. Food J. 2016, 118, 2893–2910. [Google Scholar] [CrossRef]
- Tavitiyaman, P.; Zhang, X.; Chan, H.M. Impact of environmental awareness and knowledge on purchase intention of an eco-friendly hotel: Mediating role of habits and attitudes. J. Hosp. Tour. Insights 2024, 7, 3148–3166. [Google Scholar] [CrossRef]
- Chanda, R.C.; Isa, S.M.; Ahmed, T. Factors influencing customers’ green purchasing intention: Evidence from developing country. J. Sci. Technol. Policy Manag. 2023, in press. [Google Scholar] [CrossRef]
- Zhang, D.; Zhang, Y.; Lou, S. What determines consumers’ purchasing behavioral intention on social commerce platforms: Introducing consumer credit to TPB. Environ. Dev. Sustain. 2024, 26, 13353–13373. [Google Scholar] [CrossRef]
- Hulland, J.; Baumgartner, H.; Smith, K.M. Marketing survey research best practices: Evidence and recommendations from a review of JAMS articles. J. Acad. Mark. Sci. 2018, 46, 92–108. [Google Scholar] [CrossRef]
- GSO. Statistical Year Book of Vietnam 2023. Available online: https://www.gso.gov.vn/wp-content/uploads/2024/06/NIEN-GIAM-THONG-KE-2023_Ban-quyen.pdf (accessed on 25 October 2024).
- Podsakoff, P.M.; MacKenzie, S.B.; Lee, J.-Y.; Podsakoff, N.P. Common method biases in behavioral research: A critical review of the literature and recommended remedies. J. Appl. Psychol. 2003, 88, 879. [Google Scholar] [CrossRef]
- Hair, J.F.; Risher, J.J.; Sarstedt, M.; Ringle, C.M. When to use and how to report the results of PLS-SEM. Eur. Bus. Rev. 2019, 31, 2–24. [Google Scholar] [CrossRef]
- Kock, N. Common method bias in PLS-SEM: A full collinearity assessment approach. Int. J. e-Collab. (IJEC) 2015, 11, 1–10. [Google Scholar] [CrossRef]
- Henseler, J.; Ringle, C.M.; Sarstedt, M. A new criterion for assessing discriminant validity in variance-based structural equation modeling. J. Acad. Mark. Sci. 2015, 43, 115–135. [Google Scholar] [CrossRef]
- Malhotra, N.K.; Schaller, T.K.; Patil, A. Common method variance in advertising research: When to be concerned and how to control for it. J. Advert. 2017, 46, 193–212. [Google Scholar] [CrossRef]
- Wei, J.; Zhao, X.; Yang, X. Measuring purchase intention towards green power certificate in a developing nation: Applying and extending the theory of planned behavior. Resour. Conserv. Recycl. 2021, 168, 105363. [Google Scholar] [CrossRef]
- Hasheem, M.J.; Wang, S.; Ye, N.; Farooq, M.Z.; Shahid, H.M. Factors influencing purchase intention of solar photovoltaic technology: An extended perspective of technology readiness index and theory of planned behaviour. Clean. Responsible Consum. 2022, 7, 100079. [Google Scholar] [CrossRef]
- Grosso, M.; Castaldo, S.; Li, H.A.; Larivière, B. What information do shoppers share? The effect of personnel-, retailer-, and country-trust on willingness to share information. J. Retail. 2020, 96, 524–547. [Google Scholar] [CrossRef]
- Painuly, J.P.; Wohlgemuth, N. Renewable energy technologies: Barriers and policy implications. In Renewable-Energy-Driven Future; Elsevier: Amsterdam, The Netherlands, 2021; pp. 539–562. [Google Scholar]
- Sen, S.; Ganguly, S. Opportunities, barriers and issues with renewable energy development—A discussion. Renew. Sustain. Energy Rev. 2017, 69, 1170–1181. [Google Scholar] [CrossRef]
- Bölük, G.; Kaplan, R. Effectiveness of renewable energy incentives on sustainability: Evidence from dynamic panel data analysis for the EU countries and Turkey. Environ. Sci. Pollut. Res. 2022, 29, 26613–26630. [Google Scholar] [CrossRef]
- Giang, T. Chaotic Solar Battery Market. Available online: https://laodong.vn/thi-truong/bat-nhao-thi-truong-mua-ban-pin-nang-luong-mat-troi-1206719.ldo (accessed on 12 August 2024).
- Do, T.N.; Burke, P.J.; Baldwin, K.G.; Nguyen, C.T. Underlying drivers and barriers for solar photovoltaics diffusion: The case of Vietnam. Energy Policy 2020, 144, 111561. [Google Scholar] [CrossRef]
- Annan-Diab, F.; Molinari, C. Interdisciplinarity: Practical approach to advancing education for sustainability and for the Sustainable Development Goals. Int. J. Manag. Educ. 2017, 15, 73–83. [Google Scholar] [CrossRef]
- García-González, E.; Jiménez-Fontana, R.; Azcárate, P. Education for sustainability and the sustainable development goals: Pre-service teachers’ perceptions and knowledge. Sustainability 2020, 12, 7741. [Google Scholar] [CrossRef]



| Variable | Frequency (N) | Percentage (%) |
|---|---|---|
| Age | ||
| 18–20 | 128 | 18.55 |
| 21–22 | 135 | 19.57 |
| 23–25 | 199 | 28.84 |
| 26–28 | 228 | 33.04 |
| Gender | ||
| Male | 338 | 48.99 |
| Female | 352 | 51.01 |
| Education level | ||
| High school or less | 16 | 2.32 |
| Professional degree | 87 | 12.61 |
| College degree | 109 | 15.80 |
| University undergraduate degree | 392 | 56.81 |
| Postgraduate degree | 86 | 12.46 |
| Monthly income | ||
| <VND 10,000,000 | 190 | 27.54 |
| VND 10,000,000–VND 20,000,000 | 311 | 45.07 |
| >VND 20,000,000–VND 30,000,000 | 102 | 14.78 |
| >VND 30,000,000–VND 40,000,000 | 59 | 8.55 |
| Above VND 40,000,000 | 28 | 4.06 |
| Marital status | ||
| Married | 285 | 41.30 |
| Single | 340 | 49.28 |
| Divorced | 59 | 8.55 |
| Widowed | 6 | 0.87 |
| Location | ||
| Hanoi City | 351 | 50.87 |
| Ho Chi Minh City | 339 | 49.13 |
| Participation in SDGs training courses | ||
| Yes | 391 | 56.67 |
| No | 299 | 43.33 |
| Variable | Ols | VIF | α | rho_A | CR | AVE |
|---|---|---|---|---|---|---|
| Intention to purchase renewable energy product (INT)–Adapted from [77] | ||||||
| I intend to buy renewable energy products. | 0.826 | 1.520 | 0.742 | 0.743 | 0.853 | 0.660 |
| I will make efforts to purchase renewable energy products. | 0.797 | 1.430 | ||||
| I am willing to purchase renewable energy products. | 0.814 | 1.486 | ||||
| Attitude toward renewable energy product (ATT)–Adapted from [78] | ||||||
| It is wise to buy renewable energy products to protect the environment. | 0.838 | 1.576 | 0.754 | 0.756 | 0.859 | 0.671 |
| It is a good idea to purchase renewable energy products. | 0.822 | 1.556 | ||||
| I support purchasing renewable energy products. | 0.797 | 1.441 | ||||
| Subjective norm (SN)–Adapted from [14] | ||||||
| Most people who are important to me think I should buy renewable energy products. | 0.815 | 1.670 | 0.785 | 0.802 | 0.874 | 0.697 |
| Most people who are important to me would want me to purchase renewable energy products. | 0.833 | 1.701 | ||||
| People whose opinions I value would prefer that I purchase renewable energy products. | 0.857 | 1.566 | ||||
| Perceived behavioral control (PBC)–Adapted from [5] | ||||||
| I am confident that I would use renewable energy products even if another person advises me to use other products. | 0.861 | 1.875 | 0.843 | 0.843 | 0.905 | 0.761 |
| Purchasing renewable energy products is entirely within my control. | 0.884 | 2.146 | ||||
| I have the resources, knowledge and ability to use renewable energy products. | 0.872 | 2.054 | ||||
| Perceived government polices uncertainty (PGPU)–Adapted from [57,58] | ||||||
| Frequent changes and revisions of renewable energy policy. | 0.778 | 2.143 | 0.879 | 0.890 | 0.911 | 0.671 |
| Inconsistent decentralization policy for stakeholders. | 0.815 | 2.476 | ||||
| Lack of standardized announcements for renewable energy product quality from the government. | 0.820 | 2.266 | ||||
| Inconsistent payment policy from government for surplus electricity. | 0.836 | 2.659 | ||||
| Absence of implementation guidelines from the government. | 0.845 | 2.719 | ||||
| Trust in retailers (TRUST)–Adapted from [79] | ||||||
| I trust retailers of renewable energy products. | 0.852 | 2.007 | 0.899 | 0.925 | 0.921 | 0.699 |
| Customers can trust in retailers dealing in renewable energy products. | 0.877 | 2.710 | ||||
| Retailers of renewable energy products always adhere to quality commitments. | 0.858 | 2.537 | ||||
| Retailers of renewable energy products prioritize my interests. | 0.748 | 2.158 | ||||
| Overall, retailers of renewable energy products are reliable. | 0.840 | 2.407 | ||||
| Sustainable development goals knowledge (SK)–Adapted from [19] | ||||||
| I know the number of sustainable development goals and can indicate the content of any one goal. | 0.770 | 1.792 | 0.877 | 0.881 | 0.907 | 0.619 |
| I know the time frame for which the sustainable development goals were designed. | 0.775 | 1.828 | ||||
| I am well aware of the roadmap and status of implementing the sustainable development goals in Vietnam. | 0.775 | 1.802 | ||||
| I am well aware of the long-term effects of sustainable development goals on humanity. | 0.792 | 1.912 | ||||
| I am aware of the comprehensiveness of the sustainable development goals system. * | 0.827 | 2.079 | ||||
| I know that implementing sustainable development goals is the responsibility of many stakeholders, such as governments, businesses, and individuals. * | 0.777 | 1.902 | ||||
| Dimension | (1) | (2) | (3) | (4) | (5) | (6) | (7) |
|---|---|---|---|---|---|---|---|
| (1) Attitude | |||||||
| (2) Intention to purchase renewable energy product | 0.454 | ||||||
| (3) Perceived behavioral control | 0.369 | 0.704 | |||||
| (4) Perceived government polices uncertainty | 0.085 | 0.406 | 0.155 | ||||
| (5) SDGs knowledge | 0.423 | 0.609 | 0.557 | 0.111 | |||
| (6) Subjective norm | 0.326 | 0.562 | 0.596 | 0.078 | 0.634 | ||
| (7) Trust in retailers | 0.063 | 0.046 | 0.034 | 0.058 | 0.037 | 0.055 | |
| Mean | 3.269 | 3.183 | 3.290 | 4.023 | 3.534 | 3.418 | 2.554 |
| Standard deviation | 0.869 | 0.760 | 0.869 | 0.797 | 0.635 | 0.716 | 0.790 |
| Hypothesis | Model 1 (TPB Constructs) | Model 2 (Full Model) | ||||
|---|---|---|---|---|---|---|
| β | f2 | t-Value | β | f2 | t-Value | |
| Direct effect | ||||||
| H1: ATT→ INT | 0.172 *** | 0.042 | 5.289 | 0.123 *** | 0.024 | 3.938 |
| H2: PBC → INT | 0.415 *** | 0.199 | 11.875 | 0.320 *** | 0.128 | 8.758 |
| H3: SN → INT | 0.188 *** | 0.042 | 5.577 | 0.144 *** | 0.025 | 3.964 |
| H4: SK → INT | 0.192 *** | 0.043 | 5.066 | |||
| H5: SK → ATT | 0.348 *** | 0.138 | 8.659 | |||
| H6: SK → PBC | 0.482 *** | 0.302 | 14.125 | |||
| H7: PGPU → INT | −0.260 *** | 0.122 | 8.466 | |||
| H8: TRUST → INT | 0.018 NS | 0.001 | 0.475 | |||
| Indirect effect | ||||||
| H9: SK → ATT → INT | 0.043 *** | 3.635 | ||||
| H10: SK → PBC → INT | 0.154 *** | 7.305 | ||||
| Total effect | ||||||
| SK → INT | 0.390 *** | 10.978 | ||||
| Explanatory power (R2) | ||||||
| R2 (INT) R2 (ATT) R2 (PBC) | 37.2% | 46.6% 12.1% 23.2% | ||||
| Predictive relevance (Q2) | ||||||
| Q2 (INT) Q2 (ATT) Q2 (PBC) | 0.365 | 0.355 0.116 0.229 | ||||
Disclaimer/Publisher’s Note: The statements, opinions and data contained in all publications are solely those of the individual author(s) and contributor(s) and not of MDPI and/or the editor(s). MDPI and/or the editor(s) disclaim responsibility for any injury to people or property resulting from any ideas, methods, instructions or products referred to in the content. |
© 2025 by the authors. Licensee MDPI, Basel, Switzerland. This article is an open access article distributed under the terms and conditions of the Creative Commons Attribution (CC BY) license (https://creativecommons.org/licenses/by/4.0/).
Share and Cite
Tran, T.H.H.; Vu, T.D. Enhancing Renewable Energy Product Consumption of Young Customers Through Sustainable Development Goals Knowledge: An Application of the Theory of Planned Behavior. Sustainability 2025, 17, 3784. https://doi.org/10.3390/su17093784
Tran THH, Vu TD. Enhancing Renewable Energy Product Consumption of Young Customers Through Sustainable Development Goals Knowledge: An Application of the Theory of Planned Behavior. Sustainability. 2025; 17(9):3784. https://doi.org/10.3390/su17093784
Chicago/Turabian StyleTran, Thi Hoang Ha, and Tuan Duong Vu. 2025. "Enhancing Renewable Energy Product Consumption of Young Customers Through Sustainable Development Goals Knowledge: An Application of the Theory of Planned Behavior" Sustainability 17, no. 9: 3784. https://doi.org/10.3390/su17093784
APA StyleTran, T. H. H., & Vu, T. D. (2025). Enhancing Renewable Energy Product Consumption of Young Customers Through Sustainable Development Goals Knowledge: An Application of the Theory of Planned Behavior. Sustainability, 17(9), 3784. https://doi.org/10.3390/su17093784

