Next Article in Journal
The Heterogeneous Relationship Between China’s Low-Carbon Economic Scale and Quality: A County-Level Analysis from the Perspective of Administrative Division
Next Article in Special Issue
Digital Maturity as a Driver of Sustainable Development Goal Achievement in Polish Enterprises: Evidence from Empirical Research
Previous Article in Journal
Characterization and Evaluation of the Efficiency of Organic Amendments and Native Macrophytes for the Treatment of Acid Mine Drainage in Hualgayoc—A Case Study
 
 
Font Type:
Arial Georgia Verdana
Font Size:
Aa Aa Aa
Line Spacing:
Column Width:
Background:
Article

Empowering Manufacturing SMEs: Financial Accessibility and Sustainable Practices in the Age of Digitalization

1
Doctoral School in Economics, Faculty of Economics and Business Administration, University of Szeged, 6722 Szeged, Hungary
2
Department of Automated Systems Engineering and Management, University of Oradea, 410087 Oradea, Romania
*
Author to whom correspondence should be addressed.
Sustainability 2025, 17(8), 3571; https://doi.org/10.3390/su17083571
Submission received: 15 March 2025 / Revised: 12 April 2025 / Accepted: 14 April 2025 / Published: 16 April 2025

Abstract

In today’s digital economy, long-term business success increasingly depends on both financial resources and digital capabilities. However, limited research explores how these two factors jointly drive sustainable performance in SMEs. This study investigates how access to finance influences sustainability outcomes among SMEs, with digital agility as a mediator and Industry 5.0 as a moderator. Based on cross-sectional data collected from 383 Hungarian manufacturing SMEs in late 2024, we apply PLS-SEM and Machine Learning (ML) techniques to validate our model. The results show that access to finance significantly influences digital agility and SMEs’ sustainability. Digital agility significantly mediates between access to finance and SMEs’ sustainability. Industry 5.0 further strengthens the relationships between access to finance and both SMEs’ sustainability and digital agility. ML identified digital agility as the key factor of SMEs’ sustainability. This study contributes to the Resource-Based View and Triple Bottom Line views by synergizing digital agility and human-centered Industry 5.0. Theoretically, it also supports methodological innovation in showing that the combined usage of PLS-SEM and ML can produce stronger and more fine-grained conclusions on complex sustainability dynamics. The findings are practically relevant guidance for SMEs, policymakers, and banks intending to enable digitally facilitated sustainable growth. To the scientific community, this study bridges a critical void by linking finance, technology, and sustainability within an innovative framework. Socially, it highlights how SMEs’ financial and digital capabilities can be strengthened not only to drive economic performance but also to support environmental sustainability and social well-being—resulting in inclusive and sustainable growth for emerging economies.

1. Introduction

Conventional management approaches focused predominantly on intensifying a firm’s financial performance and maximizing the shareholder value only [1]. In contrast, today’s businesses deem to follow a sustainable business model that considers a broader view, addressing the interests of all stakeholders, including shareholders, customers, consumers, and communities [2]. These sustainable practices maximize economic performance and minimize negative externalities while enhancing environmental and social value [3]. Therefore, businesses are transitioning from traditional and financial operations to more innovative and sustainable activities in response to market volatility, globalization, and regulatory pressures. Corporate social responsibility (CSR) interests policymakers who delineate company activity across several domains, including human rights, environmental concerns, consumer protection, scientific advancement, technology, and employment practices. The global deployment of CSR policies has prompted a significant shift in corporate behavior, leading corporations, either large or small, to operate in a socially responsible manner regarding many issues [4]. Today’s organizations adapt their operational strategies and develop new competencies to gain a competitive advantage amidst the shifting modern sustainable business approach [5].
One of the key factors enabling firms to contribute to the modern sustainable business approach is integrating technology into their operations [6]. By leveraging digital agility, i.e., the ability of business firms to avail emerging digital opportunities in today’s global environment, firms can streamline processes, reduce waste, and enhance efficiency, making sustainability more achievable even with limited resources [7]. Technology helps manage environmental impacts and supports innovation, enabling businesses to develop eco-friendly products and services that align with global sustainability goals [8]. However, Industry 4.0 is based on automation and data exchange, whereas Industry 5.0 focuses on human-centric innovation, a collaboration between humans and intelligent systems, and sustainability [9]. For a firm, this entails adopting cutting-edge technologies like artificial intelligence (AI), the Internet of Things (IoT), and robotics to ensure that those technologies operate harmoniously with sustainable business practices [10]. Industry 5.0 technologies provide companies with several opportunities to save resource usage, shrink carbon footprints, and develop customized solutions that favor customer satisfaction along with environmental sustainability [11], which ensures operational efficiency and further builds corporations’ capacity for integrating the Sustainable Development Goals (SDGs) meaningfully into their global sustainability strategies [12]. The deployment of Industry 5.0 technologies perfectly aligns with the SDGs of the United Nations, including SDG 9 (Industry, Innovation, and Infrastructure), SDG 12 (Responsible Consumption and Production), and SDG 13 (Climate Action). This research analyzes how access to finance facilitates SMEs’ uptake of such technologies, hence promoting sustainable business models that proactively contribute to the SDGs. Policymakers and business executives need to understand this connection to align business strategies with global sustainability agendas.
Nevertheless, digitally agile firms need to mobilize the required resources (i.e., finance) to render a sustainable competitive position for promoting a modern sustainable business model. According to prior studies, the availability of finance was recognized as an important determinant, and its ownership is directly predictive of high performance and facilitates new opportunities [13]. In this study, our research examines the role of access to finance in small and medium enterprises’ (SMEs’) sustainability in terms of three streams: environmental sustainability, social sustainability, and economic sustainability (Triple Bottom Line), with digital agility as a mediator. In addition, this study also scrutinizes the moderating role of Industry 5.0 in the dynamic relationship between access to finance and digital agility, as well as access to finance and the sustainable performance of SMEs. Digital agility can enhance resource efficiency, fostering innovation and promoting the development of a sustainable business approach [14], but there is still a research gap on exploring digital agility as a mechanism to bridge access to finance and sustainability performance. In addition, the effect of Industry 5.0 is significant in driving technology adoption in businesses and enhancing sustainable performance [15]. Thus, there is a research gap from both sides: no study examined the role of digital agility as a mediator between access to finance and the sustainable performance of SMEs. Second, it aims to address the significant gap in the existing literature by using Industry 5.0 as a moderator in the dynamic relationship between access to finance and digital agility, as well as access to finance and the sustainable performance of these SMEs.
This study has several important contributions. Theoretically, it adds to the existing literature on technology adoption and sustainability by investigating how digital agility, Industry 5.0, and access to finance shape sustainability performance in the under-researched context of Hungarian SMEs. Through the integration of the Resource-Based View (RBV) and the Triple Bottom Line approach, this study provides new insights into the determinants of sustainable and digital practices of SMEs. Empirically, this research uses data from 383 SMEs in Hungary and applies state-of-the-art statistical methods—i.e., Partial least squares (PLS-SEM)—to specify access to finance and sustainability as first- and second-order constructs. This enables the research to move beyond traditional regression methods, extracting more sophisticated insights into relationships among important variables. Methodologically, this study contributes something new by combining Structural Equation Modeling (SEM) and Machine Learning (ML) techniques to estimate causal and predictive outcomes. The integration offers a robust framework for future researchers in similar contexts. The findings highlight the importance of investment in enabling SMEs to undertake digital and sustainable projects. This study suggests that managers, policymakers, and stakeholders should invest in and promote digital prospects since these are critical in establishing sustainable business models among SMEs.
The rest of this study is organized as follows: Section 2 provides the theoretical background and provides the development of hypotheses based on the literature and conceptual frameworks. Section 3 provides the measurement of variables, the procedure of data collection, and the procedure of data analysis. Section 4 provides statistical findings. Section 5 provides implications, with theoretical, practical, and policy implications. Finally, Section 6 concludes this paper by providing a summary of the main findings, indicating limitations, and outlining research agendas.

2. Theoretical Background

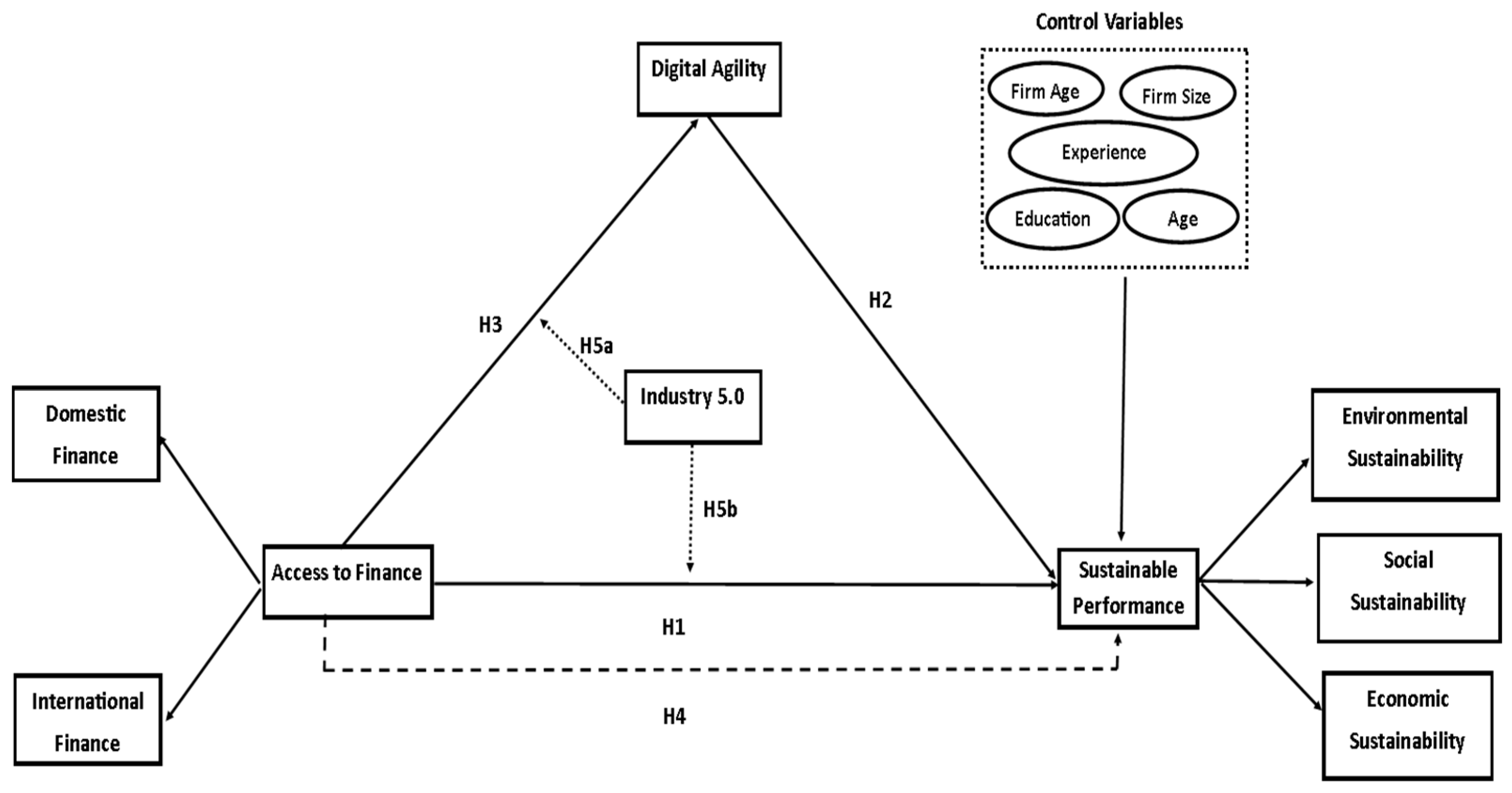
In aiming to study SMEs’ sustainable development in the digital economy, the current research is based on five theoretical pillars that include access to finance, digital agility, Industry 5.0, the Triple Bottom Line (TBL), and the Resource-Based View (RBV). These theories are the basis for the conceptual framework and hypotheses. Specifically, access to finance is applied as the independent variable, digital agility as the mediator, and Industry 5.0 as the moderator. The RBV and TBL provide theoretical frameworks through which it is possible to understand how digital and financial capabilities are converted into sustainable performance.

2.1. Access to Finance (Domestic and International)

Access to finance can be defined as an organization’s ability and potential to obtain the necessary financial capital to respond to fluctuating market needs, invest in new business opportunities, and provide operating continuity during uncertain times [16]. It is one of the major drivers of achieving operational resilience, enhancing service delivery, and achieving a competitive edge in highly dynamic markets [17]. Financial constraint is the most significant hindrance to innovation, growth, and sustainability of SMEs, particularly in emerging economies [16]. Financing digital equipment, quality human capital, and greening operations involves funds to cater to changing needs in the market [13]. Access to finance in this article means that the supply of financial capital is enabled by domestic (e.g., local banks, government institutions) and foreign (e.g., foreign investors, global development assistance) funding agencies. Synthesizing both sources, this study aims to comprehensively assess how financial support influences the application of digital technologies and green measures in SMEs. Thus, access to finance is not only an immediate firm survival input but also a driver of the achievement of digital transformation and sustainability goals and, hence, a crucial component of the conceptual model of this study.

2.2. Digital Agility

Digital agility is the ability of SMEs to react efficiently and quickly to emerging market trends, customers’ demands, and technological advancements by adopting digital technologies [18]. Digital agility is a strategic enabler in the current times that allows organizations to be competitive and operationally efficient and deliver superior customer experience in this age of high business dynamics and technology-induced business environments [19]. However, SMEs are typically confronted with issues of scarcity of resources, digital illiteracy, and infrastructural limitations. The exit from these issues includes facilitators’ policy interventions, readily available affordable digital solutions, and capacity building. Within the purview of this research, digital agility is an intervening variable whereby access to finance influences sustainable performance. That is, access to finance enables the adoption and utilization of digital technologies that, in turn, influence performance on economic, social, and environmental fronts. This positioning accords with this study’s argument that digital agility is a chief driver of the Triple Bottom Line in the digital age.

2.3. Industry 5.0

The fifth industrial revolution (Industry 5.0) is the following generation of industrial transformation characterized by the synergy of human beings and advanced technologies such as artificial intelligence (AI), robotics, and the Internet of Things (IoT) [20]. Industry 5.0 is a paradigm shift in industrial revolutions, progressing beyond the automation-based Industry 4.0 towards more human-centered, sustainable, and resilient systems [21]. It is the amalgamation of the latest technologies like artificial intelligence (AI), collaborative robots (cobots), and the Internet of Things (IoT) in conjunction with human brains to ensure greater productivity and customization. In this paradigm, the human factor is center stage, guiding technology application toward sustainable and equitable ends. For SMEs, particularly those in manufacturing, Industry 5.0 promises opportunities to produce custom-made products, improve customer satisfaction, and foster innovation while preserving social and environmental responsibilities [22]. To SMEs, particularly manufacturing SMEs, Industry 5.0 can bring customized products, increased customer satisfaction, and innovation with social and environmental responsibility. Industry 5.0 in this study is a moderator that influences the direction and magnitude of the relationship between access to finance, digital agility, and sustainable performance. With the integration of Industry 5.0, this study integrates the situational influence of human–technology fusion on the sustainability potential of SMEs, with the dynamism of the competitive landscape of the digital economy being prioritized.

2.4. Triple Bottom Line

The Triple Bottom Line (TBL) strategy expands on the traditional definition of business success as centered on profit alone by adding economic, environmental, and social aspects of performance [23]. Founded by John Elkington [23], the TBL presumes that businesses should not only generate financial rewards but also be beneficial for social well-being and environmental sustainability. For SMEs, adopting the TBL approach implies evaluating their activities and strategies through a sustainability lens—measuring not only profit but also environmental impact and societal value. Within the context of this study, TBL serves as the outcome variable, representing the sustainable performance of SMEs. This research assesses the contribution of access to finance and digital agility to TBL performance, hence offering a multi-dimensional view of sustainability. Additionally, TBL aligns with global sustainability agendas, such as the UN Sustainable Development Goals (SDGs), and this increases the applicability of the research to society. By assessing these relationships, this research contributes to academic and policy discourse on how SMEs can balance profitability with responsibility.

2.5. Resource-Based View

Resource-Based View (RBV) is a strategic management theory that emphasizes firm-specific resources in achieving and sustaining competitive advantage [24]. RBV suggests that valuable, rare, inimitable, and non-substitutable (VRIN) resources are the basis of superior performance [25]. The RBV posits that an organization comprises a combination of physical, human, and organizational resources [26]. In these, RBV serves as the foundation of grasping the contribution of digital agility and access to finance—when taken as strategic resources—to sustainability outcomes. Financial capitals enable SMEs to invest in digital capabilities that, if properly used, can be translated into non-imitable strategic resources to enhance the resilience and sustainability of operations. Similarly, digital agility is an adaptive capacity to reorganize and change the SMEs’ resource base as a reaction to environmental change. This study thus integrates the RBV to theorize how internal resources (finance and agility) are converted into external outcomes (sustainability), presenting a theoretical model aligned with this research’s empirical model.

2.6. Hypotheses

2.6.1. Access to Finance and TBL

Participation in environmental and community activities is challenging; nonetheless, adequate resources are crucial for supporting communities and reducing environmental degradation [27]. The business sector is crucial in eco-friendly and social support [28]. Domestic and foreign money can be crucial in advancing environmental objectives [29]. López-Pérez et al. [30] assert that the scarcity of financial resources is a primary cause of the deficiency of environmental and sustainability policies in enterprises. Therefore, sufficient financial resources are necessary for environmental innovation and sustainability initiatives.
Financial variables influence CSR activities and environmental management practices [31]. Financial capital enables organizations to improve their financial performance and growth while promoting environmental performance and sustainability policies [32]. Foreign Direct Investment (FDI) facilitates the manufacturing sector in local economies to use innovative technologies and operational methodologies that contribute to poverty reduction, community development, and ecological enhancement [33]. A sufficient influx of FDI often reduces environmental pollution [34]. Therefore, access to finance (domestic and international) plays a crucial role in emerging economies, significantly aiding SMEs in achieving sustainability. Consequently,
H1. 
Access to finance will enable manufacturing SMEs to contribute to the TBL.

2.6.2. Digital Agility and TBL

Innovative technologies such as information and communication technology and digitized manufacturing machinery can benefit the environment and society and improve the financial performance of a business [35,36]. Their study revealed that, apart from reducing greenhouse gas emissions, novel technologies provide opportunities for intelligent automation and production optimization in sectors such as manufacturing, power generation, and agriculture to improve energy efficiency. Different research works, such as those of Higón et al. [37], show that smart manufacturing systems and machinery are increasingly important infrastructures for tackling contemporary environmental and climate change challenges.
Bekaroo et al. [38] indicate that researchers have demonstrated that innovative technology’s primary motivators for sustainability typically encompass an economic aspiration to enhance efficiency. Technological advancements and novel, innovative technologies can provide reduced cost structures and facilitate the achievement of various sustainability objectives [35]. Intelligent technologies facilitate the optimization of production processes and the complete life cycle of products. Consequently, intelligent technologies offer enhanced advantages for worker conditions, site, the organizational management of facilities, and the status of production equipment [39]. By digitizing conventional production environments, intelligent technologies may enhance productivity, speed, quality, and operational safety while promoting economic sustainability. Consequently, drawing from the findings of the mentioned studies, the subsequent hypothesis is proposed:
H2. 
Digital agility will enable manufacturing SMEs to contribute to the TBL.

2.6.3. Access to Finance, Digital Agility, and TBL

As discussed earlier, digital agility enables firms to perform well in terms of environmental, social, and economic sustainability, but it relies on adequate resource availability (e.g., finance). Firms necessitate financial resources for their operational activities to improve performance [13]. A business with sufficient financial and human resources is more adept at identifying new possibilities, such as innovative technology, than a corporation with limited resources; according to Kickul et al. [40], this advantage enhances firm performance as they can avail the opportunities. According to the RBV, organizations possessing sufficient financial resources demonstrate superior performance and competitive advantage due to their enhanced capacity to identify and avail new opportunities (e.g., innovative technology) [26]. Due to insufficient financial resources, the business sector may opt for investments in lower-risk alternatives rather than committing substantial funds to creative projects and activities that might enhance their overall sustainability [13]. Hence, access to finance might facilitate business sector involvement in environmental and social activities. Therefore, we assert that sufficient financial capital enables SMEs to avail themselves of digital agility to enhance financial, social, and environmental performance. Consequently,
H3. 
Access to finance will enable manufacturing SMEs to be digitally agile.
H4. 
The impact of access to finance on the TBL is mediated by the digital agility.

2.6.4. Moderating Role of Industry 5.0

Industry 5.0 presents a human-centric paradigm that mitigates several significant shortcomings of Industry 4.0. Although Industry 4.0 has markedly improved operational efficiency and profitability via automation [41], it frequently compromises social well-being [42]. The study argued that automation may result in unemployment, reduced workforce engagement, or health issues adversely affecting the workforce and misaligning with the TBL paradigm. The TBL underscores that economic, environmental, and social performance must be aligned [43], a consideration that Industry 4.0 inadequately addresses. Having adequate financial resources will enable SMEs to avail themselves of valuable opportunities such as digital technologies and enhance productivity [13].
Conversely, Industry 5.0 offers a solution combining technological advances with human-centered thinking [44]. It reallocates resources (e.g., financial efforts) from automation to projects encompassing worker upskilling, collaborative robots (cobots), and ethical AI systems [45]. Utilizing distinct human attributes like creativity, emotional intelligence, and adaptability guarantees that, although technology enhances efficiency, human involvement remains essential to the process [46]. Consequently, companies using Industry 5.0 are more effectively equipped to attain digital agility while maintaining the TBL’s economic, environmental, and social aspects. Therefore, we argue that Industry 5.0 can influence the dynamic relationship between access to finance and TBL and access to finance and digital agility. Hence, we propose the following:
H5a. 
Industry 5.0 moderates the link between access to finance and TBL, such that the influence is stronger in manufacturing SMEs in the presence of Industry 5.0.
H5b. 
Industry 5.0 moderates the link between access to finance and digital agility, such that the influence is stronger in manufacturing SMEs in the presence of Industry 5.0.
Figure 1 represents the relationships in the model.

3. Methods

3.1. Data and Sample

This study targets small and medium-sized enterprises (SMEs) in Hungary. We used purposive sampling to select respondents most suitable for this research—i.e., SME managers and owners. They were targeted since they have a fair idea of how their firms work and are able to provide accurate and relevant information. The sample was selected from business directories and official records provided by Hungary’s national registry of SMEs and regional chambers of commerce.
Data were collected through a standardized questionnaire (Appendix A) distributed through an online surveying platform. The questionnaire was pre-tested with 30 SME managers before the entire survey was rolled out to ensure that the questions were understandable and easy to comprehend. The main data collection was carried out over two months, from mid-October to mid-December 2023.
We received 417 responses in total. After removing 34 incomplete responses, we had 383 usable responses, which were included in the final analysis. This is more than the minimum sample size of 184, calculated using G*Power software version 3.1 with a medium effect size (0.15), a confidence level of 95%, and a significance level of 5%. It also meets the sample size requirement for Machine Learning analysis, particularly for models with 12 input variables, which typically need at least 250 samples.
To ensure participants’ privacy and ethical compliance, we included a clear statement within the survey, which said, “The data collected will be used solely for academic research, and any financial or non-financial information provided will be kept private and will be used for research purpose only” [47]. The firms that participated in this research are listed in Table 1.

3.2. Measures

The measures were adopted from previous studies and used seven point Likert scale. We assessed domestic finance (six items), derived from previous research [16] with minor modifications. This study included six elements from the study of [16] to assess foreign finance within the context of SMEs. This study included eleven items from [48] to assess digital agility within the context of SMEs. The measurement scale of TBL was followed from the study of [49]. Industry 5.0 measurement scale was adapted from established studies [22].

3.3. Control Variables

Control variables enhance the validity of results and reduce spurious effects [16]. Therefore, we included firm age, firm size, owner/manager age, education, and experience as control variables to ensure accurate analysis, as indicated in earlier research that these variables could influence the results [22].

4. Results and Findings

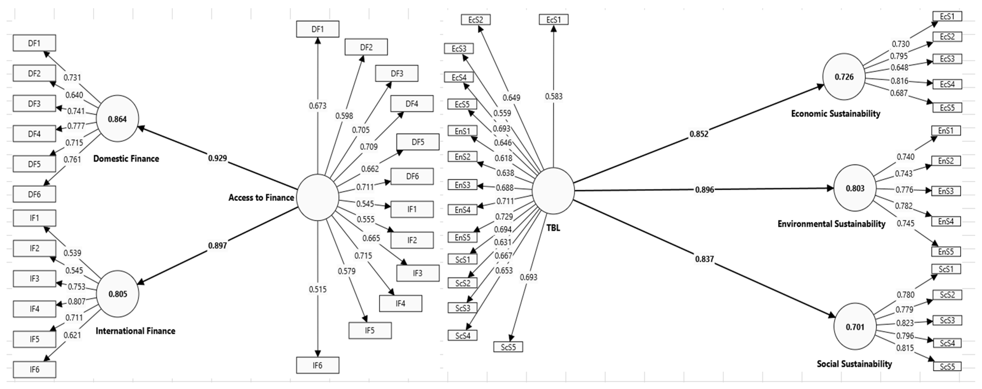
We applied SmartPLS 4.0, the advanced tool used in analyzing structural models with high complexities, including second-order constructs, mediations, and moderations. Initially, we assessed screening tests in SPSS beforehand and obtained skewness and kurtosis within acceptable ranges, with values of ±2 (Table 2) [50]. In addition, multicollinearity was ruled out because the variance inflation factors were below the threshold of 5, as documented by the study of [51]. For deeper structural model testing, we applied nonparametric bootstrapping with 5000 replications and the mean replacement of missing values. The hierarchical component model (HCM), explored by PLS-SEM, encompassed second-order structures [52]. An extended repeated indicator approach was adopted to examine two- and three-dimensional relationships. The exogenous variable of access to finance was segregated into domestic and international finance, with a strong R-squared value of 86.4% and 80.5%, respectively. The endogenous variable, the TBL, was formed from the dimensions of economic sustainability, which accounted for 72.6%; environmental sustainability, 80.3%; and social sustainability, 70.1%. Second-order dimensions of these constructs were examined, revealing significant path correlations. Access to finance and its sub-dimensions were highly correlated: domestic finance stood at 0.929 and international finance at 0.897. The TBL and its dimensions were also highly associated: economic at 0.852, environmental at 0.896, and social at 0.837 (Figure 2).

4.1. Common Method Bias (CMB)

CMB arises when data are gathered from a single source, utilizing the same respondent simultaneously, which can significantly distort statistical outcomes [53]. This research used Harman’s one-factor test in SPSS to evaluate the issue, utilizing principal component analysis as the extraction method. The findings revealed seven components with eigenvalues over 1, of which the first factor accounted for just 31.93% of the variance. Consequently, our investigation verified the lack of CMB by determining that the variance of the first component is less than 50%.

4.2. Measurement Model (First Order)

To validate the measurement model, we assessed convergent validity and discriminant validity of our research instrument. Convergent validity assesses the extent to which two theoretically related variables are associated [54]. Composite reliability (CR), Cronbach’s alpha (CA), factor loadings (FLs) and average variance extracted (AVE) validated the convergent validity, as seen in Table 2 and Figure 3. The values indicated that the reliability and validity are firmly established according to the criteria. We assessed the convergent validity of the model using its CR and CA (CR and CA > 0.70) and FL and AVE (AVE and FL > 0.50) [55,56]. In Smart PLS, the CA value is a satisfactory measure of reliability, although the CR value is more advantageous. In SEM-PLS, it is permissible for the CR and AVE to surpass 70 percent and 50 percent, respectively [55].
Discriminant validity refers to differentiating one variable from others [54]. Henseler et al. [57] state that the HTMT value must range from 0 to 1. The HTMT value is presented in Table 3, indicating that all values conform to the specified requirements. This signifies that the model is reliable, and discriminant validity has been acknowledged.

4.3. Measurement Model (2nd Order)

Access to finance and the TBL were higher-order constructs in this study based on two lower-order constructs of domestic finance and international finance and three lower-order constructs of economic sustainability, environmental sustainability, and social sustainability, respectively. In order to establish higher-order construct (HOC) validity, by outer weights, outer loading and VIF values were verified. The outer weights were found significant [58]. Outer loadings were greater than 0.50 [52]. Finally, VIF values were found lower than 5. Since, all criterion are met, the HOC validity was established (Table 4 and Figure 4).

4.4. Structural Model

The study hypotheses were tested by employing the “bias-corrected and accelerated” bootstrap method using 5000 sub-samples. The findings highlighted that access to finance (β = 0.243; p < 0.001) and digital agility (β = 0.668; p < 0.001) significantly contribute to the TBL. Hence, H1 and H2 are supported. In addition, the results suggest that access to finance (β = 0.503; p < 0.00) has a statistically substantial effect on the digital agility and indirect (meditating) (β = 0.336; p < 0.00) statistically significant effects on TBL via digital agility. Thus, H3 and H4 are supported. The moderating effects of Industry 5.0 on the relationship between access to finance and digital agility (β = 0.397; p < 0.001), as well as access to finance and TBL β = 0.209; p < 0.001) are statistically significant. So, hypotheses H5a and H5b are accepted. As signaled by the R2 value, the present study accounts for 42.6% of the variance in digital agility and 86.5% in TBL. (See Table 5).
Figure 5 illustrates the moderating role of Industry 5.0 in the relationship between access to finance and the TBL. As shown, when the incorporation of Industry 5.0 is low (see the red line), firms exhibit a low level of engagement with the TBL, even when they have access to finance. However, as Industry 5.0 incorporation increases (see the green line), firms become more engaged in TBL when they have access to finance.
Figure 6 demonstrates the moderating role of Industry 5.0 in the relationship between access to finance and digital agility. The figure indicates that firms are more likely to be digitally agile when they have access to finance and when the incorporation of Industry 5.0 is at its peak. This highlights that Industry 5.0 significantly enhances digital agility in firms having enough finance.

4.5. Machine Learning Analysis

Despite the advantages of PLS-SEM, its limitations, like the non-linear relationships not being detected and low prediction power, caused the stepwise addition of the Extreme Gradient Boosting (XGBoost version 3.0.0) model as a complementary model with the PLS-SEM. PLS-SEM provides a solid method for proposing and providing evidence for complex causal relations between variables and testing theoretical models [58,59]. However, it operates on a fairly limited, predefined basis of relationships and assumes linear relationships among the constructs. XGBoost, on the other hand, achieves higher prediction accuracy and greater robustness by leveraging its ability to model non-linear relationships and interactions among variables and robustness [60]. The XGBoost analysis was conducted using the Python software version 3.13.2. For the first method, latent variable scores from the PLS-SEM analysis were exported and served as the XGBoost input features. To improve the model performance, the hyper-parameters of the XGBoost algorithm, called the best one via grid search, and cross-validation methods were tuned. Data were split into training and testing sets, with 70% of data as training data and the remaining (30%) for testing data, i.e., predictive accuracy and generalizability of the model. Table 6 lists XGBoost results.

Difference in PLS-SEM and ML Results

In Figure 7, the SHAP plot shows that Industry 5.0 performs the most significant influence on TBL outcomes, with a clear positive relationship when its values are high. Digital agility shows the second most important contributor of the TBL followed by access to finance. The results of PLS-SEM achieved for this study indicate that digital agility is a powerful determinant of TBL outcomes, followed by Industry 5.0 and access to finance.

4.6. Robustness

Hayes’ Process Macro in SPSS was utilized to test the mediation and moderation effects in the model and confirm the finding’s robustness (Table 7). This approach added statistical rigor by validating the strength and significance of hypothesized relationships through multiple pathways. The consistent findings strengthen the reliability and generalizability of this study’s conclusions.

4.7. Discussion

The growing focus on sustainable development has spurred many organizations to explore novel strategies for balancing economic, ecological, and societal goals. In the current climate, this study brings together the RBV with the TBL framework to investigate the function of access to financing in fostering organizational sustainability.
The result confirms that domestic and international access to finance considerably impacts TBL outcomes. These findings are consistent with previous research indicating that financial resources are key in enabling sustainability through investment in sophisticated technology, cleaner production, and socially responsible practices [16]. Local finance helps companies tackle localized issues and develop context-relevant sustainability-building initiatives. Understanding local insights allows firms to customize their strategy to harmonize with local environmental regulations and societal norms. On the other hand, international finance offers access to larger pools, international standards of best practices, and advanced sustainability technologies that allow the firm to benchmark itself against global companies and credible businesses and adopt global innovations. The positive association of digital agility and TBL outcomes reaffirms the critical importance of technological capabilities in the sustainability journey. These results align with previous studies suggesting that technology adoption matters greatly for sustainability [61]. Thus, digitally agile firms can optimize resource allocation so that all three dimensions of the TBL framework are adequately addressed. The relevance of this finding extends the RBV by illustrating the role of technology as a salient resource for gaining competitive and sustainable advantages [62].
This study’s findings support a positive association between financial access and digital agility, implying that access to finance helps firms adopt and scale advanced digital technologies. This is consistent with RBV’s proposition and prior study’s findings that financial capital is a building block resource that supports developing and using resource-derived capabilities, such as digital agility [16]. The findings support the mediating effect of digital agility between access to finance and TBL performance. This implies that digital agility provides a vehicle for institutionalizing financing to achieve sustainability. Companies that can finance to improve their digital capabilities are improving all three dimensions of the Triple Bottom Line, which are economic, environmental, and social sustainability. The findings reveal that Industry 5.0 is a significant moderator between access to finances, the TBL outcomes, and digital agility. Industry 5.0, characterized by its focus on human-centric and sustainable technologies, enhances companies’ capacity to deploy financial resources effectively to reach sustainability objectives. Additionally, it amplifies the influence of financial resources on digital agility, allowing firms to be more embedded and innovative in sustainability.

5. Implications of This Study

5.1. Implications to the Literature

This study makes a number of significant theoretical contributions to strategic management, sustainability, and SME development in emerging economies.
First, it enriches the Resource-Based View (RBV) by conceptualizing access to foreign and domestic finance as a value-creating strategic resource. Then, it proceeds further to identify digital agility as the most important dynamic capability to construct a bridge from financial access towards sustainable performance outcomes. This joined-up approach enriches our understanding of how concrete (financial) and abstract (digital competencies) resources mutually interact to deliver a competitive advantage in resource-constrained environments, like the case of Hungary.
Second, this study enriches the Triple Bottom Line (TBL) framework by placing Industry 5.0 and digital agility as complementary drivers of economic, environmental, and social sustainability. By modeling sustainability as a second-order construct, this study addresses the fragmented nature of earlier research and offers a more holistic, multi-dimensional understanding of sustainable performance.
Third, the proposition of Industry 5.0 as a moderator offers a new theoretical contribution to the understanding of the impact of human-centric collaborative technologies in driving sustainability outcomes. This contributes to emerging scholarship that seeks to link digital transformation with inclusive, people-centered development and shows how Industry 5.0 technologies serve as catalysts in strengthening the finance–agility–sustainability nexus.
Fourth, this study contributes methodologically by combining Structural Equation Modeling (SEM) with Machine Learning (ML), presenting a hybrid analytical framework that enhances both explanatory power and predictive accuracy. This integrated design is a new opening for the testing of models and verifying theories in scientific studies of SMEs and sustainability.
Fifth, by second-order conceptualizing sustainability performance and access to finance, this study overcomes the limitations of earlier first-order conceptualizations to allow a finer examination of the interconnected dimensions in each construct.

5.2. Implications for Practice

This study also offers several important practical implications for SME managers, policymakers, and support organizations within emerging economies.
First, the study results revealed that access to finance is not just about funding availability but also a catalyst for digital agility building, which in turn renders SMEs economically, environmentally, and socially sustainable. SME managers are meant to obtain access to finance and align it with technology spending that increases agility, innovation, and operational performance.
Second, this research emphasizes that digital agility is both a technical capacity and a strategic driver. Flexible in-house systems should be built by SMEs, and human-focused technologies need to be introduced according to Industry 5.0. Such measures will create increased resilience and competitiveness in evolving markets.
Third, the results call for targeted action from governments, NGOs, and financial institutions. These actors should develop customized financing schemes, capacity-building programs, and digital infrastructure to support SMEs in their digital transformation journey. Financial access must be complemented by training and technical support in order to achieve significant and widespread adoption.
Fourth, policymakers should promote a framework that fosters scaling Industry 5.0 technologies in SMEs—i.e., human–robot collaborations, AI-human interaction systems, and inclusive designs. This will contribute to the establishment of sustainable, innovation-driven, and socially inclusive economies.
Finally, the mixed-method approach using SEM and ML demonstrates how data analysis can support strategic decision making for SMEs. Managers, consultants, and policymakers can adopt the hybrid model for measuring intervention effectiveness, forecasting sustainability performance, and implementing evidence-based adjustments to strategy and policy.

6. Conclusions and Limitations

Financial capital has traditionally been seen as the key to business operation and sustainability. More recent research identifies the growing evidence of digital competencies having an even more central role. While this is a trend, the interplay between financial access and digital responsiveness remains poorly understood, particularly among SMEs that are challenged by balancing financial access, digitalization, and sustainability. This study addresses this gap by emphasizing that access to finance alone is insufficient—SMEs must also be digitally agile to effectively utilize resources for sustainability.
Using data from 383 manufacturing SME managers in Hungary, this study employs SEM and Machine Learning to analyze the relationships between access to finance, digital agility, and sustainability (TBL). Results confirm that access to finance enhances the TBL widely and enhances digital agility. Digital agility is the mediator between financial access and the TBL, and, hence, SMEs must invest in digital capabilities in addition to financing. Industry 5.0 is also the moderator between digital agility, financial access, and TBL. The PLS-SEM model explains 86.5% variance in TBL, and XGBoost indicates that digital agility is the strongest predictor followed by Industry 5.0 and financial access. These results emphasize the need for combining classical statistical analysis with Machine Learning to have improved financial and technological intelligence. Policymakers ought to enhance access to finance but encourage embracing Industry 5.0. The present research is a road map that SMEs and policymakers can use for building sustainability via digital transformation, providing theoretical contributions and practical implications for long-run business resilience in a more digitized world.
There are few limitations to this study. First, it focuses on SMEs in Hungary, so the findings may have limited external generalizability. Despite providing important implications in an emerging market setting, results from Hungary’s unique economic, cultural, and regulated environment may not accurately reflect the context of other regions or advanced economies towards SMEs. Second, this research examines access to finance as a second-order construct (domestic and international), and its relationship with digital agility and TBLs is analyzed. Nevertheless, the model failed to include other potentially influential factors, such as managerial competencies, market competition, or organizational culture—which may limit a holistic understanding of the determinants of sustainable performance. Third, although this study uses SEM and a Machine Learning approach for the analysis, using cross-sectional data prevents us from establishing temporal causality. Longitudinal design could provide an insightful understanding of the relationship between access to finance and digital agility on long-term sustainability performance.

Author Contributions

Conceptualization, Y.Z.; formal analysis, Y.Z. and A.P.; methodology, Y.Z.; data curation, Y.Z. and A.P.; funding, A.P.; visualization, Y.Z.; writing—original draft, Y.Z.; writing—review and editing, Y.Z. and A.P. All authors have read and agreed to the published version of the manuscript.

Funding

The APC was partially funded by the University of Oradea.

Institutional Review Board Statement

Not applicable.

Informed Consent Statement

Not applicable.

Data Availability Statement

Data will be available upon reasonable request from the corresponding author.

Conflicts of Interest

The authors declare no conflicts of interest.

Appendix A

  • Questionnaire
  • Domestic finance
  • My firm can easily access to domestic equity funding available for business
  • My firm can easily access to domestic debt funding available for business
  • My firm can easily access to government subsidies available for business
  • My firm can easily access to funding available from domestic private individuals (other than founders) for business
  • My firm can easily access to domestic venture capitalist funding available for business
  • My firm can easily access to domestic funding available through initial public offerings (IPOs) for business
  • International finance
  • My firm can access sufficient foreign equity funding available for business
  • My firm can obtain sufficient foreign debt funding available for business
  • My firm can access sufficient foreign financial subsidies available for business
  • My firm can access adequate financing available from foreign individuals (other than founders) for business
  • My firm can obtain sufficient international venture capitalist funding available for business
  • My firm can access sufficient funding available through foreign initial public offerings (IPOs) for business
  • Digital agility
  • We can quickly adapt and respond to the changing digital landscape
  • We have the ability to rapidly and proactively respond to market changes, employee’s needs, and emerging trends
  • We can leverage digital tools and technologies to automate manual tasks
  • We can leverage digital tools and technologies to enable collaboration across teams
  • We can quickly learn and adapt to new technologies, processes, and best practices
  • We can support institutions to remain competitive and enhance employees experiences
  • We can experiment with new technologies and production methods
  • Social sustainability
  • My employer provides me with what I need to do my job effectively.
  • The organization communicates well with its employees.
  • I am proud to tell others that I am part of this organization.
  • I would recommend this organization as a good one to work for.
  • I am satisfied with the overall quality of my working life.
  • Environmental sustainability
  • I share my knowledge about the environment with co-workers.
  • I suggest new practices that could improve the environmental performance of my organization.
  • I adequately complete assigned duties in environmentally friendly ways.
  • I fulfill responsibilities specified in my job description in environmentally friendly ways.
  • I perform tasks that are expected of me in environmentally friendly ways.
  • Economic sustainability
  • Development of new products, services, or programs
  • Ability to attract essential employees
  • Ability to retain essential employees
  • Satisfaction of customers or clients
  • Relations between management and other employees
  • Industry 5.0
  • In our company, humans and intelligent machines (e.g., cobots) work together collaboratively to improve production efficiency.
  • Our company emphasizes the customization of products to meet individual customer needs.
  • Sustainability and resource reuse (e.g., recycling, reducing waste) are important goals in our production processes.
  • Employees are encouraged to use creativity and critical thinking alongside automation technologies.
  • Advanced digital tools in our company support real-time interaction between humans and smart systems.

References

  1. Jensen, M.C. Value maximization, stakeholder theory, and the corporate objective function. In US Corporate Governance; Columbia University Press: New York, NY, USA, 2009; pp. 3–25. [Google Scholar]
  2. Rahman, A.U.; Wen, F.; Amjad, F. Role of sustainable business model, Industry 4.0, crowdfunding, and stakeholders’ pressure toward firm’s sustainability: A SEM-ANN approach. Bus. Strategy Environ. 2024, 33, 7409–7426. [Google Scholar] [CrossRef]
  3. Xie, J.; Nozawa, W.; Yagi, M.; Fujii, H.; Managi, S. Do environmental, social, and governance activities improve corporate financial performance? Bus. Strategy Environ. 2019, 28, 286–300. [Google Scholar] [CrossRef]
  4. Brogi, M.; Lagasio, V. Environmental, social, and governance and company profitability: Are financial intermediaries different? Corp. Soc. Responsib. Environ. Manag. 2019, 26, 576–587. [Google Scholar] [CrossRef]
  5. Kolasani, S. Leadership in business innovation and transformation, navigating complex digital landscapes and enterprise technology ecosystems and achieving sustainable growth in today’s rapidly evolving market. Int. J. Holist. Manag. Perspect. 2023, 4, 1–23. [Google Scholar]
  6. Gao, H.; Xue, X.; Zhu, H.; Huang, Q. Exploring the digitalization paradox: The impact of digital technology convergence on manufacturing firm performance. J. Manuf. Technol. Manag. 2025, 36, 277–306. [Google Scholar] [CrossRef]
  7. Zaman, S.A.A.; Vilkas, M.; Zaman, S.I.; Jamil, S. Digital technologies and digitalization performance: The mediating role of digitalization management. J. Manuf. Technol. Manag. 2025, 36, 307–333. [Google Scholar] [CrossRef]
  8. Abid, N.; Ceci, F.; Ikram, M. Green growth and sustainable development: Dynamic linkage between technological innovation, ISO 14001, and environmental challenges. Environ. Sci. Pollut. Res. 2022, 29, 25428–25447. [Google Scholar] [CrossRef]
  9. Kumar, S.S.; Kumar, S.R.; Ramesh, G. From Industry 4.0 to 5.0: Enriching Manufacturing Excellence through Human–Robot Interaction and Technological Empowerment. In Intelligent Systems and Industrial Internet of Things for Sustainable Development; Chapman and Hall/CRC: Boca Raton, FL, USA, 2024; pp. 24–51. [Google Scholar]
  10. Steenhuis, H.-J. The Business of Additive Manufacturing: 3D Printing and the 4th Industrial Revolution; Taylor & Francis: Abingdon, UK, 2023. [Google Scholar]
  11. Chen, S.-C.; Chen, H.-M.; Chen, H.-K.; Li, C.-L. Multi-Objective Optimization in Industry 5.0: Human-Centric AI Integration for Sustainable and Intelligent Manufacturing. Processes 2024, 12, 2723. [Google Scholar] [CrossRef]
  12. Goswami, S.; Chouhan, V.; Paliwal, L.R.; Sharma, R.B. Leveraging Industry 5.0 for Achieving SDGs: An Empirical Study on Feasibility, Human-Centered Approaches, and Implementation Barriers. In Achieving Sustainable Business Through AI, Technology Education and Computer Science: Volume 2: Teaching Technology and Business Sustainability; Springer: Cham, Switzerland, 2024; pp. 243–254. [Google Scholar]
  13. Memon, A.; Yong An, Z.; Memon, M.Q. Does financial availability sustain financial, innovative, and environmental performance? Relation via opportunity recognition. Corp. Soc. Responsib. Environ. Manag. 2020, 27, 562–575. [Google Scholar] [CrossRef]
  14. Xu, M.; Zhang, Y.; Sun, H.; Tang, Y.; Li, J. How digital transformation enhances corporate innovation performance: The mediating roles of big data capabilities and organizational agility. Heliyon 2024, 10, e34905. [Google Scholar] [CrossRef]
  15. Ghobakhloo, M.; Iranmanesh, M.; Morales, M.E.; Nilashi, M.; Amran, A. Actions and approaches for enabling Industry 5.0-driven sustainable industrial transformation: A strategy roadmap. Corp. Soc. Responsib. Environ. Manag. 2023, 30, 1473–1494. [Google Scholar] [CrossRef]
  16. Khattak, M.S. Does access to domestic finance and international finance contribute to sustainable development goals? Implications for policymakers. J. Public Aff. 2020, 20, e2024. [Google Scholar] [CrossRef]
  17. Ayuso, S.; Navarrete-Báez, F.E. How does entrepreneurial and international orientation influence SMEs’ commitment to sustainable development? Empirical evidence from Spain and Mexico. Corp. Soc. Responsib. Environ. Manag. 2018, 25, 80–94. [Google Scholar] [CrossRef]
  18. Salmela, H.; Baiyere, A.; Tapanainen, T.; Galliers, R.D. Digital agility: Conceptualizing agility for the digital era. J. Assoc. Inf. Syst. 2022, 23, 1080–1101. [Google Scholar] [CrossRef]
  19. Yuen, T.M.; Baskaran, S. Optimizing Sustainable Business Performance: The Role of SME Agility in Digitalization. Int. J. Acad. Res. Bus. Soc. Sci. 2024, 14, 380–389. [Google Scholar] [CrossRef] [PubMed]
  20. Martini, B.; Bellisario, D.; Coletti, P. Human-centered and sustainable artificial intelligence in industry 5.0: Challenges and perspectives. Sustainability 2024, 16, 5448. [Google Scholar] [CrossRef]
  21. Kumari, P.; Anand, A.; Praveen, P.; Verma, A.R.; Godiyal, A. Infrastructure Potential and Human-Centric Strategies in the Context of Industry 5.0. In Infrastructure Possibilities and Human-Centered Approaches with Industry 5.0; IGI Global: Hershey, PA, USA, 2024; pp. 199–214. [Google Scholar]
  22. Waheed, A.; Alharthi, M.; Khan, S.Z.; Usman, M. Role of industry 5.0 in leveraging the business performance: Investigating impact of shared-economy on firms’ performance with intervening role of i5.0 technologies. Sage Open 2022, 12, 21582440221094608. [Google Scholar] [CrossRef]
  23. Elkington, J. The triple bottom line. Environ. Manag. Read. Cases 1997, 2, 49–66. [Google Scholar]
  24. Connor, T. The resource-based view of strategy and its value to practising managers. Strateg. Change 2002, 11, 307–316. [Google Scholar] [CrossRef]
  25. Purba, J.T.; Gumulya, D.; Hariandja, E.; Pramono, R. Valuable, Rare, Inimitable, Non-Substitutable of Resources in Building Innovation Capability for Sustainable Development: Evidence from Creative Social Enterprises. Int. J. Sustain. Dev. Plan. 2023, 18, 429–438. [Google Scholar] [CrossRef]
  26. Barney, J. Firm resources and sustained competitive advantage. J. Manag. 1991, 17, 99–120. [Google Scholar] [CrossRef]
  27. Christmann, P.; Taylor, G. Globalization and the environment: Determinants of firm self-regulation in China. J. Int. Bus. Stud. 2001, 32, 439–458. [Google Scholar] [CrossRef]
  28. Dey, P.K.; Petridis, N.E.; Petridis, K.; Malesios, C.; Nixon, J.D.; Ghosh, S.K. Environmental management and corporate social responsibility practices of small and medium-sized enterprises. J. Clean. Prod. 2018, 195, 687–702. [Google Scholar] [CrossRef]
  29. Degong, M.; Ullah, F.; Khattak, M.S.; Anwar, M. Do international capabilities and resources configure firm’s sustainable competitive performance? Research within Pakistani SMEs. Sustainability 2018, 10, 4298. [Google Scholar] [CrossRef]
  30. López-Pérez, M.E.; Melero, I.; Javier Sese, F. Management for sustainable development and its impact on firm value in the SME context: Does size matter? Bus. Strategy Environ. 2017, 26, 985–999. [Google Scholar] [CrossRef]
  31. Ortas, E.; Gallego-Alvarez, I.; Álvarez Etxeberria, I. Financial factors influencing the quality of corporate social responsibility and environmental management disclosure: A quantile regression approach. Corp. Soc. Responsib. Environ. Manag. 2015, 22, 362–380. [Google Scholar] [CrossRef]
  32. Scholtens, B. Finance as a driver of corporate social responsibility. J. Bus. Ethics 2006, 68, 19–33. [Google Scholar] [CrossRef]
  33. Davidson, L.; Sahli, M. Foreign direct investment in tourism, poverty alleviation, and sustainable development: A review of the Gambian hotel sector. J. Sustain. Tour. 2015, 23, 167–187. [Google Scholar] [CrossRef]
  34. Zugravu-Soilita, N. How does foreign direct investment affect pollution? Toward a better understanding of the direct and conditional effects. Environ. Resour. Econ. 2017, 66, 293–338. [Google Scholar] [CrossRef]
  35. Saunila, M.; Nasiri, M.; Ukko, J.; Rantala, T. Smart technologies and corporate sustainability: The mediation effect of corporate sustainability strategy. Comput. Ind. 2019, 108, 178–185. [Google Scholar] [CrossRef]
  36. Saputra, F.E.; Buhalis, D.; Augustyn, M.M.; Marangos, S. Anthropomorphism-based artificial intelligence (AI) robots typology in hospitality and tourism. J. Hosp. Tour. Technol. 2024, 15, 790–807. [Google Scholar] [CrossRef]
  37. Higón, D.A.; Gholami, R.; Shirazi, F. ICT and environmental sustainability: A global perspective. Telemat. Inform. 2017, 34, 85–95. [Google Scholar] [CrossRef]
  38. Bekaroo, G.; Bokhoree, C.; Pattinson, C. Impacts of ICT on the natural ecosystem: A grassroot analysis for promoting socio-environmental sustainability. Renew. Sustain. Energy Rev. 2016, 57, 1580–1595. [Google Scholar] [CrossRef]
  39. Bandyopadhyay, D.; Sen, J. Internet of things: Applications and challenges in technology and standardization. Wirel. Pers. Commun. 2011, 58, 49–69. [Google Scholar] [CrossRef]
  40. Kickul, J.; Liao, J.; Gundry, L.; Iakovleva, T. Firm resources, opportunity recognition, entrepreneurial orientation and performance: The case of Russian women-led family businesses. Int. J. Entrep. Innov. Manag. 2010, 12, 52–69. [Google Scholar] [CrossRef]
  41. Koh, L.; Orzes, G.; Jia, F. The fourth industrial revolution (Industry 4.0): Technologies disruption on operations and supply chain management. Int. J. Oper. Prod. Manag. 2019, 39, 817–828. [Google Scholar] [CrossRef]
  42. Coldwell, D.A. Negative influences of the 4th industrial revolution on the workplace: Towards a theoretical model of entropic citizen behavior in toxic organizations. Int. J. Environ. Res. Public Health 2019, 16, 2670. [Google Scholar] [CrossRef]
  43. Slaper, T.F.; Hall, T.J. The triple bottom line: What is it and how does it work. Indiana Bus. Rev. 2011, 86, 4–8. [Google Scholar]
  44. Tóth, A.; Nagy, L.; Kennedy, R.; Bohuš, B.; Abonyi, J.; Ruppert, T. The human-centric Industry 5.0 collaboration architecture. MethodsX 2023, 11, 102260. [Google Scholar] [CrossRef] [PubMed]
  45. Patil, Y.H.; Patil, R.Y.; Gurale, M.A.; Karati, A. Industry 5.0: Empowering Collaboration through Advanced Technological Approaches. In Intelligent Systems and Industrial Internet of Things for Sustainable Development; Chapman and Hall/CRC: Boca Raton, FL, USA, 2024; pp. 1–23. [Google Scholar]
  46. Mayer, J.D.; Roberts, R.D.; Barsade, S.G. Human abilities: Emotional intelligence. Annu. Rev. Psychol. 2008, 59, 507–536. [Google Scholar] [CrossRef]
  47. Alwosheel, A.; van Cranenburgh, S.; Chorus, C.G. Is your dataset big enough? Sample size requirements when using artificial neural networks for discrete choice analysis. J. Choice Model. 2018, 28, 167–182. [Google Scholar] [CrossRef]
  48. Srivastava, A.P.; Yadav, M.; Yadav, R.; Singh, B.; Dewasiri, N.J. Exploring digital agility and digital transformation leadership: A mixed method study. J. Glob. Inf. Manag. (JGIM) 2023, 31, 1–23. [Google Scholar] [CrossRef]
  49. Sabino, A.; Moreira, A.; Cesário, F.J.S.; Pinto Coelho, M. Measuring sustainability: A validation study of a Triple Bottom Line (TBL) Scale in Portugal. Emerg. Sci. J. 2024, 8, 899–916. [Google Scholar] [CrossRef]
  50. George, D.; Mallery, P. IBM SPSS Statistics 26 Step by Step: A Simple Guide and Reference; Routledge: London, UK, 2019. [Google Scholar]
  51. Wang, H.; Tao, D.; Yu, N.; Qu, X. Understanding consumer acceptance of healthcare wearable devices: An integrated model of UTAUT and TTF. Int. J. Med. Inform. 2020, 139, 104156. [Google Scholar] [CrossRef]
  52. Sarstedt, M.; Hair, J.F., Jr.; Cheah, J.-H.; Becker, J.-M.; Ringle, C.M. How to specify, estimate, and validate higher-order constructs in PLS-SEM. Australas. Mark. J. 2019, 27, 197–211. [Google Scholar] [CrossRef]
  53. Podsakoff, P.M.; MacKenzie, S.B.; Lee, J.-Y.; Podsakoff, N.P. Common method biases in behavioral research: A critical review of the literature and recommended remedies. J. Appl. Psychol. 2003, 88, 879. [Google Scholar] [CrossRef]
  54. Khan, S.A.R.; Tabish, M.; Zhang, Y. Embracement of industry 4.0 and sustainable supply chain practices under the shadow of practice-based view theory: Ensuring environmental sustainability in corporate sector. J. Clean. Prod. 2023, 398, 136609. [Google Scholar] [CrossRef]
  55. Hair, J.F.; Risher, J.J.; Sarstedt, M.; Ringle, C.M. When to use and how to report the results of PLS-SEM. Eur. Bus. Rev. 2019, 31, 2–24. [Google Scholar] [CrossRef]
  56. Choubey, V.; Chakraborty, D.; Sharma, A.; Khorana, S.; Buhalis, D. Metaverse in tourism: Tourist involvement as a moderator. Asia Pac. J. Tour. Res. 2025, 30, 1–26. [Google Scholar] [CrossRef]
  57. Henseler, J.; Ringle, C.M.; Sarstedt, M. A new criterion for assessing discriminant validity in variance-based structural equation modeling. J. Acad. Mark. Sci. 2015, 43, 115–135. [Google Scholar] [CrossRef]
  58. Hair, J.F., Jr.; Hult, G.T.M.; Ringle, C.M.; Sarstedt, M.; Danks, N.P.; Ray, S.; Hair, J.F.; Hult, G.T.M.; Ringle, C.M.; Sarstedt, M. An introduction to structural equation modeling. In Partial Least Squares Structural Equation Modeling (PLS-SEM) Using R: A Workbook; Springer: Cham, Switzerland, 2021; pp. 1–29. [Google Scholar]
  59. Basit, A.; Wang, L.; Javed, A.; Shoaib, M.; Aslam, M.U. Impact of digital technologies on manufacturing firm resilience during COVID-19 pandemic: A PLS-SEM and artificial neural network analysis. J. Manuf. Technol. Manag. 2025, 32, 358–384. [Google Scholar] [CrossRef]
  60. Ji, S.; Wang, X.; Lyu, T.; Liu, X.; Wang, Y.; Heinen, E.; Sun, Z. Understanding cycling distance according to the prediction of the XGBoost and the interpretation of SHAP: A non-linear and interaction effect analysis. J. Transp. Geogr. 2022, 103, 103414. [Google Scholar] [CrossRef]
  61. Martínez-Peláez, R.; Ochoa-Brust, A.; Rivera, S.; Félix, V.G.; Ostos, R.; Brito, H.; Félix, R.A.; Mena, L.J. Role of digital transformation for achieving sustainability: Mediated role of stakeholders, key capabilities, and technology. Sustainability 2023, 15, 11221. [Google Scholar] [CrossRef]
  62. Kumar, M.; Raut, R.D.; Mangla, S.K.; Moizer, J.; Lean, J. Big data driven supply chain innovative capability for sustainable competitive advantage in the food supply chain: Resource-based view perspective. Bus. Strategy Environ. 2024, 33, 5127–5150. [Google Scholar] [CrossRef]
Figure 1. Conceptual model.
Figure 1. Conceptual model.
Sustainability 17 03571 g001
Figure 2. Extended repeated indicator approach.
Figure 2. Extended repeated indicator approach.
Sustainability 17 03571 g002
Figure 3. First-order construct measurement model.
Figure 3. First-order construct measurement model.
Sustainability 17 03571 g003
Figure 4. Structural model.
Figure 4. Structural model.
Sustainability 17 03571 g004
Figure 5. Moderation of Industry 5.0 of AF on DA.
Figure 5. Moderation of Industry 5.0 of AF on DA.
Sustainability 17 03571 g005
Figure 6. Moderation of Industry 5.0 of AF on TBL.
Figure 6. Moderation of Industry 5.0 of AF on TBL.
Sustainability 17 03571 g006
Figure 7. SHAP plot.
Figure 7. SHAP plot.
Sustainability 17 03571 g007
Table 1. Demographic information (n = 383).
Table 1. Demographic information (n = 383).
ParticularFrequency Percentage ParticularFrequency Percentage
Firm Age: Firm size:
<10 years10326.9<100 employees5714.9
10–2012632.9100–2008923.2
21–3011931.1201–3007419.3
>300359.1301–4009324.3
Manager Age: >400 7018.3
20–25 years4210.9Experience:
25–3511830.8<10 years9023.5
36–458822.910–1513836.0
46–557319.116–208522.2
>556216.3>207018.3
Education:
Bachelor7720.1
Master’s17044.3
Above Master’s7319.2
Others 6316.4
Total 383100 383100
Table 2. Reliability and validity statistics.
Table 2. Reliability and validity statistics.
Construct CACR (rho_a)CR (rho_c)AVE
Digital Agility 0.9260.9320.9390.659
Domestic Finance0.8220.8310.8710.53
Economic Sustainability 0.7880.7980.8540.541
Environmental Sustainability0.8140.820.870.572
International Finance 0.6910.7270.8050.512
Social Sustainability 0.8580.8620.8980.637
Table 3. Discriminant validity (HTMT criterion).
Table 3. Discriminant validity (HTMT criterion).
Constructs 123456
1. Digital Agility
2. Domestic Finance0.336
3. Economic Sustainability0.8370.386
4. Environmental Sustainability0.8310.3660.868
5. International Finance0.3780.8990.3930.351
6. Social Sustainability0.7210.3210.6450.7240.458
Table 4. Higher-order constructs.
Table 4. Higher-order constructs.
HOCLOCOuter WeightsT Valuep ValueOuter LoadingsVIF
Access to financeDF0.53315.3080.0000.9061.781
IF0.56415.9080.0000.9171.79
TBLEcS0.41340.0970.0000.8812.088
EnS0.40740.5040.0000.9072.397
ScS0.32731.4560.0000.7991.644
Table 5. Structural results.
Table 5. Structural results.
HypothesisPathΒT Valuep Value
H1Access to Finance ---> TBL0.2435.4750.000
H2Digital Agility ---> TBL0.66818.3040.000
H3Access to Finance ---> Digital Agility0.5035.6420.000
H4Access to Finance ---> Digital Agility ---> TBL0.3366.1020.000
H5aIndustry 5.0 × Access to Finance ---> TBL0.2097.3290.000
H5bIndustry 5.0 × Access to Finance ---> Digital Agility0.3977.4980.000
Table 6. XGBoost sensitivity analysis.
Table 6. XGBoost sensitivity analysis.
NetworkModel Inputs (Access to Finance, Digital Agility, Industry 5.0)
Digital AgilityIndustry 5.0Access to Finance
10.9850.3420.218
20.8760.7650.231
30.4120.1230.213
40.3520.3210.102
50.8320.4320.912
60.3210.7210.091
70.2910.0980.082
80.8210.6450.225
90.4230.4410.192
100.4120.3210.112
Relative importance0.05420.93230.0114
Normalized importance40%90%30%
Table 7. Hayes PROCESS results.
Table 7. Hayes PROCESS results.
Mediation
PathEffectSEConfidence intervals
Access to Finance ---> Digital Agility ---> TBL0.2320.042(0.1448, 0.3090)
Moderation
PathβSET valuep valueConfidence intervals
Industry 5.0 × Access to Finance ---> TBL0.48980.021722.5530.000(0.4471, 0.5325)
Industry 5.0 × Access to Finance ---> Digital Agility0.62890.040015.7310.000(0.5503, 0.7075)
Disclaimer/Publisher’s Note: The statements, opinions and data contained in all publications are solely those of the individual author(s) and contributor(s) and not of MDPI and/or the editor(s). MDPI and/or the editor(s) disclaim responsibility for any injury to people or property resulting from any ideas, methods, instructions or products referred to in the content.

Share and Cite

MDPI and ACS Style

Zhou, Y.; Pacala, A. Empowering Manufacturing SMEs: Financial Accessibility and Sustainable Practices in the Age of Digitalization. Sustainability 2025, 17, 3571. https://doi.org/10.3390/su17083571

AMA Style

Zhou Y, Pacala A. Empowering Manufacturing SMEs: Financial Accessibility and Sustainable Practices in the Age of Digitalization. Sustainability. 2025; 17(8):3571. https://doi.org/10.3390/su17083571

Chicago/Turabian Style

Zhou, Yimeng, and Anca Pacala. 2025. "Empowering Manufacturing SMEs: Financial Accessibility and Sustainable Practices in the Age of Digitalization" Sustainability 17, no. 8: 3571. https://doi.org/10.3390/su17083571

APA Style

Zhou, Y., & Pacala, A. (2025). Empowering Manufacturing SMEs: Financial Accessibility and Sustainable Practices in the Age of Digitalization. Sustainability, 17(8), 3571. https://doi.org/10.3390/su17083571

Note that from the first issue of 2016, this journal uses article numbers instead of page numbers. See further details here.

Article Metrics

Back to TopTop