How Does the Government Policy Mix Influence the Used Battery Recycling in a New Energy Vehicle Closed-Loop Supply Chain?
Abstract
1. Introduction
2. Literature Review
2.1. CLSC of NEVs’ Used Batteries
2.2. Pricing of NEV Batteries Recycling Supply Chain
2.3. The Impacts of Government Policies in Supply Chain
3. Model Description
3.1. Basic Assumptions and Parameter Description
3.2. Problem Formulation
3.3. Solving the Models in Three Different Decision-Making Scenarios
3.3.1. Decentralized Decision-Making Without the Policy Mix
3.3.2. Decentralized Decision-Making Under the Policy Mix
3.3.3. Centralized Decision-Making Under the Policy Mix
3.3.4. Solution Results and Analysis
3.4. Coordination Mechanism of the Three Partners
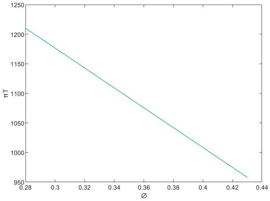
4. Numerical Analysis
4.1. Profit and Recycling Price Analysis
4.2. Analysis of Coordination Mechanism
5. Discussion and Implications
5.1. Discussion
5.2. Implications
6. Conclusions
Author Contributions
Funding
Institutional Review Board Statement
Informed Consent Statement
Data Availability Statement
Conflicts of Interest
References
- Ambrose, H.; Gershenson, D.; Gershenson, A.; Kammen, D. Driving rural energy access: A second-life application for electric-vehicle batteries. Environ. Res. Lett. 2014, 9, 094004. [Google Scholar] [CrossRef]
- Wu, Y.; Yang, L.; Tian, X.; Li, Y.; Zuo, T. Temporal and spatial analysis for end-of-life power batteries from electric vehicles in China. Resour. Conserv. Recycl. 2020, 155, 104651. [Google Scholar] [CrossRef]
- Sobianowska-Turek, A.; Urbańska, W.; Janicka, A.; Zawiślak, M.; Matla, J. The Necessity of Recycling of Waste Li-Ion Batteries Used in Electric Vehicles as Objects Posing a Threat to Human Health and the Environment. Recycling 2021, 6, 35. [Google Scholar] [CrossRef]
- Liu, B.; Liu, X. Prediction of metal recovery potential of end-of-life NEV batteries in China based on GRA-BiLSTM. Waste Manag. 2024, 190, 339–349. [Google Scholar] [CrossRef]
- Wellten, J.; Angelis, J.; Ribeiro da Silva, E. Enabling a viable circular ecosystem for electric vehicle batteries. Technol. Forecast. Soc. Change 2025, 210, 123876. [Google Scholar] [CrossRef]
- Cheng, Y.; Hao, H.; Tao, S.; Zhou, Y.; Wang, T. Traceability Management Strategy of the EV Power Battery Based on the Blockchain. Sci. Program. 2021, 2021, 5601833. [Google Scholar] [CrossRef]
- Giosuè, C.; Marchese, D.; Cavalletti, M.; Isidori, R.; Conti, M.; Orcioni, S.; Ruello, M.L.; Stipa, P. An Exploratory Study of the Policies and Legislative Perspectives on the End-of-Life of Lithium-Ion Batteries from the Perspective of Producer Obligation. Sustainability 2021, 13, 11154. [Google Scholar] [CrossRef]
- Herrador, M.; de Jong, W.; Nasu, K.; Granrath, L. Circular economy and zero-carbon strategies between Japan and South Korea: A comparative study. Sci. Total Environ. 2022, 820, 153274. [Google Scholar] [CrossRef]
- Xu, Z.; Li, Y.; Li, F. Electric vehicle supply chain under dual-credit and subsidy policies: Technology innovation, infrastructure construction and coordination. Energy Policy 2024, 195, 114339. [Google Scholar] [CrossRef]
- Jia, J.; Chen, W.; Wang, Z.; Shi, L.; Fu, S. Blockchain’s role in operation strategy of power battery closed-loop supply chain. Comput. Ind. Eng. 2024, 198, 110742. [Google Scholar] [CrossRef]
- Seika, J.; Kubli, M. Repurpose or recycle? Simulating end-of-life scenarios for electric vehicle batteries under the EU battery regulation. Sustain. Prod. Consum. 2024, 51, 644–656. [Google Scholar] [CrossRef]
- Compagnoni, M. Is Extended Producer Responsibility living up to expectations? A systematic literature review focusing on electronic waste. J. Clean. Prod. 2022, 367, 133101. [Google Scholar] [CrossRef]
- Sierzchula, W.; Bakker, S.; Maat, K.; van Wee, B. The influence of financial incentives and other socio-economic factors on electric vehicle adoption. Energy Policy 2014, 68, 183–194. [Google Scholar] [CrossRef]
- Gupt, Y.; Sahay, S. Review of extended producer responsibility: A case study approach. Waste Manag. Res. J. A Sustain. Circ. Econ. 2015, 33, 595–611. [Google Scholar] [CrossRef]
- Zhu, M.; Liu, Z.; Li, J.; Zhu, S.X. Electric vehicle battery capacity allocation and recycling with downstream competition. Eur. J. Oper. Res. 2020, 283, 365–379. [Google Scholar] [CrossRef]
- Tang, Y.; Zhang, Q.; Li, Y.; Wang, G.; Li, Y. Recycling mechanisms and policy suggestions for spent electric vehicles’ power battery -A case of Beijing. J. Clean. Prod. 2018, 186, 388–406. [Google Scholar] [CrossRef]
- Liu, L.; Wang, L.; Huang, T.; Pang, J. The Differential Game of a Closed-Loop Supply Chain with Manufacturer Competition Considering Goodwill. Mathematics 2022, 10, 1795. [Google Scholar] [CrossRef]
- Sun, Q.; Chen, H.; Long, R.; Li, Q.; Huang, H. Comparative evaluation for recycling waste power batteries with different collection modes based on Stackelberg game. J. Environ. Manag. 2022, 312, 114892. [Google Scholar] [CrossRef]
- Zhang, M.; Wu, W.; Song, Y. Study on the impact of government policies on power battery recycling under different recycling models. J. Clean. Prod. 2023, 413, 137492. [Google Scholar] [CrossRef]
- Guo, R.; He, Y.; Tian, X.; Li, Y. New energy vehicle battery recycling strategy considering carbon emotion from a closed-loop supply chain perspective. Sci. Rep. 2024, 14, 688. [Google Scholar] [CrossRef]
- Gu, X.; Ieromonachou, P.; Zhou, L.; Tseng, M.-L. Developing pricing strategy to optimise total profits in an electric vehicle battery closed loop supply chain. J. Clean. Prod. 2018, 203, 376–385. [Google Scholar] [CrossRef]
- Zhang, W.; Liu, X.; Zhu, L.; Wang, W.; Song, H. Pricing and production R&D decisions in power battery closed-loop supply chain considering government subsidy. Waste Manag. 2024, 190, 409–422. [Google Scholar] [CrossRef]
- De Giovanni, P. A joint maximization incentive in closed-loop supply chains with competing retailers: The case of spent-battery recycling. Eur. J. Oper. Res. 2018, 268, 128–147. [Google Scholar] [CrossRef]
- He, H.; Zhang, C.; Wang, S.; Sun, J.; Ma, F.; Sun, Q. Dynamic optimization of battery recycling e-platforms under non-equalizing supply and demand: Recycling price and service commissions. Waste Manag. 2024, 177, 266–277. [Google Scholar] [CrossRef]
- Zhang, Z.; Liang, H. Research on coordination of the NEV battery closed-loop supply chain considering CSR and fairness concerns in third-party recycling models. Sci. Rep. 2023, 13, 22172. [Google Scholar] [CrossRef]
- Li, J.; Ku, Y.; Liu, C.; Zhou, Y. Dual credit policy: Promoting new energy vehicles with battery recycling in a competitive environment? J. Clean. Prod. 2020, 243, 118456. [Google Scholar] [CrossRef]
- Zhang, Q.; Tang, Y.; Bunn, D.; Li, H.; Li, Y. Comparative evaluation and policy analysis for recycling retired EV batteries with different collection modes. Appl. Energy 2021, 303, 117614. [Google Scholar] [CrossRef]
- Jin, L.; Zheng, B.; Huang, S. Pricing and coordination in a reverse supply chain with online and offline recycling channels: A power perspective. J. Clean. Prod. 2021, 298, 126786. [Google Scholar] [CrossRef]
- Gu, X.Y.; Zhou, L.; Huang, H.F.; Shi, X.T.; Ieromonachou, P. Electric vehicle battery secondary use under government subsidy: A closed-loop supply chain perspective. Int. J. Prod. Econ. 2021, 234, 108035. [Google Scholar] [CrossRef]
- Lyu, X.; Xu, Y.; Sun, D. An Evolutionary Game Research on Cooperation Mode of the NEV Power Battery Recycling and Gradient Utilization Alliance in the Context of China’s NEV Power Battery Retired Tide. Sustainability 2021, 13, 4165. [Google Scholar] [CrossRef]
- Dehghani Sadrabadi, M.H.; Makui, A.; Ghousi, R.; Jabbarzadeh, A. Optimal pricing strategy in the closed-loop supply chain using game theory under government subsidy scenario: A case study. J. Energy Storage 2024, 87, 111423. [Google Scholar] [CrossRef]
- Xiao, M.; Xu, C.; Xie, F. Research on the impact of information sharing and government subsidy on competitive power battery recycling. J. Clean. Prod. 2024, 467, 142989. [Google Scholar] [CrossRef]






| Notations | Description |
|---|---|
| Parameters | |
| Sensitivity of consumers to the batteries’ capacity | |
| Batteries’ capacity | |
| Sensitivity of consumers to the sale price | |
| Production costs of new products | |
| Production costs of reproductions | |
| Total recycled quantity | |
| Base recovery amount | |
| Battery tax | |
| Recycling dismantling subsidy | |
| Sensitivity of consumers to the recycling price | |
| Level of government reward and punishment | |
| Target recovery amount | |
| Initial market size | |
| Decision variables | |
| Wholesale price under scenario j | |
| Transfer payment price | |
| Sale price | |
| Retailer recycling price under scenario j | |
| Third-party recycler recycling price under scenario j | |
| Functions | |
| Market demand | |
| Profit of different entity i under scenario j | |
| Demand of different entity i under scenario j | |
| Superscripts | |
| Supply chain member, i = [M, R, T], where i = M represents the manufacturer and i = R represents the retailer, where i = M represents the third-party recycler. | |
| j = [C, T, Y], where j = C represents decentralized decision-making without government intervention and j = T represents decentralized decision-making under the policy mix, where j = Y represents centralized decision-making under the policy mix. | |
| Variables | Model-C | Model-T | Model-Y |
|---|---|---|---|
| - | |||
| N | - | ||
| - | |||
| - | |||
| - | |||
| 30 | 100 | 20 | 55 | 15 | 20 | 5 | 5 | 10 | 8 | 800 |
| Variables | Model | Model | Model |
|---|---|---|---|
| P | 156.3 | 157.5 | 125 |
| 122.5 | 125 | - | |
| 8.5 | 11.8 | 16.3 | |
| 13.8 | 18.6 | 34.6 | |
| 19 | 20.5 | - | |
| 105 | 137.5 | - | |
| 52.5 | 68.8 | - | |
| 157.5 | 206.3 | 366.7 | |
| 45,562.5 | 42,250 | - | |
| 3307.5 | 4291.9 | - | |
| 48,870 | 46,641.9 | - | |
| 22,781.3 | 21,125 | - | |
| 1102.5 | 1890.6 | - | |
| 23,883.8 | 23,015.6 | - | |
| 275.6 | 472.7 | - | |
| 73,029.4 | 70,130.2 | 93,303.3 |
| Variables | Contract Ⅰ | Contract Ⅱ | Contract Ⅲ | Decentralized | Centralized |
|---|---|---|---|---|---|
| 125 | 125 | 125 | 157.5 | 125 | |
| 18.4 | 13.8 | 20.7 | 125 | ||
| 16.3 | 16.3 | 16.3 | 11.8 | 16.3 | |
| 34.6 | 34.6 | 34.6 | 18.6 | 34.6 | |
| 28.58 | 28.58 | 26 | 20.5 | ||
| 366.7 | 366.7 | 366.7 | 206.3 | 366.7 | |
| 55,874.1 | 64,424.1 | 64,928.3 | 46,641.9 | ||
| 36,152.8 | 27,702.8 | 27,366.7 | 23,015.6 | ||
| 1176.4 | 1176.4 | 1008.3 | 472.7 | ||
| 93,303.3 | 93,303.3 | 93,303.3 | 70,130.2 | 93,303.3 |
Disclaimer/Publisher’s Note: The statements, opinions and data contained in all publications are solely those of the individual author(s) and contributor(s) and not of MDPI and/or the editor(s). MDPI and/or the editor(s) disclaim responsibility for any injury to people or property resulting from any ideas, methods, instructions or products referred to in the content. |
© 2025 by the authors. Licensee MDPI, Basel, Switzerland. This article is an open access article distributed under the terms and conditions of the Creative Commons Attribution (CC BY) license (https://creativecommons.org/licenses/by/4.0/).
Share and Cite
Chen, Y.; Lyu, J.; Li, L. How Does the Government Policy Mix Influence the Used Battery Recycling in a New Energy Vehicle Closed-Loop Supply Chain? Sustainability 2025, 17, 3324. https://doi.org/10.3390/su17083324
Chen Y, Lyu J, Li L. How Does the Government Policy Mix Influence the Used Battery Recycling in a New Energy Vehicle Closed-Loop Supply Chain? Sustainability. 2025; 17(8):3324. https://doi.org/10.3390/su17083324
Chicago/Turabian StyleChen, Yan, Jing Lyu, and Long Li. 2025. "How Does the Government Policy Mix Influence the Used Battery Recycling in a New Energy Vehicle Closed-Loop Supply Chain?" Sustainability 17, no. 8: 3324. https://doi.org/10.3390/su17083324
APA StyleChen, Y., Lyu, J., & Li, L. (2025). How Does the Government Policy Mix Influence the Used Battery Recycling in a New Energy Vehicle Closed-Loop Supply Chain? Sustainability, 17(8), 3324. https://doi.org/10.3390/su17083324
