Determinants of Sustainable Entrepreneurial Intention: A Multigroup Analysis Between Public and Private Universities in Industrial Engineering
Abstract
1. Introduction
2. Materials and Methods
Measurement Instruments
3. Results
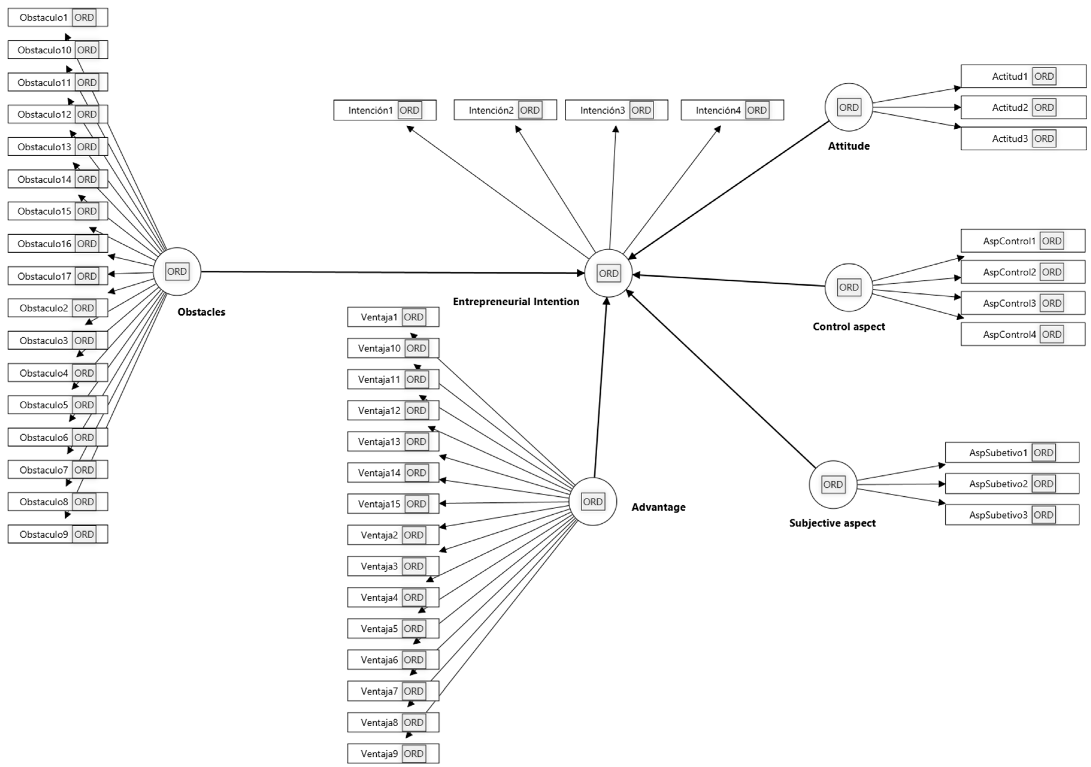
3.1. Proposed Conceptual Model
- Attitude towards entrepreneurship: Reflects the general positive or negative evaluation that a person has about the idea of being an entrepreneur.
- Aspect of control: This refers to the perception of one’s own ability to successfully carry out the actions necessary to start and manage a business.
- Subjective aspect: Captures social influence, i.e., the perception of whether important people (family, friends, etc.) would approve or disapprove of the entrepreneurial decision.
- Perceived advantages: Represents the valuation of potential benefits associated with entrepreneurship, such as independence, higher income potential, or self-fulfillment.
- Perceived obstacles: Considers the perception of the difficulties and barriers that could arise when trying to start a business, such as lack of capital, financial risk, or competition.
3.2. Multigroup Analysis (Public vs. Private Universities)
- Is the influence of attitude towards entrepreneurship on entrepreneurial intention the same for public and private university students?
- Does the effect of perceived control on entrepreneurial intention differ between the two groups?
- Are there significant differences in how the other constructs operate in their relationship to the dependent variable?
3.3. Resolved Model: Public Universities
4. Discussion
4.1. Institutional Differences in Entrepreneurial Intent
4.2. Factor Structure and Key Determinants
4.3. Academic Progression and Entrepreneurial Intention
4.4. Differential Perception of Advantages and Obstacles
4.5. Validation of the Structural Model and Its Implications
4.6. Comparison with International Studies on Sustainable Entrepreneurship Education
4.7. Theoretical and Practical Implications
- Address specific differences in perceptions and needs between types of universities;
- Strengthen perceived behavioral control through hands-on experiences and mentoring;
- Consider the temporal progression in the development of entrepreneurial intentions.
4.8. Practical Implications and Recommendations
4.9. Future Directions and Limitations
Limitations of Causal Inference
5. Conclusions
Author Contributions
Funding
Institutional Review Board Statement
Informed Consent Statement
Data Availability Statement
Conflicts of Interest
Appendix A. Questionnaire
| GENERAL DATA | ||
| Age | ||
| Sex | 1 Male | |
| 0 Female | ||
| Public or private university? | 1 Public 2 Private | |
| Location | Urban–Suburban –Rural | |
| Marital Status | Single Married Others | |
| Ethnicity | Hispanic or Latino/a White African American Asian | |
| INTENTION (I) | Q.5 Have you seriously thought about starting your own company or business? | 1 Not at all 2 A little 3 Somewhat 4 Highly 5 Totally |
| Q.6 Are you determined to start your own company in the future? | ||
| Q.7 Do you consider that creating your own company is a good option for self-employment? | ||
| Q.8 Do you think that having a vocational education is important to ensure the success of your own business? | ||
| ATTITUDE (A) | Q.9 If you had the opportunity and resources, would you like to start a company? | 1 Not at all 2 A little 3 Somewhat 4 Highly 5 Totally |
| Q.10 Among several options, would you prefer to start your own business? | ||
| Q.11 Would being an entrepreneur bring you satisfaction? | ||
| SUBJECTIVE ASPECTS (S) | Q.12 My friends would approve of my decision. | |
| Q.13 My immediate family would approve of my decision. | ||
| Q.14 My peers would approve of my decision. | ||
| CONTROL ASPECTS (C) | Q.15 Starting a business and keeping it running would be easy for me. | |
| Q.16 I can keep the process of setting up a company under control. | ||
| Q.17 If I tried to start a company, I would have a high probability of success. | ||
| Q.18 I know the practical details necessary to start a business. | ||
| ADVANTAGES (V) | P.19 Implementing your own ideas | 1 Strongly Disagree 2 Disagree 3 Somewhat Agree 4 Agree 5 Strongly Agree |
| P.20 Leverage knowledge acquired at university | ||
| P.21 Testing your skills and abilities | ||
| P.22 Creating and offering something new to the market | ||
| P.23 Generate your own employment | ||
| P.24 To be financially independent | ||
| P.25 Being independent at work | ||
| P.26 Increase revenues | ||
| P.27 Following family tradition | ||
| Q.28 Being able to help your relatives | ||
| P.29 Having control of one’s own time | ||
| P.30 Be your own boss | ||
| P.31 Achieving personal development and fulfillment | ||
| P.32 Managing a group of people | ||
| P.33 Investing and building personal wealth | ||
| OBSTACLES (O) | P.34 Ignorance of the investment required to start the activity | |
| P.35 Lack of start-up capital | ||
| P.36 Difficulties in obtaining credits | ||
| P.37 Lack of experience in the type of business to be started | ||
| P.38 Technical lack of knowledge of the type of business to be started | ||
| P.39 Excessive tax burdens | ||
| P.40 Too many regulations and laws to comply with are unknown | ||
| P.41 Economic risk | ||
| P.42 Difficulty in finding competent personnel | ||
| P.43 Probability of failure | ||
| P.44 Responsibility too great to assume | ||
| P.45 Lack of market information | ||
| P.46 Fear of failure and its consequences | ||
| P.47 Irregular and unsecured income | ||
| P.48 Problems with personnel | ||
| P.49 Having to work too many hours | ||
| P.50 Bad image of entrepreneurs | ||
| Source: Own elaboration. | ||
References
- Leiva, J.C.; Mora-Esquivel, R.; Krauss-Delorme, C.; Bonomo-Odizzio, A.; Solís-Salazar, M. Entrepreneurial Intention among Latin American University Students. Acad. Rev. Latinoam. Adm. 2021, 34, 399–418. [Google Scholar] [CrossRef]
- Maza-Ávila, F.J.; Pérez-Suárez, M.; Murillo-Ferrer, D. Intención Emprendedora en el alumnado universitario: Una revision sistemática. Rev. Cienc. Soc. 2024, 30, 166–187. [Google Scholar] [CrossRef]
- Rubio Hernández, F.J.; Lisbona Bañuelos, A.M. Intención emprendedora en estudiantes universitarios. Revisión sistemática de alcance de la producción científica. Univ. Psychol. 2022, 21, 1–17. [Google Scholar] [CrossRef]
- Aledo Ruiz, M.D. Desarrollo de habilidades blandas e intención emprendedora en los estudiantes universitarios. TECHNO Rev. Int. Technol. Sci. Soc. Rev. Rev. Int. Tecnol. Cienc. Soc. 2022, 12, 1–11. [Google Scholar] [CrossRef]
- Cáceres-Cayllahua, E.; Aguirre-Landa, J.P.; Garro-Aburto, L.L.; Sandoval-Nizama, G. Intención empresarial de estudiantes universitarios en Lima-Perú. Rev. Cienc. Soc. 2023, 29, 263–274. [Google Scholar] [CrossRef]
- del Brío González, J.Á.; Mitre Aranda, M.; Barba-Sánchez, V. Environmental Awareness and the Entrepreneurial Intention in University Students: Direct and Mediating Effects. Int. J. Manag. Educ. 2022, 20, 100719. [Google Scholar] [CrossRef]
- D’Armas Regnault, M.; Mejías Acosta, A.; Fajardo Vaca, L.; D’Armas Regnault, H.; Álvarez Baque, W.; Noboa Romero, P. Self-Efficacy and Entrepreneurial Intention in University Students: A Systematic Review of Literature. In Proceedings of the 20th LACCEI International Multi-Conference for Engineering, Education, and Technology, Bogota, Colombia, 18–22 July 2022. [Google Scholar]
- Chang, F.Y.M.; Alam, M.A.; Taylor, M. The Mediating and Moderating Roles of Entrepreneurship Education in the Perceived Acquisition of Entrepreneurial Learning and Knowledge. J. Innov. Knowl. 2025, 10, 100645. [Google Scholar] [CrossRef]
- Bui, H.T.; Le, T.T.T.; Tran, A.K.T.; Tran, T.P.T.; Hoang, G.; Luu, T.T. Entrepreneurship Education Fostering Entrepreneurial Intentions: The Serial Mediation Effect of Resilience and Opportunity Recognition. J. Educ. Bus. 2025, 100, 69–80. [Google Scholar] [CrossRef]
- Silesky-Gonzalez, E.; Lezcano-Calderon, Y.; Mora-Cruz, A. Effects of Education for Entrepreneurship and Entrepreneurial Intention in University Students. Int. Entrep. Manag. J. 2024, 21, 26. [Google Scholar] [CrossRef]
- Mujtaba, G.; Zulkiffli, S.N.A.; Padlee, S.F.; Mohamed, W.N.; Sukri, N.K.A. Impact of Entrepreneurial Inspiration, Awareness, and Skills on University Students’ Entrepreneurial Intentions: The Mediating Role of Entrepreneurial Education. Adm. Sci. 2025, 15, 15. [Google Scholar] [CrossRef]
- Chaudhary, M.; Biswas, A. From Mindset to Market: Unveiling the Nexus of Cognition, Behavior and Environment in Igniting Students’ E-Entrepreneurial Intentions. Int. J. Educ. Manag. 2024, 38, 1839–1861. [Google Scholar] [CrossRef]
- Ahmed, T.; Klobas, J.E.; Chandran, V.G.R.; Akhtar, M.W.; Sergi, B.S. How Perceived Contextual Barriers for Entrepreneurship Reduce Entrepreneurial Intentions: A TPB Study. Int. Entrep. Manag. J. 2025, 21, 43. [Google Scholar] [CrossRef]
- Garcez, A.; Franco, M.; Silva, R. The Influence of the Pillars of Digital Academic Entrepreneurship on University Students’ Entrepreneurial Intention. Eur. J. Innov. Manag. 2023, 28, 210–234. [Google Scholar] [CrossRef]
- Liu, Q.; Peng, M.Y.-P. Exploring Factors Influencing University Students’ Entrepreneurial Intentions: The Role of Attitudes, Beliefs, and Environmental Support. PLoS ONE 2025, 20, e0316392. [Google Scholar] [CrossRef]
- Abdulhamed, R.; Lonka, K.; Ranta, M. Entrepreneurial Intentions Among Immigrant-Origin and Native Youth: Exploring the Roles of a Sense of Belonging, Acculturation Attitudes, and Self-Esteem. Educ. Sci. 2025, 15, 8. [Google Scholar] [CrossRef]
- Kariv, D.; Giglio, C.; Corvello, V. Fostering Entrepreneurial Intentions: Exploring the Interplay of Education and Endogenous Factors. Int. Entrep. Manag. J. 2025, 21, 17. [Google Scholar] [CrossRef]
- Win, A.T.; Nordin, B.B.; Ameen, A.; Bhaumik, A. Entrepreneurial Intention among Undergraduates of Business Private Universities in Yangon, Myanmar. IJPSPM 2025, 15, 34–42. [Google Scholar] [CrossRef]
- Hussain, S.; Vershinina, N.; Carey, C. Defying the Odds? Multiple Disadvantage as a Source of Entrepreneurial Action. Int. J. Entrep. Behav. Res. 2024. [Google Scholar] [CrossRef]
- Sharma, S.; Khandelwal, N.K.; Mehta, A. An Empirical Study of Factors Contributing to Entrepreneurial Intention Among Students of Higher Education Institutes. J. Entrep. Innov. Emerg. Econ. 2025, 11, 88–101. [Google Scholar] [CrossRef]
- Ho, C.S.M.; Man, T.W.Y.; Chiu, M.M. Demographics, Social Norms, Entrepreneurial Self-Efficacy and Entrepreneurial Intention: A Social Cognitive Perspective on Secondary Students. Int. J. Educ. Manag. 2024, 39, 156–177. [Google Scholar] [CrossRef]
- Zhou, J.; Wu, Z. Does Green Imprinting Affect Green Entrepreneurial Behaviors? The Application of Imprinting Theory and Stimulus-Organism-Response Theory. Bus. Strategy Environ. 2025, 34, 242–258. [Google Scholar] [CrossRef]
- Borkhani, F.R.; Barati, A.A.; Khaleghi, B.; Azizi-Khalkheili, T. Evaluating the Effect of Environmental Beliefs on the Intention to Green Entrepreneurial Behavior. Int. J. Environ. Res. 2024, 19, 41. [Google Scholar] [CrossRef]
- Yang, Y.Y.; Koh, Y.; Shin, M. The Role of Restaurant Property Images on Potential Backers’ Click-through Intention: Evidence from Restaurant Crowdfunding. Int. J. Hosp. Manag. 2025, 124, 103995. [Google Scholar] [CrossRef]
- Zinecker, M.; Pěnčík, J.; Kocmanová, A.; Meluzín, T.; Balcerzak, A.; Pietrzak, M. Exploring the Approaches towards Support of Academic Entrepreneurship: Evidence from an Emerging Market|CoLab. Technol. Econ. Dev. Econ. 2024, 30, 1890–1919. [Google Scholar] [CrossRef]
- Saleem, S.; Shaheen, K.; Rafiq, A.; Arslan, A. Political Skill and Personal Reputation: An Analysis of Workplace and Entrepreneurial Outcomes. Asia-Pac. J. Bus. Adm. 2024, 17, 165–189. [Google Scholar] [CrossRef]
- Mumi, A. Perceived Behavioural Control and Entrepreneurial Intention: The Mediating Role of Effectuation. IJBPM 2025, 26, 28–45. [Google Scholar] [CrossRef]
- Ajzen, I. The theory of planned behavior. Organizational Behavior and Human Decision Processes 1991, 50, 179–211. [Google Scholar] [CrossRef]



| Variable | Alternatives | Frequency | % |
|---|---|---|---|
| Age | 16–17 | 25 | 12.50% |
| 18–19 | 45 | 22.50% | |
| 20–21 | 60 | 30.00% | |
| 22–23 | 40 | 20.00% | |
| 24+ | 30 | 15.00% | |
| Gender | Male | 95 | 47.50% |
| Female | 105 | 52.50% | |
| Type of University | Public | 50 | 25.00% |
| Private | 150 | 75.00% | |
| Location | Urbana | 120 | 60.00% |
| Suburbana | 50 | 25.00% | |
| Rural | 30 | 15% | |
| Marital Status | Single | 120 | 60% |
| Married | 40 | 20% | |
| Others | 40 | 20% | |
| Ethnicity | Hispanic or Latino/a | 100 | 50% |
| White | 40 | 20% | |
| African American | 30 | 15% | |
| Asian | 30 | 15% |
| Dimension | Cronbach’s Alpha (α) (Estimate) | McDonald’s Omega (ω) (Estimate) | Number of Items | Interpretation Reliability | AVE (Estimated) | AVE Interpretation |
|---|---|---|---|---|---|---|
| Intention (I) | 0.85 | 0.87 | 4 | Good | 0.65 | Acceptable |
| Attitude (A) | 0.78 | 0.8 | 3 | Good | 0.58 | Acceptable |
| Subjective Aspects (S) | 0.72 | 0.75 | 3 | Acceptable | 0.52 | Acceptable |
| Control Aspects (C) | 0.88 | 0.9 | 4 | Excellent | 0.7 | Good |
| Advantages (V) | 0.92 | 0.93 | 15 | Excellent | 0.6 | Acceptable |
| Obstacles (O) | 0.9 | 0.91 | 17 | Excellent | 0.55 | Acceptable |
| Attitude | Control Aspect | Subjective Aspect | Entrepreneurial Intent | Obstacle | Advantages | |
|---|---|---|---|---|---|---|
| Attitude | ||||||
| Control aspect | 0.377 | |||||
| Subjective aspect | 0.457 | 0.367 | ||||
| Entrepreneurial intent | 0.557 | 0.520 | 0.386 | |||
| Obstacle | 0.147 | 0.340 | 0.104 | 0.214 | ||
| Advantages | 0.653 | 0.408 | 0.472 | 0.653 | 0.146 |
| Original Sample (O) | Sample Mean (M) | Standard Deviation (STDEV) | t-Statistics | p-Values | |
|---|---|---|---|---|---|
| Attitude -> Entrepreneurial intention | 0.485 | 0.467 | 0.074 | 6.581 | 0.000 |
| Aspect of control -> Entrepreneurial intention | 0.083 | 0.078 | 0.091 | 0.906 | 0.365 |
| Subjective aspect -> Entrepreneurial intention | −0.017 | −0.016 | 0.071 | 0.243 | 0.808 |
| Obstacles -> Entrepreneurial intention | −0.107 | −0.128 | 0.066 | 1.620 | 0.105 |
| Advantages -> Entrepreneurial intention | 0.270 | 0.290 | 0.083 | 3.264 | 0.001 |
| Original Sample (O) | Sample Mean (M) | Standard Deviation (STDEV) | t-Statistics (|O/STDEV|) | p-Values | |
|---|---|---|---|---|---|
| Attitude -> Entrepreneurial intention | 0.274 | 0.251 | 0.127 | 2.166 | 0.030 |
| Aspect of control -> Entrepreneurial intention | 0.326 | 0.294 | 0.107 | 3.047 | 0.002 |
| Subjective aspect -> Entrepreneurial intention | −0.035 | −0.011 | 0.114 | 0.311 | 0.756 |
| Obstacles -> Entrepreneurial intention | 0.275 | 0.214 | 0.275 | 0.998 | 0.318 |
| Advantages -> Entrepreneurial intention | 0.260 | 0.279 | 0.131 | 1.987 | 0.047 |
| Relations | Difference (Public–Private Universities) | p Value of 1 Tail (Public Universities–Private) | p 2-Tailed Value (Public–Private Universities) |
|---|---|---|---|
| Attitude -> Entrepreneurial intention | 0.211 | 0.076 | 0.153 |
| Aspect of control -> Entrepreneurial intention | −0.244 | 0.956 | 0.088 |
| Subjective aspect -> Entrepreneurial intention | 0.018 | 0.441 | 0.882 |
| Obstacles -> Entrepreneurial intention | −0.381 | 0.846 | 0.308 |
| Advantages -> Entrepreneurial intention | 0.010 | 0.488 | 0.975 |
| Indicator | Saturated Model | Estimated Model | Threshold (Decision Rule) |
|---|---|---|---|
| SRMR | 0.041 | 0.046 | ≤0.08 |
| d_ULS | 2.125 | 2.24 | Smaller better |
| d_G | 0.845 | 0.892 | Smaller better |
| Chi-square | 445.218 | 456.321 | p > 0.05 |
| NFI | 0.958 | 0.952 | ≥0.90 |
Disclaimer/Publisher’s Note: The statements, opinions and data contained in all publications are solely those of the individual author(s) and contributor(s) and not of MDPI and/or the editor(s). MDPI and/or the editor(s) disclaim responsibility for any injury to people or property resulting from any ideas, methods, instructions or products referred to in the content. |
© 2025 by the authors. Licensee MDPI, Basel, Switzerland. This article is an open access article distributed under the terms and conditions of the Creative Commons Attribution (CC BY) license (https://creativecommons.org/licenses/by/4.0/).
Share and Cite
Cruz Salinas, L.E.; Arbulú Ballesteros, M.A.; Flores Lezama, M.T.; García Juárez, H.D.; Otiniano León, M.Y.; Vera Calmet, V.G. Determinants of Sustainable Entrepreneurial Intention: A Multigroup Analysis Between Public and Private Universities in Industrial Engineering. Sustainability 2025, 17, 2824. https://doi.org/10.3390/su17072824
Cruz Salinas LE, Arbulú Ballesteros MA, Flores Lezama MT, García Juárez HD, Otiniano León MY, Vera Calmet VG. Determinants of Sustainable Entrepreneurial Intention: A Multigroup Analysis Between Public and Private Universities in Industrial Engineering. Sustainability. 2025; 17(7):2824. https://doi.org/10.3390/su17072824
Chicago/Turabian StyleCruz Salinas, Luis Edgardo, Marco Agustín Arbulú Ballesteros, Marilú Trinidad Flores Lezama, Hugo Daniel García Juárez, Mabel Ysabel Otiniano León, and Velia Graciela Vera Calmet. 2025. "Determinants of Sustainable Entrepreneurial Intention: A Multigroup Analysis Between Public and Private Universities in Industrial Engineering" Sustainability 17, no. 7: 2824. https://doi.org/10.3390/su17072824
APA StyleCruz Salinas, L. E., Arbulú Ballesteros, M. A., Flores Lezama, M. T., García Juárez, H. D., Otiniano León, M. Y., & Vera Calmet, V. G. (2025). Determinants of Sustainable Entrepreneurial Intention: A Multigroup Analysis Between Public and Private Universities in Industrial Engineering. Sustainability, 17(7), 2824. https://doi.org/10.3390/su17072824

