Tsunami Risk Mapping and Sustainable Mitigation Strategies for Megathrust Earthquake Scenario in Pacitan Coastal Areas, Indonesia
Abstract
1. Introduction
2. Materials and Methods
2.1. Study Area: Location and Geological Condition
2.2. Data Collection
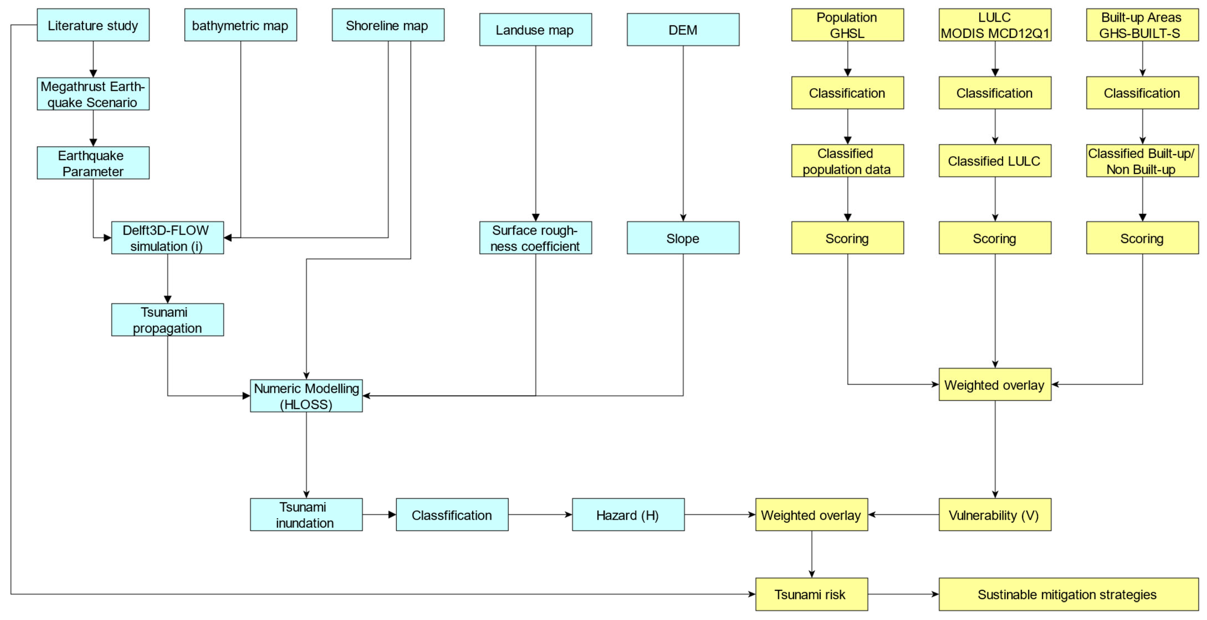
2.3. Research Framework
2.4. Tsunami Hazard Modelling
2.5. Vulnerability Analysis
2.6. Risk Analysis
3. Results
3.1. Tsunami Wave Propagation Model
3.2. Tsunami Inundation Model (Hazard)
3.3. Vulnerability
3.4. Tsunami Risk
4. Discussion
4.1. Spatial Planning for Tsunami Prone Areas
4.2. Sustainable Tsunami Mitigation Strategies
5. Conclusions
Author Contributions
Funding
Institutional Review Board Statement
Informed Consent Statement
Data Availability Statement
Acknowledgments
Conflicts of Interest
References
- Febriani, F.; Ahadi, S.; Anggono, T.; Dewi, C.N.; Prasetio, A.D. Applying Wavelet Analysis to Assess the Ultra Low Frequency (ULF) Geomagnetic Anomalies Prior to the M6. 1 Banten Earthquake (2018). IOP Conf. Ser. Earth Environ. Sci. 2021, 789, 012064. [Google Scholar] [CrossRef]
- Sudaryatno, S.; Sumantyo, J.T.S.; Purwanto, T.H.; Akbar, M.F.A.; Gita, A.R.; Shalih, O. Analysis and Geovisualization of Tsunami Hazard and Evacuation Routes in the Opak-Progo Coastal Area. Forum Geogr. 2024, 38, 257–265. [Google Scholar] [CrossRef]
- Dewa, H.P.N.; Nirwansyah, A.W.; Dewi, R.S.; Demirdag, I. Vulnerability Analysis of School Buildings to Tsunami in the Cilacap Coastal Area. Forum Geogr. 2023, 37, 117–133. [Google Scholar] [CrossRef]
- Putri, A.M.; Saputra, A.; Wibowo, A.A. Study of Tsunami Source as Preparation for Tsunami Modeling in Sulawesi. IOP Conf. Ser. Earth Environ. Sci. 2024, 1314, 012126. [Google Scholar] [CrossRef]
- Abdillah, M.R.; Sarli, P.W.; Firmansyah, H.R.; Sakti, A.D.; Fajary, F.R.; Muharsyah, R.; Sudarman, G.G. Extreme Wind Variability and Wind Map Development in Western Java, Indonesia. Int. J. Disaster Risk Sci. 2022, 13, 465–480. [Google Scholar] [CrossRef]
- Dewanto, B.G.; Priadi, R.; Heliani, L.S.; Natul, A.S.; Yanis, M.; Suhendro, I.; Julius, A.M. The 2022 Mw 6.1 Pasaman Barat, Indonesia Earthquake, Confirmed the Existence of the Talamau Segment Fault Based on Teleseismic and Satellite Gravity Data. Quaternary 2022, 5, 45. [Google Scholar] [CrossRef]
- Widiyantoro, S.; Gunawan, E.; Muhari, A.; Rawlinson, N.; Mori, J.; Hanifa, N.R.; Susilo, S.; Supendi, P.; Shiddiqi, H.A.; Nugraha, A.D. Implications for Megathrust Earthquakes and Tsunamis from Seismic Gaps South of Java Indonesia. Sci. Rep. 2020, 10, 15274. [Google Scholar] [CrossRef]
- Search Earthquake Catalog. Available online: https://earthquake.usgs.gov/earthquakes/search/ (accessed on 3 March 2025).
- SIH3|Provinsi Jawa Timur. Available online: https://sih3.dpuair.jatimprov.go.id/main/sih3_detail/3428 (accessed on 4 March 2025).
- Wibowo, Y.A.; Subadi, T.; Wardhani, P.I.; Syahputri, D.M.; Hidayah, K.; Sholikah, S.N.H.; Ronggowulan, L. Geospatial Technology-Based Tsunami-Prone Areas Identification, Pacitan, Indonesia. AIP Conf. Proc. 2023, 2683, 030033. [Google Scholar]
- Jamilah, Z.; Widodo, A.; Ariyanti, N. Mapping Tsunami Hazard Levels in Pacitan Beach Using Remote Sensing Methods. J. Mar.-Earth Sci. Technol. 2021, 2, 1–4. [Google Scholar] [CrossRef]
- Kartikasari, D. Pemetaan Tingkat Bahaya Tsunami Secara Kuantitatif Menggunakan Sistem Informasi Geografis (SIG) Di Wilayah Teluk Teleng, Pacitan, Jawa Timur. Ph.D. Thesis, Institut Teknologi Sepuluh Nopember, Surabaya, Indonesia, 2023. [Google Scholar]
- Hidayah, Z.; Rohmah, N.N.; Wardhani, M.K. Coastal Vulnerability Study on Potential Impact of Tsunami and Community Resilience in Pacitan Bay East Java. Forum Geogr. 2022, 36, 66–79. [Google Scholar] [CrossRef]
- Jumadi, J.; Priyono, K.D.; Sasmi, A.T.; Saputra, A.; Gomez, C. Multi-Scenarios Tsunami Hazard And Evacuation Routes Using Seismic Data In Pacitan Bay, Indonesia. Int. J. Geomate 2024, 26, 46–53. [Google Scholar] [CrossRef]
- Usman, F.; Murakami, K.; Wicaksono, A.D.; Setiawan, E. Application of Agent-Based Model Simulation for Tsunami Evacuation in Pacitan, Indonesia. MATEC Web Conf. 2017, 97, 01064. [Google Scholar] [CrossRef]
- Lee, J.Y.; Keum, H.J.; Han, K.Y. Integrated Risk Analysis for Mitigation the Urban Flood Disaster. Proc. Korea Water Resour. Assoc. Conf. 2017, 50. [Google Scholar]
- Souisa, M.; Sapulete, S.M.; Siahaya, L.A. Earthquake Disaster Risk Analysis for Mitigation Efforts in Seram and Buru Islands, Maluku. J. Penelit. Pendidik. IPA 2023, 9, 5310–5316. [Google Scholar] [CrossRef]
- Vishnu, R.S.; Anilkumar, S.; Bimal, P. Disaster Risk Assessment and Analysis of Physical Infrastructure: A Comprehensive Review of Scientific Methods and Techniques. IDRiM J. 2024, 14, 241–272. [Google Scholar] [CrossRef]
- Umami, R.R.; Hendarto, R.M. Analisis Sektor Potensial Pengembangan Wilayah Guna Mendorong Pembangunan Daerah Di Kabupaten Pacitan. Ph.D. Thesis, UNDIP: Fakultas Ekonomika Dan Bisnis, Jawa Tengah, Indonesia, 2014. [Google Scholar]
- Huda, M.B.; Jumadi, S.S. Analisis Bahaya Tsunami Dan Penentuan Jalur Evakuasi Menggunakan Sistem Informasi Geografis Di Wilayah Pesisir (Studi Kasus: Kecamatan Pacitan Kabupaten Pacitan). Ph.D. Thesis, Universitas Muhammadiyah Surakarta, Jawa Tengah, Indonesia, 2023. [Google Scholar]
- Pradana, I.A.; Sungkono, M.S. Analisa Mikrotremor Menggunakan Metode Random Decrement Untuk Mikrozonasi Potensi Kerusakan Akibat Gempabumi Di Kabupaten Pacitan. Bachelor’s Thesis, Institus Teknologi Sepuluh Nopember, Surabaya, Indonesia, 2018. [Google Scholar]
- Muttaqy, F.; Nugraha, A.D.; Puspito, N.T.; Sahara, D.P.; Zulfakriza, Z.; Rohadi, S.; Supendi, P. Double-Difference Earthquake Relocation Using Waveform Cross-Correlation in Central and East Java, Indonesia. Geosci. Lett. 2023, 10, 5. [Google Scholar] [CrossRef]
- Parera, A.F.T.; Bunaga, I.; Yusuf, M. Pemodelan Tiga Dimensi Anomali Gravitasi Dan Identifikasi Sesar Lokal Dalam Penentuan Jenis Sesar Di Daerah Pacitan. Pros. Semin. Nas. Fis. (E-J.) SNF2015 2015, IV, 45–48. [Google Scholar]
- Muntafi, Y.; Nojima, N. Seismic Properties and Fractal Dimension of Subduction Zone in Java and Its Vicinity Using Data from 1906 to 2020. Int. J. Geomate 2021, 21, 71–83. [Google Scholar] [CrossRef]
- Yuliatmoko, R.S.; Perdana, Y.H.; Martha, A.A. Distribusi Frekuensi Gempabumi Dan Dimensi Fraktal Pada Seismik Gap Di Indonesia. J. Meteorol. Dan Geofis. 2021, 22, 55–56. [Google Scholar] [CrossRef]
- Smyth, H.; Hall, R.; Hamilton, J.; Kinny, P. East Java: Cenozoic Basins, Volcanoes and Ancient Basement. In Proceedings of the 30th Annual Convention of the Indonesian Petroleum Association, Jakarta, Indonesia, 30 August–1 September 2005. [Google Scholar]
- Fadlillah, L.N.; Widyastuti, M.; Marfai, M.A. Comparison of Tidal Model Using Mike21 and Delft3d-Flow in Part of Java Sea, Indonesia. IOP Conf. Ser. Earth Environ. Sci. 2020, 451, 012067. [Google Scholar] [CrossRef]
- Le Quéré, P.A.; Nistor, I.; Mohammadian, A. Numerical Modeling of Tsunami-Induced Scouring around a Square Column: Performance Assessment of FLOW-3D and Delft3D. J. Coast. Res. 2020, 36, 1278–1291. [Google Scholar] [CrossRef]
- Okada, Y. Surface Deformation Due to Shear and Tensile Faults in a Half-Space. Bull. Seismol. Soc. Am. 1985, 75, 1135–1154. [Google Scholar] [CrossRef]
- Berryman, K. Review of Tsunami Hazard and Risk in New Zealand, Report by the Institute of Geological and Nuclear Sciences; Institute of Geological & Nuclear Sciences: Lower Hutt, New Zealand, 2006. [Google Scholar]
- Sar, N.; Chatterjee, S.; Adhikari, M.D. Integrated Remote Sensing and GIS Based Spatial Modelling through Analytical Hierarchy Process (AHP) for Water Logging Hazard, Vulnerability and Risk Assessment in Keleghai River Basin, India. Model. Earth Syst. Environ. 2015, 1, 31. [Google Scholar] [CrossRef]
- UNISDR. Living with Risk: A Global Review of Disaster Reduction Initiatives; United Nations International Strategy for Disaster Reduction: Geneva, Switzerland, 2004. [Google Scholar]
- Samarasinghea, S.; Nandalalb, H.K.; Weliwitiyac, D.P.; Fowzed, J.S.M.; Hazarikad, M.K.; Samarakoond, L. Application of Remote Sensing and GIS for Flood Risk Analysis: A Case Study at Kalu-Ganga River, Sri Lanka. Int. Arch. Photogramm. Remote Sens. Spat. Inf. Sci. 2010, 38, 110–115. [Google Scholar]
- Jumadi, J.; Danardono, D.; Priyono, K.D.; Roziaty, E.; Masruroh, H.; Rohman, A.; Amin, C.; Hadibasyir, H.Z.; Fikriyah, V.N.; Nawaz, M. Utilizing Open Access Spatial Data for Flood Risk Mapping: A Case Study in the Upper Solo Watershed. Geoplanning 2024, 11, 189–204. [Google Scholar]
- Triantafyllou, I. New Observational Material About Seismic and Non-Seismic Tsunamis in Greece and Surrounding Areas From 1900 to 2023. Geohazards 2024, 5, 233–254. [Google Scholar] [CrossRef]
- Zhang, W.; Wu, J.; Yun, Y. Strategies for Increasing Tsunami Shelter Accessibility to Enhance Hazard Risk Adaptive Capacity in Coastal Port Cities: A Study of Nagoya City, Japan. Nat. Hazards Earth Syst. Sci. 2019, 19, 927–940. [Google Scholar] [CrossRef]
- Løvholt, F.; Kühn, D.; Bungum, H.; Harbitz, C.B.; Glimsdal, S. Historical Tsunamis and Present Tsunami Hazard in Eastern Indonesia and the Southern Philippines. J. Geophys. Res. Atmos. 2012, 117. [Google Scholar] [CrossRef]
- Nurohim, D.; Febrim, D.V. Spatial Planning Recommendations for Geoheritage Areas against the Danger of Krakatoa Tsunami on the Southwest Coast of Banten. IOP Conf. Ser. Earth Environ. Sci. 2024, 1424, 012005. [Google Scholar] [CrossRef]
- Ferreira, M.A.; Oliveira, C.S.; Francisco, R. Tsunami Risk Mitigation: The Role of Evacuation Routes, Preparedness and Urban Planning. Nat. Hazards 2024, 1–33. [Google Scholar] [CrossRef]
- Chen, Y. A New Methodology of Spatial Cross-Correlation Analysis. PLoS ONE 2015, 10, e0126158. [Google Scholar] [CrossRef] [PubMed]
- Shahin, M.S.A.; Villagra, P.; Mazzorana, B.; Rana, M.J.; Khan, I.; Altuwaijri, H.A.; Kafy, A.A. Assessing Tsunami Vulnerability Indicators to Enhance Coastal Resilience in Southern Chile. Nat. Hazards 2024, 1–55. [Google Scholar] [CrossRef]
- Nucifera, F.; Putro, S.T.; Afidah, S. Physical and Social Vulnerability in the Houshold Level Towards Tsunami in Sadeng Coastal Area, Gunungkidul. J. Geogr. 2021, 13, 59. [Google Scholar] [CrossRef]
- Saja, A.A.; Teo, M.; Goonetilleke, A.; Ziyath, A.M. Assessing Social Resilience in Disaster Management. Int. J. Disaster Risk Reduct. 2021, 52, 101957. [Google Scholar] [CrossRef]
- Amra, R.; Araki, S.; Geiß, C.; Davies, G. Error-Reduced Digital Elevation Models and High-Resolution Land Cover Roughness in Mapping Tsunami Exposure for Low Elevation Coastal Zones. Remote Sens. Appl. Soc. Environ. 2025, 37, 101438. [Google Scholar] [CrossRef]
- Wibowo, A.A.; Sari, D.N.; Priyono, K.D.; Maharani, D.E.W.I.; Safira, E. Tsunami Hazard Mapping Based On Coastal System Analysis Using Highresolution Unmanned Aerial Vehicle (Uav) Imagery (Case Study In Kukup Coastal Area, Gunungkidul Regency, Indonesia). Geogr. Tech. 2023, 18, 51–67. [Google Scholar]
- Thiri, M.A. Uprooted by Tsunami: A Social Vulnerability Framework on Long-Term Reconstruction after the Great East Japan Earthquake. Int. J. Disaster Risk Reduct. 2022, 69, 102725. [Google Scholar] [CrossRef]
- Mengal, A.; Goda, K.; Ashraf, M.; Murtaza, G. Social Vulnerability to Seismic-Tsunami Hazards in District Gwadar, Balochistan, Pakistan. Nat. Hazards 2021, 108, 1159–1181. [Google Scholar] [CrossRef]
- Tufekci-Enginar, D.; Suzen, M.L.; Yalciner, A.C. The Evaluation of Public Awareness and Community Preparedness Parameter in GIS-Based Spatial Tsunami Human Vulnerability Assessment (MeTHuVA). Nat. Hazards 2021, 105, 2639–2658. [Google Scholar] [CrossRef]
- Reis, C.; Baptista, M.A.; Lopes, M.; Oliveira, C.S.; Clain, S. Cascade Earthquake and Tsunami Hazard Assessment: A Deterministic Perspective for Engineering Purposes. Int. J. Disaster Risk Reduct. 2022, 75, 102952. [Google Scholar] [CrossRef]
- Selva, J.; Lorito, S.; Volpe, M.; Romano, F.; Tonini, R.; Perfetti, P.; Bernardi, F.; Taroni, M.; Scala, A.; Babeyko, A. Probabilistic Tsunami Forecasting for Early Warning. Nat. Commun. 2021, 12, 5677. [Google Scholar] [CrossRef] [PubMed]
- Widodo, A.; Aditama, F.Y.; Rochman, J.P.G.N.; Kartikasari, D.; Putra, N.M.; Pribadi, S. Preliminary Study of Tsunami Simulations on Megathrust Earthquake Scenarios in Pacitan Regency, East Java. IOP Conf. Ser. Earth Environ. Sci. 2024, 1307, 012004. [Google Scholar] [CrossRef]
- Leonard, L.J.; Rogers, G.C.; Mazzotti, S. Tsunami Hazard Assessment of Canada. Nat. Hazards 2014, 70, 237–274. [Google Scholar] [CrossRef]
- Løvholt, F.; Glimsdal, S.; Harbitz, C.B.; Horspool, N.; Smebye, H.; de Bono, A.; Nadim, F. Global Tsunami Hazard and Exposure Due to Large Co-Seismic Slip. Int. J. Disaster Risk Reduct. 2014, 10, 406–418. [Google Scholar] [CrossRef]
- Manan, A.; Sanjaya, H.; As-syakur, A.R. Landscape Planning for Tsunami Disasters Mitigation on Denpasar Coastal Zone. IOP Conf. Ser. Earth Environ. Sci. 2023, 1127, 012022. [Google Scholar] [CrossRef]
- Gultom, J.E.I.; Hasibuan, H.S.; Patria, M.P. Local Communities Participation in Mangrove Management for Tsunami Disaster Mitigation at Palu City Coastal. IOP Conf. Ser. Earth Environ. Sci. 2021, 940, 012084. [Google Scholar] [CrossRef]
- León, J.; Ogueda, A.; Gubler, A.; Catalán, P.; Correa, M.; Castañeda, J.; Beninati, G. Increasing Resilience to Catastrophic Near-Field Tsunamis: Systems for Capturing, Modelling, and Assessing Vertical Evacuation Practices. Nat. Hazards 2024, 120, 9135–9161. [Google Scholar] [CrossRef]
- Marfai, M.A.; Khakim, N.; Fatchurohman, H.; Salma, A.D. Planning Tsunami Vertical Evacuation Routes Using High-Resolution UAV Digital Elevation Model: Case Study in Drini Coastal Area, Java, Indonesia. Arab. J. Geosci. 2021, 14, 2028. [Google Scholar] [CrossRef]
- Soviana, W.; Achmad, A. Analysis of Tsunami Disaster Mitigation Priority on Urban Area Settlement. IOP Conf. Ser. Earth Environ. Sci. 2023, 1140, 012022. [Google Scholar] [CrossRef]
- Oetjen, J.; Sundar, V.; Venkatachalam, S.; Reicherter, K.; Engel, M.; Schüttrumpf, H.; Sannasiraj, S.A. A Comprehensive Review on Structural Tsunami Countermeasures. Nat. Hazards 2022, 113, 1419–1449. [Google Scholar] [CrossRef]
- Priyono, K.; Saifuddin, A.; Nugroho, F.; Jumadi, J. Identification of Mangrove Changes in the Mahakam Delta in 2007-2017 Using Alos/Palsar and Landsat. Int. J. Geomate 2022, 23, 77–84. [Google Scholar] [CrossRef]
- Benazir, B.; Triatmadja, R.; Syamsidik, S.; Nizam, N.; Warniyati, W. Vegetation-Based Approached for Tsunami Risk Reduction: Insights and Challenges. Prog. Disaster Sci. 2024, 23, 100352. [Google Scholar] [CrossRef]
- Widowati, D.A. Disaster Mitigation in Coastal Areas: Perspective of the Indonesian Spatial Planning Law. J. Media Huk. 2022, 29, 79–93. [Google Scholar] [CrossRef]
- Ahammed, K.K.B.; Karang, I.W.G.A.; Nuarsa, I.W.; Indrawan, I.G.S.; Hendrawan, I.G.; Dewi, N.M.N.B.S.; Pandey, A.C. Mapping of the Spatio-Spectral Dynamics of Mangrove Chlorophyll Concentrations via Sentinel-2 Satellite Imagery. Forum Geogr. 2024, 38, 244–256. [Google Scholar] [CrossRef]
- Tanaka, N. Vegetation Bioshields for Tsunami Mitigation: Review of Effectiveness, Limitations, Construction, and Sustainable Management. Landsc. Ecol. Eng. 2009, 5, 71–79. [Google Scholar] [CrossRef]
- Tanaka, N.; Jinadasa, K.B.S.N.; Mowjood, M.I.M.; Fasly, M.S.M. Coastal Vegetation Planting Projects for Tsunami Disaster Mitigation: Effectiveness Evaluation of New Establishments. Landsc. Ecol. Eng. 2011, 7, 127–135. [Google Scholar] [CrossRef]
- Sabri, I.L.M.; Sabrina, M.H.F.; Sakkeera, I.; Faisal, I.L.M.; Thahyeena, A.N.F. Influence of Mangrove Forests in Mitigating the Tsunami Risk in Coastal Areas of Sri Lanka. In Tsunami Science in Sri Lanka; University of Western Australia: Crawley, Australia, 2024; p. 46. [Google Scholar]
- Perera, U.T.G.; De Zoysa, C.; Abeysinghe, A.a.S.E.; Haigh, R.; Amaratunga, D.; Dissanayake, R. A Study of Urban Planning in Tsunami-Prone Areas of Sri Lanka. Architecture 2022, 2, 562–592. [Google Scholar] [CrossRef]
- Ashraf, U. Participation and Exclusion in Mega Tree-Planting Projects: A Case Study of the Ten Billion Tree Tsunami. Programme, Pakistan. Available online: https://opendocs.ids.ac.uk/articles/report/Participation_and_Exclusion_in_Mega_Tree-planting_Projects_A_Case_Study_of_the_Ten_Billion_Tree_Tsunami_Programme_Pakistan/26430589?file=48079915 (accessed on 17 January 2025).
- Haq, F.; Mark, B.G.; Shum, C.K.; Zeballos-Castellon, G.; Rahman, G. Effectiveness of Billion Trees Tsunami Afforestation Projects in Restoration of Forests in Pakistan. Environ. Dev. Sustain. 2024, 1–16. [Google Scholar] [CrossRef]
- Firdaus, K.; Matin, A.M.A.; Nurisman, N.; Magdalena, I. Numerical Study for Sunda Strait Tsunami Wave Propagation and Its Mitigation by Mangroves in Lampung, Indonesia. Results Eng. 2022, 16, 100605. [Google Scholar] [CrossRef]
- Chen, C.; Peng, C.; Yan, H.; Wei, M.; Wang, T. Experimental Study on the Mitigation Effect of Mangroves during Tsunami Wave Propagation. Acta Oceanol. Sin. 2023, 42, 124–137. [Google Scholar] [CrossRef]
- Chen, C.; Peng, C.; Nandasena, N.A.K.; Yan, H. Experimental Investigation on Tsunami Impact Reduction on a Building by a Mangrove Forest. Estuar. Coast. Shelf Sci. 2024, 301, 108756. [Google Scholar]
- Nandasena, N.A.K.; Chen, C.; Hasan, D.; Alsereidi, M.; Almansoori, F.; Gabir, F. Experimental Investigation into the Usage of Date Palm Forests to Mitigate Tsunamis in the Middle East. Landsc. Ecol. Eng. 2024, 20, 397–413. [Google Scholar] [CrossRef]
- Dobhal, S.; Kumar, R.; Bhardwaj, A.K.; Chavan, S.B.; Uthappa, A.R.; Kumar, M.; Singh, A.; Jinger, D.; Rawat, P.; Handa, A.K.; et al. Global Assessment of Production Benefits and Risk Reduction in Agroforestry during Extreme Weather Events under Climate Change Scenarios. Front. For. Glob. Change 2024, 7, 1379741. [Google Scholar] [CrossRef]













| No | Parameter | Value |
|---|---|---|
| 1 | Magnitude | Mw 8.8 |
| 2 | Latitude | −10.293911° |
| 3 | Longitude | 111.110538° |
| 4 | Depth | 30 km |
| 5 | Width | 130 km |
| 6 | Length | 250 km |
| 7 | Strike (°) | 278 |
| 8 | Dip (°) | 16 |
| 9 | Slip/Rake (°) | 90 |
| 10 | Dislocation/Slip (m) | 15 |
| No | Factor | Classification | Degree of Vulnerability | Score | Weight (%) |
|---|---|---|---|---|---|
| 1 | Population | 0–12 | Very Low | 1 | 50 |
| 13–37 | Low | 2 | |||
| 38–75 | Moderate | 3 | |||
| 76–127 | High | 4 | |||
| 128–290 | Very High | 5 | |||
| 2 | Type of land cover | Waterbody, wetlands | Very Low | 1 | 25 |
| Barren lands, savannas, shrublands, grassland | Low | 2 | |||
| Forest and similar vegetation type | Moderate | 3 | |||
| Croplands and similar cover type | High | 4 | |||
| Urban and Built-up Lands | Very high | 5 | |||
| 3 | Built-up surface | Non-built-up surface | Very low | 1 | 25 |
| Built-up surface | Very high | 5 |
Disclaimer/Publisher’s Note: The statements, opinions and data contained in all publications are solely those of the individual author(s) and contributor(s) and not of MDPI and/or the editor(s). MDPI and/or the editor(s) disclaim responsibility for any injury to people or property resulting from any ideas, methods, instructions or products referred to in the content. |
© 2025 by the authors. Licensee MDPI, Basel, Switzerland. This article is an open access article distributed under the terms and conditions of the Creative Commons Attribution (CC BY) license (https://creativecommons.org/licenses/by/4.0/).
Share and Cite
Jumadi, J.; Priyono, K.D.; Amin, C.; Saputra, A.; Gomez, C.; Lam, K.-C.; Rohman, A.; Patel, N.; Sattar, F.; Nawaz, M.; et al. Tsunami Risk Mapping and Sustainable Mitigation Strategies for Megathrust Earthquake Scenario in Pacitan Coastal Areas, Indonesia. Sustainability 2025, 17, 2564. https://doi.org/10.3390/su17062564
Jumadi J, Priyono KD, Amin C, Saputra A, Gomez C, Lam K-C, Rohman A, Patel N, Sattar F, Nawaz M, et al. Tsunami Risk Mapping and Sustainable Mitigation Strategies for Megathrust Earthquake Scenario in Pacitan Coastal Areas, Indonesia. Sustainability. 2025; 17(6):2564. https://doi.org/10.3390/su17062564
Chicago/Turabian StyleJumadi, Jumadi, Kuswaji Dwi Priyono, Choirul Amin, Aditya Saputra, Christopher Gomez, Kuok-Choy Lam, Arif Rohman, Nilanchal Patel, Farha Sattar, Muhammad Nawaz, and et al. 2025. "Tsunami Risk Mapping and Sustainable Mitigation Strategies for Megathrust Earthquake Scenario in Pacitan Coastal Areas, Indonesia" Sustainability 17, no. 6: 2564. https://doi.org/10.3390/su17062564
APA StyleJumadi, J., Priyono, K. D., Amin, C., Saputra, A., Gomez, C., Lam, K.-C., Rohman, A., Patel, N., Sattar, F., Nawaz, M., & Wardani, K. S. (2025). Tsunami Risk Mapping and Sustainable Mitigation Strategies for Megathrust Earthquake Scenario in Pacitan Coastal Areas, Indonesia. Sustainability, 17(6), 2564. https://doi.org/10.3390/su17062564

