Urban Green Infrastructure Planning in Jaipur, India: A GIS-Based Suitability Model for Semi-Arid Cities
Abstract
1. Introduction
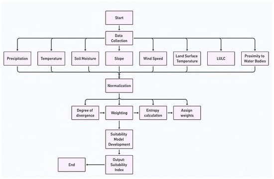
2. Materials and Methods
2.1. Study Area
2.2. Datasets
2.2.1. Precipitation
2.2.2. Temperature
2.2.3. Soil Moisture
2.2.4. Slope
2.2.5. Wind Speed
2.2.6. LST
2.2.7. LULC
2.2.8. Proximity to Water Bodies
2.3. Methods (Multi-Criteria Decision Analysis—MCDA)
2.3.1. Normalization
- (i)
- Data preprocessing: raw data for each factor were cleaned and preprocessed to remove outliers and missing values.
- (ii)
- Min-Max Scaling: each factor was normalized using the formula:where X is the original value, and Xmin and Xmax are the minimum and maximum values of the factor, respectively.
2.3.2. Applying Weights Using the Entropy Weighting Method
3. Results
3.1. Influence of LULC on GI Planning
3.2. Influence of Slope on GI Planning
3.3. Influence of LST on GI Planning
3.4. Influence of Water Bodies on GI Planning
3.5. Influence of Precipitation on GI Planning
3.6. Influence of Temperature on GI Planning
3.7. Influence of Soil Moisture on GI Planning
3.8. Influence of Wind Speed on GI Planning
3.9. Urban Green Infrastructure Suitability Index—Combined Influence of All the Parameters
4. Discussion
4.1. Relationship Between Urban UGI Index and Soil Moisture
4.2. Relationship Between UGI Suitability Index and Land Surface Temperature (LST)
4.3. Relationship Between UGI Suitability Index and Precipitation
4.4. Relationship Between UGI Suitability Index and Air Temperature
4.5. Relationship Between the UGI Suitability Index and the Water Proximity Score
4.6. Implications of UGI Suitability in Light of Recent Research
4.7. Validation with Comparative Analysis
4.8. Limitations and Future Research
5. Conclusions
Author Contributions
Funding
Informed Consent Statement
Data Availability Statement
Conflicts of Interest
References
- United Nations Human Settlements Programme (UN-Habitat). World Cities Report 2016: Urbanization and Development-Emerging Futures; UN-Habitat: Nairobi, Kenya, 2016. [Google Scholar]
- Organisation for Economic Co-operation and Development (OECD). European Commission. Cities in the World: A New Perspective on Urbanisation; OECD: Paris, French, 2020. [Google Scholar]
- United Nations Environment Programme (UN Environment). Global Environment Outlook–GEO-6: Healthy Planet, Healthy People; UN Environment: Nairobi, Kenya, 2019. [Google Scholar]
- Mostafavi, M.; Doherty, G. Ecological Urbanism, Revised ed.; Switzerland Lars Müller Publishers: Zürich, Switzerland, 2016. [Google Scholar]
- Liu, Z.; He, C.; Zhou, Y.; Wu, J. How much of the world’s land has been urbanized, really? A hierarchical framework for avoiding confusion. Landsc. Ecol. 2014, 29, 763–771. [Google Scholar] [CrossRef]
- Fragkias, M.; Lobo, J.; Strumsky, D.; Seto, K.C. Does size matter? Scaling of CO2 emissions and US urban areas. PLoS ONE 2013, 8, e64727. [Google Scholar] [CrossRef]
- The Nature Conservancy. Nature in the Urban Century: A Global Assessment of Where and How to Conserve Nature for Biodiversity and Human Wellbeing; The Nature Conservancy: Arlington, MA, USA, 2018. [Google Scholar]
- Mantyka-Pringle, C.S.; Visconti, P.; Di Marco, M.; Martin, T.G.; Rondinini, C.; Rhodes, J.R. Climate change modifies risk of global biodiversity loss due to land-cover change. Biol. Conserv. 2015, 187, 103–111. [Google Scholar] [CrossRef]
- Revi, A.; Satterthwaite, D.; Aragón-Durand, F.; Corfee-Morlot, J.; Kiunsi, R.; Pelling, M.; Roberts, D.; Solecki, W. Urban Areas in Climate Change 2014: Impacts, Adaptation, and Vulnerability. Part A: Global and Sectoral Aspects. Contribution of Working Group II to the Fifth Assessment Report of the Intergovernmental Panel on Climate Change; Cambridge University Press: Cambridge, UK; New York, NY, USA, 2014; pp. 535–612. [Google Scholar]
- Douglas, I.A.; James, P. Urban Ecology: An Introduction; Routledge: New York, NY, USA, 2015. [Google Scholar]
- Raymond, C.M.; Frantzeskaki, N.; Kabisch, N.; Berry, P.; Breil, M.; Nita, M.R.; Geneletti, D.; Calfapietra, C. A framework for assessing and implementing the co-benefits of nature-based solutions in urban areas. Environ. Sci. Policy 2017, 77, 15–24. [Google Scholar] [CrossRef]
- Frumkin, H.; Bratman, G.N.; Breslow, S.J.; Cochran, B.; Kahn, P.H., Jr.; Lawler, J.J.; Levin, P.S.; Tandon, P.S.; Varanasi, U.; Wolf, K.L.; et al. Nature Contact and Human Health: A Research Agenda. Environ. Health Perspect 2017, 125, 075001. [Google Scholar] [CrossRef]
- Bratman, G.N.; Anderson, C.B.; Berman, M.G.; Cochran, B.; de Vries, S.; Flanders, J.; Folke, C.; Frumkin, H.; Gross, J.J.; Hartig, T.; et al. Nature and mental health: An ecosystem service perspective. Sci. Adv. 2019, 5, eaax0903. [Google Scholar] [CrossRef]
- Andersson, E.; Haase, D.; Scheuer, S.; Wellmann, T. Neighbourhood character affects the spatial extent and magnitude of the functional footprint of urban green infrastructure. Landsc. Ecol. 2020, 35, 1605–1618. [Google Scholar] [CrossRef]
- Mell, I. Green Infrastructure: Concepts, Perceptions and Its Use in Spatial Planning. Ph.D. Thesis, School of Architecture, Planning and Landscape, Newcastle University, Newcastle upon Tyne, UK, 2010. [Google Scholar]
- Mell, I. Green infrastructure: Reflections on past, present and future praxis. Landsc. Res. 2017, 42, 135–145. [Google Scholar] [CrossRef]
- Vásquez, A.; Galdámez, E.; Jara, R.; Navarro, V. Infraestructura Verde en Uruguay: Desafíos y Oportunidades; BID: Santiago, Chile, 2017. [Google Scholar]
- Intendencia de Montevideo (IM); 100 Resilient Cities. Montevideo Resiliente, EvaluaciónPreliminar de Resiliencia; IM: Montevideo, Uruguay, 2018. [Google Scholar]
- Ministerio de ViviendaOrdenamiento Territorial y MedioAmbiente (MVOTMA). Plan Nacional de Adaptación de Ciudades e Infraestructuras, Síntesis de Nap Ciudades, Complete Document; MVOTMA: Montevideo, Uruguay, 2018. [Google Scholar]
- Benedict, M.; McMahon, E. Green Infrastructure: Linking Landscapes and Communities; Island Press: Washington, WA, USA, 2006. [Google Scholar]
- Pickett, S.T.A.; Cadenasso, M.L.; Grove, J.M.; Boone, C.G.; Groffman, P.M.; Irwin, E.; Kaushal, S.S.; Marshall, V.; McGrath, B.P.; Nilon, C.H.; et al. Urban ecological systems: Scientific foundations and a decade of progress. J. Environ. Manag. 2011, 92, 331–362. [Google Scholar] [CrossRef]
- Biggs, R.; Rhode, C.; Archibald, S.; Kunene, L.M.; Mutanga, S.S.; Nkuna, N.; Ocholla, P.O.; Phadima, L.J. Strategies for managing complex social-ecological systems in the face of uncertainty: Examples from South Africa and beyond. Ecol. Soc. 2015, 20, 52. [Google Scholar] [CrossRef]
- Hansen, R.; Pauleit, S. From Multifunctionality to Multiple Ecosystem Services? A Conceptual Framework for Multifunctionality in Green Infrastructure Planning for Urban Areas. AMBIO 2014, 43, 516–529. [Google Scholar] [CrossRef] [PubMed]
- Hansen, R.; Rall, E.; Chapman, E.; Rolf, W.; Pauleit, S. Urban Green Infrastructure Planning: A Guide for Practitioners. 2017. Available online: https://www.researchgate.net/publication/319967102_Urban_Green_Infrastructure_Planning_A_Guide_for_Practitioners (accessed on 30 July 2019).
- Ramyar, R.; Zarghami, E. Green infrastructure contribution for climate change adaptation in urban landscape context. Appl. Ecol. Environ. Res. 2017, 15, 1193–1209. [Google Scholar] [CrossRef]
- Madureira, H.; Andresen, T. Planning for multifunctional urban green infrastructures: Promises and challenges. Urban Des. Int. 2014, 19, 38–49. [Google Scholar] [CrossRef]
- Smith, N.; Sinnett, D.; Burgess, S. Handbook on Green Infrastructure: Planning, Design and Implementation; Edward Elgar: Cheltenham, UK, 2015. [Google Scholar]
- Jones, S.; Somper, C. The role of green infrastructure in climate change adaptation in London. Geogr. J. 2014, 180, 191–196. [Google Scholar] [CrossRef]
- Instituto Nacional de Estadística (INE). Instituto Nacional de Estadística Uruguay. Available online: http://www.ine.gub.uy/ (accessed on 30 July 2019).
- Staddon, C.; Ward, S.; De Vito, L.; Zuniga-Teran, A.; Gerlak, A.K.; Schoeman, Y.; Hart, A.; Booth, G. Contributions of green infrastructure to enhancing urban resilience. Environ. Syst. Decis. 2018, 38, 330–338. [Google Scholar] [CrossRef]
- Intendencia de Montevideo (IM). Estrategia de Resiliencia, Montevideo Resiliente. In Unidad Ejecutiva de Resiliencia; IM: Montevideo, Uruguay, 2018. [Google Scholar]
- European Commission. Towards an EU Research and Innovation Policy Agenda for Nature-Based Solutions & Re-Naturing Cities. Final Report of the Horizon 2020 Expert Group on ‘Nature-Based Solutions and Re-Naturing Cities’; European Commission: Brussels, Belgium, 2015. [Google Scholar]
- Intendencia de Montevideo (IM). Directrices Departamentales de Ordenamiento Territorial y Desarrollo Sostenible; IM: Montevideo, Uruguay, 2012. [Google Scholar]
- Pauleit, S.; Liu, L.; Ahern, J.; Kazmierczak, A. Multifunctional Green Infrastructure Planning to Promote Ecological Services in the City. In Handbook of Urban Ecology; Oxford University Press: Oxford, UK, 2011; pp. 272–285. [Google Scholar]
- Meerow, S.; Newell, J. Spatial planning for multifunctional green infrastructure: Growing resilience in Detroit. Landsc. Urban Plan. 2017, 159, 62–75. [Google Scholar] [CrossRef]
- Mallick, J.; Alqadhi, S.; Alkahtani, M. Understanding the Ecological Health Status of a Semi-Arid and Arid Region of Saudi Arabia in the Era of Rapid Urbanization. Earth Syst. Environ. 2025, 1–25. [Google Scholar] [CrossRef]
- Jalan, S.; Sharma, K. Spatio-temporal assessment of land use/land cover dynamics and urban heat island of Jaipur city using satellite data. Int. Arch. Photogramm. Remote Sens. Spat. Inf. Sci. 2014, 40, 767–772. [Google Scholar] [CrossRef]
- Avishek, K.; Singh, P.D.; Kanungo, A.; Kumar, P.; Chakraborty, S.; Singh, S.K.; Kanga, S.; Meraj, G.; Sajan, B.; Gupta, S.K. Human Comfort and Environmental Sustainability Through Wetland Management: A Case Study of the Nawabganj Wetland, India. Earth 2025, 6, 14. [Google Scholar] [CrossRef]
- Khan, D.; Khan, N.; Choudhury, U.; Singh, S.K.; Kanga, S.; Kumar, P.; Meraj, G. Urban Expansion and Spatial Growth Patterns in Lucknow: Implications for Sustainable Development (1991–2021). Sustainability 2025, 17, 227. [Google Scholar] [CrossRef]
- Barah, M.; Khojandi, A.; Li, X.; Hathaway, J.; Omitaomu, O. Optimizing green infrastructure placement under precipitation uncertainty. Omega 2021, 100, 102196. [Google Scholar] [CrossRef]
- Anteneh, M.B.; Damte, D.S.; Abate, S.G.; Gedefaw, A.A. Geospatial assessment of urban green space using multi-criteria decision analysis in Debre Markos City, Ethiopia. Environ. Syst. Res. 2023, 12, 7. [Google Scholar] [CrossRef]
- Sa’adi, Z.; Yusop, Z.; Alias, N.E.; Shiru, M.S.; Muhammad, M.K.I.; Ramli, M.W.A. Application of CHIRPS dataset in the selection of rain-based indices for drought assessments in Johor River Basin, Malaysia. Sci. Total Environ. 2023, 892, 164471. [Google Scholar] [CrossRef]
- Scorzelli, R.; Rahmani, S.; Delfino, M.; Fattoruso, G.; Annunziata, A.; Murgante, B. Spatial Multi-criteria Analysis for the Planning of Green Hydrogen Infrastructure: The Case Study of the Industrial Area of Viggiano. In Proceedings of the International Conference on Computational Science and Its Applications, Hanoi, Vietnam, 1–4 July 2024; Springer Nature: Cham, Switzerland, 2024; pp. 335–345. [Google Scholar]
- Dahal, A.; Khatiwada, R.; Lekhak, B. Green Infrastructure Solutions for Slope Stabilization along the Kathmandu Terai/Madhesh Fast Track Road Project. KTFT J. 2024, 4, 158–165. [Google Scholar] [CrossRef]
- Nowak, D.J.; Greenfield, E.J. US urban forest statistics, values, and projections. J. For. 2018, 116, 164–177. [Google Scholar] [CrossRef]
- Malczewski, J.; Rinner, C. Multicriteria Decision Analysis in Geographic Information Science; Springer: New York, NY, USA, 2015; Volume 1, pp. 55–77. [Google Scholar]
- Guansan, D.; Avtar, R.; Meraj, G.; Alsulamy, S.; Joshi, D.; Gupta, L.N.; Pramanik, M.; Kumar, P. Integrating Remote Sensing and Machine Learning for Dynamic Monitoring of Eutrophication in River Systems: A Case Study of Barato River, Japan. Water 2025, 17, 89. [Google Scholar] [CrossRef]
- Roeland, S.; Moretti, M.; Amorim, J.H.; Branquinho, C.; Fares, S.; Morelli, F.; Niinemets, Ü.; Paoletti, E.; Pinho, P.; Calfapietra, C.; et al. Towards an integrative approach to evaluate the environmental ecosystem services provided by urban forest. J. For. Res. 2019, 30, 1981–1996. [Google Scholar] [CrossRef]
- Ibsen, P.C.; Jenerette, G.D.; Dell, T.; Bagstad, K.J.; Diffendorfer, J.E. Urban landcover differentially drives day and nighttime air temperature across a semi-arid city. Sci. Total Environ. 2022, 829, 154589. [Google Scholar] [CrossRef]
- Meerow, S.; Natarajan, M.; Krantz, D. Green infrastructure performance in arid and semi-arid urban environments. Urban Water J. 2021, 18, 275–285. [Google Scholar] [CrossRef]
- Liu, K.; Li, X.; Wang, S.; Gao, X. Assessing the effects of urban green landscape on urban thermal environment dynamic in a semiarid city by integrated use of airborne data, satellite imagery and land surface model. Int. J. Appl. Earth Obs. Geoinf. 2022, 107, 102674. [Google Scholar] [CrossRef]
- Wu, Z.; Lei, S.; He, B.-J.; Bian, Z.; Wang, Y.; Lu, Q.; Peng, S.; Duo, L. Assessment of landscape ecological health: A case study of a mining city in a semi-arid steppe. Int. J. Environ. Res. Public Health 2019, 16, 752. [Google Scholar] [CrossRef] [PubMed]
- Wang, X.; Tang, X.; Shi, J.; Du, P. Construction and Optimization of Urban and Rural Ecological Security Patterns Based on Ecological Service Importance in a Semi-Arid Region: A Case Study of Lanzhou City. Sustainability 2024, 16, 6177. [Google Scholar] [CrossRef]
- Bhattarai, K.; Adhikari, A.P. Promoting urban farming for creating sustainable cities in Nepal. Urban Sci. 2023, 7, 54. [Google Scholar] [CrossRef]
- Rao, N.; Patil, S.; Singh, C.; Roy, P.; Pryor, C.; Poonacha, P.; Genes, M. Cultivating sustainable and healthy cities: A systematic literature review of the outcomes of urban and peri-urban agriculture. Sustain. Cities Soc. 2022, 85, 104063. [Google Scholar] [CrossRef]
- Newman, P.; Jennings, I. Cities as Sustainable Ecosystems: Principles and Practices; Island Press: Washington, WA, USA, 2012. [Google Scholar]
- Mutani, G.; Todeschi, V. The effects of green roofs on outdoor thermal comfort, urban heat island mitigation and energy savings. Atmosphere 2020, 11, 123. [Google Scholar] [CrossRef]
- Wang, X.; Li, H.; Sodoudi, S. The effectiveness of cool and green roofs in mitigating urban heat island and improving human thermal comfort. Build. Environ. 2022, 217, 109082. [Google Scholar] [CrossRef]
- Santamouris, M. Cooling the cities–a review of reflective and green roof mitigation technologies to fight heat island and improve comfort in urban environments. Sol. Energy 2014, 103, 682–703. [Google Scholar] [CrossRef]
- Krishnakumar, S. Blue-Green Infrastructure for Climate Resilience: Aiding Urban Development. In Integrating Blue-Green Infrastructure into Urban Development; IGI Global Scientific Publishing: Hershey, PA, USA, 2025; pp. 99–128. [Google Scholar]
- Bhattacharya, S. Agroforestry: A Key Technique for Achieving the Sustainable Development Goals. In Agroforestry to Combat Global Challenges: Current Prospects and Future Challenges; Springer Nature: Singapore, 2024; pp. 479–502. [Google Scholar]
- Kwak, Y. The Integration of Urban System Science and Physical Design: Dynamic Simulation Technologies for Urban Resilience. Doctoral Dissertation, University of Illinois at Urbana-Champaign, Champaign, IL, USA, 2021. [Google Scholar]
- Hazelton, P.; Murphy, B. Understanding Soils in Urban Environments; Csiro publishing: Clayton, VIC, Australia, 2021. [Google Scholar]
- Moore, M.E. A Critical Assessment of Tiny Urban Forest Methodologies and Their Regional Adaptation for North Central Texas. Master’s Thesis, University of Texas Arlington, Arlington, TX, USA, 2024. [Google Scholar]
- Madenoğlu, S.; Pınar, M.Ö.; Şahin, S.; Erpul, G. Sustainable land management for mitigating soil erosion at the catchment scale. Türkiye Tarımsal Araştırmalar Derg. 2024, 11, 176–190. [Google Scholar] [CrossRef]
- Jamali, F.S.; Khaledi, S.; Razavian, M.T. Priority Areas for Developing Green Infrastructure in Semi-arid Cities: A Case Study of Tehran. Environ. Urban. Asia 2021, 12, 118–135. [Google Scholar] [CrossRef]
- Kouhgardi, E.; Shiri, H.; Mahdianpari, M.; Momtaz, H. Interlocking Elements to Control Erosion in Natural and Urban Ecosystems. Eur. J. Environ. Earth Sci. 2024, 5, 23–38. [Google Scholar] [CrossRef]
- Naylor, L.A.; Kippen, H.; Coombes, M.A.; Horton, B.; MacArthur, M.; Jackson, N. Greening the Grey: A Framework for Integrated Green Grey Infrastructure (IGGI); Technical Report; University of Glasgow: Glasgow, Scotland, 2017. [Google Scholar]
- Rajapure, V.A.; Kothari, R.M. Sustainable Irrigation Practices in India. In Irrigation Systems and Practices in Challenging Environments; IntechOpen: London, UK, 2012. [Google Scholar]
- Ramachandra, T.V.; Vinay, S.M.D.V.S.; Mahapatra, D.M.; Varghese, S.; Aithal, B.H. Water Situation in Bengaluru; Energy and Wetlands Research Group, Centre for Ecological Sciences, Indian Institute of Science: Bangalore, India, 2016. [Google Scholar]
- Jha, P.; Joy, M.S.; Yadav, P.K.; Begam, S.; Bansal, T. Detecting the role of urban green parks in thermal comfort and public health for sustainable urban planning in Delhi. Discov. Public Health 2024, 21, 1–21. [Google Scholar] [CrossRef]
- Lian, D.; Yuan, B.; Li, X.; Shi, Z.; Ma, Q.; Hu, T.; Miao, S.; Huang, J.; Dong, G.; Liu, Y. The contrasting trend of global urbanization-induced impacts on day and night land surface temperature from a time-series perspective. Sustain. Cities Soc. 2024, 109, 105521. [Google Scholar] [CrossRef]
- Gill, S.E.; Handley, J.F.; Ennos, A.R.; Pauleit, S. Adapting cities for climate change: The role of the green infrastructure. Built Environ. 2007, 33, 115–133. [Google Scholar] [CrossRef]
- Subedi, S.; Pokhrel, S. Studying the spatio-temporal changes of urban green space: A case study of Pokhara Metropolitan City. J. Eng. Issues Solut. 2023, 2, 50–63. [Google Scholar] [CrossRef]
- Vishvendra Raj Singh, B.; Agarwal, V.; Sanwal, V. Climatic shifts and vegetation response in Western India: A four-decade retrospective through GIS and multi-variable analysis. Oxf. Open Clim. Change 2024, 4, kgae020. [Google Scholar] [CrossRef]
- Darabi, H.; Moarrab, Y.; Balist, J.; Naroei, B. Resilient plant species selection for urban green infrastructure development in arid regions: A case of Qom, Iran. Urban Ecosyst. 2023, 26, 1753–1768. [Google Scholar] [CrossRef]
- Jain, S.; Srivastava, A.; Khadke, L.; Chatterjee, U.; Elbeltagi, A. Global-scale water security and desertification management amidst climate change. Environ. Sci. Pollut. Res. 2024, 31, 58720–58744. [Google Scholar] [CrossRef]
- Wang, R.; Yang, Q.; Deng, Z.; Nian, W. The research on soil-plant-climate interactions: An integrated assessment of water management and drought resilience. Adv. Resour. Res. 2025, 5, 456–476. [Google Scholar]
- Okour, Y.; Shaweesh, H. Identifying the barriers to green infrastructure implementation in semi-arid urban areas using the DPSIR framework: A case study of Amman, Jordan. City Environ. Interact. 2024, 24, 100165. [Google Scholar] [CrossRef]
- Morya, C.P. A Critical Assessment of Master Development Plan and Landscape Pattern of Jaipur City. Res. Rev. Int. J. Multidiscip. 2023, 8, 111–120. [Google Scholar] [CrossRef]
- Rawat, M.; Singh, R.N. Energy saving opportunities in buildings using cool roofs for India: A review. In AIP Conference Proceedings; AIP Publishing: College Park, MD, USA, 2021; Volume 2358. [Google Scholar]
- Kadaverugu, R.; Lama, S.; Purohit, V.; Mopati, S.; Matli, C.; Biniwale, R. Potential of green roofs in heat stress mitigation—A case of Nagpur City. In Innovative Trends in Hydrological and Environmental Systems: Select Proceedings of ITHES 2021; Springer Nature: Singapore, 2022; pp. 367–383. [Google Scholar]
- Lin, C.; Zhang, S. Impact of Green Roofs and Walls on the Thermal Environment of Pedestrian Heights in Urban Villages. Buildings 2024, 14, 4063. [Google Scholar] [CrossRef]
- Mathew, A.; Arunab, K.S.; Sharma, A.K. Revealing the urban heat Island: Investigating spatiotemporal surface temperature dynamics, modeling, and interactions with controllable and non-controllable factors. Remote Sens. Appl. Soc. Environ. 2024, 35, 101219. [Google Scholar] [CrossRef]
- Shah, A.; Garg, A.; Mishra, V. Quantifying the local cooling effects of urban green spaces: Evidence from Bengaluru, India. Landsc. Urban Plan. 2021, 209, 104043. [Google Scholar] [CrossRef]
- Khajuria, N.; Kaushik, S.P. Dynamic trends in land surface temperature and land use/land cover transitions in semi-arid metropolitan city, Jaipur. Environ. Monit. Assess. 2025, 197, 47. [Google Scholar] [CrossRef]
- Gupta, N.; Mathew, A.; Khandelwal, S. Spatio-temporal impact assessment of land use/land cover (LU-LC) change on land surface temperatures over Jaipur city in India. Int. J. Urban Sustain. Dev. 2020, 12, 283–299. [Google Scholar] [CrossRef]
- Chandra, S.; Dubey, S.K.; Sharma, D.; Mitra, B.K.; Dasgupta, R. Investigation of Spatio–Temporal Changes in Land Use and Heat Stress Indices over Jaipur City Using Geospatial Techniques. Sustainability 2022, 14, 9095. [Google Scholar] [CrossRef]









| Parameter | Dataset Source | Spatial Resolution | Temporal Resolution |
|---|---|---|---|
| Soil Moisture | TerraClimate (IDAHO_EPSCOR/TERRACLIMATE) | ~4 km | Monthly |
| Wind Speed | ERA5-Land (ECMWF/ERA5_LAND/HOURLY) | ~10 km (ERA5-Land) | Hourly |
| LST | MODIS (MODIS/061/MOD11A2) | 1 km | 8-day composite |
| LULC | ESA WorldCover (ESA/WorldCover/v200) | 10 m | Yearly (2020) |
| Precipitation | CHIRPS (UCSB-CHG/CHIRPS/DAILY) | ~5 km | Daily |
| Temperature | TerraClimate (IDAHO_EPSCOR/TERRACLIMATE) | ~4 km | Monthly |
| Slope | SRTM (USGS/SRTMGL1_003) | 30 m | Static (DEM-derived) |
| LULC Class | Suitability Score | Key Indicators | Ecological Role |
|---|---|---|---|
| Tree Cover | 0.8 | NDVI > 0.6, LST < 35 °C | Heat island mitigation, carbon sink |
| Grassland | 0.7 | NDVI 0.3–0.5, moderate soil moisture | Erosion control, recreational spaces |
| Shrubland | 0.6 | NDVI 0.3–0.5, fragmented distribution | Biodiversity corridors |
| Cropland | 0.5 | Seasonal NDVI 0.4–0.6 | Agroforestry potential |
| Built-up | 0.2 | LST > 40 °C, impervious surfaces | Retrofit potential (green roofs) |
| Bare/Sparse Vegetation | 0.1 | NDVI < 0.2, low soil moisture | Restoration priority |
| Permanent Water Bodies | 0.9 | MNDWI > 0.5, LST < 30 °C | Stormwater management, cooling effects |
| Herbaceous Wetland | 0.7 | MNDWI > 0.4, moderate NDVI | Flood mitigation, habitat creation |
| Moss and Lichen | 0.3 | Low NDVI, niche microclimates | Aesthetic and microclimate benefits |
| Variable | Score Range | Key Indicators | Ecological Role |
|---|---|---|---|
| Slope | 0.0–0.30 (Very Unfavorable) | Very Unfavorable zones are those that have steep terrain with high erosion risk. Moderately Suitable zones are those with slopes that may require additional management. Highly Suitable zones are those with flat or gently undulating terrain that facilitate the establishment of green spaces. | Highly Suitable zones support the establishment of parks, green corridors, and urban forests with minimal intervention, whereas Very Unfavorable zones may require terracing or soil stabilization to enable green infrastructure development. |
| 0.30–0.70 (Moderately Suitable) | |||
| 0.70–1.00 (Highly Suitable) | |||
| Land Surface Temperature (LST) | 0.0–0.30 (Very Unfavorable) | Very Unfavorable zones are those where LST exceeds 40 °C, indicating extreme heat stress (e.g., in Sanganer or Mansarovar). Moderately Suitable zones are those with intermediate LST values that might require mitigation. Highly Suitable zones are those with LST below 35 °C and healthy vegetation (NDVI > 0.5). | Highly Suitable zones support cooler microclimates and reduce urban heat island effects, whereas Very Unfavorable zones experience heat stress that hinders vegetation survival and limits the effectiveness of green infrastructure. |
| 0.30–0.80 (Moderately Suitable) | |||
| 0.80–1.00 (Highly Suitable) | |||
| Proximity to Water Bodies | 0.0–0.30 (Very Unfavorable) | Very Unfavorable zones are those that are far from water sources (e.g., areas like Phagi). Moderately Suitable zones are those at an intermediate distance from water bodies. Highly Suitable zones are those in close proximity to water sources, typically within a 30 m buffer (e.g., as seen in Amer). | Highly Suitable zones benefit from enhanced moisture availability, support stormwater management, and help moderate local microclimates, whereas Very Unfavorable zones lack sufficient water for sustaining vegetation and supporting effective green infrastructure. |
| 0.30–0.70 (Moderately Suitable) | |||
| 0.70–1.00 (Highly Suitable) | |||
| Precipitation | 0.0–0.30 (Very Unfavorable) | Very Unfavorable zones are those that receive low rainfall (e.g., areas like Chaksu). Moderately Suitable zones are those with variable or moderate rainfall. Highly Suitable zones are those with consistent, moderate precipitation (e.g., central Jaipur). | Highly Suitable zones maintain sufficient soil moisture for vegetation growth with minimal additional irrigation, whereas Very Unfavorable zones experience water stress that hinders the sustainability of green infrastructure and limits vegetation survival. |
| 0.30–0.80 (Moderately Suitable) | |||
| 0.80–1.00 (Highly Suitable) | |||
| Temperature | 0.0–0.30 (Very Unfavorable) | Very Unfavorable zones are those with high air temperatures (e.g., areas like Chaksu). Moderately Suitable zones are those with intermediate temperature conditions. Highly Suitable zones are those with moderate air temperatures (e.g., in Jaipur and Amer) that support healthy vegetation growth. | Highly Suitable zones provide optimal conditions for vegetation growth, reducing water demand and heat stress, whereas Very Unfavorable zones result in increased evaporation and plant stress, thereby hindering the effectiveness of green infrastructure. |
| 0.30–0.80 (Moderately Suitable) | |||
| 0.80–1.00 (Highly Suitable) | |||
| Soil Moisture | 0.0–0.30 (Very Unfavorable) | Very Unfavorable zones are those that exhibit low soil moisture (e.g., in areas like Chaksu or Phagi). Moderately Suitable zones have moderate soil moisture levels. Highly Suitable zones are those with high soil moisture levels, as observed in central urban areas. | Highly Suitable zones support robust vegetation growth and reduce the need for additional irrigation, whereas Very Unfavorable zones limit the sustainability and viability of green infrastructure due to insufficient soil moisture. |
| 0.30–0.70 (Moderately Suitable) | |||
| 0.70–1.00 (Highly Suitable) | |||
| Wind Speed | 0.0–0.30 (Very Unfavorable) | Very Unfavorable zones are those that experience high wind speeds (e.g., in exposed peripheral areas like the outskirts of Amer/Jaipur). Moderately Suitable zones experience moderate wind speeds. Highly Suitable zones are those with low to moderate wind speeds (e.g., parts of Jaipur City) that are conducive to vegetation growth. | Highly Suitable zones benefit from wind conditions that support vegetation health and natural cooling, whereas Very Unfavorable zones are subjected to wind speeds that can damage vegetation and increase evaporation rates, thus negatively affecting green infrastructure. |
| 0.30–0.60 (Moderately Suitable) | |||
| 0.60–1.00 (Highly Suitable) |
| Name | Min | Max | Range |
|---|---|---|---|
| Amer | 58.25 | 93.73 | 35.48 |
| Bassi | 50.28 | 85.09 | 34.81 |
| Chaksu | 35.08 | 59.35 | 24.28 |
| Chomu | 48.28 | 80.68 | 32.40 |
| Jaipur | 56.05 | 89.65 | 33.60 |
| JamwaRamgarh | 63.28 | 93.98 | 30.70 |
| Phagi | 30.16 | 54.46 | 24.30 |
| Sambhar | 33.15 | 50.98 | 24.35 |
| Sanganer | 50.21 | 68.81 | 18.61 |
| Viratnagar | 47.68 | 75.18 | 27.50 |
Disclaimer/Publisher’s Note: The statements, opinions and data contained in all publications are solely those of the individual author(s) and contributor(s) and not of MDPI and/or the editor(s). MDPI and/or the editor(s) disclaim responsibility for any injury to people or property resulting from any ideas, methods, instructions or products referred to in the content. |
© 2025 by the authors. Licensee MDPI, Basel, Switzerland. This article is an open access article distributed under the terms and conditions of the Creative Commons Attribution (CC BY) license (https://creativecommons.org/licenses/by/4.0/).
Share and Cite
Nathawat, R.; Gupta, S.K.; Kanga, S.; Singh, S.K.; Chakraborty, S.; Marazi, A.; Sajan, B.; Abouleish, M.Y.; Meraj, G.; Ali, T.; et al. Urban Green Infrastructure Planning in Jaipur, India: A GIS-Based Suitability Model for Semi-Arid Cities. Sustainability 2025, 17, 2420. https://doi.org/10.3390/su17062420
Nathawat R, Gupta SK, Kanga S, Singh SK, Chakraborty S, Marazi A, Sajan B, Abouleish MY, Meraj G, Ali T, et al. Urban Green Infrastructure Planning in Jaipur, India: A GIS-Based Suitability Model for Semi-Arid Cities. Sustainability. 2025; 17(6):2420. https://doi.org/10.3390/su17062420
Chicago/Turabian StyleNathawat, Ritu, Saurabh Kumar Gupta, Shruti Kanga, Suraj Kumar Singh, Shamik Chakraborty, Asif Marazi, Bhartendu Sajan, Mohamed Yehia Abouleish, Gowhar Meraj, Tarig Ali, and et al. 2025. "Urban Green Infrastructure Planning in Jaipur, India: A GIS-Based Suitability Model for Semi-Arid Cities" Sustainability 17, no. 6: 2420. https://doi.org/10.3390/su17062420
APA StyleNathawat, R., Gupta, S. K., Kanga, S., Singh, S. K., Chakraborty, S., Marazi, A., Sajan, B., Abouleish, M. Y., Meraj, G., Ali, T., & Kumar, P. (2025). Urban Green Infrastructure Planning in Jaipur, India: A GIS-Based Suitability Model for Semi-Arid Cities. Sustainability, 17(6), 2420. https://doi.org/10.3390/su17062420

