Next Article in Journal
The Influence of Competitiveness Factors on Sustainable Business Performance in the Hotel Industry: From the Perspective of the Perception of Hotel Service Users
Previous Article in Journal
Artificial Intelligence for Sustainable Agriculture: A Comprehensive Review of AI-Driven Technologies in Crop Production
 
 
Font Type:
Arial Georgia Verdana
Font Size:
Aa Aa Aa
Line Spacing:
Column Width:
Background:
Article

Dynamic Optimization of Tramp Ship Routes for Carbon Intensity Compliance and Operational Efficiency

College of Transport & Communications, Shanghai Maritime University, Shanghai 201306, China
*
Author to whom correspondence should be addressed.
Sustainability 2025, 17(5), 2280; https://doi.org/10.3390/su17052280
Submission received: 26 December 2024 / Revised: 17 February 2025 / Accepted: 19 February 2025 / Published: 5 March 2025
(This article belongs to the Topic Carbon-Energy-Water Nexus in Global Energy Transition)

Abstract

To address the challenges of carbon emission reduction in the global shipping industry and the requirements of the International Maritime Organization (IMO)’s Carbon Intensity Indicator (CII) rating, this paper takes China’s commuter ships as an example to study the dynamic optimization of ship routes based on CII implementation requirements. In response to the existing research gap in the collaborative optimization of routes and carbon emissions under CII constraints, this paper constructs a mixed-integer programming model that comprehensively considers CII limits, port throughput capacity, channel capacity, and the stochastic demand for spot cargo. The objective is to minimize the operating costs of shipping companies, and an adaptive genetic algorithm is designed to solve the dynamic route scheduling problem. Numerical experiments demonstrate that the model can reasonably plan routes under different sequences of spot cargo arrivals, ensuring compliance with CII ratings while reducing total costs and carbon emissions. The results indicate that the proposed method provides efficient decision-making support for dynamic ship scheduling under CII constraints, contributing to the green transformation of the shipping industry. Future work will extend the model to scenarios involving multiple ship types and complex maritime conditions, further enhancing its applicability.

1. Introduction

With the rapid growth of global trade, the shipping industry, as the primary mode of international cargo transportation, handles over 80% of global trade volume. However, this expansion has brought significant environmental challenges. According to the International Maritime Organization (IMO), carbon dioxide (CO2) emissions from the shipping sector increased by 86% in 2007 compared to 1990, accounting for 3.3% of global emissions, with projections suggesting a potential rise of 50–250% by 2050 [1,2]. To address climate change, the IMO introduced the Carbon Intensity Indicator (CII), which classifies ships’ carbon emission efficiency into five grades (A to E). Vessels rated D or E for three consecutive years face operational restrictions or even bans. In this context, optimizing ship operations while complying with CII requirements has become a critical challenge for shipping companies.
Existing research on tramp ship optimization primarily focuses on isolated objectives:
  • Speed optimization dominates current strategies. Inge Norstad et al., 2011 [3] addressed the issue of models in vessel routing and scheduling research typically assuming fixed vessel speeds and given fuel consumption rates. They proposed a tramp shipping routing and scheduling model incorporating speed optimization, where vessel speed was introduced as a decision variable. Furthermore, a multi-start local search heuristic algorithm was developed, determining the optimal speed for a given route through two distinct algorithms. Houming Fan et al., 2019 [4] examined tramp shipping scheduling with speed optimization, considering both economic benefits and environmental impacts for shipping companies, they investigated the influence of vessel allocation (owned vs. chartered) and sailing speeds on scheduling. Their aim was to minimize total costs. By constructing a carbon emission-considered speed optimization model and developing a hybrid genetic simulated annealing and variable neighborhood search algorithm, they achieved vessel–cargo matching, time-constrained route generation, and improved solution quality through neighborhood search strategies, achieving a 12% reduction in emissions. However, these studies fix route structures, neglecting dynamic cargo fluctuations.
  • Weather-aware routing has gained traction. Qiumeng Yuan et al. 2022 [5] proposed a novel multi-objective voyage optimization method addressing weather forecast uncertainty. They modeled this uncertainty using historical weather forecast data and corresponding observations, formulated an uncertainty-based multi-objective voyage optimization model, and introduced a risk-based uncertainty penalty function to address the uncertain voyage optimization problem. Clara Borén et al., 2022 [6] utilized heuristic routing algorithms and high-resolution wave forecasts to find routes optimizing sailing time while assessing fuel consumption and emissions using a bottom-up approach based on STEAM2. Their analysis of short sea shipping routes in the Western Mediterranean revealed that optimized routes significantly reduced emissions by up to 30% during severe storms. However, their static frameworks lack adaptability to real-time market changes.
  • Cost-emission trade-offs remain underexplored. Yulong Sun et al., 2024 [7] analyzed the allocation and trading strategies of Market-Based Measures (METS) from the perspectives of both liner shipping carriers and regulators. For carriers, they employed a mixed-integer linear programming model to find optimal solutions that reduce costs while considering carbon emissions. Meanwhile, for regulators, a bi-level programming model was adopted to minimize carbon emissions. Numerical experiments further validated the impact of METS on the choice of shipping schemes, route selection, and carbon emissions in liner shipping between the European Economic Area and the Red Sea region. Kai Wang et al., 2016 [8] proposed a novel joint optimization method for voyage routes and speeds, incorporating not only route and speed considerations but also the interactions of multiple environmental factors. They established an energy consumption model based on various environmental factors and developed a corresponding joint optimization model solving algorithm. However, they treated emissions as secondary penalties rather than hard constraints.
To bridge these gaps, this study proposes a dynamic route optimization model based on mixed-integer programming (MIP) and an adaptive genetic algorithm (AGA), using China’s commuter ships as a case study. The contributions are twofold: First, by integrating CII limits, port throughput capacity, channel constraints, and stochastic cargo demands into a unified framework, this work pioneers multi-objective dynamic optimization that simultaneously addresses carbon emissions and operational costs. Second, an adaptive genetic algorithm is designed to dynamically adjust crossover and mutation probabilities, significantly improving convergence speed and solution quality under complex constraints. Numerical experiments demonstrate that the model effectively plans routes under varying spot cargo arrival sequences, ensuring CII compliance while reducing total costs to 1.78 million CNY and carbon emissions by 1566.35 metric tons, offering actionable decision-making support for the green transformation of shipping companies.
The remainder of this paper is organized as follows: Section 2 details the problem formulation and MIP model; Section 3 presents the AGA design; Section 4 validates the approach through numerical experiments; and Section 5 concludes with policy implications.

2. Literature Review

2.1. Research on the Optimization of Tramp Shipping Route Scheduling

There are numerous methods for optimizing shipping routes, yet these methods have limited considerations regarding the impact of carbon emission constraints on route optimization outcomes. Most route optimization methods are based on vessel speed, oceanic meteorological conditions, and fuel cost control, with few studies focusing on optimizing tramp shipping routes under the implementation of the Carbon Intensity Indicator (CII).
In terms of optimizing routes through vessel speed, Jun Gao et al., 2024 [9] tackled the issues of effectively scheduling vessels, optimizing transportation routes, determining optimal sailing speeds, and maximizing operational revenue. They developed an extended time–space network model encompassing joint decisions on vessel scheduling, routes, and sailing speeds. Subsequently, a mixed-integer programming model was constructed to maximize the total fleet operational revenue over the planning horizon. Li, L et al., 2023 [10] proposes a branch-and-price algorithm for tramp ship routing and scheduling, considering ship speeds and payloads, to minimize fuel consumption, demonstrating its effectiveness and providing theoretical guidance for reducing tramp ship fuel use.
Regarding route optimization based on oceanic meteorological conditions, Li, M et al., 2022 [11] provides a practical solution for ship navigation in complex oceanic missions and has important practical significance. They proposes a two-stage stochastic programming model for tramp ship routing with speed optimization to address decarbonization, evaluating the impact of the Northern Sea Route on emissions considering speed optimization and potential carbon tax schemes. Yuankui Li, Y et al., 2023 [12] proposed a method for ship route planning under the constraint of navigation time, which achieves safety and energy efficiency by simultaneously optimizing the ship’s course and speed. This method utilizes a dynamic sea area model and artificial neural network to predict fuel consumption rate and speed, and combines with an improved A* algorithm to optimize the route. Simulation experiments show that this method can effectively avoid bad sea conditions, reduce fuel consumption, and ensure that the ship arrives at its destination on time.
As a crucial component of route optimization, controlling fuel costs is also paramount. Qi X et al., 2012 [13] redesigned and optimized liner schedules considering time and frequency requirements at each port pair on the schedule, aiming to minimize total fuel costs. Notteboom T E et al., 2009 [14] studied the impact of marine fuel price fluctuations on the configuration of liner services between Europe and the Far East. They established a cost model to analyze how liner operating costs are influenced by fuel cost changes, revealing that fuel prices significantly affect the cost per TEU. Yang J et al., 2022 [15] developed an Improved Multi-Objective Ant Colony Optimization (IMACO) algorithm combined with TOPSIS to optimize ship weather routing under dynamic sea conditions. By modeling marine environments into grids and evaluating navigation risks and fuel costs, the algorithm generated tailored routes for shipping companies with varying management strategies. Case studies showed that companies adopting stricter navigation policies (e.g., high-demand strategy) incurred longer routes (1399.01 nm) but lower risks, while IMACO outperformed traditional single-objective methods by reducing fuel costs by 4.47%. Omholt-Jensen et al., 2025 [16] provided a flexible framework for aligning route planning with corporate operational priorities. This paper addresses the Tramp Ship Routing and Scheduling Problem with Bunker Optimization by formulating it as a two-stage stochastic programming problem and proposing a matheuristic based on ALNS to find high-quality solutions efficiently for large-scale instances. Yasir M et al., 2024 [17] proposed a lightweight SAR ship detection and tracking model named YOLO Ship Tracker, which integrates an HGNetV2 backbone, Slim-neck architecture, and a knowledge distillation module to optimize YOLOv8n. By replacing heavy components with efficient alternatives and introducing the Cascaded-Buffered IoU (C-BIoU) tracking method, the model reduced computational complexity by 54.7% and improved processing speed to 339.7 FPS while achieving 95.4% mAP50 accuracy. Experimental results demonstrated its capability to balance real-time performance and precision in complex maritime environments, effectively addressing challenges such as speckle noise and cluttered backgrounds in SAR imagery.

2.2. Research on Optimizing Shipping Routes Under Carbon Emission Limitations for Vessels

In terms of meeting carbon emission targets by reducing vessel speeds along routes, Yuan QM et al., 2023 [18] conducted an accurate estimation of the annual CII values achieved by ships by comprehensively considering various speeds and route options. Subsequently, they designed an optimization model that incorporates factors such as ship characteristics, route features, and operational constraints to optimize vessel scheduling and meet carbon emission limitations. Their experimental results verified that by reducing vessel speeds, it is possible to maximize the annual profits of the fleet while ensuring all ships comply with the CII rating. Gao et al., 2023 [19] proposes a mixed-integer nonlinear programming model and a branch-and-price framework to solve tramp shipping route scheduling and speed optimization considering tidal berth time windows, enhancing practical benefits for the industry. Cheng et al., 2025 [20] develops a pick-up and delivery optimization model for tramp ships to minimize emissions and costs while complying with CII regulations, revealing that stricter regulations reduce CO2 emissions but also lower profits, aiding stakeholders and policymakers in promoting sustainable maritime transport.
Concerning the influence of other factors on carbon emissions, Trodden et al., 2016 [21] aims to reduce CO2 emissions by proposing a new propeller selection methodology that considers the true operating conditions of ships in seaways, leading to improved efficiency and a 3.22% reduction in CO2 emissions for a 3600 TEU container ship. Xing et al., 2020 [22] comprehensively reviews pathways, challenges, and future prospects of carbon emission reduction measures in international shipping, emphasizing the context-sensitivity of measures and the need for diversification in power sources and fuels, while highlighting economic and legal challenges. Fagerholt et al., 2015 [23] develops an optimization model to analyze how ECA regulations on fuel sulphur content will affect ship operators’ sailing paths, speeds, fuel consumption, costs, and environmental impacts, revealing potential increases in total fuel consumption and CO2 emissions. Huang et al., 2024 [24] introduces an ETE-SRSP algorithm for tramp shipping route optimization, balancing time efficiency, CO2 emissions, and costs, demonstrating its potential for economic and environmental benefits in maritime transportation.
Apart from the aforementioned studies, academia has conducted numerous related investigations into optimizing shipping carbon emissions. However, to date, no scholars have specifically researched optimizing tramp shipping routes to satisfy carbon emission limitations.

2.3. Research Review

Despite the thorough research conducted in the aforementioned literature on optimizing routes through speed variations, optimizing routes based on oceanic meteorological conditions, reducing vessel speeds to meet carbon emission requirements, controlling fuel consumption to reduce emissions, optimizing ship carbon emissions according to routes, and leveraging modified ship equipment to optimize emissions, various mathematical optimizations and evaluations have been proposed. However, a common shortcoming of these studies is that they solely focus on either route optimization or carbon emission optimization during ship navigation, failing to integrate both aspects and optimize ship routes from the perspective of carbon intensity indicators (CIIs) proposed by the International Maritime Organization (IMO). Simultaneously, there are still research gaps in existing studies aimed at optimizing tramp shipping routes to meet carbon emission demands. In summary, there are numerous issues worth further exploration regarding the dynamic optimization of ship routes based on CII implementation requirements.
In response to the current research status of dynamic optimization of ship routes under CII implementation requirements, this paper primarily fills the following two gaps. Firstly, in terms of modeling, this paper embarks from the CII implementation requirements proposed by the IMO, aiming to develop a more comprehensive and practical model. By incorporating CII constraints into the model, it better simulates the restrictions imposed by carbon emissions during ship navigation. Secondly, in terms of algorithms, this paper designs an adaptive genetic algorithm to solve the optimization problem of tramp shipping route scheduling under CII implementation requirements.

3. Modelling

3.1. Problem Description

Before constructing the mathematical model, it is essential to provide a detailed introduction to the transportation process of tramp shipping. During tramp shipping voyages, in addition to the contracted cargoes, there often arise short-term spot cargo transportation demands in the shipping market [25]. At this point, tramp ships, while ensuring the completion of contracted cargo transportation, strive to transport spot cargoes within their transportable capacity, thereby increasing operational revenue [26]. In this study, the factors influencing shipping routes primarily include CII value limitations, port berthing capacity constraints, channel capacity constraints, annual port throughput capacity, and route operating costs. With the objective of minimizing the total annual operating cost, this paper establishes a route optimization model that, based on CII limitations, integrates ship speed and cargo capacity to select economically and environmentally friendly routes, ensuring compliance with international carbon reduction requirements.
As illustrated in Figure 1, this assumes the original ship transportation plan involves loading Cargo 1 with a freight volume of x from Port A, sailing to Port B for unloading, then sailing empty to Port C to load Cargo 2 with a freight volume of y destined for Port D. When two spot cargo transportation demands emerge in the shipping market, the ship needs to formulate a subsequent transportation plan based on the loading and unloading ports of the spot cargoes and their time window requirements. Cargo 3 with a freight volume of z has loading and unloading ports at Port B and Port E, respectively, and must be loaded within the 5th to 10th day after the order appears. Cargo 4 with a freight volume of w has loading and unloading ports at Port E and Port D, respectively, and must be loaded within the 5th to 15th day after the order appears. According to these spot cargo transportation demands, the ship can alter its transportation plan by unloading Cargo 1 at Port B, transporting Cargo 3 to Port E, loading Cargo 4 at Port E, transporting it to Port D, then sailing empty to Port C to load Cargo 2 and finally transporting it to Port D.

3.2. Mixed-Integer Programming Model

3.2.1. Model Assumptions

To facilitate the establishment of the model and based on practical considerations, the following assumptions are made:
(1)
Due to the relatively short voyage distances, the need for refueling at ports is not considered. The ship is assumed to have sufficient fuel for each voyage before departure.
(2)
All data related to the ports that need to be visited in this study are known.
(3)
During navigation, the sea conditions are assumed to be good, with no adverse or extreme weather conditions that could affect the voyage.
(4)
Cargo from the origin port to the destination port is transported in a single shipment, without being split into multiple loads.
(5)
The ship meets all port and channel restrictions, and other natural factors are not considered.
(6)
Contracted cargo does not have a loading time limit within the study period; it only needs to be delivered within the study period. However, spot cargo must meet the specified loading time window.
(7)
Since all cargo in this study is assumed to be loaded and unloaded, handling fees and port charges are not considered. Operating costs only include fuel costs during navigation and while the ship is berthed at ports.
(8)
During the study period, all information related to the loading and unloading ports, freight volumes, normal berthing waiting times at ports, and the loading time windows for spot cargo are known.
(9)
The allowable speed range of the ship and the fluctuation range of fuel prices during the study period are known.

3.2.2. Variable and Parameter Settings

In modeling this problem, the main parameters related to ports, ships, cargo, and fuel costs are considered, as follows:
D1 = {1, 2, …, n}: the set of loading ports for all cargo (contracted cargo and spot cargo).
D2 = {n + 1, n + 2, …, 2n}: the set of unloading ports for all cargo (contracted cargo and spot cargo).
D3: the set of ports where transportation tasks have already been completed according to the original plan.
D4: the set of ports where transportation tasks have not been completed according to the original plan.
D5: the set of loading ports for spot cargo.
V: the set of available ships, k∈V.
i: the cargo ID, which also represents the loading port for the i-th shipment of cargo.
i + N: the unloading port for the i-th shipment of cargo.
x i j k : a 0–1 variable, which takes the value of 1 when ship k departs from port i and sails to port j; otherwise, it takes the value of 0.
r k   : performance parameter for ship k.
C k : fixed operating cost per unit time for ship k.
P f : fuel price.
d i j : the voyage distance between port i and port j.
v i j k : the economic speed adopted by ship k on the voyage segment between port i and port j.
f k p : fuel consumption per unit time while ship k is waiting at port for berthing.
t k 0 : the normal port stay time for ship k.
u i : the average number of ships at port i.
C i : the shipping capacity of port i.
f k w : fuel consumption per unit time during loading and unloading operations for ship k at port.
w i k o n : the cargo loading volume of ship k at port i.
w i k u n l o a d : the cargo unloading volume of ship k at port i.
W i : the total throughput of port i.
T i : the total time spent on loading and unloading operations by all ships currently at port i.
T k 1 : the berthing time of ship k at port i.
T k 2 : the departure time of ship k from port i’s berth.
[ v k m i n , v k m a x ]: the selectable speed range for ship k.
[ p f m i n , p f m a x ]: the fluctuation range of fuel prices during the study period.
W k : the maximum deadweight tonnage of ship k.
[ T i d o w n , T i u p ]: the loading time window for spot cargo at port i.
Ψ : The CO2 emission limit required by CII;
G k : represents the fuel-to- C O 2 mass conversion factor for the fuel used by ship k.
t i k : the time of arrival of ship k at port i.
Both ω and θ are constants, with ω taking the value of 1 and θ taking the value of 1.5 in this paper.

3.2.3. Model Construction

In this paper, a mixed integer programming approach is adopted to establish an optimization model for tramp shipping scheduling, with the objective function set to minimize the overall fleet cost. The model comprises four main components: the voyage fuel cost for completed transportation tasks, the voyage fuel cost for uncompleted transportation tasks, the fuel cost incurred by ships while waiting at ports (excluding port handling time), and the fuel cost during loading and unloading operations at ports [27].
The objective function of the tramp shipping scheduling optimization model can be expressed as follows:
min Z = k = 1 m i , j D 3 x i j k C 1 + k = 1 m i , j D 4 D 5 x i j k C 2 + k = 1 m i , j D 1 D 2 x i j k C 3 + C 4
In Equation (1), Z represents the total operating cost of the shipping company; x i j k is a 0–1 variable, which takes the value of 1 when vessel k sails from port i to port j, and 0 otherwise; C1 denotes the voyage fuel cost for completed transport tasks; C2 represents the voyage fuel cost for incomplete transport tasks; C3 refers to the fuel cost incurred during waiting time at the port for berthing (excluding loading and unloading time at the port); and C4 represents the fuel cost incurred during loading and unloading operations at the port.
(1)
Calculation of fuel cost during the voyage
Among these, C1 and C2 are both fuel costs during the voyage, and the calculation formula is as follows:
C 1 = C 2 = r k p f d i j ( v i j k ) 2 24 + C k d i j 24 v i j k
In Equation (2), r k represents the performance parameters of vessel k, C k represents the fixed operating cost per unit time of vessel k, p f represents the fuel price, d i j represents the voyage distance between port i and port j, and v i j k represents the economic speed adopted by vessel k on the voyage segment between port i and port j (the formula for calculating the economic speed is v i j k = C k 2 r k p f 3 . Since C k is a known parameter, r k can be divided into two cases: loaded and ballast. Therefore, the economic speed v i j k mainly depends on the fuel price p f and the loading state of the vessel).
(2)
Calculation of fuel cost during the vessel waiting time at port
In this paper, the road congestion function released by the American Highway Administration is introduced and converted into a port congestion waiting time function to calculate the fuel cost incurred during the vessel’s waiting time at the port. The expression of the road congestion function is as follows:
t = t i 1 + ω x i c i θ
In Equation (3), t represents the congestion time on the studied road segment, t i represents the normal travel time through the studied road segment, x i represents the actual traffic flow on the studied road segment, c i represents the capacity of the studied road segment, and both ω and θ are constants. When congestion occurs at the port, the road congestion function is converted into a port congestion waiting time function, as shown below:
t k = t k 0 1 + ω u i c i θ
In Equation (4), t k represents the congestion waiting time of vessel k at the port, t k 0 represents the normal waiting time of vessel k at the port, u i represents the average number of vessels at port i, and c i represents the vessel handling capacity of port i.
The formula for calculating the fuel cost C3 of a vessel waiting at the port during congestion is as follows:
C 3 = p f f k p t k 0 1 + ω u i c i θ
In Equation (5), f k p represents the fuel consumption per unit time for vessel k while waiting at the port.
(3)
Calculation of Fuel Cost During Ship Loading and Unloading at Port
The formula for calculating the fuel cost incurred during ship loading and unloading at the port, denoted as C 4 , is as follows:
C 4 = p f f k w w i k o n + w i k u n l o a d h i
In Equation (6), f k w represents the fuel consumption per unit time for vessel k during loading and unloading operations at port i, w i k o n represents the loading volume of vessel k at port i, w i k u n l o a d represents the unloading volume of vessel k at port i, and h i represents the average loading and unloading efficiency at port i ( h i can be expressed by the formula h i = W i T i , where W i represents the total throughput of port i, and T i represents the sum of all loading and unloading operation times for vessels at port i). The sum of all loading and unloading operation times at the port can be obtained from the following formula:
T i = k = 1 n T k 2 T k 1
In Equation (7), T k 1 represents the time when vessel k enters the berth at port i, and T k 2 represents the time when vessel k leaves the berth at port i.
The fuel cost during vessel loading and unloading at the port can be expressed as follows:
C 4 = p f f k w w i k o n + w i k u n l o a d h i × T i
In summary, the objective function of the vessel scheduling optimization model in this paper can be expressed as follows:
min Z = k = 1 m i , j D 3 x i j k r k p f d i j ( v i j k ) 2 24 + C k d i j 24 v i j k + k = 1 m i , j D 4 D 5 x i j k r k p f d i j ( v i j k ) 2 24 + C k d i j 24 v i j k + k = 1 m i , j D 1 D 2 x i j k p f f k p t k 0 1 + ω u i c i θ + p f f k w w i k o n + w i k u n l o a d h i × T i
Constraints:
k V i , j D 1 D 2 x i j k × r k d i j ( v i j k ) 2 24 + f k p t k 0 1 + ω u i c i θ + f k w w i k o n + w i k u n l o a d h i × G k d i j × W k Ψ * 1.2
k V i , j D 1 D 2 x i j k i , j D 1 D 2 x j i k = 0
k V i , j D 3 D 4 x i j k = 1
k V i D 5 j D 2 x i j k = 0 1
i D 1 D 2 x i i k = 0  
x i j k t i k + t 0 1 + w u i C i θ + w i k o n + w i k u n l o a d W i × T i + d i j 24 t i k 0
k V i , j D 1 D 2 ( x i j k x j i + N k = 0  
Among the constraints, [ v k m i n , v k m a x ] represents the selectable speed range for vessel k, [ p f m i n , p f m a x ] represents the fluctuation range of fuel prices during the study period, W k represents the maximum deadweight tonnage of vessel k, [ T i d o w n , T i u p ] represents the loading time window for spot cargo at port i, and t i k represents the arrival time of vessel k at port i. Equation (10) indicates that the vessel’s overall voyage route meets the CII requirements. Equation (11) ensures that once a vessel enters a port, it must exit from that port. Equation (12) signifies that all contracted cargo transportation tasks have been completed. Equation (13) reflects that new spot cargo demands can emerge in the shipping market at any time. Equation (14) ensures that a vessel does not directly re-enter the same port after leaving it. Equation (15) guarantees that the vessel does not deviate from its intended route. Lastly, Equation (16) states that cargo must be transported from the loading port to the unloading port.

3.3. Algorithm Design for the Tramp Shipping Scheduling Optimization Problem

Due to the immense scale of variables in tramp shipping scheduling optimization problems, it is challenging to solve them using exact algorithms. However, heuristic algorithms with global search capabilities, such as genetic algorithms, tabu search, simulated annealing, and others, have been applied to similar scheduling problems and have achieved certain results [28].
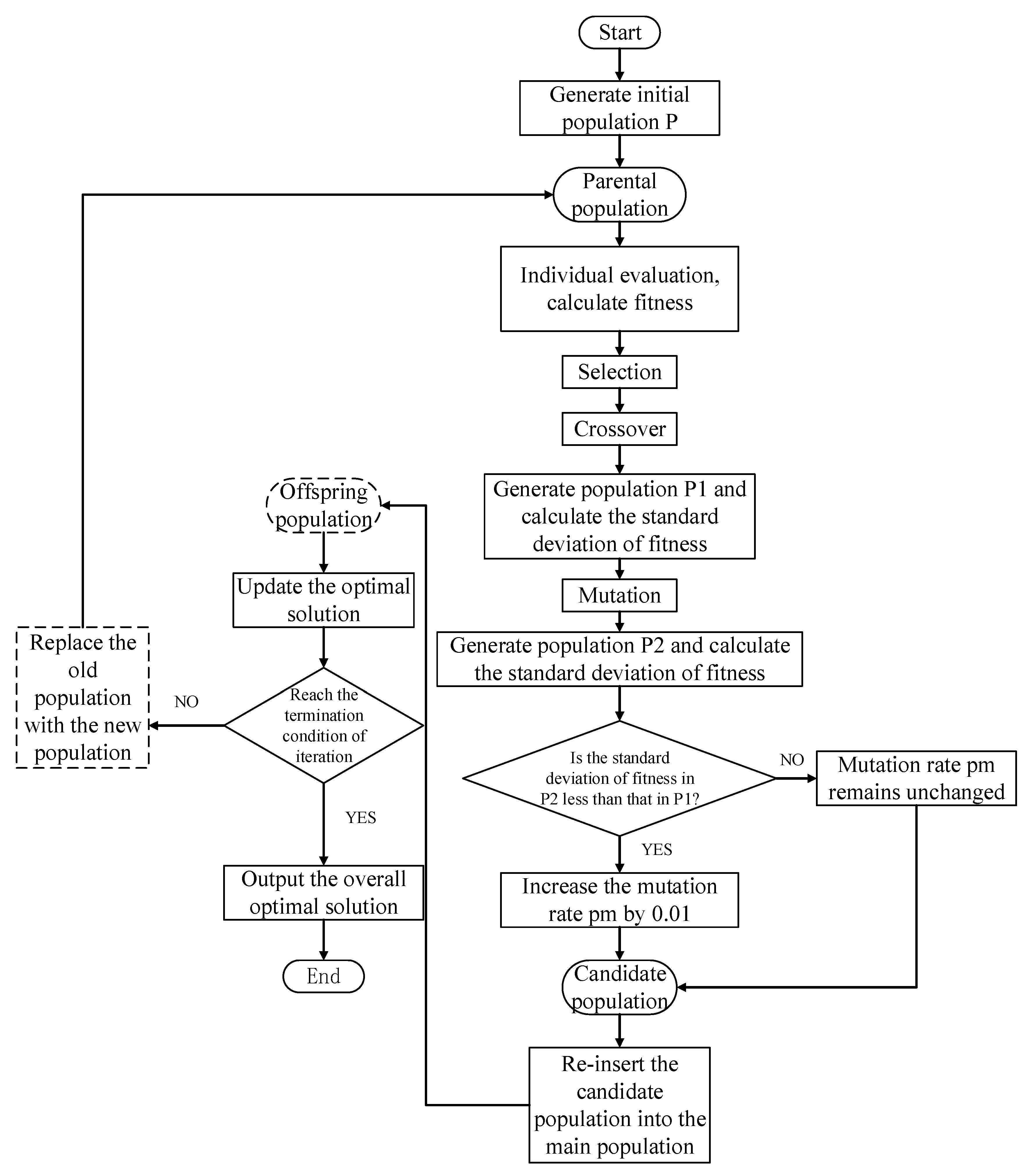
Although numerous new heuristic algorithms have been employed in ship scheduling optimization problems, the adaptive genetic algorithm remains highly suitable for studying such issues because its chromosomes can conveniently represent the decision variables of the problem and can yield results within a relatively short time. Based on the scheduling rules during tramp shipping operations, this paper introduces an adaptive genetic algorithm. The algorithm flowchart is shown in Figure 2.
The algorithm steps are as follows:
Step 1: Randomly generate an initial population P .
Step 2: Evaluate each individual in the population P and calculate its fitness.
Step 3: Perform selection operations on the population P using a combination of stochastic universal sampling and an elite preservation strategy.
Step 4: Calculate the standard deviation of fitness values for the population P 1 after crossover.
Step 5: Perform mutation operations on the population P 1 to generate a new population P 2 , and calculate the standard deviation of fitness values for this new population P 2 .
Step 6: Compare the standard deviation of fitness values between the original population P 1 and the mutated population P 2 . If the standard deviation of the mutated population P 2 is smaller, indicating poor population P 2 diversity, increase its mutation rate p m ; otherwise, maintain the mutation rate.
Step 7: Recombine the candidate population obtained after selection, crossover, and mutation operations with the elite individuals preserved from the parent generation through the elite preservation strategy to form the offspring population.
Step 8: Determine whether the iteration termination condition has been met. If not, use the offspring population as the parent population for the next generation and repeat steps 2 through 7. If the termination condition is met, end the algorithm.
(1)
Algorithm Encoding
To avoid a reduction in solution accuracy caused by excessively long chromosomes, this paper adopts a two-dimensional real number encoding method [29,30]. The first group represents the cargo codes for each shipment batch, and the second group indicates the ship ID assigned to perform the transportation task. For example, suppose a shipping company has 4 ships and a total of 10 contractual cargo batches that need to be transported. Through random generation, the cargoes are assigned to the corresponding ships for transportation, forming a set of encodings. A random allocation scheme is shown in Figure 3a, indicating that Ship 1 transports the cargoes with numbers 1, 3, and 9; Ship 2 transports the cargoes with numbers 5, 6, and 8; Ship 3 transports the cargoes with numbers 2, 4, and 10; and Ship 4 transports the cargo with number 7. Subsequently, the initial allocation scheme is sorted by ship ID, as shown in Figure 3b. Then, the order of port calls for ships is arranged based on the order of loading and unloading ports specified in the cargo attributes, resulting in a new allocation scheme, as shown in Figure 3c. Finally, when new spot cargo demands arise in the market, specifically the cargoes numbered 11 and 12, the shipping company assigns ships to undertake these spot cargo transportation tasks based on the principle of minimizing costs, forming the final allocation scheme, as shown in Figure 3d.
(2)
Initializing the Population
Under the consideration of constraint conditions, this paper adopts a random generation method to produce the initial population.
(3)
Calculating Fitness Values
With the objective of minimizing shipping operation costs, the objective function of this paper is also chosen to be the minimization of transportation costs. Therefore, the fitness function is also selected to be the minimum transportation cost. If the calculated fitness value is higher, this indicates a lower transportation cost. Consequently, when the fitness value reaches its maximum, the optimal solution to the objective function is obtained.
(4)
Designing the Selection Operator
This chapter adopts a method that combines stochastic universal sampling with an elite preservation strategy. The elite preservation strategy is used to prevent the loss of superior individuals. Assuming the generated population size is N , a set of chromosomes are selected from the current population as parents for reproduction based on certain rules, with the selection probability P s = f i / i f i for replication. Here, f i represents the fitness value of the i -th chromosome. The selection rule employs the roulette wheel method: When selecting, a random number is first generated. If this random number falls within the fitness value interval of a particular individual, that individual is chosen and replicated into the next generation’s population. This selection process is repeated N times, resulting in the formation of a new generation’s population.
(5)
Designing Crossover and Mutation Operators
Firstly, this paper adopts the roulette wheel selection method for individual selection. By calculating the proportion of each individual’s fitness to the total fitness, individuals with higher fitness are selected.
Then, two chromosomes are randomly selected for crossover. However, to avoid the same cargo appearing on two different ships, this paper makes appropriate adjustments to the genes after crossover. Assuming that cargo 2 and cargo 7 on chromosome 1 need to be crossed with cargo 3 and cargo 4 on chromosome 2, a new set of chromosomes will be formed after crossover. However, there will be overlapping cargo numbers on the two chromosomes, so cargo 3 and cargo 4 on chromosome 1, and cargo 2 and cargo 4 on chromosome 2 need to be swapped before the crossover operation takes place, resulting in new chromosomes 3 and 4, as shown in Figure 4.
In the design of the mutation operator, this paper compares the standard deviation of the fitness values between the parent and offspring populations before and after mutation. If the offspring’s standard deviation is smaller than the parent’s, the mutation rate is increased by 0.01. If the offspring’s standard deviation is greater than or equal to the parent’s, the mutation rate remains unchanged.

4. Numerical Experiments

4.1. Related Data

4.1.1. Port Data

The Chinese ships engaged in both domestic and foreign trade are determined to use six ports as the origin and destination ports for their routes when entering and leaving ports. These six ports are Singapore Port, Guangzhou Port, Shanghai Port, Ningbo-Zhoushan Port, Qinhuangdao Port, and Tianjin Port. The distances between these ports are shown in Table 1.
The cargo throughput and ship handling capacity of each port are obtained based on the average figures from January to March 2023. The relevant data are shown in Table 2.

4.1.2. AIS-Related Parameters

The total ship operation time at each port is based on the average from January to March 2023, as shown in Table 3.
Based on the port throughput and the total ship operation time obtained from AIS at each port, the loading and unloading efficiency of each port can be calculated. This is shown in Table 4.

4.1.3. Ship Data

We select a single type of ship for our study, specifically an 80,000-tonne dry bulk carrier, which is expected to be significantly impacted by the implementation of the CII. The ship data are shown in Table 5.

4.1.4. Cargo Data

Assuming that during the study period, there are three batches of contracted cargo that need to be transported, mainly coal, the transportation volume, loading and unloading ports, and the waiting time for the ship at the port for each batch of cargo are shown in Table 6.
During the course of implementing a shipping plan, new cargo demands often arise. In order to improve economic efficiency and ship utilization, ship owners may alter the original shipping plan to transport spot cargo, provided that the conditions for cargo transportation are met [31]. Based on this scenario, this paper assumes that there are three batches of spot cargo demands arising around the 4th day of the study period, as shown in Table 7.

4.2. Example Solution and Analysis

4.2.1. Algorithm Comparison

Figure 5 illustrates a comparison between the adaptive genetic algorithm (GA) and two other algorithms, PSO and GSA. The results demonstrate that the adaptive genetic algorithm exhibits a faster convergence rate and is more suitable for solving this category of problems.

4.2.2. Dispatching Plan

The solution results are divided into two different routes based on the different times when the spot cargo appears.
The first route is as follows: Ship 1 prioritizes completing contract task 1, followed by completing spot tasks 5 and 6. Ship 2 prioritizes completing contract tasks 2 and 3, followed by completing spot task 4. The total cost of the entire voyage for this fleet is 1,781,300 CNY, with C O 2 emissions of 1566.35 tons. The routes for Tramp Ship 1 (route A) and Tramp Ship 2 (route A) are shown in Figure 6a and Figure 6b, respectively.
The second route is as follows: Ship 1 prioritizes completing contract task 1, followed by completing spot task 5. Ship 2 prioritizes completing contract task 2, followed by completing spot tasks 4 and 6, and finally completing contract task 3. The total cost of the entire voyage for this fleet is also 1,781,300 CNY, with C O 2 emissions of 1566.35 tons. The routes for Tramp Ship 1 (route B) and Tramp Ship 2 (route B) are shown in Figure 7a and Figure 7b, respectively.

4.2.3. Comparison of Results

To verify the practical applicability of the model, this study selected the operational data of six irregular shipping routes of a certain coastal shipping company in China in 2023 as the benchmark (as shown in Table 8). The case covers six major ports including Singapore and Shanghai, with a vessel type of an 80,000 ton bulk carrier, and route data obtained through the AIS system. By comparing it with actual operational data, it was found that optimizing the model can significantly change the CII rating and save operational costs.

5. Conclusions and Future Work

This paper takes CII implementation requirements, cargo demand, loading time, transportation costs, and ship capacity as constraints, and considering that new cargo transportation demands may arise at any time in the market, this paper divides transportation tasks into contract cargo and spot cargo. With the goal of minimizing the operating costs of shipping companies, an optimization model for ship routes with uncertain demand and carbon emissions during navigation not exceeding CII limits is established. Then, based on the optimization model, a corresponding adaptive genetic algorithm is designed to solve the model.
We propose a model that uses C O 2 as a constraint to solve the optimization equation using GA. The robustness and applicability of the results are enhanced, and they have high reference and practical value. This study concludes that the routes of 80,000 dwt tramp dry bulk carriers, which are most affected by CII implementation requirements, can vary according to the random emergence of spot cargo. This indicates that the constructed optimization model can formulate different cargo transportation plans under CII restrictions when there are changes in demand, reasonably plan ship operating costs, and effectively improve ship operating efficiency.
Nonetheless, this investigation acknowledges certain limitations, including a lack of consideration for various operational dynamics such as different ship types, cargo diversities, and fluctuating maritime weather conditions. In future work, we will enhance our model by introducing constraints in different marine conditions and vessel types.

Author Contributions

Writing—original draft, D.Z.; Writing—review & editing, Y.Y. and R.C. All authors have read and agreed to the published version of the manuscript.

Funding

This research received no external funding. And the APC was funded by D.Z.

Institutional Review Board Statement

Not applicable.

Informed Consent Statement

Not applicable.

Data Availability Statement

The original contributions presented in this study are included in the article. Further inquiries can be directed to the corresponding author.

Conflicts of Interest

The authors declare no conflict of interest.

References

  1. International Maritime Organization. Third IMO Greenhouse Gas Study 2014; IMO: London, UK, 2014. [Google Scholar]
  2. Buhaug, Ø.; Corbett, J.J.; Endresen, Ø.; Eyring, V.; Faber, J.; Hanayama, S.; Lee, D.S.; Lee, D.; Lindstad, H.; Markowska, A.Z.; et al. Second IMO GHG Study; International Maritime Organization (IMO): London, UK, 2009. [Google Scholar]
  3. Norstad, I.; Fagerholt, K.; Laporte, G. Tramp ship routing and scheduling with speed optimization. Transp. Res. Part C Emerg. Technol. 2011, 19, 853–865. [Google Scholar] [CrossRef]
  4. Fan, H.; Yu, J.; Liu, X. Tramp Ship Routing and Scheduling with Speed Optimization Considering Carbon Emissions. Sustainability 2019, 11, 6367. [Google Scholar] [CrossRef]
  5. Yuan, Q.; Wang, S.; Zhao, J.; Hsieh, T.-H.; Sun, Z.; Liu, B. Uncertainty-informed ship voyage optimization approach for exploiting safety, energy saving and low carbon routes. Ocean Eng. 2022, 266, 112887. [Google Scholar] [CrossRef]
  6. Borén, C.; Castells-Sanabra, M.; Grifoll, M. Ship emissions reduction using weather ship routing optimisation. Proc. Inst. Mech. Eng. Part M J. Eng. Marit. Environ. 2022, 236, 856–867. [Google Scholar] [CrossRef]
  7. Sun, Y.; Zheng, J.; Yang, L.; Li, X. Allocation and trading schemes of the maritime emissions trading system: Liner shipping route choice and carbon emissions. Transp. Policy 2024, 148, 60–78. [Google Scholar] [CrossRef]
  8. Wang, K.; Li, J.; Huang, L.; Ma, R.; Jiang, X.; Yuan, Y.; Mwero, N.A.; Negenborn, R.R.; Sun, P.; Yan, X. A novel method for joint optimization of the sailing route and speed considering multiple environmental factors for more energy efficient shipping. Ocean Eng. 2020, 216, 107591. [Google Scholar] [CrossRef]
  9. Gao, J.; Wang, J.; Liang, J. A unified operation decision model for dry bulk shipping fleet: Ship scheduling, routing, and sailing speed optimization. Optim. Eng. 2024, 25, 301–324. [Google Scholar] [CrossRef]
  10. Li, L.; Ji, B.; Yu, S.S.; Zhou, S.; Fang, X. Branch-And-Price Algorithm for the Tramp Ship Routing and Scheduling Problem Considering Ship Speed and Payload. J. Mar. Sci. Eng. 2022, 10, 1811. [Google Scholar] [CrossRef]
  11. Li, M.; Fagerholt, K.; Schütz, P. Stochastic tramp ship routing with speed optimization: Analyzing the impact of the Northern Sea Route on CO2 emissions. Ann. Oper. Res. 2022, 1–25. [Google Scholar] [CrossRef]
  12. Li, Y.; Cui, J.; Zhang, X.; Yang, X. A ship route planning method under the sailing time constraint. J. Mar. Sci. Eng. 2023, 11, 1242. [Google Scholar] [CrossRef]
  13. Qi, X.; Song, D.P. Minimizing fuel emissions by optimizing vessel schedules in liner shiper with uncertain port times. Transp. Res. Part E Logist. Transp. Rev. 2012, 48, 863–880. [Google Scholar] [CrossRef]
  14. Notteboom, T.E.; Vernimmen, B. The effect of high fuel costs on liner service configuration in container shiper. J. Transp. Geogr. 2009, 17, 325–337. [Google Scholar] [CrossRef]
  15. Yang, J.; Wu, L.; Zheng, J. Multi-Objective Weather Routing Algorithm for Ships: The Perspective of Shipping Company’s Navigation Strategy. J. Mar. Sci. Eng. 2022, 10, 1212. [Google Scholar] [CrossRef]
  16. Omholt-Jensen, S.; Fagerholt, K.; Meisel, F. Fleet repositioning in the tramp ship routing and scheduling problem with bunker optimization: A matheuristic solution approach. Eur. J. Oper. Res. 2025, 321, 88–106. [Google Scholar] [CrossRef]
  17. Yasir, M.; Liu, S.; Pirasteh, S.; Xu, M.; Sheng, H.; Wan, J.; de Figueiredo, F.A.; Aguilar, F.J.; Li, J. YOLOShipTracker: Tracking ships in SAR images using lightweight YOLOv8. Int. J. Appl. Earth Obs. Geoinf. 2024, 134, 104137. [Google Scholar] [CrossRef]
  18. Yuan, Q.; Wang, S.; Peng, J. Operational efficiency optimization method for ship fleet to comply with the carbon intensity indicator (CII) regulation. Ocean. Eng. 2023, 286, 115487. [Google Scholar] [CrossRef]
  19. Gao, Y.; Zhuo, S. Tramp ship routing and speed optimization with tidal berth time windows. Transp. Res. Part E Logist. Transp. Rev. 2023, 178, 103268. [Google Scholar] [CrossRef]
  20. Cheng, L.; Xu, L.; Bai, X. Cargo selection, route planning, and speed optimization in tramp shipping under carbon intensity indicator (CII) regulations. Transp. Res. Part E Logist. Transp. Rev. 2025, 194, 103948. [Google Scholar] [CrossRef]
  21. Trodden, D.; Woodward, M.; Atlar, M. Accounting for ship manoeuvring motion during propeller selection to reduce CO2 emissions. Ocean Eng. 2016, 123, 346–356. [Google Scholar] [CrossRef]
  22. Xing, H.; Spence, S.; Chen, H. A comprehensive review on countermeasures for CO2 emissions from ships. Renew. Sustain. Energy Rev. 2020, 134, 110222. [Google Scholar] [CrossRef]
  23. Fagerholt, K.; Gausel, N.T.; Rakke, J.G.; Psaraftis, H.N. Maritime routing and speed optimization with emission control areas. Transp. Res. Part C Emerg. Technol. 2015, 52, 57–73. [Google Scholar] [CrossRef]
  24. Huang, X.; Liu, Y.; Sha, M.; Han, B.; Han, D.; Liu, H. ETE-SRSP: An Enhanced Optimization of Tramp Ship Routing and Scheduling. J. Mar. Sci. Eng. 2024, 12, 817. [Google Scholar] [CrossRef]
  25. Yu, B.; Wang, K.; Wang, C.; Yao, B. Ship scheduling problems in tramp shipping considering static and spot cargoes. Int. J. Shipp. Transp. Logist. 2017, 9, 391–416. [Google Scholar] [CrossRef]
  26. Lin, D.Y.; Liu, H.Y. Combined ship allocation, routing and freight assignment in tramp shipping. Transp. Res. Part E Logist. Transp. Rev. 2011, 47, 414–431. [Google Scholar] [CrossRef]
  27. Wen, M.; Ropke, S.; Petersen, H.; Larsen, R.; Madsen, O. Full-shipload tramp ship routing and scheduling with variable speeds. Comput. Oper. Res. 2016, 70, 1–8. [Google Scholar] [CrossRef]
  28. Korsvik, J.E.; Fagerholt, K.; Laporte, G. A tabu search heuristic for ship routing and scheduling. J. Oper. Res. Soc. 2010, 61, 594–603. [Google Scholar] [CrossRef]
  29. Zhang, X.C. New Optimization Models and Algorithms for Logistics and Delivery Problems. Ph.D. Thesis, University of Minnesota, Minneapolis, MN, USA, 2021. [Google Scholar]
  30. Zhao, Y.R.; Yang, Z.Z. Ship Scheduling in the Tramp Spot Market Based on Shipper’s Choice Behavior and the Spatial and Temporal Shipping Demand. Transp. J. 2018, 57, 310–328. [Google Scholar] [CrossRef]
  31. Chen, H.-K. Ship Chartering Strategy-Based Optimal Tramp Ship Fleet Management. Master’s Thesis, National Yang Ming Chiao Tung University, Hsinchu, China, 2019. [Google Scholar]
Figure 1. Schematic diagram of a ship transportation plan.
Figure 1. Schematic diagram of a ship transportation plan.
Sustainability 17 02280 g001
Figure 2. Algorithm flowchart.
Figure 2. Algorithm flowchart.
Sustainability 17 02280 g002
Figure 3. Illustration of optimization model encoding (a) Random assignment; (b) Sorting based on codes; (c) Allocation order; (d) Final solution.
Figure 3. Illustration of optimization model encoding (a) Random assignment; (b) Sorting based on codes; (c) Allocation order; (d) Final solution.
Sustainability 17 02280 g003
Figure 4. Crossover operator design (1) Initial encoding; (2) Random exchange; (3) New code generated from code No. 1; (4) New code generated from code No. 2; (a) Randomly selected initial encoding; (b) Final encoding.
Figure 4. Crossover operator design (1) Initial encoding; (2) Random exchange; (3) New code generated from code No. 1; (4) New code generated from code No. 2; (a) Randomly selected initial encoding; (b) Final encoding.
Sustainability 17 02280 g004
Figure 5. Comparison of GA, PSO, and GSA.
Figure 5. Comparison of GA, PSO, and GSA.
Sustainability 17 02280 g005
Figure 6. (a) Tramp Ship 1 transportation route A. (b) Tramp Ship 2 transportation route A.
Figure 6. (a) Tramp Ship 1 transportation route A. (b) Tramp Ship 2 transportation route A.
Sustainability 17 02280 g006
Figure 7. (a) Tramp Ship 1 transportation route B. (b) Tramp Ship 2 transportation route B.
Figure 7. (a) Tramp Ship 1 transportation route B. (b) Tramp Ship 2 transportation route B.
Sustainability 17 02280 g007
Table 1. Distances between ports (unit: nautical miles).
Table 1. Distances between ports (unit: nautical miles).
PortSingaporeQinhuangdaoShanghaiNingbo-ZhoushanTianjinGuangzhou
Singapore-27202172209127571525
Qinhuangdao -6576991331413
Shanghai -175724919
Ningbo-Zhoushan -754793
Tianjin -1486
Guangzhou -
Table 2. Port throughput and ship handling capacity parameter data.
Table 2. Port throughput and ship handling capacity parameter data.
PortPort Throughput (Ten Thousand Tons)Ship Handling Capacity (Number of Ships)
Singapore5024.025000
Qinhuangdao4970.00242
Shanghai5906.335173
Ningbo-Zhoushan11,032.003024
Tianjin1503.33417
Guangzhou4442.332787
Table 3. Total ship operation time at each port (unit: days).
Table 3. Total ship operation time at each port (unit: days).
PortAverage Number of Ships in Port (Unit: Ships)Total Ship Operation Time
Singapore141547
Qinhuangdao54214
Shanghai2771108
Ningbo-Zhoushan3241293
Tianjin172685
Guangzhou135539
Table 4. Average loading and unloading efficiency of each port.
Table 4. Average loading and unloading efficiency of each port.
PortAverage Loading and Unloading Efficiency
Singapore9.18
Qinhuangdao7.02
Shanghai5.33
Ningbo-Zhoushan8.53
Tianjin6.49
Guangzhou9.22
Table 5. Ship parameters.
Table 5. Ship parameters.
Deadweight Tonnage (t)Port Berthing Fuel Consumption (t/d)Loading and Unloading Operation Fuel Consumption (t/d)Allowed Speed Range
(kn)
Fixed Cost (CNY)Cargo Carrying Performance ParametersBallast Performance Parameters
80,0002.56(8, 16)110,0000.01390.0100
Table 6. Contracted cargo parameters.
Table 6. Contracted cargo parameters.
Contracted Cargo IDCargo Volume (dwt)Loading PortLoading Waiting Time (d)Discharging PortDischarging Waiting Time (d)
180,000Singapore1Guangzhou1.5
265,000Qinhuangdao1Tianjin1.5
380,000Ningbo-Zhoushan1.5Qinhuangdao1
Table 7. Spot cargo parameters.
Table 7. Spot cargo parameters.
Spot Cargo IDCargo Volume (dwt)Loading PortLoading Waiting Time (d)Discharging PortDischarging Waiting Time (d)Shipping Time Window (d)
480,000Tianjin1Shanghai1.5(10, 25)
575,000Guangzhou1Shanghai1.5(5, 15)
675,000Shanghai1.5Ningbo-Zhoushan1.5(5, 15)
Table 8. Comparison between actual operational scenarios and optimization results.
Table 8. Comparison between actual operational scenarios and optimization results.
IndexActualModelRate
CII ratingDB-
Cost (10,000 yuan)194.02178.138.18%
C O 2 emission (kg C O 2 /NM)554.46433.1728.12%
Port waiting time (day)5.23.548.57%
Disclaimer/Publisher’s Note: The statements, opinions and data contained in all publications are solely those of the individual author(s) and contributor(s) and not of MDPI and/or the editor(s). MDPI and/or the editor(s) disclaim responsibility for any injury to people or property resulting from any ideas, methods, instructions or products referred to in the content.

Share and Cite

MDPI and ACS Style

Zhou, D.; Yang, Y.; Cai, R. Dynamic Optimization of Tramp Ship Routes for Carbon Intensity Compliance and Operational Efficiency. Sustainability 2025, 17, 2280. https://doi.org/10.3390/su17052280

AMA Style

Zhou D, Yang Y, Cai R. Dynamic Optimization of Tramp Ship Routes for Carbon Intensity Compliance and Operational Efficiency. Sustainability. 2025; 17(5):2280. https://doi.org/10.3390/su17052280

Chicago/Turabian Style

Zhou, Dequan, Yuhan Yang, and Rui Cai. 2025. "Dynamic Optimization of Tramp Ship Routes for Carbon Intensity Compliance and Operational Efficiency" Sustainability 17, no. 5: 2280. https://doi.org/10.3390/su17052280

APA Style

Zhou, D., Yang, Y., & Cai, R. (2025). Dynamic Optimization of Tramp Ship Routes for Carbon Intensity Compliance and Operational Efficiency. Sustainability, 17(5), 2280. https://doi.org/10.3390/su17052280

Note that from the first issue of 2016, this journal uses article numbers instead of page numbers. See further details here.

Article Metrics

Back to TopTop