Examining the Spatiotemporal Evolution of Land Use Conflicts from an Ecological Security Perspective: A Case Study of Tianshui City, China
Abstract
1. Introduction
2. Materials and Methods
2.1. Study Area
2.2. Data Sources and Processing
2.3. Research Methodology
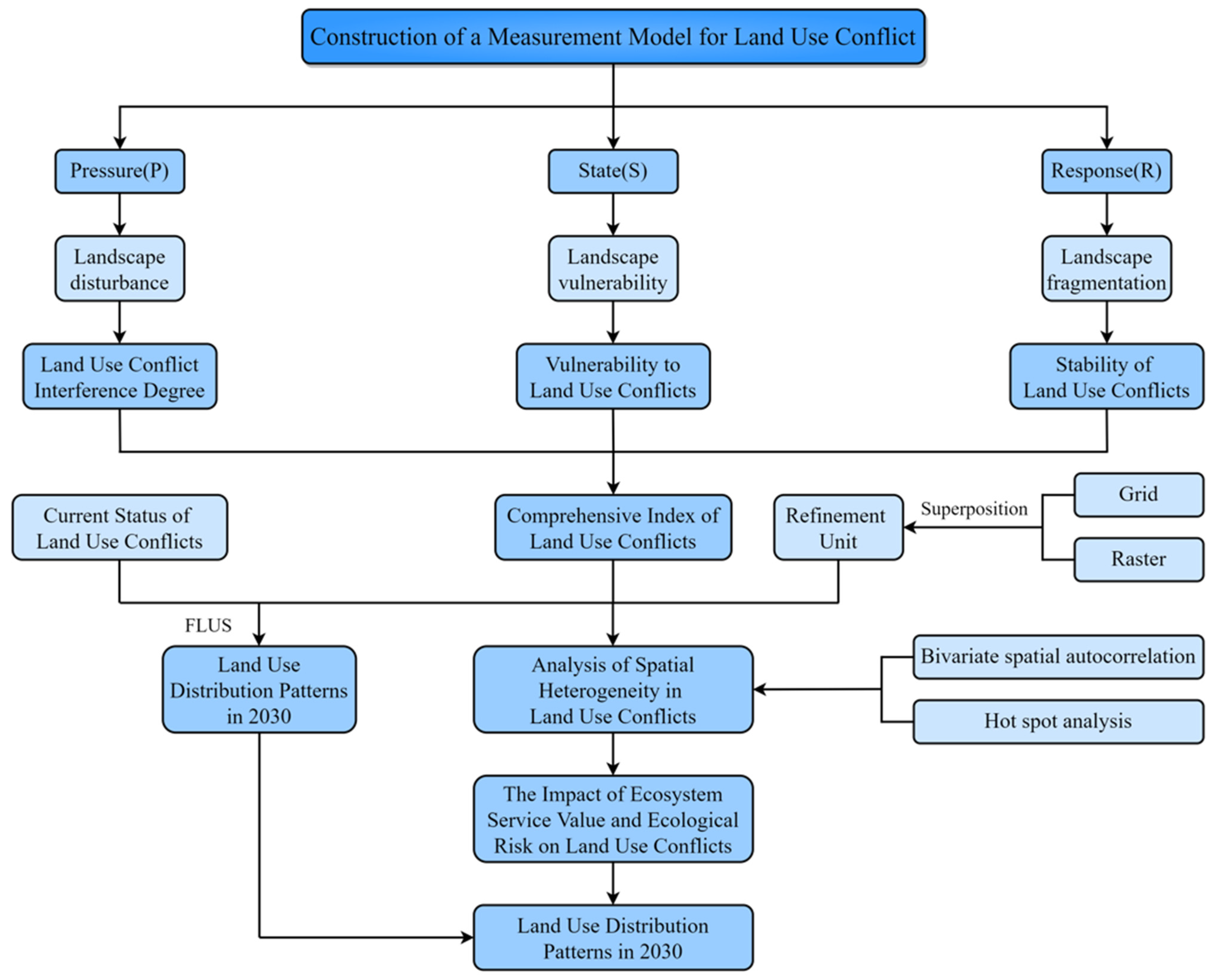
2.3.1. Construction of the Land Use Conflict Measurement Model
2.3.2. Modeling and Forecasting the Spatial Distribution of Land Use Conflicts
2.4. Ecological Risk Assessment System
3. Results
3.1. Spatiotemporal Dynamics of Land Use Conflicts and Their Ecological Implications
3.1.1. Spatiotemporal Dynamics and Patterns of Land Use Conflicts
3.1.2. Analysis of Spatial Heterogeneity in Land Use Conflict Patterns
3.1.3. Responses of Ecological Risks to Land Use Conflict
3.2. Spatiotemporal Prediction and Simulation of Land Use Conflicts
4. Discussion
4.1. Spatiotemporal Patterns of Land Use Conflicts
4.2. Drivers of Spatial Heterogeneity and Temporal Dynamics
4.3. Ecological Implications of Land Use Conflicts
4.4. Implications for Policy and Management
4.5. Methodological Advancements and Future Directions
5. Conclusions
Author Contributions
Funding
Institutional Review Board Statement
Informed Consent Statement
Data Availability Statement
Acknowledgments
Conflicts of Interest
References
- Wang, D.; Wang, M.; Zheng, W.; Song, Y.; Huang, X. A multi-level spatial assessment framework for identifying land use conflict zones. Land Use Policy 2025, 148, 107382. [Google Scholar] [CrossRef]
- Zong, S.; Xu, S.; Huang, J.; Ren, Y.; Song, C. Distribution patterns and driving mechanisms of land use spatial conflicts: Empirical analysis from counties in China. Habitat. Int. 2025, 156, 103268. [Google Scholar] [CrossRef]
- Sanchez, L.M.S.; Schilling, J.; Bossenbroek, L.; Ezzayyat, R.; Berger, E. Drivers of conflict over customary land in the Middle Draa Valley of Morocco. World Dev. 2025, 188, 106872. [Google Scholar] [CrossRef]
- Su, R.; Song, G.; Wang, Q. Identification and Driving Effects of Land Use Conflicts in Mega-City in Northeast China: A Case Study of Shenyang City. Pol. J. Environ. Stud. 2025, 34, 801–813. [Google Scholar] [CrossRef] [PubMed]
- Amare, M.; Abay, K.A.; Berhane, G.; Andam, K.S.; Adeyanju, D. Conflicts, crop choice, and agricultural investments: Empirical evidence from Nigeria. Land Use Policy 2025, 148, 107391. [Google Scholar] [CrossRef]
- Bullock, R.; Lamoureux, B. Understanding “public” framings of private places and psychological ownership in a rural land use conflict. J. Rural. Stud. 2025, 114, 103477. [Google Scholar] [CrossRef]
- Zhu, L.; Wang, C.; Sun, W.; Xing, H.; Feng, C.; Su, Q. Impact of civil war on the land cover in Myanmar. Environ. Monit. Assess. 2025, 197, 130. [Google Scholar] [CrossRef]
- Liu, Y.; Xu, R.; Yang, J.; Xie, X.; Cui, X. Decoding Land Use Conflicts: Spatiotemporal Analysis and Constraint Diagnosis from the Perspectives of Production-Living-Ecological Functions. Land 2024, 13, 2187. [Google Scholar] [CrossRef]
- Wang, G.; Wang, J.; Wang, L.; Zhang, Y.; Zhang, W. Land-Use Conflict Dynamics, Patterns, and Drivers under Rapid Urbanization. Land 2024, 13, 1317. [Google Scholar] [CrossRef]
- Zheng, W.; Guo, B.; Su, H.; Liu, Z. Study on multi-scenarios regulating strategy of land use conflict in urban agglomerations under the perspective of “three-zone space”: A case study of Harbin-Changchun urban agglomerations, China. Front. Environ. Sci. 2024, 11, 1288933. [Google Scholar] [CrossRef]
- Xiao, J.; Dai, J.; Chen, L.; Song, Y. The Identification of Land Use Conflicts and Policy Implications for Donghai County Based on the “Production-Living-Ecological” Functions. Land 2024, 13, 2013. [Google Scholar] [CrossRef]
- Wu, G.; Lin, Y.; Zhao, J.; Chen, Q. Identification of Land Use Conflict Based on Multi-Scenario Simulation-Taking the Central Yunnan Urban Agglomeration as an Example. Sustainability 2024, 16, 10043. [Google Scholar] [CrossRef]
- Zhou, H.; Tang, M.; Huang, J.; Mei, X.; Zhao, H. Driving mechanisms and multi-scenario simulation of land use change based on National Land Survey Data: A case in Jianghan Plain, China. Front. Environ. Sci. 2024, 12, 1422987. [Google Scholar] [CrossRef]
- Xiong, S.; Yang, F.; Zhang, J.; Tang, Y. An integrated model chain for diagnosing and predicting conflicts between production-living-ecological space in lake network regions: A case of the Dongting Lake region, China. Ecol. Indic. 2024, 166, 112237. [Google Scholar] [CrossRef]
- Anderson, R.M.; Charnley, S.; Martin, J.V.; Epstein, K. Large, rugged and remote: The challenge of wolf-livestock coexistence on federal lands in the American West. People Nat. 2024. Early View. Available online: https://besjournals.onlinelibrary.wiley.com/doi/full/10.1002/pan3.10713 (accessed on 1 March 2025). [CrossRef]
- Chang, S.; Wei, Y.; Dai, Z.; Xu, W.; Wang, X.; Duan, J.; Zou, L.; Zhao, G.; Ren, X.; Feng, Y. Landscape ecological risk assessment and its driving factors in the Weihe River basin, China. J. Arid. Land 2024, 16, 603–614. [Google Scholar] [CrossRef]
- Gurmessa, M.M.; Moisa, M.B.; Tesso, G.J.; Erena, M.G. Impacts of land use land cover change on Leopard (Panthera pardus) habitat suitability and its effects on human wildlife conflict in Hirkiso forest, Sibu Sire District, Western Ethiopia. All Earth 2024, 36, 1–24. [Google Scholar] [CrossRef]
- Liao, W.; Hu, X.; Huang, Z.; Wei, M. Identifying the Optimal Scenario for Reducing Land-Use Conflicts in Regional Development. Land 2024, 13, 2234. [Google Scholar] [CrossRef]
- Ma, W.; Li, H.; Lei, S.; Tong, Z.; Wang, N. A novelty modeling approach to eliminate spatial conflicts and ecological barriers in mining areas of a resource-based city. Ecol. Indic. 2024, 169, 112858. [Google Scholar] [CrossRef]
- Bosch, S.; Kienmoser, D. Land use scenarios for the development of a carbon-neutral energy supply—A case study from Southern Germany. Land Use Policy 2024, 142, 107159. [Google Scholar] [CrossRef]
- Chen, X.; Wu, S.; Wu, J. Characteristics and formation mechanism of Land use conflicts in northern Anhui: A Case study of Funan county. Heliyon 2024, 10, e22923. [Google Scholar] [CrossRef] [PubMed]
- Niu, H.; Wang, J.; Jing, Z.; Liu, B. Identification and management of land use conflicts in mining cities: A case study of Shuozhou in China. Resour. Policy 2023, 81, 103301. [Google Scholar] [CrossRef]
- Zhang, B.; Zhai, J.; Zhai, B.; Qu, Y. Understanding the “conflict-coordination” theoretical model of regional land use transitions: Empirical evidence from the interconversion between cropland and rural settlements in the lower yellow river, China. Habitat. Int. 2024, 148, 103072. [Google Scholar] [CrossRef]
- Dong, G.; Sun, Z.; Li, W.; Wang, K.; Yuan, C. Identification of Potential Land Use Conflicts in Shandong Province: A New Framework. Land 2024, 13, 1203. [Google Scholar] [CrossRef]
- Zhou, W.; Fu, X.; Auffrey, C.; Zhang, Y. Determinants of spatiotemporal changes of land use carbon emissions for counties in Shaanxi Province, China. Environ. Sci. Pollut. R. 2024, 31, 56350–56362. [Google Scholar] [CrossRef]
- Cao, J.; Cao, W.; Cao, Y.; Wang, X.; Zhang, Y.; Ma, J. Multi-scenario land use prediction and layout optimization in Nanjing Metropolitan Area based on the PLUS model. J. Geogr. Sci. 2024, 34, 1415–1436. [Google Scholar] [CrossRef]
- Chen, L.; Zhang, A. Identification of land use conflicts and dynamic response analysis of Natural-Social factors in rapidly urbanizing areas- a case study of urban agglomeration in the middle reaches of Yangtze River. Ecol. Indic. 2024, 161, 112009. [Google Scholar] [CrossRef]
- He, Q.; Cai, H.; Chen, L. Concept and Method of Land Use Conflict Identification and Territorial Spatial Zoning Control. Sustainability 2024, 16, 11177. [Google Scholar] [CrossRef]
- Zong, S.; Xu, S.; Jiang, X.; Song, C. Identification and dynamic evolution of land use conflict potentials in China, 2000–2020. Ecol. Indic. 2024, 166, 112340. [Google Scholar] [CrossRef]
- Wu, J.; Wang, C.; He, X.; Zhou, C.; Wang, H. Nonlinear Effects of Land-Use Conflicts in Xinjiang: Critical Thresholds and Implications for Optimal Zoning. Land 2024, 13, 612. [Google Scholar] [CrossRef]
- Fernandes-Tavares, T.; Blanco, J.L.Y.; Pascual, C. Dispossessed lands and land-use change in the Colombian armed conflict: Exploring a link through a regional case study. J. Rural. Stud. 2024, 108, 103303. [Google Scholar] [CrossRef]
- Chen, Y.; Zhang, F.; Lin, J. Projecting Future Land Use Evolution and Its Effect on Spatiotemporal Patterns of Habitat Quality in China. Appl. Sci. 2025, 15, 1042. [Google Scholar] [CrossRef]
- Amani Fard, F.; Riekkinen, K.; Pellikka, H. Evaluating the Effectiveness of Land-Use Policies in Preventing the Risk of Coastal Flooding: Coastal Regions of Helsinki and Espoo. Land 2023, 12, 1631. [Google Scholar] [CrossRef]
- Tseer, T.; Salifu, K.; Yiridomoh, G.Y. Land use practices and farmer-herder conflict in Agogo: Dynamics of traditional authority and resistance. Third World Q. 2024, 45, 1238–1255. [Google Scholar] [CrossRef]
- Wu, G.C.; Torn, M.S.; Williams, J.H. Incorporating land-use requirements and environmental constraints in low-carbon electricity planning for California. Environ. Sci. Technol. 2015, 49, 2013–2021. [Google Scholar] [CrossRef]
- Mudapakati, C.P.; Bandauko, E.; Chaeruka, J.; Arku, G. Peri-urbanisation and land conflicts in Domboshava, Zimbabwe. Land Use Policy 2024, 144, 107222. [Google Scholar] [CrossRef]
- Afrizal; Putra, E.V.; Elida, L. Palm oil expansion, insecure land rights, and land-use conflict: A case of palm oil centre of Riau, Indonesia. Land Use Policy 2024, 146, 107325. [Google Scholar] [CrossRef]
- Lu, Q.; Sun, J.; Xiao, Y.; Zhu, S.; Zhu, G.; Liu, J.; Li, X.; Liu, H. The progression traits of spatial conflicts within the production-living-ecological space among varying geomorphological types of mountain-basin areas in karst regions, China. Ecol. Indic. 2024, 166, 112324. [Google Scholar] [CrossRef]
- Furumo, P.R.; Yu, J.; Hogan, J.A.; Tavares De Carvalho, L.M.; Brito, B.; Lambin, E.F. Land conflicts from overlapping claims in Brazil’s rural environmental registry. Proc. Natl. Acad. Sci. USA 2024, 121, e1887610175. [Google Scholar] [CrossRef]
- Sasmito, S.D.; Sillanpaa, M.; Hayes, M.A.; Bachri, S.; Saragi-Sasmito, M.F.; Sidik, F.; Hanggara, B.B.; Mofu, W.Y.; Rumbiak, V.I.; Hendri; et al. Mangrove blue carbon stocks and dynamics are controlled by hydrogeomorphic settings and land-use change. Glob. Chang. Biol. 2020, 26, 3028–3039. [Google Scholar] [CrossRef]
- Zhang, X.; Fan, H.; Hou, H.; Xu, C.; Sun, L.; Li, Q.; Ren, J. Spatiotemporal evolution and multi-scale coupling effects of land-use carbon emissions and ecological environmental quality. Sci. Total Environ. 2024, 922, 171149. [Google Scholar] [CrossRef] [PubMed]
- Chen, J.; Zhang, L.; Zhao, S.; Zong, H. Assessing Land-Use Conflict Potential and Its Correlation with LULC Based on the Perspective of Multi-Functionality and Landscape Complexity: The Case of Chengdu, China. Land 2023, 12, 742. [Google Scholar] [CrossRef]
- Steward, R.; Chopin, P.; Verburg, P.H. Supporting spatial planning with a novel method based on participatory Bayesian networks: An application in Curaçao. Environ. Sci. Policy 2024, 156, 103733. [Google Scholar] [CrossRef]
- Zhou, D.; Zhao, X.; Li, P.; Jin, F.; Li, S.; Li, H.; Wang, J. Assessing territorial space conflicts in the coastal zone of Wenzhou, China: A land-sea interaction perspective. Sci. Total Environ. 2024, 926, 171826. [Google Scholar] [CrossRef]
- Zhang, C.; Wang, P.; Xiong, P.; Li, C.; Quan, B. Spatial Pattern Simulation of Land Use Based on FLUS Model under Ecological Protection: A Case Study of Hengyang City. Sustainability 2021, 13, 10458. [Google Scholar] [CrossRef]
- Ahmed, A.; Rotich, B.; Czimber, K. Assessment of the environmental impacts of conflict-driven Internally Displaced Persons: A sentinel-2 satellite based analysis of land use/cover changes in the Kas locality, Darfur, Sudan. PLoS ONE 2024, 19, e0304034. [Google Scholar] [CrossRef]
- Yang, R.; Chen, S.; Dong, X.; Wang, K.; He, T.; Chen, H.; Li, X.; Ye, Y.; Xiao, W. Revealing conflict risk between landscape modification and species conservation in the context of climate change. J. Clean. Prod. 2024, 479, 144028. [Google Scholar] [CrossRef]
- Huang, X.; Wu, Z.; Zhu, L.; Li, Y. Accurate identification and trade-off analysis of multifunctional spaces of land in megacities: A case study of Guangzhou city, China. Habitat. Int. 2024, 153, 103209. [Google Scholar] [CrossRef]
- Wang, C.; Wu, J.; Li, M.; Huang, X.; Lei, C.; Wang, H. Evaluation of spatial conflicts of land use and its driving factors in arid and semiarid regions: A case study of Xinjiang, China. Ecol. Indic. 2024, 166, 112483. [Google Scholar] [CrossRef]
- Li, W.; Kang, J.; Wang, Y. Exploring the Coupling Relationship and Driving Factors of Land Use Conflicts and Ecosystem Services Supply-Demand Balances in Different Main Functional Areas, Southwest China. Land Degrad. Dev. 2024, 35, 5237–5253. [Google Scholar] [CrossRef]
- Basheer, M.; Elagib, N.A. Armed conflict as a catalyst for increasing flood risk. Environ. Res. Lett. 2024, 19, 104034. [Google Scholar] [CrossRef]
- Kiesecker, J.M.; Evans, J.S.; Oakleaf, J.R.; Dropuljic, K.Z.; Vejnovic, I.; Rosslowe, C.; Cremona, E.; Bhattacharjee, A.L.; Nagaraju, S.K.; Ortiz, A.; et al. Land use and Europe’s renewable energy transition: Identifying low-conflict areas for wind and solar development. Front. Environ. Sci. 2024, 12, 1355508. [Google Scholar] [CrossRef]
- Wilhelm, E.H. Settlement growth and military conflict in early colonial New England 1620–1700. Eur. J. Law Econ. 2024, 57, 435–464. [Google Scholar] [CrossRef]
- Wang, L.J.; Dong, X.F.; Liu, X.G. Spatio-temporal characteristics of coupling coordination between the quality of population urbanization and land urbanization: The case of 12 central cities in Gansu Province, China. Ying Yong Sheng Tai Xue Bao 2016, 27, 3335–3343. [Google Scholar]
- Syaban, A.S.N.; Appiah-Opoku, S. Unveiling the Complexities of Land Use Transition in Indonesia’s New Capital City IKN Nusantara: A Multidimensional Conflict Analysis. Land 2024, 13, 606. [Google Scholar] [CrossRef]











| Year | Conflict-Free | Mild Conflict | Moderate Conflict | High Conflict | Heavy Conflict |
|---|---|---|---|---|---|
| 1980 | 0.85 | 0.88 | 0.87 | 0.86 | 0.91 |
| 1990 | 0.91 | 0.87 | 0.96 | 0.85 | 0.85 |
| 2000 | 0.88 | 0.90 | 0.84 | 0.96 | 0.86 |
| 2010 | 0.85 | 0.92 | 0.88 | 0.88 | 0.89 |
| 2020 | 0.92 | 0.85 | 0.86 | 0.87 | 0.87 |
| Year | Fitting Model | Nugget (C0) | Still (C0 + C) | Nugget/Still C0/C0 + C | Range (A0) | Coefficient of Determination (R2) | Residual RSS/10−7 |
|---|---|---|---|---|---|---|---|
| 1980 | Gauss | 0.0011 | 0.0037 | 0.2972 | 1345 | 0.8234 | 8.3421 |
| 1990 | Gauss | 0.0013 | 0.0053 | 0.2452 | 1457 | 0.8345 | 7.6421 |
| 2000 | Exponential | 0.0021 | 0.0058 | 0.3620 | 2109 | 0.9024 | 5.4534 |
| 2010 | Gauss | 0.0023 | 0.0061 | 0.3770 | 2345 | 0.9213 | 4.1758 |
| 2020 | Gauss | 0.0034 | 0.0073 | 0.4657 | 1597 | 0.8345 | 2.1896 |
Disclaimer/Publisher’s Note: The statements, opinions and data contained in all publications are solely those of the individual author(s) and contributor(s) and not of MDPI and/or the editor(s). MDPI and/or the editor(s) disclaim responsibility for any injury to people or property resulting from any ideas, methods, instructions or products referred to in the content. |
© 2025 by the authors. Licensee MDPI, Basel, Switzerland. This article is an open access article distributed under the terms and conditions of the Creative Commons Attribution (CC BY) license (https://creativecommons.org/licenses/by/4.0/).
Share and Cite
Liu, Q.; Li, Y. Examining the Spatiotemporal Evolution of Land Use Conflicts from an Ecological Security Perspective: A Case Study of Tianshui City, China. Sustainability 2025, 17, 2253. https://doi.org/10.3390/su17052253
Liu Q, Li Y. Examining the Spatiotemporal Evolution of Land Use Conflicts from an Ecological Security Perspective: A Case Study of Tianshui City, China. Sustainability. 2025; 17(5):2253. https://doi.org/10.3390/su17052253
Chicago/Turabian StyleLiu, Qiang, and Yifei Li. 2025. "Examining the Spatiotemporal Evolution of Land Use Conflicts from an Ecological Security Perspective: A Case Study of Tianshui City, China" Sustainability 17, no. 5: 2253. https://doi.org/10.3390/su17052253
APA StyleLiu, Q., & Li, Y. (2025). Examining the Spatiotemporal Evolution of Land Use Conflicts from an Ecological Security Perspective: A Case Study of Tianshui City, China. Sustainability, 17(5), 2253. https://doi.org/10.3390/su17052253
