Towards More Water-Efficient Agriculture: A Study on the Impact of China’s Water Resource Tax on Agricultural Water Use Efficiency
Abstract
1. Introduction
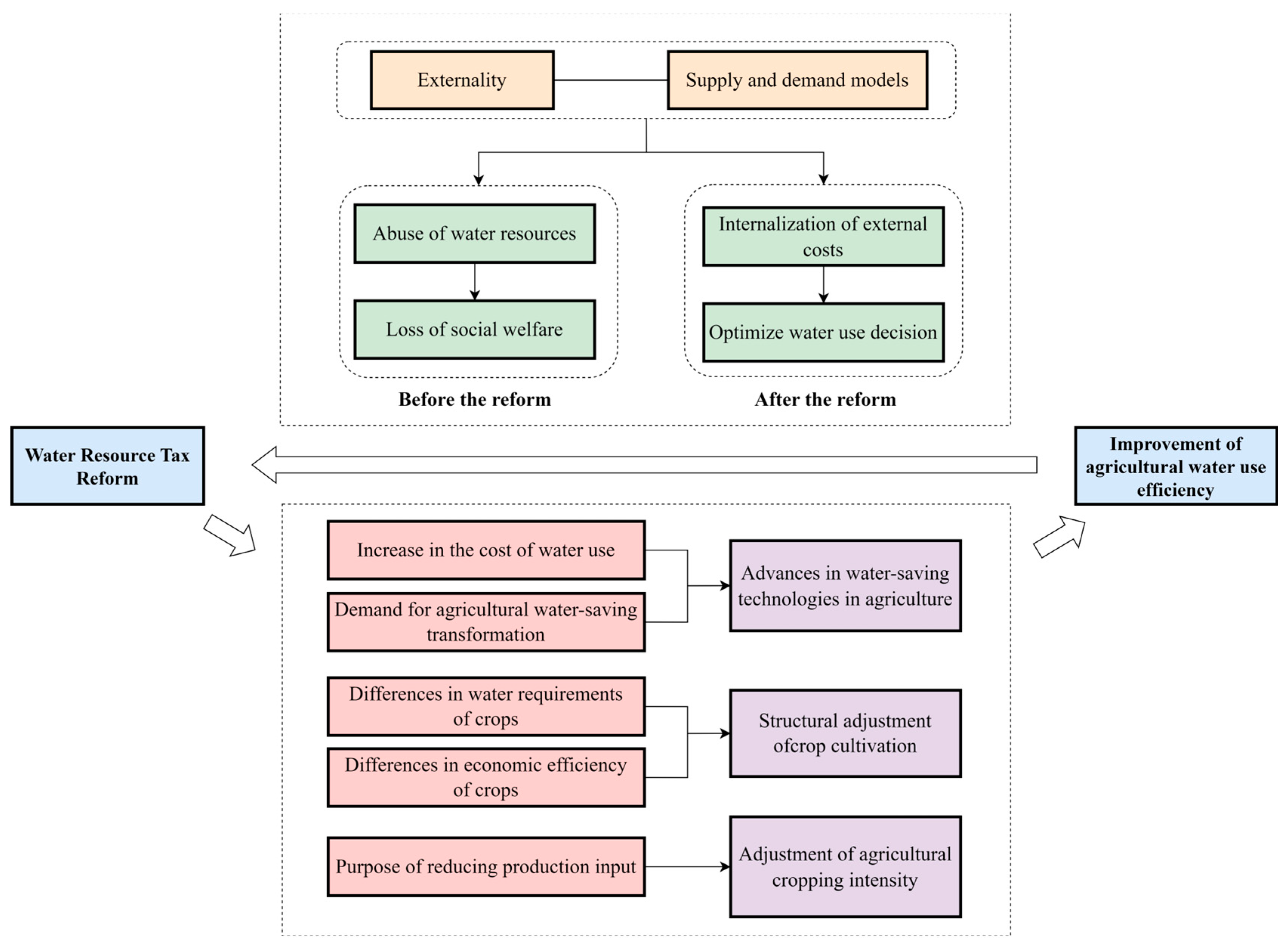
2. Theoretical Analysis and Policy Mechanisms
2.1. Theoretical Analysis

2.2. Policy Mechanisms
2.2.1. Advances in Water-Saving Technologies in Agriculture
2.2.2. Crop Cultivation Structural Adjustment
2.2.3. Agricultural Cropping Intensity Adjustment
3. Materials and Methods
3.1. Model Setting
3.1.1. Difference-in-Differences (DID) Model
3.1.2. Mediation Effects Model
3.2. Variables Design
3.2.1. Explained Variables
3.2.2. Explanatory Variables
3.2.3. Control Variables
3.2.4. Mechanism Variables
3.3. Sample Selection and Data Sources
4. Results and Discussions
4.1. Benchmark Regression Results
4.2. Parallel Trend Test
4.3. Placebo Test
4.4. Mechanism Tests
4.5. Heterogeneity Tests
5. Discussion
5.1. Water Resource Tax Reforms’ Ecological and Environmental Synergies
5.2. Water Tax Policies’ Agro-Economic Synergies
6. Conclusions and Policy Recommendations
6.1. Conclusions
6.2. Policy Recommendations
6.3. Limitations and Further Research
Author Contributions
Funding
Institutional Review Board Statement
Informed Consent Statement
Data Availability Statement
Conflicts of Interest
References
- Feng, Y.; Cheng, J.; Deng, Y. Study on agricultural water resource utilization efficiency under the constraint of carbon emission and water pollution. Environ. Res. 2024, 253, 119142. [Google Scholar] [CrossRef] [PubMed]
- Andrea, A.; Timothy, M.; Felipe, F. Water taxation strategies for the natural gas sector in North America: Facing a rising water crisis. Energy 2023, 279, 127994. [Google Scholar] [CrossRef]
- Llop, M. Economic impact of alternative water policy scenarios in the Spanish production system: An input–output analysis. Ecol. Econ. 2008, 68, 288–294. [Google Scholar] [CrossRef]
- Kilimani, N.; Heerden, J.; Bohlmann, H. Water taxation and the double dividend hypothesis. Water Resour. Econ. 2015, 10, 68–91. [Google Scholar] [CrossRef]
- Ørum, J.E.; Boesen, M.V.; Jovanovic, Z.; Pedersen, S.M. Farmers’ incentives to save water with new irrigation systems and water taxation—A case study of Serbian potato production. Agric. Water Manag. 2010, 98, 465–471. [Google Scholar] [CrossRef]
- Wu, Z.; McKay, J.; Hemphill, E. Roles of Levies for Sustainable Domestic Water Consumption. Water Resour. Manag. 2010, 25, 929–940. [Google Scholar] [CrossRef]
- Shen, D.J.; Ruan, B.Q.; Zhang, Z.C. On taxation of water resources. J. Hydraul. Eng. 2002, 1, 109–110. [Google Scholar] [CrossRef][Green Version]
- Peng, D.; Liu, X. Evaluating the impact of water resource fee-to-tax reform pilot on total factor water utilization efficiency: Empirical evidence from Hebei Province, China. Desalin. Water Treat. 2023, 316, 701–711. [Google Scholar] [CrossRef]
- Tian, G.L.; Wu, Z.; Hu, Y.C. Calculation of optimal tax rate of water resources and analysis of social welfare based on CGE model: A case study in Hebei Province, China. Water Policy 2020, 23, 96–113. [Google Scholar] [CrossRef]
- Qian, S. Ripples of change: Assessing the impact of water resource tax reform pilot on the green growth of China’s coastal cities. J. Sea Res. 2024, 198, 102479. [Google Scholar] [CrossRef]
- Xu, L.; Li, Z.; Fang, J.; He, Z.; Zhang, X. Can the water resources tax promote the water-saving innovation performance of high water consumption companies?—Empirical analysis from the pilot provinces in China. J. Clean. Prod. 2024, 451, 141888. [Google Scholar] [CrossRef]
- Zhang, Y.; Xia, F.; Zhang, B. Can raising environmental tax reduce industrial water pollution? Firm-level evidence from China. Environ. Impact Assess. Rev. 2023, 101, 107155. [Google Scholar] [CrossRef]
- Li, J.; Ding, T.; Liang, L. Does Water Resource Fee to Tax Policy Help Reduce Water Pollution in China? Water Econ. Policy 2023, 10, 2350007. [Google Scholar] [CrossRef]
- Lan, M.; Muge, M.; Heyan, T. Does the water resource ‘fee to tax’ policy alleviate water poverty? Evidence from a quasi-natural experiment. Water Supply 2022, 22, 8465–8482. [Google Scholar] [CrossRef]
- Rui, Z.C.; Yuan, Y.; Xu, X. Analysis of the Fee-to-Tax Reform on Water Resources in China. Front. Energy Res. 2021, 9, 452592. [Google Scholar] [CrossRef]
- Kang, L.; Lv, J.; Zhang, H. Can the Water Resource Fee-to-Tax Reform Promote the “Three-Wheel Drive” of Corporate Green Energy-Saving Innovations? Quasi-Natural Experimental Evidence from China. Energies 2024, 17, 2866. [Google Scholar] [CrossRef]
- Zhao, K.; Yao, P.; Liu, J. The Impact of Water Resource Tax on the Sustainable Development in Water-Intensive Industries: Evidence from Listed Companies. Sustainability 2024, 16, 912. [Google Scholar] [CrossRef]
- Støstad, N.M.; Cowell, F. Inequality as an externality: Consequences for tax design. J. Public Econ. 2024, 235, 105139. [Google Scholar] [CrossRef]
- Dai, Z.; Wang, Q.; Jiang, J.; Lu, Y. Influence of university agricultural technology extension on efficient and sustainable agriculture. Sci. Rep. 2024, 14, 4874. [Google Scholar] [CrossRef]
- Wang, L.; Muniba; Lakner, Z.; Popp, J. The Impact of Water Resources Tax Policy on Water Saving Behavior. Water 2023, 15, 916. [Google Scholar] [CrossRef]
- He, L.Y.; Chen, K.X. Can China’s “Tax-for-Fee” Reform Improve Water Performance–Evidence from Hebei Province. Sustainability 2021, 13, 13854. [Google Scholar] [CrossRef]
- Lyu, H.; Ma, C.; Arash, F. Central environmental protection inspection, green technology innovation and carbon intensity of industrial enterprises—Empirical research based on multi-period differences-in-differences model. Energy 2024, 307, 132649. [Google Scholar] [CrossRef]
- Chen, S.; Xiao, Y.; Zhang, Z. Resource regulation and green innovation: Evidence from China’s water rights trading policy. Environ. Res. 2024, 258, 119443. [Google Scholar] [CrossRef] [PubMed]
- Yu, T.; Mao, S. Does the establishment of China’s national innovation demonstration zone for sustainable development enhance urban sustainable competitiveness?—Policy effects assessment based on multi-period difference-in-differences models. J. Environ. Manag. 2024, 372, 123439. [Google Scholar] [CrossRef]
- Pan, J.; Peng, J.; Yang, X.; Xuan, S. Does water rights trading promote resources utilisation efficiency and green growth? Evidence from China’s resources trading policy. Resour. Policy 2023, 86, 104235. [Google Scholar] [CrossRef]
- Su, Y.; Cheng, Z. The impact of water resource taxes on total factor water efficiency. Water Policy 2023, 25, 200–217. [Google Scholar] [CrossRef]
- Yang, T.; Zhu, Y.; Li, Y.; Zhou, B. Achieving win-win policy outcomes for water resource management and economic development: The experience of Chinese cities. Sustain. Prod. Consum. 2021, 27, 873–888. [Google Scholar] [CrossRef]
- Mu, L.; Zhang, X.; Cheng, S.; Song, P. The effectiveness of a water resource tax policy in improving water-use efficiency: A quasi-natural experiment-based approach. Water Policy 2022, 24, 899–922. [Google Scholar] [CrossRef]
- Gardner, G.; Sampson, G.S. Groundwater quality vs. groundwater quantity. Combining information on irrigator concerns with past water use and cropping behavior. Water Resour. Econ. 2024, 47, 100246. [Google Scholar] [CrossRef]
- Chen, S.; Wang, X.; Yao, S. National water-saving city and its impact on agricultural total factor productivity: A case study of nine provinces along the Yellow River, China. J. Clean. Prod. 2023, 417, 138019. [Google Scholar] [CrossRef]
- Lancia, M.; Yao, Y.; Andrews, C.B.; Wang, X.; Kuang, X.; Ni, J.; Gorelick, S.M.; Scanlon, B.R.; Wang, Y.; Zheng, C. The China groundwater crisis: A mechanistic analysis with implications for global sustainability. Sustain. Horiz. 2022, 4, 100042. [Google Scholar] [CrossRef]
- Valero, G.L.; Pajares, M.E.; Sánchez, R.M.I. The Tax Burden on Wastewater and the Protection of Water Ecosystems in EU Countries. Sustainability 2018, 10, 212. [Google Scholar] [CrossRef]
- Zhang, J.; Liu, L.; Xie, Y.; Ji, L.; Meng, H.; Zhang, Y.; Li, Z.; Li, P.; Shi, Y.; Guo, H. Revealing the impact of a water-economy nexus-based joint tax management policy on the environ-economic system: An advanced exploration of double dividend strategies and multi-scale response mechanisms. J. Clean. Prod. 2022, 377, 134470. [Google Scholar] [CrossRef]
- Li, B.; Tian, G.; Wu, X.; Xu, S. Evaluation of Water Resources Tax Policy in China Pilot Areas Based on Three-Stage DEA Model. Open J. Bus. Manag. 2023, 12, 90–107. [Google Scholar] [CrossRef]
- Liu, C.Y. Can water resource tax reform improve the environmental performance of enterprises? evidence from China’s high water-consuming enterprises. Front. Environ. Sci. 2023, 11, 1155237. [Google Scholar] [CrossRef]
- Wang, Y.; Hu, J.; Qin, P.Q. Water–energy nexus: The coupling effects of water and energy policy applied in China based on a computable general equilibrium model. J. Clean. Prod. 2023, 423, 138647. [Google Scholar] [CrossRef]
- Wang, S.; Li, W.; Zhang, Y.; Song, M.; Chen, X.; Cui, L. The impact of a natural resource protection policy on economic development: Based on a policy evaluation of China’s coal resource tax reform. Energy Policy 2024, 192, 114213. [Google Scholar] [CrossRef]
- Xu, Q. Water Resource Tax Reform to Build Resource-saving Society. J. Coast. Res. 2020, 115, 506–509. [Google Scholar] [CrossRef]
- Zhang, Y.; Hassan, T.S.; Khan, S. Towards achieving status of green economy in OECD countries: Articulating the role of nuclear energy, greenfield investment and environmental taxation. Nucl. Eng. Technol. 2024, 56, 4494–4501. [Google Scholar] [CrossRef]
- Luo, T.; Tian, G.; Li, J.; Han, X. A Comprehensive Analysis of China’s Water Resources Tax Reform. Sustainability 2024, 16, 2162. [Google Scholar] [CrossRef]



| Variables | Sample | Mean | Standard Deviation |
|---|---|---|---|
| 372 | 0.039 | 0.029 | |
| 372 | 0.164 | 0.371 | |
| AW | 372 | 6397 | 23,365 |
| PG | 372 | 58,446 | 30,606 |
| PP | 372 | 0.088 | 0.054 |
| AA | 372 | 4473 | 2906 |
| PO | 372 | 4283 | 3426 |
| CI | 372 | 0.275 | 0.307 |
| PT1 | 372 | 0.275 | 0.177 |
| PT2 | 372 | 0.188 | 0.191 |
| AP | 372 | 0.017 | 0.081 |
| (1) | (2) | (3) | (4) | (5) | |
|---|---|---|---|---|---|
| Variables | CI | PT1 | PT2 | AP | |
| −0.005 *** | 0.007 | −0.032 *** | −0.029 *** | 0.023 * | |
| (0.001) | (0.024) | (0.010) | (0.006) | (0.013) | |
| Controls | YES | YES | YES | YES | YES |
| Observations | 372 | 372 | 372 | 372 | 372 |
| R-squared | 0.963 | 0.939 | 0.737 | 0.991 | 0.737 |
| Year fixed effect | YES | YES | YES | YES | YES |
| City fixed effect | YES | YES | YES | YES | YES |
| (1) | (2) | (3) | (4) | |
|---|---|---|---|---|
| Variables | ||||
| −0.005 *** | −0.003 *** | −0.003 *** | −0.005 *** | |
| (0.001) | (0.001) | (0.001) | (0.001) | |
| CI | 0.024 *** | — | — | — |
| (0.004) | ||||
| PT1 | — | 0.052 *** | — | — |
| (0.011) | ||||
| PT2 | — | — | 0.079 *** | — |
| (0.009) | ||||
| AP | — | — | — | −0.015 ** |
| (0.006) | ||||
| Controls | YES | YES | YES | YES |
| Observations | 372 | 372 | 372 | 372 |
| R-squared | 0.970 | 0.969 | 0.969 | 0.964 |
| Year fixed effect | YES | YES | YES | YES |
| City fixed effect | YES | YES | YES | YES |
| Water Resource Endowment | Economic Development Level | |||
|---|---|---|---|---|
| Abundant | Deficit | Developed | Underdeveloped | |
| Variables | ||||
| −0.002 | −0.005 *** | −0.008 *** | −0.002 | |
| (0.003) | (0.001) | (0.002) | (0.002) | |
| Controls | YES | YES | YES | YES |
| Constant | 0.057 *** | 0.074 *** | 0.069 ** | 0.055 |
| (0.014) | (0.011) | (0.027) | (0.037) | |
| Observations | 185 | 184 | 183 | 183 |
| R-squared | 0.966 | 0.978 | 0.969 | 0.982 |
| Year fixed effect | YES | YES | YES | YES |
| City fixed effect | YES | YES | YES | YES |
| (1) | (2) | |
|---|---|---|
| Variables | ||
| −0.069 *** | 0.021 | |
| (0.021) | (0.016) | |
| Controls | YES | YES |
| Constant | 0.144 ** | −0.044 |
| (0.065) | (0.088) | |
| Observations | 371 | 371 |
| R-squared | 0.979 | 0.328 |
| Year fixed effect | YES | YES |
| City fixed effect | YES | YES |
Disclaimer/Publisher’s Note: The statements, opinions and data contained in all publications are solely those of the individual author(s) and contributor(s) and not of MDPI and/or the editor(s). MDPI and/or the editor(s) disclaim responsibility for any injury to people or property resulting from any ideas, methods, instructions or products referred to in the content. |
© 2025 by the authors. Licensee MDPI, Basel, Switzerland. This article is an open access article distributed under the terms and conditions of the Creative Commons Attribution (CC BY) license (https://creativecommons.org/licenses/by/4.0/).
Share and Cite
Lu, X.; Ke, X.; Ma, Y.; Jiang, M. Towards More Water-Efficient Agriculture: A Study on the Impact of China’s Water Resource Tax on Agricultural Water Use Efficiency. Sustainability 2025, 17, 2121. https://doi.org/10.3390/su17052121
Lu X, Ke X, Ma Y, Jiang M. Towards More Water-Efficient Agriculture: A Study on the Impact of China’s Water Resource Tax on Agricultural Water Use Efficiency. Sustainability. 2025; 17(5):2121. https://doi.org/10.3390/su17052121
Chicago/Turabian StyleLu, Xun, Xinyue Ke, Yixuan Ma, and Mingdong Jiang. 2025. "Towards More Water-Efficient Agriculture: A Study on the Impact of China’s Water Resource Tax on Agricultural Water Use Efficiency" Sustainability 17, no. 5: 2121. https://doi.org/10.3390/su17052121
APA StyleLu, X., Ke, X., Ma, Y., & Jiang, M. (2025). Towards More Water-Efficient Agriculture: A Study on the Impact of China’s Water Resource Tax on Agricultural Water Use Efficiency. Sustainability, 17(5), 2121. https://doi.org/10.3390/su17052121

