Application of Remote Sensing for the Evaluation of the Forest Ecosystem Functions and Tourism Services
Abstract
1. Introduction
2. Theoretical Background
2.1. Legal Basis and Functions of Forest Ecosystems
2.2. Remote Sensing Technologies for Forest Analyses
2.3. Tourism in the Forest Areas in Poland
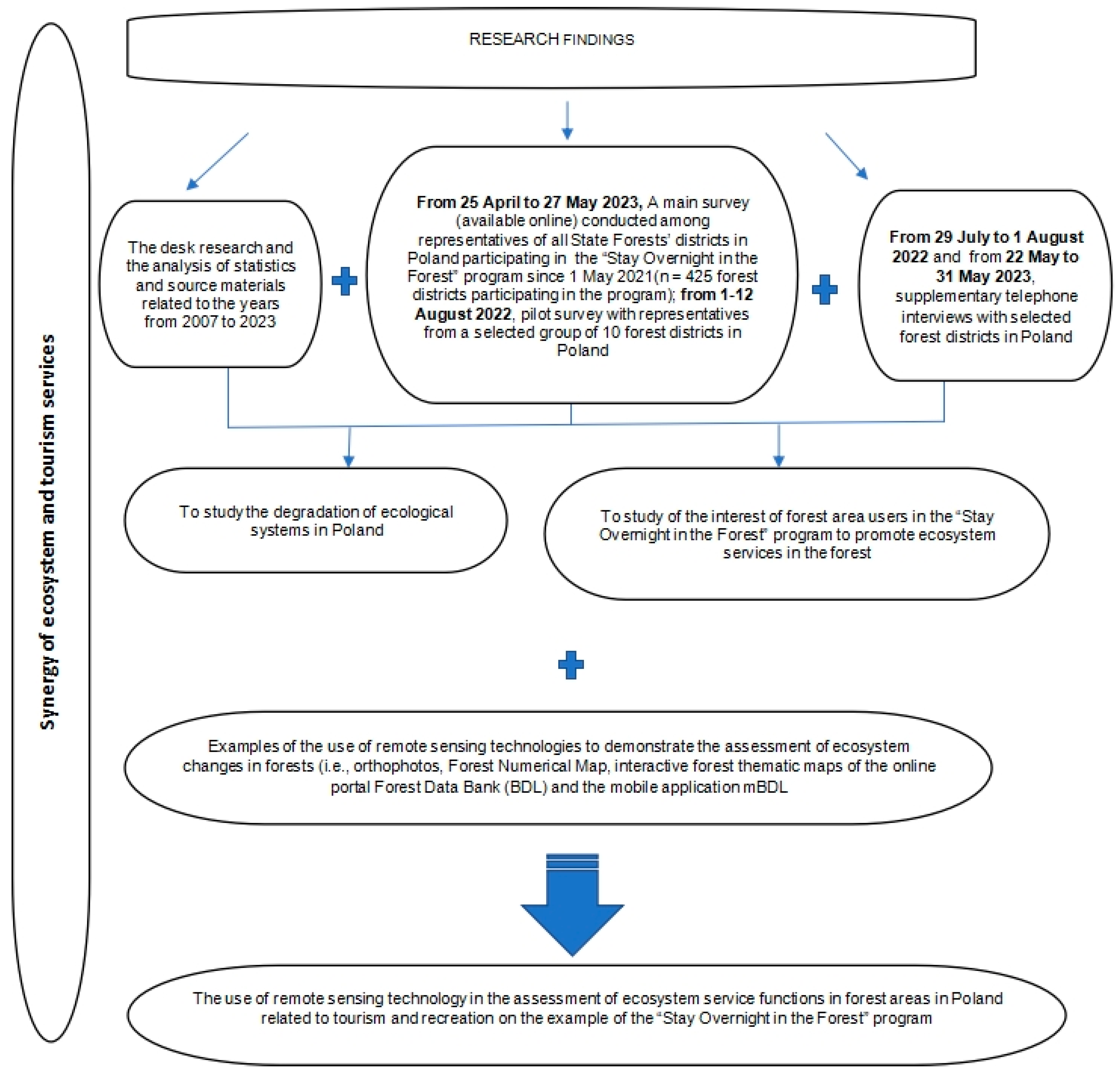
3. Materials and Methods
3.1. Source Data and Methodology
- -
- Fragments of the Numerical Forest Map (ver. 3.10.4) with selected thematic layers as map products of GIS program [50];
- -
- -
- Orthophotos generated from the publicly available Geoportal.gov.pl service [56].
3.2. Study Area
4. Results and Discussion
4.1. The Use of Remote Sensing to Evaluate the Degradation of Ecological Systems in Poland
4.2. Synergy of Ecosystem and Tourism Services on the Example of the “Stay Overnight in the Forest” Program
4.3. Tourists’ Interest in the “Stay Overnight in the Forest” Program
5. Conclusions
- -
- Remote sensing is a very good source of information for assessing changes in forest ecosystems; nowadays, both orthophotos and satellite images are more readily available than back in the early 20th century. This is due to the widespread availability of geoservers on the Internet and the posting there of data from a great many aerial and satellite sensors. The main advantage of digital orthophotos in forestry is the determination of the boundaries of forest complexes and stands.
- -
- Remote sensing and photogrammetry should continue to be used in many departments of forestry management, such as the protection of forest ecosystems, forest use and management, forest inventory, and hunting.
- -
- The “Stay Overnight in the Forest” program concerns dispersed camping in the forest areas and is a contemporary example of building good relations and trust between the State Forests and the society as part of the promotion of the social role of the forest, especially the tourist and leisure function of forests in Poland.
- -
- The level of interest of forest users in the “Stay Overnight in the Forest” program in forest districts according to the division into Regional Directorates of State Forests (RDSF) in the suburb of cities of various sizes, including large agglomerations with over 100,000 inhabitants and outside their neighborhood (e.g., the areas of Promotional Forest Complexes)), are also considered a key factor in this regard.
Author Contributions
Funding
Institutional Review Board Statement
Informed Consent Statement
Data Availability Statement
Acknowledgments
Conflicts of Interest
References
- Aznar-Sánchez, J.A.; Belmonte-Ureña, L.J.; López-Serrano, M.J.; Velasco-Muñoz, J.F. Forest ecosystem services: An analysis of worldwide research. Forests 2018, 9, 453. [Google Scholar] [CrossRef]
- Tian, L.; Tao, Y.; Fu, W.; Li, T.; Ren, F.; Li, M. Dynamic simulation of land use/cover change and assessment of forest ecosystem carbon storage under climate change scenarios in Guangdong Province, China. Remote Sens. 2022, 14, 2330. [Google Scholar] [CrossRef]
- Gougeon, F.A. Towards Semi-Automatic Forest Inventories Using Individual Tree Crown (ITC) Recognition; Technology Transfer Note; Forestry Research Applications, Pacific Forestry Centre, Canadian Forest Service: Victoria, BC, Canada, 2000; 22; pp. 1–6. Available online: https://publications.gc.ca/collections/Collection/Fo29-47-22-2000E.pdf (accessed on 8 April 2024).
- Dickson, E.; Franklin, S.E.; Moskal, L.M. Monitoring of Forest Biodiversity Using Remote Sensing: Forest Stand (High Spatial Resolution) Protocol and Examples; Alberta Biodiversity Monitoring Institute: Edmonton, AB, Canada, 1999; pp. 1–26. Available online: https://abmi.ca/home/publications/51-100/95 (accessed on 8 April 2024).
- Quattrochi, D.A.; Wentz, E.A.; Siu-Ngan Lam, N.; Emerson Ch, W. (Eds.) Integrating Scale in Remote Sensing and GIS; CRC Press: New York, NY USA, 2017; pp. 1–440. Available online: https://books.google.pl/books?hl=pl&lr=&id=bRcNDgAAQBAJ&oi=fnd&pg=PP1&dq=Quattochi+and+all+2017&ots=YgTzF4KNIe&sig=S2ccOGkJaqcwgu8UlLVqHJxUJE8&redir_esc=y#v=onepage&q&f=false (accessed on 8 April 2024).
- Andersen, H.E.; Reutebuch, S.E.; Schreuder, G.F. Automated individual tree measurement through morphological analysis of Lidar-based Canopy Surface Model. In Proceedings of the 1st International Precision Forestry Cooperative Symposium, Seattle, WA, USA, 17–20 June 2001; pp. 11–22. [Google Scholar]
- Leckie, D.G.; Gougeon, F.A.; Walsworth, N.; Paradine, D. Stand delineation and composition estimation using semi-automated individual tree crown analysis. Remote Sens. Environ. 2003, 85, 355–369. Available online: https://www.sciencedirect.com/science/article/abs/pii/S0034425703000130?via%3Dihub (accessed on 24 February 2025). [CrossRef]
- Forrester, D.I.; Bauhus, J. A review of processes behind diversity—Productivity relationships in forests. Curr. For. Rep. 2016, 2, 45–61. Available online: https://link.springer.com/article/10.1007/s40725-016-0031-2 (accessed on 8 April 2024). [CrossRef]
- Ren, S.; Yang, Q.; Liu, H.; Shen, G.; Zheng, Z.; Zhou, S.; Liang, M.; Zhou, Z.; Wang, X. The driving factors of subtropical mature forest productivity: Stand structure matters. Forests 2021, 12, 998. [Google Scholar] [CrossRef]
- Ivanova, N.; Fomin, V.; Kusbach, A. Experience of forest ecological classification in assessment of vegetation dynamics. Sustainability 2022, 14, 3384. [Google Scholar] [CrossRef]
- Paluš, H.; Krahulcová, M.; Parobek, J. Assessment of forest certification as a tool to support forest ecosystem services. Forests 2021, 12, 300. [Google Scholar] [CrossRef]
- Gonia, A.; Jezierska-Thöle, A. Sustainable Tourism in Cities—Nature Reserves as a ‘New’ City Space for Nature-Based Tourism. Sustainability 2022, 14, 1581. [Google Scholar] [CrossRef]
- Häyhä, T.; Franzese, P.P.; Paletto, A.; Fath, B.D. Assessing, valuing, and mapping ecosystem services in Alpine forests. Ecosyst. Serv. 2015, 14, 12–23. [Google Scholar] [CrossRef]
- Kangas, A.; Astrup, R.; Breidenbach, J.; Fridman, J.; Gobakken, T.; Korhonen, K.T.; Nord-Larsen, T.; Næsset, E.; Olsson, H. Remote sensing and forest inventories in Nordic countries—Roadmap for the future. Scand. J. For. Res. 2018, 33, 397–412. [Google Scholar] [CrossRef]
- Costanza, R.; d’Arge, R.; de Groot, R.; Farber, S.; Grasso, M.; Hannon, B.; Limburg, K.; Naeem, S.; O’Neill, R.V.; Paruelo, J.; et al. The value of the world’s ecosystem services and natural capital. Ecol. Econ. 1998, 387, 3–15. [Google Scholar] [CrossRef]
- Leckie, D.G.; Gougeon, F.A.; Sturrock, R.N.; Paradine, D. Detection and assessment of trees with Phellinus weirii (laminated root rot) using high resolution multi-spectral imagery. Can. J. Remote Sens. 2004, 25, 793–818. [Google Scholar] [CrossRef]
- State of Europe’s Forests 2020, Ministerial Conference on the Protection of Forests in Europe—FOREST EUROPE Liaison Unit Bratislava, Slovak Republic. 2020, pp. 1–392. Available online: https://foresteurope.org/wp-content/uploads/2016/08/SoEF_2020.pdf (accessed on 24 February 2025).
- Willis, K.S. Remote sensing change detection for ecological monitoring in United States protected areas. Biol. Conserv. 2015, 182, 233–242. [Google Scholar] [CrossRef]
- Ninan, K.N.; Inoue, M. Valuing forest ecosystem services: What we know and what we don’t. Ecol. Econ. 2013, 93, 137–149. [Google Scholar] [CrossRef]
- Gössling, S. Ecotourism: A means to safeguard biodiversity and ecosystem functions? Ecol. Econ. 1999, 29, 303–320. [Google Scholar] [CrossRef]
- Jezierska-Thöle, A.; Gwiaździńska-Goraj, M.; Dudzińska, M. Environmental, Social, and Economic Aspects of the Green Economy in Polish Rural Areas—A Spatial Analysis. Energies 2022, 15, 3332. [Google Scholar] [CrossRef]
- Kozłowska-Adamczak, M.; Essing-Jelonkiewicz, P.; Jezierska-Thöle, A. Leveraging Information and Communication Technologies in Forest Ecotourism: A Case Study from Poland. Sustainability 2024, 16, 56. [Google Scholar] [CrossRef]
- Daily, G.C.; Matson, P.A. Ecosystem services: From theory to implementation. Proc. Natl. Acad. Sci. USA 2008, 105, 9455–9456. [Google Scholar] [CrossRef] [PubMed]
- MEA (Millennium Ecosystem Assessment). Ecosystems and Human Well-Being: Biodiversity Synthesis; World Resources Institute: Washington, DC, USA, 2005; pp. 1–137. Available online: https://www.millenniumassessment.org/en/Synthesis.html (accessed on 8 April 2024).
- TEEB (The Economics of Ecosystems and Biodiversity). Interim Report. 2010. European Communities. Available online: http://ec.europa.eu/environment/nature/biodiversity/economics/pdf/teeb_report.pdf (accessed on 8 April 2024).
- Solon, J. “Ecosystem Services” concept and its application in landscape-ecological studies. Probl. Ekol. Kraj. 2008, 21, 25–44. [Google Scholar]
- Mizgajski, A.; Bernaciak, A.; Kronenberg, J.; Roo-Zielińska, E.; Solon, J.; Śleszyński, J. Development of the ecosystem services approach in Poland. Econ. Environ. 2014, 4, 10–19. [Google Scholar]
- Mapping and Assessment of Ecosystems and Their Services. An analytical Framework for Ecosystem Assessments Under Action 5 of the EU Biodiversity Strategy to 2020. Discussion Paper—Final, April 2013 European Commision. Available online: https://publications.jrc.ec.europa.eu/repository/handle/JRC81328 (accessed on 8 April 2024).
- Kałamucka, W. Ecosystem services for tourism on the example of the Transboundary Biosphere Reserve Roztocze. Stud. Mater. CEPLw Rogowie 2017, 45, 90–96. [Google Scholar]
- Józefecka, M. European Union Forestry Strategy and Prospects for Further Development of Forest Tourism. Stud. Mater. Cent. Edukac. Przyr.-Leśnej 2011, 4, 329–332. [Google Scholar]
- Szujecki, A. Leśne Kompleksy Promocyjne—Polska Koncepcja Tworzenia i Wdrażania Leśnictwa Wielofunkcyjnego; Oficyna Wydawnicza FOREST: Warszawa, Poland, 2013; pp. 1–247. [Google Scholar]
- Forest Act of September 28, 1991 (Journal of Laws of 2023, Item 1356, as Amended). Available online: https://isap.sejm.gov.pl/isap.nsf/download.xsp/WDU19911010444/U/D19910444Lj.pdf (accessed on 8 April 2024).
- The National Environmental Policy 2030, 2019, Annex to the Resolution No. 67 of the Council of Ministers of 16 July 2019 (Item 794), Ministry of Climate, Warsaw, Poland. Available online: https://bip.mos.gov.pl/strategie-plany-programy/polityka-ekologiczna-panstwa/polityka-ekologiczna-panstwa-2030-strategia-rozwoju-w-obszarze-srodowiska-i-gospodarki-wodnej/ (accessed on 8 April 2024).
- Available online: https://www.lasy.gov.pl/pl/informacje/aktualnosci/polityka-ekologiczna-panstwa-2030 (accessed on 8 April 2024).
- Płotkowski, L.; Zając, S. Opracowanie Modelu Wielofunkcyjnej Gospodarki Leśnej w Regionie Rolniczym; Instytut Badawczy Leśnictwa Zakład Ekonomiki i Polityki Leśnej: Warszawa, Poland, 2004. [Google Scholar]
- Gołos, P. The economics of recreation and tourism in Polish forests. Leśne Pr. Badaw. (For. Res. Pap.) 2011, 72, 241–251. [Google Scholar] [CrossRef][Green Version]
- Bartczak, A.; Lindhejm, H.; Navrud, S.; Zandersen, M.; Żylicz, T. Valuing forest recreation on the national level in a transition economy: The case of Poland. For. Policy Econ. 2008, 10, 467–472. [Google Scholar] [CrossRef]
- McHarg, I.L. Design with Nature; Doubleday/Natural History Press: New York, NY, USA, 1969; pp. 1–197. [Google Scholar]
- Gwiaździńska-Goraj, M.; Jezierska-Thole, A. Functional Changes of the Rural Areas in Poland. Case Study: Warmińsko-Mazurskie Voivodeship. J. Settl. Spat. Plan. 2013, 4, 53–58. Available online: https://geografie.ubbcluj.ro/ccau/jssp/arhiva_1_2013/06JSSP012013.pdf (accessed on 8 April 2024).
- Śleszyński, P. Expected traffic speed in Poland using Corine land cover, SRTM-3 and detailed population places data. J. Maps 2013, 11, 245–254. [Google Scholar] [CrossRef]
- Werner, P. Introduction to Geographical Information Systems; Wydawnictwo UW: Warszawa, Poland, 1992. [Google Scholar]
- Gaździcki, J. Leksykon Geomatyczny—Lexicon of Geomatics; Polskie Towarzystwo Informacji Przestrzennej: Warszawa, Poland, 2002; pp. 1–78. [Google Scholar]
- Sitek, Z. Fotogrametria Ogólna i Inżynieryjna; Państwowe Przedsiębiorstwo Wydawnictw Kartograficznych im. Eugeniusza Romera: Warszawa-Wrocław, Poland, 1992; pp. 1–751. [Google Scholar]
- Okła, K. Możliwości wykorzystania teledetekcji i fotogrametrii w Lasach Państwowych. In Geomatyka w Lasach Państwowych cz. I—Podstawy; Okła, K., Ed.; Centrum Informacyjne Lasów Państwowych, Generalna Dyrekcja Lasów Państwowych: Warszawa, Poland, 2010; pp. 419–436. Available online: https://www.geomatyka.lasy.gov.pl/media/geomatyka/Geomatyka_w_LP_cz_I.pdf (accessed on 30 April 2024).
- Olenderek, H.; Okła, K. System Informacji Przestrzennej w Leśnictwie, Konferencja Naukowo-Techniczna Polskiego Towarzystwa Informacji Przestrzennej, Zegrze, (12–14 June 2000). Available online: https://www.geomatyka.lasy.gov.pl/documents/25999395/0/4.3.1_konferencje+poza-3-PTIP-1.pdf/ (accessed on 30 April 2024).
- Zajączkowski, G.; Grzegorzewicz, T.; Wiśniewska, E. Metodyka pozyskiwania informacji teledetekcyjnej z ortofotomapy z użyciem programów stosowanych w Lasach Państwowych. In Geomatyka w Lasach Państwowych cz. II—Poradnik Praktyczny; Okła, K., Ed.; Centrum Informacyjne Lasów Państwowych, Generalna Dyrekcja Lasów Państwowych: Warszawa, Poland, 2013; pp. 168–176. Available online: https://www.geomatyka.lasy.gov.pl/documents (accessed on 8 April 2024).
- The Home Page of the State Forests. Available online: https://www.lasy.gov.pl/pl (accessed on 10 April 2024).
- Adamczyk, J. A digital forest map in tourism development of forest areas. Pol. Tow. Inf. Przestrz.—Rocz. Geomatyki 2012, 10, 7–19. [Google Scholar]
- Available online: https://www.arcanagis.pl/leman-srodowisko-wspierajace-tworzenie-map-lesnych/ (accessed on 8 April 2024).
- LMN—Forest Numerical Map Program (ver. 3.10.4)—Closed Spatial Information System (Digital Forest Map System) of the State Forests in Poland; General Directorate of the State Forests in Poland: Warsaw, Poland, 2024.
- mBDL Application (ver. 1.19.3)—Forest Management and Forest Surveying Office’s App. Available online: https://play.google.com/store/apps/details?id=pl.gov.lasy.bdl&pcampaignid=web_share (accessed on 9 May 2024).
- Forest Tourist Guide Website (“Czas w las”). Available online: http://www.czaswlas.pl/ (accessed on 10 April 2024).
- Fronczak, K. Leśne Kompleksy Promocyjne—Las w Dziewiętnastu Odsłonach; Centrum Informacyjne Lasów Państwowych: Warszawa, Poland, 2007; pp. 1–308. [Google Scholar]
- Cieszewska, A.; Giedych, R. The development of tourism infrastructure concept of the Forest Promotional Complex Warsaw Forests—project’s assumptions. Stud. Mater. CEPL Rogowie 2011, 13, 317–322. [Google Scholar]
- Forest Data Bank (Bank Danych o Lasach). Available online: https://www.bdl.lasy.gov.pl/portal/ (accessed on 20 March 2024).
- “Geoportal.gov.pl—Website”. Available online: https://www.geoportal.gov.pl/ (accessed on 15 February 2024).
- Available online: https://mapy.geoportal.gov.pl/imap/Imgp_2.html?gpmap=gp0 (accessed on 15 February 2024).
- Available online: https://www.lasy.gov.pl/pl/informacje/aktualnosci/najwieksza-taka-kleska-w-historii-polskich-lasow (accessed on 20 February 2024).
- Frankfort-Nachmias, C.; Nachmias, D. Research Methods in Social Sciences (Metody Badawcze w Naukach Społecznych); ZYSK i S-KA Wydawnictwo: Poznań, Poland, 2001; pp. 1–615. [Google Scholar]
- Runge, J. Metody Badań w Geografii Społeczno-Ekonomicznej, Element Metodologii, Wybrane Narzędzia Badawcze, Wyd; Uniwersytetu Śląskiego: Katowice, Poland, 2006; pp. 21–26. [Google Scholar]
- Decyzja nr 155 Dyrektora Generalnego Lasów Państwowych z dn. 21.10.2019 r. w sprawie uruchomienia pilotażu udostępnienia obszarów leśnych celem uprawiania aktywności typu bushcraft i surwiwal oraz wprowadzenia wzoru regulaminu korzystania z tych miejsc. Available online: https://www.lasy.gov.pl/pl/publikacje/biuletyn-informacyjny-lasow-panstwowych/2019/bilp-12-2019-r.pdf (accessed on 28 February 2024).
- Decyzja nr 107 Dyrektora Generalnego Lasów Państwowych z dnia 25.09.2020 r. w sprawie zmiany Decyzji nr 155 z dnia 21.10.2019 r. w sprawie uruchomienia pilotażu udostępnienia obszarów leśnych celem uprawiania aktywności typu bushcraft i surwiwal oraz wprowadzenia wzoru regulaminu korzystania z tych miejsc. Available online: https://www.lasy.gov.pl/pl/publikacje/biuletyn-informacyjny-lasow-panstwowych/2020/bilp-11-2020-r.pdf (accessed on 28 February 2024).
- Decyzja nr 12 Dyrektora Generalnego Lasów Państwowych z dnia 15.02.2021 r. w sprawie uruchomienia programu “Zanocuj w lesie” oraz wzoru regulaminów korzystania z tych miejsc. Available online: https://www.lasy.gov.pl/pl/publikacje/biuletyn-informacyjny-lasow-panstwowych/2021/bilp-3-2021.pdf (accessed on 28 February 2024).
- Decyzja nr 46 Dyrektora Generalnego Lasów Państwowych z dnia 9.06.2022 r. w sprawie zmiany Decyzji nr 12 Dyrektora Generalnego Lasów Państwowych z dnia 15.02.2021 r. w sprawie uruchomienia programu „Zanocuj w lesie” oraz wzoru regulaminów korzystania z tych miejsc. Available online: https://www.gov.pl/web/dglp/zarzadzenia-i-decyzje (accessed on 28 February 2024).
- Szostakowska, M.; Jeleń, M. Ewaluacja Programu “Zanocuj w lesie” Lasów Państwowych—Raport Końcowy; Ośrodek Ewaluacji Lasów Sp. z o.o.: Warszawa, Poland, 2022; pp. 1–52. Available online: https://www.lasy.gov.pl/pl/informacje/publikacje/informacje-statystyczne-i-raporty (accessed on 28 February 2024).
- Available online: https://www.lasy.gov.pl/turystyka/program-zanocuj-w-lesie/mapa-obszarow-objetych-programem-zanocuj-w-lesie (accessed on 20 March 2024).
- Available online: https://bydgoszcz.torun.lasy.gov.pl/ochrona-lasu (accessed on 15 February 2024).
- Chrzanowski, T.; Stopiński, M. Lasy Kujawsko-Pomorskie; Regionalna Dyrekcja Lasów Państwowych w Toruniu: Toruń, Poland, 2019; pp. 1–64. [Google Scholar]
- Okła, K. Leksykon terminów geomatycznych stosowanych w Lasach Państwowych. In Geomatyka w Lasach Państwowych cz. II—Poradnik Praktyczny; Okła, K., Ed.; Centrum Informacyjne Lasów Państwowych, Generalna Dyrekcja Lasów Państwowych: Warszawa, Poland, 2013. Available online: https://www.geomatyka.lasy.gov.pl/documents/25999395/0/Geomatyka+w+LP+cz.+II_ (accessed on 8 April 2024).
- Available online: https://www.lasy.gov.pl/pl/nasze-lasy/lesne-kompleksy-promocyjne (accessed on 2 March 2024).
- Regulation of the Minister of Health of March 20, 2020 on the Declaration of an Epidemic in the Territory of the Republic of Poland (Rozporządzenie Ministra Zdrowia z 20.03.2020 r. w sprawie ogłoszenia na obszarze Rzeczpospolitej Polskiej stanu epidemii)—Journal of Laws of 2020, Item 491, as Amended. Available online: https://www.gov.pl/web/rpa/rozporzadzenie-ministra-zdrowia-z-dnia-20-marca-2020-r-w-sprawie-ogloszenia-na-obszarze-rzeczypospolitej-polskiej-stanu-epidemii (accessed on 28 February 2023).
- Available online: https://www.lasy.gov.pl/pl/informacje/aktualnosci/wiecej-miejsc-dostepnych-w-ramach-201ezanocuj-w-lesie201d (accessed on 20 February 2024).
- Konieczny, A.A.; Gołos, P.; Sikora, A.T. Threats to the forest ecosystem and visitors in forest areas in the opinion of tourist in the Krynki Forest District. Sylwan 2020, 164, 25–31. [Google Scholar]
- Available online: https://www.lasy.gov.pl/pl/turystyka/program-zanocuj-w-lesie (accessed on 20 February 2024).
- “Portal Krajna.pl”-Web Portal. Available online: https://krajna.pl/miejsce/wzgorze-wilhelma/ (accessed on 28 February 2024).
- Schetar, D.; Kšthe, F. Bayerischer Wald: Lust auf Natur; DuMont Reiseverlag: Ostfildern, Germany, 2011; pp. 1–119. [Google Scholar]
- Bell, S.; Simpson, M.; Tyrväinen, L.; Sievänen, T.; Pröbstl, U. (Eds.) European Forest Recreation and Tourism: A Handbook; Taylor & Francis: London, UK, 2009. [Google Scholar] [CrossRef]
- Gaveau, D.L.; Hill, R.A. Quatifying canopy height underestimation by laser pulse penetration in smallfootprint airborne laser scanning data. Can. J. Remote Sens. 2003, 29, 650–657. [Google Scholar] [CrossRef]
- Fridman, J.; Holm, S.; Nilsson, M.; Nilsson, P.; Ringvall, A.H.; Ståhl, G. Adapting national forest inventories to changing requirements—The case of the Swedish national forest inventory at the turn of the 20th century. Silva Fenn. 2014, 48, 1–29. [Google Scholar] [CrossRef]
- Brandt, J.S.; Buckley, R.C. A global systematic review of empirical evidence of ecotourism impacts on forests in biodiversity hotspots. Curr. Opin. Environ. Sustain. 2018, 32, 112–118. [Google Scholar] [CrossRef]
- Bhuiyan, M.A.H.; Siwar, C.; Ismail, S.M.; Islam, R. Ecotourism development in recreational forest areas. Am. J. Appl. Sci. 2011, 8, 1116–1121. [Google Scholar] [CrossRef]
- Chiabai, A.; Travisi, C.M.; Markandya, A.; Ding, H.; Nunes, P.A.L.D. Economic Assessment of Forest Ecosystem Services Losses: Cost of Policy Inaction. Environ. Resour. Econ. 2011, 50, 405–445. [Google Scholar] [CrossRef]
- Dudek, T. Status and future of recreational use of forests in the opinion of employees of the State Forests NFH. Sylwan 2017, 161, 247–253. [Google Scholar] [CrossRef]
- Słupska, A.; Zawadzka, A. Assessment of multifunctional forest management in Poland compared to selected European Union countries. Agron. Sci. 2022, 77, 33–48. [Google Scholar] [CrossRef]
- Cesaro, L.; Gatto, P.; Pettenella, D. (Eds.) The Multifunctional Role of—Policies, Methods and Case Studies; European Forest Institute: Joensuu, Finland, 2008; pp. 1–380. Available online: https://efi.int/sites/default/files/files/publication-bank/2018/proc55_net.pdf (accessed on 28 February 2024).

















| The Type of Remote Sensing Material Used | Source | Examples |
|---|---|---|
| The orthophoto map | The geoportal—polish open service with satellite images, orthophotos or topographic data | ![]() |
| The Forest Numerical Map (i.e., Digital Forest Map Ver. 3.10.4) | (a) With forestry and infrastructure layer, including tourist linear objects and nature conservation objects combined with orthophoto map | ![]() |
| (b) With a forestry and infrastructure layer combined with an economic forest map | ![]() | |
| The aerial photo | The National Forest Archive resources | ![]() |
| The interactive maps (i.e., forest thematic maps; predefined raster backgrounds, e.g., topographic maps or aerial/satellite orthophoto maps, as well as maps from external WMS services) | The Forest Data Bank (BDL) and mobile application of the Forest Data Bank (mBDL ver. 1.19.3) for smartphones, iPads and iPhones | ![]() |
| Group of Factors | Origin of the Factors | The Main Factor in the Emergence of Threats in the Forest Ecosystem | Effects of Damage to Forest Ecosystems |
|---|---|---|---|
| Biotic threats | Formed as a result of living organisms | pathogenic/parasitic fungi | attacking tree seeds and seedlings in forest nurseries, attacking forest crops and tree stands growing onformer agricultural land |
| excessive density of deer and rodents | eating of fresh tree shoots, damage to trunks and trampling of forest crops and young forests | ||
| excess of harmful insects feeding both on the surface of trees and in their crowns, as well as under the bark | gradations of harmful insects driving trees to sickness and even death | ||
| Abiotic threats | Formed as a result of the influence of inanimate factors | hurricanes, snowfall, snow, frost, drought, floods | effects depending on the type and severity of the phenomenon; those of a disaster nature (with a catastrophic dimension) often cover large areas of forest areas, requiring the long-term involvement of foresters in eliminating damage and rebuilding the forest |
| Anthropogenic threats | Formed as a result of human activity | air pollution and water contamination due to the emission of harmful dust and gases into the atmosphere by industry and transportation space | anthropogenic stress (so-called distress) causes ecosystem instability, generally reduces species diversity, and inhibits or reverses the development of forest succession, reduce the productivity and growth of forest stands by up to 30%. Increasing the weakening of the tree stand |
| fires * | fire starting, including failure by tourists to follow the basic rules of using fire in the forest and its immediate vicinity, intentional arson, leaving flammable garbage (e.g., glass bottles, etc.) | ||
| destruction of soil cover | intentional destruction of litter and undergrowth, e.g., by digging up shrubs or moss, etc. loosen the soil cover with quads | ||
| garbage | formation of illegal garbage dumps, incorrect (wrong) behavior of tourists related to throwing away garbage while staying and resting in the forest | ||
| tourist and recreational use of the forest | incorrect (wrong) behavior of tourists and residents of suburbs of cities staying within the range of forest areas |
Disclaimer/Publisher’s Note: The statements, opinions and data contained in all publications are solely those of the individual author(s) and contributor(s) and not of MDPI and/or the editor(s). MDPI and/or the editor(s) disclaim responsibility for any injury to people or property resulting from any ideas, methods, instructions or products referred to in the content. |
© 2025 by the authors. Licensee MDPI, Basel, Switzerland. This article is an open access article distributed under the terms and conditions of the Creative Commons Attribution (CC BY) license (https://creativecommons.org/licenses/by/4.0/).
Share and Cite
Kozłowska-Adamczak, M.; Jezierska-Thöle, A.; Essing-Jelonkiewicz, P. Application of Remote Sensing for the Evaluation of the Forest Ecosystem Functions and Tourism Services. Sustainability 2025, 17, 2060. https://doi.org/10.3390/su17052060
Kozłowska-Adamczak M, Jezierska-Thöle A, Essing-Jelonkiewicz P. Application of Remote Sensing for the Evaluation of the Forest Ecosystem Functions and Tourism Services. Sustainability. 2025; 17(5):2060. https://doi.org/10.3390/su17052060
Chicago/Turabian StyleKozłowska-Adamczak, Monika, Aleksandra Jezierska-Thöle, and Patrycja Essing-Jelonkiewicz. 2025. "Application of Remote Sensing for the Evaluation of the Forest Ecosystem Functions and Tourism Services" Sustainability 17, no. 5: 2060. https://doi.org/10.3390/su17052060
APA StyleKozłowska-Adamczak, M., Jezierska-Thöle, A., & Essing-Jelonkiewicz, P. (2025). Application of Remote Sensing for the Evaluation of the Forest Ecosystem Functions and Tourism Services. Sustainability, 17(5), 2060. https://doi.org/10.3390/su17052060






