A Multi-Criteria Forest Fire Danger Assessment System on GIS Using Literature-Based Model and Analytical Hierarchy Process Model for Mediterranean Coast of Manavgat, Türkiye
Abstract
1. Introduction
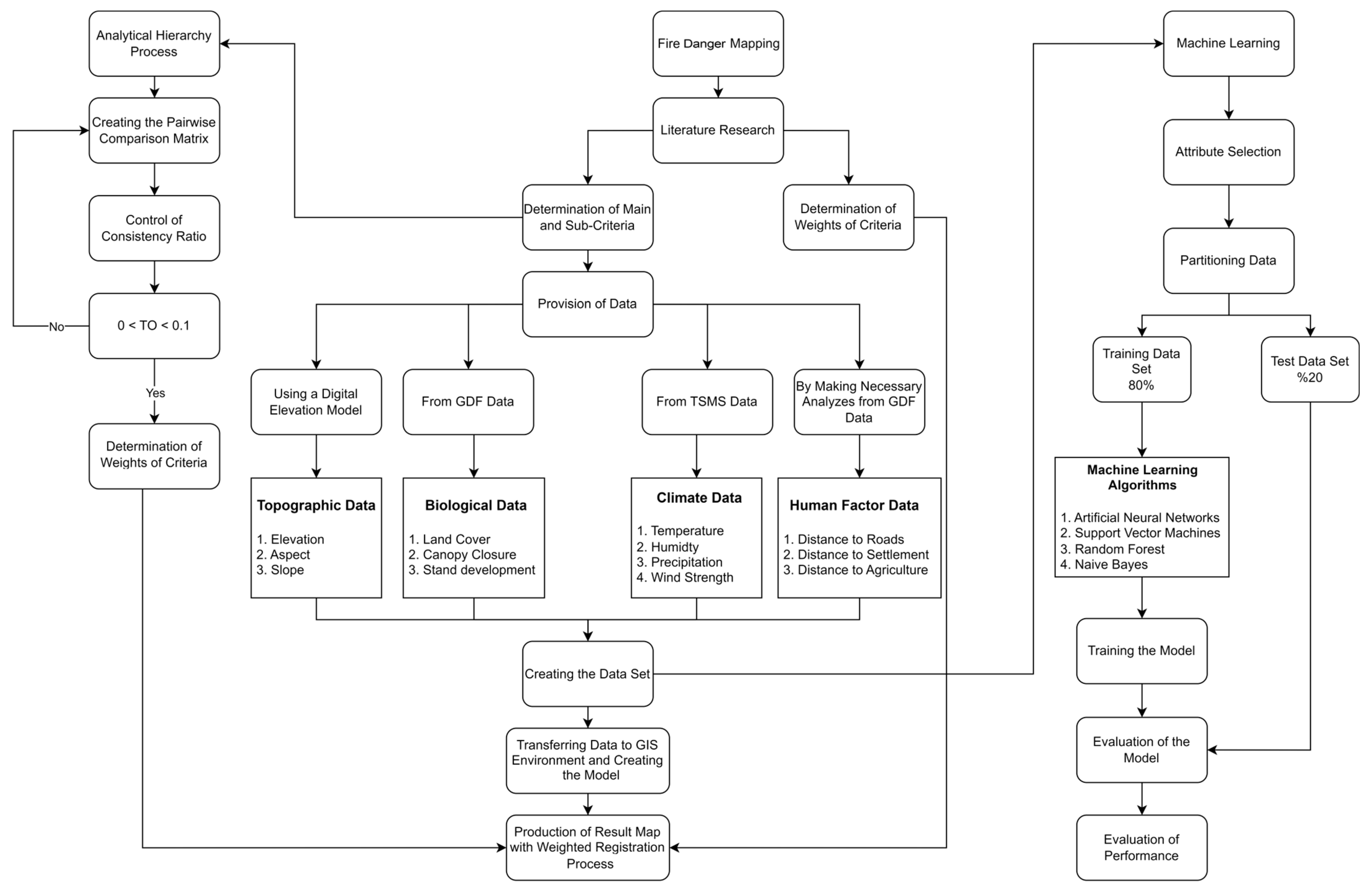
2. Materials and Methods
2.1. Study Area
2.2. Data Sources
2.3. Historical Forest Fire Data
2.4. Selection of Forest Fire-Causing Criteria
2.4.1. Topographic Data
2.4.2. Biological Data
2.4.3. Meteorological Data
2.4.4. Human-Derived Data
2.5. Methods
2.5.1. Literature-Based Model
| Source | E1 | A2 | S3 | LC4 | CC5 | SD6 | T7 | H8 | WS9 | P10 | DtR11 | DtS12 | DtA13 |
|---|---|---|---|---|---|---|---|---|---|---|---|---|---|
| [58] | 2.34 | 3.20 | 13.47 | 6.59 | 26.98 | 37.97 | 9.45 | ||||||
| [16] | 19.05 | 27.38 | 39.29 | 5.95 | 8.33 | ||||||||
| [9] | 9.68 | 16.13 | 32.26 | 16.13 | 19.35 | 3.23 | 3.23 | ||||||
| [11] | 7.14 | 11.90 | 23.81 | 23.81 | 23.81 | 4.76 | 2.38 | 2.38 | |||||
| [59] | 5.78 | 2.46 | 1.01 | 17.30 | 2.69 | 7.94 | 4.87 | 1.07 | 1.87 | 38.30 | 11.68 | 5.04 | |
| [60] | 10.61 | 7.58 | 12.12 | 12.12 | 12.12 | 10.61 | 6.06 | 4.55 | 9.09 | 6.06 | 9.09 | ||
| [61] | 8.33 | 25.00 | 16.67 | 33.33 | 8.33 | 8.33 | |||||||
| [62] | 10.45 | 4.54 | 1.97 | 16.31 | 6.14 | 1.75 | 7.41 | 2.46 | 22.58 | 4.96 | 21.41 | ||
| [63] | 12.87 | 18.81 | 27.72 | 18.81 | 21.78 | ||||||||
| [32] | 3.27 | 10.67 | 8.75 | 20.61 | 7.91 | 9.05 | 5.74 | 3.40 | 2.16 | 11.09 | 9.76 | 7.59 | |
| [64] | 21.74 | 21.74 | 30.43 | 13.04 | 13.04 | ||||||||
| [17] | 15.00 | 7.50 | 11.25 | 21.25 | 35.00 | 10.00 | |||||||
| [65] | 21.74 | 21.74 | 30.43 | 13.04 | 13.04 | ||||||||
| [66] | 10.26 | 17.95 | 20.51 | 23.08 | 15.38 | 12.82 | |||||||
| [67] | 1.53 | 6.91 | 2.65 | 29.59 | 14.80 | 19.02 | 9.12 | 6.86 | 9.51 | ||||
| [13] | 16.67 | 16.67 | 8.89 | 6.67 | 6.67 | 22.22 | 22.22 | ||||||
| [68] | 21.74 | 21.74 | 30.43 | 13.04 | 13.04 | ||||||||
| [52] | 11.70 | 11.70 | 11.70 | 16.37 | 16.37 | 16.37 | 5.26 | 5.26 | 5.26 | ||||
| [5] | 21.74 | 21.74 | 30.43 | 13.04 | 13.04 | ||||||||
| [69] | 5.76 | 8.08 | 6.65 | 6.06 | 5.81 | 7.80 | 7.00 | 7.97 | 6.63 | 14.28 | 12.34 | 11.61 | |
| [54] | 1.87 | 9.39 | 5.62 | 35.68 | 47.44 | ||||||||
| [55] | 17.65 | 58.82 | 11.76 | 11.76 | |||||||||
| [70] | 0.10 | 48.82 | 2.46 | 28.90 | 19.69 | 0.01 | 0.01 | 0.02 | |||||
| [53] | 2.67 | 12.10 | 2.38 | 19.63 | 5.48 | 35.16 | 16.13 | 6.44 | |||||
| Our Study (Wgi) | 8.54 | 7.80 | 3.83 | 14.84 | 7.99 | 8.01 | 7.13 | 9.62 | 4.21 | 10.67 | 7.11 | 5.71 | 4.56 |
2.5.2. Analytical Hierarchy Process (AHP) Model
2.5.3. GIS-Based Model Development
2.5.4. Validation of Fire Danger Models Using Machine Learning (ML)
3. Results
3.1. Literature-Based Model Results
- Very low danger: 34 ha (0.1%) with no fires recorded;
- Low danger: 3002 ha (8.3%) with 5 fires recorded;
- Normal danger: 17,529 ha (48.5%) with 45 fires;
- High danger: 15,232 ha (42.2%) with 66 fires;
- Very high danger: 321 ha (0.9%) with 1 fire;
3.2. AHP Model Results
- Very low danger: 1505 ha (4.2%) with one recorded fire;
- Low danger: 8243 ha (22.8%) with 17 fires;
- Normal danger: 15,027 ha (41.6%) with 49 fires;
- High danger: 9127 ha (25.3%) with 35 fires;
- Very high danger: 2217 ha (6.1%) with 15 fires;
- The percentage danger ratios were calculated as 4%, 12%, 20%, 23%, and 41%.
3.3. Evaluation of Literature-Based Model and AHP Model Results Together
- Some 1391 hectares of land classified as very low danger in AHP was classified as low danger according to the literature.
- Some 6687 hectares of land classified as low danger in AHP was classified as normal danger according to the literature.
- Some 5505 hectares of land is classified as normal danger in AHP was classified as high danger according to the literature.
3.4. Validation of FoFiDAS System Classification Results with ML
4. Discussion
- Some 1391 hectares of land classified as “very low danger” by the AHP model was categorized as “low danger” by the literature-based model.
- Some 5505 hectares classified “normal danger” by the AHP model was labeled “high danger” by the literature-based model.
- Expand the geographical scope of the system to cover diverse terrains and climatic conditions.
- Increase the number of meteorological stations to provide more accurate real-time data.
- Explore the application of advanced machine learning techniques to enhance prediction capabilities.
5. Conclusions
Author Contributions
Funding
Institutional Review Board Statement
Informed Consent Statement
Data Availability Statement
Acknowledgments
Conflicts of Interest
References
- Muhammad, A.; Khloud, K.A.; Salma, A.S.; Samar, O.A.; Mashael, E.A.; Maram, A.A.; Maryam, A. Role of Machine Learning Algorithms in Forest Fire Management: A Literature Review. J. Robot. Autom. 2021, 5, 212–226. [Google Scholar] [CrossRef]
- Li, S.; Lu, S.; Wang, J.; Chen, Z.; Zhang, Y.; Duan, J.; Liu, P.; Wang, X.; Guo, J. Responses of Physiological, Morphological and Anatomical Traits to Abiotic Stress in Woody Plants. Forests 2023, 14, 1784. [Google Scholar] [CrossRef]
- Jing, X.; Li, X.; Zhang, D.; Liu, W.; Zhang, W.; Zhang, Z. Forecast Zoning of Forest Fire Occurrence: A Case Study in Southern China. Forests 2024, 15, 265. [Google Scholar] [CrossRef]
- Food and Agriculture Organization. Global Forest Resources Assessment 2020; FAO: Rome, Italy, 2020. [Google Scholar]
- Erten, E.; Kurgun, V.; Musaoglu, N. Forest Fire Risk Zone Mapping from Satellite Imagery and GIS: A Case Study. In Proceedings of the XXth Congress of the International Society for Photogrammetry and Remote Sensing, Istanbul, Turkey, 12–23 July 2004; pp. 222–230. [Google Scholar]
- Huang, J.; Zhou, J.; Yang, H.; Liu, Y.; Liu, H. A Small-Target Forest Fire Smoke Detection Model Based on Deformable Transformer for End-to-End Object Detection. Forests 2023, 14, 162. [Google Scholar] [CrossRef]
- Shi, C.; Zhang, F. A Forest Fire Susceptibility Modeling Approach Based on Integration Machine Learning Algorithm. Forests 2023, 14, 1506. [Google Scholar] [CrossRef]
- Atun, R.; Kalkan, K.; Gürsoy, Ö. Determining The Forest Fire Risk with Sentinel 2 Images. Turk. J. Geosci. 2020, 1, 22–26. [Google Scholar]
- Çolak, E.; Sunar, F. Evaluation of Forest Fire Risk in the Mediterranean Turkish Forests: A Case Study of Menderes Region, Izmir. Int. J. Disaster Risk Reduct. 2020, 45, 101479. [Google Scholar] [CrossRef]
- Zainalabden, T.I.A. Comparison Of Forest Fire Risk Maps Created By Multi-Criteria Decision Analysis with Realized Forest Fires (Manavgat Example). Master’s Thesis, Çankırı Karatekin University Institute of Social Sciences, Çankırı, Turkey, 2022. (In Turkish). [Google Scholar]
- Sivrikaya, F.; Sağlam, B.; Akay, A.; Bozali, N. Evaluation of Forest Fire Risk with GIS. Pol. J. Environ. Stud. 2014, 23, 187–194. [Google Scholar]
- De Vasconcelos, M.J.P.; Silva, S.; Tome, M.; Alvim, M.; Pereira, J.M.C. Spatial Prediction of Fire Ignition Probabilities: Comparing Logistic Regression and Neural Networks. Photogramm. Eng. Remote Sens. 2001, 67, 73–81. [Google Scholar]
- Özenen Kavlak, M.; Kurtipek, A.; Çabuk, S. The Development of Forest Fire Risk Maps Using Geographical Information Systems Capabilities for Ören Forest Management Unit—Kütahya. Resilience 2020, 4, 33–54. [Google Scholar] [CrossRef]
- Jain, P.; Coogan, S.C.P.; Subramanian, S.G.; Crowley, M.; Taylor, S.; Flannigan, M.D. A Review of Machine Learning Applications in Wildfire Science and Management. Environ. Rev. 2020, 28, 478–505. [Google Scholar] [CrossRef]
- Tahri, M.; Badr, S.; Mohammadi, Z.; Kašpar, J.; Berčák, R.; Holuša, J.; Surový, P.; Marušák, R.; Yousfi, N. New Forest Fire Assessment Model Based on Artificial Neural Network and Analytic Hierarchy Process or Fuzzy-Analytic Hierarchy Process Methodology for Fire Vulnerability Map. Eng. Appl. Artif. Intell. 2024, 138, 109399. [Google Scholar] [CrossRef]
- Nikhil, S.; Danumah, J.H.; Saha, S.; Prasad, M.K.; Rajaneesh, A.; Mammen, P.C.; Ajin, R.S.; Kuriakose, S.L. Application of GIS and AHP Method in Forest Fire Risk Zone Mapping: A Study of the Parambikulam Tiger Reserve, Kerala, India. J. Geovis. Spat. Anal. 2021, 5, 14. [Google Scholar] [CrossRef]
- Nuthammachot, N.; Stratoulias, D. Multi-Criteria Decision Analysis for Forest Fire Risk Assessment by Coupling AHP and GIS: Method and Case Study. Environ. Dev. Sustain. 2021, 23, 17443–17458. [Google Scholar] [CrossRef]
- Lamat, R.; Kumar, M.; Kundu, A.; Lal, D. Forest Fire Risk Mapping Using Analytical Hierarchy Process (AHP) and Earth Observation Datasets: A Case Study in the Mountainous Terrain of Northeast India. SN Appl. Sci. 2021, 3, 425. [Google Scholar] [CrossRef]
- Tien Bui, D.; Van Le, H.; Hoang, N.D. GIS-Based Spatial Prediction of Tropical Forest Fire Danger Using a New Hybrid Machine Learning Method. Ecol. Inform. 2018, 48, 104–116. [Google Scholar] [CrossRef]
- Kantarcioglu, O.; Kocaman, S.; Schindler, K. Artificial Neural Networks For Assessing Forest Fire Susceptibility in Türkiye. Ecol. Inform. 2023, 75, 102034. [Google Scholar] [CrossRef]
- Elia, M.; D’Este, M.; Ascoli, D.; Giannico, V.; Spano, G.; Ganga, A.; Colangelo, G.; Lafortezza, R.; Sanesi, G. Estimating the Probability of Wildfire Occurrence in Mediterranean Landscapes Using Artificial Neural Networks. Environ. Impact Assess. Rev. 2020, 85, 106474. [Google Scholar] [CrossRef]
- Pham, B.T.; Jaafari, A.; Avand, M.; Al-Ansari, N.; Du, T.D.; Hai Yen, H.P.; Van Phong, T.; Nguyen, D.H.; Van Le, H.; Mafi-Gholami, D.; et al. Performance Evaluation of Machine Learning Methods for Forest Fire Modeling and Prediction. Symmetry 2020, 12, 1022. [Google Scholar] [CrossRef]
- Tehrany, M.S.; Jones, S.; Shabani, F.; Martínez-Álvarez, F.; Tien Bui, D. A Novel Ensemble Modeling Approach for the Spatial Prediction of Tropical Forest Fire Susceptibility Using LogitBoost Machine Learning Classifier and Multi-Source Geospatial Data. Theor. Appl. Climatol. 2019, 137, 637–653. [Google Scholar] [CrossRef]
- Ma, W.; Feng, Z.; Cheng, Z.; Chen, S.; Wang, F. Identifying Forest Fire Driving Factors and Related Impacts in China Using Random Forest Algorithm. Forests 2020, 11, 507. [Google Scholar] [CrossRef]
- Shao, Y.; Feng, Z.; Sun, L.; Yang, X.; Li, Y.; Xu, B.; Chen, Y. Mapping China’s Forest Fire Risks with Machine Learning. Forests 2022, 13, 856. [Google Scholar] [CrossRef]
- Ojha, V.K.; Abraham, A.; Snášel, V. Metaheuristic Design of Feedforward Neural Networks: A Review of Two Decades of Research. Eng. Appl. Artif. Intell. 2017, 60, 97–116. [Google Scholar] [CrossRef]
- Zhang, X.; Shu, K.; Rajkumar, S.; Sivakumar, V. Research on Deep Integration of Application of Artificial Intelligence in Environmental Monitoring System and Real Economy. Environ. Impact Assess. Rev. 2021, 86, 106499. [Google Scholar] [CrossRef]
- Elhag, M.; Boteva, S. The Canadian versus the National Forest Fire Danger Rating Systems Tested in Mediterranean Forests Fire Crete, Greece. Environ. Dev. Sustain. 2021, 23, 4973–4983. [Google Scholar] [CrossRef]
- Maniatis, Y.; Doganis, A.; Chatzigeorgiadis, M. Fire Risk Probability Mapping Using Machine Learning Tools and Multi-Criteria Decision Analysis in the GIS Environment: A Case Study in the National Park Forest Dadia-Lefkimi-Soufli, Greece. Appl. Sci. 2022, 12, 2938. [Google Scholar] [CrossRef]
- Dimuccio, L.A.; Ferreira, R.; Cunha, L.; de Almeida, A.C. Regional Forest-Fire Susceptibility Analysis in Central Portugal Using a Probabilistic Ratings Procedure and Artificial Neural Network Weights Assignment. Int. J. Wildland Fire 2011, 20, 776–791. [Google Scholar] [CrossRef]
- Abdo, H.G.; Almohamad, H.; Al Dughairi, A.A.; Al-Mutiry, M. GIS-Based Frequency Ratio and Analytic Hierarchy Process for Forest Fire Susceptibility Mapping in the Western Region of Syria. Sustainability 2022, 14, 668. [Google Scholar] [CrossRef]
- Sivrikaya, F.; Küçük, Ö. Modeling Forest Fire Risk Based on GIS-Based Analytical Hierarchy Process and Statistical Analysis in Mediterranean Region. Ecol. Inform. 2022, 68, 101537. [Google Scholar] [CrossRef]
- Ak, M.M. The Economical Geograpy of the Province of Manavgat. Master’s Thesis, Ondokuz Mayıs University Institute of Graduate Studies, Samsun, Turkey, 2019. (In Turkish). [Google Scholar]
- General Directorate of Forestry Forest Asset. Available online: https://www.ogm.gov.tr/antalyaobm/ormanlarimiz/orman-varligi (accessed on 6 January 2024). (In Turkish)
- General Directorate of Forestry Forestry Statistics. Available online: https://www.ogm.gov.tr/tr/e-kutuphane/resmi-istatistikler (accessed on 20 September 2023). (In Turkish)
- Sepetçi, V. Assesment of First Informention Time to Forest Fire with Geographic Information Systems. Master’s Thesis, Afyon Kocatepe University Graduate School of Natural and Applied Sciences, Afyonkarahisar, Turkey, 2014. (In Turkish). [Google Scholar]
- General Directorate of Forestry Historical Fire Data Statistics. Available online: https://www.ogm.gov.tr/tr/e-kutuphane/resmi-istatistikler (accessed on 7 May 2024). (In Turkish)
- Teie, W.C. Fire Officer’s Handbook on Wildland Firefighting; Deer Valley Press: Santa Barbara, CA, USA, 1997; ISBN 0964070944. [Google Scholar]
- Teketay, D. Vegetation Types and Forest Fire Management in Ethiopia. In Proceedings of the Round Table Conference on Forest Fire in Ethiopia, Addis Abeba, Ethiopia, 1 January 2000; pp. 1–35. [Google Scholar]
- Barrows, J.S. Fire Behavior in Northern Rocky Mountain Forests; Hassell Street Press: Missoula, MT, USA, 1951. [Google Scholar]
- Gai, C.; Weng, W.; Yuan, H. GIS-Based Forest Fire Risk Assessment and Mapping. In Proceedings of the 2011 Fourth International Joint Conference on Computational Sciences and Optimization, Kunming, China, 15–19 April 2011; pp. 1240–1244. [Google Scholar]
- Perry, D.G. Wildland Firefighting: Fire Behavior, Tactics and Command; Fire Publications: Bellflower, CA, USA, 1990. [Google Scholar]
- Abrams, M.; Crippen, R.; Fujisada, H. ASTER Global Digital Elevation Model (GDEM) and ASTER Global Water Body Dataset (ASTWBD). Remote Sens. 2020, 12, 1156. [Google Scholar] [CrossRef]
- Aragoneses, E.; Chuvieco, E. Generation and Mapping of Fuel Types for Fire Risk Assessment. Fire 2021, 4, 59. [Google Scholar] [CrossRef]
- Baltacı, U. Geographic Information System Based Multi-Criteria Analysis and Mapping of Forest Fire Risk in Turkey. Ph.D. Thesis, Gazi University Graduate School of Natural and Applied Sciences, Ankara, Turkey, 2021. (In Turkish). [Google Scholar]
- Ellis, T.M.; Bowman, D.M.J.S.; Jain, P.; Flannigan, M.D.; Williamson, G.J. Global Increase in Wildfire Risk Due to Climate-Driven Declines in Fuel Moisture. Glob. Change Biol. 2022, 28, 1544–1559. [Google Scholar] [CrossRef] [PubMed]
- Santiago, I.T.F.; Kheladze, N. GIS Wildland Fire Hazard Modeling in Georgia; Matra Project Report, Caucasus Environmental NGO Network. 2011. Available online: http://drm.cenn.org/Local_Case_studies/GIS%20Wildland%20Fire%20Hazard%20Modeling%20in%20Georgia1.pdf (accessed on 20 September 2023).
- Küçük, Ö.; Sağlam, B. Forest Fires and Fire Weather. Gazi Univ. J. Fac. For.-Kastamonu 2004, 4, 220–231. [Google Scholar]
- Bradstock, R.A.; Gill, A.M.; Williams, R.J. Flammable Australia: Fire Regimes, Biodiversity and Ecosystems in a Changing World; CSIRO Publishing: Collingwood, VIC, Australia, 2012. [Google Scholar]
- Bilgili, E.; Küçük, Ö.; Sağlam, B. Fire Behavior Prediction And Its Importance in Fire Fighting. J. For. Fac. Gazi Univ. Kastamonu 2002, 2, 124–134. (In Turkish) [Google Scholar]
- Bartier, P.M.; Keller, C.P. Multivariate Interpolation to Incorporate Thematic Surface Data Using Inverse Distance Weighting (IDW). Comput. Geosci. 1996, 22, 795–799. [Google Scholar] [CrossRef]
- Baltacı, U.; Yıldırım, F. Multi-Criteria Analysis and Mapping of Forest Fire Risk in Muğla Regional Directorate of Forestry. Turk. J. For. Res. 2021, 8, 1–11. (In Turkish) [Google Scholar] [CrossRef]
- Tezcan, B.; Eren, T. Evaluation of Criteria That Cause Forest Fires In Fuzzy Environment. J. Polytech. 2024, 545–558. [Google Scholar] [CrossRef]
- Bozdağ, A.; Yavuz, F.; Günay, A.S. AHP and GIS Based Land Suitability Analysis for Cihanbeyli (Turkey) County. Environ. Earth Sci. 2016, 75, 813. [Google Scholar] [CrossRef]
- Jaiswal, R.K.; Mukherjee, S.; Raju, K.D.; Saxena, R. Forest Fire Risk Zone Mapping from Satellite Imagery and GIS. Int. J. Appl. Earth Obs. Geoinf. 2002, 4, 1–10. [Google Scholar] [CrossRef]
- Alkayış, M.H.; Onur, M.İ.; Karslıoğlu, A. Determination of Forest Fires Risk Potential Map of Menteşe Region of Muğla with Geographic Systems. Geomatic 2022, 7, 10–16. (In Turkish) [Google Scholar] [CrossRef]
- Danielsson, P.-E. Euclidean Distance Mapping. Comput. Graph. Image Process. 1980, 14, 227–248. [Google Scholar] [CrossRef]
- Eugenio, F.C.; dos Santos, A.R.; Fiedler, N.C.; Ribeiro, G.A.; da Silva, A.G.; dos Santos, Á.B.; Paneto, G.G.; Schettino, V.R. Applying GIS to Develop a Model for Forest Fire Risk: A Case Study in Espírito Santo, Brazil. J. Environ. Manag. 2016, 173, 65–71. [Google Scholar] [CrossRef] [PubMed]
- Çoban, H.O.; Erdin, C. Forest Fire Risk Assessment Using GIS and AHP Integration in Bucak Forest Enterprise, Turkey. Appl. Ecol. Environ. Res. 2020, 18, 1567–1583. [Google Scholar] [CrossRef]
- Sari, F. Forest Fire Susceptibility Mapping via Multi-Criteria Decision Analysis Techniques for Mugla, Turkey: A Comparative Analysis of VIKOR and TOPSIS. For. Ecol. Manag. 2021, 480, 118644. [Google Scholar] [CrossRef]
- Kant Sharma, L.; Kanga, S.; Singh Nathawat, M.; Sinha, S.; Chandra Pandey, P. Fuzzy AHP for Forest Fire Risk Modeling. Disaster Prev. Manag. Int. J. 2012, 21, 160–171. [Google Scholar] [CrossRef]
- You, W.; Lin, L.; Wu, L.; Ji, Z.; Yu, J.; Zhu, J.; Fan, Y.; He, D. Geographical Information System-Based Forest Fire Risk Assessment Integrating National Forest Inventory Data and Analysis of Its Spatiotemporal Variability. Ecol. Indic. 2017, 77, 176–184. [Google Scholar] [CrossRef]
- Akay, A.E.; Erdoğan, A. GIS-Based Multi-Criteria Decision Analysis For Forest Fire Risk Mapping. ISPRS Ann. Photogramm. Remote Sens. Spat. Inf. Sci. 2017, IV-4/W4, 25–30. [Google Scholar] [CrossRef]
- Adab, H.; Kanniah, K.D.; Solaimani, K. Modeling Forest Fire Risk in the Northeast of Iran Using Remote Sensing and GIS Techniques. Nat. Hazards 2013, 65, 1723–1743. [Google Scholar] [CrossRef]
- Garcia Strino, J.; Alhaddad, B.; Roca Cladera, J. Remote Sensing Analysis To Detect Fire Risk Locations. In GéoCongrés; OICRF: Quebec, QC, Canada, 2007. [Google Scholar]
- Gülçin, D.; Deniz, B. Remote Sensing and GIS-Based Forest Fire Risk Zone Mapping: The Case of Manisa, Turkey. Turk. J. For. 2020, 21, 15–24. [Google Scholar] [CrossRef]
- Zeleke, W.M. Wildfire Hazard Mapping Using GIS-MCDA and Frequency Ratio Models: A Case Study in Eight Counties of Norway. Master’s Thesis, Faculty of Engineering and Sustainable Development, Gävle, Sweden, 2019. [Google Scholar]
- Karabulut, M.; Karakoç, A.; Gürbüz, M.; Kızılelma, Y. Determination of Forest Fire Risk Areas Using Geographical Information Systems in Başkonuş Mountain (Kahramanmaraş). J. Int. Soc. Res. 2013, 6, 171–179. [Google Scholar]
- Eskandari, S. A New Approach for Forest Fire Risk Modeling Using Fuzzy AHP and GIS in Hyrcanian Forests of Iran. Arab. J. Geosci. 2017, 10, 190. [Google Scholar] [CrossRef]
- Atmaca, İ.; Pekkan, Ö.I.; Özenen Kavlak, M.; Tunca, Y.S.; Çabuk, S.N.; Derakhshandeh, M. Forest Fire Risk Modeling Using Logistic Regression and Geographic Information Systems: A Case Study in Muğla—Milas. J. Nat. Hazards Environ. 2022, 8, 66–75. (In Turkish) [Google Scholar] [CrossRef]
- Saaty, T.L. A Scaling Method for Priorities in Hierarchical Structures. J. Math. Psychol. 1977, 15, 234–281. [Google Scholar] [CrossRef]
- Saaty, T.L. The Analytic Hierarchy Process (AHP). J. Oper. Res. Soc. 1980, 41, 1073–1076. [Google Scholar]
- DeMers, M.N. Fundamentals of Geographical Information Systems, 4th ed.; John Wiley & Sons Inc.: Hoboken, NJ, USA, 2008; ISBN 978-0470129067. [Google Scholar]
- Géron, A. Hands-On Machine Learning With Scikit-Learn, Keras, and TensorFlow; O’Reilly Media, Inc.: Sebastopol, CA, USA, 2022; ISBN 1098122461. [Google Scholar]
- Metz, C.E.; Herman, B.A.; Shen, J.-H. Maximum Likelihood Estimation of Receiver Operating Characteristic (ROC) Curves from Continuously-Distributed Data. Stat. Med. 1998, 17, 1033–1053. [Google Scholar] [CrossRef]
- Abedi Gheshlaghi, H.; Feizizadeh, B.; Blaschke, T. GIS-Based Forest Fire Risk Mapping Using the Analytical Network Process and Fuzzy Logic. J. Environ. Plan. Manag. 2020, 63, 481–499. [Google Scholar] [CrossRef]
- Fawcett, T. An Introduction to ROC Analysis. Pattern Recognit. Lett. 2006, 27, 861–874. [Google Scholar] [CrossRef]
- Hossin, M.; Sulaiman, M.N. A Review on Evaluation Metrics for Data Classification Evaluations. Int. J. Data Min. Knowl. Manag. Process 2015, 5, 1. [Google Scholar] [CrossRef]
- Lee Rodgers, J.; Nicewander, W.A. Thirteen Ways to Look at the Correlation Coefficient. Am. Stat. 1988, 42, 59–66. [Google Scholar] [CrossRef]
- Schober, P.; Boer, C.; Schwarte, L. Correlation Coefficients: Appropriate Use and Interpretation. Anesth. Analg. 2018, 126, 1. [Google Scholar] [CrossRef]











| Data | Data Type | Details | Source |
|---|---|---|---|
| DEM | Raster | Used to generate elevation, aspect, slope data | NASA Earth Data |
| Land cover | Polygon | Tree species distribution | Manavgat Directorate of Forestry |
| Crown closure | Polygon | Degree of ground cover by treetops | |
| Ages of stand development | Polygon | Tree trunk thickness | |
| Road | Line | All kinds of stabilized, asphalt and highway | |
| Settlements | Polygon | Civilian settlements in the area | |
| Agricultural lands | Polygon | Areas with active agricultural activities | |
| Forest fire dataset | Point | Historical forest fire records | |
| Temperature | Point | Average monthly Meteorological data for the past 11 years | General Directorate of Meteorology |
| Humidity | |||
| Wind strength | |||
| Precipitation |
| Main Criteria | Weight | Sub-Criteria | Weight | Overall Weight | Final Weight |
|---|---|---|---|---|---|
| Wa | Wb | Wg | Wgi | ||
| Topographic | 0.20 | Aspect | 0.42 | 0.09 | 8.54 |
| Slope | 0.39 | 0.08 | 7.80 | ||
| Elevation | 0.19 | 0.04 | 3.83 | ||
| Biological | 0.31 | Crown closure | 0.26 | 0.08 | 7.99 |
| Land cover | 0.48 | 0.15 | 14.84 | ||
| Ages of stand development | 0.26 | 0.08 | 8.01 | ||
| Meteorological | 0.32 | Humidity | 0.30 | 0.10 | 9.62 |
| Wind strength | 0.13 | 0.04 | 4.21 | ||
| Temperature | 0.23 | 0.07 | 7.13 | ||
| Precipitation | 0.34 | 0.11 | 10.67 | ||
| Human-derived | 0.17 | Distance to agriculture | 0.26 | 0.05 | 4.56 |
| Distance to settlement | 0.33 | 0.06 | 5.71 | ||
| Distance to roads | 0.41 | 0.07 | 7.11 |
| Main Criteria | Weight | Sub-Criteria | Weight | Overall Weight | Final Weight |
|---|---|---|---|---|---|
| Wa | Wb | Wg | Wgi | ||
| Topographic | 0.08 | Aspect | 0.55 | 0.04 | 4.21 |
| Slope | 0.34 | 0.03 | 2.65 | ||
| Elevation | 0.11 | 0.01 | 0.83 | ||
| Biological | 0.37 | Crown closure | 0.16 | 0.06 | 6.04 |
| Land cover | 0.54 | 0.20 | 19.95 | ||
| Ages of stand development | 0.30 | 0.11 | 10.98 | ||
| Meteorological | 0.19 | Humidity | 0.13 | 0.03 | 2.59 |
| Wind strength | 0.27 | 0.05 | 5.19 | ||
| Temperature | 0.39 | 0.08 | 7.59 | ||
| Precipitation | 0.20 | 0.04 | 3.93 | ||
| Human-derived | 0.36 | Distance to agriculture | 0.20 | 0.07 | 7.05 |
| Distance to settlement | 0.31 | 0.11 | 11.20 | ||
| Distance to roads | 0.49 | 0.18 | 17.78 |
| Danger Class | Number of Fires | Fire Percentage | Area Covered (Hectare) | Area Percentage | Danger Percentage |
|---|---|---|---|---|---|
| Very low | 0 | 0.0% | 34 | 0.1% | 0% |
| Low | 5 | 4.3% | 3002 | 8.3% | 14% |
| Normal | 45 | 38.5% | 17,529 | 48.5% | 22% |
| High | 66 | 56.4% | 15,232 | 42.2% | 37% |
| Very high | 1 | 0.9% | 321 | 0.9% | 27% |
| Danger Class | Number of Fire | Fire Percentage | Area Covered (Hectare) | Area Percentage | Danger Percentage |
|---|---|---|---|---|---|
| Very low | 1 | 0.9% | 1505 | 4.2% | 4% |
| Low | 17 | 14.5% | 8243 | 22.8% | 12% |
| Normal | 49 | 41.9% | 15,027 | 41.6% | 20% |
| High | 35 | 29.9% | 9127 | 25.3% | 23% |
| Very high | 15 | 12.8% | 2217 | 6.1% | 41% |
| Literature Danger Class | AHP Danger Class | Lb --> AHP | Change Area (ha) | Change Percentage |
|---|---|---|---|---|
| Very low (1) | Very low (1) | 1 --> 1 | 33.68 | 99.1% |
| Very low (1) | Low (2) | 1 --> 2 | 0.19 | 0.6% |
| Very low (1) | Normal (3) | 1 --> 3 | 0.13 | 0.4% |
| Very low (1) | High (4) | 1 --> 4 | 0.00 | 0.0% |
| Very low (1) | Very high (5) | 1 --> 5 | 0.00 | 0.0% |
| Low (2) | Very low (1) | 2 --> 1 | 1391.27 | 46.3% |
| Low (2) | Low (2) | 2 --> 2 | 1478.56 | 49.2% |
| Low (2) | Normal (3) | 2 --> 3 | 125.13 | 4.2% |
| Low (2) | High (4) | 2 --> 4 | 7.85 | 0.3% |
| Low (2) | Very high (5) | 2 --> 5 | 0.18 | 0.0% |
| Normal (3) | Very low (1) | 3 --> 1 | 61.93 | 0.4% |
| Normal (3) | Low (2) | 3 --> 2 | 6687.47 | 38.2% |
| Normal (3) | Normal (3) | 3 --> 3 | 9420.65 | 53.7% |
| Normal (3) | High (4) | 3 --> 4 | 1346.21 | 7.7% |
| Normal (3) | Very high (5) | 3 --> 5 | 12.74 | 0.1% |
| High (4) | Very low (1) | 4 --> 1 | 2.78 | 0.0% |
| High (4) | Low (2) | 4 --> 2 | 47.73 | 0.3% |
| High (4) | Normal (3) | 4 --> 3 | 5505.34 | 36.1% |
| High (4) | High (4) | 4 --> 4 | 7775.83 | 51.0% |
| High (4) | Very high (5) | 4 --> 5 | 1900.32 | 12.5% |
| Very high (5) | Very low (1) | 5 --> 1 | 0.00 | 0.0% |
| Very high (5) | Low (2) | 5 --> 2 | 0.02 | 0.0% |
| Very high (5) | Normal (3) | 5 --> 3 | 1.00 | 0.3% |
| Very high (5) | High (4) | 5 --> 4 | 29.69 | 9.2% |
| Very high (5) | Very high (5) | 5 --> 5 | 290.28 | 90.4% |
| ML-Algorithm | 1. Process Acc. | 2. Process Acc. | 3. Process Acc. | 4. Process Acc. | 5. Process Acc. | Average Accuracy |
|---|---|---|---|---|---|---|
| ANN | 86.7% | 88.0% | 85.3% | 86.7% | 85.7% | 86.5% |
| SVM | 80.7% | 81.3% | 80.7% | 80.3% | 80.3% | 80.7% |
| NB | 76.3% | 76.3% | 76.3% | 76.3% | 76.3% | 76.3% |
| LDA | 74.0% | 74.0% | 74.0% | 74.0% | 74.0% | 74.0% |
| KNN | 65.7% | 65.7% | 65.7% | 65.7% | 65.7% | 65.7% |
| DT | 60.0% | 60.0% | 60.0% | 60.0% | 60.0% | 60.0% |
| True Class | Predicted Class | |||||
| Classes | Very low | Low | Normal | High | Very high | |
| Very low | 457 | 56 | 0 | 0 | 0 | |
| Low | 16 | 376 | 8 | 0 | 0 | |
| Normal | 0 | 16 | 614 | 32 | 0 | |
| High | 0 | 0 | 47 | 424 | 24 | |
| Very high | 0 | 0 | 0 | 48 | 282 | |
| Very Low | Low | Normal | High | Very High | |
|---|---|---|---|---|---|
| Recall | 0.891 | 0.940 | 0.927 | 0.857 | 0.855 |
| Specificity | 0.992 | 0.964 | 0.968 | 0.958 | 0.988 |
| Precision | 0.966 | 0.839 | 0.918 | 0.841 | 0.922 |
| Accuracy | 0.970 | 0.960 | 0.957 | 0.937 | 0.970 |
| F1-Score | 0.927 | 0.887 | 0.923 | 0.849 | 0.887 |
Disclaimer/Publisher’s Note: The statements, opinions and data contained in all publications are solely those of the individual author(s) and contributor(s) and not of MDPI and/or the editor(s). MDPI and/or the editor(s) disclaim responsibility for any injury to people or property resulting from any ideas, methods, instructions or products referred to in the content. |
© 2025 by the authors. Licensee MDPI, Basel, Switzerland. This article is an open access article distributed under the terms and conditions of the Creative Commons Attribution (CC BY) license (https://creativecommons.org/licenses/by/4.0/).
Share and Cite
Ersoy, İ.; Ünsal, E.; Gürsoy, Ö. A Multi-Criteria Forest Fire Danger Assessment System on GIS Using Literature-Based Model and Analytical Hierarchy Process Model for Mediterranean Coast of Manavgat, Türkiye. Sustainability 2025, 17, 1971. https://doi.org/10.3390/su17051971
Ersoy İ, Ünsal E, Gürsoy Ö. A Multi-Criteria Forest Fire Danger Assessment System on GIS Using Literature-Based Model and Analytical Hierarchy Process Model for Mediterranean Coast of Manavgat, Türkiye. Sustainability. 2025; 17(5):1971. https://doi.org/10.3390/su17051971
Chicago/Turabian StyleErsoy, İzzet, Emre Ünsal, and Önder Gürsoy. 2025. "A Multi-Criteria Forest Fire Danger Assessment System on GIS Using Literature-Based Model and Analytical Hierarchy Process Model for Mediterranean Coast of Manavgat, Türkiye" Sustainability 17, no. 5: 1971. https://doi.org/10.3390/su17051971
APA StyleErsoy, İ., Ünsal, E., & Gürsoy, Ö. (2025). A Multi-Criteria Forest Fire Danger Assessment System on GIS Using Literature-Based Model and Analytical Hierarchy Process Model for Mediterranean Coast of Manavgat, Türkiye. Sustainability, 17(5), 1971. https://doi.org/10.3390/su17051971

