The Role of Social Media in Green Marketing: How Eco-Friendly Content Influences Brand Attitude and Consumer Engagement
Abstract
1. Introduction
2. Theoretical Background and Development of Hypotheses
2.1. Green Marketing’s Impact on Consumer Perceptions
2.2. Green Marketing’s Impact on Brand Engagement
2.3. Greenwashing
2.4. Ecological Consciousness
2.5. Cultural Variations in Engagement with Green Marketing
3. Methodology
3.1. Experimental Design and Stimuli
3.2. Measurement Instruments
3.3. Data Collection Process
3.4. Research Sample
3.5. Statistical Analysis
4. Results
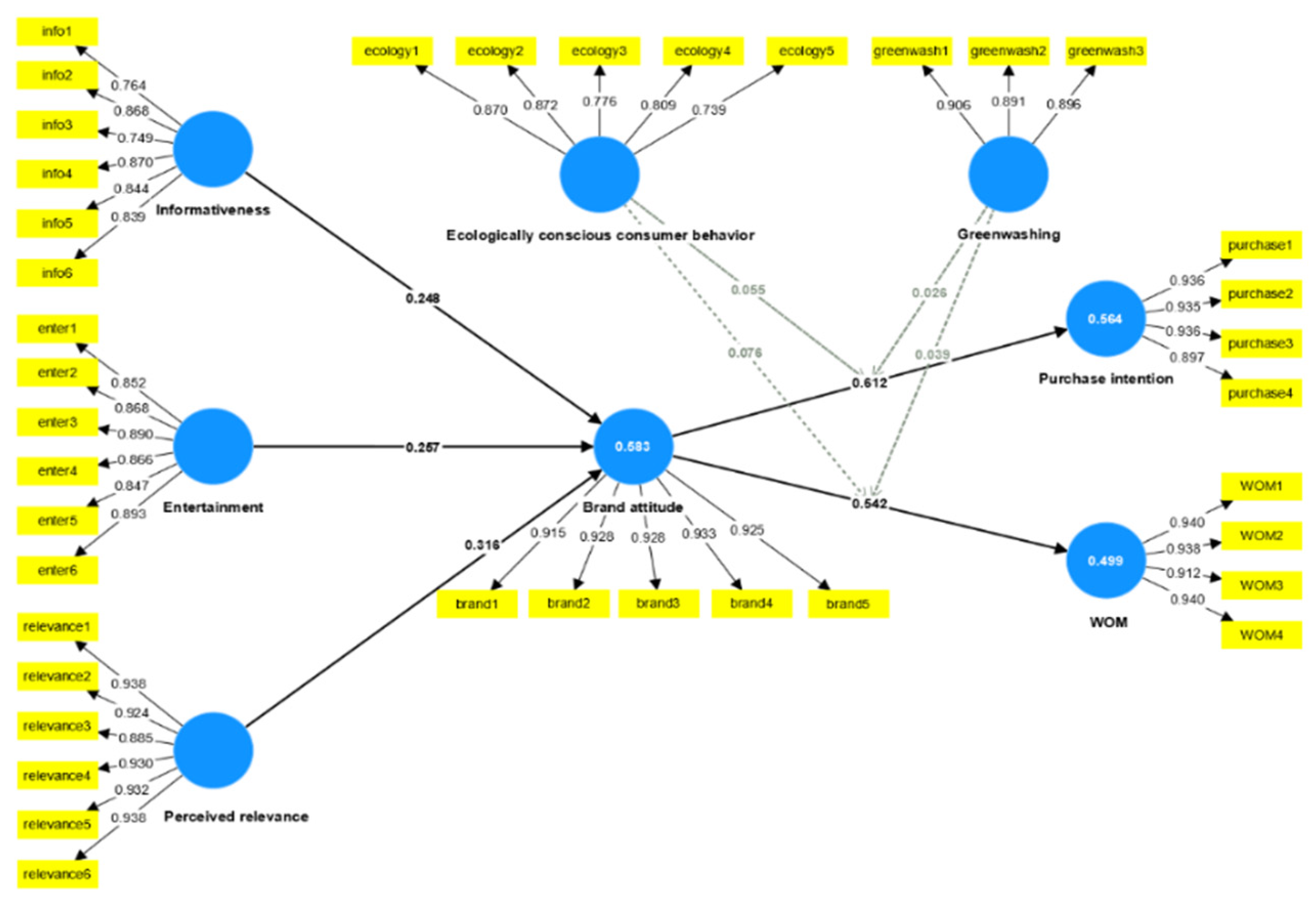
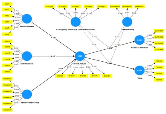
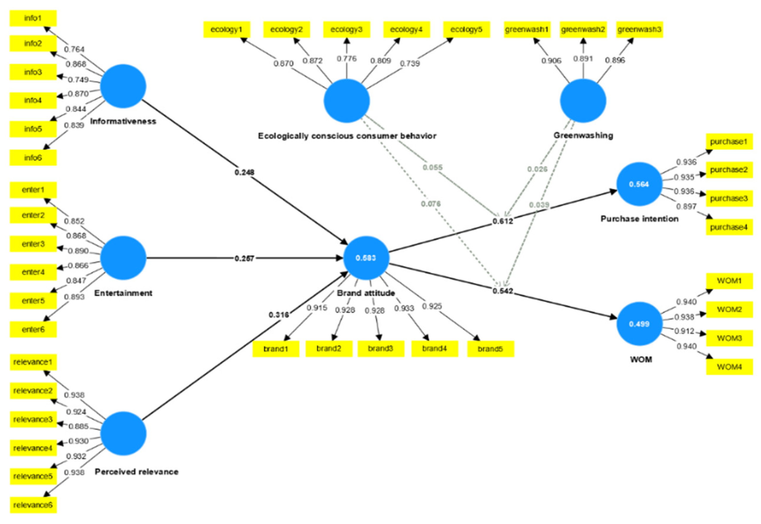
4.1. Measurement Model
4.2. Analysis-of-Variance Results for Experimental Conditions
4.3. Structural Model
4.4. Results of the Moderation Analysis
4.5. A Comparison of the Effects of Green Marketing-Related Posts on Consumer Behavior: US vs. Poland
5. Discussion
6. Conclusions
Limitations and Further Research Directions
Funding
Institutional Review Board Statement
Informed Consent Statement
Data Availability Statement
Conflicts of Interest
Appendix A. Experimental Conditions

Appendix B. Experimental Stimuli: Social Media Posts According to the Groups


References
- Garg, A. Green Marketing for Sustainable Development: An Industry Perspective. Sustain. Dev. 2015, 23, 301–316. [Google Scholar] [CrossRef]
- WWF. An Eco-Wakening; WWF: New York, NY, USA, 2021. [Google Scholar]
- Hughes, C.; Swaminathan, V.; Brooks, G. Driving Brand Engagement Through Online Social Influencers: An Empirical Investigation of Sponsored Blogging Campaigns. J. Mark. 2019, 83, 78–96. [Google Scholar] [CrossRef]
- White, K.; Habib, R.; Hardisty, D.J. How to SHIFT Consumer Behaviors to Be More Sustainable: A Literature Review and Guiding Framework. J. Mark. 2019, 83, 22–49. [Google Scholar] [CrossRef]
- Byrum, K. “Hey Friend, Buy Green”: Social Media Use to Influence Eco-Purchasing Involvement. Environ. Commun. 2019, 13, 209–221. [Google Scholar] [CrossRef]
- Statista Number of Social Media Users Worldwide from 2017 to 2027. Available online: https://www.statista.com/statistics/278414/number-of-worldwide-social-network-users/ (accessed on 30 November 2023).
- We Are Social; Hootsuite. Digital 2022 Global Overview Report; We Are Social: London, UK; HootSuite: Vancouver, BC, Canada, 2022. [Google Scholar]
- Tsimonis, G.; Dimitriadis, S. Brand Strategies in Social Media. Mark. Intell. Plan. 2014, 32, 328–344. [Google Scholar] [CrossRef]
- Lee, Y. Corporate Sustainable Development and Marketing Communications on Social Media: Fortune 500 Enterprises. Bus. Strateg. Environ. 2017, 26, 569–583. [Google Scholar] [CrossRef]
- Liao, Y.-K.; Wu, W.-Y.; Pham, T.-T. Examining the Moderating Effects of Green Marketing and Green Psychological Benefits on Customers’ Green Attitude, Value and Purchase Intention. Sustainability 2020, 12, 7461. [Google Scholar] [CrossRef]
- Wu, S.-I.; Chen, Y.-J. The Impact of Green Marketing and Perceived Innovation on Purchase Intention for Green Products. Int. J. Mark. Stud. 2014, 6, 81. [Google Scholar] [CrossRef]
- Ghoshal, M. Green Marketing-A Changing Concept in Changing Time. BVIMR Manag. Edge 2011, 4, 82–92. [Google Scholar]
- Lee, Y. Communicating Sustainable Development: Effects of Stakeholder-centric Perceived Sustainability. Corp. Soc. Responsib. Environ. Manag. 2020, 27, 1540–1551. [Google Scholar] [CrossRef]
- Consiglio, I.; De Angelis, M.; Costabile, M. The Effect of Social Density on Word of Mouth. J. Consum. Res. 2018, 45, 511–528. [Google Scholar] [CrossRef]
- Huang, L.; Clarke, A.; Heldsinger, N.; Tian, W. The Communication Role of Social Media in Social Marketing: A Study of the Community Sustainability Knowledge Dissemination on LinkedIn and Twitter. J. Mark. Anal. 2019, 7, 64–75. [Google Scholar] [CrossRef]
- Reich, B.J.; Pittman, M. An Appeal to Intimacy: Consumer Response to Platform-Appeal Fit on Social Media. J. Consum. Psychol. 2020, 30, 660–670. [Google Scholar] [CrossRef]
- Rotzoll, K.B.; Haefner, J.E.; Hall, S.R. Advertising in Contemporary Society: Perspectives toward Understanding; University of Illinois Press: Champaign, IL, USA, 1996; ISBN 0252065425. [Google Scholar]
- Gao, Y.; Koufaris, M. Perceptual Antecedents of User Attitude in Electronic Commerce. ACM SIGMIS Database database Adv. Inf. Syst. 2006, 37, 42–50. [Google Scholar] [CrossRef]
- Taylor, D.G.; Lewin, J.E.; Strutton, D. Friends, Fans, and Followers: Do Ads Work on Social Networks?: How Gender and Age Shape Receptivity. J. Advert. Res. 2011, 51, 258–275. [Google Scholar] [CrossRef]
- Lee, J.; Hong, I.B. Predicting Positive User Responses to Social Media Advertising: The Roles of Emotional Appeal, Informativeness, and Creativity. Int. J. Inf. Manag. 2016, 36, 360–373. [Google Scholar] [CrossRef]
- Wei, C.-F.; Chiang, C.-T.; Kou, T.-C.; Lee, B.C.Y. Toward Sustainable Livelihoods: Investigating the Drivers of Purchase Behavior for Green Products. Bus. Strateg. Environ. 2017, 26, 626–639. [Google Scholar] [CrossRef]
- Gleim, M.R.; Smith, J.S.; Andrews, D.; Cronin, J.J. Against the Green: A Multi-Method Examination of the Barriers to Green Consumption. J. Retail. 2013, 89, 44–61. [Google Scholar] [CrossRef]
- Yadav, M.; Rahman, Z. The Influence of Social Media Marketing Activities on Customer Loyalty. Benchmarking Int. J. 2018, 25, 3882–3905. [Google Scholar] [CrossRef]
- Alalwan, A.A. Investigating the Impact of Social Media Advertising Features on Customer Purchase Intention. Int. J. Inf. Manag. 2018, 42, 65–77. [Google Scholar] [CrossRef]
- Logan, K.; Bright, L.F.; Gangadharbatla, H. Facebook versus Television: Advertising Value Perceptions among Females. J. Res. Interact. Mark. 2012, 6, 164–179. [Google Scholar]
- Kim, A.J.; Ko, E. Impacts of Luxury Fashion Brand’s Social Media Marketing on Customer Relationship and Purchase Intention. J. Glob. Fash. Mark. 2010, 1, 164–171. [Google Scholar] [CrossRef]
- Ebrahimi, P.; Khajeheian, D.; Fekete-Farkas, M. A SEM-NCA Approach towards Social Networks Marketing: Evaluating Consumers’ Sustainable Purchase Behavior with the Moderating Role of Eco-Friendly Attitude. Int. J. Environ. Res. Public Health 2021, 18, 13276. [Google Scholar] [CrossRef]
- Tezer, A.; Bodur, H.O. The Greenconsumption Effect: How Using Green Products Improves Consumption Experience. J. Consum. Res. 2020, 47, 25–39. [Google Scholar] [CrossRef]
- Ahn, T.; Ekinci, Y.; Li, G. Self-Congruence, Functional Congruence, and Destination Choice. J. Bus. Res. 2013, 66, 719–723. [Google Scholar] [CrossRef]
- Zaman, K.; Iftikhar, U.; Rehmani, M.; Irshad, H. Embracing Biodegradable Bags: Effects of Ethical Self-Identity on Consumer Buying Behavior. Soc. Responsib. J. 2023, 19, 474–485. [Google Scholar] [CrossRef]
- Celsi, R.L.; Olson, J.C. The Role of Involvement in Attention and Comprehension Processes. J. Consum. Res. 1988, 15, 210–224. [Google Scholar] [CrossRef]
- Zhu, Y.-Q.; Chang, J.-H. The Key Role of Relevance in Personalized Advertisement: Examining Its Impact on Perceptions of Privacy Invasion, Self-Awareness, and Continuous Use Intentions. Comput. Human Behav. 2016, 65, 442–447. [Google Scholar] [CrossRef]
- Cheung, C.M.K.; Lee, M.K.O.; Rabjohn, N. The Impact of Electronic Word-of-mouth. Internet Res. 2008, 18, 229–247. [Google Scholar] [CrossRef]
- Dunk, A.S. Product Life Cycle Cost Analysis: The Impact of Customer Profiling, Competitive Advantage, and Quality of IS Information. Manag. Account. Res. 2004, 15, 401–414. [Google Scholar] [CrossRef]
- Hussain, S.; Guangju, W.; Jafar, R.M.S.; Ilyas, Z.; Mustafa, G.; Jianzhou, Y. Consumers’ Online Information Adoption Behavior: Motives and Antecedents of Electronic Word of Mouth Communications. Comput. Human Behav. 2018, 80, 22–32. [Google Scholar] [CrossRef]
- Knight, H.; Haddoud, M.Y.; Megicks, P. Determinants of Corporate Sustainability Message Sharing on Social Media: A Configuration Approach. Bus. Strateg. Environ. 2022, 31, 633–647. [Google Scholar] [CrossRef]
- Spears, N.; Singh, S.N. Measuring Attitude toward the Brand and Purchase Intentions. J. Curr. Issues Res. Advert. 2004, 26, 53–66. [Google Scholar] [CrossRef]
- Mitchell, A.A.; Olson, J.C. Are Product Attribute Beliefs the Only Mediator of Advertising Effects on Brand Attitude? J. Mark. Res. 1981, 18, 318–332. [Google Scholar] [CrossRef]
- Keller, K.L.; Lehmann, D.R. Brands and Branding: Research Findings and Future Priorities. Mark. Sci. 2006, 25, 740–759. [Google Scholar] [CrossRef]
- Olsen, M.C.; Slotegraaf, R.J.; Chandukala, S.R. Green Claims and Message Frames: How Green New Products Change Brand Attitude. J. Mark. 2014, 78, 119–137. [Google Scholar] [CrossRef]
- Yan, R.-N.; Hyllegard, K.H.; Blaesi, L.F. Marketing Eco-Fashion: The Influence of Brand Name and Message Explicitness. J. Mark. Commun. 2012, 18, 151–168. [Google Scholar] [CrossRef]
- Lim, D.J.; Youn, N.; Eom, H.J. Green Advertising for the Sustainable Luxury Market. Australas. Mark. J. 2021, 29, 288–296. [Google Scholar] [CrossRef]
- Chu, S.; Chen, H. Impact of Consumers’ Corporate Social Responsibility-related Activities in Social Media on Brand Attitude, Electronic Word-of-mouth Intention, and Purchase Intention: A Study of Chinese Consumer Behavior. J. Consum. Behav. 2019, 18, 453–462. [Google Scholar] [CrossRef]
- Prakash, G.; Pathak, P. Intention to Buy Eco-Friendly Packaged Products among Young Consumers of India: A Study on Developing Nation. J. Clean. Prod. 2017, 141, 385–393. [Google Scholar] [CrossRef]
- Jaganath, R. A Study on Green Purchasing Behaviour of Young Consumers in Mettupalayam (Coimbatore District). Int. J. Appl. Res. 2016, 2, 678–681. [Google Scholar]
- Mattke, J.; Müller, L.; Maier, C. Paid, Owned and Earned Media: A Qualitative Comparative Analysis Revealing Attributes Influencing Consumer’s Brand Attitude in Social Media. In Proceedings of the 52nd Hawaii International Conference on System Sciences; Hawaii, HI, USA, 8 January 2019, Volume 10.
- De Keyzer, F.; Dens, N.; De Pelsmacker, P. How and When Personalized Advertising Leads to Brand Attitude, Click, and WOM Intention. J. Advert. 2022, 51, 39–56. [Google Scholar] [CrossRef]
- Wottrich, V.M.; Verlegh, P.W.J.; Smit, E.G. The Role of Customization, Brand Trust, and Privacy Concerns in Advergaming. Int. J. Advert. 2017, 36, 60–81. [Google Scholar] [CrossRef]
- Chu, S.-C. Viral Advertising in Social Media: Participation in Facebook Groups and Responses among College-Aged Users. J. Interact. Advert. 2011, 12, 30–43. [Google Scholar] [CrossRef]
- Fishbein, M.; Ajzen, I. Belief, Attitude, Intention, and Behavior: An Introduction to Theory and Research; Addison-Wesley: Boston, MA, USA, 1977. [Google Scholar]
- Yan, R.-N.; Ogle, J.P.; Hyllegard, K.H. The Impact of Message Appeal and Message Source on Gen Y Consumers’ Attitudes and Purchase Intentions toward American Apparel. J. Mark. Commun. 2010, 16, 203–224. [Google Scholar] [CrossRef]
- Kang, J.; Hustvedt, G. Building Trust between Consumers and Corporations: The Role of Consumer Perceptions of Transparency and Social Responsibility. J. Bus. ethics 2014, 125, 253–265. [Google Scholar] [CrossRef]
- Lyon, T.P.; Montgomery, A.W. Tweetjacked: The Impact of Social Media on Corporate Greenwash. J. Bus. Ethics 2013, 118, 747–757. [Google Scholar] [CrossRef]
- Topal, İ.; Nart, S.; Akar, C.; Erkollar, A. The Effect of Greenwashing on Online Consumer Engagement: A Comparative Study in France, Germany, Turkey, and the United Kingdom. Bus. Strateg. Environ. 2020, 29, 465–480. [Google Scholar] [CrossRef]
- Bailey, A.A.; Mishra, A.; Tiamiyu, M.F. Green Advertising Receptivity: An Initial Scale Development Process. J. Mark. Commun. 2016, 22, 327–345. [Google Scholar] [CrossRef]
- Sudbury Riley, L.; Kohlbacher, F.; Hofmeister, A. A Cross-Cultural Analysis of pro-Environmental Consumer Behaviour among Seniors. J. Mark. Manag. 2012, 28, 290–312. [Google Scholar] [CrossRef]
- Tsai, W.-H.S.; Men, L.R. Consumer Engagement with Brands on Social Network Sites: A Cross-Cultural Comparison of China and the USA. J. Mark. Commun. 2017, 23, 2–21. [Google Scholar] [CrossRef]
- Minton, E.; Lee, C.; Orth, U.; Kim, C.-H.; Kahle, L. Sustainable Marketing and Social Media. J. Advert. 2012, 41, 69–84. [Google Scholar] [CrossRef]
- Mazur-Wierzbicka, E. Measurement of Progress in the Environmental Area: Poland against the Countries of the European Union. Int. J. Environ. Res. Public Health 2022, 20, 563. [Google Scholar] [CrossRef]
- Schmitt, F. How Cultural Differences Affect the Adoption and Effectiveness of Green Marketing Strategies in Germany. Int. J. Strateg. Mark. Pract. 2024, 6, 47–59. [Google Scholar] [CrossRef]
- Viglia, G.; Zaefarian, G.; Ulqinaku, A. How to Design Good Experiments in Marketing: Types, Examples, and Methods. Ind. Mark. Manag. 2021, 98, 193–206. [Google Scholar] [CrossRef]
- Hernandez, J.M.; Basso, K.; Brandão, M.M. Experimental Research in Marketing. Rev. Bras. Mark. 2014, 13, 98–117. [Google Scholar] [CrossRef]
- Usunier, J.-C. International and Cross-Cultural Management Research; Sage: New York, NY, USA, 1998; ISBN 1446264173. [Google Scholar]
- Yadav, M.; Rahman, Z. Measuring Consumer Perception of Social Media Marketing Activities in E-Commerce Industry: Scale Development & Validation. Telemat. Inform. 2017, 34, 1294–1307. [Google Scholar]
- Triantafillidou, A.; Siomkos, G. The Impact of Facebook Experience on Consumers’ Behavioral Brand Engagement. J. Res. Interact. Mark. 2018, 12, 164–192. [Google Scholar] [CrossRef]
- Kim, A.J.; Ko, E. Do Social Media Marketing Activities Enhance Customer Equity? An Empirical Study of Luxury Fashion Brand. J. Bus. Res. 2012, 65, 1480–1486. [Google Scholar] [CrossRef]
- Erkan, I.; Evans, C. The Influence of EWOM in Social Media on Consumers’ Purchase Intentions: An Extended Approach to Information Adoption. Comput. Human Behav. 2016, 61, 47–55. [Google Scholar] [CrossRef]
- Hsu, C.-L.; Lin, J.C.-C. What Drives Purchase Intention for Paid Mobile Apps?—An Expectation Confirmation Model with Perceived Value. Electron. Commer. Res. Appl. 2015, 14, 46–57. [Google Scholar] [CrossRef]
- Chen, Y.-S.; Chang, C.-H. Greenwash and Green Trust: The Mediation Effects of Green Consumer Confusion and Green Perceived Risk. J. Bus. Ethics 2013, 114, 489–500. [Google Scholar] [CrossRef]
- Bailey, A.A.; Mishra, A.S.; Tiamiyu, M.F. Application of Green Scale to Understanding US Consumer Response to Green Marketing Communications. Psychol. Mark. 2018, 35, 863–875. [Google Scholar] [CrossRef]
- Hair, J.F., Jr.; Hult, G.T.M.; Ringle, C.M.; Sarstedt, M. A Primer on Partial Least Squares Structural Equation Modeling (PLS-SEM); Sage Publications: New York, NY, USA, 2021; ISBN 1544396333. [Google Scholar]
- Hair, J.F.; Risher, J.J.; Sarstedt, M.; Ringle, C.M. When to Use and How to Report the Results of PLS-SEM. Eur. Bus. Rev. 2019, 31, 2–24. [Google Scholar] [CrossRef]
- Verhagen, T.; Vonkeman, C.; Feldberg, F.; Verhagen, P. Present It like It Is Here: Creating Local Presence to Improve Online Product Experiences. Comput. Human Behav. 2014, 39, 270–280. [Google Scholar] [CrossRef]
- Chin, W.W.; Marcolin, B.L.; Newsted, P.R. A Partial Least Squares Latent Variable Modeling Approach for Measuring Interaction Effects: Results from a Monte Carlo Simulation Study and an Electronic-Mail Emotion/Adoption Study. Inf. Syst. Res. 2003, 14, 189–217. [Google Scholar] [CrossRef]
- Hair, J.F.; Ringle, C.M.; Sarstedt, M. Partial Least Squares Structural Equation Modeling: Rigorous Applications, Better Results and Higher Acceptance. Long Range Plann. 2013, 46, 1–12. [Google Scholar] [CrossRef]
- Henseler, J.; Ringle, C.M.; Sarstedt, M. A New Criterion for Assessing Discriminant Validity in Variance-Based Structural Equation Modeling. J. Acad. Mark. Sci. 2015, 43, 115–135. [Google Scholar] [CrossRef]
- George, D.; Mallery, P. IBM SPSS Statistics 27 Step by Step: A Simple Guide and Reference; Routledge: London, UK, 2021; ISBN 1000486850. [Google Scholar]
- Dijkstra, T.K.; Henseler, J. Consistent Partial Least Squares Path Modeling. MIS Q. 2015, 39, 297–316. [Google Scholar] [CrossRef]
- Fornell, C.; Larcker, D.F. Evaluating Structural Equation Models with Unobservable Variables and Measurement Error. J. Mark. Res. 1981, 18, 39–50. [Google Scholar] [CrossRef]
- Rogerson, P.A. Statistical Methods for Geography: A Student’s Guide; Sage Publications: New York, NY, USA, 2019; pp. 1–432. [Google Scholar]
- Alam, M.M.; Lutfi, A.; Alsaad, A. Antecedents and Consequences of Customers’ Engagement with Pro-Environmental Consumption-Related Content on Social Media. Sustainability 2023, 15, 3974. [Google Scholar] [CrossRef]
- Chiu, M.-C.; Kuo, T.-C.; Liao, H.-T. Design for Sustainable Behavior Strategies: Impact of Persuasive Technology on Energy Usage. J. Clean. Prod. 2020, 248, 119214. [Google Scholar] [CrossRef]
- Uzunoğlu, E.; Türkel, S.; Akyar, B.Y. Engaging Consumers through Corporate Social Responsibility Messages on Social Media: An Experimental Study. Public Relat. Rev. 2017, 43, 989–997. [Google Scholar] [CrossRef]
- Lu, Q.S.; Miller, R. How Social Media Communications Combine with Customer Loyalty Management to Boost Green Retail Sales. J. Interact. Mark. 2019, 46, 87–100. [Google Scholar] [CrossRef]
- Salem, S.F.; Alanadoly, A.B. Personality Traits and Social Media as Drivers of Word-of-Mouth towards Sustainable Fashion. J. Fash. Mark. Manag. An Int. J. 2021, 25, 24–44. [Google Scholar] [CrossRef]
- Minton, E.; Tan, S.J.; Tambyah, S.K.; Liu, R.L. Drivers of Sustainability and Consumer Well-Being: An Ethically-Based Examination of Religious and Cultural Values. J. Bus. Ethics 2022, 175, 167–190. [Google Scholar] [CrossRef]
- Park, H.H.; Jeon, J.O. The Impact of Mixed EWOM Sequence on Brand Attitude Change: Cross-Cultural Differences. Int. Mark. Rev. 2018, 35, 390–411. [Google Scholar] [CrossRef]
- Gupta, M.; Syed, A.A. Impact of Online Social Media Activities on Marketing of Green Products. Int. J. Organ. Anal. 2021, 30, 679–698. [Google Scholar] [CrossRef]
- Zhao, L.; Lee, S.H.; Copeland, L.R. Social Media and Chinese Consumers’ Environmentally Sustainable Apparel Purchase Intentions. Asia Pacific J. Mark. Logist. 2019, 31, 855–874. [Google Scholar] [CrossRef]
- Podsakoff, P.M.; MacKenzie, S.B.; Lee, J.-Y.; Podsakoff, N.P. Common Method Biases in Behavioral Research: A Critical Review of the Literature and Recommended Remedies. J. Appl. Psychol. 2003, 88, 879. [Google Scholar] [CrossRef]


| US | Poland | Total | |
|---|---|---|---|
| Gender | |||
| Male | 467 (45.9%) | 500 (49.2%) | 967 (47.5%) |
| Female | 551 (54.1%) | 517 (50.8%) | 1068 (52.5%) |
| Total | 1018 | 1017 | 2035 |
| Age | |||
| 18–24 | 117 (11.5%) | 134 (13.2%) | 251 |
| 25–34 | 233 (22.9%) | 266 (26.2%) | 499 |
| 35–44 | 220 (21.6%) | 224 (22%) | 444 |
| 45–54 | 222 (21.8%) | 200 (19.7%) | 422 |
| 55–65 | 226 (22.2%) | 193 (18.9%) | 419 |
| Total | 1018 | 1017 | 2035 |
| Group | |||
| Treatment group | 516 (50.7%) | 516 (50.7%) | 1032 |
| Control group | 502 (49.3%) | 501 (49.3%) | 1003 |
| Total | 1018 | 1017 | 2035 |
| Constructs and Items | Factor Loading | CA | CR rho_a | CR rho_c | AVE |
|---|---|---|---|---|---|
| Informativeness (I) [64,65] | 0.905 | 0.913 | 0.927 | 0.678 | |
| I1: These posts offer accurate information on products. | 0.764 | ||||
| I2: These posts offer useful information. | 0.868 | ||||
| I3: The information provided by these posts is comprehensive. | 0.749 | ||||
| I4: These posts were highly educational for me. | 0.870 | ||||
| I5: These posts had made me more knowledgeable. | 0.844 | ||||
| I6: These posts stimulated my curiosity. | 0.839 | ||||
| Entertainment (E) [26,65,66] | 0.935 | 0.937 | 0.949 | 0.756 | |
| E1: These posts are fun. | 0.852 | ||||
| E2: These posts seem interesting. | 0.868 | ||||
| E3: It is attractive to see these posts. | 0.890 | ||||
| E4: I experienced joy through these posts. | 0.866 | ||||
| E5: These posts gave me a good feeling. | 0.847 | ||||
| E6: I felt cheerful when I saw these posts. | 0.893 | ||||
| Perceived relevance (PR) [24] | 0.966 | 0.966 | 0.973 | 0.855 | |
| PR1: These posts are relevant to me | 0.938 | ||||
| PR2: These posts are important to me. | 0.924 | ||||
| PR3: I found these posts meaningful. | 0.885 | ||||
| PR4: I think these posts fit my interests. | 0.930 | ||||
| PR5: I think these posts fit with my preferences. | 0.932 | ||||
| PR6: Overall, I think these posts fit me. | 0.938 | ||||
| Brand attitude (BA) [37] | 0.958 | 0.959 | 0.968 | 0.857 | |
| How do you rate the brand described in the posts you just read? | |||||
| BA1: Unappealing/appealing | 0.915 | ||||
| BA2: Bad/good | 0.928 | ||||
| BA3: Unpleasant/pleasant | 0.928 | ||||
| BA4: Unfavorable/favorable | 0.933 | ||||
| BA5: Unlikable/likable | 0.925 | ||||
| Purchase Intention (PI) [67,68] | 0.945 | 0.945 | 0.960 | 0.858 | |
| PI1: It is very likely that I will buy protein bars of this brand. | 0.936 | ||||
| PI2: I will buy this protein bar next time I need it. | 0.935 | ||||
| PI3: I will definitely try the protein bar of this brand. | 0.936 | ||||
| PI4: I will recommend the protein bar of this brand. | 0.898 | ||||
| Word of mouth (WOM) [26,64,66] | 0.950 | 0.951 | 0.964 | 0.870 | |
| WOM1: I would like to pass on the information I acquired from these posts to my friends. | 0.940 | ||||
| WOM2: I would like to share opinions on the brand I acquired from these posts with my friends. | 0.938 | ||||
| WOM3: I would like to upload these posts on my social media account. | 0.912 | ||||
| WOM4: I would recommend my friends to visit this brand’s social media and see these posts. | 0.940 | ||||
| Greenwashing (G) [69] | 0.879 | 0.880 | 0.926 | 0.806 | |
| G1: Companies often mislead in their environmental features. | 0.906 | ||||
| G2: Companies frequently possess a green claim that are untrue. | 0.891 | ||||
| G3: Companies usually exaggerate how their green functionality actually is. | 0.896 | ||||
| Ecologically conscious consumer behavior (ECCB) [70] | 0.874 | 0.893 | 0.908 | 0.664 | |
| ECCB1: I buy environmentally friendly products whenever possible. | 0.870 | ||||
| ECCB2: I try to use products made from recycled materials. | 0.872 | ||||
| ECCB3: I reduce household waste. | 0.776 | ||||
| ECCB4: I would be willing to reduce my consumption to help protect the environment. | 0.809 | ||||
| ECCB5: I am the kind of concerned consumer who recycles. | 0.739 |
| Constructs | BA | ECCB | E | G | I | PR | PI | WOM |
|---|---|---|---|---|---|---|---|---|
| BA | 0.926 | |||||||
| ECCB | 0.448 | 0.815 | ||||||
| E | 0.719 | 0.470 | 0.869 | |||||
| G | −0.085 | 0.070 | −0.111 | 0.898 | ||||
| I | 0.695 | 0.444 | 0.808 | −0.112 | 0.824 | |||
| PR | 0.717 | 0.520 | 0.830 | −0.106 | 0.761 | 0.925 | ||
| PI | 0.715 | 0.515 | 0.748 | −0.059 | 0.692 | 0.811 | 0.926 | |
| WOM | 0.655 | 0.500 | 0.799 | −0.108 | 0.715 | 0.832 | 0.798 | 0.933 |
| Constructs | BA | ECCB | E | G | I | PR | PI | WOM | G x BA | ECCB x BA |
| BA | ||||||||||
| ECCB | 0.486 | |||||||||
| E | 0.758 | 0.510 | ||||||||
| G | 0.093 | 0.085 | 0.122 | |||||||
| I | 0.740 | 0.486 | 0.868 | 0.125 | ||||||
| PR | 0.744 | 0.555 | 0.872 | 0.115 | 0.805 | |||||
| PI | 0.751 | 0.557 | 0.795 | 0.065 | 0.740 | 0.849 | ||||
| WOM | 0.685 | 0.534 | 0.847 | 0.118 | 0.763 | 0.868 | 0.841 | |||
| G x BA | 0.068 | 0.045 | 0.103 | 0.131 | 0.099 | 0.087 | 0.075 | 0.079 | ||
| ECCB x BA | 0.283 | 0.291 | 0.170 | 0.019 | 0.179 | 0.154 | 0.177 | 0.137 | 0.033 |
| Means (Standard Deviations) | ||||
|---|---|---|---|---|
| Green Marketing-Related (n = 1032) | Non-Green Marketing-Related (n = 1003) | F-Value | p-Value | |
| Informativeness | 3.9889 (0.78257) | 3.6964 (0.87109) | 63.547 | <0.001 |
| Entertainment | 3.7573 (0.86648) | 3.4909 (0.90623) | 45.957 | <0.001 |
| Perceived relevance | 3.6276 (1.02369) | 3.2149 (1.10635) | 76.359 | <0.001 |
| Brand attitude | 4.3043 (0.79945) | 4.0660 (0.84376) | 42.777 | <0.001 |
| Purchase intention | 3.5904 (1.04477) | 3.4414 (1.07723) | 10.024 | 0.002 |
| WOM | 3.3874 (1.08556) | 3.1184 (1.14826) | 29.496 | <0.001 |
| ECCB | 3.8011 (0.82288) | 3.7301 (0.81112) | 3.846 | 0.056 |
| Greenwashing | 3.5714 (0.86499) | 3.5444 (0.86919) | 0.494 | 0.482 |
| Constructs | Original Sample | Sample Mean | Standard Deviation | T-Statistics | p-Values |
|---|---|---|---|---|---|
| Brand attitude -> Purchase intention | 0.612 | 0.612 | 0.017 | 35.618 | 0.000 |
| Brand attitude -> WOM | 0.542 | 0.541 | 0.018 | 30.479 | 0.000 |
| Entertainment -> Brand attitude | 0.257 | 0.257 | 0.032 | 8.125 | 0.000 |
| Informativeness -> Brand attitude | 0.248 | 0.248 | 0.031 | 8.064 | 0.000 |
| Perceived relevance -> Brand attitude | 0.316 | 0.315 | 0.031 | 10.157 | 0.000 |
| Greenwashing x Brand attitude -> Purchase intention | 0.026 | 0.027 | 0.013 | 1.993 | 0.046 |
| Greenwashing x Brand attitude -> WOM | 0.039 | 0.041 | 0.013 | 3.004 | 0.003 |
| Ecologically conscious consumer behavior x Brand attitude -> Purchase intention | 0.055 | 0.055 | 0.013 | 4.371 | 0.000 |
| Ecologically conscious consumer behavior x Brand attitude -> WOM | 0.076 | 0.076 | 0.014 | 5.540 | 0.000 |
| Poland (n = 516) | US (n = 516) | F-Value | p-Value | |
|---|---|---|---|---|
| Informativeness | 3.8747 (0.79291) | 4.1030 (0.75577) | 22.426 | <0.001 |
| Entertainment | 3.7070 (0.81870) | 3.8075 (0.90978) | 3.476 | 0.063 |
| Perceived relevance | 3.5223 (0.99751) | 3.7329 (1.03955) | 11.025 | <0.001 |
| Brand attitude | 4.3031 (0.75981) | 4.3054 (0.83796) | 0.002 | 0.963 |
| Purchase intention | 3.4922 (1.00807) | 3.6885 (1.07225) | 9.173 | 0.003 |
| WOM | 3.3609 (1.04309) | 3.4138 (1.12682) | 0.610 | 0.435 |
| ECCB | 3.8826 (0.72498) | 3.8682 (0.86287) | 0.084 | 0.773 |
| Greenwashing | 3.6066 (0.81706) | 3.5362 (0.90984) | 1.711 | 0.191 |
Disclaimer/Publisher’s Note: The statements, opinions and data contained in all publications are solely those of the individual author(s) and contributor(s) and not of MDPI and/or the editor(s). MDPI and/or the editor(s) disclaim responsibility for any injury to people or property resulting from any ideas, methods, instructions or products referred to in the content. |
© 2025 by the author. Licensee MDPI, Basel, Switzerland. This article is an open access article distributed under the terms and conditions of the Creative Commons Attribution (CC BY) license (https://creativecommons.org/licenses/by/4.0/).
Share and Cite
Nabivi, E. The Role of Social Media in Green Marketing: How Eco-Friendly Content Influences Brand Attitude and Consumer Engagement. Sustainability 2025, 17, 1965. https://doi.org/10.3390/su17051965
Nabivi E. The Role of Social Media in Green Marketing: How Eco-Friendly Content Influences Brand Attitude and Consumer Engagement. Sustainability. 2025; 17(5):1965. https://doi.org/10.3390/su17051965
Chicago/Turabian StyleNabivi, Elnur. 2025. "The Role of Social Media in Green Marketing: How Eco-Friendly Content Influences Brand Attitude and Consumer Engagement" Sustainability 17, no. 5: 1965. https://doi.org/10.3390/su17051965
APA StyleNabivi, E. (2025). The Role of Social Media in Green Marketing: How Eco-Friendly Content Influences Brand Attitude and Consumer Engagement. Sustainability, 17(5), 1965. https://doi.org/10.3390/su17051965

